Resumen: Esta investigación teórica tiene como propósito evidenciar el vínculo de algunas maneras de entender la Epidemiología (epidemiología moderna, epidemiología social anglosajona y la epidemiología social latinoamericana) con teorías de justicia social en el marco de dos grandes tradiciones políticas y de pensamiento: el liberalismo y la teoría crítica de la sociedad, con el fin de aportar elementos para ampliar la discusión epistemológica, ética y política de la Epidemiología como disciplina científica y su contribución en la reducción de inequidades en salud.
Palabras clave:EpidemiologíaEpidemiología,Justicia SocialJusticia Social,Equidad en saludEquidad en salud,Determinantes sociales de la saludDeterminantes sociales de la salud,Epidemiología socialEpidemiología social.
Abstract: The aim of this paper is show the link between some ways of understanding epidemiology (modern epidemiology, american and european social epidemiology and latinoamerican social epidemiology) and some theories about social justice in a framework of two politics tradition: the liberalism and the critical theory of society, with the purpose to provide elements to the epistemologic, etic and politic discussion of the epidemiology as a scientific discipline.
Keywords: Epidemiology, Social justice, Health equity, Social determinants of health, Social epidemiology.
Resumo: Esta pesquisa teórica tem como objetivo evidenciar o vínculo de algumas maneras de entender a Epidemiologia (epidemiologia moderna, epidemiologia social e epidemiologia social latino-americana) com teorias de justiça social no marco de duas grandes tradições políticas e de pensamento: o liberalismo e a Teoria crítica da sociedade, com a extremidade de elementos para a ampliação da epistemologia, a ética ea política da Epidemiologia como a disciplina científica e sua contribuição para a redução de desigualdades em saúde.
Palavras chaves: Epidemiología, Justicia Social, Equidade em Saúde, Determinantes Sociais da Saúde, Epidemiología Social.
Reflexión
Epidemiología, equidad en salud y justicia social1
Epidemiology, health equity and social justice
Epidemiologia, equidade em saúde e justiça social
Recepción: 24 Enero 2017
Aprobación: 23 Mayo 2017
Con algunas variantes entre distintas versiones, la Epidemiología es definida hoy como la disciplina científica responsable del estudio de la distribución y los determinantes de la salud y la enfermedad en poblaciones humanas con el propósito de contribuir a mejorar la salud humana 1) (2) (3) (4) (5) (6) (7.
Este concepto ha evolucionado de sólo considerar en su objeto la distribución de la enfermedad a incorporar el espectro salud y enfermedad en la población, pero con poca reflexión teórica sobre lo que considera qué es la salud, la enfermedad y la población.
Las demás disciplinas de la salud, y la sociedad en general, reconocen como científico el conocimiento que la Epidemiología produce, pero poco se discute sobre su soporte ontológico y epistemológico; su debate suele enfocarse principalmente en herramientas instrumentales para sofisticar sus métodos 2) (4) (5) (8) (9) (10. Ante la escasa reflexión, el devenir de la Epidemiología como disciplina arrastra el legado de la mayoría de las disciplinas de la salud en el cual, a pesar de las definiciones que incluyen la salud, el cuidado y el bienestar, el objeto es realmente la mala salud11, esto es, la enfermedad, la muerte, la discapacidad, etc.; sin embargo, en las últimas décadas, se han incorporado en las definiciones de Epidemiología el propósito explícito de mejorar la salud, controlar problemas de salud en la población o como lo resume Nancy Krieger: “mejorar la salud de la población y prevenir sufrimiento innecesario, incluyendo eliminar las inequidades en salud” 9.
Este propósito de la Epidemiología obliga a la disciplina a trascender más allá de lo instrumental y técnico, incluso de lo epistemológico, a la discusión moral. De por sí, el sólo hecho de que su objeto sea la salud y la enfermedad, fenómenos con alta carga moral por su relación con lo que los humanos consideramos una buena o una mala vida 11) (12, la obliga a la reflexión moral. Ahora, a diferencia de las disciplinas clínicas, la consideración de la salud y la enfermedad en la población obliga, a su vez, a una discusión política que también es una discusión sobre la justicia social.
Aunque no es habitualmente reconocido, los cambios en los marcos interpretativos de la Epidemiología se vinculan con la reflexión moral sobre cómo comprender mejor la enfermedad para solucionar los problemas de salud de la población; por tanto, la orientación ontológica y epistemológica de la disciplina está ligada inevitablemente a la reflexión moral que proviene, en primer lugar, de la racionalidad práctica en la vida cotidiana; luego, del debate social y político y, posteriormente, de la argumentación científica 13. Por tanto, la construcción epistemológica y ético-política de la Epidemiología, como la de cualquier otra disciplina científica, parte de tradiciones filosóficas, sociales e históricas que definen las diferentes maneras de entender la sociedad y de juzgar lo que se considera justo 14. Al ser así, tanto el fundamento epistemológico disciplinar como su referente de justicia tienen puntos de encuentro que son más que coincidencia, pues son expresión de una tradición de pensamiento específico (Figura 1). Por tal razón ninguna disciplina científica puede ser neutral.

Con base en lo expuesto, este ensayo pretende evidenciar el vínculo de algunas maneras de entender la Epidemiología con teorías de justicia social en el marco de dos grandes tradiciones políticas y de pensamiento: el liberalismo y la teoría crítica de la sociedad, con el fin de aportar elementos para ampliar la discusión epistemológica, ética y política de la Epidemiología como disciplina científica.
Enfrentar estas dos tradiciones no es arbitrario; responde a una confrontación filosófica y ética entre dos principios esenciales de la vida social humana: la libertad y la igualdad. Y como pretendo sustentar, define también estrategias distintas de abordar la comprensión de las problemáticas de la salud y la enfermedad en las poblaciones.
El fundamento de la justicia entendida como libertad se funda a partir de las propuestas contractualistas de John Locke y Thomas Hobbes en el siglo XVII. Para estos autores, la vida, la libertad y la posesión de bienes y recursos materiales que resultan del trabajo individual, son los ‘derechos naturales’, entendidos como dones de Dios a la especie humana. La justicia implica un contrato entre seres humanos libres e iguales que ceden su poder al Estado como garante de esos tres derechos 15) (16. Por tanto, el Estado debe ofrecer seguridad como medio para garantizar la vida y ofrecer condiciones que permitan a cada individuo ejercer su libre albedrío, realizar su trabajo e intercambiar bienes y servicios sin restricción. Cualquier otra intervención por parte del Estado es considerada como inmoral e injusta 17. Desde la perspectiva liberal y neoliberal, una sociedad justa es la que respeta la libertad de cada individuo para escoger su propia concepción de vida buena, y no a partir de de las virtudes naturales de cada cual 18. Esto trae como consecuencia que se dé primacía a las características y los deseos individuales que desembocan en la conformación de mayorías y minorías sociales y, por otra parte, en prácticas discursivas que asumen lo social como una sumatoria de individuos (individualismo metodológico) y que son la génesis de disciplinas científicas como la Estadística, la Sociología, la Economía, la Demografía y la Epidemiología 14.
Aunque para el liberalismo la libertad sea el eje de su concepción de justicia, las ideas y teorías que se configuran a partir de allí son múltiples. Por lo pronto, tres de ellas merecen profundización por su vínculo con la Epidemiología: el libertarismo, el utilitarismo y el liberalismo social (Figura 2).

En la década de los setenta del siglo XX, con base en la propuesta original de Locke y en el contexto de la supuesta crisis de los estados de bienestar, Robert Nozick en su libro Anarquía, Estado y utopía 19 hace una defensa filosófica de los principios libertarios alrededor del argumento central de ser dueño de sí mismo, dueño de su propia persona, de su trabajo y de los frutos de su trabajo. Desde el libertarismo, entonces, no hay posibilidad de redistribución y los derechos ‘naturales’ del individuo (libertad, propiedad y seguridad) priman sobre los derechos sociales; por tanto el rol del Estado debe restringirse al mínimo, su función debe limitarse a velar por el cumplimiento de los contratos entre ‘hombres iguales y libres’ y a garantizar la seguridad de los ciudadanos 18.
Por otra parte, desde el siglo XVIII y XIX, el utilitarismo surge como una teoría ética y de justicia que se antepone a la propuesta deontológica de Kant, entendida como una ética del deber, y se asume como un enfoque consecuencialista. Aunque hay múltiples versiones del utilitarismo, para todas, la justicia se valora por la posibilidad de obtener el máximo de utilidad que represente para los individuos y la comunidad. Se asume que una distribución es justa en la medida que genere mayor bienestar, placer, felicidad o satisfacción de sus preferencias al mayor número de personas. A más personas felices mayor utilidad 20.
Aunque el utilitarismo se centra en las consecuencias, en los beneficios finales de las acciones sociales distributivas, algunos críticos han considerado que no toma en cuenta las desigualdades que genera, pues el principio de máxima utilidad, aunque pretenda ser extensivo, necesariamente deja una minoría excluida en desventaja frente a los felices beneficiados. La única opción que queda entonces para los marginados es la caridad 21) (22.
El enfoque utilitarista y la maximización de beneficios al menor costo posible ha influido de manera importante la economía del siglo XX y tuvo una importante radicalización en los últimos años del siglo al llegar a servir de fundamento para la asignación de recursos públicos 17) (21. Este enfoque, junto con el libertarismo, son el soporte filosófico del neoliberalismo y del reemplazo de un Estado protector por uno apenas espectador subordinado, cuyas funciones son otorgadas al mercado. Es lo que Michael Sandel ha definido la transformación de tener una economía de mercado a ser una sociedad de mercado 23.
La defensa del libre mercado se soporta en argumentos de estas dos corrientes liberales. Por una parte, la defensa libertaria del mercado plantea que permitir que las personas acuerden intercambios voluntariamente respeta su libertad; las leyes, la intervención estatal, atentan contra el derecho a la libertad de los individuos. Por otra parte, el utilitarismo dice que el libre mercado promueve la felicidad general, pues cuando dos acuerdan un trato, ambos obtienen ganancia; mientras el trato beneficie a las dos partes sin perjudicar a nadie, se incrementará la utilidad general 18.
El influjo de las políticas económicas neoliberales permearon las políticas sociales en la gran mayoría de países del mundo, como las de salud y que están claramente expresadas en el Informe sobre el Desarrollo Mundial del año 1993 del Banco Mundial titulado Invertir en Salud 24. Tal vez uno de los aspectos más llamativos del Informe es la evidencia sobre la situación de salud del mundo en el que se sustentan las recomendaciones. Buena parte de estas pruebas proviene de la Epidemiología moderna, la hegemónica.
Como ya se mencionó, el marco interpretativo de la Epidemiología surge del individualismo metodológico, ligado a la propuesta liberal. Se parte de una versión única posible de ciencia que aborda los problemas sociales, entre ellos la distribución de la salud y la enfermedad en la población, como las ciencias naturales. Para esta versión dominante de la Epidemiología, la población es una colección de personas que está expuesta a sufrir un daño: una enfermedad, una lesión, una discapacidad, la muerte o algún desenlace negativo para la salud; la población es el denominador: una sumatoria de individuos donde algunos están expuestos a diferentes factores específicos que aumentan o disminuyen el riesgo, es decir, la probabilidad específica de sufrir el daño (factores de riesgo o factores protectores). La salud es asumida principalmente como un equilibrio biológico y la enfermedad como lo contrario, una alteración morfo-fisiológica del organismo (biológico o social) producida por unas causas, sean estas biológicas, ambientales, sociales, etc. El método, adaptación de los diseños experimentales y observacionales de las ciencias naturales, pretende cuantificar la magnitud de la anomalía, de la enfermedad, la muerte, la discapacidad, etc. y reconstruir el modelo multicausal que la produjo, con la promesa de que si se interviene la causa se controla el desenlace, en una lógica lineal de causalidad que se establece principalmente mediante relaciones estadísticas 2) (3) (6) (25. El control de los problemas de salud por tanto se fundamenta en la intervención de los factores de riesgo o protectores, valorados en cada individuo, pero interpretados como poblacionales, y de vuelta al individuo cuando se quieren establecer responsabilidades: es el individuo quien decide exponerse a un factor de riesgo o protector.
Desde una perspectiva libertaria, la Epidemiología es una disciplina instrumental y descriptiva que no juzga y no tiene relación con la justicia; pues la salud y la enfermedad se distribuyen según dinámicas biológicas y poblacionales naturales que poco o nada tienen que ver con la valoración de las decisiones como justas o injustas. Para los libertarios, en el ámbito de la salud no hay nada que redistribuir; la buena o mala salud es consecuencia de la confluencia de los resultados de una lotería biológica con las consecuencias de los comportamientos decididos libremente por los individuos.
Desde el utilitarismo, las políticas de salud se centran en intervenciones dirigidas a la suma de individuos, a la población, a la gran mayoría. Lo social es la agregación misma de los individuos o el repositorio de exposiciones causales que afectan a los individuos. Esta es la Epidemiología tecnocrática, la que se relaciona y comparte herramientas y métodos con la Estadística y la Economía neoclásica, la que pretende ser imparcial, neutral, libre de intereses, que informa sobre la distribución, causalidad y consecuencias de la enfermedad de las poblaciones para que sean otros quienes toman decisiones (el Estado, los políticos, los salubristas o los clínicos) para beneficio de la mayoría, de tal manera que incrementen la felicidad, la utilidad general.
Durante mucho tiempo, hasta bien entrado el siglo XX los debates sobre ética y justicia se hacían principalmente entre posiciones kantianas y utilitaristas. En oposición al auge del utilitarismo y el libertarismo en la filosofía política, John Rawls, desde una posición liberal neokantiana, propone una nueva teoría de la justicia 18) (26) (27. La actualización que Rawls hace de Kant pretende trascender de una formulación moral de la justicia a la fundamentación política. Pasar de un enfoque interaccional del individuo sobre ‘cómo debo actuar’ al acuerdo social sobre ‘cómo organizar unas instituciones justas y legítimas’ que permitan concebir la sociedad como un sistema equitativo de cooperación social, una sociedad equitativa basada en la dignidad humana, y que procura gestar acuerdos para una distribución desigual que favorezca a los menos favorecidos 26.
Para tal fin, Rawls, en su libro Teoría de la justicia 26, propone un experimento mental donde todos los miembros de la sociedad nos encontramos tras el velo de la ignorancia que no nos permite conocer quiénes somos en concreto y qué posición tenemos dentro de la sociedad (ni el género, ni la etnia, ni la edad, ni la religión, ni la clase social, ni ninguna otra condición); por tanto, desconoceríamos las ventajas o desventajas que tendríamos y nos situaría a todos en una “posición originaria de igualdad”. Esa posición garantizaría la posibilidad de suscribir un contrato entre iguales para definir los principios que gobernarían nuestra vida colectiva, pues estaríamos libres de todo interés particular 26.
Rawls considera que de ese contrato hipotético saldrían dos principios de justicia. El primero, el principio de igualdad en la libertad que destaca la importancia de garantizar los bienes o libertades sociales básicas que necesita cualquier persona para alcanzar sus fines particulares (derechos civiles y políticos, derecho a la movilidad y al trabajo, a la renta y al auto-respeto), para desarrollar su plan de vida, en condiciones de una sociedad plural y justa. Para Rawls, este principio tiene mayor jerarquía que el propósito utilitarista de maximizar el bienestar general. El segundo principio es el de desigualdad compensatoria o de la diferencia en el que acepta la existencia de desigualdades sociales y económicas siempre y cuando se procuren medidas de protección para los más desventajados de la sociedad 26.
A partir de la propuesta de Rawls surgen inquietudes sobre la distancia entre un experimento hipotético con tantas condiciones pero que genera una coherente concepción política de la justicia y los patrones reales de conducta marcados por la lucha de intereses y poderes que se da en la sociedad real 18) (21) (27. Por otra parte, el propósito de igualdad de oportunidades de Rawls, al desconocer tanto las capacidades como las discapacidades e incapacidades que tiene cada individuo, desconoce la infinita variedad de posibilidades y situaciones de injusticia que se derivan a partir de las mismas instituciones organizadas y justas con sujetos distintos y desiguales en la experiencia real de la sociedad 21) (27.
Dentro del mismo marco de liberalismo social, Sen y Nussbaum, a partir de la crítica que hacen a Rawls, elaboran una propuesta de justicia desde un enfoque de capacidades, asumiendo que las capacidades son la respuesta a la pregunta ¿qué es capaz de ser y hacer cada quién? 21) (27. Al igual que la ética kantiana, este enfoque concibe cada persona como un fin en sí misma y no se pregunta solamente por el bienestar total o medio, sino también por las oportunidades disponibles para cada ser humano. Está concentrado en la elección o en la libertad, pues defiende que el bien crucial que las sociedades deberían promover para sus pueblos es un conjunto de oportunidades (o libertades sustanciales) que las personas pueden llevar, o no llevar, a la práctica: ellas son quienes eligen 21) (22) (27.
Aunque para Sen como para Nussbaum la salud es una capacidad esencial 12) (21, es Sidhar Venkatapuram quien mejor la indaga desde esta perspectiva 11. Para este autor “cada ser humano tiene un derecho moral a la capacidad de ser y estar saludable, y a un nivel igual con respecto a lo que se considera la dignidad humana en el mundo contemporáneo” 11.
Para este autor, la salud está en el corazón del enfoque de capacidades, es una meta-capacidad, un requisito para que cada quien pueda elegir ser y hacer las cosas que considera valiosas y de esta manera se conecta con otras capacidades básicas y combinadas para lograr múltiples funcionamientos, asumidos estos como la realización activa de una o varias capacidades 21. Esta mirada exige trascender el limitado y tradicional morbo-centrismo de las disciplinas científicas de la salud, entre ellas la Epidemiología, y plantea unas exigencias morales a los individuos y la sociedad que trasciende lo biológico y sectorial.
En sintonía con estas propuestas de justicia del liberalismo social surge la Epidemiología social anglosajona como una manera de entender y asumir una Epidemiología que permita abordar el rol de lo social en los fenómenos de salud y enfermedad en las poblaciones con el propósito de resolver inequidades en salud 6) (28) (29. Tal vez, uno de los principales logros de este enfoque epidemiológico es el posicionamiento político que se logra a partir de la conformación de la Comisión de Determinantes Sociales de la Salud de la Organización Mundial de la Salud (CDSS) presidida por Michael Marmot 30.
La perspectiva de los determinantes sociales de la salud surge de una constatación ético-política a partir de la evidencia epidemiológica aportada inicialmente por el Black Report en el Reino Unido 31 y los estudios Whitehall de Michael Marmot 32 a finales de los años 70 y comienzos de los 80 del siglo pasado 14. Estos trabajos indicaban desigualdades (un gradiente) en la distribución de desenlaces de salud como la muerte por enfermedades cardiovasculares entre diferentes grupos socio-ocupacionales en Inglaterra y entre trabajadores del sector público según la jerarquía de su posición laboral; esto en el contexto de un país con avances importantes en los logros de reivindicaciones sociales. Estos estudios trajeron al siglo XX hallazgos realizados en el siglo XVIII y XIX en Europa que mostraban cómo las condiciones sociales y económicas determinaban la distribución de la enfermedad y la muerte 10) (33) (34. Casi doscientos años después, la Epidemiología social anglosajona re-conoce y reivindica la relevancia de lo social en la etiología de los problemas de salud. Así como existen unos determinantes biológicos y de comportamientos individuales, también los hay sociales; y dado que lo social no es una condición natural ni depende de la voluntad individual, sino que es construido por las relaciones y la interacción humana, las desigualdades en salud debidas a determinantes sociales pueden ser juzgadas como injustas, como inequidades. Según la propuesta de Margaret Whitehead las inequidades se configuran cuando una desigualdad es evitable, innecesarias e injusta 35, de las cuales excluyen las derivadas de la biología y de la opción individual. Sin embargo, como lo argumenta Mario Hernández, “esta diferenciación tiene tres consecuencias: primero, hace pensar que la biología nada tiene qué ver con lo social y, por lo tanto, su causalidad y distribución obedece a reglas naturales y neutras; segundo, que la voluntad de los individuos, aunque sea social, es justa en sí misma; y tercero, que la organización social es externa a los individuos” 14. Por otra parte, se genera una ambigüedad con respecto a los criterios que deben definir la evitabilidad, la innecesariedad y la injusticia 36. Por tal razón, Braveman y Gruskin plantean posteriormente que la equidad en salud es la “ausencia de diferencias sistemáticas en salud entre grupos que tienen diferentes posiciones de ventaja/desventaja social” 36) (37. Para Baveman el carácter sistemático de las diferencias van generando peores resultados en los grupos desventajados y plantea la responsabilidad de las políticas públicas en la prevención y corrección de las inequidades en salud 37.
Aunque no se hace explícita en los informes de la CDSS, es posible reconocer un enfoque liberal distributivo de justicia: por una parte, el papel que se le otorga a las instituciones de carácter nacional, similar a la propuesta de Rawls de organización de instituciones justas que garanticen una distribución equitativa, y por otra, el énfasis que hace la comisión en la necesidad de condiciones y medios para que las personas, los individuos, tengan las mismas oportunidades para desarrollar sus capacidades y funcionamientos y ejercer su libertad, tal como lo plantea Sen y Nussbaum. Esto apunta a fortalecer la gestión de los Estados, pero con una participación mayor de las personas para definir mediante la deliberación criterios de distribución que se deriven de lo que cada individuo valore como “vida digna” o “una vida buena” 14) (29) (30) (38.
Para Nancy Krieger, los marcos interpretativos que soportan la investigación epidemiológica que genera evidencia científica de las inequidades en salud son tres: el psicosocial, el ecosocial y el sociopolítico6. Para esta autora los tres enfoques comparten las siguientes características en común: “1) la tesis de que la distribución de la salud y la enfermedad en poblaciones humanas no pueden ser comprendidas aparte de -y necesariamente ocurre en- su contexto societal; 2) el corolario de que los procesos sociales causales (aunque probabilísticos) determinan y moldean todos los desenlaces de salud y enfermedad, y 3) La predicción de que a medida que cambian las sociedades, ya sea en su desarrollo social, cultural, económico o tecnológico también lo hará la distribución y los niveles de salud y enfermedad en la población” 6.
La teoría psicosocial plantea que las reacciones neuroendocrinas producidas por el estrés de las situaciones sociales desembocan en enfermedad 6) (32) (39; en la propuesta ecosocial, Krieger argumenta que lo ecológico, donde está la estructura social, se incorpora en la producción de la salud y enfermedad a través del curso de la vida. El concepto clave para Krieger es el embodiment, es decir la incorporación o “encarnación”, esto es, la integración al cuerpo de las experiencias vividas ecológica y socialmente 6. La versión latinonoamericana de lo que Krieger denomina enfoque sociopolítico será expuesto en la siguiente sección.
Más allá de la teoría que la soporta, a la Epidemiología social anglosajona se le podría denominar con mayor precisión como ‘Epidemiología de los determinantes de las inequidades en salud’ lo que haría explícito el necesario nexo entre lo político y lo científico. Sin embargo, en la práctica, el creciente volumen de publicaciones sobre ‘determinantes’ evidencia un tratamiento causal y funcionalista coherente con la Epidemiología moderna donde los determinantes sociales son exposiciones, variables adicionales a las biológicas, de un nivel jerárquico mayor que requieren una mayor sofisticación metodológica para incluirlas como explicativas de modelos causales de daños a la salud. Dicho de otra manera, la discusión de los determinantes queda reducida a la enunciación de factores de riesgo del nivel social.
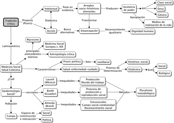
La Teoría Crítica es tanto un proyecto intelectual como un proyecto de acción que se fundamenta en un examen detallado de la sociedad para poner en evidencia los arreglos socio-históricos que generan alienación, opresión, dominación, subordinación de los individuos y las sociedades, y busca configurar alternativas de transformación para la emancipación 40.
En el ámbito de la justicia social, para la teoría crítica la promesa liberal de la generación de acuerdos y contratos entre seres humanos libres e iguales es imposible, pues la condición de lo humano en el marco de una sociedad capitalista y liberal es la relación asimétrica de poder que genera la dominación de un grupo humano sobre otro, ya sea por su condición socio-económica, de género o de etnia, entre otras, y por la apropiación indebida de los medios de realización de la vida de las personas. Por tanto, las desigualdades sociales fruto de esa asimetría son necesariamente injustas. En ese marco, la esencia de la historia es la lucha de los humanos por realizar plenamente sus potencialidades; es un esfuerzo por oponerse a las fuerzas dominadoras y lograr el dominio sobre ellas y sobre sí mismo en ejercicio de autonomía colectiva. Así mismo, el aumento en el conocimiento humano no se basa en la contemplación de la naturaleza, sino es dado por obra de la actividad, del trabajo que confluye dialécticamente en una unidad de voluntad, pensamiento y acción; es decir, se trata de una integración de teoría y práctica con un propósito explícito de superar la alienación y generar relaciones simétricas a partir del reconocimiento igualitario de la dignidad por el solo hecho de ser humano 14) (40) (41) (42) (43.
En Latinoamérica surge en la década de los 70 el movimiento de la Medicina Social Latinoamericana y la Salud Colectiva, a partir de una tradición crítica de la sociedad para comprender y transformar los fenómenos relacionados con el proceso salud - enfermedad - cuidado en nuestro subcontinente 44) (45) (46) (47. Aunque surge del pensamiento crítico, no es un movimiento homogéneo pues se alimenta intelectualmente del materialismo histórico, de las teorías del conflicto en las ciencias sociales, de la antropología crítica y de corrientes neo-marxistas 48. Sin embargo, las distintas versiones tienen en común una postura explícitamente contra-hegemónica al modelo civilizatorio actual basado en una sociedad de mercado, un vínculo entre la generación de conocimiento y la praxis política, un esfuerzo por comprender la realidad de los fenómenos de la salud, la enfermedad y el cuidado como un todo que reconoce una relación dialéctica entre lo biológico y lo social como procesos dinámicos e históricos 38) (49) (50.
El abordaje epistemológico de la Epidemiología desde esta perspectiva social latinoamericana se distancia del causalismo y de la valoración funcionalista de la sociedad, la población y de los fenómenos de salud y enfermedad propios de la Epidemiología moderna y funda su propuesta epistemológica a partir de la comprensión del proceso de determinación social de la salud 14) (38) (49 (Figura 3).

La determinación no es entendida exclusivamente desde una lógica causal de relación entre exposiciones y desenlaces sino como un proceso, como un modo de devenir, que implica una relación dialéctica entre lo biológico y lo social pero con el reconocimiento de una estructura jerárquica donde lo biológico queda subsumido en lo social, mediante procesos de producción y reproducción social que ponen en evidencia inequidades sociales en salud, entendidas desde esta perspectiva como las desigualdades injustas producidas por las relaciones de poder, dominación y resistencia que enajena al sujeto y a los colectivos de sus posibilidades de realización vital. 14) (38) (48) (49.
La entrada a la comprensión de la determinación social de los fenómenos de salud, enfermedad y cuidado puede ser distinta: Laurell la propone desde una perspectiva clásica marxista de la producción y el mundo del trabajo, donde se resaltan las categorías de desgaste y nexo psicobiológico 51; Jaime Breilh propone el abordaje desde el análisis de los procesos de producción y reproducción social y desde el reconocimiento de la triple carga de inequidad (clase social, género y etnia) 4) (49; por su parte Almeida-Filho y Vieira da Silva buscan un encuentro entre la antropología crítica y la sociología de Bourdieu que permita construir no sólo desde el análisis de inequidades sociales estructurales que configuran cuadros de dominación sino también del reconocimiento del sujeto, su capacidad de agencia y de las posibles relaciones de solidaridad, cooperación y comunicación 48.
Para la Epidemiología desde una perspectiva crítica el método es subsidiario a la praxis, es decir, el método es un artefacto teórico y un camino que permite establecer una relación entre sujeto y objeto para la solución de un problema concreto 52) (53. Su objetivo es construir un cuerpo que permita explicar de manera coherente, consistente y satisfactoria el fenómeno que se indaga. Bajo la sombra de una unidad teórico-metódica, herramientas y técnicas pueden ser expropiadas de su tradición epistemológica de origen. La preocupación entonces no es exclusivamente la explicación causal, la preocupación es cómo contribuir de manera eficaz y práctica para la solución de un problema real en un contexto político específico que propende por la emancipación, no como individuo aislado liberal, sino como sujeto colectivo 52) (53.
Por lo tanto, el concepto de lo social para esta Epidemiología trasciende la población como sumatoria de individuos de la Epidemiología moderna y aboga por una población indivisible de lo social; es decir la población es el espacio de interacción y construcción de lo social y lo político. Lo social es entonces una categoría dialéctica que se construye en medio de las relaciones de poder y la tensión entre el individuo, reconocido como sujeto social y político, y la población como ámbito de generación de la interacción social, cultural y política entre individuos 41) (52.
Es importante indicar que esta perspectiva ético-política y epistemológica dista mucho de ser reconocida plenamente por la comunidad científica de la Epidemiología y la salud pública. Como bien lo trabaja Bourdieu, el oficio de científico es un campo social en disputa 54 y esta propuesta de la Epidemiología surgida en Latinoamérica es el equivalente al recién llegado con una escasa acumulación de capital social, político y simbólico para poder definir las condiciones de práctica y validez de la disciplina científica. Estas condiciones son definidas por el modelo de la Epidemiología moderna convencional que además se liga con mayor coherencia con el modelo hegemónico de ciencia heredero de la tradición positivista y liberal que es funcional a los intereses de la sociedad de mercado. Más allá de que sea fuertemente cuestionado sigue siendo el que impone las maneras de ser, parecer y hacer en Epidemiología 47) (52. Por otra parte, la pluralidad de enfoques dentro del mismo movimiento de Salud Colectiva y Medicina Social no ha facilitado la construcción de una comunidad científica fuerte que genere un contrapeso a la versión hegemónica de la Epidemiología, ya sea en su versión convencional o en la Epidemiología social de los determinantes de la salud. Desde hace un par de años, apoyados en las herramientas interactivas de la Internet se está realizando un seminario interuniversitario de determinación social entre varias instituciones latinoamericanas que seguramente contribuirán al crecimiento de la masa crítica y a un mayor reconocimiento en el ámbito científico y político 55. Sin embargo, dada su orientación hacia la praxis, desde que el conocimiento que genere contribuya a la denuncia, transformación y solución de inequidades en salud en el contexto de nuestros países es más que suficiente.
El recorrido realizado en este texto muestra como la Epidemiología es más que una disciplina científica descriptiva y neutral. Por el contrario, aún la versión hegemónica que se pretende neutra y libre de intereses exige una reflexión moral y se relaciona con un enfoque específico de justicia social; por tanto su conocimiento tiene un impacto sobre el propósito de la Epidemiología de contribuir a mejorar la salud de los grupos humanos.
Una vez expuestas las dos tradiciones, la liberal y la crítica, que contraponen en la balanza la libertad y la igualdad como principios rectores de enfoques políticos de justicia, considero que la confrontación intelectual entre el enfoque de capacidades de Sen y Nussbaum relacionado con la propuesta de los determinantes sociales de la salud de la Epidemiología social anglosajona con el enfoque de una lectura crítica de la justicia y de la epidemiología social desde Latinoamérica podría ser muy productivo. Vislumbro un punto en común en las dos posiciones que puede ser el punto de partida de una construcción ético-política para la salud de los grupos humanos: el concepto de dignidad humana y su relación con la salud como derecho humano; como lo ha expresado Mario Hernández: “En tales condiciones, el ‘sujeto histórico-político’, consciente de su dignidad y su condición de ‘sujeto moral’, se asume como transformador de las relaciones de poder que lo alienan, lo tratan como medio y no como fin. La emancipación, entonces, puede apoyarse en el sujeto moral para desarrollar su historicidad. (…) considero necesario sostener el enfoque de derechos humanos como un eje de orientación política en la Medicina Social Latinoamericana y la Salud Colectiva y, en tal sentido, asumir este enfoque como un elemento de articulación estratégica con el llamado de la CDSS” 14.
También considero que la construcción ético-política y epistemológica del enfoque de determinación social latinoamericano se puede beneficiar de la lectura y el debate con autores de la teoría crítica contemporáneos como Jürgen Habermas, Axel Honneth y Nancy Fraser. Sus posiciones sobre las fuentes de alienación, las posibilidades de emancipación y sus ideas de justicia podrían enriquecer el enfoque y abrir el panorama más allá de los postulados estructurales marxistas en los que algunas versiones están afincadas.
Por otra parte, más allá del enfoque, considero que la Epidemiología como disciplina científica requiere, tal como lo plantea Martínez, abrirse, ampliar su marco epistemológico y metodológico 56. Hacerlo nace de aceptar que el conocimiento científico, al igual que cualquier otro tipo de saber humano, es una construcción social y que por tanto su validez no es la imagen de un espejo, no es una correspondencia única y fidedigna de la realidad sino que es una construcción convencional que se hace mediante el diálogo y ganando credibilidad al interior de la misma comunidad 57 y hacia fuera en la medida que el conocimiento novedoso responda a problemas de la sociedad.
Si la Epidemiología aceptará que todo conocimiento científico es construcción social y se puede explicar socialmente, aceptaría también la urgente necesidad de integrar múltiples estrategias metodológicas para abordar su objeto de estudio que no es otro que la salud de las poblaciones. Pero también perdería el temor de asumir su vínculo con la justicia social como faro moral que debería orientar su quehacer. Reconocer el carácter provisional del conocimiento, pero útil y orientado a resolver asuntos relacionados con la justicia social implica una comprensión integral de lo político, social e individual de la salud, superando la orientación causalista, morbo-céntrica y de riesgo de la Epidemiología moderna.
Un especial agradecimiento a los profesores Mario Hernández, de la Universidad Nacional de Colombia, Fernando Peñaranda, Esperanza Echeverry, Jorge Mejía y María Patricia Arbeláez, de la Universidad de Antioquia, por su lectura cuidadosa y recomendaciones hechas a las versiones anteriores de este artículo.


