Servicios
Servicios
Buscar
Idiomas
P. Completa
Conocimiento práctico para la enseñanza del lenguaje oral y escrito de estudiantes de educación inicial: Una aproximación desde la elaboración de mapas conceptuales1
Carmen Díaz; Malva Villalón; Cynthia Adlerstein
Carmen Díaz; Malva Villalón; Cynthia Adlerstein
Conocimiento práctico para la enseñanza del lenguaje oral y escrito de estudiantes de educación inicial: Una aproximación desde la elaboración de mapas conceptuales1
Prospective early childhood teachers' practical knowledge to teach oral language and literacy: An approach from conceptual mapping
Interdisciplinaria, vol. 32, núm. 2, pp. 331-345, , 2015
Centro Interamericano de Investigaciones Psicológicas y Ciencias Afines
resúmenes
secciones
referencias
imágenes

Resumen: La investigación sobre las prácticas de enseñanza de los educadores ha puesto de relieve la importancia de las cogniciones que subyacen a las prácticas pedagógicas. El conocimiento práctico de los educadores define el conocimiento que generan los educadores mismos, como resultado de la integración y mutua influencia de fuentes teóricas y prácticas y que orienta su quehacer en el aula. Esta noción ha sido aplicada para abordar el conocimiento de los educadores sobre las diversas dimensiones que integran su trabajo profesional. El objetivo del estudio que se presenta fue examinar las dimensiones del conocimiento práctico para la enseñanza del lenguaje oral y escrito evidenciadas por estudiantes de educación inicial en práctica final, a través de la elaboración y explicación de mapas conceptuales. Participaron 26 estudiantes de ocho programas universitarios de formación profesional de Santiago (Chile). Los resultados de este estudio cualitativo descriptivo mostraron una mayor representación de tres de las seis dimensiones examinadas: conocimiento de la materia (lenguaje oral y alfabetización inicial), conocimiento de estrategias pedagógicas para su enseñanza y conocimiento de los niños a su cargo. El conocimiento del desarrollo y el aprendizaje en la infancia, de los propósitos de la enseñanza de esta materia y del currículum fueron representados en menos de la mitad de los mapas conceptuales. Se analizan estos resultados desde la perspectiva de la investigación reciente acerca de la enseñanza del lenguaje oral y la alfabetización durante los primeros años y la formación profesional de los educadores a cargo del nivel inicial.

Palabras clave: Formación profesionalFormación profesional,Conocimiento prácticoConocimiento práctico,Mapas conceptualesMapas conceptuales,Educación inicialEducación inicial,Lenguaje oral y escritoLenguaje oral y escrito.

Abstract: Teachers' practical knowledge has become an increasingly relevant issue for educational research during the last decades. The concept of practical knowledge refers to the cognitions that underlie to teachers' actions, including teachers' knowledge and beliefs and attempts to grasp the knowledge and skills that are "unique to the teaching profession." Insights into the categories that constitute teachers' practical knowledge have suggested that it is a multi-dimensional concept that entails several dimensions: knowledge of student learning and development, subject matter, purposes and goals for teaching the subject, curriculum, instructional strategies (Beijaard & Verloop, 1996; Meijer, Verloop, & Beijaard, 2002). As part of their professional development, teachers need to know about language and its relevance to support general cognitive development and specific subject matter competencies. A great deal is known about how young children learn language and literacy and how their learning can be supported in the educational context. Literacy is a secondary system that depends on oral language as the primary system, so effective early childhood teachers need to know a good deal about language and literacy in order to organize learning opportunities for children during the first years of life. Early childhood teachers who have better training show better educational practices, more appropriate to children's development, are more sensitive to their needs and show more informed understanding of appropriate educational practices (Shonkoff & Phillips, 2000). This study aimed to examine the practical knowledge evidenced by prospective early childhood teachers in their last year of preparation to teach language and early literacy to children from 0 to 6 years. 26 prospective early childhood teachers in their final professional practice, from 8 university teacher education programs located in the city of Santiago - Chile (2-4 students from each program). Data were collected through the elicitation and verbal explanation of concept maps (Novak, 2008; Cañas, et al., 1997; Rovira, 2003) a procedure used in previous studies in which teachers identify and relate concepts considered important for teaching, organizing them into a schema (Meijer, Verloop, & Beijaard, 2002). A descriptive qualitative design based on the Grounded Theory (Strauss & Corbin, 2002) was conducted. Results evidenced the majority of conceptual maps included three of the six dimensions examined: knowledge of subject matter (oral language and initial literacy), knowledge of pedagogical strategies to teach this subject matter and knowledge of children. Phonology and phonological awareness were identified as the most relevant learning goals in the early years and activities like phonological segmentation as appropriate practices to reach them. Vocabulary was also identified as a relevant goal and different kind of texts, particularly children stories as important pedagogical resources. Knowledge of subject matter and pedagogical strategies to teach language of literacy was supported by recent research base, even tough, schemas and explanations did not evidenced the complex integration of language and literacy learning, oral language and literacy were presented as different skills, that had to be taught at different ages and using specific pedagogical strategies. Knowledge of children and their context was also considered in most of the conceptual maps, but there was no evidence of a systematic assessment of children strengths and difficulties, in order to organize the learning opportunities. This research expands international evidence on teachers' practical knowledge, focusing on prospective early childhood teacher education, which has not been examined before. According to these preliminary results, the early childhood teacher education programs, recognized by a panel of experts as the best of the country, are not preparing their students to address children needs. More research is needed in order to obtain a more complete picture of early childhood teacher education to teach language and literacy.

Key words: Professional training, Practical knowledge, Lliteracy learning, Concept maps, Initial education.

Carátula del artículo

ARTÍCULOS

Conocimiento práctico para la enseñanza del lenguaje oral y escrito de estudiantes de educación inicial: Una aproximación desde la elaboración de mapas conceptuales1

Prospective early childhood teachers' practical knowledge to teach oral language and literacy: An approach from conceptual mapping

Carmen Díaz
Pontificia Universidad Católica de Chile, Chile
Malva Villalón
Pontificia Universidad Católica de Chile, Chile
Cynthia Adlerstein
Pontificia Universidad Católica de Chile, Chile
Interdisciplinaria, vol. 32, núm. 2, pp. 331-345, 2015
Centro Interamericano de Investigaciones Psicológicas y Ciencias Afines

Recepción: 29 Diciembre 2014

Aprobación: 01 Julio 2015

Introducción

La evidencia disponible indica que el factor más importante para lograr una educación centrada en el aprendizaje y en los aprendices, es la calidad de los docentes y que este efecto sea más significativo en los primeros años de escolaridad (Barber & Mourshed, 2007). Se ha demostrado que una mejor preparación profesional del personal a cargo de los programas educativos dirigidos a la primera infancia influye en la diversidad y en el nivel de desafío de las experiencias de aprendizaje en las que participan los niños (Rolla & Rivadeneira, 2006; Shonkoff & Phillips, 2000). El reconocimiento de la importancia de la formación profesional inicial de las educadoras la ha convertido en un foco de interés de la investigación en los años recientes (Cunningham, Zibulsky & Callahan, 2009). La evidencia aportada por la investigación indica que la formación profesional inicial de los educadores debe incluir el lenguaje como uno de sus componentes fundamentales, debido a la importancia del desarrollo de las habilidades comunicativas, orales y escritas, desde los primeros años de vida (Fillmore & Snow, 2002) y al reconocimiento del lenguaje como un instrumento transversal de la interacción pedagógica, en todos los dominios temáticos y en todos los niveles educacionales (Darling-Hammond & Bransford, 2005; Menti & Rosemberg, 2013). El volumen de investigación disponible actualmente aporta un marco de referencia para comprender los diferentes procesos que integran el dominio del lenguaje oral y escrito y reconocer las condiciones de enseñanza más adecuadas para promover su aprendizaje durante los primeros años (IRA / NAEYC, 1998; Snow, Griffin & Burns, 2005). Estos antecedentes muestran que la mayor parte de las limitaciones que se observan en los niños y niñas en este dominio no tiene un origen biológico, sino que está determinada por la falta de experiencias adecuadas para el desarrollo de la alfabetización temprana durante los primeros años de vida. Diversos estudios experimentales y cuasiexperimentales recientes, entre los cuales se cuentan investigaciones realizadas en países de América Latina, han aportado evidencia acerca del impacto positivo de la enseñanza de la alfabetización inicial en la educación infantil de los niños de sectores vulnerables (Dickinson & Tabors, 2001; Diuk, Borzone & Rosemberg, 2000; Strasser & Lissi, 2009; Villalón, Rojas-Barahona, Forster, Cox & Volante, 2011).

En las décadas recientes, la investigación sobre las prácticas de enseñanza de los educadores ha puesto de relieve la importancia de las cogniciones que subyacen a las prácticas pedagógicas. La noción de conocimiento práctico distingue entre el conocimiento de los educadores, de aquel para los educadores (Fenstermacher, 1994). Este último se refiere al conocimiento producido por investigadores y puede ser descripto como formal. El primero, al cual denomina conocimiento práctico de los educadores, se refiere al conocimiento que generan los educadores mismos como resultado de su experiencia como tales y sus reflexiones sobre estas experiencias. Se ha propuesto el concepto de conocimiento práctico de los educadores, para definir al conocimiento que generan los educadores mismos, como resultado de la integración y mutua influencia de fuentes teóricas y prácticas. El conocimiento práctico de los educadores se define como el cuerpo de conocimiento (declarativo y procedimental) y de creencias (las que incluyen valores y normas), que orientan el quehacer de los educadores en el aula, al proporcionarles una comprensión sobre las situaciones de aula y sobre los dilemas que enfrentan para llevar a cabo experiencias pedagógicas (Beijaard, 1995, 1996; De Vries & Beijaard 1999; Meijer, Verloop & Beijaard, 1999, 2001; Van Driel, Beijaard & Verloop, 2001). El conocimiento práctico de los educadores tiene las siguientes características:

  • Es personal: el conocimiento práctico de cada educador es singular en alguna medida.

  • Es contextual: está definido y adaptado a la situación de aula.

  • Está basado en la reflexión sobre la experiencia: se origina y se desarrolla en la experiencia de enseñanza.

  • Es tácito: los educadores pueden no ser capaces de articular verbalmente su conocimiento práctico.

  • Guía la práctica de los educadores: no sólo proviene de ella.

  • Está conectado con la materia que se enseña (Van Driel et al., 2001).

Es importante señalar que el conocimiento práctico no se opone al conocimiento adquirido científica o teóricamente, sino que se desarrolla y cambia mediante la mutua influencia entre la persona y el contexto (Goodson, 1992). El conocimiento práctico es un concepto multidimensional, que incluye todos los elementos que un educador debe tener en cuenta para organizar su trabajo. Van Driel, Verloop y De Vos (1998) realizaron una revisión de diversos estudios sobre el tema, identificando siete dimensiones en este conocimiento: contenido, pedagogía general, concepciones y aprendizaje de los estudiantes, propósito de la enseñanza del contenido, curriculum y materiales, representaciones y estrategias de enseñanza y contexto. El estudio del conocimiento práctico para la enseñanza de la comprensión lectora a estudiantes de 16 a 18 años (Meijer, Verloop & Beijaard, 2002) evidenció seis dimensiones: la comprensión lectora como contenido específico del dominio del lenguaje, el conocimiento general de los estudiantes de 16 a 18 años, el conocimiento del aprendizaje y la comprensión de la comprensión lectora por parte de estudiantes de estas edades, la importancia y los objetivos de la enseñanza de la comprensión lectora, los textos y materiales utilizados en las lecciones de comprensión lectora y el diseño, la preparación y la estructura de las actividades de enseñanza de la comprensión lectora. El marco de referencia para la comprensión de la enseñanza y el aprendizaje (Darling-Hammond & Bransford, 2005) organiza estos componentes en tres áreas, representadas dentro de tres círculos que se intersectan, uno de ellos referido al conocimiento del desarrollo y de los estudiantes y sus trayectorias evolutivas, otro referido al conocimiento del dominio temático, el propósito de su enseñanza y el marco curricular vigente y otro referido a las estrategias pedagógicas y la organización de la enseñanza, dando lugar en su intersección a lo que estos autores denominan la visión de la práctica profesional de los educadores. Bredekamp (2011) aborda específicamente el campo profesional de las educadoras de niños de 0 a 8 años, distinguiendo también estas tres grandes áreas de conocimiento profesional: el aprendizaje y desarrollo en estas edades, la que se refiere a quién se enseña; la implementación de un currículum efectivo, que define el qué se enseña y la enseñanza intencionada, referida al cómo se enseña. Esta autora plantea que la formación inicial de las educadoras de niños debe favorecer la adquisición de un conocimiento práctico que integre estas dimensiones y les permita tomar decisiones pedagógicas fundamentadas. Desde esta perspectiva, las dimensiones del conocimiento práctico para la enseñanza del lenguaje oral y escrito en la educación infantil son las siguientes:

  1. 1. Conocimiento del desarrollo y el aprendizaje en la infancia: Una educación efectiva requiere que la educadora tenga una perspectiva evolutiva de los niños para poder guiarlos y apoyarlos en sus trayectorias de desarrollo (Darling-Hammond & Bransford, 2005; Copple & Bredekamp, 2009). La formación de los educadores debe prepararlos para identificar lo que caracteriza cada momento dentro de este continuo, reconocer variaciones normales y rasgos atípicos en los niños a su cargo y permitirles alcanzar una comprensión profunda de los procesos de aprendizaje durante los primeros años.
  2. 2. Conocimiento de los niños y niñas a su cargo: El desarrollo es el resultado de la influencia recíproca de las características biológicas y el contexto físico, social y cultural. La formación de los educadores debe prepararlos para conocer las fortalezas y las carencias de los niños del grupo a su cargo, su contexto familiar y la comunidad educativa, para ajustar el apoyo pedagógico y ofrecer a cada uno oportunidades efectivas de aprendizaje del lenguaje oral y escrito.
  3. 3. Conocimiento de la materia: El lenguaje escrito es un sistema secundario, dependiente de un sistema primario que es el lenguaje oral, por lo que un educador efectivo debe conocer los distintos sub-sistemas que los integran y los términos técnicos que los identifican (Snow et al., 2005). En el caso del lenguaje oral, debe conocer acerca de fonología, el sistema de sonidos de la lengua; morfología, las unidades de significado que la componen; sintaxis, el sistema de organización del lenguaje; semántica, el sistema de proposiciones y referencias y pragmática, el uso del lenguaje en distintos contextos. En relación al lenguaje escrito, todos estos sistemas del lenguaje oral aportan a la comprensión de los textos, que requiere además, conocimiento acerca de las características de organización de lo impreso en distintos tipos de texto y de conocimiento de los temas tratados. El dominio del lenguaje escrito requiere también la decodificación de los signos gráficos, que se apoya en la conciencia fonológica, la comprensión del principio alfabético, la correspondencia entre fonemas y grafemas y el reconocimiento visual de palabras (Scarborough, 2001; Snow et al., 2005). Se dispone actualmente de numerosos estudios del desarrollo de la alfabetización inicial en lengua española, realizados en la población infantil de diversos niveles socioeconómicos, los que permiten comprender y orientar los procesos de aprendizaje de la alfabetización inicial (Bravo, Villalón & Orellana, 2006; Diuk & Ferroni, 2014; Strasser & Lissi, 2009).
  4. 4. Conocimiento del currículum: El conocimiento práctico de las educadoras incluye entre sus dimensiones, la que se refiere al conjunto de aprendizajes esperados en los niveles educacionales definidos entre 0 y 6 años y su articulación entre niveles, el tipo de experiencias de aprendizaje y los materiales y las estrategias didácticas que se sugieren para alcanzarlos. Esto implica conocer y considerar los planes y programas nacionales vigentes para organizar el trabajo pedagógico, evaluar el grado en el cual estas expectativas se alcanzan dentro de los plazos propuestos y planificar de acuerdo a estos resultados. En el caso de Chile, este conocimiento incluye documentos tales como las Bases Curriculares de la Educación Parvularia, los Mapas de Progreso de la Educación Parvularia y los Programas Pedagógicos para primer y segundo nivel de transición.
  5. 5. Conocimiento del propósito de la enseñanza del contenido: La finalidad del aprendizaje del lenguaje oral y escrito es la comunicación de un mensaje y como tal, debe estar presente en todas las actividades de aprendizaje que se organicen, desde los niveles iniciales. Así, las educadoras deben adquirir un dominio práctico que les permita organizar experiencias de aprendizaje significativas, en las que se promueva la comunicación oral, la comprensión y la producción de textos escritos vinculadas a los intereses y necesidades de los niños, las familias y la comunidad.
  6. 6. Conocimiento de estrategias pedagógicas: La investigación reciente aporta un marco de referencia consistente y sólido acerca de cómo se aprende el lenguaje oral y escrito durante los primeros años y las estrategias más efectivas para una enseñanza intencionada, incluyendo estudios de intervención desarrollados en países de América Latina (Plana & Fumagalli, 2013). Estas estrategias incluyen habilidades como el modelamiento y la demostración, a través de las cuales los niños pueden observar el desempeño experto en el lenguaje oral, la lectura y la escritura. El andamiaje es una estrategia a través de la cual la educadora apoya a los niños para que puedan adquirir los aprendizajes esperados en cada nivel educativo (Bredekamp, 2011). La lectura en voz alta de diversos tipos de texto ha sido identificada como la actividad más importante para promover los conocimientos, destrezas y disposiciones que caracterizan este dominio. Los programas de formación profesional inicial de las educadoras de párvulos deben favorecer un dominio progresivo de estas diferentes dimensiones y su integración en una visión profesional de la enseñanza que les permita tomar decisiones informadas para promover el aprendizaje en los niños y niñas a su cargo.

El estudio que se presenta se focalizó en el conocimiento práctico para la enseñanza del lenguaje oral y escrito alcanzado al término de la preparación profesional inicial de las educadoras, un nivel educativo y un contenido que han recibido menos atención de parte de los investigadores a pesar de la evidencia reciente acerca de su impacto en el aprendizaje de los niños a su cargo (Cunningham et al., 2009).

Metodología
Participantes

Participaron 26 estudiantes del último año de la Carrera de Educación Inicial que se encontraban realizando la práctica profesional de ocho programas universitarios con propuestas consolidadas de formación profesional. Contaban con un promedio de edad de 23 años y su rendimiento promedio en la carrera fue de 5.5 en una escala de 1 a 7. Durante esta práctica, las estudiantes se desempeñaron como educadoras responsables del trabajo educativo de un determinado grupo de niños durante al menos una parte de la jornada diaria.

Se invitó a participar a estudiantes para trabajar con niños de 3 a 5 años, con el fin de contar con una experiencia de trabajo pedagógico comparable en todos los casos. Entre dos y cuatro estudiantes de cada uno de los programas seleccionados aceptaron participar voluntariamente en el estudio.

Considerando el creciente consenso sobre la falta de confiabilidad de los indicadores existentes para determinar la calidad de las carreras de Pedagogía en general (Domínguez, Bascopé, Meckes & San Martín, 2012; Panel de Expertos para una Educación de Calidad, 2010) se decidió intencionar esta selección de la muestra a través de una consulta a expertos, aplicando el Método Delphi (Landeta, 1999). Once académicos nacionales (especialistas en temas de educación superior y en formación inicial de educadoras de párvulos) fueron consultados en dos rondas sucesivas de entrevistas semi-estructuradas. Esta consulta tuvo como propósito identificar criterios que permitieran valorar la calidad de las carreras de formación de educadoras de párvulos del país, ponderando el peso relativo de cada uno y señalando programas universitarios que cumplían, a su juicio, con estos criterios.

Como resultado se obtuvo un total de 19 programas universitarios de educación parvularia en el país, diez de ellos en la ciudad de Santiago (Chile). La muestra definitiva, según criterio de accesibilidad (Ministerio de Educación, 2014) incluyó ocho programas ubicados en esta ciudad.

Procedimiento

En una entrevista individual, un miembro del equipo de investigación le solicitó a cada participante, la elaboración de un mapa conceptual que incluyera y organizara las dimensiones relevantes para la enseñanza del lenguaje oral y escrito a niños de 0 a 6 años, aplicando el procedimiento empleado en el estudio de Meijer, Zanting y Verloop (2002). La construcción de esquemas mentales es una de las formas de almacenamiento y uso del conocimiento que la investigación en Psicología Cognitiva ha aportado a los investigadores educacionales (McCormick & Pressley, 1997).

La técnica de mapas conceptuales ha sido utilizada en investigación educacional para examinar el contenido y la representación esquemática del conocimien to de los educadores. El mapa conceptual es una herramienta gráfica que ha sido reconocida como un instrumento adecuado para representar, de una manera organizada, los elementos relevantes dentro de un dominio del conocimiento (Darling-Hammond & Bransford, 2005). La elaboración y explicación de mapas conceptuales permite representar la estructura del conocimiento en cualquier ámbito, haciendo explícito el aprendizaje significativo de los conceptos relevantes y las relaciones entre ellos (Hernández, 2005; McCormick & Pressley, 1997; Novak & González, 1998; Rovira, 2003; Teubal & Guberman, 2014).

En la entrevista individual, cada estudiante fue consultada acerca de su conocimiento previo de esta herramienta gráfica y se revisó en conjunto con ella una guía escrita de orientaciones para su elaboración y dos modelos de mapas conceptuales presentados como ejemplos. Todas las estudiantes afirmaron haber utilizado esta herramienta durante su enseñanza media y no tener dificultades para representar en este formato, los conocimientos profesionales necesarios para enseñar el lenguaje oral y escrito a niños de 0 a 6 años. La entrevistadora solicitó a cada participante que presentara y organizara la información, basándose en su experiencia como educadora en la práctica profesional que estaban realizando. Se le entregó una hoja en blanco y un lápiz y cada estudiante realizó el mapa conceptual de manera independiente. Una vez completado, cada estudiante explicó verbalmente los conceptos presentados y su organización dentro del mapa elaborado. Estas explicaciones fueron grabadas y transcritas para su posterior análisis. El análisis de los mapas conceptuales y las entrevistas explicativas de las estudiantes se realizó considerando las seis dimensiones del conocimiento práctico definidas previamente y se apoyó en el programa Atlas Ti, especialmente diseñado para el análisis cualitativo con el Método de Comparación Constante de la Grounded Theory (Glaser & Strauss, 1967; Strauss & Corbin, 2002). Las transcripciones de las 26 entrevistas en las que las estudiantes explicaron los conceptos seleccionados y sus relaciones dentro del mapa conceptual elaborado, fueron codificadas de manera independiente por un miembro del equipo y una asistente de investigación entrenada previamente. Cada concepto presentado fue vinculado a una de las seis dimensiones del conocimiento práctico examinadas, tomando en cuenta las explicaciones dadas por las estudiantes en las entrevistas. Se logró un acuerdo en los análisis independientes de ambas evaluadoras de un 90%. Los desacuerdos se revisaron de manera conjunta, analizando las explicaciones presentadas por las estudiantes para determinar, de común acuerdo, la dimensión correspondiente en cada caso.

Resultados

De acuerdo al análisis realizado, se encontró que en los mapas conceptuales elaborados por las estudiantes representaron entre dos y cinco de las dimensiones examinadas, sin que se observaran diferencias entre los programas de formación estudiados. El Gráfico 1 presenta los porcentajes en los cuales las seis dimensiones del conocimiento práctico fueron representadas en los 26 mapas conceptuales analizados. Puede observarse que solo tres de ellas están representadas en la mayoría de los esquemas gráficos obtenidos. Las otras dimensiones se incluyen en menos de la mitad de los mapas. Los hallazgos relacionados con los conceptos presentados en cada una de estas dimensiones se describen a continuación:


Gráfico 1
Dimensiones del conocimiento práctico

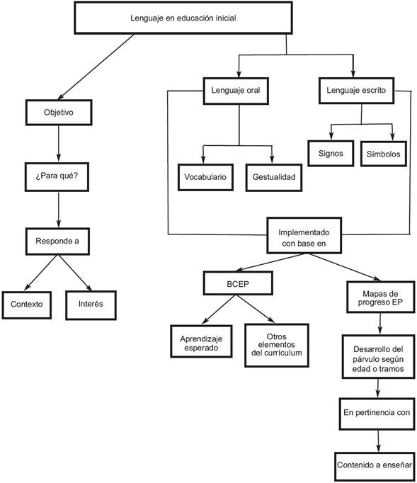
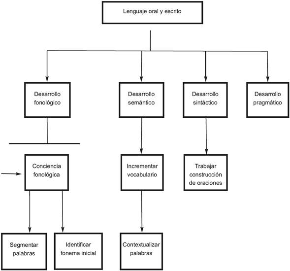
Conocimiento de la materia: Se trata de la dimensión más ampliamente representada en los esquemas gráficos desarrollados por las estudiantes, como se aprecia en el Gráfico 1 (92%). Solamente una de las estudiantes no incluyó el lenguaje oral y la alfabetización inicial en su esquema gráfico. En los conceptos presentados dentro de esta dimensión, la mayoría de las estudiantes incluye los campos lingüísticos: fonológico, morfosintáctico, semántico y pragmático y la conciencia fonológica como aspectos relevantes para la enseñanza del lenguaje oral y escrito (ver Figura 1 U2-E4).


Figura 1
Mapa conceptual (U2 - E4)

En las entrevistas se identifica el campo fonológico y especialmente la conciencia fonológica como los elementos de mayor peso en la enseñanza de niños de 0 a 6 años como expresó esta estudiante en la entrevista: "Y en la educación parvularia yo creo que el que más peso tiene es el desarrollo fonológico. Por eso es importante desarrollarle la conciencia fonológica a los niños a través de la segmentación de palabras, identificar fonema inicial, final" (Ver Figura 1 U7-E4). El lenguaje oral y el lenguaje escrito se presentan como aspectos independientes entre sí, planteándose también que la lectura y la escritura se deben trabajar por separado por tratarse de dos aprendizajes distintos y que se dan en diferentes períodos de la vida de los niños: "La comunicación la separé en lenguaje oral y lenguaje escrito. El lenguaje escrito está separado en sí en lectura y escritura. Primero tenemos que desarrollar el lenguaje oral para que después el niño pueda desarrollar el lenguaje escrito" (U2-E1).

Conocimiento de estrategias pedagógicas: Esta dimensión también está ampliamente representada en los mapas y las entrevistas, por conceptos relacionados con el tipo de estrategias pedagógicas que favorecen el desarrollo de los distintos campos lingüísticos, como se observa en la Figura 1 (88%). Se puede ver en este caso, como en la mayoría de los esquemas examinados, que se propone una estrategia específica para cada campo del lenguaje. Se presentan recursos pe dagógicos como libros de cuentos, poemas y recetas y se proponen formas de organización del espacio como elementos relevantes para alcanzar los aprendizajes esperados en este dominio.

La enseñanza de la escritura se menciona solamente en dos mapas, y en ambos casos se propone hacerlo a través de ejercicios grafo-motores.

Conocimiento del niño: Es la tercera de las dimensiones presentes en la mayoría de los mapas conceptuales como se aprecia en el Gráfico 1 (85%). Se destaca la necesidad de conocer los intereses y experiencias previas de los niños, las motivaciones y características de cada niño y su familia, en el contexto social y cultural. Se mencionan además las necesidades especiales como parte de los aspectos que debe conocer una educadora..."Y esto tiene que ver mucho con lo social. Si un niño viene de un estrato social vulnerable, el lenguaje va a ser más pobre. Y en definitiva yo tengo, como educadora, que respetar este lenguaje. Tengo que respetar esta interacción porque es propio de su mundo. Y desde ahí trabajar. No anularlo por completo, porque ahí estoy anulando toda su historia, todo lo que es" (U9-E1).

Conocimiento del desarrollo y el aprendizaje: Esta dimensión está representada en menos de la mitad de los mapas examinados, como se muestra en el Gráfico 1 (42%) a través de conceptos como el nivel de desarrollo social, afectivo y cognitivo de los niños y niñas y las etapas de desarrollo de acuerdo a autores específicos como Piaget, Erikson y Vigotsky.

Conocimiento de los propósitos: Esta dimensión está también poco representada como se muestra en el Gráfico 1 (38%). Los conceptos utilizados con mayor frecuencia para referirse al propósito de la enseñanza del lenguaje oral y escrito son: la comunicación y el aprendizaje significativo y relevante para la vida: "Sí, porque a mi modo de ver... todo es para que el niño aprenda, disfrute y pueda valerse por sí solo el día de mañana" (U2-E3). En relación al mapa presentado en la Figura 2, la estudiante explica: "si realmente le va a ser significativo a él, le va a servir, tendrá relación con los intereses que responden a este contexto donde se inserta él y su familia."


Figura 2
Mapa conceptual (U10 - E1)

Conocimiento del currículo: Esta dimensión es la menos representada en los mapas examinados, como se muestra en el Gráfico 1 (31%). Las referencias incluyen las Bases Curriculares de la Educación Parvularia (Ministerio de Educación, 2001) y en una menor proporción, otros documentos oficiales del currículum nacional como los Mapas de Progreso y los Programas Pedagógicos para el Segundo Ciclo (4 a 6 años): "el macrosistema, un contexto nacional, que va a guiar el currículo nacional y el currículo nacional lo bajamos acá, propone aprendizajes en cuanto al lenguaje oral y escrito" (U1-E1).

Discusión

El objetivo del estudio que se informa fue examinar las dimensiones del conocimiento práctico que evidencian las estudiantes de la Carrera de Educación Inicial para la enseñanza del lenguaje oral y escrito al término de su formación profesional, a través de la elaboración y explicación de mapas conceptuales. La validez de este procedimiento de indagación del conocimiento práctico de los educadores ha sido establecida en estudios previos (McCormick & Pressley, 1997; Meijer et al., 1999). De acuerdo a los resultados obtenidos en este estudio, tres de las seis dimensiones examinadas fueron representadas en la mayoría de los esquemas gráficos realizados: el conocimiento de la materia, las estrategias pedagógicas a aplicar para enseñarle a los niños. En relación al contenido de estas dimensiones, en el conocimiento de la materias e observó una distinción explícita entre el lenguaje oral y escrito en la mayoría de los casos y en algunos de ellos, una simple referencia a la tarea solicitada, en la que no se consideran las diferencias entre ambos sistemas ni las demandas específicas de la enseñanza del lenguaje escrito. La mayor parte de los conceptos presentados se refirió a los campos lingüísticos, destacándose el campo fonológico y la conciencia fonológica como los más relevantes para la enseñanza en este nivel educativo. En el conocimiento de las estrategias pedagógicas se destacan aquellas que promueven el desarrollo de la conciencia fonológica, como la identificación de fonemas iniciales y finales de las palabras. Se destaca también la importancia de promover el desarrollo del vocabulario y para lograrlo, se debe contar con recursos tales como diversos tipos de textos y especialmente cuentos. Estos resultados muestran un conocimiento de algunos conceptos que las investigaciones recientes han señalado como componentes fundamentales dentro de este dominio del aprendizaje, como es el caso de la conciencia fonológica y el vocabulario (IRA/NAEYC, 1998; Roskos, Christie & Richgels, 2003; Scarborough, 2001; Snow et al., 2005; Strasser & Lissi, 2009). En los esquemas gráficos examinados, estos conceptos se relacionan con estrategias pedagógicas que permiten favorecer su aprendizaje, de acuerdo a la evidencia científica existente (Roskos et al., 2003; Snow et al., 2005). Sin embargo, los mapas elaborados por las estudiantes muestran una falta de integración y articulación del conjunto de conceptos que conforman este dominio temático, los que se representan en forma paralela y cada uno relacionado con estrategias pedagógicas específicas. En la mayoría de los casos no se establece una distinción entre lenguaje oral y escrito, aunque en algunos mapas se los separa como aprendizajes diferentes y se indica que la enseñanza del lenguaje oral es anterior y diferente a la del lenguaje escrito, lo que no corresponde a la conceptualización de la alfabetización inicial aportada por la investigación en este campo. El conocimiento de los niños y niñas a su cargo es también una dimensión ampliamente representada en los mapas conceptuales, a través de conceptos como intereses de los niños y contexto familiar. Sin embargo, en las explicaciones de las estudiantes, el foco de este conocimiento son las carencias de algunos niños y sus familias, sin que se evidencie una visión de conjunto de las fortalezas y dificultades de todos los niños a su cargo, fundamentada en la aplicación de procedimientos de evaluación. Las dimensiones menos representadas en los esquemas de las estudiantes sugieren una falta de integración del marco curricular vigente y de los propósitos de la enseñanza dentro de la visión de su práctica profesional al término de su formación, propuesta por Darling-Hammond y Bransford (2005). No se observaron diferencias relacionadas con los programas universitarios en el tipo de conceptos y las relaciones entre ellos, aunque el escaso número de participantes, entre 2 y 4 de cada programa, no permite plantear conclusiones definitivas y generalizables en este sentido. En futuros estudios será necesario complementar estos antecedentes con otros instrumentos, para poder abarcar toda la complejidad del conocimiento práctico y así profundizar y generar mejores aportes para la discusión de este tema y para la orientación de los programas de formación.

Facultad de Educación

Pontificia Universidad Católica de Chile

Santiago - Chile

Material suplementario
Referencias bibliográficas
1. Barber, M. & Mourshed, M. (2007). How the world's best-performing school systems came out on top. Nueva York: McKinsey & Company.
2. Beijaard, D. (1996). Assessing teachers' practical knowledge. Studies in Educational Evaluation, 22(3), 275-286. http://dx.doi.org/10.1016/0191-491X(96)00016-8
3. Beijaard, D. (1995). Teachers' prior experiences and actual perceptions of professional identity. Teachers and Teaching: Theory and Practice, 1(2), 281-294. http://dx.doi.org/10.1080/1354060950010209
4. Beijaard, D. & Verloop, N. (1996). Assessing teachers' practical knowledge., Studies in Educational Evaluation 22(3), 275-286. http://dx.doi.org/10.1016/0191-91X(96)00 016-8
5. Bravo, L., Villalón, M. & Orellana, E. (2006) Predictibilidad del rendimiento en la lectura: Una investigación de seguimiento entre primer y tercer año [Performance predictability in reading: A follow-up investigation between first and third year]. Revista Latinoamericana de Psicología, 38(1), 9-20.
6. Bredekamp, S. (2011). Effective practices in early childhood education. Building a foundation. New Jersey, EE.UU: Pearson.
7. Copple, C. & Bredekamp, S. (2009). Developmentally appropriate practice in early childhood programs serving children from birth to age 8. Washington: NAEYC.
8. Cunningham, A., Zibulsky, J. & Callahan, M. (2009). Starting small: Building preschool teacher knowledge that supports early literacy development. Read Writ, 22, 487-510. http://dx.doi.org/10.1007/s11145-009-9164-z
9. Darling-Hammond & Bransford. (2005). Preparing teachers for a changing world: What teachers should learn and be able to do. San Francisco: Jossey-Bass.
10. De Vries, Y. & Beijaard, D. (1999). Teacher conceptions of education: A practical knowledge perspective on "good teaching". Interchange, 30(4), 371-397. http://dx.doi.org/10.1023/A:10 07653627203
11. Diuk, Borzone & Rosemberg. (2000). El fracaso escolar entre los niños de sectores pobres: Una alternativa pedagógica intercultural [School failure among poor children: An intercultural educational alternative]. C&E: Cultura y Educación, 12(12), 23-33. http://dx.doi.org/10.1174/113564000753837089
12. Diuk, B. & Ferroni, M. (2014). Aprendizaje de letras en niños preescolares de nivel socio-económico bajo [Letter learning in preschool children growing in poverty]. Interdisciplinaria, 31(1), 25-37.
13. Dickinson, D. & Tabors, P. (2001). Beginning literacy with language. Baltimore, MD: Brookes.
14. Domínguez, M., Bascopé, M., Meckes, L. & San Martín, E. (2012). ¿Producen mejores resultados las carreras de pedagogía básica con más años de acreditación? [Does a teaching course with more years of accreditation produce better results?]. Estudios Públicos, (128), 1-59.
15. Fenstermacher, G. D. (1994). The knower and the known: The nature of knowledge in research on teaching. Review of Research in Education, 20(1), 3-56. http://dx.doi.org/10.3102/0091732X020001003
16. Fillmore, L. W. & Snow, C. E. (2002). What teachers need to know about language. En C. T. Adger, C. E. Snow & D. Christian (Eds.), What teachers need to know about language (pp. 7-54). Mc Henry, IL: Delta Systems.
17. Glaser, B. G. & Strauss, A. L. (1967). The discovery of grounded theory: Strategies for qualitative research. New York: Aldine Publishing Company.
18. Goodson, I. (1992). Studying teachers' lives: An emergent field of inquiry. En L. A. Goodson (Ed.), Studying teachers' lives. London: Routledge.
19. Hernández, V. (2005). Mapas conceptuales: La gestión del conocimiento en la didáctica [Concept maps: Knowledge management in teaching]. México: Alfaomega.
20. International Reading Association. National Association for the Education of Young Children. (1998). Learning to read and write: Developmentally appropriate practices for young children. (Joint position statement of IRA and NAEYC). Young Children, 53(4), 30-46.
21. Landeta, J. (1999). El Método Delphi: Una técnica de previsión para la incertidumbre [A technique of forecast uncertainty]. Barcelona: Ariel.
22. McCormick, C. B. & Pressley, M. (1997). Educational pychology. Learning, instruction, assessment. New York: Longman.
23. Meijer, P., Verloop, N. & Beijaard, D. (2001). Similarities and differencies in teachers' practical knowledge about teaching comprehension. The Journal of Educational Research, 94(3), 171-184. http://dx.doi.org/10.1080/00220670109599914
24. Meijer, P., Verloop, N. & Beijaard, D. (1999). Exploring language teachers' practical knowledge about teaching reading comprehension. Teaching and Teacher Education, 15, 59-84. http://dx.doi.org/10.1016/S0742-051X(98)00045-6
25. Meijer, P., Verloop, N. & Beijaard, D. (2002). Multi-method triangulation in a qualitative study on teachers' practical knowledge: An attempt to increase internal validity. Quality & Quantity, (36), 145-167. http://dx.doi.org/10.1023/A:1014984232147
26. Meijer, P., Zanting, A. & Verloop, N. (2002). How can student teachers elicit experienced teachers´ practical knowledge? Tools, suggestions, and significance. Journal of Teacher Education, 53(5), 406-419 http://dx.doi.org/10.1177/002248702237395
27. Menti, A. & Rosemberg, C. R. (2013). Propiedades léxicas del entorno lingüístico generadas en clases de ciencias sociales en la escuela primaria. Un estudio del vocabulario al que se hallan expuestos los niños [Lexical properties of the linguistic environment generated in social science classes in primary school. a study of the vocabulary to which children are exposed]. Interdisciplinaria, 30(2), 201-218.
28. Ministerio de Educación (2001). Bases curriculares de la educación parvularia [Curricular bases for preschool education]. Santiago. Chile.
29. Ministerio de Educación (2014). Base de datos de oferta académica [Database academic offerings]. Recuperado el 30 de marzo de 2014 de http://www.mifuturo.cl/
30. Novak, J. D. & Cañas, A. J. (2008). The theory underlying concept maps and how to construct and use them. Florida Institute for Human and Machine Cognition Pensacola. Recuperado el 11 de septiembre de 2014 de http://cmap.ihmc.us/Publications/ResearchPapers/TheoryUnderlyingConceptMaps.pdf
31. Novak, J. & González, C. (1998). Conocimiento y aprendizaje: Los mapas conceptuales como herramientas facilitadoras para escuelas y empresas [Knowledge and learning: Concept maps as facilitative tools for schools and businesses]. Madrid: Alianza.
32. Panel de Expertos para una Educación de Calidad (2010). Propuestas para fortalecer la profesión docente en el sistema escolar chileno [Proposals for strengthening the teaching profession in the Chilean school system]. Santiago, Chile: Gobierno de Chile.
33. Plana, M. D. & Fumagalli, J. (2013). Habilidades y conocimientos constitutivos de la alfabetización temprana: Semejanzas y diferencias según el entorno social y las oportunidades educativas [Early literacy skills: Similarities and differences caused by social environment and school opportunities]., Interdisciplinaria 30(1), 5-24.
34. Rolla, A. & Rivadeneira, M. (2006). ¿Por qué es importante y cómo es una educación preescolar de calidad? [Why is it important and how is a quality preschool?]. Seminario Expansiva. Santiago. Chile.
35. Roskos, K. A., Christie, J. F. & Richgels, D. J. (2003). The essentials of early literacy instruction. Washington: NAEYC.
36. Rovira, C. (2003). Mapas conceptuales para la representación del conocimiento [Concept maps for the representation of knowledge]. Documentación digital. Barcelona: Sección Científica de Ciencias de la Documentación. Departamento de Ciencias Políticas y Sociales. Universidad Pompeu Fabra.
37. Scarborough, H. (2001). Connecting early language and literacy to later reading (dis)abilities: Evidence, theory and practice. En S. Neuman & D. Dickinson (Eds.), Handbook for researchin early literacy (pp. 97-110). New York: Guilford.
38. Shonkoff, J. & Phillips, D. (Eds.). (2000). From neurons to neighborhoods: The science of early childhood development. Washington DC: National Academies Press.
39. Snow, C., Griffin, P. & Burns, M. S. (2005). Knowledge to support the teaching of reading: Preparing teachers for a changing world. San Francisco, CA: Jossey-Bass.
40. Strasser, K. & Lissi, M. R. (2009). Home and instruction effects on emergent literacy in a simple of Chilean kindergarten children. Scientific Studies of Reading, 13(2), 175-204.
41. Strauss, A. & Corbin, J. (2002). Bases de la investigación cualitativa. Técnicas y procedimientos para desarrollar la teoría fundamentada [The basis of qualitative research. Techniques and procedures for developing substantiated theory]. Medellín: Editorial Universidad de Antioquía.
42. Teubal, E. & Guberman, A. (2014). Textos gráficos y alfabetización múltiple. Herramientas para el desarrollo del pensamiento y el aprendizaje en el nivel inicial [Text graphics and multipleliteracy. Tools for the development of thought and learning in the initial level]. Argentina: Paidós Cuestiones de Educación.
43. Van Driel, J., Beijaard, D. & Verloop, N. (2001). Professional development and reform in science education: The role of teachers' practical knowledge. Journal of Research in Science Teaching, 38(2), 137-158 http://dx.doi.org/10.1002/1098-2736(200102)38:2%3C137::AID-TEA1001%3E3.0.CO;2-U
44. Van Driel, J. H. & Berry, A. (2010). The teacher education knowledge base: Pedagogical content knowledge. En B. McGraw, P. L. Peterson & E. Baker (Eds.), International encyclopedia of education, (3ra. ed., Vol. 7, pp. 656-661). Oxford: Elsevier. http://dx.doi.org/10.1016/B97 8-0-08-044894-7.00642-4
45. Van Driel, J. H., Verloop, N. & De Vos, W. (1998). Developing science teachers' pedagogical content knowledge., Journal of Research in Science Teaching 35(6), 673-695. http://dx.doi.org/10.1002/(SICI)1098-2736 (1998 08)35:6%3 C673::AID-TEA5%3E3.3.CO;2-9
46. Villalón, M., Rojas-Barahona, C., Forster, C., Cox, P. & Volante, P. (2011). Resultados de la enseñanza de estrategias de lectura y escritura en la alfabetización temprana de niños con riesgo social [Results of teaching reading and writing strategies on early literacy of children at-risk]. Estudios sobre Educación, 21, 159-179.
Notas
Notas
1 Trabajo financiado con el Proyecto N° 1120658 del Fondo Nacional de Ciencia y Tecnología (FONDECYT) del Gobierno de Chile.

Gráfico 1
Dimensiones del conocimiento práctico

Figura 1
Mapa conceptual (U2 - E4)

Figura 2
Mapa conceptual (U10 - E1)
Buscar:
Contexto
Descargar
Todas
Imágenes
Visor de artículos científicos generados a partir de XML-JATS4R por Redalyc