Artigos
PREDICTION OF THE FUTURE SCENARIO OF THE EXPANSION OF AREAS OF FORESTRY INTO THE BRAZILIAN CERRADO USING A CELLULAR AUTOMATA MARKOV CHAIN MODEL
PREDIÇÃO DE CENÁRIO FUTURO UTILIZANDO AUTÔMATOS CELULARES E CADEIAS DE MARKOV EM ÁREA DE EXPANSÃO DA SILVICULTURA SOBRE O CERRADO BRASILEIRO
PREDICCIÓN DEL ESCENARIO FUTURO UTILIZANDO AUTOMÁTICOS Y CADENAS MÓVILES MARKOV EN EL ÁREA DE EXPANSIÓN FORESTAL SOBRE EL CERRADO BRASILEÑO
PREDICTION OF THE FUTURE SCENARIO OF THE EXPANSION OF AREAS OF FORESTRY INTO THE BRAZILIAN CERRADO USING A CELLULAR AUTOMATA MARKOV CHAIN MODEL
Mercator - Revista de Geografia da UFC, vol. 18, no. 8, p. e18026, 2019
Universidade Federal do Ceará
Received: 01 September 2019
Accepted: 14 September 2019
Abstract: Predictive models for the detection landscape change have been widely-used as an important tool for environmental planning and analysis. The approach that combines Markov Chains with cellular automatahas been shown to produce results with excellent calibration and validation for the simulation of changes in land use and cover. The present study focused on the hydrographic basin of the Pântano River, located in theBrazilian Cerrado savanna, which has been impacted by a number of major projects, including a hydroelectric dam, and the world’s largest paper and pulp industries. The study simulated the changes in land cover and usefor the year 205. Evaluating the spatial effects of the expansion of forestry into the Cerrado in the context of its different degrees of natural potential fragility. To predict the future scenario, the cellular automata MarkovChain method was combined with a multicriteria analysis using AHP logic. The model validation indicated excellent results (Kappa index greater than 0.9) for the predictions of the 2050 scenario. The model revealed a strongoverall tendency for the substitution of livestock by forestry by 2050, with a predominance of expansion into areas of medium environmental fragility.
Keywords: Dynamic modeling, Watershed, GIS, Geotechnologies.
Resumo: Os modelos preditivos para detecção de mudanças na paisagem tem sido utilizados como instrumento relevante de aporte ao planejamento e análise ambiental. O método quecombina as Cadeias de Markov com os autômatos celulares tem demonstrado resultados excelentes de calibração/validação para simulação de mudanças no uso e cobertura daterra. Adotou-se como objeto de estudo a bacia hidrográfica do Rio Pântano, situada em área do Cerrado brasileiro, impactada por grandes projetos: hidrelétrico e pelas maiores indústrias depapel e celulose do mundo. O objetivo deste trabalho foi simular as mudanças no uso e cobertura da terra para o ano de 2050, avaliando espacialmente o efeito da expansão da silvicultura em área de Cerradosobre os diferentes graus de fragilidade potencial natural. Para predição do cenário futuro utilizou-se do método Cadeias de Markov e autômatos celulares acoplados a análise multicritérioatravés da lógica AHP. A validação do modelo apresentara excelentes resultados (índice Kappa superior a 0.9) para realizar predições para 2050. O modelo revelou a forte tendênciade substituição da pecuária pela silvicultura para o ano de 2050, com predomínio da expansão para as áreas de média fragilidade ambiental.
Palavras-chave: Modelagem dinâmica, Bacia Hidrográfica, SIG, Geotecnologias.
Resumen: Los modelos predictivos para la detección de cambios en el paisaje son utilizados como instrumentos relevantes para la planificación y el análisis ambiental. El método quecombina las Cadenas de Markov con los Autómatas Celulares ha mostrado excelentes resultados de calibración/validación para la simulación del cambio del uso y la cobertura de la tierra. El objetode estudio fue la cuenca del río Pantano, ubicada en el Bioma de Cerrado, y que ha sido impactada por grandes proyectos: hidroeléctricos y el establecimiento de fabricas para la producción de celulosa,de las más grandes del mundo. El objetivo de este trabajo fue simular los cambios en el uso y la cobertura de la tierra para el año 2050, evaluando espacialmente el efecto de la expansión de las plantacionesforestales (Eucalyptus) en áreas con diferentes grados de fragilidad potencial natural. Para predecir el escenario futuro, se utilizó la combinación de las Cadenas de Markov y los Autómatas Celularesapoyados en el Análisis Multicriterio utilizando la lógica AHP. Los resultados de la validación del modelo mostraron excelentes resultados (Indice de Kappa mayor de 0.9) para hacer pronósticos alaño 2050. Revelando finalmente el modelo una fuerte tendencia de sustitución de las áreas de pastos por las plantaciones de eucaliptus, para el año 2050, con un predominio de dicha expansiónen areas de fragilidad ambiental media.por la forestry para el año 2050, con un predominio de la expansión a areas de fragilidad environmental media.
Palabras clave: Modelado Dinámico, Cuenca Hidrográfica, SIG, Geotecnologías.
INTRODUCTION
Land cover and use have a significant influence on climate change, as indicated by the report published recently by the Intergovernmental Panel on Climate Change (IPCC, 2019), which found that approximately23% of emissions of greenhouse gases were derived from anthropogenic changes in land use, in particular, farmland and forestry. The recent report of the Food and Agriculture Organization (FAO, 2016) concluded that 80% of thedeforestation which occurred in Brazil between 1990 and 2005 was related to the expansion of cattle pasture, a much higher rate than those recorded in neighboring countries, such as Argentina (45%) and Peru (41%). These changesin land cover and use are also associated with shifts in the conservation of the topsoil, which is degraded by a number of processes, such as erosion and compaction, leading to the loss of an estimated 25–40 billiontons of topsoil per annum, with drastic results for agricultural productivity in many areas (FAO, 2015).
Authors such as Forman (1995), Turetta (2011), and Pertille (2018) have emphasized the need for the systematic investigation of the transformations in land cover in order to establish a sound databasefor the evaluation of impacts and effective decision-making for the planning and implementation of mitigatory measures. Any such transformation is determined by a complex interaction of physiographic processes and socioeconomicfactors, together with other drivers, such as public policy, agrarian organization, and macroeconomic phenomena.
In the 1970s, the Cerrado savanna biome of central Brazil became the focus of an agricultural frontier, which expanded into a number of areas, and integrated the region into the ongoing development ofthe Brazilian agribusiness sector. This resulted in the extensive environmental degradation of biome, through excessive deforestation, which provoked problems such as the compaction of the soil, erosion, siltation of rivers,the contamination of underground water sources, and the loss of biodiversity (CUNHA et al., 2008).
In this context, the hydrographic basin of the Pântano River (HBPR), which is located in the “Bolare” rural territory, an area of Cerrado in the Brazilian state of Mato Grosso do Sul,is characterized by the inadequate (or nonexistent) planning of the occupation and use of land. This process resulted in extensive environmental damage across the state, resulting from the degradation of the soil caused primarilyby the adoption of inadequate farming practises (BORLACHENCO; GONÇALVES, 2017). The landscape of the Pântano basin has undergone a series of transformations, beginning with the installation of the Ilha Solteirahydroelectric dam on the Paraná River in the late 1960s. At the present time, the region in which the Pântano basin is located is affected primarily by the ongoing expansion of eucalyptus plantations.
Given the ongoing, dynamic changes in land cover and use within the region, the progressive degradation of the environment over the past 50 years, and the current shift in focus toward a eucalyptus monoculture,it is increasingly important to understand how and where future changes in land cover and use will occur within the region. This is the focus of the present study, which applies an approach that combines the Cellular AutomataMarkov Chain (CA-Markov) model with multicriteria analysis for the prediction of future scenarios of land cover and use within the region.
A number of studies have successfully applied the CA-Markov approach to the prediction of changes in land cover and use (KAMUSOKO et al., 2009; HALMY et al., 2015; MONDAL et al., 2016; GASHAW et al.,2018; FU et al. 2019), although only a few studies have focused specifically on the expansion of forestry, and its influence on the different degrees of fragility of natural environments within the Cerrado biome (ROSS, 1994;ROSS, 2012). In this context, the principal focus of the present study was to evaluate the spatial effects of the expansion of forestry on the different degrees of natural potential fragility of the HBPR based on a simulationof the changes in land cover and use by 2050 using a CA-Markov approach, combined with a multicriteria analysis.
STUDY AREA
The hydrographic basin of the Pântano River (HBPR) covers an area of 1349 km², with a mean slope of 5.72% and altitudes varying from 300 to 549 meters above sea level, including parts of themunicipalities of Selviria, Aparecida do Taboado, and Inocência in the Brazilian state of Mato Grosso do Sul (see Figure 1). Beef ranching is the principal economic activity of the three municipalities of the Pântanobasin, although the profile of the region has become more diversified in recent years, in particular following the implantation of a cellulose pulp factory in the municipality of Três Lagoas (MELO; SILVA, 2016), whichstimulated the expansion of eucalyptus forestry in the neighboring municipalities of Selviria and Inocência, while the sugarcane sector has expanded in Aparecida do Taboado and the neighboring municipality of Paranaíba.

The geological formations found in the HBPR are the Santo Anastácio formation of the Caiuá group and the Vale do Rio do Peixe formation of the Bauru group (DA SILVA, et al., 2014; FERNANDES,COIMBRA, 2000). The local relief includes degraded buried pediplain (plaining model); Fluvial Terrace and Plain, Fluvial Terrace (accumulation model); Convex Top – Homogeneous or Differential Dissection, Tabular Top– Homogeneous or Differential Dissection (dissection model) (BRASIL, 1980, 1983). Four principal types of soil are found within the HBPR (MACROZONEAMENTO GEOEnvironmental, 1989) – Dystrophic Red Latosols, coveringan area of 321.9 km², Dystrophic Red Acrisol (154.7 km²) and Red-Yellow Acrisol (47.9 km²), and Planosol (47.6 km²). The climate of the study region is tropical, with mean annual precipitation of 1,445mm, with well-defined seasons determined by the tropical Atlantic air mass, with the rains being concentrated during the austral spring-summer, and a marked dry period during the austral winter (ZAVATINNI, 2009).
METODOLOGIA
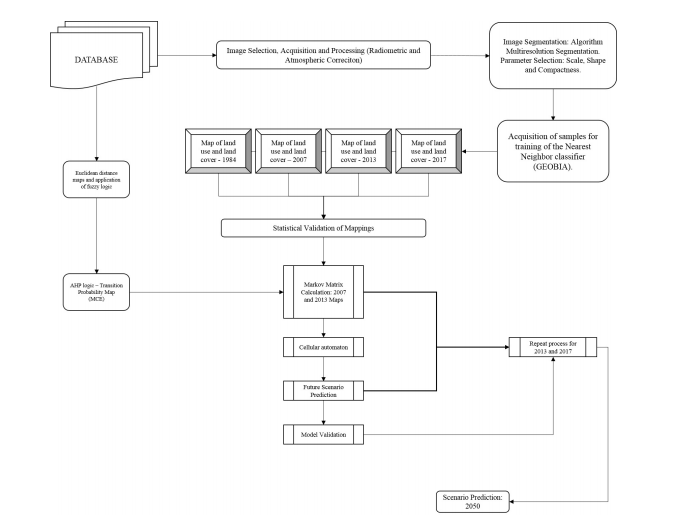
AThe procedures adopted for the compilation of the CA-Markov future scenario simulation model of the future scenario of changes in the land cover and use in the HBPR are shown in Figure 2. This procedurewas based on five stages: (i) Pre-Processing of the Images, (ii) Segmentation, (iii) Classification, (iv) Validation, and (v) Predictive Model of the changes in land cover and use.

Digital Image Processing
Land cover and use in the HBPR was classified using the Geographic Object-Based Image Analysis (GEOBIA) approach (BLASCHKE, etal., 2014), applied to a temporal series of Landsat images from the TM and OLI sensors, obtained on 07/11/1984, 08/12/2007, 07/27/2013, and 07/28/2017. This analysis wasrun in eCognition 9.2® (DELFINS, 2012). The GEOBIA approach was found to have an excellent capacity for the classification of land coverand use in comparison with pixel-by-pixel classifiers, even when processing images of medium spatial resolution (PLATT; RAPOSA, 2008; BENZ et al., 2004).
Pre-Processing
The digital pre-processing of the images (MOREIRA, 2007) was run in ENVI, version 5.3®. The images were first corrected radiometrically, and the results were used as the input for the atmosphericcorrection using the Fast Line-of-sight Atmospheric Analysis of Spectral Hypercubes (FLAASH) correction module, which is based on the MODTRAN4 algorithm (KRUSE, 2004; ARIAS et al., 2014).
Multiresolution Segmentation
The Multiresolution Segmentation algorithm is the most widely-used for the segmentation of images in the GEOBIA approach (BAATZ; SCHAPE, 2000). The segmentation process is influenced directly by threeparameters, Scale, Shape, and Compactness. The scale parameter is defined by the operator, and is influenced by the heterogeneity of the pixels. The compactness parameter balances the homogeneity between the color and shapeof the segment, while the shape parameter balances simultaneously the criteria of the smoothness of the edge and the compactness of the object (WILLHAUCK et al., 2000; WHITESIDE; AHMAD, 2005). The values of the Scale, Shape,and Compactness parameters obtained using the trial-and-error approach are shown in Table 1.

Nearest Neighbor Classification
The images were classified using the Nearest Neighbor (NN) algorithm, which provides good results for the analysis of Landsat images (SMITS et al., 1999), and has been used in a number of GEOBIA studiesdue to its simplicity and flexibility (LI et al., 2016). In addition to the spectral information on the samples selected for each class of land use and vegetation cover mapped, the NN classifier allows the user to define parameterssuch as the shape and standard deviation of the bands, which contribute to the quality of the classification (see table 2).

Thematic Classes of land cover and use
The thematic classes defined for the mapping of the land cover were based on the GeoMS Project (SILVA, et al. 2011) and the technical manual of the IBGE (2012), as shown in table 3.

The number of classes was then reduced (see table 4) to decrease the complexity of the model during the calibration and simulation stages.

Statistical Validation: Global Accuracy and Kappa Statistic
Mapping accuracy was verified by creating a file in shapefile format containing 300 true earth points, of which, 70 were established through fieldwork, with the other 230 being obtained from high resolutionimages available on the free Google Earth Pro platform (SULLIVAN, 2009). A number of different methods have been used to evaluate the precision of this approach, with the most frequently-used being derived from confusion matrices,such as the Global Accuracy (CONGALTON, 1991) and the Kappa index (FOODY, 2002) with the qualification parameters defined by Landis and Koch (1977), which were applied in the present study.
The Cellular Automata Markov model for the simulation of land cover and use
Markov chains permit the construction of an extremely efficient empirical model for the formulation of predictions through the description of stochastic processes (PEDROSA; CÂMARA, 2004; PONTIUS;MALANSON, 2005), based on ∏(t+1) = P^n.∏(t)
Where ∏(t) the state of the system at time t,∏(t+1) he state of the system at the end of the interval t+1 and P^n other states that may arise, and which are presented in a transition matrix. The future state of the system depends only on its present state and the transition possibilities,and is unconnected to the processes that determined its present state, being determined by what is known as a first order Markov Chain (PEDROSA; CÂMARA, 2004).
The prediction of a future scenario of land cover and use for the HBPR was obtained using the CA Markov tool in TerrSet, the Geospatial Monitoring and Modeling software, with the objectiveof simulating the expansion of the eucalyptus plantations, in five stages, as shown by Mitsova et al. (2011) and Bacani et al. (2016).
1st Stage: the first procedure consisted of the compilation of a probability matrix of Markovian transition between 2007 and 2013 for each class of land cover, which was used as theinput for the modeling of changes. Markov
Chains are a stochastic process whose output is based on the probability of change, Pij, between classes of land cover (i andj). Given this, in a landscape composed of different types of land use and cover, the probability of the transition Pij will be the probability that one class of land cover i (pixel) at time t0 will change to use type j attime t1, as described in
∑pij= 1 i= 1,2, ..., m.
The transition probabilities are estimated through the analysis of the elements of transition (pixels) during a specific time interval. These probabilities are represented in a P matrix (ADHIKARI; SOUTHWORTH,2012):
(Vi x Pij) = ( V1,V2,V3,...,Vn) X (P11, P12, P13, P21, P22, P23, Pm1, Pm2, ...P1m ...P2m...Pmn)
where Pij the proportion de land cover in the final year (in the present case, 2013); Pij the land cover transition probability matrix; V i the proportion de land cover in the initial year (here, 2013); represents the typeof land cover in the initial year; represents the type of land cover in the final year; i the probability that land cover type 1 in the first year (2007) will change to land cover type 1in the second year (2013); the probability that land cover type 1 in the first year (2007) will change to land cover type 2 in the second year (2013), and so on; m = the number of different types of land cover found in the study area.
There is, however, a limitation to the use of the Markov chain. While the results that are produced using the transition probability or Markovian matrices enable the prediction of the future land cover at timet2, at this stage, the location of these changes is not defined (ADHIKARI; SOUTHWORTH, 2012).
2nd Stage: Production of the maps of adequacy and the location of changes, given that, as mentioned above, the Markov process does not establish where the transitions in land use will occur. In this context, Multi Criteria Evaluation (MCE) techniques, based on Analytic Hierarchy Process (AHP) and fuzzy association functions (EASTMAN, 1999; HE et al., 2013; MOGDHADAM, HELBICH, 2013) were used to produce the adequacy maps, whichcan be referred to as agents of modification that help to explain the areas with tendencies for the expansion of eucalyptus plantations. The following explanatory variable were used to delimit the areas with the greatest probabilityof the expansion of eucalyptus plantations: (i) the areas of transition between the classes Pasture and Eucalyptus between 2007 and 2013, (ii) the distance to the drainage network, (iii) the distance to access roads, and (iv)the size of the properties (Figure 4).

I: Areas of transition between the classes Pasture and Eucalyptus; II: Size of the properties in the HBPR; III: Fuzzy classification of the roads in the HBPR; IV: Fuzzy classification of the distanceto the drainage network.
3rd Stage: Here, the adequacy maps were combined with the Markovian transition matrix to determine the CA filters, with a total of four iterations being adopted for the simulation of future years (from2013 to 2017). Finally, a 5 x 5 contiguity filter was adopted for the CA, which is the normal standard for this procedure.
4th Stage: Calibration of the model of land cover changes, which requires a series of reliable and coherent maps (BACANI et al., 2016), which were used as the database for 2017. Here, the scenario of2017 was simulated based on the mapping of 2007 and 2013. For this the ERRMAT TerrSet tool was used to determine the precision of the prediction by comparing the scenario mapped in 2017 with that simulated from the maps ofthe previous years.
5th Stage: the final step, following the calibration of the model, was the determination of the number of iterations necessary for the projection of future tendencies. The map of land cover in 2017 wasused as the starting point, with 33 iterations being selected..
Potential Fragility
Potential Fragility was determined based on the approaches proposed by Ross (1994), Ross (2012), and Crepani et al. (2001). For this, the variables Soil, Slope, Priority Areas for Biodiversity Conservation,Intensity of Rainfall, and Floodplain were combined in ArcGis 10.6® using the pondered overlap method based on map algebra, with weightings of 1–5 being used to represent the varying degrees of fragility of the environment:1) Very low fragility; 2) Low fragility; 3) Medium fragility; 4) High fragility; 5) Very high fragility.
Soils: For this variable, data were obtained from the IBGE (2018) maps SE.22 and SF.22 of natural resources on a 1:250,000 scale. The files were imported from ArcGis 10.6® in shapefile format, andwere transformed to the raster format for reclassification, with each soil type being attributed a weighting (Table 5).

Slope: The slope was determined in ArcGIS 10.6® from Alos PALSAR Radar images with a spatial resolution of 12.5 meters. A mosaic of the images of the study area was first compiled, and the slope wasthen generated using the Slope tool, with the values being assigned to one of the classes proposed by Ross (1994). The slope classes adopted in the present study, and their respective fragility, are shown in Table 6.

Priority Areas for Biodiversity Conservation: The priority areas for conservation located within the study area were obtained from the first update of the Priority Areas for Conservation, SustainableUse, and Distribution of the Benefits of Biodiversity (BRASIL, 2005). These areas were classified as having very high importance, with a weighting of 4.
Rainfall Intensity: The rainfall data were obtained from the site of the Brazilian Geological Service – CPRM (Mineral Resources Research Company) (PINTO et al., 2011). These data are available inisohyets, which represent the mean annual precipitation (mm) for a 29-year period (1977–2006). While Ross (1994) emphasized the importance of rainfall, he did not attribute specific weightings to this variable. Giventhis, the proposal of Crepani et al. (2001) was applied here, to obtain a value of rainfall intensity, derived from the formula:
PMA/DPC = IP
where MAP = Mean Annual Precipitation; DRS = Duration of the Rainy Season; RI = Rainfall Intensity. Table 4 shows the intensity of rainfall in the study area, with the weighting attributed to it on Ross’(1994) scale of environmental fragility.

* The original value in the scale of Crepani et al. (2001), which was 1.5, was converted to the scale of Ross by a simple rule of three (3).
Floodplain: The floodplain was delimited by visual interpretation at a 1:10,000 scale in ArcGIS 10.6®, based on the catalog of high resolution images available in this software. Within the areas offloodplain, the areas of riparian vegetation were delimited as areas of high potential fragility, given the importance of this vegetation for the maintenance of bodies of water and the dynamics of the environment. Given theirimportance, these areas were assigned a weighting of 5.
RESULTS AND DISCUSSION
Mapping of Land Cover and Use
Accuracy of the mapping of land cover and use
The Accuracy Global and Kappa indices of the mapping of the land cover and use for the four years analyzed in the present study are shown in Table 8, together with the producer and user accuracy.
The GEOBIA approach used here for the classification of the land cover maps provided excellent results, with an agreement level exceeding 85% in all cases (LANDIS and KOCH, 1977), in particular, whenthe number of thematic classes used to classify the different Cerrado phytophysiognomies is taken into account (BANKO, 1998).

Multitemporal Analysis of Changes in Land Cover and Use
As part of the Bolare Rural Territory of the Brazilian state of Mato Grosso do Sul, the landscape of the Pântano basin (HBPR) is influenced fundamentally by agricultural activities, with a predominanceof cattle ranching. In recent years, efforts have been made to diversify the region’s economy through the installation and expansion of industrial hubs (MATO GROSSO DO SUL, 2015). The changes in land cover and use inthe HBPR can thus be divided into two distinct periods, the first between 1984 and 2007, when the natural vegetation, in particular that of the Cerrado, was substituted for the establishment of pasture, resulting in the consolidationof the ranching sector and the fragmentation of the Cerrado (Figure 5). The second period, between 2017 and 2017, was characterized by the substitution of pastures by eucalyptus plantations, a majority of which are destinedfor the production of cellulose pulp.

The changes in land cover and use in the HBPR over the past 33 years, and the shifts in the features of the landscape, have been driven by the economic forces that have dominated the geographic regionin which the basin is located. In 1984, 51% of the area of the basin was covered in well-preserved natural vegetation (Arboreal Savanna, Savanna Woodland, Grassland/shrubby Savanna, and Riparian Vegetation), whereas by 2017,this natural cover had declined to only 19.5%. Over the 33-year period, then, 31.5% of the natural vegetation cover of the basin, primarily Cerrado, was lost (Figure 6). Similarly, while pasture covered 46% of the HBPR in1984, the percentage cover had increased to 75% by 2007 (Figure 6).

Deforestation was intense over this 23-year period (1984–2007), then, with the cover of the natural vegetation classes, that is, Arboreal savanna, Savanna woodland, Grassland/shrubby savanna, andRiparian vegetation, all being reduced drastically, with the loss of 30.45% of the natural vegetation, which was modified for the planting of pasture (Figure 7).

The presence of sugarcane plantations was recorded in the Pântano basin in 2007, although this category of land use was absent in 1984. In 2007, 1.17% of the total area of the basin was coveredin sugarcane, increasing to 1.73% in 2013 and 1.8% in 2017. The expansion of eucalyptus plantations also began in 2007, through the conversion of areas occupied by pasture. In 2007, 1% of the area of the basin was coveredwith eucalyptus plantations, whereas 75% was covered in pasture. By 2017, this scenario had changed completely, with eucalyptus covering 25% of the basin, while pasture had declined to 50.6%.
The multitemporal analysis of the changes in land cover and use in the HBPR revealed two distinct spatiotemporal profiles. The first profile, in 1984–2007, was characterized by the suppression ofthe natural vegetation within the study area, which was substituted by pasture, primarily for beef ranching. The second profile, in 2007–2017, was marked by the substitution of area of pasture by eucalyptus plantations,used primarily as a source of raw material for the production of paper and cellulose. This situation emphasizes the need for the simulation of a future scenario and the identification of the areas into which eucalyptus arelikely to expand, given the potential fragility (functioning of the physical-natural environment) and environmental fragility (emergent) of the HBPR.
Model of the changes in land cover and use
Validation of the model: Real vs. Simulated Mapping
The model was calibrated by comparing the simulated scenario for 2017 with the real, validated map obtained for this year. The visual comparison of the two scenarios (Figure 8) was supported by the analysisof the Kappa statistic (PONTIUS; MILIONES, 2011).

Based on the Araya and Cabral (2010) threshold of 0.8, the results of the model validation (Table 9) can be considered to be excellent, that is, with an extremely high predictive potential. In particular,the value of the standard Kappa index (Kstandard) reinforced the capacity of the simulation to predict the future scenario of the HBPR.

Desta forma, com o valor de Kappa padrão (Kstandard) maior que 0.8 o modelo a ser empregado apresenta-se como capaz de realizara simulação de cenário futuro para BHRP.
Prediction of changes in the future scenario
The matrix of Markovian transition probability (Table 9) indicates the probability that a given category of land cover and use will be substituted by a different category in the future. In this analysis,values closer to 1 indicate a greater probability of change from one category to the other in a future (or of remaining in the same category) in the future.

This transition probability matrix shows that the category with the highest probability of conversion is pasture, with a probability of 0.5292 of being converted to forestry. This is based on the reductionof the areas of pasture that were converted to forestry from the past year (2013) to the current one (2017).
The area of natural vegetation found within the HBPR decreased progressively (Figure 9), from approximately 688.6 km² in 1984 to around 264 km² in 2017. If this process continues at the samerate in the future, the simulation of the scenario for 2050 indicates that the area of natural vegetation will have decreased to 223.3 km².

The prediction of the land cover scenario of the HBPR for the year 2050 indicates a predominance of forestry, which is predicted to cover more than 50% of the total area of the basin (Figure 10). Theprincipal process driving this shift in land use is the tendency for the reduction in the area of pasture, which first became apparent after 2007, when 75% of the area of the basin was dedicated to this type of land use, whichwas reduced progressively, to 56.8% in 2013 and 50.7% by 2017. Farmland is predicted to cover approximately 2.1% of the HBPR by 2050, an increase of 0.2% in comparison with 2017. The water thematic class is predicted to cover2.1% of the area of the HBPR in 2050, while natural vegetation is predicted to decline slightly, from 19.4% in 2017 to 16.5% by 2050.A Figura 9 representa a espacialização do uso e cobertura da terra simuladopara o ano de 2050 e sua comparação com os demais anos já mapeados para BHRP.

The local demand for raw material for the production of cellulose pulp will probably be the principal driver of the expansion of forestry in the study area. The Mato Grosso do Sul State Plan for ForestryDevelopment (SEBRAE/SEPROTUR, 2009) predicts increasing demands on the state’s forestry sector, which will require the establishment of approximately 885,000 hectares of sustainably-managed planted forest, of which,790,000 hectares will be necessary to supply raw material for the pulp and steelmaking sectors. As the HBPR is 50 km from the region’s principal paper and pulp plants, it is obviously a key target area for the expansionof eucalyptus plantations. However, the CA-Markov model applied here to predict future changes in the land cover of the study area was based only on the recent patterns of transformation observed in the local landscape, anddid not include other oscillations related to economic processes, which can be seen as a limitation of the model.
Potential Fragility to erosive Processes
In general, the Pântano basin has a low potential fragility to erosive processes (Figure 11), based on the combined analysis of natural factors, such as soils, slope, the intensity of rainfall,and the presence of priority areas for biodiversity conservation. Overall, approximately 79.87% of the total area of the basin was classified as having a low vulnerability to erosive processes, based on the natural characteristicsof the local landscape.

By contrast, the areas of medium potential fragility correspond to only 6.17% of the Pântano basin, and represent areas that may be vulnerable to erosive processes, which require adequate environmentalmanagement. In the predicted scenario for 2050, an area of approximately 60.4 km² with a medium level of potential vulnerability to erosive processes will be covered with eucalyptus plantations, representing 63.1% ofthe land in this fragility category. Areas of very high environmental fragility correspond to 11.54% of the HBRP, although in this case, the predicted future scenario indicated that only 1.85% of this area would be coveredwith eucalyptus plantation.
In terms of the potential for erosive processes, the advance of forestry into areas of medium to very high fragility can be considered from two contrasting viewpoints, according to the preparation ofthe soil for the planting of the trees (Pires et al., 2006). One widely-used technique involves the intense plowing and grading of the topsoil, while the other is based on a strategy of minimum intervention and impact. Thelatter, minimum impact technique is now expanding throughout the study area due to increasing environmental concerns, and the growing desire to produce good quality forestry products with a minimum impact on the quality ofthe region’s soils.
CONCLUSIONS
The GEOBIA classification method produced excellent results for the classification of the land cover and use of the hydrographic basin of the Pântano River (HBPR), in particular for the differentphytophysiognomies of the savanna vegetation class (i.e., grassland/shrubby, arboreal, and woodland). These findings reinforce the potential value of this method for the processing of images of medium spatial resolution forthe classification of areas with characteristics similar to those of the HBPR.
The multitemporal analysis of the changes in the land cover and use of the study area identified two distinct periods of landscape transformation patterns. The first period, 1984–2007, was characterizedby the suppression of the region’s natural vegetation, primarily the Cerrado, for the establishment of cultivated pastures. The second period, 2007–2017, was dominated by the advance of eucalyptus plantations forthe production of raw material destined for the major paper and cellulose-producing plants installed in the neighboring municipality of Três Lagoas, in Mato Grosso do Sul.
The application of the CA-Markov method, combined with the multicriteria analysis of the evolution of the landscape based on AHP logic, provided excellent insights for the prediction of the future scenario(2050) of the HBPR. However, while this analysis used the expansion of eucalyptus plantations as its primary explanatory variable, it did not take economic factors into account.
The future expansion of eucalyptus plantations will tend to occur predominantly in environments of medium environmental fragility, which implies the need for special care for the definition of the conservationmeasures that should be adopted in the region. The increasing local demand for raw material for the production of paper and cellulose drives the ongoing expansion of areas of forestry within the HBPR, with eucalyptus plantationsbeing predicted to become the predominant feature of the basin’s landscape by 2050.
While the majority of the area of the Pântano basin has a low potential for natural erosive processes, special attention will be needed in particular in the areas of forestry plantations, especiallygiven the overall tendency for the expansion of these areas. In this context, the implementation of effective measures for the conservation of the remaining fragments of natural vegetation, which are predicted to cover nomore than 16.5% of the total area of the basin by 2050, will be of fundamental importance, as will the effective management of the remaining areas of pasture.
ACKNOWLEDGMENTS
This study was made possible by the support of the Brazilian Coordination for Higher Education Personnel Training (CAPES) – financial code 001. We are grateful to the Três Lagoas campus ofthe Federal University of Mato Grosso do Sul for institutional support.
REFERENCES
ADHIKARI, S.; SOUTHWORTH, J. Simulating forest cover changes of Bannerghatta National Park based on a CA-Markov model: a remote sensing approach. Remote Sensing, v. 4, n. 10, p. 3215-3243, 2012.
ARAYA, Y. H.; CABRAL, P. Analysis and modeling of urban land cover change in Setúbal and Sesimbra, Portugal. Remote Sensing, v. 2; n. 6; p. 1549-153, 2010.
ARIAS, H. A.; ZAMORA, R. M.; BOLANOS, C. V. Metodología para la corrección atmosférica de imágenes Aster, RapidEye, Spor 2 y Landsat 8 con el modulo FLAASH del softwareENVI. Revista Geográfica de América Central, v.2, n.53, p. 39-59, 2014.
BAATZ, M., SCHÄPE, A., Multiresolution segmentation: an optimization approach for high quality multi-scale image segmentation. In: Strobl, J.,Blaschke, T., Griesebner, G. (Eds.), Angew. Geogr.Info. Verarbeitung.Wichmann-Verlag, Heidelberg, pp. 12–23, 2000.
BACANI, V. M.; SAKAMOTO, A. Y.;QUÉNO, H.; VANNIER, C.; CORGNE, S. Markov chains-cellular automata modeling and multicriteria analysis of land cover change in the Lower Nhecolândia subregionof the Brazilian Pantanal wetland. Journal of Applied Remote Sensing. v. 10, n.1, p. 016004, 2016.
BANKO, G. A review of assessing the accuracy of classifications of remotely sensed data and of methods including remote sensing data in forest inventory. International Institute for Applied SystemsAnalysis. Laxenburg, Austria, 1998.
BENZ, U.; HOFMANN, P.; WILLHAUCK, G.; LINGEFELDER, I.; HEYNEN, M. Multi-resolution, object-oriented fuzzy analysis of remote sensing data for GIS-ready information. ISPR Journal of Photogrammetryand Remote Sensing. v. 58, n 3-4, p. 239-258, 2004.
BLASCHKE, T.; HAY, G. J.; KELLY, M.; LANG, S.; HOFMANN, P.; ADDINK, E.; FEITOSA, R. Q.; VAN DER MEER, F.; VAN DER WERFF, H.; VAN COILLIE, F.; TIEDE, D. Geographic object-based image analysis-towardsa new paradigma. ISPR Journal of Photogrammetry and Remote Sensing, v. 87, p. 180-191, 2014.
BORLACHENCO, N. G. C.; GONÇALVES, A. B. Expansão agrícola: Elaboração de indicadores de sustentabilidade nas cadeias produtivas de Mato Grosso do Sul: Interações,v. 18, n. 1, p. 119-128, 2017.
BRASIL, Ministério das Minas e Energias. Secretaria Geral. Projeto RADAMBRASIL: Geologia, Geomorfologia, Pedologia, Vegetação e Uso potencial da terra. Folha SF. 22 Campo Grande.Rio de Janeiro, 1980.
BRASIL, Ministério das Minas e Energias. Secretaria Geral. Projeto RADAMBRASIL: Geologia, Geomorfologia, Pedologia, Vegetação e Uso potencial da terra. Folha SE. 22 Campo Grande.Rio de Janeiro, 1983.
BRASIL, Ministério do Meio Ambiente. Secretária de Biodiversidade e Florestas. CONABIO Edict nº 39, December 14 2005.
CONGALTON, R. G. A review of assessing the accuracy of classifications of remotely sensed data. Remote Sensing of Environment, v. 37, n. 1, p. 35-46, 1991.
CREPANI, Edison; MEDEIROS, José Simeão de Medeiros; HERNANDEZ FILHO, Pedro; FLORENZANO, Teresa Gallotti; DUARTE, Valdete; BARBOSA, Cláudio Clemente Faria. Sensoriamento Remotoe geoprocessamento aplicados ao zoneamento ecológico-econômico e ao ordenamento territorial. São José dos Campos: Instituto Nacional de Pesquisas Espaciais, 2001.
CUNHA, N. R. S.; LIMA, J. E.; GOMES, F. M.; BRAGA, M. J. A intensidade da exploração agropecuária como indicador da degradação ambiental na região dos Cerrados,Brasil. Revista de Economia e Sociologia Rural, v. 46, n. 2, p. 291-323, 2008.
DA SILVA, A. M.; DA SILVA, J. D. S. V.; DA SILVA, G. A. Análise da Cobertura Vegetal da Unidade de Planejamento e Gestão (UPG) do rio Quitéria. Revista GeoPantanal, v.9, n.16,p. 185-206, 2014.
EASTMAN, J. R. Multi-criteria evaluation and GIS. Geographical Information Systems, v. 1, n. 1, p. 493-502, 1999.
EUCLIDES FILHO, K. A pecuária de corte no Cerrado brasileiro. Savanas: desafios e estratégias para o equilíbrio entre sociedade, agronegócio e recursos naturais. Planaltina:Embrapa Cerrados, p. 613-644, 2008.
FAO, Food and Agriculture Organization of the United Nations. Status of the World’s Soil Resources. 2015. Available at: http://www.fao.org/3/i5199e/i5199e.pdf
FAO, Organizacion de las Naciones Unidas para la ALimentación y la Agricultura. El estado de los bosques del mundo: desafios y oportunidades en relácion con el uso de la tierra. Roma.2016. Available at: http://www.fao.org/3/a-i5588s.pdf
FERNANDES, L. A.; COIMBRA, A. M. Revisão estratigráfica da parte oriental da bacia bauru (Neocretaceo). Revista Brasileira de Geociências, v. 30, n. 4, p. 717-728, 2000.
FOODY, G. M. Status of land cover classification accuracy assessment. Remote Sensing of Environment, v. 80, n. 1, p. 185-201, 2002.
FORMAN, R. T. T. Land mosaics, the ecology of landscapes and regions. New York: Cambridge University Press, 1995.
FU, X.; WANG, X.; YANG, Y. J. Deriving suitability factors for CA-Markov land use simulation model based on local historical data. Journal of Environmental Management. v. 206, p. 10-19, 2018.
GASHAW, T.; TULU, T.; ARGAW, M.; WORQLUL, A. Modelling the hydrological impacts of land use/land cover changes in the Andassa watershed, Blue Nile Basin, Ethiopia. Science of the Total Environment,v. 619, p. 1394-1408, 2018.
HALMY, M. W.; GESSLER, P. E.; HICKE, J. A.; SALEM, B. B. Land use/land cover change detection and prediction in the north-western coastal desert of Egypt using Markov-CA. Applied Geography, v. 63,p. 101-112, 2015.
HE, J.; LIU, Y.; YU, Y.; TANG, W.; XIANG, W.; LIU, D. A counterfactual scenario simulation approach for assessing the impact of farmland preservation policies on urban sprawl and food security ina major grain-producing area of China. Applied Geography, v. 37, p. 127-138, 2013.
INSTITUTO BRASILEIRO DE GEOGRAFIA E ESTATÍSTICA, IBGE. Mapeamento de Recurso Naturais do brasil, Escala 1:250.000. Rio de Janeiro, 2018.
IBGE, 2013. Manual Técnico de Uso da Terra. Manuais Técnicos em Geociências, n. 7. Rio de Janeiro, IBGE, 2ª, p. 271, 2012.
IPCC, Intergovernmental Panel on Climate Change. IPCC Special Report on Climate Change, Desrtification, Land Degradation, Sustainable Land Management, Food Security, and Greenhouse gas fluxes inTerrestrial Ecosystems. August 2019. Available at: https://www.ipcc.ch/site/assets/uploads/2019/08/4.-SPM_Approved_Microsite_FINAL.pdf
KAMUSOKO, C.; ANIYA, M.; ADI, B.; MANJORO, M. Rural sustainability under threat in Zimbabwe–simulation of future land use/cover changes in the Bindura district based on the Markov-cellularautomata model. Applied Geography, v. 29, n. 3, p. 435-447, 2009.
KRUSE, F. A. Comprasion of ATREM, ACORN and FLAASH atmospheric corrections using low-altitude AVIRIS data of Boulder, CO. In: Summaries of 13th JPL Airborne Geoscience Workshop, Jet Propulsion Lab,Pasadena, Ca. 2004.
LANDIS, J. R.; KOCH, G. G. The measurement of observer agreement for categorical data. Biometrics, p. 159-174, 1977.
LI, M.; MA, L.; BLASCHKE, T.; CHENG, L.; TIEDE, D. A systematic comparison of diferente object-based classification techniques using high spatial resolution imagery in agricultural environments.International Journal of Applied Earth Observation and Geoinformation, v. 49, p. 87-98, 2016.
MATO GROSSO DO SUL. Estudo da Dimensão Territorial do Estado do Mato Grosso do Sul: Região de Planejamento. Secretaria do Estado de Meio Ambiente e Desenvolvimento Econômico,Campo Grande, 2015.
MELO, D. S.; SILVA, M. O. A questão agrária no território rural do Bolsão/MS: algumas aproximações. Revista Cerrados, Montes Claros, v. 14, n.1, p. 140-164,2016.
MITSOVA, D.; SHUSTER, W.; WANG, X. A cellular automata model of land cober change to integrate urban growth with open space conservation. Landscape and Urban Planning. v. 99, n. 2, p. 141-153, 2011.
MOGDHADAM, H. S.; HELBICH, M. Spatiotemporal urbanization processes in the megacity of Mumbai, India: A Markov chains-cellular automata urban growth model. Applied Geography, v. 40, p. 140-149,2013.
MONDAL, M. S.; SHARMA, N.; GARG, P. K.; KAPPAS, M. Statistical independence teste and validation of CA Markov land use land cover (LULC) prediction results. The Egyptian Journal of Remote Sensingand Space Science, v. 19, n. 2, p. 259-272, 2016.
MOREIRA, M. A. Fundamentos do Sensoriamento Remoto e Metodologias de Aplicação. UFV, 2007.
PEDROSA, B.; C MARA, G. Modelagem Dinâmica e Geoprocessamento. In: DRUCK, S.; CARVALHO, M. S.; C MARA, G.; MONTEIRO, A. V. M. (Org.). Análise Espacial de Dados Geográficos. Brasília,EMBRAPA, 2004. Available at: http://www.dpi.inpe.br/gilberto/livro/analise/
PERTILHE, C. T.; SILVA, G. O.; DE SOUZA, C. F.; NICOLETTI, M. F. Estudo da Eficiência de Classificações Supervisionadas Aplicadas em Imagem de Média ResoluçãoEspacial. BIOFIX SCIENTIFIC JOURNAL, v.3, n. 2, p. 289-296, 2018.
PINTO, E. D. A.; AZAMBUJA, A. D.; FARIAS, J. A. M.; SALGUEIRO, J. D. B.; PICKBRENNER, K. Atlas Pluviométrico do Brasil: Isoietas mensais, isoietas trimestrais, isoietas anuais, meses maissecos, meses mais chuvosos, trimestres mais secos, trimestres mais chuvosos. Brasília: CPRM, v.1, 2011.
PIRES, L. S.; SILVA, M. L. N.; CURI, N.; LEITE, F. P.; SA BRITO, L. Erosão hídrica pós-plantio em florestas de eucalipto na região centro-leste de Minas Gerais. PesquisaAgropecuária, Brasília, v. 41, n. 4, p. 687-695, 2006.
PLATT, R. V.; RAPOZA, L. An evalution of object-oriented paradigm for land use/land cover classification. The Professional Geographer, v. 60, p. 87-100, 2008.
PONTIUS, G. R.; MALANSON, J. Comparison of the structure and accuracy of two land chenge models. International Journal of Geographical Information Science, v. 19, n. 2, p. 243-265, 2005.
REVISTABW. Matriz de Confusão. Revista Brasileira de Web: Tecnologia. Available at: http://www.revistabw.com.br/revistabw/matriz-de-confusao/. Created on: 02/16/2015. ase update: 07/24/2015.Visited on: 03/13/2018.
ROSS, J. L. S. Análise empírica da fragilidade dos ambientes naturais antropizados. Revista do Departamento de Geografia, v. 8, p. 63-4, 1994.
ROSS, J. L. S. Análise empírica da fragilidade dos ambientes naturais antropizados. Revista do Departamento de Geografia, v. 8, p. 63-74, 1994.
ROSS, Jurandyr Luciano Sanches. Landforms and Environment Planning: Potencialities and Fragilities. Revista do Departamento de Geografia, São Paulo, Volume Especial 30 anos, p. 38-51, 2012.
SANTOS, K. F.; MISSIO, F. J. Políticas Públicas de desenvolvimento regional em Mato Grosso do Sul. Anais XVIII ENANPUR, Natal 2019. ISSN: 1984-8781 2019.
SEBRA/SEPROTUR, Secretaria de Estado de Desenvolvimento Agrário, da Produção, da Industria, do Comércio e do Turismo. Plano Estadual para o Desenvolvimento Sustentávelde Florestas Plantadas. Governo do Estado de Mato Grosso do Sul, Campo Grande, 2009.
SILVA, J. S. V.; POTT, A.; ABDON, M. M.; POTT, V. J.; SANTOS, K. R. S. Projeto GeoMS: cobertura vegetal e uso da terra do Estado de Mato Grosso do Sul. Campinas/SP: Embrapa Informática Agropecuária,v. 64, 2011.
SILVA, J. S. V.; SPERANZA, E. A.; VENDRUSCULO, L. G.; ESQUERDO, J. C. D. M.; MAURO, R. A.; BIANCHINI, S. L.; FLORENCE, R. O. Projeto GeoMS: melhorando o Sistema de Licenciamento Ambiental do Estadodo Mato Grosso do Sul. Campinas/SP: Embrapa Informática Agropecuária, v. 64, 2011.
SMITS, P. C.; DELLEPIANE, S. G.; SCHOWENGERDT, R. A. Quality assessment of image classification algorithms for land-cover mapping: a review and a proposal for a cost-based approach. InternationalJournal of Remote Sensing. v. 20, n. 8, p. 1461-1486, 1999.
TURRETA, A. P. D. Mudanças de Uso da Terra em Bacias hidrográficas. Embrapa Solos, Rio de Janeiro, RJ, 2011.
VILELA, M. J. A. Desafios ambientais da expansão do plantio de eucalipto no cerrado de Três-Lagoas, MS, Brasil. Revista Eletrônica AGB-TL, v.1, n. 14, p. 123-140, 2011.
WHITESIDE, T.; AHMAD, W. A comparison of object-oriented and pixel-based classification methods for mapping land cover in northern Australia. In: Proceedings of SSC2005 Spatial Intelligence, innovationand práxis: The national biennial Conference of the Spatial Science Institute. p. 1225-1231, 2005.
WILLHAUCK, G.; SCHNEIDER, T.; DE KOK, R.; AMMER, U. Comparison of object oriented classification techniques and standard image analysis for the use of change detection between SPOT multispectralsatellite images and aerial photos. In: Proceedings of XIX ISPRS congresso. 2000, p. 35-42.
ZAVATTINI, J. A. As chuvas e as massas de ar no estado de Mato Grosso do Sul: estudo geográfico com vista à regionalização climática. São Paulo: EditoraUNESP; São Paulo: Cultura Acadêmica, 2009. 212 p.
Author notes