Trimestre
Procesos de negocio de la cadena de suministro avícola
Supply chain business processes of poultry companies
Procesos de negocio de la cadena de suministro avícola
Revista Venezolana de Gerencia, vol. 23, núm. 82, pp. 479-495, 2018
Universidad del Zulia

Recepción: 15 Marzo 2017
Aprobación: 12 Marzo 2018
Resumen: La integración de los procesos en una cadena de suministro mejora su nivel de competitividad, generando productos en la cantidad, condiciones y momento requerido, a un bajo costo. Por ello el objetivo del artículo es analizar los procesos de negocios de la cadena de suministro avícola. La investigación fue de tipo analítica, con un diseño no experimental; de campo y transeccional. La población estuvo conformada por las empresas avícolas del estado Zulia, de la cual se tomó una muestra no probabilística de 4 empresas. Los resultados indican que la cadena de suministro avícola está formado por tres fases: aprovisionamiento, procesamiento y distribución, y en cada una de ellas se gestionan procesos de negocios para afianzar su integración, con sus proveedores, propietarios y clientes, dichos procesos son: gestión de la demanda, la relación con los clientes, el servicio al cliente, el flujo de producción, la logística, la relación con los proveedores y el desarrollo de nuevos productos. Se puede concluir que los procesos de negocio en la cadena de suministro avícola se trabajan de forma integrada y efectiva, lo que ha permitido que el sector permanezca en el mercado de forma de cooperación desde hace varios años, a pesar de las dificultades presentes en el país.
Palabras clave: procesos de negocio, cadena de suministro, integración, empresa avícola, clientes y proveedores.
Abstract: The integration of processes in a supply chain improves their level of competitiveness, generating products in the quantity, conditions and time required, at a low cost. Therefore, the objective of the article is to analyze the business processes of the poultry supply chain. The research was analytical, not experimental; with a transactional design. The population was the poultry companies of the Zulia state, from which a non-probabilistic sample of four companies was taken. The results indicate that the poultry supply chain is made up of three phases: provisioning, processing and distribution, and in each one of them, business processes are managed to strengthen the chain’s integration with suppliers, owners and customers. They are: demand management, customer relationship, customer service, production flow, logistics, relationship with suppliers and the development of new products. It can be concluded that working in an integrated manner and with effective management of the business processes of the supply chain has allowed the company to remain competitive in the market for several years, despite the difficulties in the domestic market.
Keywords: supply chain, poultry company, business processes, integration, customer.
1. Introducción
Actualmente los procesos gerenciales se han visto sometidos a cambios, generados por: los avances científicos y tecnológicos, la globalización de los negocios y las modificaciones en el ámbito político, económico y social, entre otros; alterando los criterios tradicionales de gestión organizacional. Todo esto ha conducido a un ambiente competitivo que dificulta a cualquier empresa la producción de los bienes o servicios a ofrecer si trabaja de manera aislada; por tanto, es necesaria la actuación en conjunto de diferentes organizaciones a lo largo de la cadena de suministro para hacer llegar el producto al consumidor final de la manera más económica y eficiente posible.
Con la finalidad de generar una estrategia de cooperación en entornos turbulentos, las empresas requieren continuamente incrementar su nivel de repuesta ante los cambios que presenta la demanda en el nuevo contexto de la economía global. Es importante que éstas conozcan cuáles son las tendencias y prioridades sobre las que tendrán que trabajar para lograr su permanencia en el medio donde se desenvuelven; no obstante, el adecuado desempeño de una organización y de su sistema logístico, ya no depende de sí misma, sino también de sus proveedores, distribuidores, clientes y todos aquellos que forman parte de su cadena de suministro.
La cadena de suministro es definida por Miquel et al. (2008:435), como “la unión de todas las empresas que participan en la producción, distribución, manipulación, almacenamiento y comercialización de un producto; es decir, integra todas las empresas que hacen posible que un producto salga al mercado”. Gómez (2013) añade que se refiere a la relación e integración de todas las organizaciones asociadas a la elaboración de productos, desde la adquisición de materia prima hasta la entrega del mismo al consumidor final, para crear una ventaja competitiva sólida.
De igual forma, Chopra y Meindl (2008:3) dan una definición de cadena de suministro más amplia y detallada, considerando que existe una mayor cantidad de partes implicadas en la misma: “una cadena de suministro está formada por todas aquellas partes involucradas de manera directa o indirecta en la satisfacción de una solicitud del cliente”. La función de la cadena de suministro es asegurar que el producto llegue al consumidor final bajo las condiciones adecuadas para cubrir sus necesidades.
En este contexto, la cadena de suministro avícola nacional se caracteriza por realizar un número considerable de procesos, entre los cuales se incluyen, la fecundación, cría y el beneficio de las aves (Meleán et al., 2008); por lo que, desde el momento en que se inicia hasta que culmina, se ven involucradas una serie de actividades que permiten una gestión adecuada que conduzca hacia su objetivo principal: surtir de productos el mercado.
Es importante resaltar que de acuerdo a Chopra y Meindl (2008) una gestión inadecuada de la cadena de suministro ocasiona, entre otros: retrasos en los trámites para la compra de productos; malas relaciones con proveedores y comercializadores; fluctuaciones en la distribución; altos costos de producción; paradas por falta de materiales; así como retrasos en los tiempos de entrega del producto final al cliente; afectando, de forma directa, la rentabilidad de la empresa y la competitividad en el mercado, al ofrecer productos de baja calidad y/o de elevado costo.
Dada la gran importancia y necesidad que la carne de pollo representa para el mercado nacional; además de ser parte de la alimentación básica de la sociedad, es necesario analizar los procesos de negocio de la cadena de suministro avícola. De esta forma se puede contar con una base para mejorar las políticas actuales hacia las tendencias innovadoras que se encuentren en la industria.
Con la finalidad de lograr el objetivo planteado, la investigación realizada se cataloga como analítica, definida por Hurtado (2010), como la encargada de entender las situaciones en términos de las relaciones entre los elementos que la componen. El diseño de la investigación es no experimental, la cual según Hernández et al. (2010:29) comprende “un estudio que se realiza sin la manipulación deliberada de variables y en los que solo se observan los fenómenos en su ambiente natural para después analizarlos”.
Con respecto a la temporalidad es transeccional contemporáneo, porque se realiza en un único momento del tiempo. Hernández et al. (2010) indican que los diseños de investigación transeccional o transversal recopilan datos en un sólo momento, en un tiempo único. Su propósito es describir variables y analizar su incidencia e interrelación en un momento dado. A su vez, se considera con un diseño de campo, debido a que todos los datos e información necesarios para la investigación fueron tomados de fuentes directas en su contexto natural.
La población estuvo conformada por las empresas avícolas del estado Zulia, de la cual se tomó una muestra no probabilística de las 4 empresas que accedieron a proporcionar información; la misma fue recolectada a través de un cuestionario de 35 preguntas, aplicado a los gerentes de producción animal y procesamiento de aves de las 4 empresas mencionadas. Todos ellos poseen un amplio conocimiento de las fases que componen su cadena de suministro y una apreciación global de los procesos de negocio dentro de ella.
Durante el estudio se analizaron los procesos de negocio de la cadena de suministro avícola, tomando como base los 7 procesos mencionados por Vilana (2011), quien cita a Cooper et al, (1997). Para ello fue necesario entender qué es la cadena de suministro y describir su estructura, a través de la descomposición de sus fases.
En las organizaciones, la cadena de suministro es considerada como un elemento clave de competitividad, dada la importancia que tiene para lograr los resultados deseados en las mismas, a través del margen de beneficio, los plazos de entrega, la calidad del servicio, la satisfacción del cliente, entre otros aspectos, aunado a la colaboración entre las empresas que persiguen un posicionamiento estratégico común y pretenden mejorar su eficiencia operativa, así lo plantean Bowersox et al. (2007).
En el mismo orden de ideas, Aponte et al, (2013a) consideran que la cadena de suministro es el conjunto de empresas o eslabones interrelacionados que realizan actividades a través de las cuales fluye el producto, la información y otros recursos necesarios; todos involucrados desde el momento de proveer la materia prima, hasta la entrega al consumidor final del producto terminado. Esta tiene como objetivo añadirle valor al producto a medida que pasa por cada uno de sus eslabones, buscando satisfacer plenamente las necesidades del cliente.
Aunado a lo anterior, se evidencia que la creación de valor para el consumidor final no es la empresa ubicada en el último eslabón de la cadena, sino la combinación de las actuaciones de todos los miembros que la componen. En tal sentido, Chopra y Meindl (2008:6) manifiestan que “una eficaz administración de la cadena de suministro comprende la administración de los activos y de los flujos de productos, información y fondos de la cadena para maximizar la rentabilidad total de la misma”.
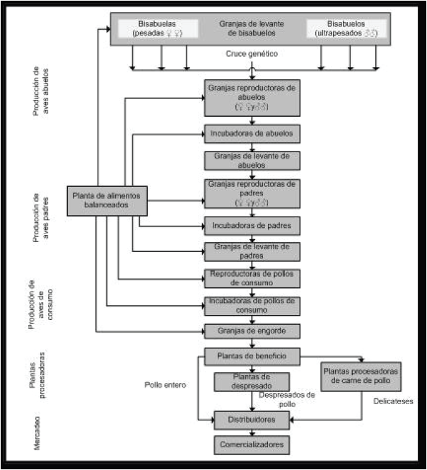
En el caso de la industria avícola nacional, la cadena de suministro está compuesta por un gran número de eslabones que realizan los siguientes procesos: levante, reproducción, incubación, engorde y procesamiento de aves; así como la distribución y comercialización de todos sus productos; éstos se muestran en la figura 1. Algunas organizaciones poseen integrados todos los procesos mencionados; mientras que otras solo realizan algunos de ellos.
En el caso de las empresas estudiadas, su cadena de suministro integran los procesos desde la producción de las aves de consumo, tal y como lo mencionan Chirinos et al, (2008). En la figura 1 puede observarse que esto incluye desde el levante de las aves padres hasta la comercialización del producto final. Los eslabones que realizan dichos procesos son las que conforman la estructura de la cadena de suministro avícola; éstos se encuentran ubicados en alguna de las fases que la conponen: aprovisionamiento, procesamiento y distribución; de acuerdo a Pires y Carretero (2007).
2. Procesos de negociación de la cadena de suministro avícola
El mercado globalizado de la actualidad es amplio, por lo que requiere productos de alta calidad, demandando procesos más ágiles, flexibles, dinámicos, eficaces, y a su vez, rentables. Ante ello surge la idea de la gestión de la cadena de suministro, porque siendo ésta efectiva permitirá el aumento del nivel de competitividad de la empresa.
De acuerdo al Consejo de Profesionales de la Gerencia de la Cadena de Suministro o CPGCS (2011), citado por el Manual de Logística (2011:2), la gestión de la cadena de suministro implica la “planificación, organización, dirección y control de todas las actividades que permitan relacionar en forma efectiva todas las organizaciones que la integran, conduciendo así el producto en forma segura desde los proveedores hasta el consumidor final”.
Hasta hace algunos años las empresas se enfocaban en la optimización de los procesos de producción, ahora se necesita algo más que un proceso de producción flexible y eficaz, éste debe estar integrado y adecuado a las capacidades del resto de los eslabones de su cadena de suministro. Es importante considerar que solo debe producirse lo que se vende porque el verdadero factor crítico de éxito en las empresas radica en la reducción del plazo de aprovisionamiento, procesamiento y distribución de los pedidos del cliente, según lo expresado por Chase y Jacobs (2014).
Lo expresado anteriormente evidencia la importancia que tiene integrar las diferentes actividades que realizan los eslabones de la cadena de suministro; esto se logra mediante una gestión enfocada en mejorar los procesos de negocio que se dan a lo largo de ella. En tal sentido, Vilana (2011), quien cita a Cooper et al. (1997), indica que existen 8 procesos de negocios, que representan las diferencias claves entre las funciones tradicionales y el nuevo enfoque, que se centra en satisfacer los requerimientos del cliente y en organizar la empresa alrededor de los mismos.
La investigación se centró en analizar cómo se realizan en la cadena de suministro del sector estudiado los siguientes procesos de negocios: gestión de la demanda, gestión de las relaciones con los clientes, gestión del servicio al cliente, gestión del flujo de producción, gestión logística, gestión de las relaciones con los proveedores y desarrollo y comercialización de nuevos productos. El proceso de retorno no fue considerado porque no aplica en el sector avícola.
2.1 Gestión de la demanda
La satisfacción de los clientes de forma rápida es uno de los principales objetivos de una empresa, por ello la gestión de la demanda es de suma importancia en una cadena de suministro. Según Galarza (2007) ésta permite equilibrar los requerimientos y necesidades de los clientes con las capacidades de la cadena de suministro.
En la cadena de suministro del sector en estudio, el proceso de gestión de la demanda es responsabilidad del departamento de ventas que se encarga de controlar los eslabones de la fase de distribución que posee integrados las empresas, es decir, sus diferentes centros de distribución. Es importante aclarar que la mayoría de los productos procesados por el sector son de consumo masivo, el problema en este proceso radica en cómo distribuirlos entre sus diferentes centros de distribución, de tal manera que se nivelen los inventarios para evitar los faltantes y los sobrantes.
Cada una de las empresas tiene como meta cubrir un porcentaje de la demanda de pollo entero del occidente de Venezuela. A partir de ello elaboran su plan de ventas que transmiten a la fase de procesamiento para que se trabaje en la cantidad de kilogramos de pollo necesarios para cubrir la meta fijada. El objetivo es coordinar la distribución, el procesamiento y el aprovisionamiento con la demanda que se quiere cubrir, reduciendo la variabilidad de la misma.
El cuadro 1 muestra cómo se gestiona la demanda de los productos según su volumen e incertidumbre; se observa que las empresas tienen definidas las estrategias para gestionar sus diferentes productos, logrando así reducir los costos de inventario y de adquisición de materia prima, mejorar la relación con sus clientes y asegurarse el cumplimiento de los pedidos que se le realicen.

En el cuadro anterior, se observa como las empresas gestionan su demanda según el nivel de incertidumbre que tienen al respecto. Los productos con una incertidumbre baja son aquellos de consumo masivo, por lo cual su venta es segura. Con estos productos aplican una estrategia de producción continua basada en los datos de consumo. Sin embargo, con productos de ventas irregulares suelen aplicar estrategias de producción bajo pedidos cuando sus salidas son poco comunes y la producción se basa en ventas anteriores, cuando conocen el comportamiento regular de sus clientes más allegados.
2.2 Gestión de la relación con los clientes
El cliente es la razón de ser de toda empresa, por ello una buena relación con ellos es uno de los factores predominantes en la salud de toda la cadena de suministro. En tal sentido, Casanovas y Cuatrecasas (2011) afirman que una buena relación con los clientes parte de la correcta segmentación del mercado, en función del valor estratégico que tendrán a lo largo del tiempo.
La investigación realizada indica que las empresas se esfuerzan por conducir sus diferentes productos hasta el consumidor final haciendo uso de diferentes canales de distribución. Recordando que se está en presencia de un producto de consumo masivo, la idea es poder hacer llegar el mismo a la mayor cantidad de consumidores posibles. En total las empresas emplean 12 canales de distribución: 2 canales cortos, 5 canales largos y 5 canales largos con agentes vendedores. La figura 2 muestra los canales de distribución del sector estudiado.
Es importante aclarar que de acuerdo con la investigación realizada, la disminución de la presencia de este producto en el mercado ha ocasionado que dichos canales de disribución sean controlados estrictamente por representantes del Estado, quienes regulan los lugares a donde se dirigirán el pollo entero, producto principal de la empresa. Esto impacta en forma negativas las relaciones con los clientes porque en algunas ocasiones no se han podido cumplir con la entrega de los pedidos previamente establecidos.
En la figura anterior puede notarse como las empresas hacen uso de mayoristas y minoristas para ampliar sus canales de distribución de productos, abarcando así un mayor mercado. Ahora bien, es con dichos intermediarios con los que las empresas fomentan relaciones estrechas; es decir, estos son los clientes con los que se intenta asegurar una buena relación para mantener un flujo óptimo de productos en la fase de distribución.
La estrategia empleada para ello consiste en segmentar su producción en porcentajes para cada uno de sus centros de distribución, de tal manera que se asegure que los clientes mayoristas y minoristas contarán con productos para adquirir. Los porcentajes de producción correspondientes a los centros de distribución los fija cada empresa, mientras que los porcentajes de venta a cada cliente se obtienen de promedios de ventas realizados en los últimos dos años. La investigación indica que el 46% de la producción se vende a los clientes mayoristas de las empresas, el 32% a los minoristas y el 22% se venden directamente al consumidor final. Esta tendencia se ha visto modificada debido a los controles oficiales en el canal de distribución, ocasionando que se venda menos a los mayoristas y más a los otros miembros del canal de distribución.
2.3 Gestión del servicio al cliente
El servicio al cliente es un proceso de valor agregado que integra una gran cantidad de elementos que van desde la disponibilidad del producto, hasta la atención de devoluciones y otros servicios postventa, para así satisfacer las necesidades a tiempo, bajo las condiciones requeridas y a un bajo costo. En tal sentido, Carranza (2005:64) afirma que “el concepto implica la entrega del producto correcto al consumidor correspondiente en el lugar preciso, en las condiciones adecuadas, en el tiempo indicado y al menor costo total posible”.
La gestión del servicio al cliente es de suma importancia para las empresas estudiadas, especialmente en la fase de distribución que es donde se da el contacto con los clientes. Las empresas consideran diferentes elementos para mejorar el servicio a sus clientes; es decir, no se conforman con simplemente vender el producto sino que se preocupan por atender una gran cantidad de aspectos que engloban una buena atención al cliente. Algunos de los aspectos o elementos que se contemplan para el servicio al cliente se muestran en el cuadro 2, considerando el momento de la transacción proveedor- cliente en el que se ofrezca.

Evidentemente todos los eslabones de la fase de distribución consideran esta actividad. Sin embargo, algunos eslabones de la fase de aprovisionamiento también la realizan: las plantas de alimento venden sus productos a granjas que no pertenecen a su cadena de suministro, por ello algunos de los elementos mostrados en el cuadro 2 también son considerados; en especial el cálculo del tiempo de respuesta al pedido y la precisión del sistema logístico. Ellos son de suma importancia porque el producto manejado en este caso es el alimento de las aves, que debe surtirse en el momento indicado para no afectar su crecimiento.
Es necesario señalar que este proceso de negocio actualmente es uno de los de mayor importancia en la cadena de suministro, ya que reconoce que el nivel de servicio ofrecido al cliente resulta un elemento diferenciador en el mercado, ante la falta de disponibilidad de productos existentes. Por ende, aplican los componentes ya mencionados en los eslabones cruciales para las ventas, a fin de posicionarse mejor en el mercado.
2.4 Gestión del flujo de producción
La flexibilidad en la producción se refleja en la capacidad de elaborar una serie de productos en los plazos de entregas fijados, respondiendo a los cambios en el mercado en poco tiempo y al menor costo posible. Por ello Chase y Jacobs (2014) afirman que la gestión de la producción en la cadena de suministro se debe orientar a la eliminación de los 7 tipos de desperdicios: exceso de producción, esperas, retrasos, transporte de material, inventarios, defectos y desplazamientos. Antes de señalar la forma en la que se gestiona la producción en la cadena de suministro estudiada, es importante conocer el tipo de producción que se da en la misma. Todos los eslabones que participan en él emplean una estrategia de producción según la planeación la producción de la cadena de suministro; es decir, trabajan de forma continua para elaborar productos de consumo masivo. Schroeder et al. (2011) indican que esta estrategia es aplicada por las empresas que explotan una economía de escala a partir de series de producción extensas; bajo la misma se suele fabricar un gran inventario de artículos terminados en previsión de los requerimientos futuros del cliente.
Sin embargo, en algunas ocasiones especiales (festividades, ferias, entre otras) las empresas del sector avícola procesan algunos productos bajo pedidos del cliente; tal es el caso del beneficio de gallina en diciembre o el pollo tipo parrilla. Según Chase y Jacobs (2014), esta estrategia busca producir exactamente lo especificado por los clientes, con el fin de cubrir sus solicitudes.
Ahora bien, para la gestión del flujo de producción se elaboran programas maestros de producción (PMP) y planificación de requerimientos de materiales (MRP), basándose en la demanda que se quiere cubrir; es decir, las empresas se encargan de planificar las necesidades de producción de los materiales que se procesan en la fase de aprovisionamiento y de procesamiento partiendo de la cantidad de kgs. de pollo que se requiere para cada producto.
El cuadro 3 muestra los PMP empleados en cada eslabón de la cadena de suministro; en él se evidencia que el eslabón de la planta de beneficios establece el ritmo de producción de la cadena de suministro partiendo de la demanda que se quiere cubrir en el mercado. Es importante señalar que las empresas emplean la tecnología para elaborar los PMP; éstos se hacen en el programa Microsoft Excel o en algún software especializado (Sicbatch Scale, Sistema Sysgold, Baan y Bannln) y se envían a los diferentes eslabones que requieran la información mediante el correo interno de cada organización.
En Venezuela se agudizó la falta de disponibilidad de huevos para las incubadoras, por dos motivos: la disminución de la cantidad de aves en las granjas de levante y la falta de materia prima para la producción de alimento, ambos consecuencia de la falta de divisas en el país.

Esta tendencia negativa ocasiona un efecto dominó, aguas abajo, en la cadena de suministro avícola al disminuir la cantidad de aves que llegan a las plantas de beneficio, y por ende generando una reducción de la oferta de producto en el mercado. En síntesis, de mantenerse los resultados actuales, el ritmo de producción de la cadena de suministro será dictado por la fase de aprovisionamiento y no la de procesamiento, como solía suceder.
2.5 Gestión logística
La gestión logística es un proceso clave para integrar los eslabones que forman la cadena de suministro y poder canalizar el flujo de producción e información a lo largo de la misma. Según Gómez (2013) la gestión logística incluye ciertas actividades que deben ejecutarse a lo largo de la cadena de suministro para cumplir con las metas deseadas; entre ellas están: compras, gestión de inventarios, almacenamiento, procesamiento de pedidos y transporte.
Compras: el enfoque de esta actividad está dirigido a la disminución del gasto total y al desarrollo de las relaciones entre los compradores y los vendedores para asegurar la materia prima. Las empresas en estudio poseen un procedimiento bien definido para los 3 tipos de compras que realizan: nacionales, internacionales y de servicios. Es importante aclarar que en 3 de las 4 empresas estudiadas, esta actividad se realiza de forma centralizada, es decir, todos los pedidos de compras de la cadena de suministro se procesan en un único departamento.
Procesamiento del pedido: en la cadena de suministro, los requerimientos del cliente se transmiten en forma de pedidos; por ello, las capacidades logísticas de la misma pueden ser tan buenas como lo sea su capacidad de procesar sus pedidos. Según Bowersox et al, (2007:27), “el procesamiento de éstos implica todos los aspectos de administrar los requerimientos del cliente, entre ellos la recepción inicial del pedido, la entrega, la facturación y la cobranza”. Entre cada eslabón de la cadena de suministro en estudio se da un procesamiento de los pedidos que incluye: preparación del pedido, transmisión del pedido, administración del pedido, detección de necesidades y entrega del pedido.
Gestión de inventarios: el inventario constituye la cantidad de existencias de un bien o recurso cualquiera usado en una organización, el cual se mantiene para asegurar el nivel de servicio al cliente deseado (Moreno et al., 2011). En las fases de procesamiento y distribución de las empresas estudiadas se gestionan los inventarios de productos terminados (pollo entero, despresado de pollo y pollos procesados) por medio de políticas de reposición continuas y periódicas, es decir, métodos estocásticos.
Mientras que en la fase de aprovisionamiento, los inventarios están representados por los huevos, los alimentos y los pollos en levante, reproducción y engorde. Todos ellos se gestionan por medio de planes de requerimientos de materiales (MRP), dependiendo de la etapa de vida en la que se encuentren las aves.
Almacenamiento: es una actividad que se deriva de la necesidad de mantener un inventario. Mora (2012) menciona al respecto del almacenamiento que la percepción actual de su función es combinar el surtido del inventario con el fin de cumplir con los requerimientos de los clientes. Las empresas estudiadas tienen, en sus diferentes eslabones, almacenes propios cuyas características permiten conservar los materiales en óptimas condiciones.
Las plantas pertenecientes a la fase de procesamiento: plantas de beneficio, despresado y conformado de aves; y los eslabones de la fase de distribución, cuentan con almacenes refrigerados para la conservación del producto terminado. La diferencia es que los de la fase de procesamiento son más pequeños, logrando almacenar máximo 4 días de producción. Por otro lado, las granjas de la fase de aprovisionamiento cuentan con dos tipos de galpones para asegurar el levante, reproducción y engorde de las aves: galpones tradicionales (al aire libre) y galpones de ambiente controlados por alta tecnología para satisfacer todas las necesidades del ave, así como para monitorear su crecimiento. Finalmente, los huevos se resguardan en cuartos con temperatura controlada para asegurar su conservación.
Transporte: factores como el tiempo en tránsito, la disponibilidad, la eficiencia, la rapidez y el riesgo son importantes para el cliente, por lo cual deben ser considerados al momento de trasladar el producto de un lugar a otro. Ballou (2004) afirma que la actividad de transporte resulta indispensable en cualquier empresa para poder trasladar los materiales o productos propios, así como los productos finales (distribución). Las empresas estudiadas poseen una flota de transporte propia; sin embargo, se valen de camiones contratados cuando las distancias a recorrer son muy grandes; esto sucede especialmente en la fase de aprovisionamiento.
Destaca en el presente trabajo que la cadena de suministro del sector avícola del estado Zulia-Venezuela, tiene bien definida cada una de las actividades logísticas para lograr llevar el producto desde las fuentes proveedoras hasta sus puntos de venta. De esta manera logran: reducir los inventarios, eliminar las paradas por faltantes, seleccionar los proveedores adecuados, transmitir los requerimientos de los clientes y convertirlos en requerimientos de materiales, reducir los traslados entre los eslabones de la cadena y conservar sus materiales en buen estado. En Aponte et al, (2013b) se analiza a profundidad cada una de las actividades mostradas en este punto.
2.6 Gestión de las relaciones con los proveedores
El alto movimiento del mercado actual y la necesidad de reducir los costos obliga a las empresas a establecer estrechas relaciones con un grupo de proveedores clave, que se definen en función del valor que aportan a la empresa al largo plazo. Según Casanovas y Cuatrecasas (2011), las cadenas de suministros competitivas deben integrar a sus proveedores clave para reaccionar más rápidamente a las exigencias de los clientes o a las necesidades de la fase de procesamiento.
La investigación revela que los miembros de la fase de aprovisionamiento se mantienen integrados por medio de alianzas estratégicas. La alianza consiste en un compromiso de trabajo conjunto de las organizaciones, en búsqueda de la mejora continua, mediante acciones encaminadas en la misma dirección para lograr metas comunes, propiciadas por una comunicación asertiva (Evans y Linsay, 2008). Dichas alianzas se puede clasificar de la siguiente manera:
Alianzas comerciales: mediante estas alianzas se logran acuerdos en materia de comercialización y distribución del producto, buscando aprovechar las economías de escala que se puedan obtener integrando las redes de distribución de las entidades, así como también llegar a un mayor número de clientes.
En la cadena de suministro estudiada este tipo de alianza se da principalmente entre las plantas de alimentos y el resto de los eslabones de esta fase. La misma se encarga de distribuir los diferentes tipos de alimentos entre las granjas propias y las alquiladas por las empresas.
Alianzas tecnológicas: se refiere al intercambio de la tecnología (con la transferencia de conocimiento vinculada a la misma), métodos, innovación y desarrollo logrado por las entidades, buscando llevar a cabo las mejores prácticas.
Este tipo de alianza se da entre las diferentes clases de granjas: reproducción, levante, engorde, entre otras. Los encargados de las mismas intercambian sus métodos y conocimientos referentes a: alimentación, vacunación, limpieza de galpones, entre otras operaciones que se realizan en ellas. De igual forma, reportan las ventajas y desventajas de emplear los nuevos sistemas avícolas, como son comederos y bebederos automáticos y galpones de ambiente controlado.
Alianzas de producción: buscan el mejoramiento de los procesos, bien sea mediante el trabajo conjunto para crear productos, o a través de integraciones entre las organizaciones, con la finalidad de lograr entregas oportunas, mejorar calidad y reducir costos.
Este es el tipo de alianza de mayor relevancia que se crea entre los eslabones de la cadena de suministro del sector en estudio, porque se crean planes de producción según las necesidades de su cliente; para conocer las mismas es necesario una constante comunicación, así como la transferencia de los planes de producción mencionados. Con esta modalidad se establecen labores en conjunto que facilitan un ritmo de fabricación positivo para fortalecer la cadena de suministro.
2.7 Desarrollo y comercialización de nuevos productos
En una cadena de suministro el proceso de desarrollo y comercialización de nuevos productos opera bajo una estructura integrada por todos los miembros de la misma: proveedores, productores y clientes. Galarza (2007:10) opina que “de realizar este proceso de forma eficiente la empresa se mantendría competitiva en un largo plazo”.
En el mismo orden de ideas, para desarrollar nuevos productos es necesario que los integrantes de la fase de distribución indaguen el mercado para conocer las necesidades y expectativas actuales de los clientes y a partir de allí diseñar nuevos productos para poder cubrirlas. Dicha información se transmite a la fase de procesamiento con el fin de adaptar sus plantas procesadoras a esos requerimientos para elaborar el nuevo producto y al mismo tiempo informarle a sus proveedores los materiales que se necesitarán para su elaboración.
La investigación realizada revela que actualmente las empresas no planean aumentar su gama de productos, principalmente por la actual situación socioeconómica de Venezuela, en el que la materia prima para elaborar incluso su producto principal es difícil de adquirir. Sin embargo, algunas de las empresas mostraron interés en agregar a su gama de productos los embutidos de pollo porque solo existe una empresa a nivel nacional que elabora ese tipo de producto, lo que abre la oportunidad de cubrir una potencial demanda insatisfecha.
De esta manera, se evidencia que los siete procesos de negocio analizados en la cadena de suministro avícola permiten mantener su operatividad, a pesar de las dificultades presentes en el sistema económico venezolano. La positiva relación entre clientes y proveedores, permitirá consolidar las alianzas necesarias para generar un flujo constante de materiales e información y así satisfacer las expectativas de los principales sectores del mercado consumidor de productos avícolas. De esta manera, se demuestra que la gestión logística es el proceso principal que enlaza cada uno de los eslabones que componen la cadena de suministro, manteniendo un alto nivel de integración en ella.
3 Conclusiones
En la cadena de suministro avícola se realizan 7 procesos de negocios, que incluyen la gestión de: la demanda, las relaciones con los clientes, el servicio al cliente, el flujo de producción, la logística y las relaciones con los proveedores; así como el desarrollo y comercialización de nuevos productos. Todos se ejecutan con la finalidad de aumentar el grado de integración en la cadena de suministro avícola, logrando acelerar el flujo de los productos hasta el consumidor final.
Durante la fase de aprovisionamiento se realiza el proceso de gestión de las relaciones con los proveedores, a través de alianzas comerciales, tecnológicas y de producción que mejoran la comunicación en la cadena de suministro, aumentando así la efectividad en la adquisición y preparación de la materia prima. Destaca las alianzas de producción que permiten mantener el ritmo del flujo de materiales en la cadena de suministro, al conocer las necesidades de cada uno de los eslabones integradores.
En el mismo orden de ideas, existen 2 procesos de negocio que cruzan toda la cadena de suministro: la gestión logística y del flujo de producción. Al ser el pollo un producto de consumo masivo, es necesaria la aplicación de una estrategia de producción continua o bajo planeación en las fases de aprovisionamiento y procesamiento, para manejar el flujo de productos y satisfacer las necesidades del mercado de forma ininterrumpida. Además, la gestión logística acopla los tiempos de producción de los eslabones mediante el adecuado manejo de los inventarios y los almacenes, en conjunto con el desarrollo de políticas de transporte que permiten reducir los plazos de entrega de materiales.
En cuanto a la gestión de la relación con sus clientes, la industria avícola emplea en total 12 canales para conducir sus productos hasta el consumidor final. Dichos canales de comercialización involucran agentes de ventas, mayoristas, puntos de venta y minoristas. Esta estrategia la realiza con la finalidad de poder abarcar el mercado de forma intensiva según lo planificado en el proceso de gestión de la demanda; sin embargo, debido a la actual falta de producción en la etapa de aprovisionamiento, el flujo continuo de materiales no se da con la suficiente intensidad para satisfacer el mercado meta de las empresas.
En síntesis, la cadena de suministro avícola posee un alto grado de integración gracias a sus procesos de negocio; principalmente los relacionados con los proveedores y clientes, aunado al de gestión logística, han permitido generar estrategias en la cadena de suministro para mantener su operatividad, a pesar de las adversas condiciones económicas, sociales y políticas (puedes referir a las económicas solamente). Las estrategias aplicadas por las empresas están dirigidas a satisfacer el mercado de Venezuela y a mantenerse competitivo en el mismo; desarrollando sus operaciones de acuerdo con las circunstancias, necesidades y expectativas de sus clientes.
Referencias bibliográficas
Aponte, Bertila; González, Abraham; González, Angel (2013a), “Fases de la cadena de suministro de las empresas avícolas”. Revista Venezolana de Gerencia. Año 18, No. 64, Venezuela, Universidad del Zulia, pp. 685-708.
Aponte, Bertila; González, Abraham; González, Angel (2013b), “Actividades de la Cadena de Suministro de las Empresas Avícolas del Estado Zulia”. Ingeniería Industrial: Actualidad y Nuevas Tendencias. Volumen III, No 10, Venezuela, Universidad de Carabobo, pp. 75-90.
Ballou, Ronald (2004), Logística: administración de la cadena de suministro. Quinta edición. México. Pearson Educación.
Bowersox, Donald; Closs, David; Cooper, Bixby (2007), Administración y logística en la cadena de suministro. Segunda edición. México D.F. McGraw-Hill.
Casanovas, August; Cuatrecasas, Luis (2011), Logística empresarial. Segunda edición. Barcelona, España. Gestión 2000.
Carranza, Octavio (2005), Logística: mejores prácticas en Latinoamérica. Bogotá, Colombia. Editorial Thomson.
Chase, Richard; Jacobs, Robert (2014), Administración de operaciones: producción y cadena de suministros. Decimotercera edición. México. McGraw-Hill.
Chirinos, Alira; Rodríguez, Guillermo; Bonomie, María (2008), “Integración vertical de la cadena de valor del sector avícola en la empresas del estado Zulia”. Revista Venezolana de Análisis de Coyuntura. Volumen XIV, número 001, pp. 175-193.
Chopra, Sunil; Meindl, Peter (2008), Administración de la cadena de suministro. Estrategia, Planeación y Operación. Tercera edición. México. Pearson Educación.
Evans, James; Lindsay, William (2008), Administración y Control de la Calidad. Séptima edición. México. Cengage learning.
Galarza, Julen (2007), “La gestión de la cadena de suministro mediante la integración de los procesos de neogio claves de la organización”. Primer Congreso de Logística y Gestión de la Cadena de Suministro”. Zaragoza, España.
Gómez. Juan (2013), Gestión logística y comercial. Primera edición. Madrid, España. McGraw-Hill.
Hernández, Roberto; Fernández, Carlos; Baptista, Pilar (2010), Metodología de la Investigación. Quinta edición. México D.F. McGraw-Hill.
Hurtado, Jacqueline (2010), El proyecto de investigación: Metodología de la Investigación Holística. Sexta edición. Caracas, Venezuela. Quirón Ediciones.
Manual de logística (2011), Guía práctica para la gerencia de cadenas de suministro de productos de salud. USAID: Proyecto Deliver. Estados Unidos.
Meleán, Rosana; Bonomie, María; Rodríguez, G. (2008), “Procesos productivos de la industria avícola zuliana: fases de alimento, engorde y beneficio”. Revista de facultad de Agronomía (LUZ). No. 25, pp. 160-184.
Moreno, Rafael; Meleán, Rosana; Bonomie, María (2011), “Gestión de inventarios en la industria avícola zuliana. Caso: Avícola La Rosita”. Revista Agroalimentaria. Volumen 17, No. 32, pp. 99-112.
Miquel, Salvador; Parra, Francisca; Lhemie, Christian; Miquel, María (2008), Distribución comercial. Sexta edición. México. Pearson Educación.
Mora, Luis (2012). Gestión logística integral. Primera edición. Bogotá, Colombia.
Pires, Silvia; Carretero, Luis (2007), Gestión de la cadena de suministro. Primera edición. España. McGraw-Hill.
Schroeder, Roger; Goldstein, Susan; Rungtusanatham, Johnny (2011), Administración de operaciones. Quinta edición. México. McGraw- Hill.
Vilana, José (2011), “La Gestión de la Cadena de Suministro”. [Artículo en línea]. Disponible en: http://creativecommons.org/licenses/by-nc-sa/3.0/ [Consulta: 2013, Diciembre 02].