Artículos

Consumidores y usuarios del servicio del agua en Argentina. Enfoques jurídicos

Consumers and users water service in Argentina. Legal outputs.

Clara María Minaverry
Consejo Nacional de Investigaciones Científicas y Técnicas, Argentina

Consumidores y usuarios del servicio del agua en Argentina. Enfoques jurídicos

Tecnología y Ciencias del Agua, vol. VIII, núm. 1, pp. 5-20, 2017

Instituto Mexicano de Tecnología del Agua

Recepción: 26/02/2016

Aprobación: 24/08/2016

Resumen: El objetivo de este trabajo es realizar un análisis comparativo de la normativa vinculada con los derechos de los usuarios y consumidores aplicables al servicio del agua en el ámbito internacional, nacional y de la Provincia de Buenos Aires, en Argentina. Se realizó una triangulación metodológica, aplicando en primer lugar el método de la hermenéutica jurídica, para contrastar normativa y jurisprudencia de dos jurisdicciones de Argentina de una serie de instrumentos internacionales y de una selección de casos jurisprudenciales argentinos. En segundo lugar, se seleccionó y aplicó una única categoría de indicadores del sistema de Global Integrity, para analizar a los organismos de control y a los instrumentos jurídico-administrativos disponibles. Luego de la presentación de la introducción, objetivos y metodología, se efectuó un análisis de los instrumentos internacionales vinculados con el reconocimiento de los derechos de los usuarios y de los consumidores, y sobre el estado del conocimiento, de la normativa, de una selección de casos jurisprudenciales, y de los instrumentos jurídico-administrativos disponibles para realizar reclamos. Se puede concluir que existen nuevas herramientas administrativas para que los usuarios y consumidores lleven a cabo sus reclamos vinculados con la calidad del servicio del agua. Por lo tanto, la existencia del solapamiento normativo no limita el real ejercicio de estos derechos fundamentales.

Palabras clave: servicio del agua, derechos, usuarios, consumidores, indicadores, Argentina.

Abstract: The purpose of this paper is to make a comparative analysis about useŕs and consumeŕs regulations applied to water service, at the international and national levels and at the Buenos Aires province jurisdiction in Argentina. A methodological triangulation was used, in the first place with the legal hermeneutics method contrasting regulations of two argentine jurisdictions, a series of international instruments, and a selection of argentine case law. In the second place, we selected and applied only one indicatoŕs category of Global Integrity system, to analyse public control agencies and available legal-administrative instruments. Then, after the presentation of the introduction, objectives and methodology, we described international instruments in connection with useŕs and consumeŕs rights recognition and about the state of knowledge, of regulations, of a selection of case law, and of available legal-administrative instruments for filing claims. We can conclude that there are new administrative tools for users and consumers to file a claim in connection with water service quality. In this sense, regulatory overlapping does not limit the real exercise of these fundamental rights.

Keywords: Water service, rights, users, consumers, indicators, Argentina.

Introducción

La mayor cantidad de los recursos hídricos del mundo son salados (97.5%), mientras que el resto corresponde a lagos, ríos, reservorios, recursos subterráneos, glaciares, nieves y humedales, entre otros.

Más allá de esta notable limitación, el agua es un bien esencial para la vida, y la falta de disponibilidad o acceso a la misma afecta directamente a la salud, y su carencia va asociada con la pobreza. Este panorama afecta a la gobernabilidad, sumado a que los Estados deben asegurar la provisión de agua potable a la mayor cantidad posible de personas (De Bianchetti, 2010).

Por esa razón, debe prestarse especial atención a la fuente del agua que consumimos diariamente, pues forma parte de esa minoría que es dulce y no debe ser sometida al proceso de desalinización, lo cual supondría altos costos económicos y una gran contaminación.

Uno de los temas de mayor preocupación en el ámbito de las ciencias ambientales y del mismo derecho ambiental es el notable deterioro y disminución de los humedales y de las aguas subterráneas, teniendo en cuenta que una de sus causantes es el fenómeno del cambio climático (Minaverry, 2012).

Para el caso particular de la Provincia de Buenos Aires, en Argentina, la situación de la disponibilidad hídrica superficial (dejando de lado las fuentes subterráneas y de los glaciares) es muy abundante, pues se puede acceder fácilmente al Río de la Plata (Secretaría de Ambiente y Desarrollo Sustentable, 2012). Esto le da ventaja en relación con otras zonas del país, como es el caso de algunas provincias ubicadas en el norte y centro.

De acuerdo con los datos arrojados por el Censo Nacional de Población, de Hogares y de Viviendas de 2010, una gran cantidad de las personas del país que tienen acceso al recurso del agua lo hace a través de la red pública; para el año 2010, esta modalidad se había incrementado en un 26.64%. En 2001, unas ocho millones de personas accedían a través de la red pública al agua potable, y en 2010 la cantidad de ciudadanos había ascendido a diez millones.

Sin embargo, según fuentes del Banco Mundial, actualmente la población del país asciende a 43.416 millones de personas al 2015, por lo que todavía existe un segmento de gente muy importante que debe satisfacerse con este servicio lo antes posible.

En el ámbito internacional han surgido una serie de instrumentos vinculantes y no vinculantes (que analizaremos posteriormente con mayor profundidad), que han brindado diversos aportes, los cuales en muchos casos fueron y serán incorporados en el futuro por parte de la normativa interna de diversos países, como ocurrió con Argentina.

Sin embargo y teniendo en cuenta que la mayoría de los casos de los servicios públicos del agua se fue privatizando a partir de la década 1990 en América Latina, debe destacarse el caso de Uruguay, que pudo evitar esta situación. Desde 2002 se logró modificar dicha tendencia regional y se consolidó una visión alternativa fundada en la noción de que se trata de un derecho humano fundamental, y en una estrategia de gestión participativa del agua y del territorio que la produce (Domínguez, Achkar, & Fernández, 2013).

En este sentido, la encíclica Laudato si’ de Francisco I de 2015 afirma que: “Si nos acercamos a la naturaleza y al ambiente sin esta apertura al estupor y a la maravilla, si ya no hablamos el lenguaje de la fraternidad y de la belleza en nuestra relación con el mundo, nuestras actitudes serán las del dominador, del consumidor o del mero explotador de recursos, incapaz de poner un límite a sus intereses inmediatos” (Papa Francisco, 2015).

Los Objetivos de Desarrollo Sostenible (2015-2030) —en específico en el número 12— establecen que se deben garantizar modalidades de consumo y de producción sostenibles. Puntualmente, una de sus metas se vincula de forma directa con la temática del presente y afirma que: “para el 2030, se deberá lograr la gestión sostenible y el uso eficiente de los recursos naturales”.

Además, el Objetivo 6 menciona que se deberá “garantizar la disponibilidad de agua y su gestión sostenible y el saneamiento para todos”. Una de las metas que se relaciona más con lo analizado aquí exige que para “para 2030, se deberá aumentar sustancialmente la utilización eficiente de los recursos hídricos en todos los sectores, y asegurar la sostenibilidad de la extracción y el abastecimiento de agua dulce para hacer frente a la escasez de agua y reducir sustancialmente el número de personas que sufren la misma”.

El aspecto de la sustentabilidad aplicado al servicio del agua resulta ser clave en su gestión. Puede ser entendido desde dos ámbitos. Uno que implique la autosuficiencia del sistema tarifario y que tenga en cuenta las necesidades de las generaciones futuras respecto de la disponibilidad de los recursos naturales (Minaverry, 2013b). El otro concepto de sustentabilidad se entiende y se vincula de manera directa con la conservación y protección del ambiente, y fue reproducido por el Informe Brundtland de 1987, afirmando que es aquel que satisface las necesidades del presente sin comprometer las de las futuras generaciones.

Algunos de los aspectos que aparecen reflejados en publicaciones provenientes de países de la región argumentan que: “los factores críticos que impiden avanzar hacia una planeación sustentable se vinculan con el crecimiento poblacional como elemento que detona el aumento en la demanda del recurso, reconocen la sobreexplotación de los acuíferos y su vinculación con costos de extracción superiores, la disminución de la calidad del agua y los altos porcentajes de pérdidas por fugas” (Rivera & Aguilar, 2015).

En la actualidad existen diversas organizaciones pertenecientes al ámbito de la sociedad civil que intentan brindar a los consumidores algunas herramientas adicionales, a través del uso de conceptos como el de “consumo sostenible”, el cual implica que se desarrolla a una tasa que permitirá a las generaciones futuras disfrutar de la misma calidad y cantidad de beneficios otorgados por el ambiente. Todo esto resulta ser muy importante, al considerar que para poder lograr obtener aportes en la sociedad debemos combinar todas las herramientas disponibles, y que sirvan para asegurar el acceso del usuario y consumidor al servicio del agua.

El objetivo de este trabajo es realizar un análisis comparativo de la normativa vinculada con los usuarios y consumidores aplicables al servicio del agua en los ámbitos internacional, nacional y de la Provincia de Buenos Aires en Argentina.

Luego de la presentación de la introducción, de los objetivos y de la metodología, se realizó un análisis de los instrumentos internacionales vinculados con el reconocimiento de los ­derechos de los usuarios y de los consumidores, y sobre el estado del conocimiento sobre dicha temática, de la normativa, de una selección de casos jurisprudenciales, y de los instrumentos jurídico-administrativos disponibles para realizar reclamos.

Nuestra investigación se justifica en que consideramos que: “la regulación pública, atenta al poder monopólico que caracteriza a la actividad, resulta central a fin de garantizar el acceso a los servicios, mejorar la calidad de vida de la población y proteger el recurso hídrico. La esencialidad de los servicios y las externalidades generaron que la regulación se convirtiera en un aspecto crítico con las concesiones de las empresas prestatarias de los servicios” (Cáceres & Carbayo, 2013).

Coincidimos con algunos autores que afirman que el derecho debe brindar los marcos legales adecuados para el desarrollo de las personas sin descuidar un bien común, como lo es el ambiente (De Bianchetti, 2010). Es aquí donde se centrarán los aspectos fundamentales de este trabajo, esto es, acercar al derecho a la sociedad para la resolución de conflictos concretos de la vida cotidiana.

Estos conceptos ya fueron desarrollados por varias investigaciones recientes, en tanto que establecen que en caso de producirse escasez del recurso: “la demanda del agua debe disminuir en el sector con menor valor de uso, como la agricultura, y no sufrir cambios en sectores con alto valor como es el residencial” (Torres-Sombra & García-Salazar, 2015). Aquí se destaca el papel fundamental que cumple el derecho como ciencia y, por supuesto, de las políticas públicas que lo complementan y ponen en ejecución.

Metodología

En el presente trabajo se realizó una triangulación metodológica, y se consultaron estudios académicos, información estadística, fuentes judiciales, y materiales oficiales y públicos.

En cada apartado se aplicaron diferentes metodologías:

Método de la hermenéutica jurídica: se contrastó normativa de dos jurisdicciones de Argentina: nacional y de la Provincia de Buenos Aires, y se analizaron instrumentos internacionales y una selección de casos ­jurisprudenciales.

Sistema de indicadores de Global Integrity: se seleccionó y aplicó una única categoría de indicadores, que a su vez fueron adaptados para su aplicación al ámbito jurídico, para el análisis de los organismos de control y de instrumentos jurídico-administrativos disponibles.

Global Integrity es un proveedor de información que analiza las tendencias de la corrupción y del buen gobierno en los diferentes países del mundo y es reconocido por su reporte anual sobre integridad (Global Integrity Report). Este informe consiste en una compilación de estudios de casos de países (tanto cualitativos como cuantitativos) preparados por investigadores y académicos.

Estos indicadores de integridad evalúan diversas cuestiones normativas e institucionales vinculadas con la apertura y calidad del gobierno.

A continuación se describirá una parte de la matriz de indicadores de Global Integrity (que en su totalidad consta de 23 divididos en seis categorías), que fue seleccionada y tomada como base para nuestro trabajo:

Supervisión y controles por parte del Estado:

1. Control de empresas públicas.

2. Licencias comerciales y normativas.

La primera clase de indicadores son los legales y miden la existencia de un marco jurídico tendiente a lograr un eficiente control del servicio del agua respecto de la efectividad y aplicación de las normas jurídicas vigentes. Además, analiza la cantidad de leyes, reglamentos y/o instituciones existentes en el ámbito seleccionado.

La segunda clase de indicadores son los prácticos, que miden la implementación y aplicación del marco normativo (con las herramientas jurídicas que se dispone), esto es, la calidad de la jurisprudencia, las denuncias por incumplimientos legales (si fueron efectivas o no), las encuestas o los índices de percepción de la corrupción, las estadísticas e información.

Para puntuar a los indicadores legales en caso de que sean “positivos”, se les asignará un puntaje de “100” y en caso de que sean “negativos”, el mismo será de “0”.

Para los indicadores prácticos, el puntaje se le asignará con un criterio más discrecional (en este caso del investigador), y será el siguiente: 0, 25, 50, 75 o 100, a partir de si es positivo o negativo (en este último caso será “0”).

La diferencia existente entre el puntaje obtenido por los indicadores legales y los prácticos es considerada como el espacio a llenar e indica los aspectos faltantes. Esto sugiere:

Este sistema considera que cuando aparecen vacíos grandes, estos indicadores estarían sugiriendo que no existe intención de realizar reformas legales, o si la hay, no fueron relevantes y/o efectivas.

El espacio territorial nacional e internacional y el de Provincia de Buenos Aires en Argentina se justifica en la posibilidad de contrastar dos jurisdicciones de Argentina, que presentan distintos desarrollos normativos y jurisprudenciales.

El ámbito temporal seleccionado corresponde al periodo desde 1993 hasta la actualidad, pues ese año comenzó a regir la concesión del servicio de agua través de la empresa Aguas Argentinas S. A. Luego, en 2006, se rescindió el contrato respectivo, por lo que este escenario resulta propicio para realizar un análisis comparativo de ambas situaciones.

Los instrumentos internacionales vinculados con el reconocimiento de los derechos de los usuarios y de los consumidores. El estado del conocimiento sobre el tema

En el ámbito internacional y como base de la normativa nacional de Argentina, se pueden mencionar a las Directrices de las Naciones Unidas para la Protección del Consumidor, que fueron actualizadas en 1999. Las mismas fueron elaboradas por la ONU en 1985, otorgándole una importante legitimidad a una serie de principios vinculados con los derechos del consumidor.

En 1999 fueron actualizadas con una nueva sección sobre “consumo y producción sustentables”, para reflejar las crecientes preocupaciones ambientales.

Se trata de normas de softlaw, o sea que no son vinculantes para los Estados, pero que han sentado algunos principios que actualmente son de índole obligatoria.

Este documento hace un llamamiento a los Estados para que protejan a los consumidores de los peligros para su salud y su seguridad; sus intereses económicos; les permita tomar decisiones fundamentadas; les proporcionen educación; pongan a disposición mecanismos eficaces de compensación al consumidor; promuevan patrones de consumo sostenible, y garanticen la libertad para la constitución de grupos de consumidores.

La guía voluntaria e internacional ISO 26 000 sobre Responsabilidad Social establece que las organizaciones que proporcionan productos y servicios a consumidores o a otros clientes tienen responsabilidades hacia ellos (ISO, 2010).

También afirma que si bien el Estado tiene la responsabilidad primordial en cuanto a garantizar que se respete el derecho a la satisfacción de las necesidades básicas de la población, una organización puede contribuir al cumplimiento de este derecho.

Por tal razón, hemos relacionado este aspecto junto con el funcionamiento de los organismos vinculados con el servicio de agua, ya que los primeros nos muestran la capacidad jurídica existente en relación con el control y ejercicio del poder de policía.

Sin embargo, y siguiendo lo establecido por la guía voluntaria ISO 26 000 sobre Responsabilidad Social (ISO, 2010), existen muchos lugares o condiciones en las que el Estado no asegura la protección de este derecho esencial. Por tal razón, esta guía incorporó algunas recomendaciones para las empresas prestadoras de dicho servicio, pero que no están incluidas dentro del ámbito de la normativa obligatoria, y por eso son muy relevantes:

En la encíclica Laudato si’ también se hace referencia a la responsabilidad social de los consumidores: “Comprar es siempre un acto moral, y no sólo económico. Por eso, hoy el tema del deterioro ambiental cuestiona los comportamientos de cada uno de nosotros” (Papa Francisco, 2015).

Normativa y jurisprudencia vinculada con los derechos de los usuarios y consumidores del servicio de agua

Ámbito nacional

La Constitución Nacional, reformada en 1994 en Argentina, incorporó un artículo vinculado de modo directo con los derechos de los consumidores y usuarios:

“Artículo 42: Los consumidores y usuarios de bienes y servicios tienen derecho, en la relación de consumo, a la protección de su salud, seguridad e intereses económicos; a una información adecuada y veraz; a la libertad de elección, y a condiciones de trato equitativo y digno.

Las autoridades proveerán a la protección de esos derechos, a la educación para el consumo, a la defensa de la competencia contra toda forma de distorsión de los mercados, al control de los monopolios naturales y legales, al de la calidad y eficiencia de los servicios públicos, y a la constitución de asociaciones de consumidores y de usuarios”.

Cabe destacar que a nivel constitucional no se han incorporado elementos que se refieran directamente al agua (pero sí a los servicios públicos en general), como ha ocurrido en la última reforma de la Constitución de Uruguay, lo cual es relevante, pues defiende de forma directa los derechos de los usuarios y consumidores del servicio del agua.

En este sentido, Uruguay incorporó una visión holística de los servicios del agua y saneamiento, y del ambiente en general, que quedó plasmada en el artículo 47 de su Carta Magna, y estableció los aspectos fundamentales para que sirva como guía para una “política nacional de aguas”, que tiene en consideración, entre otros aspectos, asegurar la equidad en el acceso de los servicios (Domínguez et al., 2013).

En relación con la protección del derecho del consumidor y de los usuarios, la ley nacional 24 240 de 1993 posee un papel determinante.

Dicha norma define al usuario o consumidor como:

“Toda persona física o jurídica que adquiere o utiliza bienes o servicios en forma gratuita u onerosa como destinatario final, en beneficio propio o de su grupo familiar o social:

  1. a) La adquisición o locación de cosas muebles.

  2. b) La prestación de servicios.

  3. c) La adquisición de inmuebles nuevos destinados a vivienda, incluso los lotes de terreno adquiridos con el mismo fin, cuando la oferta sea pública y dirigida a personas indeterminadas”.

A su vez, dicha norma contiene un capítulo especial dedicado a la problemática de los servicios públicos domiciliarios, en donde estaría incluido el del agua.

El artículo 29 hace referencia a los instrumentos y unidades de medición, en donde la “autoridad competente queda facultada para intervenir en la verificación del buen funcionamiento de los instrumentos de medición de energía, combustibles, comunicaciones, agua potable o cualquier otro similar, cuando existan dudas sobre las lecturas efectuadas por las empresas prestadoras de los respectivos servicios”.

Minaverry, 2013b Cabe destacar que la mayoría de los hogares de las jurisdicciones analizadas no cuenta con medidores de agua, cuestión que dificulta mucho que se produzca reciprocidad y justicia al momento de fijar tarifas, y por eso la mayoría de las empresas proveedoras del servicio suministra facturas con cargos fijos (Minaverry, 2013b).

Provincia de Buenos Aires

El artículo 38 de la Constitución de la Provincia de Buenos Aires del año 1994 ha incorporado la problemática planteada en el presente trabajo y establece textualmente lo siguiente:

“Los consumidores y usuarios tienen derecho, en la relación de consumo, a la protección frente a los riesgos para la salud y su seguridad, a la promoción y defensa de sus intereses económicos y a una información adecuada y veraz.

La Provincia proveerá a la educación para el consumo, al establecimiento de procedimientos eficaces para la prevención y resolución de conflictos y promoverá la constitución de asociaciones de usuarios y consumidores”.

La ley 13 133 corresponde al Código Provincial de implementación de los derechos de los consumidores y usuarios del año 2003, y tiene por objeto establecer las reglas de las políticas públicas y los mecanismos administrativos y judiciales, para la efectiva implementación en el ámbito provincial. El mismo se encuentra dividido de la siguiente forma:

  1. a) De los derechos de los consumidores y usuarios reconocidos en la Constitución Nacional y en la Constitución de la Provincia de Buenos Aires.

  2. b) De las normas de protección consagradas en la ley nacional de defensa del consumidor y disposiciones complementarias.

En su artículo 2 establece también que el Gobierno Provincial deberá formular políticas enérgicas de protección de los consumidores y usuarios dentro del marco constitucional de competencias, y establecer una infraestructura adecuada que permita aplicarlas. Las medidas de protección al consumidor se deberán aprovechar en beneficio de todos los sectores de la población.

Lo novedoso en cuanto a otras normas jurídicas que regulan aspectos similares es que en su artículo 8 hace referencia al “consumo sustentable”, y establece lo siguiente:

“El Gobierno deberá formular políticas y ejercer los controles pertinentes para evitar los riesgos que puedan importar para el medio ambiente los productos, y servicios que se ofrecen y proveen a los consumidores y usuarios. Las medidas a implementar, serán tendientes a que los patrones de consumo actuales no amenacen la aptitud del medio ambiente para satisfacer las necesidades humanas futuras”.

Artículo 9:

“Las medidas gubernamentales para el consumo sustentable deberán estar encaminadas entre otros objetivos, a los siguientes.

  1. a) Campañas educativas para fomentar el consumo sustentable, formando a los consumidores para un comportamiento no dañino del medio ambiente.

  2. b) Certificación oficial de los productos y servicios desde el punto de vista ambiental.

  3. c) Impulsar la reducción de consumos irracionales, perjudiciales al medio ambiente.

  4. d) Orientar mediante impuestos o subvenciones, dentro del marco de competencia provincial, los precios de los productos según su riesgo ecológico.

  5. e) Promover la oferta y la demanda de productos ecológicos.

  6. f) Regular y publicar listas respecto a productos tóxicos.

  7. g) Regular el tratamiento de “los residuos”, con orientación ecológica.

  8. h) Información y etiquetado ambientalista.

  9. i) Ensayos comparativos sobre el impacto ecológico de productos.

  10. j) Impedir las publicidades antiambientalistas.”

Todas estas medidas involucran directamente la intención de modificar conductas de la población a través de la educación, la aplicación de normas voluntarias ambientales, y realizando campañas de difusión y de publicidad ambiental. No se apunta sólo a sancionar, sino a que la ciudadanía avance en su accionar a través de un cambio de mentalidad y de conducta pro-ambiental.

Esto, a su vez, debería ser acompañado de una ley de educación ambiental obligatoria, que vaya de la mano con la capacitación desde los niveles iniciales respecto de todas las temáticas aquí planteadas.

Casos jurisprudenciales

Los tribunales, sin duda atentos a que la normativa en las jurisdicciones analizadas y su aplicación práctica no siempre contemplaban todas las cuestiones vinculadas con la defensa de los consumidores, han colaborado a lo largo de muchos años en dictar algunos precedentes jurisprudenciales que establecieron lineamientos de protección adicional.

A tal fin se han seleccionado dos casos: uno de la época en la que el servicio del agua se encontraba privatizado; otro de la era actual, donde tal servicio es suministrado desde el año 2006 por una empresa que posee capitales mayoritarios estatales.

El primer caso es caratulado “Zalazar, Hilda Isabel y otros contra Aguas Provinciales de Santa Fe sobre recurso de amparo”, y tramitó ante la Cámara de Apelación en lo Civil, Comercial y Laboral de la ciudad de Reconquista, Chaco, de fecha 7 de septiembre de 2005.

El juez hizo lugar al recurso de amparo promovido por los actores, usuarios de los servicios que presta la accionada, ordenando “que hasta tanto sea prestado el servicio de cloacas en forma perfecta no se les cobre la tarifa correspondiente a tal rubro debiendo tan sólo cobrárseles lo correspondiente a la provisión de agua potable”, y declarando “que la demandada deberá abstenerse de cortar y/o reducir la provisión de agua corriente a los actores por falta de pago del servicio de cloacas hasta tanto se solucionen los problemas referidos”.

El segundo caso es el de “Gallo Nelson Carlos c/Aguas de Corrientes S.A. s/amparo” y tramitó ante la Cámara de Apelaciones en lo Civil y Comercial de Corrientes, Sala IV, de fecha 19 de junio de 2013.

Uno de los aspectos centrales del mismo establece que:

“El acceso a suficiente agua limpia y a saneamiento es esencial para la efectividad del derecho a la salud, a la alimentación y a un sustento seguro, debiendo garantizarse una disponibilidad, acceso y calidad suficientes, máxime en relación a las personas más vulnerables, en virtud de lo cual se prohíbe a la empresa de aguas demandada la interrupción del suministro de agua potable al actor por falta de pago”.

Este fallo confirmó la sentencia que hizo lugar a la acción de amparo iniciada por parte de la actora, prohibiendo a la empresa de aguas demandada la interrupción del suministro al actor por falta de pago, pues el derecho de acceso al agua potable como derecho humano se encontraba consagrado en la Carta Magna provincial y es, por ende, un derecho fundamental y esencial para la vida.

En ambos casos jurisprudenciales, se ha reconocido explícitamente el derecho de los usuarios a que no les corten el servicio de agua por falta de pago. Este criterio se repitió en diversos fallos judiciales pertenecientes a todas las jurisdicciones del país, que ya habían venido receptando esta tendencia a lo largo del tiempo, en donde se pudo constatar que los consumidores con frecuencia recurren a la justicia para reclamar por estos derechos básicos.

Algunos casos, como Lugo Silvia Itati, Lugo Alba Susana, Lugo Cinthia Corina y Lugo Florencio Diego contra Aguas de Corrientes S. A. sobre sumarísimo; Club Defensores de Torino contra Aguas de Corrientes S. A. sobre sumarísimo; Marcore Marta Susana contra Aguas de Corrientes S. A. y Ente Regulador de Obras Sanitarias sobre amparo, demuestran que ha existido una positiva evolución en relación con el reconocimiento del derecho humano de acceso al agua, aun con anterioridad al dictado de la Resolución N° 64/292 del 28 de julio de 2010 por parte de la Asamblea General de las Naciones Unidas (Minaverry, 2013a), por parte del Pacto Internacional de Derechos Económicos, Sociales y Culturales, la Declaración Universal de Derechos Humanos y la Convención Americana de Derechos Humanos, entre otros.

A su vez, en todas las sentencias se hace referencia como fuentes principales a los instrumentos internacionales de derechos humanos, los cuales ya habían sido ratificados por Argentina, más allá de que éstos no mencionaban directamente el derecho de acceso al agua (Minaverry, 2013a).

Análisis sobre los instrumentos jurídico-administrativos disponibles para la defensa de los derechos de los usuarios y de los consumidores en el servicio del agua

La implementación de herramientas jurídico-administrativas constituye una oportunidad para evitar que se produzca uno de los fenómenos que se han detectado con más frecuencia en nuestra región: la inequidad social en las formas de abastecimiento. Esto se pone de manifiesto cuando se detecta que los indicadores de cobertura del organismo operador están sobredimensionados (Rivera & Aguilar, 2015).

Ámbito nacional

En relación con las herramientas jurídico-administrativas de esta jurisdicción, no se aplicará el sistema de indicadores de Global Integrity, debido a que no existe ningún solapamiento en las funciones de los organismos de control.

El último párrafo del artículo 42 de la Constitución Nacional establece textualmente lo siguiente:

“(…) La legislación establecerá procedimientos eficaces para la prevención y solución de conflictos, y los marcos regulatorios de los servicios públicos de competencia nacional, previendo la necesaria participación de las asociaciones de consumidores y usuarios y de las provincias interesadas, en los organismos de control”.

Además, se incorporó al artículo 43, que brinda una herramienta jurídica ya existente (mediante la ley 16 986 del año 1996), que es la acción de amparo:

“Toda persona puede interponer acción expedita y rápida de amparo, siempre que no exista otro medio judicial más idóneo, contra todo acto u omisión de autoridades públicas o de particulares, que en forma actual o inminente lesione, restrinja, altere o amenace, con arbitrariedad o ilegalidad manifiesta, derechos y garantías reconocidos por esta Constitución, un tratado o una ley. En el caso, el juez podrá declarar la inconstitucionalidad de la norma en que se funde el acto u omisión lesiva.Podrán interponer esta acción contra cualquier forma de discriminación y en lo relativo a los derechos que protegen al ambiente, a la competencia, al usuario y al consumidor, así como a los derechos de incidencia colectiva en general, el afectado, el defensor del pueblo y las asociaciones que propendan a esos fines, registradas conforme a la ley, la que determinará los requisitos y formas de su organización (…).”

Institucionalmente, en el ámbito nacional existen distintos organismos que se han creado mediante el Decreto 1 070 del año 2014 (o sea que son muy recientes), que se describirán a continuación:

- Dirección Nacional de Defensa del Consumidor y Arbitraje de consumo

Su responsabilidad principal es ejecutar las acciones tendientes a asegurar una correcta aplicación y control de las políticas vinculadas con la defensa del consumidor, asegurar el cumplimiento de la normativa aplicable en su ámbito, y coordinar las funciones de superintendencia del Sistema Nacional de Arbitraje de Consumo.

- Dirección de Defensa del Consumidor

Su función principal es realizar las acciones vinculadas con la aplicación de la ley 24 240 de Defensa del Consumidor, y las que le encomiende la Dirección Nacional de Defensa del Consumidor y Arbitraje de Consumo.

- Unidad sistema nacional de arbitraje de consumo

Se encarga de administrar el Registro Nacional de Representantes de Asociaciones de Consumidores y el Registro Nacional de Representantes de Asociaciones Empresariales, que integrarán los Tribunales Arbitrales de Consumo, el Registro de Árbitros Institucionales del Sistema Nacional de Arbitraje de Consumo, y el Registro de Oferta Pública de Adhesión al Sistema Nacional de Arbitraje de Consumo, a cuyo efecto entregará el distintivo correspondiente a las personas físicas y jurídicas inscritas en el mismo.

Una vez conformado el Tribunal, deberá efectuar las notificaciones a las partes involucradas y a los árbitros que conformarán el Tribunal Arbitral de la fecha y hora en que se celebrará la audiencia.

Efectúa el seguimiento y control de los expedientes, así como también de la observación de los plazos legales, y confecciona los oficios para los supuestos en que se disponga la apertura a prueba, y lleva el registro de laudos, al igual que de los actos administrativos —disposiciones— suscritos por la superioridad y los dictados en el marco de la función de superintendencia asignada.

En la figura 1 se grafican las jerarquías correspondientes a dichos organismos.

Organismos de la Dirección Nacional del Consumidor y Arbitraje de Consumo.
Figura 1.
Organismos de la Dirección Nacional del Consumidor y Arbitraje de Consumo.
Fuente: Página Web de la Dirección Nacional de Defensa del Consumidor y Arbitraje de Consumo, 2016.

A su vez, se ha dictado la ley 26 993 del año 2014, que hace referencia al sistema de resolución de conflictos en las relaciones de consumo. Establece la creación del Servicio de Conciliación Previa en las Relaciones de Consumo (COPREC), que actuará en el país mediante su sede en la Ciudad Autónoma de Buenos Aires, y en las dependencias, delegaciones u oficinas fijas o móviles que se establezcan en el resto de la nación.

La norma establece una limitación por monto, ya que intervendrá en los reclamos de derechos individuales de consumidores o usuarios que versen sobre conflictos en las relaciones de consumo, cuyo monto no exceda de un valor equivalente al de 55 salarios mínimos, vitales y móviles.

La intervención del COPREC tendrá carácter previo y obligatorio al reclamo ante la Auditoría en las relaciones de consumo (conforme la ley 24 240) o, en su caso, a la demanda ante la Justicia Nacional en las Relaciones de Consumo.

El objetivo fundamental de este nuevo sistema es agilizar los plazos vinculados con la resolución de los reclamos, y además fijar los lineamientos básicos administrativos para que el sistema pueda funcionar de forma adecuada.

Esta instancia se encuentra únicamente instrumentada a nivel nacional, y constituye nuevas herramientas para que los usuarios y consumidores puedan contar con diversas opciones para hacer valer sus derechos.

Provincia de Buenos Aires, Argentina

A continuación se realizará una adaptación de una categoría de indicadores de Global Integrity que fueron seleccionados de acuerdo con sus características, y que son adecuados para analizar las funciones de los organismos vinculados con la defensa de los derechos del consumidor.

Categoría del gobierno y control de las empresas

¿Los organismos imponen sanciones a los infractores? (indicador práctico).

¿Los organismos controlan a las empresas e inician investigaciones? (indicador práctico).

¿Los organismos están protegidos de influencias políticas? (indicador legal). Este último no será utilizado, pues excede los objetivos planteados en el presente trabajo.

Se seleccionaron dos indicadores prácticos, pertinentes para determinar la existencia y el funcionamiento de los organismos de control vinculados con la defensa de la calidad del ­servicio del agua. En la figura 2 se han unificado todos los conceptos brindados en los mismos.

Vinculación de las funciones de los organismos con los indicadores de Global Integrity
Figura 2.
Vinculación de las funciones de los organismos con los indicadores de Global Integrity
Minaverry, 2013b

Allí se muestra claramente que se produce una superposición de funciones entre el ex ETOSS (Ente Tripartito de Obras y Servicios Sanitarios) y OCABA (Organismo de Control de Aguas de Buenos Aires) durante el suministro privado del servicio de agua, y actualmente entre OCABA y ERAS (Ente Regulador de Aguas y Saneamiento) en el ámbito de la misma concesión suministrada por una empresa pública.

Todos estos organismos se ocupan de iniciar y resolver expedientes administrativos sobre controles del cumplimiento normativo del servicio del agua, e incluyen las problemáticas vinculadas con la defensa de los derechos de los usuarios y consumidores.

No están interconectados entre sí y algunos se ubican en diferentes ámbitos territoriales (Ciudad Autónoma de Buenos Aires y Provincia de Buenos Aires), por lo que podrían generarse duplicaciones de expedientes, e ineficacia en la aplicación de la normativa vigente y de los controles respecto de las prestadoras del servicio.

Resultados y recomendaciones

Luego del análisis de las fuentes del derecho (en especial sobre la normativa), a continuación se detallarán los resultados obtenidos a través de la triangulación metodológica implementada en el presente trabajo.

Coincidimos con diversos autores que afirman que los análisis sobre procesos de contaminación, y la indefensión de los bienes comunes y de las poblaciones afectadas ponen en cuestión al conjunto de las instituciones y no sólo a las del poder ejecutivo sobre las que focalizan los tradicionales análisis de políticas públicas. También ponen en evidencia déficits de coordinación interinstitucional e interjurisdiccional, en suma, el mismo carácter público de la estructura estatal en tanto sistema legal (Carrizo & Berger, 2013), tal como lo hemos detectado para el ámbito de la Provincia de Buenos Aires.

En el cuadro 1 se expondrán los resultados obtenidos de la aplicación de una categoría de indicadores del sistema de Global Integrity.

Resultados de la aplicación del sistema de Global Integrity.
Cuadro 1.
Resultados de la aplicación del sistema de Global Integrity.

Categoría: control del gobierno y control de las empresas públicas. Vinculación existente entre el funcionamiento de los organismos de control y defensa de los derechos de los usuarios y consumidores.

Fuente: elaboración propia, 2016.

Al haberse aplicado solamente una categoría que contiene dos indicadores prácticos no fue posible que los puntajes obtenidos por parte de los indicadores legales sean restados respecto de los que correspondan a los prácticos por la ausencia de los primeros. De todas maneras resultaron ser muy útiles para determinar la existencia y algunos aspectos vinculados con el funcionamiento de los organismos de control del servicio del agua en las jurisdicciones ­analizadas.

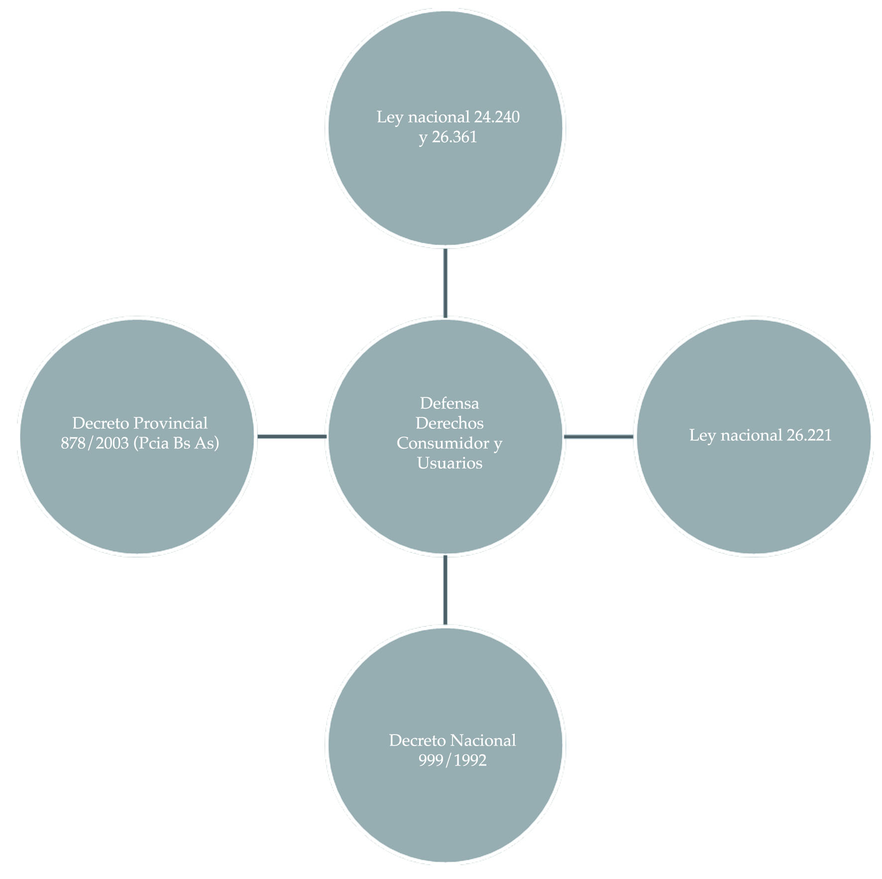
En la figura 3 se pone en práctica la técnica de la hermenéutica jurídica al analizar la ­normativa de las dos jurisdicciones ­argentinas.

Normativa vinculada con las herramientas jurídico-administrativas de los usuarios y consumidores del servicio del agua. Concesión del servicio de Buenos Aires.
Figura 3.
Normativa vinculada con las herramientas jurídico-administrativas de los usuarios y consumidores del servicio del agua. Concesión del servicio de Buenos Aires.
Fuente: Minaverry, 2013b.

La Provincia de Buenos Aires es una jurisdicción donde encontramos que actualmente existe una superposición normativa, que abarca los ámbitos territoriales de la Ciudad Autónoma de Buenos Aires y de algunos municipios de la Provincia de Buenos Aires, como es el caso de la empresa de agua Aysa S.A. sobre los derechos de los consumidores y usuarios. Aquí, la superposición es favorable a los consumidores, por lo que cuentan con varias herramientas normativas para defender sus derechos.

La ley 24 240 brinda mejores herramientas, porque regula el procedimiento administrativo y judicial, mientras que los decretos y la ley nacional 26 221 no introdujeron lineamientos para el ejercicio de los derechos en la práctica.

Todo lo anterior resulta ser muy relevante, atento a que el servicio de suministro de agua es un monopolio que debe ser necesaria y especialmente regulado por el Estado, para evitar que se produzcan desarreglos en el mercado (Rouse, 2007).

Los sistemas de recursos de los países en donde se realiza una adecuada planificación económica marcan la diferencia en la gestión. La defensa de los derechos del consumidor está vinculada de forma directa con la mejora de la gestión del servicio.

A su vez y a modo comparativo puede destacarse que en otra provincia argentina, como Córdoba, algunos autores afirman que cuando los conflictos llegan a judicializarse y los fallos del poder judicial la responsabilizan exigiendo su actuación como regulador, y la de la empresa estatal como contaminante, la Fiscalía de Estado obstruye las sanciones y debe destacarse la ­desactualización de la normativa (Carrizo & Berger, 2013).

Por esta razón, es fundamental que la mayoría de los conflictos iniciados en relación con la defensa de los derechos de los usuarios y de los consumidores del servicio del agua pueda resolverse en el ámbito administrativo, a través de las herramientas ya mencionadas, para lograr mayor efectividad (en el tiempo de resolución y en la reducción de costos económicos para los actores).

Otra de las posibilidades para el desarrollo local “constituye la creación de cooperativas que funcionan como una forma de mediación entre las comunidades y el Estado, o sea legitimada por su carácter de organización de base solidaria y al mismo tiempo empresarial. Esta doble posibilidad hace que las condiciones generales se reflejen en la forma que adopta la cooperativa entre dos extremos, uno, gerencial y competitivo, y otro, solidario y redistributivo” (Bustos-Cara & Aloma-Sartor, 2013).

Las experiencias prácticas sin duda pueden brindarnos interesantes resultados. En breve nos encontraremos relevando algunos casos en la provincia de Buenos Aires: la Cooperativa de Obras y Servicios Públicos Martín Coronado (COMACO), surgida en 1970, con la finalidad (no exclusiva) de garantizar el abastecimiento de agua potable e instalar los servicios de cloacas en la localidad. En el segundo caso consideraremos la organización no gubernamental “9 de Julio todos por el Agua” presente en 9 de Julio y las de otros partidos adyacentes, que reclaman la provisión de agua saludable, exenta de los niveles críticos de arsénico que poseen en la región.

Asimismo, en los últimos años han proliferado los instrumentos de gestión (como posible aporte complementario a la normativa) acordes con el principio de prevención; su implementación, a cargo de un organismo con amplias ­funciones y escasos recursos, conforma una seria limitante. Además, las normas conocidas por la sociedad civil no contribuyen con eficiencia al reclamo por la exigibilidad de derechos básicos vinculados con la protección del ambiente (Minaverry & Cáceres, 2016).

Conclusiones

A lo largo del presente trabajo se ha logrado implementar un análisis comparativo de la normativa sobre los derechos de los usuarios y consumidores aplicables al servicio del agua en dos jurisdicciones muy relevantes de Argentina, como lo son el ámbito nacional y el de la Provincia de Buenos Aires, y se pudo realizar una breve descripción de los principales instrumentos internacionales, y una selección de casos jurisprudenciales.

Además, se expuso un panorama general de diversos instrumentos administrativos y jurídicos disponibles para efectuar reclamos. Esto brindó información adecuada para que los consumidores puedan ejercer de modo efectivo sus derechos básicos, ampliamente cubiertos y desarrollados por la normativa.

En especial, las normas de la Provincia de Buenos Aires han incorporado aspectos de vanguardia, proponiendo acciones tendientes a crear conciencia entre la población en relación con un consumo más sustentable, lo que es aplicable al uso racional del agua.

Para todo lo anterior se ha implementado el método de la hermenéutica jurídica, y se ha detectado que diversas normas hacen referencia a que deben desarrollarse políticas públicas que avalen cuestiones vinculadas con la gestión y protección del agua. Además, a través de la aplicación de una categoría de indicadores del sistema de Global Integrity, se ha detectado una superposición normativa respecto del funcionamiento de los organismos de control del servicio del agua en el ámbito de la Provincia de Buenos Aires en Argentina.

Esto coincide con lo establecido en la guía ISO 26.000 sobre Responsabilidad Social, donde se destaca que el papel del Estado es ­fundamental para garantizar la aplicación efectiva de las leyes y regulaciones, con el fin de fomentar una cultura de cumplimiento de la ley social.

En especial, en el ámbito nacional, existen nuevas herramientas administrativas para que usuarios y consumidores realicen sus reclamos en relación con la calidad del servicio del agua. Por lo tanto, la existencia del solapamiento normativo no limita el real ejercicio de estos derechos fundamentales.

Sin embargo, debe aclararse que la aplicación del sistema de indicadores de Global Integrity pudo utilizarse sólo de manera parcial, pues no fue posible implementar la totalidad de puntajes que visualizan, en muchos casos, la existencia de vacíos legales.

Cabe destacar que no hemos detectado otros trabajos científicos en donde se utilice esta metodología para medir el nivel de desarrollo de normativa y jurisprudencia vinculada con los derechos de los usuarios y de los consumidores del servicio del agua, por lo que se trata de un trabajo que brinda un aporte original que podrá continuarse investigando y profundizando.

La temática analizada en el presente trabajo no se limita, al igual que ocurre con otras cuestiones vinculadas con la protección del ambiente, sólo a aspectos jurídicos.

Las condiciones económicas, por ejemplo, resultan ser fundamentales, dado que en el caso del acceso al servicio del agua definen quién puede disfrutar del mismo y quién no, por lo que debe prestarse especial atención a conceptos como tarifas sociales, que se utilizan para apoyar y proteger a los grupos más vulnerables en la reducción de sus pagos.

Las políticas públicas que establece el Estado resultan ser clave, pues definen los derechos y las posibilidades a las que puede tener acceso la sociedad. Diversos investigadores han tratado esta problemática, pero no todos lo han realizado teniendo en cuenta el aspecto social, ya que el servicio de agua potable implica una directa mejora en la dignidad y calidad de vida de toda la comunidad afectada.

La posible complementariedad de algunas normas voluntarias, como es el caso de la guía ISO 26 000 sobre Responsabilidad Social, respeto de la aplicación práctica en el ámbito legal fue escasamente detectado debido a que en primer lugar esta normativa no es conocida por la comunidad jurídica, y además resulta ser novedosa para los ciudadanos en general por la falta de información respecto de las herramientas de que disponen.

La difusión y educación tendiente a lograr un consumo más sostenible deben focalizarse en que estos instrumentos y herramientas puedan ser utilizados cada vez con más frecuencia por parte de la mayor cantidad de personas posibles en la sociedad.

Finalmente, la encíclica Laudato si’ nos recuerda que “un cambio en los estilos de vida podría llegar a ejercer una sana presión sobre los que poseen el poder político, económico y social. Es lo que ocurre cuando los movimientos de consumidores logran que dejen de adquirirse ciertos productos y así se vuelven efectivos para modificar el comportamiento de las empresas, forzándolas a considerar el impacto ambiental y los patrones de producción” (Papa Francisco, 2015).

Referencias

Bustos-Cara, R., & Aloma-Sartor, O. (enero-junio 2013). Modelos de gestión del recurso del agua potable: el caso de las cooperativas de servicios en pequeñas localidades de la Región Pampeana en Argentina. Revista Agua y Territorio, 1, 63.

Cáceres, V., & Carbayo, A. (2013). La concesión del servicio de agua y saneamiento en la Provincia de Buenos Aires, Argentina (1999-2006). Revista Electrónica del Instituto de Investigaciones Jurídicas y Sociales Ambrosio Lucas Gioja, 7(11), 8.

Carrizo, C., & Berger, M. (2013). ¿Qué es lo que puede el agua? Límites y posibilidades de las prácticas políticas para el acceso y defensa del agua como derecho en Argentina. Revista Agua y Territorio, 2, 12, 21.

De Bianchetti, A. (2010). Tarifa de agua potable y servicios ambientales. Análisis y propuestas en el caso de Corrientes. Revista Microjuris. MJ-DOC-4604-AR, 29/03/2010, 1.

Domínguez, A., Achkar, M., & Fernández, G. (2013). Las estrategias de la ciudadanía frente a los procesos de privatización del agua: logros y desafíos en Uruguay. Revista Agua y Territorio, 2, 50, 54.

International Organization for Standarization ISO (2010). Norma 26.000: Guía de Responsabilidad Social de las organizaciones. Ginebra: ISO.

Minaverry, C. (2012). Beware of the climate change: Beware of the deterioration of wetlands and ground water resources (p. 1). First IUFRO-FORNESSA Regional Congress Proceedings, Nairobi, Kenia, June, 25-29, 2012.

Minaverry, C. (2013a). La evolución de la jurisprudencia nacional en las cuestiones vinculadas con el derecho humano de acceso al agua (p. 11). Memorias del XXIV Congreso Nacional del Agua, San Juan, Argentina, del 14 al 18 de octubre de 2013.

Minaverry, C. (2013b). El derecho como herramienta para la erradicación de escenarios propicios para la corrupción en el servicio del agua (pp. 133. 182, 189). Tesis doctoral. Buenos Aires: Facultad de Derecho, Universidad de Buenos Aires.

Minaverry, C., & Cáceres, V. (2016). Aportes para el debate. Instrumentos de gestión ambiental en la Provincia de Buenos Aires, Argentina. Una mirada interdisciplinaria. Revista Estudios Socio-Jurídicos, 18(1), 72.

Papa Francisco (2015). Carta encíclica Laudato si’ del Santo Padre Francisco sobre el cuidado de la casa común (pp. 11, 157-158). El Vaticano: Libreria Editrice Vaticana. Recuperado dehttp://w2.vatican.va/content/francesco/es/encyclicals/documents/papa-francesco_20150524_enciclica-laudato-si.html.

Rivera, P., & Aguilar, A. (mayo-junio, 2015). La gestión integral del agua en zonas urbanas: caso de estudio Zacatecas-Guadalupe, México. Tecnología y Ciencias del Agua, 6(3), 125-142.

Rouse, M. (2007). Institutional governance and regulation of water services (p. 24). London: International Water Association (IWA).

Secretaría de Ambiente y Desarrollo Sustentable (2012). Sistema de indicadores de Desarrollo Sostenible, (6ª ed.). Buenos Aires: Secretaría de Ambiente y Desarrollo Sustentable.

Torres-Sombra, J., & García-Salazar, J. (enero-febrero, 2015). Uso del agua en el norte de Sinaloa: ¿a cuál consumidor asignar el recurso? Tecnología y Ciencias del Agua, 6(1), 167-173.

Información adicional

Como citar este artículo: Minaverry, C. M. (enero-febrero, 2017). Consumidores y usuarios del servicio del agua en Argentina. Enfoques jurídicos. Tecnología y Ciencias del Agua, 8(1), 5-20.

HTML generado a partir de XML-JATS4R por