CON CRITERIO
Metodología para el análisis de la habitabilidad urbana
Methodology for the Analysis of Urban Habitability
Metodología para el análisis de la habitabilidad urbana
Arquitectura y Urbanismo, vol. XXXIX, núm. 1, pp. 75-87, 2018
Instituto Superior Politécnico José Antonio Echeverría
Recepción: 01 Junio 2017
Aprobación: 20 Diciembre 2017
RESUMEN: La habitabilidad está determinada por la relación y adecuación entre el hombre y su entorno, y se refiere a cómo cada una de las escalas territoriales es evaluada según su capacidad de satisfacer las necesidades humanas. Esta investigación tuvo como objetivo proponer un esquema metodológico para el análisis de la habitabilidad urbana en entornos urbanos consolidados, basado en tres enfoques: el físico-espacial, el medio-ambiental y el psico-espacial. Utilizando diferentes técnicas de investigación cualitativa y cuantitativa se plantearon procedimientos para la elaboración de un diagnóstico que permitiera conocer datos específicos sobre habitabilidad. La presencia de determinadas actividades económicas, la estructura urbana, la densidad de población, la cobertura y calidad de los servicios, en interrelación con las costumbres y usos de sus habitantes (modos de vida y la cotidianidad social) permitieron establecer que la habitabilidad constituye una condicionante esencial para el desarrollo de calidad de vida dentro del espacio urbano.
Palabras claves: Habitabilidad urbana, diseño urbano, espacio público.
ABSTRACT: The habitability is determined by the relation and adaptation between man and his environment, and refers to how each of the territorial scales is evaluated according to its ability to meet human needs. The objective of the study is to propose a methodology for the analysis of the urban habitability in consolidated urban environments based on three approaches: the spatial, the environmental, and the psycho- spatial focus. Using different techniques of qualitative and quantitative research raised procedures for the elaboration of an urban diagnostic that it will provide specific results on habitability. The study of the presence and prevalence of certain economic activities, the urban structure, population density, coverage and quality of services, in interrelation with the customs and uses of its inhabitants (modes of life and everyday social life) allowed us to establish that habitability is a condition essential to the development of quality of life in the urban space.
Keywords: Urban habitability, urban design, public space.

INTRODUCCIÓN
La habitabilidad debe ser considerada como parte fundamental del desarrollo sustentable de cualquier comunidad, ya que esta es una condición que articula al subsistema social y ecológico, donde el ser humano pueda desenvolverse a plenitud tanto de manera individual como colectiva. La habitabilidad es una categoría esencial del espacio habitable, llámese lugar o escenario, interior o exterior, de escala urbana o doméstica, que amalgama tanto lo físico como lo psicológico y social, y que no pierde de vista su interacción con los procesos medioambientales. [1] Desde el ámbito urbano, la habitabilidad debe ser concebida como un sistema que ha de permitir propiciar las interrelaciones humanas, con su historia, su cultura y su ambiente.
Para que un espacio pueda considerarse habitable debe reunir condiciones físicas y ambientales acordes al tiempo y al espacio correspondiente, además de tomar en cuenta los factores sociales y culturales que determinan las expectativas de los habitantes. En este sentido se identifican cuatro maneras de abordar el estudio de la habitabilidad basados en Sarquis [2] y Moreno [3]:
El primero plantea a la habitabilidad en una condición de intangible, como cualitativa, que se relaciona con el ser del hombre. De acuerdo con esto, la existencia del hombre es espacial y tiene un sistema de relaciones con el entorno construido que generalmente son íntimas o cosmogónicas con los espacios que habita.
El segundo supone que la habitabilidad es una acción cuantitativa relacionada directamente con la calidad de vida y, por tanto, puede ser cuantificable, y más aún, controlable por el diseño, cuya obligación es proporcionar las “mejores condiciones” espaciales a partir de estándares determinados por especialistas, para que las cosas “funcionen”, con lo cual se establece un “deber ser”.
Un tercero, variante del anterior, pretende utilizar la habitabilidad en términos de confortabilidad post-ocupacional, como un instrumento de evaluación de las condiciones en que se habita.
El cuarto enfoque sugiere que la habitabilidad se puede entender como el acto perceptivo que implica una interpretación de la expresión (más que como una valoración) de la interrelación entre el mundo psicofísico, con ciertas prácticas sociales del que habita, y la propuesta formal del objeto habitable, en cuya espacialidad está implícita una significación tal produce un modo de habitar. [4]
Desde el enfoque del bienestar, Valladares [5] y Duarte [6], plantean la habitabilidad urbana a partir de cuatro grandes ámbitos o categorías:
Bienestar general de la persona, esto implica su bienestar interno (espiritual y psicológico) y el bienestar externo (su relación con el resto del conjunto social)
Bienestar ambiental, que refiere a la relación equilibrada con el medio físico (con todos sus elementos, bióticos y abióticos)
Bienestar psicosocial, este tipo de satisfacción es individual
Bienestar socio-político, el cual se refiere a la participación social, seguridad personal y jurídica.
La habitabilidad debe ser considerada como parte fundamental del desarrollo sustentable de cualquier comunidad, ya que esta es una condición que articula al subsistema social y ecológico, que permite evaluar las condiciones del hábitat desde ambas perspectivas y que se inserta primordialmente dentro del eje de bienestar y equidad social [7]
MATERIALES Y MÉTODOS
La habitabilidad, en esencia, es el potencial o capacidad para facilitar el desarrollo de las personas, por lo que dicho desarrollo está subordinado a los factores que la conforman. En base a las posturas analizadas (Sarquis, 2006; Moreno, 2008; Duarte, 2008 y Valladares 2011), consideramos que la habitabilidad puede ser abordada desde tres enfoques principales:
La intersección de esas tres perspectivas posibilita un enfoque integrador que amalgama lo físico con lo psicológico y social, sin perder de vista su interacción con los procesos medioambientales.
1. Enfoque físico- espacial
Ayuda a entender cómo durante la construcción del lugar de vida, los habitantes elaboran una adecuación de los elementos físicos que lo configuran, directamente vinculados con la estructura de relaciones sociales que los congregan.
En este sentido se identifican: la naturaleza y distribución de usos y actividades particulares; la organización socio- espacial a través de esquemas de apropiación que permitan identificar la jerarquía de elementos de la forma urbana que contribuyen a desarrollar un sentido de pertenencia y, por ende, una concepción del lugar mediante la comprensión de sus sistemas y significados. [8]
En específico comprende:
Lo topo- social. Se refiere a las maneras en que el lugar condiciona las actividades y los modos de vida (Integración socio-espacial, movilidad, espacios de socialización).
Lo eco- estético. Se refiere a todas las formas de la comunicación visual presentes en el paisaje urbano que inciden que en el comportamiento colectivo (estructura urbana, tipología arquitectónica).
2. Enfoque Medio- ambiental
La relación hombre- entorno se manifiesta en los ámbitos físico, psicológico y sociocultural: el primero, involucra las condiciones ambientales del sitio que habita; el psicológico, como relación que se establece a través de los sentidos y que le permite al hombre estar consciente de su existencia; mientras que el ámbito sociocultural, actúa en la conformación de una identidad individual y de grupo social que se manifiesta en el espacio. [9] En específico comprende:
Elementos físicos. Se refiere a los elementos y componentes físicos que tienen que ver con el grado de confort humano (paisaje, experiencias sensoriales).
Elementos socio- culturales. Se refiere a las condiciones propias del individuo en su relación con el entorno en el que está envuelto (percepción contextual, comportamiento cultural y hábitos cotidianos).
3. Enfoque psico- espacial
Se basa en el estudio de la relación del individuo con el medio ambiente dentro del cual evoluciona; en específico en la percepción de las personas en el ambiente urbano y como este incide en su comportamiento. De tal suerte, el estudio de las experiencias perceptivas y de la convivencia social resultan determinantes en la forma en que la gente valora subjetivamente el espacio a través de su experiencia de vida y la construcción de la memoria colectiva de un lugar. [10] En específico comprende:
Sentido del lugar. Se refiere a las expresiones culturales y las prácticas sociales que imprimen a la ciudad un carácter e identidad propia (lectura espacial, Imaginabilidad)
Imagen urbana. Se refiere a las características visuales del entorno y en el cómo la gente construye una imagen del mismo (estructura e imagen, legibilidad)
Caso de Estudio
La Colonia Andrade (llamada en sus orígenes “ciudad jardín”) se ubica al sur oriente del centro histórico de la ciudad de León, Guanajuato, México; siendo junto con las colonias León Moderno y la Arbide, las tres colonias emblemáticas de la ciudad, surgidas bajo los principios arquitectónicos modernos, caracterizadas por residencias de un solo nivel con terrenos amplios y viales anchos con camellones arbolados, entre otras y que en los últimos años han experimentado una serie de transformaciones en su dinámica urbana y su configuración socio-espacial. (Figura 1)

Se realizó un diagnóstico general en la Colonia Andrade para obtener la siguiente información:
Análisis Vivencial y descriptivo de la comunidad
identificación de problemáticas sociales, urbanas, económicas y ambientales
Características de la población del área de estudio, actividades predominantes de la población local.
Indicadores de bienestar-malestar de los habitantes:
Satisfacción respecto al entorno. seguridad y confort
Valoración del entorno y suficiencia de equipamiento y áreas verdes.
Procedimiento para el diagnóstico general:
A partir de los instrumentos de análisis, las encuestas y de las bitácoras de observación no participante, se identificaron los factores críticos que afectan las condiciones de habitabilidad urbana del área de estudio. Se realizaron 150 encuestas y se consideraron los limites físico-legales de la colonia (Tabla 1)
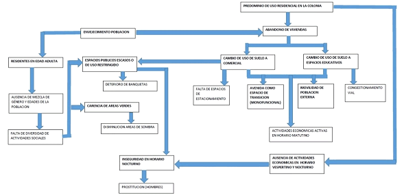
Correlación de dichos factores de manera cualitativa en un esquema de árbol de sistemas para determinar causas y efectos (Figura 2)
Correlación (cualitativa- cuantitativa) a través de una Matriz de Impactos Cruzados (Figura 3) y el Diagrama de cuadrantes de influencia (Figura 4) que permiten establecer los niveles de influencia y las variables.




RESULTADOS
Los factores que más afectan las condiciones de habitabilidad del área de estudio “Colonia Andrade” tienen que ver con:
Un aumento de la poblacion adulta mayor, lo que ocasiona el abandono o deterioro de las viviendas, aunado a la falta de mezcla de poblacion de diferentes edades y géneros que repercute en la falta de diversidad de actividades sociales.
El cambio de uso residencial a comercial , pero sobre todo a espacios que se han destinado a escuelas de nivel básico y medio, ocasionan el movimiento de personas de otros sectores de la ciudad que solo “transitan” por la zona ocasionando congestionamientos viales y epacios que solo son utilizados de transición temporal y a ciertas horas del día, por lo que los espacios públicos y las calles quedan muy solos, sobre todo en horarios vespertinos y nocturnos.
Carencia evidente de espacios de esparcimiento social. El único que existe tiene su acceso restringido. Se observa además una paulatina pérdida de las áreas verdes.
A continuación se presentan los hallazgos obtenidos por variable de estudio desde los tres enfoques planteados:
Enfoque físico- espacial: Lo Topo- social
Integración socio-espacial. Se analizó la traza en función de los usos de suelo y giros a fin de entender la relación de la configuración física y las distintas actividades que ahí se presentan. El uso predominante es el residencial de clase media y media alta; el uso comercial es aislado sobre las principales avenidas dentro del polígono y extenso hacia su zona limítrofe con avenidas conectoras como el Boulevard Mariano Escobedo y hacia el Centro histórico -Calzada de los Héroes (Figura 5)
Identidad y movilidad. Se realizó el análisis de la geometría de las vialidades, dimensiones, estructura jerárquica e intensidad de flujos (peatonal, vehículos particulares y transporte público). La zona de estudio desde sus orígenes fue planeada adecuadamente para interconectarse con el resto de la estructura urbana por lo que es accesible, constituyendo una vía de conexión desde el centro hacia la parte sur-oriente. La vía principal en sentido norte-sur es la avenida Américas y en sentido este-oeste es la avenida Roma (Figura 6).
Espacios de socialización. Se realizó el análisis de la cobertura de equipamiento urbano y social además de identificar los espacios de socialización. Si bien se cuenta con todos los equipamientos requeridos, cabe mencionar que existe una carencia de espacios públicos, los cuales son inexpresivos o de accesibilidad restringida, sin claridad y por tanto difícil de interrelacionarse con sus usuarios (Figura 7).



Enfoque físico-espacial: Lo Eco- estético
Estructura urbana. Consistió en el diagnóstico de la estructura urbana y del funcionamiento de la colonia dentro de la ciudad a través de su conectividad y accesibilidad. La estructura urbana de la Colonia se organiza principalmente en dos ejes de circulación más importantes por su dimensión y por su flujo (tanto vehicular como peatonal). La Avenida Américas y la Avenida Roma conectan las principales vías de la zona de estudio. Existe una condición de permeabilidad física y visual en el resto de las calles ya que se establece una claridad visual que permite la fácil orientación de los habitantes del lugar (Figura 8).
Tipología arquitectónica. Se realizó el análisis fotográfico de elementos arquitectónicos característicos y representativos de la colonia (fotografía histórica) y un levantamiento fotográfico de las transformaciones actuales. Se puede observar que la colonia conserva las características arquitectónicas del llamado “Movimiento moderno” (plantas abiertas, volúmenes horizontales, volumetrías simples, austeridad en ornamentación, etc.) pero que no son valoradas ni protegidas como parte del patrimonio arquitectónico de la ciudad (Figura 9).


Enfoque medio- ambiental: Elementos físicos
Paisaje. Se realizó el análisis de los elementos del paisaje natural y artificial (vegetación, mobiliario, infraestructura) Ante el abandono y deterioro de la infraestructura y los espacios públicos tradicionales, se detecta una escasa participación de la comunidad en la definición y conservación de identidad de la colonia (Figura 10).
Experiencias sensoriales. Se identificaron a través de levantamientos fotográficos, los distintos comportamientos que tienen los habitantes de la colonia en base a las impresiones sensoriales (acústicas, olfativas, visuales y táctiles) que experimentan al momento de desplazarse por un espacio determinado. Las personas de la colonia al carecer de un espacio específico para la convivencia y el esparcimiento realizan principalmente esta función fuera de su casa, sobre la calle, donde se pueden identificar actividades de interacción familiar y de identidad social. Se cuenta con camellones arbolados que favorecen los trayectos peatonales por la sombra que ofrecen. Las calles alternas a las dos vías principales son tranquilas en términos de ruido y se conservan ausentes de contaminación visual (Figura 11)


Enfoque medio- ambiental: Elementos socio-culturales
Percepción contextual. A través de la aplicación de la encuesta (a 150 personas) se pudieron determinar los niveles de percepción contextual en términos de confort y de seguridad. El 25% de los habitantes de la colonia consideran que es insegura (solo por la noche) mientras que el resto considera que es una colonia segura dado que no existe migración de otros actores sociales a la zona y la mayoría de los residentes se caracterizan por una permanencia generacional. Se considera que se vive de forma tranquila y se conservan los espacios urbanos libres de conflictos ambientales (contaminación) pero un 75 % de los encuestados consideran que existe una carencia de áreas verdes para el esparcimiento social (Figura 12).
Comportamiento cultural. Se identificaron los principales tipos de usuario por grupos de edad, género y aspectos socioeconómicos, y sus comportamientos y actividades (actividades necesarias, actividades opcionales, actividades sociales y actividades públicas) en los espacios públicos de la Colonia La gente adulta mayor tiende a estar por la mañana en áreas sombreadas dentro del espacio público, mientras que las familias se apropian del centro, los grupos jóvenes caminan sobre el borde de dicho espacio, mientras que los adultos lo usan como paso o transición. Por las noches los espacios permanecen vacíos. Se observa que las actividades necesarias como ir a la escuela, al trabajo o de compras son las que tienen un porcentaje mayor en comparación con las actividades opcionales como sentarse o descansar, mientras que las actividades sociales tienen que ver con reunirse en un área de esparcimiento, o asistir a misa (ver Figura 13).


Enfoque psico- espacial: Sentido del lugar
Lectura espacial. Se elaboró una maqueta de la zona a fin de identificar las distintas condiciones de legibilidad (continuidad, contraste, jerarquía y predominio). La lectura espacial es uno de los elementos a través de los cuales la población logra una identidad con su entorno, es el resultado de la transformación colectiva de su ambiente, representa la proyección cultural de la sociedad en un espacio determinado. Siendo en este caso un elemento de identidad que distingue esta colonia del resto de la ciudad (Figura 14)
Imaginabilidad. Se realiza el análisis de larguillos de los paramentos de estudio identificando sus características principales en tipología (forma y dimensiones) función (usos específicos) y percepción (texturas y colores) Los elementos constantes en alturas, predominio de usos (en este caso residencial) y la percepción de texturas y colores homogéneos contribuyen a forjar una “forma colectiva” reconocible que proporciona identidad, sentido de orientación, y legibilidad al individuo dentro de su entorno (Figura 15).


Enfoque psico- espacial: Imagen urbana
Estructura e imagen. Se identificaron los elementos compositivos de la imagen urbana; (sendas, bordes, hitos, nodos, barrios o distritos) Existe la percepción de los habitantes de la colonia, de que la imagen urbana se refiere exclusivamente a colores, fachadas, limpieza, pintura iluminación, sin considerar la cohesión e identificación de la comunidad en general. Aún se conservan elementos significativos dentro de la colonia, que proporcionan un sentido de identidad (urbano-arquitectónica) para los habitantes del lugar (Figura 16).
Legibilidad. A partir de esquemas se identifican las condiciones de concentración, dispersión o transición dentro de la colonia con la finalidad de entender el impacto de los cambios urbanos. El desarrollo socio-económico de la zona ha propiciado la paulatina conversión de usos de suelo, lo que ha ocasionado una imagen urbana muy diferenciada a las condiciones arquitectónicas preexistentes, generando la aparición de áreas independientes y autónomas del resto de la colonia (Figura 17)


CONCLUSIONES
La metodología propuesta contiene elementos que sirven de guía para el estudio y medición desde un enfoque mixto (cuantitativo y cualitativo) y una perspectiva fisica- ambiental y psico- espacial de la habitabilidad urbana en entornos consolidados ya que en éstos se retoma la importancia de los espacios públicos y sus condiciones como un elemento de calidad de vida.
Atendiendo a lo anterior, la metodología propuesta se fundamenta en tres enfoques:
Enfoque físico-espacial se compone de: lo topo- social (integración socio-espacial; identidad y movilidad; y espacios de socialización) y lo eco- estético (estructura urbana y tipología arquitectónica).
Enfoque medio- ambiental comprende: los elementos físicos (paisaje y experiencias sensoriales) y los elementos socio- culturales (percepción contextual y comportamiento cultural).
Enfoque psico- espacial se estructura en: sentido del lugar (lectura espacial e imaginabilidad) e imagen urbana (estructura e imagen y legibilidad).
Esta metodología sirvió de base para el estudio de la Colonia Andrade, demostrándose su efectividad para comprender la habitabilidad urbana en toda su complejidad desde los diferentes enfoques propuestos.
Finalmente se concluye que los factores a considerar en la habitabilidad urbana tienen que agruparse en los factores propios del habitante urbano, basados en sus condiciones físico-biológicas, psicológicas y culturales; y los factores específicos del entorno en el que se desenvuelve, relacionados con las características particulares del contexto social, ambiental y urbano.
AGRADECIMIENTOS
Para este estudio, agradecemos la colaboración de Claudia Girón Solana, Luz Adriana González Varela, Guadalupe Guerrero Márquez. (Elaboración diagnóstico); Erick Daniel Becerril y Jorge Arteaga Gutiérrez. (Aplicación de encuestas y llenado de instrumentos de investigación en campo.
REFERENCIAS BIBLIOGRÁFICAS
[1] Alfonso W. El concepto de hábitat en medios urbanos: una transición del pensamiento urbano del siglo XX. Traza [Internet]. 2010 [Consultado: 3 abril2017]; 1(2):[24-53 pp.]. Disponible en: Disponible en: http://revistas.lasalle.edu.co/index.php/tr/article/view/406.
[2] Sarquis J. Arquitectura y modos de habitar. Buenos Aires: Nobuko; 2006.
[3] Espinosa E. La lectura de la imagen urbana. México: UAM Azcapotzalco; 2012.
[4] Moreno Olmos S. La habitabilidad urbana como condición de calidad de vida. Palapa [Internet]. 2008 [Consultado: 14 de marzo 2017]; 3(2 julio-diciembre):[47-54 pp.]. Disponible en: Disponible en: http://www.redalyc.org/pdf/948/94814774007.pdf.
[5] Valladares AR, Chávez ME, Moreno S. Elementos de la Habitabilidad Urbana. México DF: Universidad de Colima; 2011.
[6] Duarte S. El Enfoque de la teoría del hábitat, el habitar y la habitabilidad. In: Ramírez Velázquez B, editor. Formas territoriales, Visiones y Perspectivas desde la Teoría. México DF: UAM-Porrúa; 2008.
[7] Espinal Ospina D. Habitabilidad urbana en ciudades intermedias: Caso Manizales, Colombia. GIGAPP Estudios Working Papers [Internet]. 2017 [consultado: 12 de mayo 2017]; 01(65): [113-34 pp.]. ISSN 2374-9515. Disponible en: Disponible en: http://www.gigapp.org/ewp/index.php/GIGAPP-EWP/article/view/46.
[8] Espinoza A, Gómez G. Hacia una concepción socio-física de la habitabilidad: espacialidad, sustentabilidad y sociedad. Palapa [Internet]. 2010 [Consultado: 5 de febrero 2017]; 5(10 enero-junio):[59-69 pp.]. Disponible en: Disponible en: http://www.redalyc.org/pdf/948/94820714006.pdf.
[9] Arcas-Abella J, Pagès-Ramon A, Casals-Tres M. El futuro del hábitat: repensando la habitabilidad desde la sostenibilidad. El caso español. Invi [Internet]. 2011 [Consultado: 6 de febrero 2017]; 26(72):[65-93 pp.]. ISSN 0718-8358. Disponible en: Disponible en: http://www.scielo.cl/scielo.php?script=sci_arttext&pid=S0718-83582011000200003&lng=es&tlng=es.10.4067/S0718-83582011000200003.
[10] Monterrubio A. Factores y actores para la renovación urbana del hábitat popular en barrios céntricos de la ciudad de México, 1985-2006. México DF: Centro de Estudios Sociales y de Opinión Pública CESOP; 2014.
Notas de autor