Artículo de Investigación
Los modelos de aprendizaje de Kolb, Honey y Mumford: implicaciones para la educación en ciencias
The learning models of kolb, honey and mumford: implications for science education
Os modelos de aprendizagem de kolb, mel e mumford: implicações para a educação científica
Los modelos de aprendizaje de Kolb, Honey y Mumford: implicaciones para la educación en ciencias
Sophia, vol. 14, núm. 1, pp. 51-64, 2018
Universidad La Gran Colombia;;
Recepción: 04 Marzo 2017
Recibido del documento revisado: 07 Julio 2017
Aprobación: 03 Diciembre 2017
Resumen: El presente documento muestra un análisis reflexivo alrededor de dos modelos de aprendizaje fundamentados en la premisa de que cada persona aprende diferente, esta temática ha sido ampliamente debatida y aún cuenta con un gran potencial para la investigación en educación, en este sentido, la reflexión se centra en los modelos propuestos por David Kolb, el cual está centrado en la concepción de que el aprendizaje es experiencial y Honey y Mumford, que asumen el aprendizaje en cuatro pasos completamente articulados. En ambos casos se propone una secuencia ideal para que el aprendizaje sea exitoso, igualmente definen unos estilos de aprendizaje como características inherentes a las personas. Con estos conceptos se plantea un análisis crítico a fin de identificar similitudes y diferencias entre los dos modelos y se proponen algunas implicaciones para la educación en ciencias, se espera motivar a los investigadores para que propongan nuevas iniciativas de trabajo en este campo del conocimiento.
Palabras clave: Aprendizaje, enseñanza de las ciencias, enseñanza de la química.
Abstract: This paper shows a reflexive analysis about two models of learning founded on the premise that each person learns differently, this subject has been widely discussed and still has great potential for research in education, in this sense, the reflexion focuses on the models proposed by David Kolb, which focuses on the idea that learning is experiential and Honey and Mumford, who assume learning fully articulated in four steps. In both cases an ideal opportunity for learning to be successful sequence, also define a learning styles as people inherent characteristics is proposed. With these concepts critical to identify similarities and differences between the two models and some implications for science education proposed analysis arises, it is expected to encourage researchers to propose new initiatives working in this field of knowledge.
Key words: Learning, learning science, learning chemistry.
Resumo: Este documento mostra uma análise reflexiva em torno de dois modelos de aprendizagem baseados na premissa de que cada pessoa aprende de forma diferente, este tema tem sido amplamente discutido e ainda possui um grande potencial de pesquisa em educação, nesse sentido, a reflexão é centra-se nos modelos propostos por David Kolb, que se centra na concepção de que o aprendizado é experiencial e Honey e Mumford, que assumem a aprendizagem em quatro passos totalmente articulados. Em ambos os casos, uma seqüência ideal é proposta para que a aprendizagem seja bem sucedida, eles também definem estilos de aprendizagem como características inerentes das pessoas. Com esses conceitos é proposta uma análise crítica para identificar semelhanças e diferenças entre os dois modelos e algumas implicações para a educação científica são propostas, é esperado que motive os pesquisadores a propor novas iniciativas de trabalho neste campo do conhecimento.
Palavras-chave: aprendizagem, ensino de ciências, ensino de química.
Introducción
Para apoyar a todos los niños, niñas, jovencitas y jóvenes en sus procesos de aprendizaje es importante reconocerlos como personas transformadoras de la sociedad, perspectiva desde la cual es necesaria una comprensión crítica de las prácticas docentes en el aula, las cuales deben ser apropiadas y enfocadas al desarrollo de la excelencia para una educación al servicio de la sociedad. Para que este ideal sea posible, es necesario identificar plenamente los talentos que tienen estos jóvenes, niñas y niños, a fin de potencializarlos en beneficio de un objetivo común para la sociedad.
En el contexto anterior, es importante que la comunidad educativa reconozca a la sociedad actual como diversa en culturas, contextos socio-económicos, intencionalidades y habilidades, por lo que los procesos de enseñanza aprendizaje deben estar estructurados sobre estas premisas, es así como Gingsberg, (2009) menciona: “En vista a la gran diversidad de nuestra nación -de razas, etnias, lenguas, nivel económico y estructura familiar - ahora es más importante que nunca reducir y eventualmente, eliminar las brechas en los niveles de logro académico”, esta reflexión invita a que se realicen trabajos de aula que involucren procesos de inclusión a fin de mejorar el ejercicio de enseñanza aprendizaje.
En este sentido, muchos investigadores han estudiado las diferentes variables que afectan el proceso de aprendizaje en los estudiantes y han propuesto diversas teorías, entre otras se destaca la idea de que los estudiantes aprenden de forma diferente, por lo que el ejercicio de la enseñanza debería realizarse en consecuencia.
Basados en el supuesto anterior, y sin desconocer variables como el contexto social, la estructura familiar y la cultura, los estilos de aprendizaje surgen como una propuesta más, para acercarse al conocimiento de las características propias de los estudiantes, permitiendo así identificar la forma como aprenden las personas, facilitando las posibilidades que tiene el profesor para lograr una planeación estratégica de sus actividades en el aula y posibilitando el desarrollo de investigaciones alrededor de esta temática.
Sin embargo, y a pesar de los esfuerzos, el concepto de aprendizaje es aún difícil de explicar y no se cuenta con un consenso en su definición, es así como Cruz, (2001) , lo define como un proceso donde se adquieren y desarrollan las destrezas de leer, escribir, hacer cálculos matemáticos, etc. promoviendo unos logros académicos en diferentes niveles; esta definición es muy amplia y no tiene en cuenta variables particulares de la persona que aprende como sus hábitos, intereses, la cultura , entre otras variables importantes; Schunk (1997), asume el aprendizaje como la capacidad de adquisición y modificación de conocimientos, habilidades, estrategias, creencias, actitudes y conductas, sin embargo no define claramente, el cómo las personas logran esa modificación.
Para Ausubel (1968), el aprendizaje tiene lugar cuando una idea novedosa es asimilada en una estructura cognitiva existente, gracias a que una variable influye en el aprendizaje y la retención por la disponibilidad en la estructura cognitiva de re-anclar las ideas relevantes, esta definición tiene como fortaleza que es la base del aprendizaje significativo, pero como se puede ver, es una definición enfocada al problema de estructuras cognitivas, es decir sobre una idea netamente sicología, a la cual le falta incluir las variables externas a la persona que aprende.
De acuerdo con las anteriores reflexiones, es claro que para definir el concepto aprendizaje se requiere la inclusión de una serie compleja de variables, las cuales involucran procesos internos de las personas como son: los cognitivos, sicológicos, fisiológicos, probablemente hereditarios y factores externos como la cultura, la familia, los contextos social y económico, entre otros, estas variables hacen que el proceso enseñanza-aprendizaje requiera de profesores consientes de este nivel de complejidad, identifiquen las variables más influyentes y las empleen para potencializar las habilidades de los estudiantes.
Modelos de Estilos de Aprendizaje
Las investigaciones realizadas en el área de la sicología, han demostrado que no existe una sola forma de aprender, debido a la manera como se relacionan las personas con el mundo y la intensión que tenga cada uno frente a lo que quiere aprender, esta realidad lleva a que cada persona tienda a desarrollar ciertas preferencias o disposiciones generales definiendo los estilos de aprendizaje, entendiéndose como rasgos cognitivos, afectivos y fisiológicos (Gómez, Aduna, García, Cisneros, & Padilla, 2004); (Gómez , Oviedo, Gómez, & López, 2012).
Es así como, diversos investigadores han planteado modelos y teorías encaminadas a conocer las características individuales de los sujetos que aprenden, entre las más destacadas se encuentran las planteadas por David Kolb (1974) y la propuesta de Honey y Mumford (1986), quienes proponen un mecanismo de aprendizaje y una descripción de características que definen los estilos de aprendizaje de las personas.
Modelo de Kolb
En la década de los 70 David Kolb consideró que la experiencia se refiere a toda la serie de actividades que permiten aprender (Kolb, Rubin, McIntyre, James, & Brignardello, 1974). Estos autores consideran que el aprendizaje está condicionado a la experiencia vivida y consta de cuatro etapas que incluyen: la experiencia concreta, una observación reflexiva, la conceptualización abstracta y una experimentación activa (Freedman & Stumof, 1980), por tanto, un aprendizaje óptimo se logra en la medida que se cumplan las cuatro etapas, y se puede resumir en la Figura 1

Sin embargo, en la práctica, las personas prefieren realizar actividades enmarcadas en alguno o algunos de los cuatro aspectos planteados en la Figura 1, llevando al desarrollo de estrategias de aprendizaje personales que incluyen la preferencia por actividades en el aula que se acoplen a dicha especificidad y por tanto un rechazo por aquellas que no lo sean.
Con esta perspectiva, Kolb y sus colaboradores definen la percepción y el procesamiento de la información como dimensiones del aprendizaje, por lo que el aprendizaje se logrará según se perciban las cosas y luego como se procesan (Kolb, Rubin, & McIntyre, 1977), bajo estas dimensiones se describen dos tipos de percepción y dos formas de procesamiento de la información ver tabla 1.

Este planteamiento permitió proponer un modelo de cuatro cuadrantes (Figura 2), que explica las diferentes formas como las personas aprenden, originando la descripción de los estilos de aprendizaje (Kolb, Rubin, & McIntyre, 1977), (Gómez , Oviedo, Gómez, & López, 2012), (Freedman & Stumpf, 1980).

Con esta propuesta, Kolb evidencia que no todas las personas aprenden de la misma forma, algunos necesitan actividades que incluyan experiencias concretas, otros necesitan fuentes abstractas como leer o escuchar sobre un tema, otras personas les gusta realizar lluvia de ideas, otros requieren planificar las acciones a desarrollar y algunos otros aprenden mediante ensayo y error.
Esta división de estilos de aprendizaje permite proponer algunas características propias de cada uno de ellos (Monzón , Barría, Bustos, Jaque, & Valenzuela, 2009), (Gómez, Aduna, García, Cisneros, & Padilla, 2004), (Manav & Eceoglu, 2014), para ello, Kolb trabaja con un grupo de adultos, la mayoría profesionales o a punto de terminar sus estudios universitarios, y elabora un inventario de puntos fuertes y débiles para cada uno, en la Tabla 2 se presentan las características de los cuatro estilos de aprendizaje dominantes, las cuales permiten contar con un perfil general de las actividades que favorecen los procesos de aprendizaje en cada uno de ellos.
De esta manera, es posible proponer estrategias de enseñanza basadas en los estilos de aprendizaje de los estudiantes, en las cuales se debe incluir actividades acordes a las características propias de cada estilo, con el fin de mejorar su rendimiento académico (Tulbure, 2012), igualmente, es importante que los estudiantes conozcan sus estilos de aprendizaje, ya que les permitirá planear algunas estrategias acordes a sus características, para potencializar su aprendizaje autónomo.

Finalmente, y teniendo en cuenta las características antes mencionadas, el modelo concluye que el proceso de aprendizaje es un ciclo experiencial, el cual incluye experimentación, reflexión de la experimentación, teorización obtenida a partir de la reflexión y acción sobre la teoría propuesta, el modelo resalta la necesidad de cubrir las cuatro etapas para permitir que las nuevas reflexiones sean asimiladas (absorbidas y transformadas) en conceptos abstractos con implicaciones dadas por la acción (Manav & Eceoglu, 2014).
Modelo de Honey y Mumford
En la década de los 80, y basándose en la teoría de Kolb (1974), Peter Honey y Alan Mumford (1986) proponen un modelo de estilos de aprendizaje que describen las actitudes y comportamientos determinantes de las formas preferidas de aprendizaje por parte de un individuo (University of Leicester, 2011), (Legorreta, 2000), (Gallego & Nevot, 2008).
De acuerdo con la anterior propuesta, se puede observar como Honey y Mumford le dan un carácter actitudinal a los estilos de aprendizaje y por tanto variable, ya que en las personas esta característica puede ser cambiante en el tiempo cuando se realizan actividades encaminadas a transformarlas; igualmente se puede decir del comportamiento, ya que este puede ser alterado muy rápidamente por influencia de factores externos a los que esté sometido el individuo.
Probablemente la definición dada por Honey y Mumford esté influenciada por el grupo objeto de estudio utilizado, enmarcado en el mundo empresarial (Muñoz & Sánchez, 2001), sin embargo, el modelo propone que el proceso de aprendizaje es continuo y se logra en cuatro etapas todas ellas necesarias no excluyentes, ellas son:
En este ciclo de aprendizaje, lo ideal es que las personas puedan experimentar, reflexionar, proponer hipótesis y aplicar, pero lo cierto es que los individuos desarrollan preferencias y actúan mejor según dichas preferencias (Legorreta, 2000)
De esta manera, Honey y Mumford proponen cuatro estilos de aprendizaje, con características propias que los define e influyen en un proceso de aprendizaje, estas características le permite a los individuos desarrollar estrategias de estudio, y a los profesores estrategias de enseñanza, facilitando el aprendizaje de nuevos conceptos y la ampliación de conceptos ya establecidos en la estructura cognitiva de las personas (Tabla 3).

Esta propuesta invita a la reflexión en el aula de clase, tanto profesores como estudiantes deben analizar y reestructurar sus roles ante el proceso de enseñanza - aprendizaje, especialmente en áreas reconocidas por su dificultad como es el caso de las ciencias, así, el profesor debe planear diversas actividades que inciten a los estudiantes a hacer el recorrido por las cuatro etapas que aseguran un aprendizaje sin desconocer las particularidades de cada persona, y a su vez, los estudiantes deben diseñar estrategias de estudio con las que se acomoden al proceso, Según Alonso, 1992: “Las investigaciones cognitivas han demostrado que las personas piensan distinto, captan la información, la procesan, la almacenan, y la recuperan de manera diferente”.(p.70).
En consecuencia, el profesor está llamado a elaborar materiales didácticos que le faciliten al estudiante su proceso de aprendizaje, especialmente a aquellos que tienen dificultades en el cumplimiento de objetivos, es común que durante un proceso de aprendizaje no todos los estudiantes logren la conceptualización esperada por los profesores, quienes en general, basándose en los procesos de evaluación numérica tradicional, definen una clasificación de estudiantes entre buenos, regulares y malos, pero pocas veces se preguntan sobre las razones por las cuales estos estudiantes obtuvieron pobres desempeños académicos, y cuáles deberían ser la estrategias para evitarlo, probablemente la estructuración de actividades en el aula, basadas en los estilos de aprendizaje, ayuden a dar respuesta a esta problemática.
Análisis comparativo de los modelos
Si bien los modelos de estilos de aprendizaje propuestos por Kolb y por Honey y Mumford fueron propuestos hace más de tres décadas, actualmente toman importancia gracias al auge de las tecnologías de la información y comunicación, utilizadas en los procesos educativos, y que han llevado a impulsar el aprendizaje autónomo en los individuos.
Bajo este panorama, se justifica realizar un análisis profundo a estos modelos de aprendizaje, en este sentido, la comunidad académica debe proponer actividades que tengan en cuenta la forma de aprender, y así facilitar los logros académicos de los estudiantes, para profundizar en esta propuesta, se justifica un análisis comparativo entre el modelo de Kolb y el propuesto por Honey y Mumford para aportar argumentos en su aplicación para la enseñanza de las ciencias.
Desde las dimensiones del aprendizaje
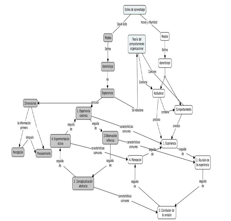
Un punto de partida para analizar comparativamente los dos modelos son las dimensiones del aprendizaje planteadas en los dos modelos, en este sentido, se observa claramente que el modelo de Kolb describe el logro del aprendizaje, cuando el individuo que aprende tiene una experiencia concreta con el objeto de aprendizaje, en esta experiencia se genera información, y la forma como se percibe y se procesa, condiciona la forma de aprender.
Por otra parte, Honey y Mumford consideran que el aprendizaje, además de experiencial, requiere de algunas características de la personalidad, especialmente lo actitudinal y lo comportamental, establecidas como las dimensiones en el proceso de aprendizaje.
Bajo este panorama, al estudiar algunos postulados del comportamiento organizacional, que consideran posible pronosticar el comportamiento de una persona a partir de las actitudes, especialmente si el individuo tiene una experiencia personal (Robbins, 2004), es claro el vínculo entre la experiencia, lo actitudinal y el comportamiento, por tanto, en un proceso de aprendizaje, este vínculo marca un punto de encuentro entre los dos modelos de estilos de aprendizaje, donde el carácter experiencial de Kolb, se puede explicar desde su relación con las actitudes que definen los comportamientos de las personas, base del modelo de estilos de aprendizaje propuestos por Honey y Mumford.
Desde el proceso de aprendizaje
Otro punto de comparación es el proceso propuesto como se produce el aprendizaje, así, Honey y Mumford consideran que el aprendizaje se logra cuando existe una experiencia nueva, la cual permite una revisión para concluir algo que lleve a planear una nueva experiencia; en el caso del modelo de Kolb, el proceso de aprendizaje se produce cuando una experiencia real lleva a una observación reflexiva, con el fin de realizar una conceptualización abstracta, se generan conclusiones y posteriormente, con una experimentación activa el aprendizaje se completa.
En este contexto, es claro que los dos modelos plantean un proceso de aprendizaje equivalente, centrado en un aspecto experiencial que requiere de cuatro etapas, todas ellas importantes, necesarias y no excluyentes, por tanto, un proceso de aprendizaje ideal será cuando un estudiante logra articular estas cuatro etapas.
Desde las características de los estilos de aprendizaje
Si bien, los dos modelos plantean la necesidad de cumplir con las cuatro etapas para lograr un aprendizaje, también reconocen que en la realidad, los individuos que aprenden prefieren alguna de estas cuatro etapas, gracias a las características individuales que marcan la forma como perciben y procesan la información, de esta manera, se plantean cuatro categorías de estilos de aprendizaje con sus características, en la Tabla 4 se resumen los aspectos comunes que definen dichas categorías.

Los estilos de aprendizaje definen características de los individuos, sobre las cuales los profesores pueden desarrollar estrategias didácticas encaminadas a favorecer los procesos de aprendizaje, pero probablemente, la mayor importancia radica, en el hecho de enfocar estas estrategias a reducir el número de estudiantes que pierden un curso o que simplemente no logran cumplir con los objetivos académicos planteados.
Diferencias
No obstante las similitudes entre las modelos, analizadas en las secciones anteriores, también existen diferencias que emergen especialmente de las dimensiones del proceso de aprendizaje planteados en los dos modelos, estas diferencias pueden ser utilizadas para diseñar estratégicamente las mejores actividades de aula centradas en los estudiantes.
Aceptando que el modelo de Kolb define dos dimensiones del proceso de aprendizaje, la perceptiva, es decir, la forma como los individuos perciben la información, involucrando así los sentidos (visual, auditivo, verbal) (Kolb, Rubin, & McIntyre, 1977), y en segunda instancia, la forma como se procesa la información, en la que se involucran características intrínsecas del individuo y seguramente su estructura cognitiva.
El modelo de Honey y Mumford no hace énfasis en los sentidos y hace mucho más explicitas las características individuales que condicionan el aprendizaje agrupándolas en lo actitudinal y en el comportamiento (Rodríguez, 2016), de hecho, el cuestionario diseñado y validado por Alonso (1992), permite que el modelo sea operativo y facilite identificar dichas características individuales, en la Tabla 5 se resumen las diferencias entre los dos modelos de estilos de aprendizaje.

En la Figura 3 se muestra un resumen gráfico del análisis comparativo entre los dos modelos de estilos de aprendizaje propuestos por Kolb (1974) y Honey y Mumford (1986).

Implicaciones para la educación en ciencias
Diversos trabajos de investigación, llevados a cabo en los países Latinoamericanos, han podido dar cuenta del alto nivel de deserción en la educación superior (Quiroga, Biglieri & Cerruti, 2013), (González, 2006), (Abarca & Sánchez, 2005), (Guzmán & Durán , 2009), especialmente en los cursos iniciales universitarios, no obstante, las instituciones han diseñado políticas y estrategias encaminadas a reducir este fenómeno, sin embargo, aún persiste una tendencia elevada de abandono, por ejemplo, la deserción universitaria en Colombia ha llegado a valores de hasta 44,9 % durante el 2008 (Guzmán & Durán , 2009).
En este contexto, se sabe que los cursos de ciencias son aquellos donde los procesos de aprendizaje son más complicados, generan confusión, frustración y bajo rendimiento académico, aspectos identificados como causantes de la deserción estudiantil.
En este sentido, el uso de los estilos de aprendizaje, emergen como una vía para lograr superar las dificultades antes mencionadas, es así como Rodríguez, Aguirre, Granados, y Valdez, (2010) basados en el modelo de estilos de aprendizaje y el cuestionario CHAEA de Honey y Alonso, proponen un conjunto de estrategias para la aplicación de la Pedagogía Dialogante en física experimental, como resultado, perciben una influencia positiva de los estilos de aprendizaje en las actividades desarrolladas, por lo que la mediación en física experimental debe orientarse a comprenderla mediante la conexión con la realidad, propiciando situaciones de trabajo en equipo, logrando los mejores resultados en el aprendizaje, cuando los equipos de trabajo están integrados con alumnos de diferentes estilos de aprendizaje.
En otros trabajos de investigación se ha encontrado una relación entre la práctica educativa y los estilos de aprendizaje condicionada a las dimensiones personal, académica y profesional, potencializando así una educación integral e individualizada (Adán, 2004), esto confirma la necesidad de conocer profundamente a los estudiantes, como una de las vías alternativas para lograr los objetivos trazados en un proceso de enseñanza - aprendizaje, invitando a los profesores para estar conscientes de la importancia por identificar las habilidades de los estudiantes, incluso antes de iniciar una actividad en el aula de clase, ya que este hecho podría influir en el diseño de las mismas. Por otra parte, esta forma de trabajo en clase sugiere cambiar la manera de organizar grupos de trabajo e, inclusive, la proyección de las evaluaciones correspondientes.
Otra implicación importante en la enseñanza de las ciencias, radica en la posibilidad con la que cuentan los estudiantes para identificar con claridad sus habilidades, facilitándoles establecer estrategias de estudio al abordar temáticas consideradas complicadas especialmente en los cursos de ciencias.
Otro indicador importante que muestra las dificultades en los cursos de ciencias son los resultados de las pruebas PISA, proyecto de la Organización para la Cooperación y el Desarrollo Económico (OCDE), desarrollado desde finales de la década de los años 1990, cuyo objetivo es evaluar la preparación de los estudiantes de 15 años de edad frente a los retos de la vida adulta. En estas pruebas se ha encontrado, para los países latinoamericanos, un nivel inferior al promedio, en las áreas de ciencias y matemáticas (Tabla 6).

Estos resultados muestran la necesidad de realizar ajustes en el proceso educativo, y el uso de los estilos de aprendizaje es una de las propuestas que puede aportar en el mejoramiento de estos indicadores, con unas implicaciones que pueden ser analizados desde los siguientes aspectos:
Actividades en el aula
Bajo los principios de los modelos de estilos de aprendizaje, las actividades en clase son llamadas a ser modificadas, en ellas se debe incentivar el trabajo en equipo con grupos integrados por estudiantes que conformen los cuatro estilos de aprendizaje, promoviendo así sinergias cognitivas, así, se presume una articulación de las cuatro etapas del proceso de aprendizaje.
Por otra parte, aceptando que los estilos de aprendizaje tienen una fuente actitudinal y de comportamiento, es válido suponer que ellas pueden cambiar al realizar actividades enfocadas para tal fin, en este mismo sentido, es importante que los profesores diseñen acciones de intervención en el aula enfocadas al desarrollo de características multiestilo en los estudiantes, de esta manera, a los estudiantes se les facilitará cualquier proceso de aprendizaje como lo muestra el trabajo de Rodríguez, (2016), estas actividades deberían ser propiciadas desde los primeros cursos de educación básica, cuando los niños y niñas se encuentran en pleno desarrollo de sus estructuras cognitivas.
El currículo
Por otra parte, algunos investigadores han identificado algunas relaciones entre estilos de aprendizaje y el rendimiento académico, se ha concluido que es necesario incluir tutorías como parte esencial en la formación, de tal forma que los estudiantes, con dificultades de aprendizaje, tengan sesiones particulares con actividades diseñadas sobre el estilo de aprendizaje, esta metodología implica el diseño de planes curriculares tutoriados con trabajos individualizados y en pequeños grupos, incentivando a la reflexión por parte del estudiante sobre su propio proceso de formación de forma autónoma y flexible (Adán I. , 2008).
Un currículo diseñado sobre la base de los estilos de aprendizaje requiere la disposición de profesores tutores, grupos de trabajo pequeños, actividades que involucren todas las características de los estilos de aprendizaje, identificación y desarrollo de talentos, entre otros aspectos.
El Profesor
Un trabajo diseñado sobre el contexto de los estilos de aprendizaje requiere que el profesor conozca a profundidad al estudiante, asuma con claridad su papel de tutor para que trabaje con el alumno en función de unos objetivos claramente definidos, constituyéndose así en un experto integrador de los elementos personales de los estudiantes y los materiales de interacción didáctica, el profesor debe ser consciente de la diversidad de los alumnos.
En el contexto de los estilos de aprendizaje, los profesores deben desarrollar metodologías que promuevan cambios actitudinales y de comportamiento, con el fin de lograr un equilibrio entre las características individuales observables, como consecuencia, se espera un equilibrio de estilos de aprendizaje, emergiendo como una de las vías para el logro de objetivos académicos (Rodríguez Cepeda, 2016)
El alumno
La implicaciones educativas desde el papel del alumno se pueden asociar a la necesidad de identificar sus fortalezas y debilidades, para enfrentar con éxito un proceso de aprendizaje, el alumno debe ser consciente de la importancia del trabajo en grupos, estructurados sobre los estilos de aprendizaje y no como una comunidad formada por simpatías personales, ya que la conformación de los equipos de trabajo obedecerá a razones netamente estratégicas, donde sus compañeros de equipo cuentan con estilos de aprendizaje que complementan el suyo.
De esta manera, el alumno debe utilizar la información para diseñar sus propias estrategias de estudio, como una particularidad de la autonomía que el modelo requiere, de esta manera, el logro de los objetivos proyectados en su formación dependerá de la responsabilidad asumida frente a dichas estrategias, igualmente, debe ser consciente del papel del profesor como tutor y no como el personaje que tiene la obligación de suministrarle todo el conocimiento.
Conclusiones
La necesidad de mejorar los resultados académicos de los estudiantes, ha hecho que los investigadores trabajen en función de proponer vías que faciliten el proceso de aprendizaje en los estudiantes, una de ellas es el estudio de las individualidades circunscritas en los estilos de aprendizaje, de esta manera, las reflexiones en torno a los modelos de kolb y de Honey y Mumford, permiten plantear algunas conclusiones enfocadas al mejoramiento de la actividad en el aula de clase, entre otras:
Los modelos de estilos de aprendizaje analizados cuentan con aspectos comunes, especialmente desde la concepción del aprendizaje, como un proceso que depende de características individuales, de la forma como se percibe la información y como se procesa, pero también la importancia de la actitud y el comportamiento.
Los dos modelos proponen cuatro etapas no excluyentes, para que el proceso de enseñanza se produzca, no obstante, en la realidad, las personas se inclinan por alguna de las cuatro etapas, lo cual define los estilos de aprendizaje propuestos en los modelos, con sus respectivas características.
La aplicación de los estilos de aprendizaje, en la educación en ciencias, supone la necesidad de modificar las actividades de aula, en las cuales se incentive el trabajo en equipo, asegurando que exista al menos un estudiante de cada estilo de aprendizaje para promover posibles sinergias.
Se propone diseñar currículos en los que las tutorías son altamente relevantes, y se basan en las características individuales de los estudiantes, circunscritos en los estilos de aprendizaje, promoviendo la reflexión, la autonomía y el trabajo en grupos.
En el contexto de los estilos de aprendizaje, se exige que los profesores conozcan a profundidad a sus estudiantes, y su papel como tutor sea el de un experto integrador de las características individuales de los estudiantes con las actividades educativas en el aula, acordes a ellas.
Por su parte, el alumno está en la obligación de identificar su estilo de aprendizaje, sus fortalezas y debilidades, con el fin de diseñar sus propias estrategias de estudio, enfocadas al logro de los objetivos académicos proyectados, promoviendo la autonomía.
Referencias bibliográficas
Abarca, A., & Sánchez, M. (2005). La Deserción Estudiantil en la Educación Superior: El caso de la Universidad de Costa Rica. Actualidades Investigativas en Educación , 5, 1-22.
Adán, I. (2004). Estilos de Aprendizaje y Rendimiento Académico en las Modalidades de Bachillerato. España: UNED.
Adán, I (2008). Los Estilos de Aprendizaje en la Orientación y Tutoría de Bachillerato. Revista Complutense de Educación, 19(1), 59-76.
Alonso, C. (1992). Estilos de Aprendizaje: Análisis y Diagnóstico en Estudiantes Universitarios. Madrid: Universidad Complutense.
Ausubel, D. (1968). Educational Psychology: A cognitive View. New York: Rinehart & Winston.
Cruz, D. (2001). Enseñanza y Aprendizaje en la Educación superior, un reto para el siglo XXI. Humacao: Universidad de Puerto Rico.
Freedman, R., & Stumof, S. (1980). Learning Style Theory: Less than Meets The Eye . The Academy of Management Review, 5(3), 445-447.
Gallego, D., & Nevot, A. (2008). Los Estilos de Aprendizaje y la Enseñanza de las Matemáticas. Revista Complutense de Educación, 19(1), 95 - 112.
Gingsberg, M. (2009). Observations and Reflections. (N. A. Children, Ed.) YC Young Children, 64(2), 76-77.
Gómez , D., Oviedo, R., Gómez, A., & López, H. (2012). Estilos de Aprendizaje en los Estudiantes Universitarios con base en el Modelo de Hemisferios Cerebrales. Revista Académica de Investigación,11, 1-23.
Gómez, L., Aduna, A., García, E., Cisneros, A., & Padilla, J. (2004). Manual de Estilos de Aprendizaje. México: Secretaría de Educación Pública.
González, L. (2006). Repitencia y Decersión Universitaria: Informe Sobre la Educación Superior en América Latina y el Caribe 2000-2005. La Metamorfosis de la Educación Superior. Caracas: Metrópolis, C.A.
Guzmán, C., & Durán , D. (2009). principales Resultados del Seguimiento de la Deserción Estudiantil. En: Ministerio de Educación Nacional. Deserción Estudiantil en la Educación Superior Colombiana Metodología de Seguimiento, Diagnóstico y Elementos para su Prevención. Bogotá: Viceministerio de Educación Superior.
ICFES. (2013). Colombia en PISA 2012, Informe Nacional de Resultados, Resúmen ejecutivo. Bogotá: ICFES.
Kolb, D., Rubin, I., & McIntyre, J. (1977). Psicología de las Organizaciones: Problemas Contenporáneos (Primera ed.). (L. Brignardello, Trad.) México: Prentice-Hall Hispanoamericana.
Kolb, D., Rubin, I., McIntyre, J., James, M., & Brignardello, L. (1974). Psicología de las Organizaciones: Experiencias. Mexico: Prentice Hall Hispanoamericana.
Legorreta, B. (2000). Fundamentos teórico - Metodológicos de la Educación a Distancia: Estilos de Aprendizaje. Estado de Hidalgo: Universidad Autónoma del Estado de Hidalgo.
Manav, B., & Eceoglu, A. (2014). An Analysis and Evaluation on Adopting Kolb´s Learning Theory To Interior Design. Studiowork. 6(5), 153-158.
Monzón , V., Barría, P., Bustos, G., Jaque, O., & Valenzuela, M. (2009). Estilos de Aprendizaje de Kolb en Alumnos del Liceo Abate Molina: Su Aplicación en el aula. UCMaule-Revista Académica, 37, 92-101.
Muñoz, B., & Sánchez, L. (2001). Los Estilos de Aprender: El Portafolio de Dimensiones Educativas y sus Variables de Acción. Barcelona: IESE PUBLISING.
Muñoz, B., & Silva, C. (2003). Four Dimensions to Induce Learning: The Challenge Profile. IESE Business School, 520, 2-19.
Quiroga, A., Biglieri, M., & Cerruti, C. (2013). Diseño de una herramienta útil para detectar tempranamente alumnos con dificultades en el aprendizaje de onceptos de química. Avances en Ciencias e Ingeniería, 4(3), 85-94.
Robbins, S. (2004). Comportamiento Organizacional. México: Pearson Educación.
Rodríguez, I., Aguirre, N., Granados, S., & Valdez, V. (2010). Un Modelo Pedagógico para la Enseñanza y Aprendizaje de la Física Experimental Básica. Revista Cubana de Física27 (2) 163-166.
Rodríguez, C. R. (2016). Aprendizaje de conceptos químicos: una visión desde los trabajos prácticos y los estilos de aprendizaje. revista de Investigación desarrollo e Innovación, 7(1), 63-76.
Schunk, D. (1997). Teorías del Aprendizaje. México: Pearson.
Tulbure, C. (2012). Investigating the Relationships Between Teaching Strategies and Learning Styles in Higer Education. Acta Didáctica Napocensia, 5(4), 65-74.
University of Leicester. (2011). Los estilos de aprendizaje de Honey y Mumford. Leicester: Community Media Applications and Participation.