Recepción: 01 Diciembre 2016
Aprobación: 31 Marzo 2017
Resumen: Esta investigación usa un modelo de ecuaciones estructurales con el objetivo de relacionar el nivel de bienestar financiero con el estrés causado por problemas financieros en una muestra de 183 empleados de Petróleos Mexicanos en el sureste de México La metodología utilizada fue cuantitativa, de tipo no experimental y transversal. Los resultados reportan que el bienestar financiero tiene una relación negativa significativa de 60% sobre el estrés financiero, lo que significa que a menor bienestar financiero, el estrés financiero de los empleados se incrementa. Esta investigación toma relevancia dado que la industria petrolera es importante en las finanzas públicas de México y no ha estudios con este enfoque metodológico sobre el tema. Las limitaciones de la investigación es que podría no ser representativo de la realidad financiera de los empleados, por lo cual, sería importante tomar una muestra representativa del total de los trabajadores.
Palabras clave: Estrés Financiero, Estresores Financieros, Capacidades Financieras, Bienestar Financiero.
Abstract: This research uses a structural equation model with the objective to relate the employee well-being level with financial stress caused by financial problems in a sample of 183 employees of Petroleos Mexicanos in the southeast of Mexico. The methodology used was quantitative, non-experimental and cross-sectional. The results report that financial well-being has a significant negative relation of 60% on financial stress, which means that lower financial well-being will increase the financial stress of the employee. This research takes relevance since the oil industry takes an important role in the public finances of Mexico. The study weaknesses is that may not be representative of the financial reality of employees, so it would be important to take a representative sample of the total number of workers.
Keywords: Financial Stress, Financial Stressors, Financial Capability, Financial Well-being.
Introducción
La pérdida del poder adquisitivo, el endeudamiento por créditos hipotecarios y el mal uso de las tarjetas de crédito afectaron gravemente la economía de los mexicanos después de la crisis financiera mundial de 2008, ese impacto negativo en la economía duro hasta el año 2013 (Mejía Córdova, 2016). Durante 2016, dos de las principales causas que han afectado la economía de los mexicanos, en especial la de trabajadores de la industria petrolera; son el bajo precio del barril de petróleo de la mezcla mexicana, el cual ha llegado a venderse por debajo de los 20 USD por barril (CRE, 2016) y la depreciación del peso mexicano con respecto al dólar estadounidense, el cual ha alcanzado un tipo de cambio máximo de 19.19 pesos por dólar (Banco de México, 2016).
Dillman y Horton (1986), presentaron un estudio en el que más del 18% de los encuestados seleccionaron a los problemas financieros como el factor más importante de causa de estrés. Kim y Garman, (2003) examinaron la relación entre el estrés financiero, el bienestar y la salud.
Este artículo relaciona el nivel de bienestar financiero de los trabajadores petroleros en el sureste mexicano con el estrés causado por problemas financieros ya que algunos investigadores relacionan altos niveles de estrés financiero con bajos niveles de bienestar financiero y su impacto en la productividad en el trabajo (Kim, Sorhaindo y Garman, 2006). Sin embargo; la evidencia empírica analizada se basa en investigaciones realizadas en otros países, lo que genera la siguiente pregunta de investigación en trabajadores de la industria petrolera en México: ¿Estará relacionado el bienestar financiero de los empleados con el estrés financiero?.
Justificación
Vosloo, Fouche y Barnard (2014) afirman que el estrés financiero se presenta más en la sociedad de hoy debido a factores como altos niveles de endeudamiento de las personas, bajos ahorros y la recesión económica. Basados en sus investigaciones, consideran que las empresas deben mejorar el bienestar financiero de los empleados debido a que el estrés financiero afecta negativamente el desempeño de los empleados en el trabajo.
Garman, Leech y Grable (1996), reportaron que entre un 10 a 15 % de los trabajadores en los Estados Unidos experimentaron estrés financiero el cual pudo impactar negativamente su productividad en las empresas en las que laboran. En Inglaterra, Cox, Hooker, Markwick y Reilly (2009), afirman que el 10 % de los trabajadores considera que su bienestar financiero tuvo un efecto perjudicial en su rendimiento en el trabajo. Hasta el momento, algunas investigaciones en la industria petrolera y en empresas paraestatales en México se han aproximado al fenómeno tratándolo desde el punto de vista del estrés laboral y no desde el estrés financiero (Del Pino, 2006; 2009) y (Saavedra, 2008). Por lo anterior, es importante estudiar la relación que tiene el bienestar financiero de los trabajadores con el estrés financiero, ya que desde 2014; la industria petrolera mundial y principalmente la de México, se ha visto afectada por los bajos precios del petróleo, lo que ha ocasionado que se pierdan miles de empleos en el sureste mexicano, se recorten salarios y que los trabajadores de esta industria presenten altos niveles de estrés causado por las dificultades financieras.
Para realizar este estudio, se elaboró un instrumento de 72 preguntas a partir del estado del arte, para medir cada una de las variables de estudio, se validó a través de dos pruebas piloto. Además se utilizó modelos de ecuaciones estructurales con el objetivo de realizar el análisis confirmatorio para validar la relación del nivel de bienestar financiero de los empleados con el estrés causado por problemas financieros. Se describen las características sociodemográficas de los empleados y se mide la relación que tiene el bienestar financiero con el estrés financiero de los empleados. Por último, busca validar la siguiente hipótesis:
H1: El bienestar financiero presenta una relación directa significativa con el estrés financiero de los empleados.
Revisión de la literatura
Marco referencial
Joo (1998) confirmó que el bienestar financiero era influenciado por algunas de las características sociodemográficas, que los trabajadores con altos niveles de bienestar financiero reportaron mejores niveles de rendimiento, menor ausentismo y menor tiempo de trabajo utilizados para atender sus asuntos financieros. La satisfacción o insatisfacción de la situación financiera impacta en un nivel de estrés financiero (Joo, 1998).
Un estudio exploratorio realizado por el Centro de Estrés, Afrontamiento y Bienestar de la Universidad de Carleton en Canadá, afirma que el estrés financiero en hogares que habían enfrentado bancarrota había sido subestimado. Sus hallazgos revelan el daño significativo causado por el estrés financiero a los individuos, las familias y altos costos indeterminados para las comunidades. El estrés financiero se asocia con la disminución de la salud física, tales como el aumento de dolores de cabeza, dolores de estómago e insomnio. Además, es probable que las personas con una gran cantidad de estrés financiero experimenten altos niveles de depresión y esta depresión se asocia directamente con el empeoramiento de la salud física (Davis y Mantler, 2004).
Alkhiary (2011) examinó la manera en que los estresores financieros influenciaban el bienestar familiar causado por la crisis económica. Afirma que todos necesitamos al menos una pequeña cantidad de estrés para motivarnos. Señala que el estrés no es malo, ayuda en la superación de obstáculos en la vida, teniendo éxito cuando las probabilidades están en contra. Tedeschi y Calhoun (2004), afirman que las experiencias estresantes tanto positivas como negativas ayudan a la gente a desarrollar nuevas habilidades y nuevas maneras de ver la vida. Sin embargo, la reciente crisis económica ha elevado los niveles de estrés financiero y creado una carga excesiva en la población.
Marco teórico
Hill (1949), realizó las primeras investigaciones sobre estrés familiar. Enfocó a la sucesión de eventos de respuesta a una crisis familiar, el estrés familiar es un estado que surge por un desequilibrio entre la percepción de las demandas y las capacidades para hacerles frente; propone que el impacto de un estresor y su posterior crisis o adaptación es producto de un conjunto de factores en interacción. Basado en esto, Hill plantea el Modelo Simple abc-x donde (a) significa el evento estresor, (b) son los recursos familiares o fortalezas y la (c), el significado atribuido por la familia al evento estresante. La interacción de estos elementos lleva al desenlace que es la crisis(x) (Sarriá, Pozo y Méndez, 2006).
McCubbin y Patterson (1983) amplían el modelo simple añadiendo nuevas variables. Ellos proponen el Modelo Doble ABCX de ajuste y adaptación, Figura 1. El factor aA (evento estresor o acumulación de demandas) en interacción con el factor bB (recursos existentes antes de la crisis y nuevos recursos) y con el factor cC (percepción o significado que la familia atribuye al acontecimiento estresante y a su capacidad para manejarlo) produce un resultado de adaptación o factor xX (adaptación de la familia o resultados de trabajo). Los autores plantean que la acumulación de tensiones y estresores familiares al punto de sobrepasar la capacidad de ajuste del sistema familiar, lo hace entrar en crisis, y está asociada con el deterioro del funcionamiento familiar y del bienestar de sus miembros (Joo, 1998) y (Bagwell, 2000).

El modelo de la Figura 2, es una adaptación del modelo de Joo (1998) y el modelo de Bagwell (2000) quienes lo adaptan basadas en el Modelo Doble ABCX de ajuste y adaptación de McCubbin y Patterson (1983). Además es una adaptación del modelo de educación financiera en el trabajo, bienestar financiero y resultados de trabajo de Kim (2000). Este modelo fue utilizado para probar la hipótesis de la investigación.

Los estresores financieros (a), las características sociodemográficas (b) y las características de la administración financiera (b): comportamiento, actitudes y conocimiento financiero afectan al bienestar financiero (c) y el bienestar financiero producen un nivel de estrés financiero (x) a través de la satisfacción e insatisfacción de su nivel de bienestar financiero (Joo, 1998). Si el trabajador no utiliza un sistema de afrontamiento y tiene un nivel alto de estrés financiero, su productividad en el trabajo (xX) puede ser negativa.
Explicación de variables del modelo
Características sociodemográficas
Kim (2000) utilizó nueve variables demográficas: edad, género, educación, origen étnico, estado civil, ingresos anuales del hogar, tamaño de la familia, años de trabajo con la empresa actual y el ingreso personal anual (Kim, 2000).
Ponnet,Van Leeuwen y Wouters (2014), realizaron un estudio en Bélgica con la participación de 340 padres de familia con hijos adolescentes donde examinaban la asociación entre ingreso, estrés financiero, estrés de los padres, crianza positiva, control negativo y problemas de comportamiento en adolescentes con el objetivo de mejorar el entendimiento de como el ingreso y el estrés financiero estaban asociados con el comportamiento de los jóvenes. Los resultados indicaban que la asociación entre el estrés financiero y el comportamiento de los adolescentes estaba mediada por el estrés de los padres. Además el ingreso tenía una relación negativa directa de 49% sobre el estrés financiero.
Estresores financieros
Los estresores financieros se presenta cuando existe menos dinero en el presupuesto o ingresos, por lo cual es necesario cortar el cuidado en la salud y pagar más en necesidades básicas de alimentación que hacen que las personas sientan frustración y una sensación de desesperanza al ver como se acumulan las deudas y se incrementa la cantidad de dinero solo para pagar los intereses. Esto provoca un estrés adicional, lo que agrava el estrés de un mal afrontamiento, para convertirse en una cantidad amenazante de estrés (Alkhiary, 2011). Montpetit, Kapp y Bergeman (2015), afirman que las preocupaciones financieras pueden representar potentes estresores financieros, especialmente en momentos en que la economía experimenta una recesión prolongada.
Sturgeon, Arewasikporn, Okun, Davis, Ong y Zautra (2016) realizaron un estudio con la participación de 680 adultos de edad media en la que examinaron la relación entre los estresores en el área de las finanzas, la actividad interpersonal y sus relaciones afines con la angustia psicológica y el bienestar psicológico. Algunos participantes que reportaron mayor número de estresores financieros, reportaron un menor bienestar, además de reportar menores ingresos. Además, adultos de mediana edad con mayor estatus social percibido mostraron relaciones más fuertes entre los factores de estrés financiero y problemas interpersonales. Estos hallazgos sugieren que un mayor nivel social percibido sirve como un factor protector para la salud psicológica en ausencia estresores financieros.
Para efecto del presente estudio se separan los estresores en internos y externos, en los estresores financieros internos, se incluyen aquellos eventos que ocurren dentro del lugar de trabajo que causan estrés financiero y que afectan el bienestar financiero del trabajador (Joo, 1998; Bagwell, 2000). Los estresores financieros externos son aquellos eventos que ocurren fuera del lugar de trabajo, que causan estrés financiero y que afectan el bienestar financiero del trabajador (Joo, 1998; Bagwell, 2000).
Administración o capacidades financieras
Para Kim (2000), el bienestar financiero es el resultado del proceso de administración financiera, y se ve afectado por las actitudes, los comportamientos y los conocimientos financieros.
En el Informe de capacidades financieras en México (Reddy, Bruhn y Tan, 2013) se hace referencia a que dicho término tiene un concepto más amplio que el de conocimiento financiero. Se refiere a que los conocimientos financieros suelen ser los saberes y aptitudes para tomar decisiones financieras claves y que las capacidades financieras incluyen el comportamiento y actitudes de una persona en relación a sus finanzas.
La administración o capacidades financieras incluye tres dimensiones: la actitud financiera, los comportamientos financieros y los conocimientos financieros. Para objeto de este estudio, la administración financiera tiene la misma definición que capacidades financieras.
Bienestar financiero
El bienestar financiero, se concibe como un nivel de salud financiera; incluye la satisfacción con los aspectos materiales y no materiales de la situación financiera, la percepción de la estabilidad financiera, incluyendo la suficiencia de recursos financieros y materiales y los recursos financieros inmateriales que cada individuo posee. El bienestar financiero puede ser medido con tres niveles de escalas: escala de percepción subjetiva, escala objetiva y la escala globales de bienestar financiero (Joo, 1998).
Un estudio realizado en estudiantes de 19 universidades en Ohio afirma que las preocupaciones por deudas causadas por préstamos y otros problemas financieros han afectado negativamente el bienestar de los estudiantes, por lo cual se ha convertido en una prioridad para muchos administradores de universidades en los Estados Unidos. Utilizando datos levantados en 2010 entre 5729 estudiantes, de los cuales participaron 4488 (78%) estudiantes, se realizaron regresiones multivariantes para probar las hipótesis. Los resultados mostraron que el 71% de los estudiantes sentían estrés sobre sus finanzas personales. Además, encontraron que dos de los principales estresores financieros que presentaban los estudiantes eran que no tenían suficiente dinero para participar en las mismas actividades que otros compañeros y que pensaban que al finalizar sus estudios terminarían con deudas causadas por préstamos para pagar sus estudios. Los resultados también mostraban que los estudiantes que tenían más alta autoeficacia financiera y más optimismo financiero acerca de su futuro mostraron menos estrés financiero. Este estudio afirma que el estrés financiero está asociado negativamente con la salud y los resultados académicos por lo cual es un serio problema para los estudiantes universitarios (Heckman, Lim y Montalto, 2014).
Estrés financiero
Wei y Chen (2013) realizaron un estudio en el área rural de Taiwán con la participación de 431 padres que tenían niños de primero a cuarto de primaria examinó la relación entre el estrés financiero, los problemas de salud mental y la crianza de los niños. Se planteó la hipótesis de que los padres que presentaban estrés financiero presentaban problemas de salud mental y presentaban una pobre práctica de crianza de los hijos y un menor involucramiento en la escuela. Se utilizaron modelos de ecuaciones estructurales para probar las hipótesis. Los resultados mostraron que el estrés financiero se asociaba significativamente con problemas de salud mental más altos, un pobre esfuerzo de crianza de los hijos y una disminución de participación de los padres en la escuela. El artículo concluye diciendo que la incertidumbre económica y la turbulencia financiera han llegado a ser una de las mayores preocupaciones de nuestros tiempos en la gente y han afectado el bienestar financiero de los hogares.
Un estudio realizado en Sri Lanka entre maestros de escuelas buscaba medir el impacto o influencia de la satisfacción de la paga con el estrés financiero. Además buscaba mostrar a las autoridades de gobierno que era importante reducir el estrés financiero de los maestros mejorando la satisfacción de la paga, lo cual sería en beneficio de desarrollo en lo social, económico y político. El estudio realizó análisis de regresiones múltiples para probar las hipótesis utilizando una muestra aleatoria de 360 maestros. Encontraron que el estrés financiero está negativamente influenciado por la satisfacción de la paga (Kandaiya, Achchuthan y Umanakenan, 2014).
Åslund, Larm, Starrin y Nilsson (2014) realizaron un estudio en 5 condados de Suecia con la participación de una muestra aleatoria de 84,263 participantes durante 2004 y 2008, investigaron si el apoyo social tangible podría amortiguar el efecto del estrés financiero sobre la salud psicológica y psicosomática. El resultado mostró que aquellas personas con alto nivel de estrés financiero y bajo apoyo social tangible tenia de seis a siete veces bajo bienestar psicológico.
Relación entre bienestar financiero y estrés financiero
Joo (1998), encontró que aquellos trabajadores que tienen un bienestar financiero bajo experimentaron altos niveles de estrés financiero. Los elevados niveles de preocupaciones financieras y el estrés financiero pueden estar relacionados negativamente con el bienestar financiero. La presencia de múltiples estresores financieros o la acumulación de estresores también afectan al estrés financiero (McKenry y Price, 1994). Bagwell (1998) reportó en un estudio longitudinal, que un año después que un grupo de trabajadores recibió asesoría crediticia, presentaban bajos niveles de estrés financiero ligados a altos niveles de bienestar financiero.
Un estudio realizado en Australia vincula la compra de vivienda con los resultados financieros de los hogares en donde los altos costos de las casas en relación a los ingresos afectan negativamente el bienestar financiero. Además, cuando los gastos de vivienda superan el 30% de los ingresos de las familias se presenta estrés financiero (Rowley, Ong y Haffner, 2015).
Impacto del estrés financiero
Kim y Garman (2003), refieren al estrés financiero como precedente del ausentismo y en el compromiso de los trabajadores con su empresa. Kim, Sorhaindo y Garman, (2006), afirman que las personas con altos niveles de estrés financiero son más propensas a experimentar mayores niveles de ausentismo y pasan más horas atendiendo sus asuntos financieros en el trabajo. Bagwell (2000) sugiere que el estrés puede afectar el bienestar de las personas. Las dificultades financieras no solo socaban la salud mental y el bienestar del individuo sino también afectan el clima familiar y la relación entre sus miembros (Wei y Chen, 2013). El estrés financiero es una fuente importante de angustia y se relaciona con malos resultados de salud mental y física (Åslund, Larm, Starrin y Nilsson, 2014).
El afrontamiento del estrés financiero
El afrontamiento se refiere a los esfuerzos cognitivos y de comportamiento para dominar, reducir o tolerar las demandas internas y externas que son creados por el estrés (Folkman y Lazarus, 1980). De acuerdo a Folkman (1984), el afrontamiento tiene dos funciones: (1) regular las emociones o la angustia, y (2) administrar el problema que está causando el malestar.
Algunas personas afrontan mejor que otras los estresores financieros, los riesgos y tienen más resiliencia. Algunos investigadores estudian este proceso mediante el cual las personas enfrentan los mismos obstáculos en la vida experimentando diferentes resultados, algunas personas pasan por acontecimientos difíciles de vida teniendo éxito, mientras que otras tienen más problema para superarlos (Montpetit et al, 2015).
Las estrategias de afrontamiento relacionadas con los problemas financieros fueron identificadas por Joo (1998). Estas estrategias incluyen el uso de los ahorros para hacer frente a gastos inesperados, aplazando el pago de facturas, préstamos de dinero, reducir los gastos y ampliar las fuentes de ingresos. Las familias pueden adaptarse mediante el uso de uno o más de estas estrategias de administración.
Metodología
El diseño de la investigación se realizó bajo el enfoque cuantitativo construyendo a partir del estado del arte un nuevo instrumento de recolección de datos, tuvo un diseño de tipo no experimental, transversal y correlacional - causal para probar las hipótesis (Hernández, 2010).
Tamaño de la población (N): 3865 personas, error máximo aceptable (i): 5%, porcentaje estimado de la muestra a favor (p): 50%, nivel de confianza (Z): 95%. La muestra para la realización del estudio será n = 350 empleados.
El instrumento y pruebas pilotos, fueron aplicados a empleados de Petróleos Mexicanos en el sureste mexicano durante los años 2012 y 2013. Los sujetos de investigación fueron seleccionados en forma aleatoria. De la muestra de 350 empleados se enviaron 150 encuestas en formato PDF por medio de correos electrónicos, se tuvo una tasa de respuesta del 66.4%. Los 200 restantes cuestionarios, fueron entregados en papel a los empleados, se tuvo una tasa de respuesta de 50%.
Instrumento de medición
Se creó un instrumento a partir de investigaciones de Joo (1998), Kim (2000) y Bagwell (2000). Se realizaron dos pruebas pilotos para probar el instrumento, la primera se aplicó a 38 personas, la segunda a 43 personas. La versión final quedó con 62 ítems, teniendo un Alfa de Cronbach de .865, similar a las obtenidas en esas investigaciones. La mayoría de los ítems tienen una escala tipo Likert, ver apéndice A.
Análisis de los datos
Se utilizó el sistema SPSS versión 19.0 para realizar el análisis factorial y fiabilidad del instrumento. Se empleó el método de componentes principales con rotación Varimax para extracción de factores. Se utilizó AMOS versión 18.0 para realizar el análisis confirmatorio de la hipótesis. Se comprobó la bondad del modelo de ecuaciones estructurales a través del método de Máxima Verosimilitud. No hubo pérdida de datos.
Prueba de normalidad
Para el análisis exploratorio, se realizó la prueba de normalidad. La tabla 1 muestra que los valores de la asimetría están por debajo de 3 y los valores de la curtosis, estos están por debajo de 8 (García, 2011). Los resultados revelan la inexistencia de problemas de asimetría y curtosis en los constructos observados, requisito previo para el análisis de datos mediante ecuaciones estructurales.

Análisis de resultados
Características Sociodemográficas
El 57.9% de participantes son hombres y el 42.1% son mujeres; 60.1%son casados, 19.7% son solteros, 9.3% viven en unión libre, 7.1% son divorciados, 3.3% están separados y uno (.5%) es viudo.
El nivel más alto de estudios concluido, 59.6% realizó estudios profesionales, 29% un postgrado, 4.4% cursaron una carrera técnica con preparatoria terminada, 3.8% tienen preparatoria o bachillerato, en iguales proporciones 1.1% tienen carrera técnica con secundaria terminada y solo secundaria; finalmente el .5% carece de estudios.
El número de personas que dependen financieramente del encuestado, incluyendo él/ella mismo (a) es un elemento interviniente en el stress financiero, en los participantes en la investigación se identifica que el 25.1% no tienen dependientes, 23.5% dependen cuatro personas, 21.9% dependen tres personas, 17.5% dependen dos personas, 8.2% dependen cinco personas y 3.8% dependen 6 personas. El ingreso anual bruto aproximado, antes de impuestos: 19.1% ganan menos de $200,000 pesos, 6% gana entre $700,001 a $800,000 pesos. El ingreso promedio está entre $400,001 a $500,000 pesos.
La edad de los participantes muestra que 41.5% tiene entre 31 a 40 años, 30.1% entre 41 a 50 años, 18% menos de 30 años, 10.4% entre 51 a 60 años y no se reportaron mayores de 61 años. Considerando la situación de vivienda, 40.4% es propietario de su vivienda, 25.1% está pagando la vivienda con algún tipo de crédito, 19.1% renta o alquila la vivienda, 7.7% le prestan la vivienda un familiar o amigo, 6.6% tiene otra situación y 1.1% le prestan la vivienda por parte de su trabajo.
Bienestar financiero
El bienestar financiero puede ser medido con tres niveles de escalas: percepción subjetiva, percepción objetiva y la situación financiera total.
Percepción subjetiva financiera
De acuerdo a Bagwell (2000), algunos investigadores han recomendado el estudio de variables subjetivas para medir el bienestar financiero (Joo, 1998; Porter y Garman, 1993); evaluar solo la situación financiera de la persona basado en atributos objetivos no proporciona información sobre su percepción de la situación financiera (Porter y Garman, 1993). Para Bagwell (2000), mediante el uso de variables de percepción subjetiva obtenidas por auto informes, los investigadores pueden medir las actitudes, los sentimientos y las percepciones acerca de su situación financiera de la persona; Sin embargo, los atributos percibidos están cargados de valores de indicadores subjetivos propios de la situación financiera (Porter, 1990). Una medida de la percepción de bienestar financiera utilizada por Porter (1990) incluye la administración del dinero, la administración del crédito, la administración de riesgos, la jubilación, la planificación del patrimonio y la administración general. Los atributos percibidos significan los indicadores cualitativos relacionados con el valor de la situación financiera (Porter, 1990).
Resultados de la percepción subjetiva financiera. Ver tabla 2.

Se realizó el análisis de fiabilidad a los siete ítems que conforman la Percepción Subjetiva Financiera y mostró un coeficiente Alfa de Cronbach aceptable de .716. Se realizó el análisis factorial, el cual mostró una medida de adecuación muestral de Kaiser-Meyer-Olkin (KMO) de .747, cumpliendo con los requerimientos de resultados superiores a .6 en investigaciones sociales estadístico. La prueba de esfericidad de Bartlett es significativa, resultando una Chi-cuadrada de 239.756 con 21 grados de libertad.
Percepción objetiva financiera
P9POF2. Si usted perdiera su trabajo hoy, ¿cuántos meses podría vivir usando sus ahorros?”. 19.7% afirma que podría vivir de sus ahorros menos de un meses; 16.9% podría vivir de 1 a 2 meses; 23% podría vivir de 3 a 4 meses; 12.6% podría vivir de 5 a 6 meses; 14.8% podría vivir de 7 a 12 meses y 13.1% podría vivir más de 12 meses.
Situación financiera global
Joo (1998) afirma que la situación financiera global se mide por la satisfacción de la situación financiera personal, por el bienestar financiero percibido y por los sentimientos sobre la situación financiera. Las percepciones subjetivas incluyen ámbitos como la administración del dinero, la administración del crédito, ingresos suficientes, la administración financiera personal y las habilidades de compra del consumidor. Por lo cual, la satisfacción global con la situación financiera, ha sido utilizada como una medida subjetiva.
P13SFT1. ¿Qué tan bien está financieramente?, 14.2% considera que siempre está en problemas financieros. 41.5% está en punto medio y 44.20% , lo está haciendo bastante bien.
P14SFT2. ¿Cómo se siente acerca de su situación financiera?, 14.2%, considera que se siente muy preocupado. 41% está en punto medio y 44.8% , considera que se siente cómodo.
P15SFT3. ¿Cuán satisfecho está con su situación financiera?. 26.2% está en punto medio y 61.8%, considera que está satisfecho con su situación financiera.
Se realizó el análisis de fiabilidad en los tres ítems que conforman la Percepción Financiera Global y mostró un coeficiente de Alfa de Cronbach aceptable de .879. El análisis factorial el cual mostró una medida de adecuación muestral de Kaiser-Meyer-Olkin (KMO) de .740. La prueba de esfericidad de Bartlett dio significativa resultando una Chi-cuadrada de 287.347 con 3 grados de libertad.
Estresores
Estresores externos
El 16.4% afirma que en el último año ninguno de los acontecimientos mencionados le han sucedido. 83.3% le ha ocurrido por lo menos un acontecimiento en el último año en su familia y que afectaron sus finanzas. 26.8% de los encuestados que se vieron afectados por estresores externos, el acontecimiento más frecuente fue el “P41EEXT7. Tuve muchos gastos médicos”.
Otros acontecimientos importantes fueron “P41EEXT6. Compré un auto” y “P41EEXT16. Tuve una reparación importante en la casa”, con más de una cuarta parte cada uno (26.2%). “P41EEXT18. Tuve un gasto de reparación de vehículo costoso”, representó 19.1% entre los encuestados. “P41EEXT5. Me mude a otro lugar de residencia”, representó 15.8% entre los encuestados.
Estresores internos
55.7% de los encuestados afirma que en el último año ninguno de los acontecimientos mencionados le han sucedido. 44.3% le ha ocurrido por lo menos un acontecimiento en el último año en su familia y que afectaron sus finanzas. De los encuestados que se vieron afectados por estresores internos, el acontecimiento más frecuente fue el “P42EINT5. Estuve preocupado por rumores de reestructura en la empresa”, con casi una cuarta parte (23%). Otros acontecimientos importantes fue “P42EINT1. Mi ingreso disminuyó con 14.8%. “P42EINT10. Estuve sin contrato muchos días del año”, representó 8.2% entre los encuestados y “P42EINT8. Cambié de trabajo”, representó 5.5% entre los encuestados. Ver tabla 3.

Estrés financiero
La tabla 4 muestra los resultados de la pregunta, ¿Cómo calificaría su nivel de estrés financiero?. El número 1 es sin estrés en absoluto, 3 es nivel medio y 5 es extremadamente estresado. 33.8% (combinando 1 y 2), considera tener un nivel bajo de estrés financiero, lo cual es un nivel satisfactorio; 44.8% manifiesta tener un nivel medio de estrés financiero, lo cual es un nivel poco satisfactorio y el 21.3% de los (combinando 4 y 5), considera tener un nivel alto de estrés financiero, lo cual es extremadamente estresado.

Bienestar financiero y su relación con el estrés financiero
La figura 3 muestra la gráfica de medias de ANOVA entre la situación financiera global y el estrés financiero en la que aquellos trabajadores que sienten que siempre están en problemas financieros se sienten extremadamente estresados.

Comprobación de hipótesis
El modelo teórico construido a través de la revisión de literatura y evidencia empírica que se somete a confirmación mediante ecuaciones estructurales, muestra la confirmación de la relación entre bienestar financiero y estrés financiero.
Se realizó análisis factorial exploratorio para dejar las preguntas que aportaban más carga factorial. La tabla 5 muestra la relación de variables significativas del modelo que fueron usadas para realizar el análisis factorial confirmatorio.

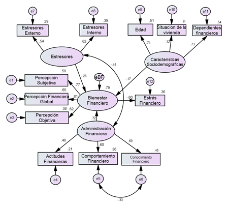
Para realizar el análisis confirmatorio de la hipótesis H1 se utilizó el paquete estadístico AMOS versión 18. El modelo está integrado por 29 variables, de las cuales 16 son variables exógenas y 13 variables endógenas y 12 variables observables, llamadas indicadoras, representadas con rectángulos; aparecen asociados los errores de medida y los 4 constructos, o variables latentes (variables no observadas) representadas mediante elipses, ver figura 4.

H1: El bienestar financiero presenta una relación directa significativa con el estrés financiero de los empleados.
El análisis de ajuste comienza comprobando que el modelo tiene una chi cuadrada de 44, con 60 grados de libertad, con un nivel de probabilidad de .150 y X²/ gl de 1.209. Por lo anterior, se asume que el modelo se ajusta a los datos. Ver tabla 6.

Para que el modelo ajustara se añadieron dos covarianzas, los resultados de las covarianzas fueron significativos. Ver tabla 7.

La tabla 8, muestra las estimaciones (Estimate) de los parámetros del modelo, el error estándar aproximado (S.E.), la proporción crítica (C.R.), la significancia (P) y las estimaciones estandarizadas de los parámetros. Las variable latentes exógena Admon Financiera influye sobre la variable latente endógena Bienestar_Financiero, tiene una proporción crítica de 4.443, la cual es mayor que 2; tiene un valor estandarizado de .724, además el parámetro es significativamente diferente de cero al nivel .001 (García, 2011). Los valores del estadístico p cumplen con valores de p <.05, por lo tanto, todos los parámetros estimados son significativos. Los valores estandarizados muestran que los estresores tienen un impacto negativo de 26.1%, sobre el bienestar financiero. La administración financiera tiene un impacto positivo sobre el bienestar financiero de 72.4%. Las características sociodemográficas tienen un impacto negativo de 16.9% sobre el bienestar financiero. El bienestar financiero tiene un impacto negativo de 60% sobre el estrés financiero.

Para la evaluación de los índices de bondad de ajuste global, se evalúa el modelo estructural y de medida conjuntamente, así no es necesario el análisis de ambos por separado. De esta manera se comprueba si los datos se ajustan al modelo propuesto. La tabla 9, muestra que el error de aproximación cuadrático medio (RMSEA) es .034, el límite para un ajuste aceptable es .08 para poder calificar como aceptable un modelo (García, 2011).

Los valores de los índices incrementales de ajuste, se puede verificar que el indicador normal de ajuste (NFI) es .888, el coeficiente Tuker-Lewis (TLI) es .970 y el índice de comparación de ajuste (CFI) es .978. Es decir, todos los indicadores muestran un buen ajuste del modelo ya que los valores reportados están por encima del umbral de .9 (Hair, Anderson, Tatham y Black, 2010). Ver tabla 10.

Discusión
El estrés es un tema que ha sido ampliamente estudiado en México y el mundo desde el punto de vista del estrés personal, estrés familiar, estrés laboral, el síndrome de burnout, entre otros tipos de estrés. En la industria petrolera de México y Latinoamérica, se han hecho estudios sobre el estrés laboral y el síndrome de burnout de los trabajadores. Sin embargo, existe poca evidencia de literatura que haya estudiado exclusivamente el estrés causado por problemas financieros y su relación con el bienestar de los empleados. En los Estados Unidos, Canadá y algunos países de Europa, es un tema que ha sido estudiado en las últimas tres décadas. No obstante, esas investigaciones han sido realizadas con la participación de clientes de instituciones de crédito y bancos, compañías de seguros, empresas de cuello blanco, estudiantes y familias en general.
Los resultados de la investigación muestran que la edad, número de dependientes y la situación de la vivienda, tienen una relación negativa significativa del 16.9% con el bienestar financiero. En cuanto al número de dependientes económicos, más del 57.4% de los trabajadores tienen más de 3 personas que dependen financieramente de ellos. El gasto en estos dos rubros impacta significativamente la economía de las familias, ya que al tener más dependientes se incrementa el gasto en alimentos, vestido y calzado, educación y salud.
Los estresores financieros tienen una relación negativa significativa de 26.1% con el bienestar financiero, lo que significa que hay eventos de la vida que afectan las finanzas del trabajador. Los estresores externos significativos: cancelaron mi préstamo hipotecario y ha experimentado la separación o divorcio de su conyugue/pareja. El único estresor interno significativo fue: Mi salario fue embargado (mi pago fue retenido). Williams (1982) identificó los problemas financieros como resultado de los cambios inesperados que requieren una reevaluación de la utilización de los recursos. En este sentido, un trabajador puede ver afectada sus finanzas después de enfrentar una separación o divorcio porque una de las consecuencias es que su salario sea embargado para el pago de manutención a la familia.
La administración o capacidades financieras tienen una relación positiva significativa 72.4% con el bienestar financiero, lo que significa que aquellos trabajadores que tienen más conocimiento financiero, mejor actitud y mejor comportamiento del manejo de las finanzas personales tienen un mayor bienestar financiero, estos resultados coinciden con las aportaciones de Kim (2000) quién señala que actitudes financieras más positivas y mejor conocimiento financiero se asociaron con mayores niveles de bienestar financiero. Además, la administración o capacidades financieras tienen una relación negativa indirecta de 43.4% con el estrés financiero, lo que significa que en la medida en que los trabajadores tienen menos conocimiento, actitudes y comportamientos del manejo de sus finanzas personales, el estrés financiero se incrementa.
Conclusiones
De acuerdo a los resultados del modelo, se comprueba la hipótesis que el bienestar financiero está relacionado con el estrés financiero, ya que el valor de correlación estandarizado fue de -.600 con un valor P significativo de .001. Ver Tabla 8.
Un 14.2% de los empleados consideraba que siempre estaba en problemas financieros, otro 14.2% se sentía muy preocupado por su situación financiera y un 12% se sentía insatisfecho con su situación financiera, además el 21.3% presentaba un nivel alto de estrés financiero.
Los resultados de la investigación reportan que el bienestar financiero tiene un impacto negativo de 60% sobre el estrés financiero, lo que significa que a menor bienestar financiero el estrés financiero de los trabajadores se incrementa, resultados que coincide con el autor Joo (1998) quién reporta que en la percepción subjetiva, los sujetos de investigación no estaban bien financieramente, ya que no estaban satisfechos con su situación financiera. Los elevados niveles de preocupaciones financieras y el estrés financiero pueden estar relacionados negativamente con el bienestar financiero.
De acuerdo a los resultados del modelo, los estresores financieros tienen una relación positiva indirecta de 15.7% sobre el estrés financiero, lo que significa que a medida en que se acumulan estresores financieros, el estrés financiero crece. Esto confirma a McKenry y Price (1994), que elevados niveles de preocupaciones financieras y el estrés financiero pueden estar relacionados negativamente con el bienestar financiero y que la presencia de múltiples estresores financieros o la acumulación de estresores también afectan al estrés financiero.
Esta investigación toma relevancia dado la importancia de la industria petrolera en México la cual toma una parte importante en las finanzas públicas. En 2004, los ingresos petroleros del sector público pasaron de un 33% del total de ingresos a sólo 20.6% ciento en 2015, mientras que los ingresos tributarios aumentaron de 8.9 a 10.5 % del PIB entre 2004 y 2014 (SHCP, 2016). Por otro lado, la crisis petrolera mundial ha golpeado profundamente las finanzas de Petróleos Mexicanos y la sus trabajadores, por lo que es necesario estudiar el impacto que tienen los problemas financieros de los trabajadores en su productividad.
Algunos estudios realizados en otros países confirman la relación entre el estrés financiero y el bienestar financiero de las personas. La literatura es clara al mostrar que los problemas financieros que los países están enfrentado afectan el bienestar financiero de las personas ocasionando que presenten altos niveles de estrés financiero y que este desencadene en problemas de salud, problemas familiares, pérdida de productividad en las empresas, ausentismo, prentismo, retardos y uso del tiempo de trabajo para atender sus asuntos financieros. Todo esto ocasiona elevados costos de salud para los gobiernos y empresas, además de altos costos por perdidas en la productividad en las empresas.
Recomendaciones
Es una realidad que la industria petrolera juega un papel importante en las finanzas públicas en México. Además, en los últimos dos años esta industria se ha visto afectada por los bajos precios del petróleo por lo cual el impacto directo ha sido en los trabajadores petroleros. Garman, Leech y Grable (1996), reportaron que algunos trabajadores en los Estados Unidos experimentaron estrés financiero, el cual pudo impactar negativamente su productividad en el lugar de trabajo. Por lo anterior, es importante estudiar la relación que tiene el bienestar financiero con el estrés financiero de los trabajadores en México y el impacto que el estrés financiero tiene en la productividad, ausentismo, presentismo, uso del tiempo y la salud de los trabajadores.
En relación al afrontamiento del estrés financiero, es recomendable que la empresa incluya programas de educación financiera en el lugar de trabajo, ya que existe evidencia empírica que muestra que los programas de educación financiera ayudan a mejorar el bienestar financiero de los trabajadores (Kim, 1999). Sin embargo, los programas de educación financiera que son impartidos en México por las instituciones financieras o la CONDUSEF, se basan en transmitir conocimiento a las personas. Un estudio realizado por Mejía Córdova (2016) afirma que existen dos conceptos que deben ser tomados en cuenta; las actitudes y comportamientos que tienen los trabajadores hacia el manejo de sus finanzas personales, estos dos conceptos tienen un impacto positivo sobre el bienestar financiero de los trabajadores. Los conocimientos, actitudes y comportamientos son lo que llamamos la administración financiera o capacidades financieras y deben estar inmersos en los programas de educación financiera. Los resultados de este artículo muestra que las capacidades financieras tienen una relación positiva significativa 72.4% con el bienestar financiero, lo que significa que aquellos trabajadores que tienen más conocimiento financiero, mejor actitud y mejor comportamiento del manejo de las finanzas personales tienen un mayor bienestar financiero.
Esta investigación debiera ser replicada en otras ramas de la industria mexicana.
Limitaciones
Una limitación de esta investigación es haber sido realizada en una sola área de la empresa paraestatal Petróleos Mexicanos en el sureste mexicano, la cual tenía aproximadamente 150,000 empleados a nivel nacional en 2014. El estudio podría no ser representativo de la realidad financiera de los empleados, por lo cual, sería importante tomar una muestra que fuera representativa del total de los trabajadores. El nivel de estrés financiero fue proporcionado por el trabajador. Sin embargo, la liberación de cortisol como respuesta al estrés financiero es difícil de medir físicamente; por lo cual, el estrés financiero puede ser medido mediante la percepción de la persona (Park, Heo, Grable y Ruiz-Menjivar, 2015).
Referencias
Alkhiary, A. (2011). The Influence of Stress, Income Status, and Expenditures on Families in Economic Crisis. Unpublished master dissertation, Kansas State University, Manhattan, Kansas.
Åslund, C, Larm, P., Starrin, B. y Nilsson, K. (2014). The buffering effect of tangible social support on financial stress: influence on psychological well-being and psychosomatic symptoms in a large sample of the adult general population. International Journal for Equity in Health 33(1), 168-179 Doi:10.1186/s12939-014-0085-3
Bagwell, D. C. (2000). Work And Personal Financial Outcomes Of Credit Counseling Clients. Unpublished doctoral dissertation, Virginia Polytechnic Institute y State University, Blacksburg.
Banco de México (2016). Tipo de cambio para solventar obligaciones denominadas en dólares de los EE.UU.A., pagaderas en la República Mexicana. Disponible en: http://www.banxico.org.mx/tipcamb/tipCamMIAction.do?idioma=sp
Comisión Reguladora de Energía (2016). Reporte diario de precios de gas natural, gas licuado de petróleo, combustóleo y petróleo. Disponible en: http://www.cre.gob.mx/documento/3884.pdf
Cox, A., Hooker, H,. Markwick, C y Reilly, P (2009). Financial wellbeing in the workplace. Institute For Employment Studies, University of Sussex, UK.
Del Pino, R. (2006). Fuentes potenciales de Estrés Laboral en una actividad de alto riesgo. Ponencia para el V Congreso Nacional de la AMET. Universidad Nacional Autónoma de México.
Del Pino, R. (2009). Análisis diferencial del Estrés Laboral en una actividad ocupacional estratégica predominantemente masculina: una aproximación etnográfica y cuantitativa desde la perspectiva de género. Ponencia para el Congreso Internacional de Contaduría, Administración e Informática. Universidad Nacional Autónoma de México.
Dillman, J. J. y Horton, S. E. (1986). Stress from financial problems and ways of coping: Implications for family counselors. In K. P. Schnittgnrund (Ed.), Proceeding of the American Council on Consumer Interests (pp.56-62). St. Louis, MO.
Folkman, S. (1984). Personal control and stress and coping processes: A theoretical analysis. Journal of Personality and Social Psychology, 46,(4) 839-852.
Folkman, S., y Lazarus, R. S. (1980). An analysis of coping in a middle-aged community sample. Journal of Health and Social Behavior, 21, (1) 219-239.
García, M.V. (2011). Análisis causal con ecuaciones estructurales de la satisfacción ciudadana con los servicios municipales. Disponible en: http://eio.usc.es/pub/mte/descargas/proyectosfinmaster/proyecto_610.pdf
Garman, E. T., Leech, I. E. y Grable, J. E. (1996). The negative impact of employee financial behaviors on employees. Financial Counseling and Planning, 7,(1) 156-168.
Hair, J. F. Jr., Anderson, R. E., Tatham, R. L. y Black, W. C. (2010). Análisis Multivariante (7th ed.). Upper Saddle River, NJ: Prentice Hall.
Heckman, S., Lim, H. y Montalto, C. (2014). Factors Related to Financial Stress among College Students, Journal of Financial Therapy: 5( 1) 3 http://dx.doi.org/10.4148/1944-9771.1063
Hernández, R. S. (2010). Metodología de la investigación. 4ed. México, DF: Mc Graw-Hill.
Hill, R. (1949). Families under stress. Westport, CT: Greenwood.
Joo, S. (1998). Personal financial wellness and worker job productivity. Unpublished doctoral dissertation, Virginia Polytechnic Institute y State University, Blacksburg.
Kandaiya, S., Achchuthan, S. y Umanakenan, R. (2014). Pay Satisfaction and Financial Stress: A Study of the School Teachers in the Northern Province, Sri Lanka (June 7, 2014). Journal of Education and Practice, 5(7), 16-23, 2014. Disponible en: http://ssrn.com/abstract=2447207
Kim, J (1999). Proceedings of Association for Financial Counseling and Planning Education. 10(1), 81.
Kim, J. (2000). The effects of workplace financial education on personal finances and work outcomes. Unpublished doctoral dissertation, Virginia Polytechnic Institute y State University, Blacksburg.
Kim, J. y Garman, E. T. (2003). Financial stress and absenteeism: An empirically derived research model. Financial Counseling and Planning, 14(1), 31–42.
Kim, J., Sorhaindo, B. y Garman, E. T. (2006). Relationship between financial stress and workplace absenteeism of credit counselling clients. Journal of Family and Economic Issues.1(27), pp. 458-478.
McCubbin, H. y Patterson, J. (1983). The family stress process: The Double ABCX model of adjustment and adaptation. Marriage and Family Review, 1(6,) 7-37.
McKenry, P. C. y Price, S. J. (1994). Families coping with problems and change. In P. C. McKenry y J. Price (Eds.). Families and Change: Coping with Stressful Events. Thousand Oaks, CA: Sage, pp.1-18.
Mejía Córdova, Guillermo (2016) Impacto de las capacidades financieras en el bienestar de los empleados. RECAI Revista de Estudios en Contaduría, Administración e Informática, [S.l.], p. 1-23, abr. 2016. ISSN 2007-5278. Disponible en: http://www.revistarecai.mx/index.php/recai/article/view/146/88.
Montpetit, M.A.,Kapp,A.E. y Bergeman,C.S.(2015). Financial stress, neighborhood stress, and well-being: mediational and moderational models. J. Community Psychol., 43(3) 364–376. doi: 10.1002/jcop.21684
Park, N., Heo, W., Grable, J. E., y Ruiz-Menjivar, J. (2015). Financial Hardship, Social Support, and Stress: The Consumer Perspective. Paper to be presented at the American Council on Consumer Interest Annual Conference, Clearwater Beach, FL.
Ponnet,K., Van Leeuwen, K. y Wouters, E. (2014). Examining mediating pathways between financial stress of mothers and fathers and problem behaviour in adolescents. Journal of Family Studies. 20(1) 66-78. Disponible en: http://dx.doi.org/10.5172/jfs.2014.20.1.66
Porter, N. M. (1990). Testing a model of financial well-being. Blacksburg: Virginia Polytechnic Institute and State University. Disponible en: http://www.creditojusto.org/files/50.pdf
Porter, N. M. y Garman, E. T. (1993). Testing a conceptual model of financial well-being. Financial Counseling and Planning,1( 4), 135-164.
Reddy, R., Bruhn, M. y Tan, C. (2013) Capacidades financieras en México : resultados de la encuesta nacional sobre comportamientos, actitudes y conocimientos financieros. Washington DC ; World Bank. Disponible en: http://documents.worldbank.org/curated/en/2013/11/18526101/financial-capability-mexico-results-national-survey-financial-behaviors-attitudes-knowledge-capacidades-financieras-en-mexico-resultados-de-la-encuesta-nacional-sobre-comportamientos-actitudes-y-conocimientos-financieros.
Rowley, S., Ong, R. y Haffner, M. (2015). Bridging the Gap between Housing Stress and Financial Stress: The Case of Australia, Housing Studies, 30(3), 473-490, DOI: 10.1080/02673037.2014.977851
Saavedra, M. (2008). Estrés Laboral en una empresa de servicio público de la industria eléctrica en México. Tesis para obtener el grado de Doctor en Administración. Universidad Autónoma de Guadalajara.
Sarriá Sánchez, E; Pozo Cabanillas, P; Méndez Zaballos, L; (2006). Estrés en madres de personas con trastornos del espectro autista. Ps icothema, 18() 342-347. Disponible en: http://www.redalyc.org/articulo.oa?id=72718302
Secretaría de Hacienda y Crédito Público (2016). Política Financiera. Finanzas Públicas. Criterios Generales de Política Económica para la Iniciativa de Ley de Ingresos y el Proyecto de Presupuesto de Egresos de la Federación Correspondientes al Ejercicio Fiscal 2016. Disponible en: http://www.shcp.gob.mx/POLITICAFINANCIERA/FINANZASPUBLICAS/finanzas_publicas_criterios/cgpe_2016.pdf
Sturgeon,J.A., Arewasikporn,A.,Okun,M.A.,Davis,M.C.,Ong,A.D.,Zautra,A.J. (2016). The Psychosocial Context of Financial Stress: Implications for Inflammation and Psychological Health. Psychosomatic Medicine: February/March 2016 - Volume 78 - Issue 2 - p 134–143. Doi: 10.1097/PSY.0000000000000276
Tedeschi, R. G., y Calhoun, L. G. (2004). Posttraumatic growth: Conceptual foundations and empirical evidence. Psychological Inquiry, 15, 1-18.
Vosloo, W., Fouche, J. y Barnard, J. (2014). The Relationship Between Financial Efficacy, Satisfaction With Remuneration And Personal Financial Well-Being. International Business & Economics Research Journal (IBER), [S.l.], v. 13, n. 6, p. 1455-1470, oct. 2014. ISSN 2157-9393. Disponible en: http://www.cluteinstitute.com/ojs/index.php/IBER/article/view/8934. http://dx.doi.org/10.19030/iber.v13i6.8934
Wei, H. y Chen, J. (2013). The Relationships Between Family Financial Stress, Mental Health Problems, Child Rearing Practice, and School Involvement Among Taiwanese Parents with School-Aged Children. Journal of Child and Family Studies. Disponible en: http://dx.doi.org/10.1007/s10826-013-9772-8
Williams, F. L. (1982). Introduction: Financial Counseling. In Guidelines to financial counseling with crisis intervention and consumer economics education. West Layfayette, IN: Agricultural Experiment Station, Purdue University.
Davis, C.G. y Mantler, J. (2004). The Consequences of Financial Stress for Individuals, Families, and Society. Centre for Research on Stress, Coping and Well-being Carleton University, Ottawa.
Apéndice A
Cuestionario de Bienestar y Estrés Financiero, Resultados de Trabajo y Salud del trabajador
Notas de autor
guillermo.mejia.c@gmail.com
Información adicional
Clasificación
JEL:: C30,
H75, I31