Resumen: Objetivo, identificar los mecanismos por medio de los cuales se implementan las acciones de Orientación al Mercado en las Pequeñas Empresas productoras del sector del calzado en cuero de la ciudad de Bogotá. Método: se realizó una investigación exploratoria utilizando la técnica cualitativa de entrevista a profundidad, los datos se analizaron a través de un análisis hermenéutico en el software Atlas. TI. Resultados: los hallazgos presentan aspectos con los cuales se puede concluir que la mayoría de los empresarios del sector desconocen la importancia y aplicación de la orientación al mercado conclusiones: para los empresarios de este sector los negocios son vistos más desde la perspectiva de la producción y no tanto desde el punto de vista del mercadeo y del análisis del sector.
Palabras clave:Orientación al MercadoOrientación al Mercado, Pequeñas Empresas Pequeñas Empresas, Bogotá Bogotá, Calzado en cuero Calzado en cuero.
Abstract: Purpose: of this research is to identify mechanisms through which Market Orientation actions are implemented in leather footwear SME´s in Bogotá. Method: an exploratory research was carried out using the qualitative technique of in-deep interview, data were analyzed through a hermeneutical analysis in Atlas software. Findings: aspects like the majority of entrepreneurs in the sector are unaware of the importance and application of the Market Orientation and for them. Conclusions business is seen more from a production perspective, and not from the point of view Marketing and sector analysis.
Keywords: Market Orientation, Bogotá , Small Enterprises, Leather Shoes.
Orientación al Mercado en las Pequeñas Empresas del Sector Calzado en Cuero de la Ciudad de Bogotá
Market Orientation in Small Enterprises of Leather Footwear Sector at Bogotá
Recepción: 13 Febrero 2017
Aprobación: 19 Abril 2017
Los resultados de mercadeo y de gestión organizacional en las Pymes en Colombia, se han visto afectados por una disminución en las ventas (Confecámaras, 2011, Supersociedades, 2014, Acicam, 2014, Mc Cartan-Quin y Carson, 2003) originados por bajos niveles de productividad, la existencia de productos con poco valor y la falta de innovación y de acciones de Mercadeo tal como se puntualizó anteriormente, aspectos que hacen que muchas de estas empresas se cierren y desaparezcan en el corto tiempo (Confecámaras, 2011)
La literatura tiene en cuenta el concepto de Orientación al Mercado, en la medida en que este contribuye al entendimiento del manejo de la información que debe obtenerse de los consumidores y de la competencia, así como también la información relativa a las variables externas que impactan de una u otra manera la actividad empresarial, permitiendo a las empresas suministrar productos que superen las expectativas del cliente y de la competencia (Noble, RajivSinha y Kumar, 2002).
En este sentido, el concepto de Orientación al Mercado forma parte de la cultura organizacional de las empresas y es considerado como una estrategia que puede generar ventajas diferenciales frente a la competencia según lo corroborado por Narver y Slater (1990); Ruekert (1992); Jaworski y Kohli (1993); Deshpandé (1993). No obstante, estos estudios analizan el concepto de la orientación al mercado desde una posición de tipo cuantitativo, constituyéndose en una oportunidad de investigación desde otras perspectivas y revisando el concepto dentro del marco de la estructura de las pequeñas y medianas empresas, según Farrell (2002).
Por otra parte, el concepto de orientación al mercado también ha sido analizado y estudiado por otros investigadores que coinciden en que es un elemento constitutivo de la cultura organizacional y que a través del conocimiento del entorno del sector, las empresas pueden desarrollar y potencializar una serie de habilidades conducentes a la determinación de las necesidades de sus clientes activos y clientes potenciales, haciendo uso de la generación de información o inteligencia de mercados (Vega y Rojas, 2011).
Así mismo, la perspectiva conceptual de Kohli y Jaworski (1990) es la que cuenta con mayor aceptación por parte de la literatura académica sobre el tema, dadas las diversas validaciones empíricas de la misma a nivel internacional, además de ser la única que cuenta con validación empírica en el contexto colombiano (Vega y Rojas, 2011), en donde se evalúan exactamente las mismas dimensiones con las que cuenta el modelo original que son, a saber: Generación de la Información, Diseminación de la Información y Capacidad de Respuesta.
De acuerdo con lo anterior, la implementación y práctica de la orientación al Mercado, tiene que ver más con la generación de experiencias para el cliente, la satisfacción de sus necesidades y no tanto con la concepción de la colocación de productos y servicios en el mercado; en donde tiene un rol preponderante la manera en que la empresa responde a las necesidades de sus clientes.
Con base en los anteriores argumentos, la pregunta de investigación que se plantea es la siguiente: ¿Cuáles son los mecanismos por medio de los cuales se implementan las acciones de Orientación al Mercado en las Pequeñas Empresas productoras del sector del calzado en cuero de la ciudad de Bogotá? Lo anterior, se ejecutará a través del siguiente objetivo general: identificar los mecanismos por medio de los cuales se implementan las acciones de Orientación al Mercado en las Pequeñas Empresas productoras del sector del calzado en cuero de la ciudad de Bogotá.
Una primera definición sobre la Orientación al Mercado es la planteada por Charles, Noble, Rajiv .Sinha y Kumar (2002); donde según ellos, la Orientación del Mercado es la forma como las empresas recaban y utilizan la información suministrada por el consumidor para posteriormente satisfacer sus necesidades de acuerdo con las expectativas que tienen de un producto o servicio determinado.
Otra definición es la aportada por Day (1994), quien se refiere a la orientación al mercado como una forma donde los procesos llevados a cabo por las organizaciones dependen en gran medida de la información que se genera y se encuentra en el ambiente exterior de las empresas, y que son el medio para el aprendizaje y el perfeccionamiento de la diversas actividades empresariales. Al respecto, Hurley y Hult (1998) manifiestan que los aprendizajes de que son objeto las empresas en su entorno, inciden en los procesos de innovación, como elemento fundamental de una cultura organizacional y por ende en los resultados.
Visto de esta manera, las empresas que tienen una mayor orientación al mercado tienen la posibilidad de contar con amplia información para desarrollar planes estratégicos que pueden hacer la diferencia en la anticipación y solución de problemas frente a empresas que manejan un menor grado de orientación al mercado (Wang, L.,2011).
Es importante destacar que la capacidad de anticiparse y responder ante los cambios que presenta el mercado y la competencia, es una fortaleza de las empresas con orientación al mercado y se constituye en su principal propósito y en una oportunidad de aprendizaje continuo, que facilita la entrega de productos o servicios que superen los ofrecidos por la competencia. Se puede decir entonces que las empresas con orientación al mercado son empresas encaminadas al aprendizaje (Tuominen, Möller y Rajala, 1997), siendo una característica que garantiza la creación de diferenciales a largo plazo (Day, 1994).
En este orden de ideas, Santos, Vázquez y Álvarez (2002) consideran que “la adopción efectiva de la Orientación al Mercado supone, en última instancia, el desarrollo y mantenimiento de una ventaja competitiva que permite alcanzar un resultado superior” (Pág. 216); ellos mismos, a partir de otros trabajos previos (Webster, 1988; Day, 1994; Greenley, 1995),consideran la Orientación al Mercado como parte de la filosofía empresarial que involucra y articula a todos los integrantes de la actividad comercial dentro de un marco de principios y valores tendientes al mejoramiento de la gestión empresarial, como lo indican Kohli y Jaworski (1990). Tomado de Santos, Vázquez y Álvarez (2002)
En síntesis, la Orientación al Mercado es una estrategia competitiva que debe ser tenida en cuenta en cualquier organización, si se pretende mejorar sustancialmente la relación con los clientes, defenderse de la competencia, optimizar los resultados financieros de la compañía y asegurar su sostenibilidad y crecimiento en el tiempo.
Según Kohli y Jaworski (1990), la Orientación al Mercado hace alusión a la manera y a los medios como las organizaciones indagan y consiguen la información para prepararse ante los posibles cambios que pueda experimentar el mercado. De igual manera, el hacer llegar esta información a través de la organización, se ha constituido en una de las mayores debilidades de la orientación al mercado, generando ciertas dificultades en los procesos de comercialización y venta.(Gellynck, X., 2012).
Por tanto, y según Vega y Rojas (2011), los diversos planteamientos realizados por Kohli y Jaworski (1993), relacionados con la Orientación al Mercado, definen con claridad que las labores de generación de la inteligencia, la diseminación o flujo de la información al interior de la organización y la habilidad para responder y actuar frente a las variaciones del mercado, son variables que identifican y caracterizan a las empresas cuya gestión organizacional tiene un fuerte componente de Orientación al Mercado.
Lo anterior, permite comprender que si las empresas quieren encaminar su gestión dentro del marco de la Orientación al Mercado, deben observar y promover estos tres aspectos importantes que permiten a las organizaciones centrarse en el cliente y en el mercado, evitando así sorpresas que pueden alterar su funcionamiento y desempeño.
Dentro del concepto de la orientación al mercado, existe una serie de componentes que se definen como “el conjunto de factores organizativos que favorecen o impiden la puesta en marcha o ejecución de la filosofía de negocios que representa el concepto de marketing” (Kohli y Jaworski, 1990) y entre ellos se consideran:
· Cultura Organizacional liderada por la alta dirección en cuanto a la modelación de valores y promoción hacia la Orientación al Mercado.
· Colaboración y coordinación entre departamentos permite dar respuesta a la inteligencia de mercado al estar el trabajador más cerca del cliente.
· Capacidad de la alta gerencia para asumir riesgos y tomar decisiones de riesgo. Facilita el compromiso hacia la innovación.
· Bajo nivel de conflicto interdepartamental. A menor conflicto interdepartamental mayor Orientación al Mercado.
· Manejo de sistemas de información que faciliten la comunicación y el intercambio para promover la generación de la inteligencia de mercado y su utilización.
· Otorgamiento de incentivos y recompensas en la gestión de Orientación al Mercado.
Los resultados de Jaworski y Kohli (1993) muestran que la asociatividad interna estimula la diseminación de la información, en la medida que los empleados manifiestan su interés por las ideas y sugerencias de otros (Kohli & Jaworski, 1990). El buen uso de la información influye favorablemente en las relaciones del personal y en la forma como se transmite y se articula con los diferentes grupos de trabajo (Jaworski & Kohli, 1993).
Kohli y Jaworski analizaron la relación entre Orientación al Mercado y los resultados de las compañías desde la percepción de los gerentes , así como también desde el punto de vista de la participación de mercado (Jaworski & Kohli, 1993). Analizaron además, el impacto de la Orientación al Mercado en los colaboradores de las empresas con una clara orientación hacia el cliente, detectando en ellos un alto grado de satisfacción y compromiso con la misma (Kohli & Jaworski, 1990; Jaworski & Kohli, 1993).También se concluyen a este respecto, que los aprovechamientos que puedan hacerse del mercado, la articulación y solidez entre los departamentos, la influencia de los directivos en los colaboradores y la capacidad de riesgo al asumir su gestión, tienen relación directa con el desempeño empresarial (Dubihlela, J., 2013).
Algunas investigaciones confirman que las empresas diseñadas desde la perspectiva de la Orientación al Mercado y como parte de su estrategia de gestión empresarial, obtienen mejores resultados y una mayor efectividad en sus operaciones en comparación con las que no han adoptado el concepto (Narver&Slater, 1990; Ruekert, 1992; Jaworski & Kohli, 1993; Deshpandé et al., 1993). Tomado de Buckley, P, Burton, F & Mirza, H (1998)
Por otra parte, autores como Shapiro (1988), exponen que las empresas que se proyectan hacia el exterior de la organización y que recogen y aprovechan la información del mercado, son realmente las empresas que tienen una Orientación al Mercado, lo que les permite sin lugar a dudas, generar valor para el consumidor y garantizar su fidelización y la sostenibilidad de la compañía a futuro. Por el contrario, el concepto no está dado por las acciones de marketing que las empresas puedan realizar. Por tanto, la Orientación al Mercado debe considerarse desde un enfoque netamente estratégico, capaz de abarcar a toda la organización y no como una actividad exclusiva de la gestión de las áreas de marketing (Bello, Polo y Vásquez, 1999), donde se concentra la estrategia general del negocio (Chan y Ellis, 1998) y que preferiblemente debe ser liderada por los altos directivos. Tomado de Santos, Vázquez y Álvarez (2002)
Las empresas que se han inclinado por la implementación de la Orientación al Mercado, han tenido resultados favorables en la aplicación del Marketing (Kohli&Jaworski, 1990; Pitt et al., 1996; Caruanna et al., 1999), por cuanto la Orientación al Mercado establece con claridad las actividades principales que un departamento de Marketing debe realizar para dar cumplimiento a los objetivos propuestos por la organización(Kohli&Jaworski, 1990; Narver&Slater, 1990), actividades sugeridas y que forman parte del concepto del marketing (Blankson& Ming-Sung, 2005). Pinzón, Martínez, Maldonado (2013).
Por ser la Orientación al mercado un concepto que ha venido siendo tratado particularmente por las grandes empresas (Gilmore et al., 2001; Blankson& Stokes, 2002; Keskin, 2006), es importante considerar su aplicación en las Pymes, que agrupan prácticamente las dos terceras partes de las empresas del mundo y contribuyen al desarrollo de las economías de los países (Tuteja, 2001). A pesar que se conoce las implicaciones de la Orientación al mercado en el desarrollo y sostenibilidad de las pequeñas empresas (Rojsek&Konic, 2008), son muy pocos los estudios que se han hecho a este respecto y donde se ha concluido que el incremento de las ventas y la mayor cobertura del mercado son el resultado de la aplicación de la Orientación al Mercado (Pelham y Wilson, 1996). Pinzón, Martínez, Maldonado (2013).
Estudios realizados recientemente en la Pymes de Malasia han demostrado que a pesar de que es un país con un desarrollo sostenible, las empresas manufactureras también experimentan ciertos fracasos y que a pesar de que la literatura afirma que la Orientación al mercado tiene un impacto en el rendimiento y crecimiento empresarial, es conveniente analizar la relación que tiene el comercio electrónico como una forma de mejorar los resultados y garantizar el éxito de este tipo de empresas (Jebna, A.K., Baharudin, A.S., 2014).
Sobre la relación que existe entre la orientación al marketing en internet, la orientación al mercado, la orientación al aprendizaje y la capacidad de innovación y rendimiento, se ha encontrado que las empresas con orientación en el cliente, donde existe una coordinación de todas sus funciones, y donde la información fluye ágilmente entre las diferentes dependencias, donde hay una cultura encaminada al aprendizaje y un enfoque de comercialización a través del internet, facilitan la creatividad e innovación en las Pymes, factores que contribuyen al rendimiento y al logro de los propósitos de estas organizaciones y que son aún objeto de investigación en los países en vía de desarrollo (Aziz, N.A., Omar, N.A., 2013).
Se ha podido conocer también que en las Pymes existe cierta dificultad para planear las acciones de marketing, debido en primer lugar a la poca experiencia que tienen las empresas en el conocimiento de esta temática; en segundo lugar, las empresas cuentan con muy poco tiempo para dedicar a la investigación del mercado y por último no se dispone de los recursos económicos necesarios para llevar a cabo las estrategias de marketing. Es importante destacar, que la innovación o desarrollo de nuevos productos, depende en ocasiones no solo del costo de ingresar al mercado, sino también del tipo de segmentación del grupo objetivo al cual se van a dirigir, y cómo ellos perciben el producto (Melero & Montaner, 2016). De igual manera la innovación requiere del conocimiento externo, y en la mayoría de casos las ideas para el desarrollo de nuevos productos han surgido más de los clientes y distribuidores que de las empresas directamente (Gao, X., 2011)
Otro estudio analiza la relación existente entre la orientación al mercado de tecnologías de información, como el internet, considerado como un medio bien importante para mantener una comunicación permanente con los clientes y generar ventajas competitivas con la obtención de información anticipada. De igual manera, se requiere articular los diferentes sistemas de información para permitir al empresario optimizar los recursos con que cuenta (Celuch, K., Murphy, G., 2010).También se analizó la relación entre la cultura y los beneficios que las redes sociales pueden aportar a las Pymes de servicios (Luczak, C., Mohan-Neill, S., Colinas, G., 2010) a fin de generar una teoría sobre el particular.
Se ha considerado que el aprendizaje es una forma de optimizar la capacidad de las organizaciones, pero se ha encontrado que los conceptos de la orientación al mercado difieren en su significado entre las diferentes dependencias de una empresas, ya que al hacer uso de modelos mentales donde se tienen en cuenta las percepciones y creencias de las personas se presentan diferencias en cuanto al concepto de la Orientación al Mercado que se tiene y a la imprecisión en la definición de las actividades y acciones que deben formar parte de la orientación al Mercado (Bradshaw, R., Maycock, C., Öztel, H., 2008)
Otros estudios corroboran que la aplicación de la Orientación al Mercado, contribuye en gran proporción al mejoramiento de los resultados empresariales (Appiah-Adu y Singh, 1998), como también su no inclusión puede influir de manera negativa en la calidad y el desarrollo de nuevos productos, más que el impacto que puede tener sobre las estrategias, tamaño y ambiente de las empresas (Pelham, 2000). Por otro lado, Gilmore et al (2001), encontró que existen también una serie de limitaciones como la capacidad directiva, la disponibilidad de recursos, las presiones del mercado y el andamiaje organizacional, que hacen que la aplicación del concepto en las Pymes obedezca más a la casualidad, la informalidad y a los golpes de suerte y no tanto a un proceso planeado que posibilite una reacción programada (Pinzón, Martínez, Maldonado, 2013).
Autores como, McCartan-Quin y Carson (2003) concluyeron que la gran mayoría de Pymes se liquidan prematuramente por dificultades presentadas con el comportamiento de las finanzas y por no acogerse a la filosofía de la Orientación al Mercado. De igual manera existen ciertas limitaciones en cuanto a la disponibilidad de recursos y experiencia tecnológica (Badger et al., 2001; Mensah, 2004; Pinzón, Martínez, Maldonado, 2013).
De acuerdo con lo anterior, se puede afirmar que la Orientación al mercado es el medio que debe ser utilizado por las Pymes para garantizar su crecimiento y sostenibilidad en el mercado, dada la relación que existe entre el consumidor, la fuerza laboral, el aspecto motivacional y la generación de información, sin importar que tan grande o pequeña sea la organización (Pinzón, Martínez, Maldonado, 2013).
Teniendo en cuenta las diversas definiciones sobre Orientación al Mercado, surge la inquietud de cómo medir las distintas actividades y establecer específicamente las tareas donde las empresas deben concentrarse para generar una ventaja competitiva que agregue valor al consumidor y es aquí donde aparecen las variables comportamentales expuestas por Kohli y Jaworski (1990) en su escala de medición Markor, que mide los tres componentes de la Orientación al Mercado y que es de amplio conocimiento y aceptación (Cadogan y Diamantopoulus,1995; Doyle y Wong, 1998; Siguaw, Simpson y Baker, 1998), Tomado de Trieneken,J Omta, S (2002).
Desde el punto de vista del impacto de la orientación al mercado en el desempeño y en los resultados de índole financiera, se han realizado estudios en el sector de la MiPymes utilizando la escala MARKOR y evaluando de manera independiente la incidencia de cada una de las dimensiones de la orientación al mercado, a saber: la generación de la información, la diseminación de la información y la capacidad de respuesta, frente a la gestión financiera de las empresas.
También se estudió y se analizó la injerencia de las mismas comparativamente con el rubro de ventas netas y la utilidad de la operación con relación a los activos, encontrando curiosamente que la aplicación de la orientación al mercado no tiene una incidencia directa en el manejo financiero de estas empresas (Vega, R. & Rojas, S., 2009).
Se han presentado otras escalas de medición como las propuestas por Narver y Slater (1990) donde se miden las variables de orientación al cliente, orientación a la competencia e interdependencia funcional y donde se utilizan también escalas tipo Likert que miden las actitudes y grado de conformidad de los encuestados.
Con base en lo anterior, es indispensable establecer sistemas de medición para estos conceptos a fin de poder establecer su presencia y el grado de relación que pueden tener.
Dadas las anteriores consideraciones, es importante destacar que la literatura específica de Orientación al Mercado en el ámbito de las Pymes según una consulta hecha en Scopus, crece en promedio cada año en 9 por ciento. Así mismo, el método por excelencia para abordar a este tipo de empresas es el cuantitativo (Aljanabi & Noor 2015; Chen 2012; Crespo et al. 2013; Dubihlela 2013; Gao 2011; Gellynck et al. 2012; Karami et al. 2014; Mokhtar et al. 2014; Moreira & Silva 2013; Raju et al. 2011; Selver Ruzgar et al. 2015; Shehu & Mahmood 2014; Shin et al. 2012; Siddique 2014; Tammi et al. 2014; Troilo 2012; Wang 2011), seguido por el abordaje mixto (Bradshaw, Maycock, & Öztel, 2008; Reijonen & Laukkanen, 2010); y en últimas por el cualitativo (Arpa et al. 2012; Renko et al. 2005)
Así mismo, los académicos que más se han preocupado por el asunto de la Orientación al Mercado en Pequeñas Empresas según el continente en el que se hace la validación empírica son en orden de cantidad de documentos: Europa (con 5 documentos), Asia (con 7), África (con 3), América (con 1), la tabla 1, presenta los documentos por región.

En este orden de ideas, al profundizar en aquellos estudios de orden cualitativo, se encuentra que Renko, M (2005) revisa la construcción de la orientación del mercado y el comportamiento de este concepto en las empresas de biotecnología. A su vez, Arpa, C (2012) contribuyen a proporcionar una visión de la orientación emprendedora, la Orientación al Mercado y la internacionalización de las pequeñas y micro empresas nacidas globales, asunto que abordan desde las perspectivas de los propietarios de las organizaciones. Así mismo, Nahan-Suomela, R (2013) revisan la manera en la cual la Orientación al Mercado desde una perspectiva cultural, se relaciona con los procesos de internacionalización de las Pequeñas Empresas; y a su vez, la manera en la cual este tipo de empresas pueden desarrollar sus negocios a un nivel global.
En este sentido, se hace relevante explorar desde un referente cualitativo este concepto para las Pequeñas Empresas en Colombia, dado que según lo indicado en párrafos anterioress no hay estudios previos utilizando dicha metodología en este contexto; así mismo, la literatura permite afirmar que es importante revisar este concepto para el ámbito de las Pequeñas Empresas que tienen potencial exportador (Nahan-Suomela, 2013) como es el caso de las del sector de manufactura en cuero. Dado lo anterior, en la Tabla 2 se presenta las categorías orientadoras que se han de utilizar para el abordaje cualitativo del fenómeno, según la estrategia metodológica trazada para el problema que se planteó en la introducción del documento, mismas que provienen del modelo original de Kohli y Jaworski (1990) y de la literatura subsecuente.

Es relevante destacar que este trabajo de investigación, contempló las dimensiones culturales y gerenciales expuestas en Narver y Slater (1990), pero al observar que el sector calzado en cuero en Colombia no cuenta con estructuras organizacionales formales, y a su vez, el nivel de formación académicos de los empresarios es bastante limitado, se prefirió trabajar con el enfoque de Kohli y Jaworski (1990), que se centra en los procesos de información en la organización. Por otra parte, en lo que se puede evidenciar del sector, no existe una proyección sistemática a largo plazo, ni análisis de rentabilidad de la empresa, como tampoco existe la orientación hacia el competidor ni una coordinación interfuncional formal
De acuerdo con la revisión de la literatura respecto al concepto de Orientación al Mercado y a la naturaleza del problema planteado, esta investigación se aborda desde el paradigma pragmático. El tipo de investigación es no experimental, no probabilística y exploratoria transversal (Creswell,J. 2003). A su vez, el método de investigación utilizó la herramienta cualitativa de entrevista en profundidad a la cual se le realizó un análisis hermenéutico en el software Atlas.TI.
Para alcanzar el objetivo propuesto esta investigación se desarrolla en una población que facilite obtener de primera mano una información real y una aproximación del contexto en el que se desenvuelven las Pequeñas Empresas, para identificar los mecanismos por medio de los cuales se implementan las acciones de Orientación al Mercado en las Pequeñas Empresas productoras del sector del calzado en cuero de la ciudad de Bogotá. Por tanto, dado que, en primera instancia, la literatura ha abordado este fenómeno desde una perspectiva cuantitativa y lo que se requiere para este contexto es profundizar en los aspectos que están contenidos en el planteamiento de Kohli y Jaworski (1990), se opta por una estrategia metodológica cualitativa en un sector que requiere de mayor conocimiento; en segunda instancia, es posible abordar el problema desde los referentes cualitativos, dado que literatura previa ha mostrado resultados, algunos de ellos específicamente en Pequeñas y Medianas Empresas (Arpa et al. 2012; Renko et al. 2005; Nahan-Suomela, R., 2013).
La población objeto de estudio está conformada por 178 empresas del sector del cuero y calzado de la ciudad de Bogotá y distribuidas de la siguiente manera: 10 grandes, 20 medianas y 148 pequeñas (Iniciativa Cluster de Cuero, Calzado y Marroquinería, 2012). Se seleccionaron exclusivamente las pequeñas empresas, mismas que cuentan con máximo 20 empleados.
Es así que, el abordaje de los participantes se hizo por medio de la técnica no probabilística de muestreo por conveniencia. Es importante aclarar que los participantes o personas a entrevistar fueron directamente los gerentes o propietarios, quienes son los conocedores del funcionamiento de la misma y que forman parte de empresas familiares conformadas por menos de 20 trabajadores, se encuentran concentradas en el barrio Restrepo de la ciudad de Bogotá y cuya infraestructura y organización son similares.
Las preguntas de la entrevista en profundidad fueron construidas a partir de las dimensiones que plantean Kohli y Jaworski (1990) para el concepto de Orientación al Mercado; a su vez, fue sometido a revisión por parte de un empresario y dos académicos para validar la pertinencia de las preguntas y la fácil comprensión de las mismas. A continuación se exponen los aspectos metodológicos del estudio
La categoría orientadora del instrumento corresponde a la Orientación al Mercado; a su vez, los ejes de indagación son las dimensiones de este concepto: la generación de inteligencia, la diseminación de la información y capacidad de respuesta, de acuerdo con el Modelo de Kohli y Jaworski (1990). Las preguntas formuladas fueron la guía para realizar la entrevista a profundidad, con el propósito de lograr una aproximación real de sus posiciones al respecto, el cuestionario contó con 30 preguntas abiertas.
Es importante precisar que la cantidad de entrevistas practicadas, 6 en total, estuvieron determinada por la repetición de las diferentes apreciaciones emitidas por los diferentes participantes hasta alcanzar una saturación de la categoría orientadora y sus ejes de investigación, tal como es indicado desde la perspectiva metodológica de la Teoría Fundamentada (Strauss, A y Corbin, J, 1990; Strauss A. y Glaser B. 2009); es así que se codificó abiertamente, para posteriormente generar códigos axiales correspondientes a los ejes de indagación y, posteriormente, redes semánticas – o familias – pertinentes a las categorías orientadoras, mismos que surgieron del análisis del discurso de los participantes.
Así mismo, la obtención de la información, se realizó a través de una entrevista a profundidad, con cada uno de los participantes, haciendo uso de grabación magnetofónica. La información fue revisada y transcrita para su ingreso a la plataforma Atlas Ti.
Para el procesamiento de la información, se utilizó el aplicativo Atlas TI que permitió fundamentar y codificar los apartes subrayados en las diferentes transcripciones y establecer las relaciones con las diferentes categorías. Procesada y analizada la información, se generarán las respectivas redes semánticas que permitirán a través de su análisis, establecer los hallazgos de la investigación.
Los resultados encontrados en la presente investigación se describen continuación:
En la Figura 1., se puede apreciar las variables que caracterizan a las empresas con Orientación al Mercado y las cuales serán objeto de estudio en esta investigación a saber: las actividades de generación de información [1-8], la diseminación de la información [0-6] y la capacidad de respuesta [2-14] están directamente relacionadas con la Orientación al Mercado. De igual manera, la generación de la información [1-8], está asociada con la diseminación de la información [0-6] y con la capacidad de respuesta [2-14] de la organización. La diseminación de información [0-6] se encuentra asociada con la generación de la información [1-8], y la capacidad de respuesta [2-14]. A su vez, la capacidad de respuesta [2-14] está asociada con la diseminación de la información [0-6] y la generación de información [1-8].

Entre las personas entrevistadas se considera la orientación al mercado como una guía comercial o un plan que contiene las instrucciones para comercializar un producto de manera adecuada.
“… [Básicamente me da la idea de que le den a uno a conocer, básicamente, los posibles compradores que pueda haber en el gremio que nosotros trabajamos que es el calzado, la fabricación de bota de dama en cuero. Básicamente es eso, la comercialización pues que pueda hacer a nivel general]…” (Entrevistado 5, 2015).
Para otros, la orientación al mercado se entiende como la segmentación de los clientes o posibles compradores y el conocimiento de las necesidades del cliente.
“… [La segmentación. Es como a qué tipo de cliente vamos a proyectarnos, en cuanto a nuestras colecciones y los productos que hacemos]…” (Entrevistado 1, 2015).
El concepto de orientación al mercado dentro de sus categorías y dimensiones a la luz de la teoría, no es observado como una práctica generalizada, aunque algunos fabricantes del calzado realizan prácticas que pueden ser consideradas dentro de la orientación al mercado como válidas, pero que ellos desconocen su importancia e implicaciones.
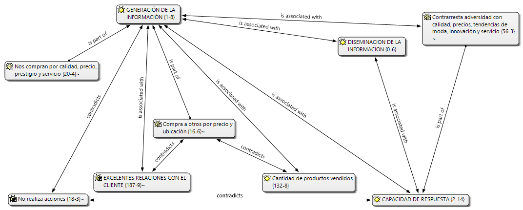
La generación de la información [1-8], figura 2, como una actividad específica de las empresas que están orientadas hacia el mercado, se encuentra asociada de manera directa con la forma como las empresas del sector obtienen su información para contrarrestar la adversidad o posibles ataques de la competencia y el mercado, con la calidad, precios, tendencias de la moda, innovación y servicio [56-3], condición que hace parte de la capacidad de respuesta [2-14] o forma de actuar frente a los cambios del mercado y de la competencia por parte de la organización. La generación de la información está también asociada con la diseminación de la información [0-6] e igualmente se encuentra asociada con la capacidad de respuesta [2-14]. La generación de la información se encuentra asociada con el código cantidad de productos vendidos [132-8], cantidad que se ve afectada cuando el cliente compra a otros proveedores por precio y ubicación [16-6]. El código excelentes relaciones con el cliente [187-9] que está asociado con la generación de información, se ve afectado cuando el cliente compra a otros proveedores [16-6]. Aparece el código algunos empresarios no realizan acciones [18-3], situación que impide a la empresa la generación de la información [1-8] y de igual manera afecta la capacidad de respuesta de la empresa frente a los diferentes hechos del mercado [2-14]. El código compran por calidad, precio, prestigio y servicio [20-4] hace parte de la generación de la información.
La generación de información hace referencia a la forma como las empresas obtienen la información que posteriormente será utilizada para detectar los gustos y preferencias de sus clientes, conocer las nuevas tendencias de la moda en esta materia, y prepararse para actuar frente a los posibles cambios del mercado y ataques de la competencia.

La investigación del mercado y competencia en internet, redes sociales, viajes y vitrinismo [130-5], figura 7, hace parte de la diseminación de la información [0-6] y de la capacidad de respuesta [2-14]. Los temas de reuniones: calidad, diseño, despachos, motivación y trabajo en equipo [75-14] están asociados con la investigación del mercado y competencia [130-5] y con el rol de los colaboradores [0-7] y hacen parte de los objetivos [52-24] y de la diseminación de la información [0-6].
Una de las formas comúnmente utilizadas por las empresas del sector para informar a sus subalternos sobre los diferentes aconteceres, es la reunión con el personal, aunque en algunas empresas solo se hace con los encargados del área y donde tratan temas relacionados con inconvenientes en los procesos de producción, especificaciones de calidad o resolución de problemas e inconformidades de los clientes, nuevas tendencias en la moda, desarrollo y diseño de nuevos productos, nuevos métodos de trabajo del personal, temas motivacionales, metas a alcanzar y necesidades de los clientes.
En cuanto a las reuniones que tienen que ver con aspectos de mercadeo directamente, vale la pena subrayar que no hay personas para tal fin. La gestión de mercadeo es realizada directamente por los comerciales y en algunos caso por los colaboradores de producción quienes sugieren por su experiencia los posibles cambios a realizar.
“… [ Bueno, aquí hay personas que tienen mucha experiencia en el calzado, entonces hemos hecho muchas reuniones para pedir sugerencias. Les decimos a ellos: Bueno, necesitamos hacer un zapato con tales características, usted con qué materiales propone, qué podemos hacer, qué sugerencia nos dá. Entonces tratamos entre todos de sacar algo en común y hacemos pruebas, para ver cómo nos funciona, pues ellos son las personas más inmersas en el proceso, entonces ellos conocen mucho más los procesos, ellos dan su punto de vista y nos ayudan con sus sugerencias ]…” (Entrevistado 1, 2015).

La capacidad de respuesta [2-14], representada en la figura 8, se encuentra asociada con la generación de la información [1-8] y la diseminación de la información [0-6]. La investigación del mercado y competencia en internet, redes sociales, viajes y vitrinismo [30-5] es parte de la capacidad de respuesta y también hace parte de la diseminación de la información. Las estrategias de comercialización en internet, redes sociales, directorios y venta directa [92-2], el desarrollo de productos para clientes [162-5] y la forma como contrarresta las adversidades del mercado con calidad, precios, tendencias, innovación y servicio [56-3], hacen parte de la capacidad de respuesta. Algunas empresas no realizan acciones [18-3] para responder a los cambios del mercado, lo que afecta considerablemente su capacidad de respuesta [2-14].
En cuanto a la capacidad de respuesta de las empresas del sector del calzado, se puede decir que su capacidad está supeditada a los resultados que se obtienen de la investigación del mercado que realizan a través de los diferentes medios, lo que les permite mantenerse informados sobre los posibles cambios y los gustos y preferencias de sus consumidores. Así mismo, el personal que se encuentra vinculado a estas empresas posee una amplia experiencia en la fabricación del calzado, lo que les permite en la mayoría de casos poder diseñar y desarrollar rápidamente muestras y productos solicitados por los clientes. Ellos consideran que es su mayor fortaleza por ser fabricantes directos.
“… [ Aquí hacemos de todo. Acá realmente por ser fabricantes tenemos la ventaja que nosotros podemos realizar desarrollos, entonces el cliente nos dice: “yo quiero este zapato azul con la suela verde en carnaza” Entonces me envía una imagen, nosotros con la persona de desarrollo hacemos la muestra y si al cliente le gusta procedemos hacer el pedido ]…” (Entrevistado 1,2015).
Cuando de incremento en los precios se trata, se experimenta una marcada preocupación, a pesar de la comunicación que se maneja con los clientes, y es la relacionada con el aumento de los costos de los materiales como resultado de los cambios en la tasa representativa del mercado, cambios que los afectan directamente por materiales que no se producen en el país y necesariamente tienen que ser importados, obligándolos en algunos casos a asumir estas diferencias, dadas las negociaciones que se han realizado previamente con el cliente y donde los precios y condiciones deben ser mantenidos.
“… [ Nosotros trabajamos sobre pedidos, entonces cuando sube por ejemplo el dólar, los proveedores a nosotros si nos suben, pero nosotros no podemos subirle al cliente porque ya son negociaciones pactadas ]…” (Entrevistado 4, 2015).

Uno de los principales hallazgos de la investigación presenta que, en primera instancia, el punto de vista de la mercadotecnia, en la mayoría de las empresas vinculadas al sector del calzado, existe un alto nivel de desinformación y desconocimiento de los conceptos y teoría sobre la Orientación al Mercado (Kohli & Jaworski, 1990), como un aspecto fundamental que debe ser tenido en cuenta para el desarrollo, crecimiento y sostenibilidad de las empresas dentro de mercados altamente competidos (Jaworski & Kohli, 1993). Lo anterior, permite concluir que las pequeñas empresas del sector, no tienen un enfoque de Orientación al Mercado, lo que dificulta en gran medida su operación y normal funcionamiento y sostenibilidad futura.
Sin embargo, algunos fabricantes del calzado realizan algunas acciones aisladas que pueden ser consideradas dentro de la Orientación al Mercado como válidas, actuaciones que obedecen más a la casualidad, la informalidad, y a los golpes de suerte y no tanto a un proceso planeado que permita una reacción rápida frente al mercado .
En segunda instancia, en cuanto a la generación de información, los mecanismos utilizados por las empresas del sector para obtener la información que se requiere para establecer las necesidades de sus clientes, como también los posibles cambios del mercado, son realizados a través de diferentes formas de investigación del mercado, como: búsquedas en internet, información de los vendedores, revistas de moda, asistencia a ferias y exposiciones, viajes y la más utilizada, es “vitrinear” o visita a los almacenes ubicados en centros comerciales frecuentados por personas con altos ingresos y donde se exhiben las últimas tendencias de la moda, para luego desarrollar los productos tal cual o con ligeras modificaciones, lo que corresponde con los hallazgos de Vega y Rojas (2011) y de Nahan-Suomela (2013).
En tercera instancia, en lo que respecta a la diseminación de la información, el medio utilizado para mantener informados a sus colaboradores sobre las diferentes asuntos de interés general, es la reunión de los gerentes y el personal, aunque cabe destacar, que no se realizan procesos formales de comunicación, evidenciándose que la diseminación de la información es una seria debilidad en las Pequeñas Empresas del sector del calzado y a la que deben poner mucha atención, ya que no se da la importancia que merece. En cuanto a las reuniones que tienen que ver con aspectos de mercadeo directamente, vale la pena subrayar que no hay personas para tal fin. La gestión de mercadeo es realizada directamente por los comerciales y en algunos caso por los colaboradores de producción quienes sugieren por su experiencia los posibles cambios a realizar.
En cuarta instancia, en relación con la capacidad de respuesta o la forma como las empresas del sector reaccionan o se anticipan para enfrentar los cambios del mercado e incursiones de la competencia, se concluye que contrarrestan estas acciones con la innovación a partir de las tendencias de moda, el ofrecimiento de productos un tanto novedosos, de muy buena calidad y a precios razonables. En este aspecto, la capacidad de respuesta está supeditada a la experiencia en la fabricación del calzado, lo que les permite en la mayoría de casos poder diseñar y desarrollar rápidamente muestras y productos solicitados por los clientes.
Dadas las anteriores consideraciones, es preciso concluir que los resultados obtenidos en la investigación presentan similitud con las afirmaciones de los diferentes autores e investigadores que sobre este tema han trabajado, resultados que en términos de implicaciones gerenciales dejan entrever que la implementación de la orientación al mercado en las empresas del sector del calzado son una estrategia adecuada para garantizar su adaptación al cambio, permanencia, sostenibilidad y crecimiento en el mercado; este asunto debe ser asumido en términos de capacitación, formación y seguimiento por los entes públicos y aquellos privados que agremian organizaciones de esta índole.
En este sentido, cabe indicar que ACICAM, el gremio del sector, en coordinación con la Cámara de Comercio de Bogotá, unen sus esfuerzos para brindar capacitación y apoyo a estas empresas y donde los resultados de la investigación, podrán ser un referente para fomentar, destacar y enfatizar los aspectos más importantes de la Orientación al Mercado y sus implicaciones en la sostenibilidad y crecimiento de las mismas, lo que a futuro aportará a los ejercicios de internacionalización exitosos para estas organizaciones.
En suma, este documento suma al acervo de conocimientos previos del ámbito de la orientación al mercado, en tanto que es evidente la contribución de estas prácticas, no sólo al entendimiento del manejo de la información que debe obtenerse de los consumidores y de la competencia – como lo es desde la perspectiva de Noble, RajivSinha y Kumar (2002) – sino cómo la carencia de estas prácticas inhiben el crecimiento y sostenibilidad de una organización. Lo anterior, a través del cumplimiento del objetivo general que se trazó, que es, a saber: identificar los mecanismos por medio de los cuales se implementan las acciones de Orientación al Mercado en las Pequeñas Empresas productoras del sector del calzado en cuero de la ciudad de Bogotá.
Dado lo anterior, es preciso indicar que las limitaciones encontradas durante el proceso de la investigación, en primera instancia, se puede decir que la poca formación que poseen gran parte de los empresarios del sector, los escasos recursos con que cuentan, la improvisación en la ejecución de los diferentes procesos y la deficiente comunicación formal a todos los niveles, dificultan de cierta manera la implementación de este nuevo concepto. En segunda instancia, que las afirmaciones corresponden exclusivamente a las organizaciones entrevistadas en el sector que fue ámbito de esta investigación, lo que se constituye en una oportunidad para que futuras investigaciones continúen revisando este asunto en otras actividades comerciales, bajo una perspectiva cualitativa.
Para futuras investigaciones, se hace necesario precisar las actividades que son objeto específico de la Orientación al Mercado en las empresas productoras del calzado, y diseñar mecanismos que faciliten su implementación, como cartillas o instructivos que permitan la asimilación del concepto, teniendo en cuenta que algunas son fabricantes directos y otras son maquilas que prestan sus servicios a empresas líderes con marcas muy reconocidas en el mercado.





