Resumen: Nos proponemos indagar en la gestión del patrimonio de las Salinas Grandes – provincia de La Pampa, Argentina – y su entorno desde los organismos estatales, teniendo en cuenta las declaratorias patrimoniales y las normativas asociadas correspondientes a diferentes escalas jurisdiccionales, enrelaciónconlas recomendacionesinternacionales. Pensamosquea pesar delosavances en la materia, existen vacíos y oscurecimientos en cuanto a lo que a protección del patrimonio local se refiere. En particular, nos interesamos por el reconocimiento y salvaguarda del patrimonio industrial considerando la importancia que la extracción de sal tiene en el área. Sostenemos que el análisis de este caso de estudio nos posibilita plantear una serie de lineamientos de acción posibles que resultarán de utilidad también en otros casos de características semejantes.
Palabras clave:Políticas estatalesPolíticas estatales, Patrimonio pampeano Patrimonio pampeano, Industria salinera Industria salinera.
Resumo: Pretendemos investigar a gestão, pelas agências estatais, do património de Salinas Grandes – estado de La Pampa, Argentina – e envolvente, tendo em conta as declarações patrimoniais e as normas associadas correspondentes a diferentes escalas de jurisdição e a sua relação com as recomendações internacionais. Pensamos que, apesar dos progressos nesta área, existem lacunas e incertezas em relação à protecção do património local. Em particular, estamos interessados no reconhecimento e preservação do património industrial, considerando a importância que a extracção de sal tem na área. Argumentamos que a análise deste caso de estudo nos permite levantar uma série de possíveis linhas de acção que serão úteis noutros casos com características semelhantes.
Palavras-chave: Políticas estatais, Património pampeano, Indústria do sal.
Abstract: We intend to investigate the heritage management of the Salinas Grandes – province of La Pampa, Argentina – and its setting by the state agencies, considering the heritage declarations and associated regulations corresponding to different jurisdictional scales, in relation to international recommendations. We think that despite the advances in the subject, there are gaps and shadows as far as protection of local heritage is concerned. In particular, we are interested in the recognition and safeguarding of the industrial heritage considering the importance that the extraction of salt has in the area. We argue that the analysis of this case study allows us to propose a series of possible action guidelines that will be also useful in other cases of similar characteristics.
Keywords: State policies, Pampa Heritage, Salt industry.
Lineamientos para abordar el manejo patrimonial de las Salinas Grandes, provincia de La Pampa, Argentina
Directrizes para lidar com a gestão do património de Salinas Grandes, da província de La Pampa, Argentina
Guidelines to handling the heritage management of the Salinas Grandes, province of La Pampa, Argentina
Recepción: 21 Marzo 2017
Aprobación: 10 Junio 2017
Las Salinas Grandes se encuentran ubicadas al este de la actual provincia de La Pampa, Argentina, a 37º 21’ 67” de latitud sur y 63º 55’ 00” de longitud oeste (Figura 1). Están aproximadamente a 30 kilómetros del límite con la provincia de Buenos Aires por la ruta provincial 18 e integran la denominada provincia fitogeográfica del espinal, en el distrito fitogeográfico del Caldén [1]. La región se caracteriza por bosques xerófilos, espinosos o de hojas pequeñas que se caen en otoño, que se alternan con estepas de arbustos y gramíneas. Aunque el este de la provincia de La Pampa – con los mayores niveles de precipitaciones, que menguan hacia el oeste – es una zona semiárida, en las cercanías de las salinas la humedad existente favorece la presencia de junco espinoso (Juncus acutus) y se forman matorrales de palo azul (Cycloleptis genistoides) y jume (Heterostachys ritteriana). Asimismo, se destaca la presencia de cardoncito (Cereus aethiops), especie endémica del centro del país, es decir, propia y exclusiva de esta área. Su fauna reúne algunos animales de la estepa patagónica como guanacos (Lama guanicoe), maras (Dolichotis patagonum) y piches (Zaedyus pichiy) con otros de las llanuras pampeanas tales como las vizcachas (Lagostomus maximus), los zorros (Lycalopex spp), los gatos monteses (Leopardus geoffroyi) y los pumas (Puma concolor). También se caracteriza por la presencia de peludos (Chaetophractus villosus), ñandúes (Rhea americana), zorrinos (Conepatus humboldtii), teros (Vanellus chilensis), chajás (Chauna torquata), caranchos (Caracara plancus) y chimangos (Milvago chimango).
Las Salinas desempeñaron un importante rol tras convertirse en un foco de extracción de sal para los hispanocriollos debido a su ubicación estratégica vinculada a la circulación indígena y los caminos conocidos como “rastrilladas”, entre las que sobresale la “ruta de los chilenos” en la región que nos ocupa. Si bien recibieron caravanas de españoles en busca de sal desde mediados del siglo XVII [2,3,4], este espacio estuvo bajo dominio indígena hasta fines del siglo XIX, transformándose progresivamente en un nodo estratégico de abastecimiento de sal [5]. A pesar de que el mineral era un recurso valioso que los españoles estimaban como medio para conservar los alimentos, para obtenerlo se veían en la obligación de atravesar extensos territorios controlados por diversos grupos indígenas, quienes apreciaban la sal en relación con su valor de cambio.


Durante el siglo XIX las salinas fueron reconocidas como base de operaciones donde se instaló la denominada Confederación de los caciques salineros, entre los que se destacó Calfucurá por sus negociaciones primero con Rosas y luego con Urquiza. Luego de la muerte de Calfulcurá en 1873, lo sucedió su hijo, quien hacia fines de esa década sufrió los ataques de la campaña militar emprendida por Roca y la consecuente desarticulación de la tribu. Poco después, en 1882 Jacinto Real se hizo acreedor de los terrenos que le otorgó el gobierno de la nación en esa jurisdicción como suscriptor de un empréstito que impulsó el avance de la población criolla sobre tierras indígenas.
Parte de esas tierras, que comprendían una gran porción de las Salinas Grandes, fueron vendidas por sus herederos a la Compañía Introductora de Buenos Aires S.A. en 1916. La empresa se había fundado poco tiempo antes, en noviembre de 1901, y sólo un año después se fundaba Macachín, actualmente la localidad más cercana a las salinas – que se encuentran bajo su jurisdicción y administración –, y cabecera del departamento de Atreucó (La Pampa). En 1909 se inauguró el ramal Rivera- Doblas del ferrocarril Roca, incentivando el interés de la Compañía Introductora de Buenos Aires S.A. por el rubro salinero. Al año siguiente se desencadenó una protesta de colonos rurales – consecuencia de la crisis productiva y social producto de una gran sequía que afecto más de 75.000 hectáreas de campos – que alcanzó repercusiones a nivel nacional e internacional [6,7,8,9]. No obstante, la producción se recuperó y hacia 1920 la empresa obtuvo la concesión de las minas de cloruro de sodio San Pedro, San Carlos y San Jacinto, convirtiéndose en una de las principales productoras del país. En la actualidad, las Salinas Grandes siguen siendo explotadas – de manera industrial – por el holding empresario conformado por la Compañía Introductora de Buenos Aires S.A. y Dos Anclas y constituye uno de los ejes de desarrollo económico y de sociabilidad de la región (Figura 2). El mineral que generan no sólo se emplea en la elaboración alimentos sino también de cloro, hidróxido de sodio, ácido clorhídrico, hipoclorito de sodio, carbonato de sodio, cloruro de amonio y sodio metálico que se usan en la fabricación de celulosa, papeles, textiles, plásticos, jabones y detergentes, fibras, plaguicidas, vidrios, medicamentos, etc.
El apelativo “Salinas Grandes, la mítica”, tal como fuera descripta en el difundido libro “Nuestros paisanos los indios” de Martínez Sarasola [10], remite a la importancia que ha tenido la zona a lo largo de los últimos siglos, a pesar del relativo desconocimiento que aún las envuelve. La relevancia del sitio y la continuidad en el uso del espacio y del mineral nos indujo a preguntarnos por el manejo patrimonial de las salinas y la significación cultural asociada a ellas, entendiendo ésta última como el conjunto de valores que se atribuyen al patrimonio, cuyo contenido e interrelaciones con los sentidos otorgados a otros recursos culturales varían a lo largo del tiempo y según los grupos sociales involucrados [11-12]. En este sentido, aunque Mehrotra [13] ha cuestionado la noción por considerarla estática, pensamos que el autor parte del supuesto erróneo de que los valores son inherentes a los recursos, en desmedro de la idea de que estos son construidos a lo largo del tiempo, tal como plantea la Carta de Burra.
Para analizar los modos en que se gestiona el patrimonio vinculado a las Salinas desde las orbitas estatales consideramos necesario relevar las declaratorias patrimoniales y las normativas que dan marco legal a la protección de las mismas y su entorno. En primer lugar, destacamos la ley provincial número 876, sancionada en 1985, que se refiere específicamente a las Salinas Grandes. La misma declara como “lugares históricos” a los parajes de Salinas Grandes y Leubucó en función de la relevancia del pasado hispano-indígena de los sitios. Se alude a los “últimos grupos de indios ranqueles y vorogas” que habitaron la región inscribiéndolos en una etapa temporal indefinida del pasado y, paralelamente, desestimando a las poblaciones actuales que se reconocen como miembros de dichos grupos. De modo simultáneo, se los circunscribe como antiguos habitantes de la provincia de La Pampa, propiciando una nueva contradicción como consecuencia de la incompatibilidad temporal entre la presencia de estos grupos indígenas a mediados del siglo XIX y la conformación institucional como provincia, aproximadamente un siglo después.
La categoría de “lugar histórico” fue definida en 1991 por la Comisión Nacional de Museos y de Monumentos y Lugares Históricos – hoy Comisión Nacional de Monumentos, de Lugares y de Bienes Históricos – como
un área de existencia material […] donde tuvieron origen o transcurrieron hechos trascendentes de carácter histórico, artístico, institucional o ético-espiritual, o bien se encuentran en ella restos concentrados o dispersos de importancia arqueológica, que por sus consecuencias y características resultan referentes valiosos para la identidad cultural de la Nación [14].
Sin embargo, este organismo sólo recomienda las declaraciones patrimoniales y la protección de bienes al Poder Ejecutivo Nacional. A escala provincial, los pampeanos recién contaron con una ley que explicitara el contenido de la categoría de “sitios o lugares históricos” en 2003. Así, la ley provincial 2.083 (2003) definió sintéticamente estos sitios como aquellos “vinculados con acontecimientos del pasado, de destacado valor histórico, antropológico, arquitectónico, urbanístico o social” [15]. Mediante dicha ley también se declaró de interés público la conservación del patrimonio cultural, se creó el Registro Provincial de Patrimonio Cultural y se creó la Comisión Provincial de Patrimonio Cultural como autoridad de aplicación de la norma.
La provincia de La Pampa cuenta además con la Constitución Provincial de 1960 – a la que se han incorporado las modificaciones de 1994 – que en su artículo 19 establece que “el acervo cultural, histórico, arquitectónico, arqueológico, documental y lingüístico de la Provincia son patrimonio inalienable de todos los habitantes” e instituye que el estado provincial y la comunidad son los encargados de su protección [16]. En 1979 se promulgó también la ley 910 de Protección y Conservación del Patrimonio Histórico de la Provincia [17], derogando la primera norma al respecto en la provincia, la ley 2028/59 de 1959, que declaraba las ruinas, yacimientos y vestigios de interés arqueológico como propiedad de la provincia [18]. Como complemento, en 1991 se promulgó la ley 1352 que brinda amparo a los derechos colectivos, afectando los intereses patrimoniales de manera general [19].
A escala nacional esto se enmarca en la ley 25.743 de Protección del patrimonio arqueológico y paleontológico [20], vigente desde 2003, que reemplazó la ley 9.080 promulgada en 1913 [21]. La nueva ley ha implicado modificaciones en la concepción del patrimonio, ya no como propiedad del Estado sino bajo su tutela, aunque se continúa avalando la propiedad privada. También persiste el énfasis en el aprovechamiento científico del patrimonio, donde los científicos son los encargados de gestionarlo y se deja de lado a las comunidades implicadas. El organismo de aplicación de esta ley es el Instituto Nacional de Antropología y Pensamiento Latinoamericano, dependiente del Ministerio de Cultura de la Nación, a nivel nacional, y en la provincia de La Pampa, la Subsecretaria de Cultura del Ministerio de Cultura y Educación.
A lo expuesto se añaden las convenciones internacionales ratificadas por Argentina, tales como la Convención para la protección del patrimonio mundial, cultural y natural [22] (Ley 21.836/1978) [23] y la Convención sobre defensa del patrimonio arqueológico, histórico y artístico de las Naciones Americanas, a la que nuestro país adhirió en 1976 pero recién fue ratificada en 2002 [24]. También se ha ratificado la Convención para la salvaguarda del patrimonio cultural inmaterial [25] que lo entiende como “los usos, representaciones, expresiones, conocimientos y técnicas” – y la base material que los hace posibles – que cada grupo social reconozca como parte de su patrimonio cultural, transmitiéndolo de generación en generación y recreándolo constantemente en relación con el contexto natural e histórico en el que se desarrolla. Esta ratificación se realizó mediante la ley 26.118/2006 que expresa su reserva con respecto al artículo 33 referido a la soberanía de los territorios que puedan estar bajo controversia entre dos Estados Parte de la Convención teniendo en cuenta los conflictos por las islas Malvinas [26]. No obstante, más allá de estos avances en la materia, aún son necesarias normativas complementarias que especifiquen los modos para proteger y difundir dicho patrimonio en Argentina.
Por otro lado, cabe destacar el desarrollo del Sistema de Información Cultural de la Argentina (SInCA) elaborado por la entonces Secretaría de Cultura de la Nación – hoy Ministerio – en el marco del cual se elaboraron una serie de fascículos que dividen el país en seis regiones diferentes y de manera reciente han sido reunidos en el Atlas Cultural de la Argentina [27]. La Pampa está incluida en la región Patagonia, en relación con la cual se distingue la “zona agroproductiva” de la provincia entre las “zonas de alta concentración y contigüidad de puntos de valor y resguardo patrimonial” [27, p. 131]. No obstante, no se brindan mayores detalles acerca de la delimitación de dicha área y los mapas presentados muestran una concentración de recursos en el este, incluso en el “mapa 9” (Figura 3) referido a patrimonio y museos aunque el mismo informe advierte que “en La Pampa y Neuquén se observa una distribución bastante homogénea a lo largo y ancho de sus territorios” [27, p. 131].
En relación con esta propuesta del SInCA de presentar los datos georreferenciados y el interés con respecto al patrimonio, consideramos preciso mencionar también la Política y Estrategia Nacional de Desarrollo y Ordenamiento Territorial [28] y el consecuente Plan Estratégico Territorial – en adelante PET – [29,30,31] teniendo en cuenta el desarrollo simultáneo que manifestaron y su carácter estatal y participativo. Y además, fundamentalmente, debido a la intención compartida por la Política y el Plan de trazar lazos entre la identidad y el patrimonio de los pobladores y los lugares que habitan. En este sentido, el Plan Estratégico Territorial [30, p. 54] plantea como uno de sus objetivos el de “contribuir a la valorización de nuestro patrimonio natural y cultural a través de una gestión integrada y responsable”. Sin embargo, el marco legal de estas iniciativas aún es insuficiente: a pesar de que la Ley General de Ambiente 25.675 [32] indica que el ordenamiento ambiental del territorio constituye la herramienta para gestionar el ambiente, la ley 22.428 de Conservación de Suelos [33] no contempla los valores sociales atribuidos al paisaje y se centra en la capacidad productiva del suelo [34]. Por su parte, la ley provincial 1.914 [35] se alinea en general con los preceptos validados a escala nacional. La contribución de La Pampa al Plan Estratégico Territorial [36, p. 22] dedica un apartado especial denominado “Identidad y Territorio” a señalar “una minoritaria herencia aborigen” y una adaptación de los inmigrantes europeos al medio durante “las últimas etapas de poblamiento” en el contexto de la provincialización. Esto contribuyó a la conformación de lo que en el informe se denomina “pampeanidad”, caracterizada por su sobriedad, su rusticidad y la multiplicidad de aspectos que reune. Cabe destacar que en dicha publicación se hace referencia al patrimonio cultural asociado a lagunas con “valor histórico y arqueológico importante como Salinas Grandes” y se describe el “periodo anterior a 1880” como un medio natural con escasas alteraciones, en el cual “las únicas actividades extractivas eran la caza por parte de los indígenas y la extracción de sal”. No obstante, no se especifica quiénes eran los que llevaban a cabo la extracción del mineral ni se brinda más información al respecto. Por otro lado, cuando esta información pasó a integrar el PET de escala nacional [29, p. 219] respondiendo al criterio de construcción participativa que lo caracteriza, se suprimieron las referencias a las Salinas Grandes y a su valor patrimonial.
Tal como queda de manifiesto en lo expuesto hasta aquí, el patrimonio pampeano ha sido estudiado y es protegido fundamentalmente en relación con la presencia de grupos indígenas, aunque en algunos casos de forma incipiente y posicionándolos en un pasado indefinido. No obstante, la relevancia del patrimonio salinero parece invisibilizada, paradójicamente a pesar de la importancia de la explotación del mineral en la zona. Al respecto consideramos los aportes del Comité Internacional para la Conservación del Patrimonio Industrial (TICCIH), creado en 1973 para asesorar al Consejo International sobre Monumentos y Sitios (ICOMOS) en la materia. El Comité propuso la Carta de Nizhny Tagil [37] que constituye el primer texto de referencia internacional dedicado al patrimonio industrial y sentó las bases para los Principios para la Conservación de Sitios, construcciones, áreas y paisajes de Patrimonio Industrial. Teniendo en cuenta dicha carta y los Principios para la Conservación de Sitios, construcciones, áreas y paisajes de Patrimonio Industrial – conocidos como “Principios de Dublin” – [38], identificamos y analizamos diversos ejemplos del patrimonio industrial en el caso de las Salinas Grandes, formado por un conjunto de componentes materiales e inmateriales que dan cuenta de procedimientos productivos, extractivos y/o de conversión de la materia prima en bienes de consumo y la infraestructura como parte de los procesos industriales. En este sentido, consideramos la interrelación de tres ideas fundamentales con respecto a la generación de los paisajes salineros: los procesos e infraestructuras, el territorio y el patrimonio, propuesta por Román López [39] para el caso de Andalucía (España), y evitamos restringir la concepción del patrimonio industrial a los edificios, maquinarias e infraestructura industrial. Atendiendo a que dicho patrimonio comprende además los “sitios donde se desarrollan las actividades sociales relacionadas con la industria, tales como la vivienda, el culto religioso o la educación” [37], aquí nos centraremos en lo que fuera conocido como “La Colonia” y el estado actual en que se encuentra el predio donde funcionó.
A principios del siglo XX, la Cooperativa obrera y vecinal de Salinas Grandes Ltda. creó un pequeño poblado, conocido como “La Colonia”, especialmente destinado al personal de la empresa salinera (Figura 4). Allí se edificaron setenta viviendas de material que eran entregadas sin cargo al personal, así como la energía eléctrica y los medicamentos de urgencia. Además, se emplazó un almacén y una carnicería y se generó una red de agua para lograr el abastecimiento del poblado. Se construyeron dos escuelas primarias – una de ellas en las cercanías de la estación de ferrocarril Hidalgo – , una sala de primeros auxilios, una biblioteca, un salón para fiestas, un cinematógrafo y se montó un campo de deportes. El auge de la colonia tuvo lugar durante la década de los ’60, con una población total de 535 personas según un relevamiento efectuado en mayo de 1967 [40].
Sin embargo, entre octubre de 1971 y febrero de 1972 los obreros llevaron a cabo una huelga en respuesta a un conflicto con la patronal. Tras un acuerdo secreto entre la Federación Argentina de Productores de Sal y los representantes del gremio, se alteraron las condiciones laborales de los obreros y se estableció el cobro de un alto alquiler por las viviendas de “La Colonia” [9, 41- 42]. Se concretaron una serie de paros de actividades, movilizaciones en Santa Rosa para lograr una mayor visibilidad del conflicto en los medios de comunicación y cortes en los accesos a la planta cuyos efectos fueron un incremento del personal en el destacamento policial, despidos, cesantías de los obreros y reclamos patronales para desalojar las viviendas. Las tardías intervenciones de los diferentes organismos estatales con incidencia en el tema culminaron el 17 de febrero cuando los huelguistas se reunieron con los directivos de la empresa y sus abogados en el Ministerio de Trabajo y firmaron un acuerdo: se mantendrían los costos de las viviendas, se compensaría el 50% de los salarios de esos cuatro meses y los líderes de la huelga serían despedidos.



Tiempo después, no obstante, la empresa decidió trasladar la fábrica junto con la población, razón por la cual durante la década de 1980 se abandonaron de forma permanente casi la totalidad de las edificaciones. Actualmente, la gran mayoría de esas viviendas y construcciones destinadas al uso del personal de la empresa se encuentran en un pésimo estado de conservación y ya han sido demolidos varios edificios (Figura 5). En este sentido, cabe preguntarnos por el lapso temporal que necesitamos que transcurra entre los eventos y la actualidad para otorgarle valor histórico al patrimonio. Asimismo, el hecho de que se encuentren dentro de propiedad privada ha condicionado los intereses y políticas asociadas a ellas.
El “saber-hacer” y las memorias de los trabajadores se refieren tanto a la extracción de la sal y el manejo de las maquinarias en las salinas como a las prácticas vinculas al ferrocarril para trasladar el mineral. La expansión del ferrocarril tuvo un importante efecto en el desarrollo del rubro salinero, lo cual se evidenció en el creciente interés de la empresa por el sector al instalarse el ramal Rivera- Doblas del ferrocarril Roca que ya hemos mencionado. La relevancia que tuvo este medio de transporte ha quedado plasmada también en el emplazamiento de una “trochita” a la vera del camino de acceso a las salinas (Figura 6). La locomotora exhibida es una de las máquinas de vapor de trocha angosta que la empresa Compañía Introductora de Buenos Aires S. A. utilizaba para la extracción del mineral a principios del siglo XX, arrastrando los vagones cargados con sal desde la planta del yacimiento hasta la estación Hidalgo.
Junto a ella hallamos un busto de Walter Stauffacher, quien es definido en la placa bajo su busto como “valiente pionero de la industria salinera argentina”, y en las cercanías, un mástil, un monumento alusivo a los antiguos modos de extracción de sal y un busto del salesiano Ángel Buodo (Figura 7). En relación con el potpurrí de elementos que conforman el monumento sobre las salinas, es interesante destacar cómo se plasman los múltiples usos del espacio y modalidades de extracción del mineral que tuvieron lugar en el sitio. Consideramos que la investigación de “todos los usos anteriores” que propone la Carta de Nizhny Tagil [37] debería abarcar en este caso, y en sentido amplio, el manejo del mineral previo a su industrialización que ya hemos señalado. De esta manera, es posible trazar una suerte de continuidad en el uso de las salinas a lo largo de los últimos siglos, a pesar de los cambios en los intereses, las tecnologías y los resultados obtenidos en relación con las distintas modalidades de explotación de la sal.
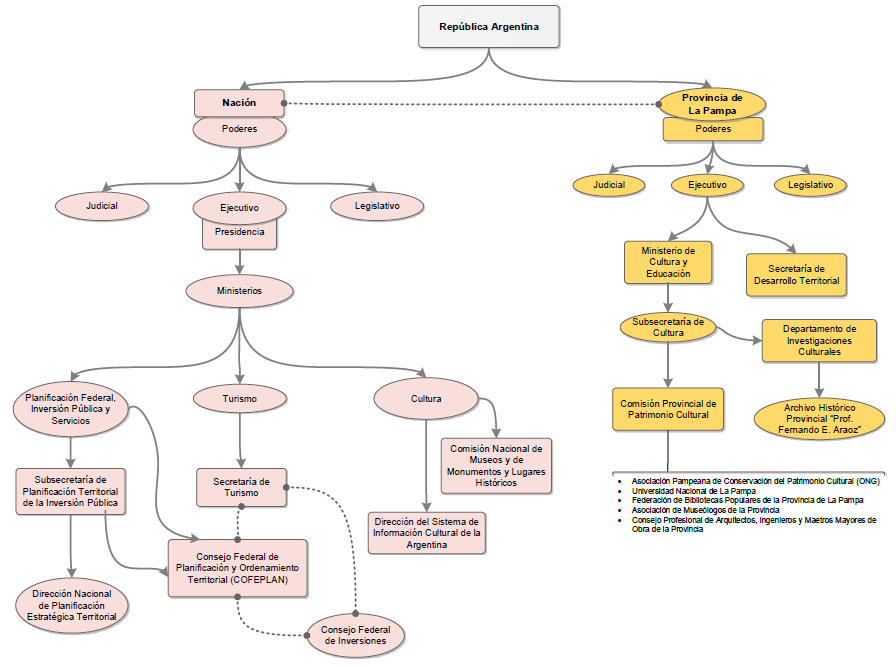
Como parte del diagnóstico inicial, elaboramos un mapa de actores que facilitó la identificación de los actores y de las interrelaciones entre ellos. Así, comenzamos por plasmar gráficamente la heterogeneidad de organismos estatales vinculados con la gestión patrimonial de la zona que, a su vez, implican subgrupos más pequeños relacionados de forma más indirecta con las Salinas en particular. El mapa de actores nos ofrece un primer acercamiento para reconocer aquellos grupos de interés que disputan los sentidos sobre el lugar y el patrimonio asociado a él. Hemos restringido la representación a los actores sociales estatales debido a nuestro enfoque y dado que incluir a los privados complejizaba demasiado la imagen, al punto de perder sentido la síntesis visual. Pensamos que es preciso tener en cuenta los diversos intereses en pugna en la construcción de la agenda política y, por ello, abordamos los grupos de intereses que participan en la construcción del patrimonio asociado al pasado colonial como conjunto y no como individuos aislados. Al respecto, resulta de utilidad la propuesta de Cobb y Elder [43] de distinguir entre los grupos de identificación -pocos individuos implicados directamente-, los de atención -aquellos que expresan interés y apoyo aunque no están involucrados de manera directa-, el público atento – que se interesa cuando el tema adquiere mayor repercusión en la opinión pública- y el público general -generalmente desinformado sobre la cuestión-. En este sentido, entre los actores estatales incluidos en el gráfico, la Comisión Provincial de Patrimonio Cultural pampeana integraría el grupo de identificación y la Comisión Nacional de Monumentos, de Lugares y de Bienes Históricos el de atención, por ejemplo. Asimismo, abordajes “de redes” como el de Klijn [44] nos llevaron a reflexionar sobre la ausencia de un actor central y la fragmentación y diversidad de actores sociales, así como acerca de la relevancia de los vínculos informales entre ellos.


A pesar de la potencial apariencia orgánica de la Figura 8, en general estas entidades no funcionan de manera articulada entre sí y ello propicia, por un lado, la superposición y solapamiento sobre determinadas problemáticas, y por el otro, ciertos silencios, vacíos y “olvidos” en torno a otras. Así, este panorama complejo de diferentes organismos estatales (des)articulados y sus lazos con otros actores sociales y grupos de interés privados pone en evidencia que la información no se encuentra centralizada en general. A escala provincial estas segmentaciones son menores y se intenta concentrar la información, al menos de manera parcial, en el Departamento de Investigaciones Culturales de La Pampa. La heterogeneidad de actores que se pone de manifiesto en el gráfico tiene como correlato entonces una enorme desarticulación de los mismos y de las maneras de gestionar que se proponen y se llevan a cabo desde cada uno de ellos. Esto se complica aún más al considerar los actores no estatales que, como mencionamos, integran grupos de interés particulares y en pocos casos compartidos. Como consecuencia, en la práctica, las leyes tienen una repercusión disímil según quién sea el responsable de aplicarlas y, por ejemplo, el área de cultura en Macachín incide de modo casi nulo en las decisiones de los estamentos mayores a pesar de que las salinas estén bajo su jurisdicción. Además, la gran fragmentación de la información disponible que resulta de esta situación entorpece aún más un ya dificultoso acceso a los datos producto de las distancias desde Buenos Aires, la dispersión de las fuentes, la escasa infraestructura y el interés político orientado a otras temáticas.
Teniendo en cuenta lo expuesto hasta aquí, pensamos que es posible plantear una serie de lineamientos que sintetizan de modo esquemático los planteos principales del trabajo, buscando profundizar aquellos propuestos en la Carta de Nizhny Tagil [45]. Pensamos que estos lineamientos nos permiten ofrecer ciertas orientaciones a tener en cuenta para bosquejar los pasos a seguir en cuanto a próximas investigaciones y sugerir aspectos relevantes en el diseño de las políticas al respecto. Así, hemos propuesto como ítems principales:
Considerar los procesos de cambio y continuidad en el uso de la sal y del sitio a través del tiempo
Desnaturalizar el manejo industrial del mineral
Problematizar la categoría de “lugar histórico” mediante la cual el sitio ha sido declarado parte del patrimonio provincial
Investigar diversos usos y sentidos otorgados al manejo de la sal en el lugar
Definir criterios de identificación, selección, tratamiento y protección del patrimonio asociado a las Salinas
Integrar a quienes se reconocen como miembros o descendientes de los grupos indígenas que habitaron la región a la elaboración y planificación de políticas públicas vinculadas al patrimonio local
Realizar estudios de impacto socio-ambiental en las salinas para evaluar su potencial uso turístico
Profundizar el relevamiento de las estructuras edilicias que persisten en el lugar
Avanzar en la generación de un centro de interpretación en la planta de producción o en las Salinas
En relación con esto, un relevamiento completo nos permitiría identificar la totalidad de las comunidades de pueblos originarios existentes en la zona, a partir de lo cual podría realizarse una consulta en los términos de la ley nacional 24.071 [46] mediante la cual se aprueba el Convenio 169 sobre “pueblos indígenas y tribales en países independientes” de la Organización Internacional del Trabajo. Por otro lado, al centrarnos en el caso particular de “La Colonia” como expresión, al menos en parte, de un modo de uso del sitio en relación con el patrimonio industrial en especial, consideramos que tendrían que incorporarse además una serie de aspectos más específicos, que podríamos estructurar de la siguiente manera:
Ampliar y sistematizar el relevamiento de las experiencias y memorias de los antiguos pobladores de “La Colonia”
Investigar los efectos del traslado de la población de “La Colonia” a la localidad de Macachín (futbol, abastecimiento, idea de tranquilidad)
Indagar en las formas de vida “comunitaria” en “La Colonia” y los distintos tipos de tareas que realizaban los pobladores de la fábrica dado que la mayoría de los estudios se han centrado en la huelga.
Por último, consideramos que esta serie de ítems no excluye la incorporación futura de otros lineamientos, dado que el trabajo presentado constituye una primera aproximación al caso desde esta perspectiva.
A lo largo de la investigación hemos identificado, revisado y analizado documentación oficial referida al patrimonio asociado a las Salinas Grandes. Sostenemos que es preciso pensar el patrimonio natural y cultural en conjunto y sólo tener en cuenta esta distinción de modo analítico. Por ello, resulta necesario generar una propuesta de gestión integral que considere el patrimonio industrial, desestimado en la actualidad. En este sentido, destacamos como positivo el hecho de que la empresa que posee los terrenos documente las cosechas de sal y los análisis del material obtenido en cada una de ellas. Resulta importante propiciar la conservación de dichos archivos dado que las fotografías y la información recabada constituyen un punto de partida útil para conformar una base de datos completa a futuro. También sería necesario documentar las modificaciones edilicias llevadas a cabo en los distintos sitios y los diferentes tipos de construcciones.
Por nuestra parte, llevamos a cabo un relevamiento fotográfico del lugar; sin embargo, aún resta desarrollar un registro exhaustivo, etapa fundamental del estudio del patrimonio industrial, tal como sugiere la Carta de Nizhny Tagil [37]. Para ello, sería importante contar con el apoyo tanto de los organismos estatales como de la empresa también para monitorear los resultados y propiciar los reajustes necesarios a lo largo del estudio. Creemos que el rol estatal resulta fundamental como articulador de las gestiones entre los entes privados y públicos, y posteriormente, podría fomentar la difusión de los resultados de manera que los pobladores puedan conocer mejor el lugar que habitan.
Asimismo, es imprescindible acompañar el trabajo de relevamiento e interpretación con la reflexión en torno a los criterios de selección, identificación, tratamiento y protección del patrimonio industrial. Con el objeto de lograrlo, además de documentar el patrimonio existente en el lugar, es preciso describir detalladamente las características, ubicación y contexto de dicho patrimonio. De manera semejante, consideramos que es necesario llevar a cabo una evaluación de impacto socioambiental en caso de que se emprenda algún tipo de explotación turística, un tipo de uso que ya se fomenta en otras salinas que dependen de la misma empresa, como las denominadas “Colorada Chica”, próxima a Jacinto Aráuz (La Pampa), y las “del Bebedero”, cercanas a Balde (San Luis).

Pensamos que el hecho de que las salinas se encuentren en un predio de propiedad privada en el cual se realizan tareas productivas, sumado a la falta de información detallada acerca de aquello que todavía perdura en pie, contribuye a ahondar los vacíos legales, administrativos y de políticas públicas. En relación con esto, cabe señalar que la Carta de Nizhny Tagil [37] y los Principios de Dublin [38] advierten que “la conservación del patrimonio industrial depende de la preservación de la integridad funcional”, algo sobre lo que es preciso reflexionar en un caso como el que estamos analizando. Como hemos expuesto, los vestigios de “La Colonia” de Salinas Grandes no se reducen a los restos materiales que aún perduran en las cercanías de la laguna. Al mismo tiempo, entendemos que el patrimonio industrial de la zona comprende un contexto mayor que la presencia de la fábrica y la población vinculada a ella durante esas décadas del siglo XX. Es en este sentido que el “saber-hacer” de los antiguos pobladores de “La Colonia” resulta crucial: a pesar de los avances de la tecnología han transmitido sus conocimientos, aunque gran parte de ellos hoy se haya jubilado. Paralelamente al valor histórico asignado por los pobladores y por los organismos estatales – en parte mediante las declaratorias patrimoniales – , desde el ámbito empresarial ha primado el valor de uso de algunos espacios y el valor económico de trasladar la población fuera de las Salinas en gran medida para evitar gastos de mantenimiento del lugar, de abastecimiento y distribución de agua y luz. Por ello, retomamos los planteos de Prats [47] en torno a para quién/quiénes resultan de utilidad declaratorias patrimoniales del tipo mencionado, poniendo en entredicho quién realiza la selección de lo que se preserva como patrimonio y qué representatividad tiene. Al respecto nos preguntamos qué es lo que se busca recordar y transmitir desde los organismos estatales, y quiénes definen aquello a lo que se otorga valor, con qué objetivo y quiénes lo legitiman.
Tal como señala Sabaté Bel [48], los residentes son en última instancia los principales interesados con respecto al patrimonio, por lo que son necesarios proyectos participativos que los tengan en cuenta, con objetivos claros y una adecuada articulación entre los organismos implicados. En este sentido, cabe destacar la importancia de la apreciación del patrimonio y la socialización entre los pobladores que también han evidenciado Criado Boado y Barreiro [49], y en nuestro caso se pone de manifiesto, por ejemplo, en el documental “Los cuadros al sol” dirigido por Arian Frank y recientemente estrenado, que brinda un acercamiento diferente a los modos en que algunos actores sociales vinculados al lugar construyen el pasado y el presente del mismo. La película narra las circunstancias en las que la comunidad instalada en la planta de extracción de sal perdió fuerza a fines de la década de 1970 por efecto de los cambios en las políticas empresariales y, como consecuencia, las viviendas y construcciones de uso social fueron abandonadas. Gran parte de dicha población aun hoy vive en Macachín y por eso se escogió la localidad para realizar la primera proyección, lo que generó una suerte de activación patrimonial entre los antiguos pobladores del lugar. Esta activación, no obstante, no encuentra correlato en medidas políticas o disposiciones legales que repercutan en la protección del sitio a pesar de que “el interés y afecto público […] son las formas más seguras de conservarlo” [37]. Al respecto, y dada la importancia prioritaria de la preservación in situ que postula dicha Carta, pensamos que los procesos de conservación del patrimonio podrían complementarse con la creación de un centro de interpretación en las cercanías del sitio que dé cuenta de las modalidades de extracción y uso del mineral y del espacio. Dado el caso, es necesario tener en cuenta las particularidades del ambiente que hemos descripto con anterioridad, ya que la salinidad del mismo afecta sobremanera la conservación de las estructuras, en especial, las metálicas, tal como se puede observar en la Figura 9. En este sentido, advertimos los lazos entre los entornos naturales y culturales que se ponen en evidencia en el patrimonio industrial tal como señalan ICOMOS- TICCIH [38]. Asimismo, sería interesante llevar a cabo actividades de divulgación bajo el formato de talleres en las escuelas 82 y 220 de Macachín con el objeto de conocer las perspectivas de una nueva generación de niños y jóvenes que han establecido otra relación con el cercano lugar que en muchos casos habitaron sus padres, tíos y/o abuelos. Es posible que la modalidad de un taller de historia oral con estudiantes de los últimos años del ciclo primario contribuya a una reflexión intergeneracional acerca no sólo del pasado reciente sino también sobre las asociaciones del sitio a cuestiones industriales y laborales.
Por último, ensayamos una posible hipótesis para explicar el hecho de que a pesar de que la explotación de las salinas constituye el motor de la región, no existen normativas legales ni declaratorias patrimoniales que protejan las construcciones, infraestructuras, medios de transporte, maquinarias ni salvaguarden las experiencias de los obreros de la fábrica, los trabajadores del ferrocarril, e incluso, las memorias de los antiguos pobladores de “La Colonia” de Salinas Grandes. Pensamos que probablemente la naturalización de los procesos productivos vinculados con la sal como parte de la vida cotidiana de estos pampeanos ha obstaculizado un cierto grado de extrañamiento que permita verlos al menos como “patrimonio vivo” [50], lo que los ancla en una suerte de melancolía por lo que ya no es, aunque sin la “fascinación por la decadencia” de la que da cuenta Juaristi [51]. En función de la importancia de la explotación de la sal para la zona, para la provincia de La Pampa y para el país en general, consideramos que debe integrarse la conservación del patrimonio de las Salinas Grandes a las políticas y planificación del desarrollo económico, en coincidencia con lo planteado en la Carta de Nizhny Tagil [37]. No obstante, coincidimos con Criado Boado y Barreiro [49] en que es preciso desarrollar un trabajo interdisciplinario, que reconozca el valor económico del patrimonio, sin que esto implique una centralización en torno al turismo industrial o un exceso de “musealización” basado en valores arquitectónicos como se ha planteado, por ejemplo, en diversos casos de España [52-53].
Agradezco la atenta predisposición y colaboración del personal de la empresa Dos Anclas s. a., el intendente de Macachín Jorge Cabak y el ing. Mario Russo, así como también la lectura y comentarios del Dr. Marcelo Weissel. Este trabajo fue realizado con el apoyo de los subsidios otorgados por la Universidad de Buenos Aires (UBACyT W215) y el Consejo Nacional de Investigaciones Científicas y Técnicas (CONICET-PIP 0641).







