Educação e Tecnologia
Crítica, adaptação e organização na construção colaborativa de documentos nas nuvens
CRITICISM, ADAPTATION AND ORGANIZATION IN THE COLLABORATIVE CONSTRUCTION OF DOCUMENTS IN THE CLOUDS
Crítica, adaptação e organização na construção colaborativa de documentos nas nuvens
Texto Livre: Linguagem e Tecnologia, vol. 9, núm. 1, pp. 120-139, 2016
Universidade Federal de Minas Gerais

Recepção: 25 Novembro 2015
Aprovação: 19 Fevereiro 2016
Resumo: O texto na era digital traz desafios para pesquisadores de Computação, Educação e Linguística, como a escrita colaborativa de documentos na Web. Este artigo apresenta aspectos relacionados ao pensar e ao fazer nesse âmbito, trabalhando questões humanísticas presentes em Adorno (Crítica) e Piaget (Construtivismo), a visão de parágrafo como unidade mínima do texto e questões tecnológicas presentes na produção de documentos Web em ambiente colaborativo de aprendizagem (arquitetura orientada a serviço em nuvem). Propõe-se, com base em pesquisas relacionadas à escrita colaborativa na Web, um modelo orientado a serviço para construção colaborativa de documentos em nuvens. É apresentada, também, uma ferramenta (CCDC-TEO) que implementa o modelo proposto e um exemplo de sua aplicação. Os resultados demonstram a validade desse modelo.
Palavras-chave: escrita colaborativa, construção colaborativa de documentos em nuvens, parágrafo, crítica, construtivismo.
Abstract: Working with text in the digital age brings several challenges for researchers from Computing, Education, and Linguistics, as collaborative writing on the Web. This article presents aspects related to thinking and doing within this context, working with humanistic issues related to Adorno (Criticism) and Piaget (Constructivism), the vision of paragraph as unit of text, and technologies for producing Web documents in collaborative learning environments (Oriented Architecture to Service in the Cloud). It is proposed, based on research related to collaborative writing on the Web, a model-driven service for collaborative construction documents in clouds. This paper also presents a tool (CCDC-TEO) that implements the proposed model and an example of its application. The results demonstrate the validity of this model.
Keywords: collaborative writing, collaborative construction of documents in the clouds, paragraph, criticism, constructivism.
1. Introdução
Pesquisas em Computação, Educação e Linguística trazem impactos que tornam necessário repensar e, em cima desse repensar, refazer software. Reflexões e ações são feitas em torno do construir colaborativamente, bem como sobre o quê construir e a contribuição para aqueles envolvidos nesse processo. Há diferentes abordagens que utilizam ferramentas computacionais existentes, dão ênfase a aspectos educacionais, propõem ainda reprodução de ambientes educacionais ou trabalham a questão da escrita colaborativa. Este trabalho propõe, com base em conceitos humanísticos, a construção colaborativa de documentos na Web e uma ferramenta, CCDC-TEO (Collaborative Construction of Documents in the Clouds – a Technological-Educational Orientation), que apoia essa construção, suportando atividades individuais e colaborativas envolvidas na construção de conhecimento.
Neste trabalho, definições de busca e crítica baseiam-se em Piaget e Adorno. Piaget (PIATELLI-PALMARINI, 1983, p. 39 apud AZENHA, 1998, p. 20) afirma que o conhecimento não ocorre simplesmente pela percepção, mas é oriundo de ações. Quando a ação se repete ou se generaliza por aplicação a novos objetos, gera-se um esquema aplicável à realidade. A construção do conhecimento é um processo gradual baseado em pequenas mudanças na estrutura existente, que a fazem evoluir para estruturas qualitativamente superiores. Ocorre um processo contínuo de horizonte do desenvolvimento com base na busca contínua de equilíbrio, implícita nas interações entre organismo e meio ambiente.
Para Adorno, a indústria cultural apresenta como resultado a semicultura, diferente do não-saber e da não-cultura (PUCCI, 1997, p. 165). No não-saber, há uma predisposição do homem para a busca do saber. Na não-cultura, há uma ingenuidade e uma ignorância que permitem relação imediata com os objetos. Há ceticismo, engenho e ironia, qualidades desenvolvidas nas pessoas que não se deixam domesticar e que podem levá-las à consciência crítica – o a priori da formação cultural é a autonomia, que permite às pessoas se afastar, desconfiar e criticar. Para ele, as pessoas estavam vivendo a autoridade da televisão, que não trabalhava a imaginação produtiva, e sim a imediaticidade, porque a autonomia não tinha tido tempo histórico e nem condições existenciais de se desenvolver. Similarmente, esses autores pensaram a autoridade da computação e se ela trabalhava a imaginação produtiva ou apenas a sua imediaticidade.
Este artigo analisa trabalhos (Seção 2) e ferramentas (Seção 3) sobre escrita colaborativa de documentos e apresenta a ferramenta CCDC-TEO, com seu suporte técnico e humanístico (Seção 4) e cenários de uso (Seção 5).
2. Escrita colaborativa
Na escrita colaborativa, pelo menos duas pessoas juntam-se para produzir um texto (EDE; LUNSFORD, 1990 apud NÖEL; ROBERT, 2003, p. 245). Em relação à escrita individual, apresenta vantagens tais como: ajudar as pessoas a economizar tempo e esforço, aumentar a quantidade de ideias e garantir que trechos sejam escritos por peritos (NÖEL; ROBERT, 2003, p. 245).
Iniciativas em software para escrita colaborativa remontam aos anos 1970 (NEWMAN; NEWMAN, 1992, p. 20-28 apud NÖEL; ROBERT, 2004, p. 63). Somente no final dos anos 1980, porém, pesquisadores começaram de fato a estudar escrita colaborativa. Quilt, uma dessas primeiras ferramentas, suportava anotação e mensagens, sendo um híbrido de sistema hipermídia multiusuário, sistema de conferência por computador e correio eletrônico multimídia (FISH; KRAUT; LELAND, 1988, p. 30-37).
A década de 1990 trouxe mais ferramentas para escrita colaborativa e projetos interdisciplinares trabalhando ambientes colaborativos. Segundo Felipe (2011, p. 45), o projeto SAPIENS (MAGALHÃES, 2001), com sua proposta de ambiente colaborativo de aprendizagem, foi pioneiro no Brasil na utilização de aplicativos para aprendizagem colaborativa. Em relação às teorias cognitivas, Magalhães et al. (1999) criticam modelos instrucionais tradicionais, com transmissão linear e aditiva do conhecimento e progressão de conteúdos mais simples para complexos. Ricarte (2010) argumenta que o pensamento crítico dos alunos é favorecido pelo uso das tecnologias desenvolvidas para ambientes colaborativos.
O texto na construção de documentos pode ser visto de forma mais abrangente quando se considera não apenas a escrita colaborativa, mas também ferramentas para anotação e autoria de hipertexto. Para Adriano, Raposo e Ricarte (1999), que relacionam o texto com metáforas de anotação, é necessário investigar quais características dessas metáforas devem ser mantidas, alteradas ou acrescentadas pelas mudanças de paradigmas de interação em ambientes educacionais. Paula e Ricarte (2012, p. 1812.1-1812.15) propõem um processo de retextualização digital para autoria de hipertextos a partir de textos lineares, usando uma ferramenta inspirada nesse processo.
Tendências recentes de escrita colaborativa na Web incluem GoogleDocs e wikis (HADJERROUIT, 2014; ZHOU; SIMPSON; DOMIZI, 2012). Historicamente, Nöel e Robert (2003, p. 245-262) analisaram 19 ferramentas de escrita colaborativa produzidas entre 1993 e 2003, considerando EquiText (RIZZI et al. 2000a, 2000b, apud NÖEL; ROBERT, 2003, p. 257) a melhor nesse período. Lima et al. (2011) apresentam uma análise de seis ferramentas de 2003 a 2011. Segundo esses autores, as melhores ferramentas nesse período foram GoogleDocs e Zoho Writer.
Anotações constituem importante ferramenta de apoio à escrita colaborativa. Adriano e Ricarte (2012, p. 24-44) analisam o conceito de anotação, trabalham a relação entre anotação e escrita colaborativa e propõem uma classificação de anotações aplicada a sistemas existentes. Para Jackson (1994 apud ADRIANO; RICARTE, 2012), não basta que alunos leiam textos e elaborem resumos; faz-se necessário discutir e organizar argumentos. Neuwirth et al. (1990 apud ADRIANO; RICARTE, 2012, p. 28) estudaram a escrita colaborativa de textos por meio de anotações, usando a ferramenta PREP.
Observa-se que houve evolução no software para escrita colaborativa tanto no exterior como no Brasil. Na próxima seção, algumas dessas principais ferramentas são analisadas frente aos requisitos humanísticos.
3. Ferramentas para escrita colaborativa na Web
Escrever, atividade primordial para profissionais e estudantes em todas as áreas de conhecimento, demanda tempo e atenção. Várias ferramentas para apoiar essa atividade, no entanto, tiveram como foco a tecnologia computacional, sem compromisso com conceitos humanísticos.
Pesquisadores das áreas de Humanas e Tecnologia preocupam-se com as consequências dessas ferramentas, questionando reais benefícios no modo de pensar e aprender. Ebeling (2014, p. 1-159) discorre sobre a inserção de recursos tecnológicos colaborativos em processos de ensino e aprendizagem para favorecer o desenvolvimento da Presença Social, usando o Editor de Texto Coletivo (ETC). Afirma que ferramentas para escrita colaborativa são boas alternativas para interações e construção de conhecimento. Kessler, Bikowski e Boggs (2012, p. 91-109), ao analisarem o processo de escrita colaborativa em segunda língua utilizando documentos compartilhados, apontam que ferramentas da Web 2.0 promovem práticas colaborativas, com experiências positivas dos alunos, mas mostram-se cautelosos sobre seu uso.
Há também a necessidade de os educadores aprenderem a usar essas ferramentas. Denton (2012, p. 34-41) analisou a relação entre Computação em Nuvens (GoogleDocs) e seu potencial de melhorar a aprendizagem usando construtivismo e cooperação. Ele aponta a necessidade de que futuros educadores compreendam como ferramentas podem ser usadas e afirma que essa abordagem parece ser interessante quando se pretende usar construtivismo e cooperação como embasamento teórico.
Tendo como critérios o suporte aos conceitos humanísticos de Adorno e Piaget em relação à construção do conhecimento, a adoção do parágrafo como unidade básica do documento e a facilidade de uso, foi realizada uma análise das ferramentas de escrita colaborativa (Quadro 1): EquiText (ALONSO; RIZZI; SEIXAS, 2003); ETC (BEHAR et al., 2003, p. 63-66); DOCSCOLLAB (LIMA et al., 2011); e GoogleDocs. Em relação à tecnologia computacional, foram consideradas as características uso da computação e armazenamento em nuvens, execução em navegador Web e código embutido no texto.
| Características | EquiText | ETC | DOCSCOLLAB | Google Docs |
| Princípios Pedagógicos | SIM | SIM | NÃO | NÃO |
| Conceito de Parágrafo | SIM | SIM | NÃO | NÃO |
| Computação em Nuvens | NÃO | NÃO | NÃO | SIM |
| Executa em navegador | NÃO | NÃO | NÃO | SIM |
| Dados em Nuvens | NÃO | NÃO | NÃO | SIM |
| Código embutido no texto | NÃO | NÃO | NÃO | NÃO |
Verificou-se que nenhum sistema atual para escrita colaborativa contempla todos os requisitos desejados, havendo necessidade de novos aplicativos. A próxima seção apresenta uma proposta nesse sentido.
4. A ferramenta CCDC-TEO
O principal objetivo de CCDC-TEO foi atender aos requisitos humanísticos apresentados. Apresenta-se aqui a visão adotada de ambiente colaborativo, o suporte técnico-pedagógico de apoio e discussão sobre a relação entre o suporte técnico e as contribuições humanísticas em CCDC-TEO.
4.1 Ambiente colaborativo
Há definições de ambientes colaborativos restritas a trabalho, e outras estendendo-se ao aprendizado. Dillenbourg (1999, p. 1) define aprendizagem colaborativa como uma situação em que duas ou mais pessoas aprendem ou tentam aprender algo juntas. Ele afirma que cada elemento dessa definição pode ser interpretado de diferentes maneiras:
"Dois ou mais" pode ser interpretado como um par, um pequeno grupo, uma classe, uma comunidade, uma sociedade e todos os níveis intermediários.
"Aprender algo" pode ser interpretado como "seguir um curso", "material do curso de estudo", "executar atividades, tais como a resolução de problemas de aprendizagem" ...
"Junto" pode ser interpretado como diferentes formas de interação: face a face ou mediado por computador, síncrono ou não, frequente no tempo ou não, se é um esforço verdadeiramente conjunto ou trabalho dividido de forma sistemática.
Magalhães et al. (1999, p. 7-11) propõem uma plataforma que contemple suportes instrucional, técnico e educacional, um ambiente no qual haja descentralização do professor:
Ambiente colaborativo no campo da comunicação com o uso do computador em rede implica determinadas formas de organizar as condições tecnológicas de maneira a permitir a participação de múltiplas pessoas no processo comunicativo, ou seja, permitir que a comunicação se faça numa via de “mãos múltiplas” e não na forma linear de “mão única”. Pressupõe-se, portanto, que esse tipo de ambiente é condição para o que denominamos de “interatividade”. A ideia de “ambiente colaborativo” relaciona-se com a concepção de “processo de aprendizagem”. Neste sentido, os ambientes virtuais colaborativos de aprendizagem são espaços compartilhados de convivência que dão suporte à construção, inserção e troca de informações pelos participantes visando a construção social do conhecimento. Devem, portanto, ser públicos e democráticos. A construção desses espaços, que se interligam, supõe canais de comunicação que permitam e garantam o acesso contínuo. Os canais de comunicação, bem como os espaços, devem ser diversificados, sob o ponto de vista tecnológico, permitindo o uso de instrumentos da tecnologia em situações síncronas e assíncronas, com variação dos processos de interação.
Dos três suportes dessa plataforma, CCDC-TEO trabalha aspectos encontrados nas definições do suporte técnico e educacional. O suporte técnico deve ser contemplado por um sistema aberto e composto por espaços: (1) para trabalhos em grupos, (2) para estudo individual, (3) do professor/autor, (4) para textos, (5) para debates, (6) para comunidades virtuais, (7) público e (8) de monitoramento de trajetórias pedagógicas. O suporte pedagógico deve estar refletido em Conteúdo & Metodologia, Interatividade e Avaliação. Desses aspectos, destacam-se questões apresentadas em Interatividade, tais como distinção entre interação e interatividade, tipos de interatividade, possibilidade de transformação dos envolvidos na comunicação em emissores e receptores da mensagem, rompimento das barreiras espaçotemporais e transformação das relações educativas, pluridirecionadas e dinâmicas.
Trabalhar textos na forma digital leva à necessidade de considerar aspectos relativos à linguagem híbrida; aos novos gêneros de textos, hipertextos fechados e abertos; à necessidade de categorização de hipertexto; às possibilidades de navegação entre múltiplos textos no hipertexto; à escrita como processo de construção dinâmico; à relação hipertexto e pensamento telegráfico, maleável, não linear e cooperativo; e à diminuição da distância entre autor e leitor.
4.2 Suporte técnico-pedagógico
O Projeto SAPIENS inspirou pesquisadores como Magalhães (2001), que usa a definição de ambientes colaborativos que pressupõe a construção, inserção e troca de informações pelos participantes num espaço de interação, visando construção e produção social do conhecimento.
CCDC-TEO trabalhou aspectos presentes nesse Projeto, com algumas diferenças que visam a contribuir com essa plataforma, como a questão dos protagonistas. Magalhães et al. (1999, p. 9) definem como protagonistas aluno, grupo, auxiliar didático e professor/autor. Em CCDC-TEO, o papel dos protagonistas é dinâmico, em função das atividades que desempenham. O protagonista é autor, podendo ser autor-professor ou autor-aluno.
Apontam-se também questões referentes ao suporte técnico. Os espaços apresentados (para trabalhos em grupos, para debates, público, de monitoramento de trajetórias pedagógicas) foram analisados e classificados como requisitos ou forma de uso. Espaço para trabalhos em grupo e para debates são requisitos, por trabalhar a produção de material, pesquisas sistematizadas e colaboração com visão diferente dos papéis dos professores e alunos. Espaço público e de monitoramento de trajetórias pedagógicas estão associados à forma de uso, por poder contribuir na organização da produção de documentos e oferecer dados para monitoramento.
Em relação ao suporte pedagógico, CCDC-TEO trabalha Interatividade e Avaliação, sendo a primeira vista como requisito, por dar suporte computacional às relações socioafetivas, e a segunda como forma de uso, por dar suporte ao registro e recuperação das críticas, comentários e sugestões formulados pelos alunos na elaboração do conhecimento, concretizado na produção de documento.
Quanto às questões pedagógicas, destaca-se o deslocamento do professor da natureza imediata do ensino. A mudança na natureza da interação é trabalhada em CCDC-TEO com a possibilidade de o ator desempenhar vários papéis. Sobre novas estratégias geradas a partir dessa mudança, CCDC-TEO tem por meta a interlocução, e não a autoinstrução. Quanto à comunicação, CCDC-TEO trabalha assíncrona e sincronamente e, quanto ao espaço para interação, CCDC-TEO é colaborativo.
Sobre questões da linguagem, foi analisada sua natureza híbrida. CCDC-TEO trata de linguagem formal (documentos técnicos) e trabalha a leitura crítica, não a leitura no sentido de folhear um documento. A produção do texto baseia-se em sucessivas interações entre textos produzidos e em produção, tendo como filtro/mediador a crítica.
CCDC-TEO revisita a abordagem da escrita impressa de um produto que foi revisto, editado e amplamente trabalhado. Ele entrega ao usuário a última versão em construção, não necessariamente acabada, que depende de fatores externos ao processo ou ao sistema, tais como cumprimento de cronogramas. Assim, a visão de escrita em CCDC-TEO é a de um processo de construção dinâmico, não de produto.
Quanto à questão do estímulo ao pensamento, CCDC-TEO trabalha o colaborativo, com sucessivas interações e trocas no processo, onde cada ator faz sua parte.
CCDC-TEO trabalha a diminuição da distância entre os papéis dinâmicos de autor e leitor. Desloca a singularidade desses papéis, pois todos são autores e leitores, e o fechamento, pois utiliza o espaço da computação distribuída aberta. O eixo central passa a ser multiplicidade e comunidade.
CCDC-TEO, sendo um software, trata de interatividade, e não de interação, por lidar com qualidades técnicas, e não com ações de agentes físicos e biológicos (MAGALHÃES et al., 1999, p. 18). Na classificação de Lévy (1997 apud MAGALHÃES et al., 1999), CCDC-TEO trata de mensagem participativa por contemplar negociações contínuas quanto à forma de uso. Possibilita a transformação dos envolvidos na comunicação em emissores e receptores de mensagem. Rompe com barreiras espaçotemporais, propondo comunicação entre múltiplos sujeitos geograficamente dispersos e estruturas técnicas para acesso à informação em rede. A comunicação é policêntrica, não linear.
4.3 Suporte técnico e contribuições humanísticas
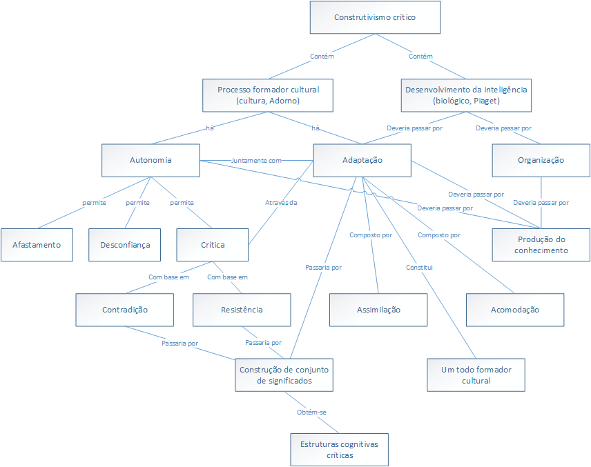
CCDC-TEO propõe que a construção colaborativa de documentos na Web promova o exercício da crítica (PUCCI, 1997, p. 163-191) e que nesse processo sejam feitos dois tipos de busca definidos por Azenha (1998, p. 17-33), presentes nos conceitos da Semicultura de Adorno e do Construtivismo de Piaget: busca orientada e busca contínua.
Para Piaget, o desenvolvimento da inteligência se dá pelas interações sucessivas que têm como objetivo construir o conjunto de significados do objeto sobre o qual se está atuando. O ser humano herda estruturas biológicas e a forma de funcionamento intelectual, i.e., a maneira de interagir com o meio ambiente, que determina a organização dos significados em estruturas cognitivas, não inatas.
Para Adorno, no espaço da indústria cultural e da semicultura, é possível resgatar o saber por uma política socialmente reflexiva. Assim, pode-se continuar o processo de construção na formação cultural. Para ele, se o meio ambiente é o da semicultura, i.e., um ambiente onde não há autonomia que permite ao homem se afastar, desconfiar e criticar, em suma, romper com o consciente “coisificado”, com o semissaber, então, como possível solução para essa ruptura, é proposta a crítica, que resgata o pensamento negativo, possibilitando formação cultural com base na contradição e na resistência. É resgatada a autonomia que, com a adaptação, constitui um todo formador cultural.
Na interação entre Piaget e Adorno, propõe-se que a organização de ações sucessivas seja permeada pela crítica de Adorno. A construção do conjunto de significados passaria pela Contradição, Resistência e Adaptação, resultando não somente a organização dos significados em estruturas cognitivas, mas em estruturas cognitivas críticas.
A produção do conhecimento deveria passar por módulos básicos como Autonomia e Adaptação, segundo Adorno (Figura 1), e Organização e Adaptação, esta composta de Assimilação e Acomodação, segundo Piaget (Figura 2).

Assim, para se fazer cultura, é necessário tornar-se autônomo e adaptado; para desenvolver a inteligência, é necessário tornar-se adaptado e organizado. Se é necessário tornar-se adaptado para atingir os dois objetivos, retirando o elemento da autonomia, produz-se uma cultura sem autonomia, apenas adaptado e organizado. O mesmo não ocorre no desenvolvimento da inteligência, que pode ocorrer sem autonomia.

Quanto à questão da busca, para Piaget (AZENHA, 1998, p.28), a exploração que o bebê faz quando é colocado em contato com o seio da mãe indica a existência duma busca orientada para suprir a distância entre o desejo e a satisfação, ou seja, entre a totalidade incompleta e a totalidade completa. A coexistência desses princípios reaparecerá nos planos da vida futura. Há mecanismos de transição entre estágios, definidos por Piaget como eventos do processo contínuo de busca de equilíbrio, destino ou horizonte de desenvolvimento. Existe a busca contínua de equilíbrio em todas as interações do organismo e do ambiente, particularmente na cognição, e ela tende ao infinito (AZENHA, 1998, p.28).
Contradição e Resistência, Assimilação e Acomodação são momentos antagônicos e complementares vistos entre Piaget e Adorno. Eles dão dinamismo e alimentam, pelos dois tipos de busca, esse sistema. Essa proposta de interação entre Piaget e Adorno pode ser pensada como um tipo de construtivismo crítico, representado pelo mapa conceitual na Figura 3.

Há outras formas de se pensar construtivismo crítico. Bentley (2003) o define como uma forma de construtivismo social que enfatiza consequências sociais e políticas de reificar e descontextualizar o conhecimento. Construtivistas críticos reconhecem a natureza social de toda construção do conhecimento e valorizam a cultura das comunidades críticas que interrogam, perguntam e pesquisam. Para eles, é interessante que se ilumine todos os aspectos da produção e apropriação do conhecimento na sociedade e, em particular, o conhecimento científico.
Em relação às unidades de texto, Hearst (1997, p. 34) diz que, na escola, aprendemos que os parágrafos devem ser escritos como unidades coerentes e autossuficientes. Kintsch (1980, p. 89) apresenta outras formas de particionar o texto que, dependendo do nível de análise, pode ter como unidades frases ou parágrafos. Alexa e Zuell (2000, p. 303) entendem que unidades de texto no software NUD*IST são as menores unidades do documento de texto que o usuário pode codificar ou recuperar, como uma página, um parágrafo, uma frase; as unidades de texto são delimitadas pela tecla “Enter”. Pérez e Pagola (2010, p. 65-72) propõem um algoritmo de segmentação de texto linear em multiparágrafos baseado em tópicos, chamado IclustSeg, onde cada parágrafo é unidade mínima de texto.
A crítica é trabalhada por autores que defendem sua importância na construção do conhecimento e também a contribuição que as ferramentas para a escrita colaborativa dão nesse processo.
Novas tecnologias para escrita colaborativa causam mudanças na aprendizagem. Sousa e Oliveira (2014) analisam o Google Drive e afirmam que a escrita colaborativa on-line com o GoogleDocs, além de proporcionar produção e compartilhamento de textos híbridos, tem como características multimodalidade e semioticidade. Eles trabalham os conceitos de “Produzer” e “Produzage” (BRUNS, 2006, p. 5 apud SOUSA; OLIVEIRA, 2014). Na “produzage”, alunos (“produzers”) são responsáveis pela produção, modificação e geração de conteúdos para uma determinada comunidade, num processo que potencializa criatividade, crítica, comunicação e colaboração. Para eles, crítica está vinculada a outras capacidades e é incisiva quando alunos trabalham respostas e avaliações em textos compartilhados. Concluem dizendo que pessoas envolvidas nesse processo de escrita colaborativa tornam-se “produzers” e o processo de escrita torna-se “produzage”.
O pensamento crítico desenvolve-se em ambientes de aprendizagem colaborativa. Medina (2004, p. 1-100) avalia o pensamento crítico num cenário de escrita, comparando escrita colaborativa tradicional e apoiada por computador com Equitext. Ela verificou que a escrita colaborativa apoiada por computador favorece a aprendizagem significativa.
4.4 Decisões de implementação
A análise dos requisitos e ferramentas existentes direcionou uma implementação de CCDC-TEO que usa técnicas de Engenharia de Software (Modelagem Orientada a Objetos), Computação Distribuída (Arquitetura Orientada a Serviços em Nuvem), Linguagem de Programação Orientada a Objetos (JavaScript) e APIs do GoogleDocs. A Figura 4 mostra o modelo conceitual (Diagrama de Classes) proposto para CCDC-TEO.

Web 2.0 tem atraído a implementação de ferramentas para aprendizagem. Segundo Solomon e Scrum (2007, p. 23), um dos aspectos interessantes é ter ferramentas gratuitas que podem substituir programas pelos quais escolas normalmente pagam. Eles ponderam que, mesmo que essas ferramentas não tenham tudo que as pagas têm, por serem baseadas na Web, pessoas em computadores diferentes podem usá-las para colaborar em um documento ou conjunto de documentos. Eles fazem também uma comparação da Web 1.0 com a Web 2.0, apresentada no Quadro 2.
| Web 1.0 | Web 2.0 |
| Application based | Web based |
| Isolated | Collaborative |
| Off-line | On-line |
| Licensed or purchased | Free |
| Single creator | Multiple collaborators |
| Proprietary code | Open Source |
| Copyrighted content | Shared content |
Na próxima seção, é apresentada uma prova de conceito que ilustra um cenário de uso da ferramenta CCDC-TEO.
5. Cenários de uso do CCDC-TEO
Esta seção ilustra o processo de construção colaborativa de documentos na Web com CCDC-TEO. Considera-se como cenário uma redação com cinco parágrafos para concurso. Usuários devem ter conta Google, conhecer e ter instaladas GoogleDocs e Google Drive. A redação encontra-se na Web[1] e seu título foi omitido.
O usuário do CCDC-TEO tem as seguintes funcionalidades (Figura 5) para a escrita colaborativa: (a) Send Document, (b) Create And Send Document From Document, (c) Copy Paragraph From Active Document To New Document, (d) Email Paragraph From A Document, (e) Add Critique At Cursor Position, (f) Add Suggestion At Cursor Position, (g) Show CCDC Bar – Oriented & Continuous Search, (h) Critique on CCDCForms e (i) Suggest on CCDCForms.
A funcionalidade ativada nessa figura, Show CCDC Bar – Oriented & Continuous Search, permite ao usuário fazer buscas orientadas pressionando os links disponíveis em Oriented Search, direcionando-a a sites com informações sobre crítica, comentário e sugestões, bem como gramáticas e dicionários. Assim, o usuário é orientado no seu exercício da construção do conhecimento. Outro link, Continuous Search, permite busca contínua, direcionando o usuário ao Google para fazer suas buscas de forma livre, liberando como, quando e quanto trabalhar em pesquisas para a construção do conhecimento.

A crítica é suportada usando-se a funcionalidade Add Critique At Cursor Position ou Critique on CCDCForms. Na Figura 6, Add Critique Cursor Position é mostrada. Nela, o usuário posiciona o ponteiro onde deseja fazer a crítica e entra com a crítica e o número do parágrafo via caixa de diálogo. A crítica aparece no local onde o ponteiro está posicionado e é armazenada internamente.

A Figura 7 mostra o texto com a crítica feita.

O armazenamento dos dados é mostrado na Figura 8, numa planilha com dados registrados por Add Suggestion At Cursor Position. Os passos para fazer sugestões são semelhantes aos da crítica (Figuras 6 e 7). A planilha armazena data, hora, número do parágrafo criticado, a crítica (ou sugestão), endereço eletrônico do autor das críticas ou sugestões e informa se a mensagem foi enviada.

A construção de conhecimento pode estender-se indefinidamente com a opção Add Critique/Suggestion. Porém, para atingir o requisito do limite de tempo de sala de aula ou duração de curso, Critique on CCDCForms pode ser usada, como mostrado nas Figuras 9 e 10 – o professor pode monitorar trajetória pedagógica, processo de construção do texto e avaliar grau de concordância entre autores.

A Figura 10 mostra o resumo das sugestões feitas, um complemento aos gráficos da Figura 9, expressando mais uma medida dos sentimentos, um Gráfico de Torta de Sentimento (Sentiment Pie Chart).

6. Conclusões
Escrita colaborativa na Web e, em especial, nas nuvens não pode ser considerada como uma questão conceitualmente e tecnologicamente bem resolvida. Neste trabalho, foram apresentados sistemas de software para escrita colaborativa na Web e nas nuvens e suas limitações para a construção colaborativa de documentos. Foi apresentada uma proposta de construtivismo crítico, com o objetivo de auxiliar no processo da construção do conhecimento pela busca e crítica, utilizando o parágrafo como unidade de texto. A análise de ferramentas para escrita colaborativa revelou que requisitos propostos para o construtivismo crítico não estavam presentes, o que motivou o desenvolvimento de CCDC-TEO para validar o processo proposto.
CCDC-TEO apresenta características para a escrita colaborativa quanto à definição e implementação de um sistema de apoio à construção de documentos por agregar novos valores, tais como o resgate da crítica. Espera-se que seja também uma contribuição e uma valorização ao pensamento crítico, como reconhecimento de seu poder educativo. O produto gerado por uma ferramenta dessa natureza é um documento que materializa um conhecimento crítico de dado objeto de estudo.
Referências
ADRIANO, C. M.; RAPOSO, A. B.; RICARTE, I. L. M. Implementação de metáforas de anotação e paradigmas de interação em ambientes educacionais. In: SIMPÓSIO BRASILEIRO DE INFORMÁTICA NA EDUCAÇÃO, 10., 1999, Curitiba. Anais... Curitiba: Departamento de Informática/Universidade Federal do Paraná, 1999. p. 399-401.
ADRIANO, C. M.; RICARTE, I. L. M. Requisitos essenciais para sistemas de anotações digitais. Revista de Sistemas de Informação da FSMA, Macaé, v. 9, p. 24-44, 2012.
ALEXA, M.; ZUELL, C. Text analysis software: commonalities, differences and limitations: the results of a review. Quality and Quantity, Dordrechet, v. 34, n. 3, p. 299-321, 2000.
ALONSO, C. M. M. C.; RIZZI, C. B.; SEIXAS, L. M. J. Software EquiText: uma ferramenta para escrita colaborativa na web. In: TALLER INTERNACIONAL DE SOFTWARE EDUCATIVO, 8., 2003, Santiago. Anais... Santiago: Departamento de Ciência da Computação/Centro de Computação e Comunicação para a Construção do Conhecimento, Universidade do Chile, 2003. s/p.
AZENHA, M. G. Construtivismo. De Piaget a Emilia Ferreiro. 6. ed. São Paulo: Ática, 1998.
BEHAR, P. A. et al. ETC – Editor de Texto Coletivo: um software livre para auxiliar a escrita coletiva através da web. In: WORKSHOP SOBRE SOFTWARE LIVRE, 4., 2003, Porto Alegre. Anais... Porto Alegre: WSL, 2003. p. 63-66.
BENTLEY, M. L. Introducing critical constructivism. In: ANNUAL MEETING OF THE AMERICAN EDUCATIONAL STUDIES ASSOCIATION, 2003, Mexico City. Disponível em: http://web.utk.edu/~mbentle1/Crit_Constrc_AESA_03.pdf. Acesso em: 18 maio 2015.
BRUNS, A. Towards produsage: futures for user-led content production. In: SUDWEEKS, F.; HRACHOVEC, H.; ESS, C. (Eds.). Cultural attitudes towards communication and technology, 28 June-1 July, Tartu, Estonia, 2006. In: CUSTÓDIO, M. A., 1986 – Produção escrita na escola, novas tecnologias e culturas da juventude: diálogos possíveis / Melina Aparecida Custodio. – Campinas, SP: [s.n.], 2013 apud SOUSA, A. C. L. C.; OLIVEIRA, F. K. O uso das novas tecnologias no processo de escrita no contexto escolar. In: Congresso Internacional de Educação e Inclusão: Práticas Pedagógicas, Direitos Humanos e Interculturalidades, 2014, Campina Grande. Anais... Campina Grande: Universidade Estadual da Paraíba, 2014.
DENTON, D. W. Enhancing instruction through constructivism, cooperative learning, and cloud computing. TechTrends, Heidelberg, v. 56, n. 4, p. 34-41, 2012.
DILLENBOURG, P. What do you mean by collaborative learning? In: DILLENBOURG, P. Collaborative-learning: Cognitive and Computational Approaches. Oxford: Elsevier, 1999. p. 1-19. Disponível em: https://telearn.archives-ouvertes.fr/hal-00190240. Acesso em: 17 jun. 2016.
EBELING, L. Presença social em tecnologias da informação e comunicação: um estudo de caso no editor de texto coletivo ETC. 2014. 159 f. Dissertação (Mestrado em Educação) – Faculdade de Educação, Universidade Federal do Rio Grande do Sul, Porto Alegre, 2014.
EDE, L.; LUNSFORD, A. Singular texts/plural authors: perspectives on collaborative writing. Illinois: Southern Illinois University, 1990 apud NOËL, S.; ROBERT, J. How the web is used to support collaborative writing. Behaviour & Information Technology, Oxford, v. 22, n. 4, p. 245-262, 2003.
FELIPE, A. A. C. Ciência da Informação e ambientes colaborativos de aprendizagem: um estudo de caso da plataforma MOODLE – UFPB. 2011. 154 f. Dissertação (Mestrado) – Centro de Ciências Sociais Aplicadas, Universidade Federal da Paraíba, 2011.
FISH, R. S.; KRAUT, R. E.; LELAND, M. D. P. Quilt: a collaborative tool for cooperative writing. ACM SIGOIS Bulletin, New York, v. 9, n. 2-3, p. 30-37, 1988.
HADJERROUIT, S. Wiki as a collaborative writing tool in teacher education: evaluation and suggestions for effective use. Computers in Human Behavior, Oxford, v. 32, p. 301-312, 2014.
HEARST, M. A. TextTiling: segmenting text into multi-paragraph subtopic passages. Computacional Linguistics, Boston, v. 23, n. 1, p. 33-64. 1997.
JACKSON, B. Cooperative learning: a case study of a university course in Systems Analysis, Innovations. Education & Training International, v. 31, n. 3, p. 166-179, Aug. 1994 apud ADRIANO, C. M.; RICARTE, I. L. M. Requisitos essenciais para sistemas de anotações digitais. Revista de Sistemas de Informação da FSMA, Macaé, v. 9, p. 24-44, 2012.
KESSLER, G.; BIKOWSKI, D.; BOGGS, J. Collaborative writing among second language learners in academic web-based projects. Language Learning & Technology, East Lansing, v. 16, n. 1, p. 91-109, 2012.
KINTSCH, W. Learning from text, levels of comprehension, or: why anyone would read a story anyway. Poetics, Amsterdam, v. 9, n. 1-3, p. 87-98, 1980.
LÉVY, P. Cibercultura. Trad. Carlos Irineu da Costa. São Paulo: Editora 34, 1997 apud MAGALHÃES, L. P. et al. (Org). Projeto SAPIENS. Campinas: DCA/FEEC/UNICAMP, 1999. 170 p. Relatório de Atividades. Período: jan.-dez. 1999. Processo n. 97/12807-1). Disponível em: http://www.dca.fee.unicamp.br/projects/sapiens/Reports/sapiens99.pdf. Acesso em: 17 jun. 2016.
LIMA, M. F. P. et al. DOCSCOLLAB: uma ferramenta de auxílio à edição colaborativa. Renote – Revista Novas Tecnologias na Educação, Porto Alegre, v. 9, n. 2, s/p, 2011.
MAGALHÃES, L. P. (Org.). Projeto SAPIENS. fev. 2001. Disponível em: http://www.dca.fee.unicamp.br/projects/sapiens/Reports/rf2000/node29.html. Acesso em: 2 abr. 2010.
MAGALHÃES, L. P. et al. (Org). Projeto SAPIENS. Campinas: DCA/FEEC/UNICAMP, 1999. 170 p. Relatório de Atividades. Período: jan.-dez. 1999. Processo n. 97/12807-1). Disponível em: . Acesso em: 17 jun. 2016.
MEDINA, N. O. Avaliação do pensamento crítico em um cenário de escrita colaborativa. 2004. 100 f. Tese (Doutorado em Engenharia de Produção) – Centro Tecnológico, Universidade Federal de Santa Catarina, Florianópolis, 2004.
NEWMAN, J.; NEWMAN, R. Three modes of collaborative authoring. In: HOLT, P. O.; WILLIAMS, N. (Eds.). Computers and writing: state of the art. Oxford: Intellect Books, 1992. p. 20-28 apud NOËL, S.; ROBERT, J. M. Empirical study on collaborative writing: what do co-authors do, use, and like? Computer Supported Cooperative Work, Dordrecht, v. 13, n. 1, p. 63-89, 2004.
NOËL, S.; ROBERT, J. How the web is used to support collaborative writing. Behaviour & Information Technology, Oxford, v. 22, n. 4, p. 245-262, 2003.
PAULA, A. R.; RICARTE, I. L. M. Explorando a autoria de hipertexto por meio de um processo e de uma ferramenta para a retextualização digital. Texto Livre: Linguagem e Tecnologia, Belo Horizonte, v. 5, n. 2, p. 96-109, 2012. Disponível em: http://www.periodicos.letras.ufmg.br/index.php/textolivre/article/view/1812. Acesso em: 17 jun. 2016.
PÉREZ, R. A.; PAGOLA, J. E. M. An incremental text segmentation by clustering cohesion. In: INTERNATIONAL WORKSHOP ON HANDLING CONCEPT DRIFT IN ADAPTIVE INFORMATION SYSTEMS: IMPORTANCE, CHALLENGES AND SOLUTIONS, 1., 2010. Anais... Barcelona: HaCDAIS, 2010. p. 65-72.
PIATELLI-PALMARINI, M. Teorias da linguagem, teorias da aprendizagem: o debate entre Jean Piaget e Noam Chomsky. Trad. Álvaro Cabral. São Paulo: Cultrix, EDUSP, 1983 apud AZENHA, M. G. Construtivismo. De Piaget a Emília Ferreiro. 6. ed. São Paulo: Ática, 1998.
PUCCI, B. Filosofia negativa e educação: Adorno. Filosofia, Sociedade e Educação, Ibitinga, v. 1, n. 1, p. 163-191, 1997.
RICARTE, I. L. M. Tecnologias para ambientes colaborativos de ensino: uma visão multidisciplinar na pós-graduação em engenharia. In: CONGRESSO INTERNACIONAL DE EDUCACIÓN SUPERIOR, 7., 2010, Havana. Memorias... Havana: Ministerio de Educación Superior, 2010. v. POS, p. 201-210.
SOLOMON, G.; SCHRUM, L. Web 2.0: new tools, new schools. Washington: International Society for Technology in Education, 2007. 270 p.
SOUSA, A. C. L. C.; OLIVEIRA, F. K. O uso das novas tecnologias no processo de escrita no contexto escolar. In: CONGRESSO INTERNACIONAL DE EDUCAÇÃO E INCLUSÃO: PRÁTICAS PEDAGÓGICAS, DIREITOS HUMANOS E INTERCULTURALIDADES, número da edição do evento., 2014, Campina Grande. Anais... Campina Grande: Universidade Estadual da Paraíba, 2014. s/p.
ZHOU, W.; SIMPSON, E.; DOMIZI, D. P. Google Docs in an out-of-class collaborative writing activity. International Journal of Teaching and Learning in Higher Education, Athens, Georgia, v. 24, n. 3, p. 359-375, 2012.
Notas
Ligação alternative
http://www.periodicos.letras.ufmg.br/index.php/textolivre/article/view/9798 (html)