Artículos
Aplicación de la mercadotecnia relacional en una empresa de venta de café de Baja California
Implementing relational marketing in a coffee selling company in Baja California
Aplicación de la mercadotecnia relacional en una empresa de venta de café de Baja California
Región y sociedad, vol. XXX, núm. 71, 2018
El Colegio de Sonora
Recepción: 13 Marzo 2016
Aprobación: 16 Enero 2017
Resumen: El objetivo de esta investigación es proponer un proceso de mercadotecnia relacional en una empresa de venta de café en Baja California, como estudio de caso. Primero se conceptualiza la mercadotecnia relacional y su contribución para la creación de valor en las organizaciones, además se incluyen estudios empíricos de diversos autores, quienes señalan la influencia de este proceso en la satisfacción del cliente. Se aplicaron 149 encuestas para obtener la correlación entre la garantía de ofrecer un producto o servicio, y la generación de valor mediante la entrega de elementos tangibles e intangibles para la satisfacción del cliente. La propuesta pertenece a la empresa en la que se realizó la investigación, y es posible adaptarla a organizaciones que ofrezcan un servicio, que presenten la situación estudiada.
Palabras clave: mercadotecnia relacional, estrategia, satisfacción del cliente, creación de valor.
Abstract: The aim of this investigation is to propose a relationship marketing process in a coffee selling company in Baja California as a case study. First, relationship marketing is conceptualized and its contribution to the creation of value in organizations is analyzed; moreover, empirical studies from various authors, who point out the influence of this process on customer satisfaction, are included. 149 surveys were conducted in order to obtain the correlation between the guarantee to offer a product or service and value generation by delivering tangible and intangible elements for customer satisfaction. This proposal belongs to the company where the research was carried out; it can be adapted to organizations which offer a service and are in the situation studied.
Key words: relationship marketing, strategy, customer satisfaction, value creation.
Introducción
En el ambiente competitivo de los negocios, la función principal de la mercadotecnia no puede ser la promoción y la comercialización de un producto o servicio creado, como parte del éxito del proceso. Lo primero que se debe entender es que no se trata de una compraventa, ya que en la actualidad los clientes son más exigentes, porque el mercado global les ofrece múltiples oportunidades para satisfacer sus necesidades. Por ello, las empresas deben aportar valor a sus consumidores a través de una relación sólida con ellos, para después mantenerse en el mercado.
Las organizaciones de nuevo están utilizando las estrategias de mercadotecnia del pequeño empresario del siglo XIX, lo que conduce a ir más allá de la transacción y ser cómplices de los clientes, para establecer lazos basados en la confianza, compromiso y lealtad, que contribuyan a conocer sus necesidades. La información generada por medio de este enlace se convierte en un activo estratégico, que a su vez se puede usar para construir un producto o servicio personalizado, y así atender su demanda de una manera competitiva y proactiva (Llamas et al. 2005).
En esta investigación se presenta a la mercadotecnia relacional como estrategia para mejorar el desempeño de una empresa de venta de café en Baja California, que se distingue por ofrecer un café de los mejores productores del mundo, con lo que se garantiza que sea sano y con altos estándares de calidad basados en las clasificaciones internacionales de la Specialty Coffee Association of America.
La empresa no tenía una estrategia de mercadotecnia relacional, que le permitiera lograr un vínculo estrecho con su mercado, para crear valor y entregar un producto y servicio con base en sus necesidades, para mantener a los clientes actuales y atraer nuevos, para incrementar así competitividad ante los negocios del ramo que pudieran tener ventaja en cuanto al servicio, a pesar de ofrecer un producto de baja calidad.
Para implantar una estrategia de mercadotecnia relacional, además de la tecnología, existe la orientación al cliente y la gestión tanto de la información como del conocimiento, elementos necesarios para alcanzar los objetivos del proceso; en esto es fundamental el compromiso que adopte la organización para dar seguimiento a las metas planteadas desde la dirección (Garrido 2008).
La investigación se propone implementar un proceso de mercadotecnia relacional en una empresa pequeña de venta de café, en Baja California, para mejorar su desempeño. Se considera indispensable fortalecer y mantener a los consumidores actuales, para crear un vínculo estrecho, que siempre los escuche, y contemple la inclusión de servicios o productos nuevos con base en sus necesidades.
La mercadotecnia relacional
Ante el incremento de competidores y la diversidad de opciones de un mercado cada vez más globalizado, se requiere estar atentos a lo que éstos hacen, y buscar los medios para aumentar el valor del producto o servicio creado, a través de la comunicación establecida entre el negocio y sus clientes, para identificar las nuevas tendencias y expectativas del mercado.
Lo que conduce al nacimiento de la mercadotecnia relacional que, según Berry (1995) consiste en atraer, mantener e intensificar las relaciones con el cliente, es establecer un enlace permanente con él, lo que permite en el mediano y largo plazo su fidelización, y así incrementar su lealtad con la empresa, a la que la innovación presente en el mercado le exige estar en investigación continua, para adaptarse a las nuevas condiciones del entorno.
Desde la perspectiva empresarial, la mercadotecnia relacional es una forma de comprender los vínculos del negocio con los clientes, mediante todos los puntos directos e indirectos de contacto, buscar una relación que permita satisfacer mejor sus necesidades y demandas (Rebollo 2012). Cabe señalar que las organizaciones pueden hacer que esta estrategia se convierta en una ventaja competitiva, y así anticiparse a las tendencias comerciales, que en la actualidad suelen cambiar con rapidez debido a la cantidad de competidores que empujan el mercado.
De acuerdo con Wakabayashi y Oblitas (2012), antes predominaba la orientación a las transacciones de la mercadotecnia de ventas, de producto y consumidor. Las condiciones que orillaron a evolucionar hacia la mercadotecnia relacional son las siguientes: a) la intensificación de la competencia; b) la necesidad de fidelizar a los clientes y lograr la economía de la relación; c) la concepción de los mercados como redes, surgida a partir de la alta competencia y d) la creación de acuerdos de cooperación entre empresas, para enfrentar la demanda de la manera más conveniente.
En la actualidad, los negocios se suelen enfrentar a una competencia impulsada por la globalización de los mercados, por lo que es necesario buscar los medios que les permita diferenciarse de sus competidores, esto los conduce a una dinámica de innovación de sus procesos para mantener una relación cercana con el mercado, para lo que es necesario medir, gestionar y maximizar el valor del cliente y tenerlo como un activo, para crear una oferta personalizada que fomente una relación sólida y de beneficio mutuo con el entorno en el que se desarrolla (Peña et al. 2015).
La globalización y la evolución constante en el comportamiento del consumidor son los factores que han incidido para mejorar las estrategias de mercadotecnia, encargadas de elevar la calidad de los productos y servicios, para que cuenten con la participación del cliente, que garantice mayor probabilidad de éxito al momento de ofrecerlos. Esto ha llevado a que el enfoque transaccional no pueda cumplir con las necesidades actuales y, en consecuencia, tenga que sustituirse por el relacional (Morgan y Hunt 1994).
El tema central en el campo de la mercadotecnia de servicios ha conducido a buscar mecanismos para elevar su calidad y, a su vez, estimular la integración de la mercadotecnia relacional en la estrategia corporativa del negocio (Berry 1995). Por tanto, hay que trabajar para conservar la fidelidad de los clientes actuales, y convertirlos así en promotores principales de la oferta del negocio.
Desde la perspectiva de Grönroos (1996), las empresas comprenden que no deben actuar sólo guiadas por su beneficio particular, tienen que evolucionar para entender una estrategia de ganar-ganar, y anteponer el beneficio de los clientes reconociendo que el trabajo responsable que realicen para conservarlos podrá darles ganancias significativas, que recompensarán el esfuerzo realizado.
La mercadotecnia relacional se distingue porque mejora la experiencia y la entrega de valor, lo que genera la participación activa de la empresa que ha mostrado una actitud proactiva y ocupada en brindar productos y servicios personalizados a los clientes, quienes han demostrado su interés y deseo de entablar una relación a largo plazo con ésta, debido a que ha invertido en el trabajo continuo para otorgar beneficios que cumplan, e incluso superen, las expectativas del consumidor (Berry 1995).
Para Morgan y Hunt (1994), la necesidad de la mercadotecnia relacional se deriva de la dinámica cambiante del mercado mundial y la evolución de lo que representa la competitividad en el actual. Lo que incluso propicia el establecimiento de una estrategia de colaboración entre diversas empresas con objetivos en común, y cuya filosofía las distinga por la entrega de valor al mercado, y dejen en segundo plano el beneficio económico, el cual vendrá una vez que se logre la fidelidad de los clientes.
De esta manera, el compromiso y la confianza que desarrollan las organizaciones con un mismo objetivo se puede traducir en cuatro puntos: a) proporcionar información sobre los recursos, las oportunidades y los beneficios esperados; b) mantener altos estándares de valores corporativos e intercambiarlos con los socios estratégicos; c) comunicar información valiosa entre el grupo de empresas, que incluya estrategias de mercado y evaluaciones de los resultados obtenidos y d) evitar aprovecharse del intercambio realizado. Lo anterior conduce a que las redes empresariales implementen, en conjunto, iniciativas en favor del establecimiento, desarrollo, beneficio y mantenimiento de relaciones e intercambio con el consumidor final (Morgan y Hunt 1994).
Desde la perspectiva de Wakabayashi y Oblitas (2012), la mercadotecnia relacional es un proceso que cuenta con elementos analíticos, estratégicos, operacionales y colaborativos en cada etapa. Así mismo, posee elementos estratégicos, en la medida en que realiza todo un análisis sistemático de la información del cliente, para gestionar los datos que indiquen su rentabilidad. La parte analítica se desarrolla mediante herramientas que facilitan la detección de oportunidades. El elemento operacional trabaja para no descuidar el servicio y la satisfacción de las necesidades del cliente, por último, existe la colaboración a través de diversos canales de comunicación que la tecnología ofrece en la actualidad.
Hay sectores empresariales para los que la mercadotecnia de relaciones es indispensable; por ejemplo, el mercado de la salud es altamente complejo, ya que involucra la atención a los clientes. El proceso entre las operadoras de salud y los prestadores de servicio debe ser eficiente, lo que hace notar algo de lo que la filosofía de negocio no debe estar exenta, debido a la responsabilidad que representa el ambiente en que se ubica la compañía (Silva y Tañski 2012).
Cada organización debe de iniciar su estrategia corporativa de orientación al cliente analizando el efecto y la responsabilidad que sus acciones representan para los consumidores, así sea de servicios, de orientación a la creación de tecnología o una maquiladora; cada una conoce la necesidad y compromiso de satisfacer las expectativas del mercado en el corto, mediano o largo plazo, lo que las mantendrá en la mente de los consumidores mediante las acciones implementadas.
Con base en Peña et al. (2015), generar clientes fieles pone en evidencia la necesidad de diseñar estrategias coherentes con las políticas de cada empresa, relacionadas con sus objetivos, para lo cual es fundamental invertir trabajo y recursos, los cuales actualmente pueden ser escasos, lo que sitúa al negocio ante dos objetivos: a) invertir recursos para fidelizar a los clientes, y obtener así un mayor beneficio económico y b) utilizar con mayor eficiencia los recursos empresariales. Esto sólo es el punto de partida, ya que cada día existirán mejores formas y elementos que se deberán considerar en la planeación corporativa.
Aunado a lo anterior, Silva y Tañski (2012) indican que la necesidad de lograr una relación duradera con el mercado es consecuencia de las prácticas de mercadotecnia obsoletas del sistema transaccional, lo que hace imperativo establecer la mercadotecnia relacional en las organizaciones, para alcanzar el objetivo inmediato que es la fidelidad de los clientes con base en un enfoque de cooperación y de beneficios mutuos, a lo que se añade la apertura de los mercados que exige estar en innovación constante ante los cambios y las tendencias de éstos.
Esta tendencia incluso se aplica en el ámbito educativo; Walesska et al. (2014) señalan que la relación entre los egresados de una universidad es fundamental para la supervivencia, no se debe descuidar la posibilidad de obtener una retroalimentación acerca de lo que sucede con ellos en la esfera profesional. La institución debe conservar la relación a lo largo del tiempo, mediante métodos y herramientas que promuevan el crecimiento del sentimiento de pertenencia, y poner de manifiesto la identidad y el valor creados, resultado del trabajo realizado.
Cabe destacar que las empresas cada vez le ponen mayor atención a la importancia de implementar la mercadotecnia relacional con sus clientes, al considerarlo una estrategia para llegar a conocer las áreas de oportunidad que se deben atender, dada la rapidez con que se podrían desplazar sus opciones de crecimiento, si se descuida el valor que representan los clientes para la supervivencia en el mercado. Marzo et al. (2005) destacan la diferencia entre la mercadotecnia relacional y la tradicional; el enfoque transaccional está más encaminado a lograr un objetivo específico, pero sin buscar un lazo más estrecho con el mercado (véase Figura 1).

Para reforzar lo anterior, Llamas et al. (2005) afirman que se quiere alcanzar una visión de 360º del cliente, además de dialogar con él, también se debe interactuar. El monólogo característico de la mercadotecnia de transacciones da paso al diálogo definitorio de la orientación al cliente, esta es una de las diferencias más importantes entre los dos enfoques de la mercadotecnia y es hacia donde las organizaciones están evolucionando, porque entienden la importancia de la perspectiva centrada en el cliente, al que se dirigen las tendencias del mercado.
Así mismo, las empresas que logran ser exitosas son las que se destacan por su calidad en el servicio y su inversión en el desarrollo de herramientas, que contribuyen a mantener una relación cercana con los clientes, y se distinguen por darle valor al conocimiento de sus consumidores, más que sólo basarse en reunir información transaccional de sus acciones (Montoya y Boyero 2013). Por lo tanto, es fundamental que las empresas aprecien a las personas que trabajan en gestionar la información, ya que esta actividad es el punto de partida hacia la gestión del conocimiento, que se traducirá en el servicio o producto final del negocio para todos los participantes.
Si se considera lo anterior, es necesario puntualizar que la implementación de los sistemas de información, que trabajan en sincronía para los resultados de la empresa, sólo son una parte del éxito de gestionar relaciones con el cliente, puesto que la filosofía corporativa y las estrategias desarrolladas son las que generan la dinámica y el ritmo del plan de trabajo (Rojas et al. 2012). Sin embargo, se debe tener en cuenta la evolución de internet y su repercusión en las empresas, ya que la velocidad con la que se trabaja con esta tecnología hace que se busque como un aliado para la difusión de la forma y estilo de hacer negocios.
De esta manera, utilizar la mercadotecnia relacional apoyada en las tecnologías de información y comunicación (TICS) facilita la estimación dinámica de factores esenciales para la determinación del precio, el acceso a información y la decisión de compra que desea el cliente. En la Figura 2 se muestra la manera en que las empresas deben gestionar las necesidades y expectativas de los clientes, para aumentar su competitividad ante los cambios constantes e inesperados del entorno, y así disponer de la información necesaria para incrementar la eficiencia de las estrategias organizacionales.

Lo expuesto en la Figura 2 describe que las empresas deben conocer antes las necesidades del cliente, para después crear el producto o servicio que cumpla con las expectativas y características que espera, esto a su vez conduce a una retroalimentación continua que permitirá que crezca el valor del producto, que se gestionará y así aprender de la experiencia de otorgar mayores beneficios a los clientes, retenerlos y atraer nuevos.
Desde la perspectiva de Rebollo (2012), la posibilidad de establecer una relación con los clientes conduce al paso siguiente, que es crear comunidades de consumidores, en donde los flujos de comunicación empresa-mercado sean bidireccionales. Existen herramientas tecnológicas de apoyo que contribuyen a facilitar el intercambio de información, entre ellas las redes sociales como Facebook y Twitter. La cantidad de usuarios de estos dos medios equivale a una población como la de toda Europa, y son excelentes vías de acceso con los clientes, cada día hay dispositivos nuevos y también necesidades que surgen de forma acelerada, no se trata de hacer un cambio radical de los procesos, sólo se deben incorporar los que se adapten a las necesidades del negocio, y que fomenten la eficiencia de la estrategia corporativa.
Las políticas empresariales no pueden permanecer estáticas ante la exigencia de la sociedad actual, el uso de las TICS fomenta formas nuevas de comunicar y de relacionarse con los clientes, lo que se ha vuelto un desafío para las empresas, ya que estas herramientas se convierten en parte de los procesos, y su eficiencia requiere de atención continua, que permita comprender las nuevas necesidades del mercado (Guadarrama y Rosales 2015). Por tanto, se requiere contar con una metodología que involucre la gestión de la información generada, que facilite la segmentación y justifique la investigación de mercados, para después determinar los objetivos y el plan a seguir para cumplir las metas del programa.
La mercadotecnia relacional en la satisfacción del cliente
La gestión de relaciones con el cliente se está trasformando en algunos países, cada vez tiene más presencia en las organizaciones y se adapta de acuerdo con los requerimientos de cada una, e involucra las variables que le permiten tomar decisiones para alcanzar los resultados esperados; la configuración de la estrategia podrá variar dependiendo del ambiente en el que se desarrolla el negocio.
En un estudio realizado en empresas de alta rentabilidad (AR) en la región de Galicia, España, Cabanelas y Moreira (2009), confirman que las organizaciones del sector servicios le atribuyen al establecimiento de relaciones con los clientes un peso elevado en la generación de valor. Para los responsables de éstas, los consumidores valoran de forma muy positiva la implementación de sistemas de fidelización, lo que conduce a desarrollar estrategias para establecer un intercambio constante con el mercado, que satisfará las necesidades de los consumidores.
En este sentido, aseguran que las empresas de alta rentabilidad asumen la gestión con los clientes como una apuesta estratégica, que incluye una filosofía de actuación, ejecutada principalmente por medio de relaciones informales explotadas por sus recursos humanos. Además, la forma en que la construyen varía en función del tamaño o del sector, aunque dentro de un patrón definido. La orientación de esta estrategia se basa en mejorar las especificaciones del producto ofrecido, y esforzarse en dar respuestas personalizadas para, de esta manera, potenciar la fidelización como principio de eficiencia operativa o como propuesta de valor, además la imagen de la empresa interviene como un factor clave en las relaciones con el mercado (Cabanelas y Moreira 2009).
Para Rebollo (2012), uno de los elementos fundamentales para comprender el éxito o fracaso de la mercadotecnia relacional está en el momento en que la organización se identifica con esta filosofía empresarial, y no existen discrepancias desde que se inicia el proceso hasta el último contacto que tiene la marca con el consumidor final. Es decir, toda la inversión realizada no tendrá el efecto deseado, si en la ejecución existen deficiencias serias que limiten la calidad y atención en el servicio que la compañía debe proporcionar. Aunado a lo anterior, mantener y cuidar el servicio posventa, que se incluya en el proceso, le otorga el valor que apuntala la relación con el cliente.
Valenzuela y Torres (2008), en un estudio realizado en las agencias de viajes de España, exponen que las empresas que toman decisiones estratégicas de mercadotecnia orientadas al valor de su cartera de clientes, mejorarán la tasa de retención de los que son rentables y los ingresos generados por éstos durante su tiempo de vida. Esto explica por qué al conseguir que permanezcan leales a la organización, se logra que continúen generando el ingreso esperado o incluso que sus compras evolucionen y aporten más beneficios.
En la Figura 3, Valenzuela y Torres (2008) exponen un modelo explicativo, en donde formulan una relación positiva entre el grado de orientación al valor del cliente y las decisiones estratégicas de mercadotecnia que tome la organización. Éstas dan lugar al enfoque que debe tener la mercadotecnia relacional, a fin de crear un plan que involucre a toda la empresa y que los resultados beneficien al negocio y a los consumidores.

La filosofía de gestión orientada al valor del cliente no sólo se enfoca en fortalecer y desarrollar relaciones a largo plazo con el mercado, sino que llega a un punto en que la habilidad empresarial intenta optimizar todos los aspectos que incrementan su valor, y de este modo maximizar la valía de su cartera de clientes (Valenzuela y Torres 2008).
Así mismo, Guadarrama y Rosales (2015) añaden que la mercadotecnia personalizada crea lealtad y barreras de competencia, en donde la estrategia empresarial trabaja para identificar y mantener a los clientes de mayor valor. Además, el servicio personalizado requerirá diferenciar e interactuar con cada uno añadiendo valor al servicio o producto construido en una relación cercana con el mercado.
En este sentido, Garrido y Padilla (2012) aseguran que las variables organizativas están relacionadas positivamente con los resultados de la estrategia, y que su efecto sobre ellos es positivo y directo. El resto de las variables (tecnología, capacidades de adquisición y aplicación de conocimiento, capacidades de difusión y trasmisión del conocimiento y orientación al cliente) generan una repercusión indirecta, mediada por las variables organizativas. En la Figura 4 se muestra la forma en que ocurre esta interacción con base en los autores.

A medida de que las compañías aumenten los años de implantación de la mercadotecnia relacional desarrollarán el aprendizaje organizativo necesario, y mejorarán sus resultados, por lo que deben estar atentas a los cambios que surjan en el mercado, así como a monitorear lo que hace la competencia, para agregar elementos nuevos que puedan adaptarse a su oferta, y así incrementar la satisfacción del cliente y, en consecuencia, incentivar su lealtad.
Por otro lado, para conocer y documentar los indicadores sobre los factores que inciden en la relación cliente-agencia, desde el punto de vista de los clientes/anunciantes, Gómez (2010) expone un estudio realizado en Bogotá, Colombia, en agencias de publicidad y usuarios de centrales de medios registrados en las bases de datos del Instituto Brasileño de Opinión Pública y Estadística, y en clientes que hubiesen contratado los servicios de agencias de eventos y de relaciones públicas.
Los resultados obtenidos le permiten asegurar que los clientes esperan de sus agencias un socio estratégico que se alinee con sus objetivos. Las empresas cuyo hábito es convocar a concursos ofrecen a las agencias oportunidades de negocios, para luego mantener o aumentar la satisfacción de sus clientes, de tal manera que deben convertirse en un asociado estratégico para compartir los objetivos perseguidos, y de este modo crear lealtad en sus asociados. Así mismo, el profundo conocimiento de la marca e identificación con sus perspectivas permiten minimizar o evitar que consideren la posibilidad de cambiarse a otras alternativas en el mercado (Gómez 2010).
Aunado a lo anterior, De Guzmán (2014) señala que, sin excepción, las empresas deben cuidar la cartera de clientes valiosos, y actualizarla constantemente debido a que se ha convertido en un activo intangible invaluable, esto le permitirá desarrollar iniciativas y tácticas nuevas para fidelizar a los clientes actuales, y que a su vez se conviertan en el primer punto de referencia ante la posible entrada de consumidores nuevos del producto o servicio que oferta.
La clave del éxito para que una empresa desarrolle una estrategia centrada en el cliente, y se convierta en un medio que influya en la fidelidad y sea rentable, desde el punto de vista de Rebollo (2012), depende de tres elementos: a) debe estar dispuesta a convertirse en una marca focalizada en el cliente; b) debe ser capaz de adoptar una estructura en toda la compañía de orientación al mercado y c) deberá estar preparada para que sean los clientes quienes hablen por ellos, y sean los portavoces principales de la oferta del negocio.
Dimensiones que contribuyen a la satisfacción del cliente
De acuerdo con Hayes (2012), las necesidades del cliente se pueden considerar como las características del producto o servicio, que representan dimensiones importantes en las que él basa sus opiniones, asociadas con el bien recibido. Por lo general se determinan características que describen aspectos con base en su experiencia, en la que califica la capacidad de respuesta, la disponibilidad y el profesionalismo, entre otros aspectos, que van creando una imagen en el mercado. Se asegura que las distinciones otorgadas se concentrarán al final de un periodo, y el resultado será la definición que clasifica lo desarrollado por la compañía en el entorno donde tiene presencia. El propósito de evaluar el grado de satisfacción del cliente es establecer una lista exhaustiva de rasgos sobre la calidad con que describe al producto o al servicio, y analizarlos para comprender la causa por la que los consumidores decidieron calificarla de esa manera.
Es importante destacar que la satisfacción constituye un factor importante, pero no es suficiente para mantener una relación a largo plazo con los consumidores, lo fundamental será implementar un proceso de mejora continua del servicio o producto construido, en el que se perciba la calidad e influya positivamente en la relación de compromiso con el cliente (Guadarrama y Rosales 2015). Lo anterior se puede utilizar como un punto de partida para que, mediante la interacción constante con el mercado, se incorporen elementos que contribuyan a mejorar la oferta del negocio con un enfoque de orientación al cliente.
Aunado a lo anterior, se puede optar por crear programas de fidelización, considerados como herramientas para conocer mejor al cliente y conseguir vincularlo con la marca, por lo tanto, esta parte del proceso se tiene que incorporar a la mercadotecnia relacional que busque la satisfacción de los consumidores, ya que el éxito de ese programa consiste en desplegar un esquema de comunicación, con el objetivo de que el cliente se sienta involucrado con las decisiones de la compañía y también parte importante de ellas (Peña et al. 2015).
De acuerdo con Martínez y Lauzardo (2006), en la práctica aún resulta frecuente encontrar opiniones tecnicistas, que basan la calidad exclusivamente en las cualidades de los productos, sin considerar el factor del servicio. Sin embargo, se puede hablar de una mayor trasformación de las actitudes hacia el bien recibido si se combinan de manera favorable, para crear más demanda que si sólo se destaca uno de ellos. De este modo, el autor subraya que es una necesidad imperante contar con los criterios de los clientes para proyectar las soluciones, y que el servicio se construya con base en sus necesidades y preferencias, para lograr más calidad en las empresas.
El modelo SERVQUAL, de calidad de servicio, también conocido como PZB (por Parasuraman, Zaithaml y Berry, sus autores), al que hacen referencia Miranda et al. (2007), postula que hay dimensiones o criterios distintos sobre la calidad de un servicio, que subyacen a los juicios de los consumidores. Por lo tanto, la calidad percibida se considera como una variable multidimensional, que es común en los juicios sobre cualquier servicio.
Estos autores propusieron que los elementos subyacentes al constructo calidad del servicio son: a) los tangibles (apariencia de las instalaciones físicas, equipos, empleados y materiales de comunicación); b) la fiabilidad (habilidad de prestar el servicio de forma precisa); c) la capacidad de respuesta (deseo del servicio prestado y cortesía de los empleados, junto a su habilidad para trasmitir la confianza al cliente) y d) la empatía (la organización se pone en el lugar del cliente y le presta atención individualizada).
Para Losada y Rodríguez (2007), un cambio en la visión objetiva de la calidad del servicio se gesta a partir de lo que expone Grönroos (1994), quien manifiesta que, dada su inmaterialidad, los servicios requieren una actividad de intercambio entre el cliente y el ofertante. En la Figura 5 se ilustra cómo están conectadas las experiencias de la calidad con las actividades de la mercadotecnia relacional; entre ambas producen la calidad percibida en el servicio. Cuando se tiene en cuenta, además de las empresas de servicios, a los fabricantes de bienes que satisfacen estas necesidades como parte de sus ofertas, puede ser más apropiado hablar de la calidad percibida de las características o cualidades necesarias que identifican al negocio.
Para Moliner y Berenguer (2011), el conocimiento de las variables que contribuyen a explicar la satisfacción de los clientes permite que las organizaciones puedan comprender, desde el punto de vista de éstos, los mecanismos que conducen a emitir los juicios que son en gran medida determinantes en las conductas posteriores. Si se sigue el enfoque conductual y actitudinal de la lealtad, se supone que el performance (estado subjetivo sobre la percepción que tiene el individuo surgido de la experiencia de compra), y la desconfirmación (variable que contribuye a explicar los juicios de satisfacción, de expectativas y de competencia sobre el producto o servicio) influyen en la satisfacción y que, en este sentido, contribuyen a la lealtad. Eso se entiende como la consecuencia de las relaciones. De este modo, el performance y la desconfirmación ayudarían a mejorar la valoración de la lealtad, ya que tendrían una influencia directa e indirecta a través del factor satisfacción, para que se aprecie mejor. En la Figura 6 se muestran los componentes de esta propuesta.

De acuerdo con los resultados, la desconfirmación y el performance contribuyen a la satisfacción, y este último factor favorece la lealtad. De esta manera, se puede asegurar que los consumidores más satisfechos tienden a incrementar sus compras, su intención de recomendar suele estar influida de forma positiva, además se queda con el deseo de volver a visitar el establecimiento que cumplió con sus expectativas (Moliner y Berenguer 2011).
Con base en las aportaciones de los autores, se puede decir que la lealtad se mantiene dentro de un proceso que estará ganando terrero mediante el trabajo continuo en las dimensiones que requieren atención, sobre las cuales el cliente ha estado enviando un mensaje directo, a través de sus reclamaciones en el intercambio con la empresa, y otro indirecto expresando su malestar con amigos y otras personas, e incluso disminuyendo la frecuencia de compra del servicio o producto. Esto conduce al planteamiento de las siguientes hipótesis, que conllevan a la satisfacción del cliente.
H1. El cumplimiento de la garantía del producto o servicio que satisfaga las expectativas del cliente y la generación de valor tendrá un efecto positivo en su satisfacción.
H2. Contar con los elementos tangibles (instalaciones físicas, empleados con la filosofía de orientación al cliente, tecnología) asociados a la empresa, con base en las expectativas del cliente, tiene un efecto positivo en su satisfacción. Con base en estas hipótesis, en la Figura 7 se presenta una síntesis de las dimensiones abordadas, las cuales son parte de los requerimientos esenciales que conducen a alcanzar los objetivos que representa la mercadotecnia relacional en las empresas.

El cliente podrá valorar los elementos que estén asociados al establecimiento o lugar donde recibirá el servicio o producto, y tendrá que estar acompañado de la garantía que la empresa asegura se tendrá una vez que tenga la experiencia, además de la entrega de valor y deseo de implementar una estrategia de orientación al cliente. Lo anterior conduce a la búsqueda de la satisfacción tomando en cuenta que habrá un trabajo previo que cuida la garantía de los resultados. Sin embargo, existen situaciones nuevas que propician el cambio en el comportamiento del consumidor, para evaluar su satisfacción, y así conservarlo, lo que conducirá a fomentar su lealtad.
Método
La investigación partió de la detección de una necesidad expuesta en el plan estratégico desarrollado por Cruz et al. (2013), para la organización estudiada, después se analizó la problemática y se sentaron las bases; se tomaron como referencia estudios que exponen la manera en que la mercadotecnia relacional representa un elemento que se debe incluir en la estrategia del negocio. Esto a su vez condujo a la aplicación de una encuesta dirigida a los clientes de la pequeña empresa de venta de café, en donde se evaluaron aspectos relacionados con la satisfacción del cliente y que deben estar considerados en el plan de la mercadotecnia relacional.
Sujetos
Los sujetos de estudio para esta investigación fueron los clientes del negocio, hombres y mujeres registrados en el programa de fidelidad denominado Premium member, implementado por la organización, a los cuales se determinó aplicar un instrumento para evaluar su satisfacción con respecto al servicio y producto ofertado. La característica de éstos era haber tenido una participación activa, reconocida por la compañía, lo que les dio la oportunidad de formar parte de este grupo selecto.
Materiales
Para la estructuración del cuestionario dirigido a los clientes, se tomaron en cuenta las aportaciones siguientes, de los autores incluidos en la Figura 8, quienes en sus estudios destacan factores fundamentales que se deben considerar para satisfacer las necesidades del cliente. De este modo, al tener en cuenta los aspectos importantes, destacados por ellos, se conformó la encuesta cuyas dimensiones se describen en la Figura 9.


La primera parte de la encuesta contiene cuatro preguntas, para indagar la evaluación del cliente con respecto al servicio, apariencia y seguridad trasmitida por el barista que los atendió en su última visita; en la segunda parte se utilizan cinco ítems que exponen la evaluación de la cortesía y la trasmisión del concepto del negocio, comunicada por el barista; la tercera sección del cuestionario averigua si el cliente recomendaría a la empresa y las causas que lo impulsan a hacerlo; la cuarta parte, integrada por 11 ítems, se dedica a determinar las características que los clientes consideran importantes en un establecimiento de café fino; la quinta está relacionada con la anterior, y también contiene 11 preguntas, y su finalidad es calificar de excelente hasta deficiente lo que ofrece la empresa; la sexta evalúa en un reactivo, la experiencia del cliente; la séptima, de 13 ítems, se encarga de calificar las bebidas que acostumbra consumir el cliente; la octava contiene una pregunta, para evaluar la calificación general que los clientes le otorgan al servicio ofertado y la última se compone de cinco interrogantes, que compilan datos generales del encuestado.
De este modo, además de la aportación de los autores citados en la Figura 9, para la estructuración de los instrumentos se contó con la anuencia de dos profesores del programa doctoral en planeación estratégica para la mejora del desempeño del ITSON, y uno de la Universidad de Sonora, quienes validaron las dimensiones e ítems.
Procedimiento
La investigación se identifica como transaccional, se realizó mediante un diseño no experimental, se observaron las situaciones existentes y los datos se recolectaron en un solo periodo. El origen de la ruta metodológica es el trabajo de Garrido (2008) (véase Figura 10), quien obtuvo un análisis empírico y modelo de éxito de gestión de relaciones con los clientes en el sector hotelero español, a través de diversas etapas que le permitieron alcanzar las metas trazadas.

Con base en la estructura del trabajo de Garrido (2008), se creó una perspectiva propia enfocada en presentar la forma en que la mercadotecnia relacional es un factor importante para el fortalecimiento de la competitividad de la organización, de esta manera se caracterizó la satisfacción de los clientes de la compañía que, a partir de los resultados, dio lugar a la propuesta particular, mediante el análisis descriptivo e inferencial expuesto en esta investigación.
Investigación empírica
Una vez considerada la revisión teórica de los temas que conducen a la mercadotecnia relacional, se aplicaron 149 encuestas, a 241 clientes de una empresa pequeña de venta de café en Baja California, que contaban con la tarjeta Premium member, expedida por la organización. Esta muestra significativa se seleccionó por medio de un muestreo finito, se consideró 95 por ciento de confianza y 5 de error admitido.
De acuerdo con Fischer y Navarro (1996), para poblaciones finitas (menos de 500 mil elementos), que fue el caso aquí, se utiliza la fórmula:

donde Z = nivel de confianza seleccionado; N = universo o población; p = probabilidad a favor; q = probabilidad en contra; e = error de estimación a permitir y n = tamaño de la muestra.

Los integrantes que conforman la muestra se seleccionaron mediante un muestreo sin reemplazo, y el instrumento se aplicó mediante dos vías: a) al momento de realizar la compra, al cliente se le preguntaba si contaba con la tarjeta Premium member, si la respuesta era afirmativa se le aplicaba el instrumento; b) se enviaron correos electrónicos a los clientes registrados en este programa de fidelidad, y a quienes no respondían la encuesta se les estuvo remitiendo el instrumento cada cuatro días hasta completar el total de cuestionarios requeridos.
Recolección de los datos
El cuestionario aplicado tiene tres objetivos fundamentados en los que se sustenta Malhotra (2004), con el fin de obtener la información de los encuestados acerca de la investigación, y son los siguientes: a) debe traducir la información necesaria en un conjunto de preguntas específicas, que los encuestados sean capaces de responder; b) debe animar, motivar y alentar al encuestado para que se comprometa a responder; c) el cuestionario debe minimizar el error de respuesta, por lo que se realizó una prueba piloto (del 14 al 17 de abril de 2014), para observar y corregir detalles en el diseño del instrumento y d) una vez terminada la aplicación se validó la confiabilidad de los instrumentos aplicados por medio del alfa de Cronbach, mediante la herramienta estadística SPSS 18 (véase Figura 11).

Hernández et al. (2006) exponen que si se obtiene 0.25 en el coeficiente indica una confiabilidad baja; si el resultado es 0.50, es regular; si supera 0.75, es aceptable, y si es mayor a 0.90, es elevada. De acuerdo con los resultados, el coeficiente fue alto para el cuestionario completo (0.905); fue regular para el que corresponde al servicio y atención al cliente (0.627) y para el que evalúa elementos tangibles e intangibles fue aceptable (0.790).
Resultados
En la Figura 12 se muestra que al menos 80 por ciento de los encuestados calificaron de muy bueno el trato de los baristas (especialistas en la preparación de café de alta calidad). Sin embargo, el compromiso de la empresa es mejorar estos resultados implementando un proceso de la mercadotecnia relacional. En las áreas de mayor oportunidad destacaron la explicación de la propuesta de negocio y la apariencia del barista, estas deficiencias exhiben la necesidad de mejorar la orientación al cliente y la gestión del conocimiento en los colaboradores.

Los elementos mejor calificados fueron el mensaje de bienvenida y la manera en que el barista se esmera para que la experiencia del cliente sea memorable. El resto, referente a la orientación y la gestión del conocimiento, que inciden en la satisfacción del cliente, como la invitación a pasar a la barra, la explicación de la experiencia al consumir los productos y la invitación a regresar se pueden mejorar (véase Figura 13).

A los clientes se les preguntó si recomendarían la empresa, y los resultados fueron favorables, ya que hasta 95.3 por ciento afirmó tener esta actitud, lo que destaca a la oferta de la organización como confiable. Cabe señalar que a pesar de existir algunas áreas de oportunidad expuestas en la Figura 13, los clientes valoran el producto, lo que conduce a gestionar la información para ajustar las áreas que necesitan incrementar el desempeño.
Para resumir los comentarios de los clientes que aseguraron que recomendarían a la empresa, matizan la calidad y sabor del café, así como su variedad, el conocimiento que se trasmite del producto adquirido; consideran que la oferta es distinta e innovadora de lo que ofrece la competencia, incluso le otorgaron el calificativo del mejor café de la ciudad, en este aspecto aludieron a la frescura y diversidad de cafés de distintas partes del mundo, y que los procesos empleados no los encontraban en ningún otro lugar.
En lo que respecta al servicio, las respuestas fueron menos, y destacaron al establecimiento, al definirlo como un sitio agradable y con buen ambiente, además mencionaron que se caracteriza por ser confortable para platicar y tomar café, y que los baristas conocen el producto. Sólo se obtuvo un comentario sobre la buena atención al cliente.
Por otra parte, quienes no recomendarían a la empresa dijeron que no hay flexibilidad en las bebidas que ofrece, y que no existen cafés convencionales. En cuanto al servicio, declararon que no les gustó la atención y la calificaron como una experiencia negativa. Al menos 83.2 por ciento de los encuestados dijeron que su experiencia fue buena en la última visita. Sin embargo, el objetivo es que este porcentaje de calificación sea excelente, si se toma en cuenta que siempre existen áreas de oportunidad, y que deberán irse adaptando con base en el comportamiento del consumidor (véase Figura 14).

En cuanto a las bebidas que ofrece la empresa, más de 70 por ciento de los encuestados las calificaron a todas como buenas y excelentes; cabe señalar que pueden estar evaluando varios productos, y ser más afines a alguna bebida con la que se identifiquen más (véase Figura 15).

Análisis inferencial
En la Figura 16 se muestra la relación entre las dimensiones del servicio y la atención al cliente, con el grado de satisfacción en cuanto a la experiencia recibida, obtenido mediante la correlación rho de Spearman, una correlación (0.739) fuerte significativa en un nivel de 0.01. Lo anterior indica la asociación que existe entre las variables sometidas, que responde a la hipótesis de que el producto o servicio cumpla con la garantía y las expectativas del cliente, y que la generación de valor será positiva y le proporcionará satisfacción.

Existe una asociación entre las variables sometidas, lo que responde a la hipótesis señalada, que relaciona a los elementos tangibles (instalaciones físicas, empleados, tecnología) asociados a la empresa, con base en las expectativas del cliente, cuyo efecto es positivo en la satisfacción de éste (véase Figura 17).

La estadística descriptiva expuesta en el trabajo apoya los resultados del análisis inferencial, ya que los clientes expresaron su satisfacción en cuanto al producto, y al añadir el café ofertado permite obtener un conocimiento sobre los procesos, que los interesados pueden adquirir en talleres de catación de café impartidos por el dueño, un especialista y juez internacional de catación, certificado por la Specialty Coffee Association of America.
Además, mediante una regresión lineal múltiple se muestra que las variables asociadas a los elementos tangibles e intangibles experimentados durante la estancia del cliente y los elementos relacionados con el servicio y atención, brindados por el personal, tienen una relación positiva de 0.744, con significancia de 0.01 en la satisfacción, y con base en estos resultados se puede decir que 54.7 por ciento (0.547) de la evaluación está asociada a estas dos variables (véase Figura 18).

Proceso de la mercadotecnia relacional
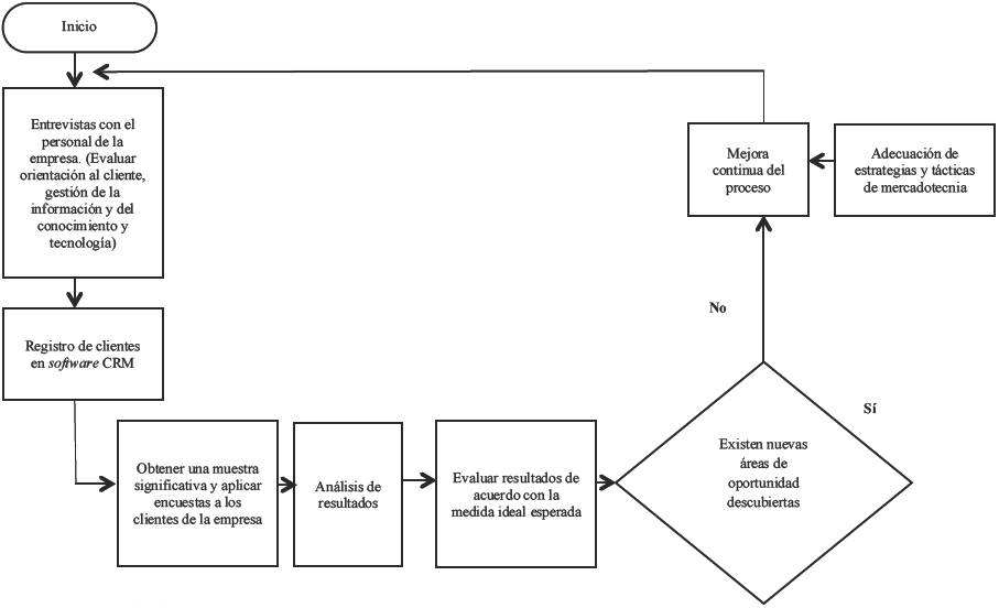
El proceso de la mercadotecnia relacional le permitirá a la empresa mejorar sus estrategias, y de este modo contribuir en la competitividad de la organización. En primer lugar, es necesario realizar una evaluación interna acerca de la orientación al cliente, la gestión tanto de la información como de la gestión del conocimiento y las tecnologías (véase Figura 19). Se requiere un software que se adapte a las necesidades de la compañía, para registrar y dar seguimiento al comportamiento de los clientes. De esta manera se puede mantener la evaluación sobre la satisfacción de los consumidores, que contribuya a modificar las áreas de oportunidad durante el proceso.

Esto conduce a la evaluación de los resultados obtenidos por la empresa, los datos procedentes del software CRM y la encuesta de satisfacción aplicada. Para después decidir si existen áreas de oportunidad, adecuar las estrategias de mercadotecnia del negocio, además de buscar anticiparse siempre a las expectativas de los consumidores en un proceso de mejora continua.
Conclusiones
Para que el proceso de la mercadotecnia relacional funcione con mayor eficiencia en cuanto a la orientación al cliente, y que los trabajadores se sientan identificados con la visión del negocio, es necesario que la compañía facilite la trasmisión del conocimiento entre las áreas, para incrementar la confianza del capital humano, y entregar un producto y servicio que cumpla con las expectativas de los consumidores, y que acerque la propuesta de negocio y su compromiso con el mercado, además de reconocer el aporte de ideas de los empleados para mejorar las decisiones ejecutadas a partir del proceso diseñado.
Desde la perspectiva del mercado, al menos se encontró que el cliente se considera bien atendido, sin embargo, los puntos de atención parten de la unificación de los procesos para la creación del producto y servicio, ya que no se han establecido con claridad los elementos que otorgan valor a los consumidores, para que reciban los criterios de la ventaja competitiva que identifica a la compañía.
De este modo, se puede destacar que más de 90 por ciento de los clientes tiene la intención de recomendar a la empresa, aunque es necesario analizar que la mayoría de estas opiniones se refieren al producto, lo que manifiesta que en cuanto al servicio hace falta continuar trabajando, ya que es el complemento ideal que requiere alinearse a la mercadotecnia relacional, al momento de llevar a cabo el intercambio y acercamiento con los consumidores. En el resto del porcentaje se refleja una opinión negativa, y sobresalen las deficiencias que han generado las malas experiencias en cuanto al último factor mencionado.
A pesar de que la mayoría de los clientes actuales manifestaron estar satisfechos con el producto, a través del proceso de la mercadotecnia relacional podrán atraerse nuevos, ya que la inflexibilidad que se tenía antes del estudio hacía que el producto sólo fuera considerado por un grupo de consumidores que aceptaba sin medida lo que la empresa estaba dispuesta a entregar. Esto se ha empezado a resolver, ya que ahora las estrategias de mercadotecnia se realizan con la visión de ampliar el mercado pensando primero en el consumidor, lo que está contribuyendo a la competitividad y desarrollo del negocio explotando en mayor medida la calidad del café y el conocimiento del mercado por parte del gerente.
Cabe destacar que las correlaciones encontradas indican que a medida que la empresa entregue un producto de calidad, para cumplir con el objetivo de satisfacer las necesidades del cliente y fomentar su fidelidad, debe ocuparse de adaptar elementos tangibles e intangibles que incrementen su aprobación a la experiencia recibida, además de la cordialidad y la comunicación de la propuesta de negocio, que motive su deseo de ser parte de ese grupo selecto de personas que disfrutan la propuesta de valor de la organización.
Los resultados presentados se pueden tomar como base para adaptarse a otras empresas, que identifiquen la necesidad de incorporar el proceso de la mercadotecnia relacional como parte de su estrategia corporativa, se tendrán que hacer los ajustes dependiendo de la situación estudiada, así como el sector al que se dirija la organización. Este caso se enfocó a una empresa de servicios, ya que, además de ofrecer un producto de calidad, el servicio es parte fundamental para alcanzar la satisfacción del cliente.
La investigación puede ser retomada por otros autores, con la finalidad de ir adaptando elementos, dimensiones y variables que se consideren necesarias, ya que en la actualidad los cambios en el comportamiento del consumidor y la competitividad entre las empresas son constantes, debido a la apertura de los mercados y a la oportunidad que tienen los clientes de enterarse y adquirir experiencias nuevas que cumplan sus expectativas.
Este trabajo soluciona un caso, con las necesidades propias de la empresa estudiada. Sin embargo, se considera que los elementos asociados al proceso pueden resultar favorables para las organizaciones dispuestas a centrar su atención en entregar a sus clientes un producto o servicio que sobresalga al presentado por su competencia, y fijar su atención en implementar una estrategia para mantenerse más cerca del cliente que tiene un nombre, y así crear una oferta personalizada y ser más eficiente en el establecimiento de la relación comercial, para trabajar en conservar esta relación, con el propósito de crear valor y distribuirlo entre los clientes más leales.
La investigación se retomará con mayor amplitud por empresas de servicios turísticos en Rosarito, Baja California, en donde se busca adaptar con más participación el aspecto tecnológico, que permita la inclusión de la oferta del negocio mediante las herramientas digitales, facilitar la información y responder a los usuarios de estos medios electrónicos, para incentivar la atracción de visitantes o turistas a esta región.
Bibliografía
Berry, Leonad L. 1995. Relationship marketing of services growing interest, emerging perspectives. Journal of the Academy of Marketing Science XXIII (4): 236-245.
Cabanelas, Lorenzo P. y Anxo Moreira. 2009. La gestión de las relaciones con clientes y la empresa de alta rentabilidad de Galicia. Revista de Estudios Regionales (84): 223-246.
Cruz, Isaac, Margarita Ramírez y Omar Valladares. 2013. Planeación estratégica para una empresa de servicios. Tijuana.
De Guzmán, Juan C. 2014. Estrategia de marketing relacional para lograr la fidelización de los clientes. Apuntes Universitarios IV (2): 25-42.
Fischer, Laura y Alma Navarro. 1996. Introducción a la investigación de mercados. México: McGraw-Hill.
Garrido, Aurora. 2008. La gestión de relaciones con clientes (CRM) como estrategia de negocio: desarrollo de un modelo de éxito y análisis empírico en el sector hotelero español. Tesis doctoral, Departamento de Economía y Administración de Empresas, Universidad de Málaga.
Garrido, Aurora y Antonio Padilla. 2012. Estrategias CRM en empresas de servicios: recomendaciones directivas para su implementación. Dirección y Organización (46): 56-66.
Gómez, Claudia. 2010. La relación cliente-agencia: visión de los clientes. Pensamiento & Gestión (28): 25-53.
Grönroos, Christian. 1996. Relationship marketing: strategic and tactical implications. Management Decision XXXIV (3): 5 - 14.
Grönroos, Christian. 1994. Marketing y gestión de servicios: la gestión de los momentos de la verdad y la competencia en los servicios. Madrid: Díaz de Santos.
Guadarrama, Enrique y Elsa Rosales. 2015. Marketing relacional: valor, satisfacción, lealtad y retención del cliente. Análisis y reflexión teórica. Ciencia y Sociedad XL (2): 307-340.
Hayes, Bob. 2012. Cómo medir la satisfacción del cliente. México: Alfaomega.
Hernández, Roberto, Carlos Fernández y Pilar Baptista. 2006. Metodología de la investigación. México: Mc Graw-Hill.
Llamas, Ma. Rosa, Jean-Pierre Lévi y Ma. Aranzazu Sulé. 2005. La estrategia CRM una visión de 360o del cliente. Ciencia Ergo Sum XII (1): 23-34.
Losada, Mauricio y Augusto Rodríguez. 2007. Calidad del servicio de salud: una revisión a la literatura desde la perspectiva del marketing. Cuadernos de Administración XX (34): 237-258.
Malhotra, Naresh. 2004. Investigación de mercados: un enfoque aplicado. Naucalpan de Juárez: Pearson.
Marzo, Mercedes, Martha Pedraja y Pilar Rivera. 2005. Tipología de clientes del comercio minorista desde la perspectiva del marketing relacional. Universia Business Review (5): 80-91.
Martínez, Delgado y Lauzardo Rico. 2006. El servicio al cliente: una necesidad imperante en la calidad de la industria. Ingeniería Mecánica IX (2): 49-54.
Miranda, Francisco J., Antonio Chamo y Sergio Rubio. 2007. Introducción a la gestión de la calidad. Madrid: Delta.
Moliner, Beatriz y Gloria Berenguer Contrí. 2011. El efecto de la satisfacción del cliente en la lealtad: aplicación en establecimientos minoristas. Cuadernos de Administración XXIV (42): 101-124.
Montoya, César A. y Martín Boyero. 2013. El CRM como herramienta para el servicio al cliente en la organización. Revista Científica "Visión de Futuro” XVII (1): 130-151.
Morgan, Robert M. y Shelby D. Hunt. 1994. The commitment-trust theory of relationship marketing. American Marketing Association is collaborating with JSTOR to digitize, preserve and extend access to Journal of Marketing LVIII (3): 20-38.
Peña, Stefanía, Gloria S. Ramírez y Juan C. Osorio. 2015. Evaluación de una estrategia de fidelización de clientes con dinámica de sistemas. Revista Ingenierías Universidad de Medellín XIV (26): 87-104.
Rebollo, Jesús. 2012. Marketing relacional. Conceptos básicos y ejemplos prácticos. Spanish Journal of Rural Development III (1): 103-110.
Rojas, Miguel D., Madalyd Vera y María Arias. 2012. Estrategia de CRM en el caso de las empresas colombianas de bioinsumos. Gestión y Ambiente XV (2): 93-99.
Silva, Carlos A. y Nilda C. Tañski. 2012. Marketing de relaciones y negociación en la relación entre prestadores de servicios, operadoras de salud y cliente final: la búsqueda de un modelo integrador. Revista Científica "Visión de Futuro" XVI (2).
Valenzuela, Leslier y Eduardo Torres. 2008. Gestión empresarial orientada al valor del cliente como fuente de ventaja competitiva. Propuesta de un modelo explicativo. Estudios Gerenciales XXIV (109): 65-86.
Wakabayashi, José y Haydeé Oblitas. 2012. La aplicación del marketing relacional en mercados masivos de América Latina: estudio de casos en el Perú. Universidad y Empresa XIV (23): 71-90.
Walesska, María, Amparo Cervera, María Iniesta y Raquel Sánchez. 2014. Un enfoque de marketing de relaciones a la educación como un servicio: aplicación a la Universidad de Valencia. INNOVAR: Revista de Ciencias Administrativas y Sociales XXIV (53): 113-125.