Artículos
Historia de las organizaciones pesqueras en la cuenca del lago de Pátzcuaro, Michoacán, 1930-2020
History of Fishing Organizations in the Lake Pátzcuaro Basin, Michoacán, 1930-2020
Historia de las organizaciones pesqueras en la cuenca del lago de Pátzcuaro, Michoacán, 1930-2020
Región y sociedad, vol. 34, e1497, 2022
El Colegio de Sonora
Recepción: 15 Mayo 2021
Aprobación: 31 Enero 2022
Financiamiento
Fuente: Universidad Nacional Autónoma de México
Nº de contrato: PAPIIT IN308418
Resumen: Objetivo: analizar el efecto de las políticas públicas en la configuración de las formas organizativas de la pesca en el lago de Pátzcuaro de 1930 a 2020. Metodología: investigación histórica mediante revisión documental de fuentes primarias, cotejadas con información estadística, y entrevistas estructuradas a los actores sociales clave. Resultados: la intervención sostenida del Estado mexicano ha derivado en una fragmentación social, expresada en diversas formas de organización de los pescadores que hoy proyectan ruptura, pero también reivindicación comunitaria. Valor: el trabajo subraya la importancia de una aproximación de análisis histórico a escala regional en materia de gestión pesquera. Limitaciones: la investigación requiere un enfoque participativo para el análisis de las formas organizativas vigentes. Conclusiones: para la gestión colaborativa de la pesca, es necesario considerar la heterogeneidad del grupo de los pescadores, además del análisis de la interacción entre fuerzas exógenas y endógenas a las localidades pesqueras.
Palabras clave: organización pesquera, pesca artesanal, enfoque histórico, colaboración, lago de Pátzcuaro.
Abstract: Objective: to analyze the effect of public policies in shaping the Lake Pátzcuaro’s fishery organization structures from 1930 to 2020. Methodology: historical research review of primary sources, compared to statistical information, and interviewing of key social actors. Results: the constant Mexican government intervention has resulted in social fragmentation, expressed in diverse organizational schemes that in present times reflect a social rupture of fishers but it is also shown community vindication. Value: research highlights the importance of a historical approach at a regional scale regarding fisheries management. Limitations: the investigation requires a participatory approach to analyze the current organizational forms. Conclusions: to promote collaborative fisheries management it is essential to consider fisher’s heterogeneity as individuals, moreover the analysis and interaction of exogenous and endogenous forces in the fishing localities.
Keywords: fishery organization, artisanal fishing, historical approach, collaboration, Lake Pátzcuaro.
Introducción
La crisis ambiental contemporánea, cada vez mejor documentada (Intergovernmental Science-Policy Platform on Biodiversity and Ecosystem Services [IPBES], 2019), ha incidido en las agendas políticas, lo cual se ha reflejado en la reformulación de los paradigmas de la gestión pública y de la investigación científica (Saltelli y Funtowicz, 2017), bajo la premisa de que los problemas socioecológicos y, de forma subsecuente, los de sostenibilidad, son complejos y de índole sociopolítica (Balint, Stewart, Desai y Walters, 2011; DeFries y Nagendra, 2017). Esta perspectiva ha tenido implicaciones importantes en las concepciones sobre la gestión del territorio y de los ecosistemas. Por ejemplo, los discursos sobre el diseño de políticas promueven cada vez más enfoques de gobernanza colaborativa y participativa en sistemas multinivel como vía para lograr una política ambiental sostenible y eficaz (Newig y Fritsch, 2009). Así, Kochskämper, Challies, Newig y Jager (2016) han concebido la participación, sobre todo en la toma de decisiones y en la administración a escala local, como una condición indispensable para lograr una gobernanza efectiva y sostenible. Sin embargo, aunque la investigación sobre la gobernanza en materia ambiental ha dado a conocer diversos elementos institucionales eficaces para el manejo sostenible de los recursos naturales (Cumming, Epstein, Anderies, Apetrei, Baggio, Bodin et al., 2020), en la mayoría de los casos los modelos de gobernanza no son transferibles a otras escalas. Las políticas prescriptivas simples, que se cree que resolverían los problemas ambientales en una amplia gama de contextos, suelen fracasar con efectos negativos importantes (Young, Webster, Cox, Raakjær, Blaxekjær, Einarsson et al., 2018). Resulta de interés, pues, investigar el papel de las políticas ambientales en los procesos de organización local para el manejo de los recursos naturales, como los de la pesca artesanal.
Las pesquerías artesanales de las zonas lacustres son sustento de un buen número de familias, a la vez que resguardan tradiciones, conocimientos ambientales y prácticas culturales y políticas que configuran las formas de vida comunitaria (Arreguín, 2006; Gaspar y Hernández, 2013; Food and Agriculture Organization [FAO], 2016). La crisis por la que dichas pesquerías atraviesan posee elementos comunes a escala global que incluyen, de acuerdo con la FAO (2016), la disminución de los recursos, la degradación de los hábitats acuáticos, las relaciones de poder asimétricas y fallas en la administración pesquera (Vázquez, 2006). En el caso de la persistencia de la pesca insostenible, Björkvik, Boonstra y Hentati-Sundberg (2020) consideran prioritarios los legados históricos para comprender su arraigo en diferentes contextos y escalas. Resulta de gran importancia entender y evaluar con cuidado las políticas públicas -nacionales y regionales (Snyder y Coglianese, 2005)-, ya que éstas inciden en la estructura y en la dinámica de las instituciones comunitarias (Álvarez-Icaza, 2017). Héritier y Lehmkuhl (2008) plantean que las decisiones gubernamentales nacionales y supranacionales pueden proyectar una “sombra de la jerarquía” (the shadow of hierarchy) sobre la gobernanza sectorial, y recalcan que es importante determinar las condiciones bajo las cuales dicha intervención gubernamental favorece o no la eficacia de las políticas. Bajo los nuevos modos de gobernanza sectorial, el Estado delega funciones a organizaciones o agentes no gubernamentales especializados para hacer frente a los problemas ambientales (Héritier y Eckert, 2008). Sin embargo, mantiene su capacidad de influir indirectamente para compensar su pérdida de control, a través de expandir o reducir la sombra de su jerarquía en la gobernanza (Espinoza-Romero, 2021). Por eso el análisis histórico del papel de las políticas públicas en los procesos de organización local de las pesquerías artesanales puede proporcionar información relevante para entender las dinámicas de la gobernanza ambiental.
En la escala local es donde se viven las consecuencias de las problemáticas socioecológicas y donde se activan los procesos para transformarlas (Argueta y Castilleja, 2018; Lynch y Talbott, 1995). Este planteamiento se ha enfatizado sobre todo en el contexto de los núcleos agrarios y en los recursos de propiedad colectiva (Reyes, Gómez, Muis, Zavala, Ríos y Villalobos, 2012). Pero la perspectiva agraria no explica las dinámicas de la gestión de las aguas, que abarcan a más de una unidad mínima territorial (Castilleja, 2007) y, por consiguiente, de la actividad pesquera. Este trabajo se concentra en los grupos de pescadores, a los que se considera una colectividad de gestión pesquera más allá de las condiciones de tenencia de la tierra, con el fin de analizar el desarrollo histórico y el papel de las políticas públicas en la configuración de las formas organizativas de la pesca en la cuenca del lago de Pátzcuaro, Michoacán, México.
La pesca en el lago de Pátzcuaro
El lago de Pátzcuaro (LP) (véase Figura 1) es uno de los cuerpos lacustres más grandes de México, cuyo espejo de agua tiene una superficie de 9 054 hectáreas (ha) (Comisión de Pesca del Estado de Michoacán [COMPESCA], 2012). Tiene 74 localidades (Instituto Nacional de los Pueblos Indígenas de México [INPI] e Instituto Nacional de las Lenguas Indígenas [INALI], 2018) y alrededor de 800 pescadores activos, según la Norma Oficial Mexicana NOM-036 (Diario Oficial de la Federación [DOF], 2015). Además, es uno de los cuerpos de agua más importantes desde los puntos de vista social, cultural, económico y pesquero (Orbe y Acevedo, 2002; Rojas y Fernández, 2006). Se trata de un lago de montaña que ha sido parte fundamental del territorio de la cultura purépecha desde finales del siglo XII y un pilar de la identidad regional (INPI e INALI, 2018).

En el lago la pesca es una actividad muy arraigada en las comunidades lacustres (Ramírez y Domínguez, 2015). Sin embargo, el LP y la pesca no escapan a las tendencias mundiales de deterioro (Mestre, 2002), pues atraviesan una fuerte crisis, tanto a nivel ecológico como social (Bernal, 2017; Huerto y Vargas, 2014). El deterioro ecológico del LP se expresa sobre todo en su condición oligotrófica con evidente pérdida de volumen de agua, en el incremento de la evapotranspiración y en la proliferación de fauna acuática introducida (Arroyo, Flores, Huerto y Pérez, 2014). También han surgido conflictos sociales producto del desencuentro entre los marcos institucionales que rigen el manejo y el aprovechamiento de los recursos pesqueros y las decisiones locales (Vargas, 2011 y 2014). Dichos conflictos han incidido de forma negativa en las formas de organización comunitaria y han causado pérdida de conocimientos y prácticas de manejo diversificado de los recursos (Argueta y Castilleja, 2008; Ortiz, 2004).
Las primeras alertas de crisis se remontan a la segunda mitad del siglo XX (Centro de Estudios Sociales y Ecológicos [CESE], 1987), pues el lago es uno de los más estudiados e intervenidos de México. Y aunque tiene un historial de noventa años de programas y proyectos gubernamentales de cuantiosa inversión, el deterioro socioecológico continúa (Bernal, 2017; Vargas, 2014).
A las amenazas locales que priman sobre el LP y sobre la pesca tradicional, se suma el efecto de las tendencias nacionales y globales, que desplazan el sector productivo de pesca de pequeña escala y dan prioridad a actividades agropecuarias y económicas más rentables, como el turismo, cuyas derramas resultan menos equitativas para la población y se concentran en manos de los dueños de las empresas turísticas (Arellanes, Hernández y Ayala, 2019).
Por eso es importante reflexionar sobre las políticas impulsadas en torno a la pesca en el LP y responder estas preguntas: ¿cuáles han sido los esquemas y puntos de ruptura que han configurado las formas de organización de los pescadores del lago de Pátzcuaro? y ¿cuáles han sido los efectos del intervencionismo institucional en las trayectorias organizativas de los pescadores? Así, el objetivo del presente artículo es analizar el efecto que las políticas públicas han tenido en la configuración de las formas organizativas de la pesca en dicho lago entre 1930 y 2020, con el fin de saber cuáles son los retos que esto plantea para la posible incorporación de procesos orientados a la gestión colaborativa del territorio. La naturaleza de este trabajo es importante en el contexto de los marcos participativos y de colaboración multiactoral para la gestión ambiental (Ansell y Gash, 2008; Ayala-Orozco, Rosell, Merçon, Bueno, Alatorre-Frenk, Langle-Flores y Lobato, 2018; Merçon, Ayala-Orozco y Rosell, 2018). En estos marcos, los procesos organizativos constituyen un elemento central para la colaboración y el éxito de las iniciativas de sostenibilidad a largo plazo y permean tanto la agenda pública1 como la de la investigación académica.
Metodología
Se analizó la trayectoria organizacional de los pescadores del LP entre 1930 y 2020. La interpretación histórica se realizó a partir de una revisión de la literatura científica y de documentos oficiales recabados a través de buscadores en línea (Google Académico, Scopus, WoS, Redalyc y SCIELO) y de búsquedas en las principales bibliotecas de Pátzcuaro, Morelia y Zamora. Para la exploración se efectuó una pesquisa a través de estas palabras clave: “pesca”, “lagos”, “lago de Pátzcuaro”, “organización social” y “pesca artesanal”. Se revisaron 4 101 referencias, de las cuales fueron seleccionados los textos académicos (artículos y libros especializados) y los documentos oficiales, que aportaban información respecto al tema de estudio desde los enfoques histórico y social. Se establecieron cinco categorías temáticas bajo las cuales se sistematizó la información: 1) pesca continental, 2) organización pesquera, 3) marcos legales y normativos sobre la actividad pesquera 4) experiencias organizativas en regiones lacustres y 5) experiencias organizativas en el LP. Mediante la revisión bibliográfica, se conocieron los elementos básicos para acotar la temporalidad histórica con fundamento en las políticas pesqueras internacionales y nacionales que tuvieran un grado de repercusión en el lago y en las organizaciones pesqueras.
El marco histórico se cotejó con información de archivo y documentación oficial referente a la actividad pesquera y a sus procesos organizativos (programas, decretos, normatividades, actas constitutivas). Se consultó el acervo en los archivos de la Comisión Nacional de Acuacultura y Pesca (CONAPESCA), del Instituto Nacional de Pesca y Acuacultura (INAPESCA), de la Comisión de Pesca del Estado de Michoacán (COMPESCA), del Centro de Cooperación Regional para la Educación de Adultos en América Latina (CREFAL), del Registro Agrario Nacional (RAN) y del Diario Oficial de la Federación. El marco contextual se enriqueció con datos estadísticos sobre la población y la economía a través de los censos del INEGI, del INPI y de la CONAPESCA.
La revisión documental se complementó con el trabajo de campo, basado en entrevistas estructuradas cuya información permitió incorporar las voces vigentes (Denzin y Lincoln, 2013) para sumar detalles a los contextos locales y retomar la historia oral de los pescadores, así como de las autoridades regionales. Debido al carácter de memoria histórica y de experiencia de larga data en el lugar, se seleccionaron personas de entre 60 y 85 años. Durante tres estancias en campo (octubre de 2018, abril y mayo de 2019 y agosto y septiembre de 2020) se realizaron 28 entrevistas a pescadores de 22 localidades pesqueras de la ribera del LP y de sus seis islas (véase Figura 1).2 El criterio para la selección se basó en la información que proporcionaron las personas de las localidades sobre los personajes que tenían mucha experiencia como miembros de alguna organización pesquera, siguiendo el método de bola de nieve (Handcock y Gile, 2011). Se contactó a las personas con ese perfil y se procuró entrevistar a por lo menos una por localidad. Las entrevistas se estructuraron en torno a tres temas: a) historia personal y experiencia con la pesca artesanal, b) organización en torno a ésta y c) puntos de ruptura de la historia organizativa y formas emergentes de organización. Además, se realizaron entrevistas abiertas a un funcionario de la Secretaría de Agricultura y Desarrollo Rural (SADER), a dos funcionarios de la CONAPESCA y a un funcionario del INAPESCA, en sus oficinas estatales y regionales. Los informantes se mantienen anónimos por protección a sus datos personales y por la susceptibilidad de la información proporcionada.
El análisis histórico permitirá llevar a cabo dos procesos: 1) comprender la trayectoria organizativa en relación con la pesca y los puntos de ruptura temporal, los cuales implican un hecho preciso que consuma una inflexión en el rumbo y la toma de decisiones locales presentes, con efectos en diversas dimensiones; y 2) la conformación de una tipología (Ortiz-Ávila, 2005) de las localidades a partir de su organización pesquera que pueda proyectarse de forma cartográfica con sistemas de información geográfica (SIG).
Pautas y rupturas en la configuración de la organización pesquera
El presente trabajo se enfoca en la organización pesquera y en su función para la vinculación colectiva de los pescadores con el Estado mexicano. El énfasis se pone en la sucesión de formas organizativas. La interpretación histórica de las formas de organización de la pesca en el LP reveló cuatro grandes etapas a escala regional en relación transversal con las políticas pesqueras nacionales e internacionales. Dichas etapas tienen características particulares de organización pesquera en las localidades del lago, definidas a partir de tres puntos de ruptura (véase Figura 2).

Etapa 1. Regulación y fomento de la pesca (1930-1949)
La historia de la política pesquera en México se remonta a los regímenes revolucionarios, de manera particular a 1919, con el presidente Venustiano Carranza. En un primer esfuerzo proteccionista se privilegió a los pescadores organizados para la explotación pesquera en las zonas marítimas. Varios años después se estableció un marco legal a partir de la Ley de Pesca en 1925 y la primera Ley sobre Asociaciones Cooperativas en 1927, que incorpora el concepto de sociedades cooperativas de producción pesquera, ambas leyes con miras a la producción centralizada y oficializada de la actividad (DOF, 1979).
En la década de 1930 se inició un periodo de regulación y fomento de la actividad pesquera. La organización social reconocida y promovida por el Estado era un mecanismo que daba al gobierno mayor control sobre la actividad, en especial la marítima. No obstante, fue el caso del LP lo que posicionó la pesca lacustre en México como actividad primaria y representativa (DOF, 1979; Jolly, 2018), gracias al impulso que se dio a esa región durante el sexenio de Lázaro Cárdenas.
El gobierno cardenista fomentó la organización cooperativa como una de las rutas hacia lo que Krotz (1988) define como una industrialización consciente y construir un México de ejidos y pequeñas comunidades industriales que lo erigieran como un país agrícola y cooperativo. Cárdenas consolidó Pátzcuaro como un proyecto identitario nacional (Jolly, 2018) e impulsó la investigación y la educación regional, lo cual repercutió en materia pesquera con la instalación en 1938 de la estación limnológica. Explica Bernal (2008) que en este centro de investigación se gestaron el primer Plan de Aguas Interiores y las estrategias para el estímulo de la productividad, como la siembra de especies introducidas y el emprendimiento de iniciativas de rehabilitación y conservación de los recursos pesqueros. La región vivió el efecto de las políticas orientadas al conocimiento sistemático del lago, con lo que se detonó la investigación biofísica y sobre los aspectos sociales y culturales de las localidades lacustres (CESE, 1987).
El fomento al cooperativismo y la organización colectiva, formalizados en la Ley General de Cooperativas (1938), tuvo efecto en la actividad pesquera del LP. La política integracionista del Estado mexicano de la década de 1930 se materializó en contextos indígenas, como el caso del LP, a través del cooperativismo que, tanto en la política agropecuaria y forestal como en el fomento a las artesanías, se usó para promover proyectos productivos y de comercialización (Dietz, 2000).
A mediados de la década de 1940, el presidente Manuel Ávila Camacho inició la integración de la estadística pesquera que, entre otros tópicos, dotaría de elementos técnicos al gobierno para desarrollar el ámbito organizativo (Cifuentes-Lemus y Cupul-Magaña, 2002). En ese momento se atendió la cuestión crediticia de apoyo a la pesca mediante la fundación del Banco Nacional de Fomento Cooperativo, Sociedad Anónima (S. A.) de Capital Variable (C.V.) (DOF, 1979). Al mismo tiempo, a escala internacional se consolidó uno de los argumentos que más han respaldado la pesca continental: su contribución a la alimentación de la humanidad, con la creación, en 1945, de la Organización de las Naciones Unidas para la Alimentación y la Agricultura ―FAO por sus siglas en inglés― (FAO, 2020a). A partir de 1946, y ante una situación mundial de posguerra, comenzó en México una transición que duraría cuatro sexenios y que transformaría un país casi en su totalidad rural en un país en vías de desarrollo, con un proyecto de gobierno basado en la descampesinización y la industrialización que apoyaría la pesca pero sólo de manera tangencial (Alcalá, 2003).
En 1947 se publicó una nueva Ley de Pesca, en la cual el apoyo a la organización social se centró en el otorgamiento de contratos y concesiones exclusivos a cooperativas en el contexto de la pesca marina. Para las aguas continentales, el proyecto promovía la piscicultura centrada en cuatro especies -carpa, tilapia, bagre y trucha-, todas ellas introducidas en el LP entre 1884 y 1965 (Sevilla, 1987). La perspectiva de esta ley fue mejorar las condiciones de vida de los pescadores mediante el aumento de la producción pesquera. Sin embargo, no se tuvieron en cuenta las consecuencias biológicas y ecológicas que la introducción de especies exóticas tendría sobre las especies endémicas del LP (Rojas y Fernández, 2006). El proceder del Estado en este periodo se orientó a proteger el recurso pesquero a través de aspectos técnicos. Las formas de organización sirvieron para alinear los fines del gobierno, que se convirtieron en esquemas impuestos a los pescadores y en la ruta oficial para obtener ayuda económica, lo que es un claro ejemplo de la “sombra de la jerarquía” en la gobernanza sectorial, que no necesariamente condujo a políticas más eficaces. La regulación y el fomento tuvieron su punto de quiebre cuando se pasó de la pesca de captura a la de producción.
Etapa 2. Impulso a la producción pesquera (1950-1980)
En 1950 México experimentó un rápido crecimiento económico que duraría tres décadas (Kehoe y Meza, 2013) y que estuvo enmarcado por el impulso internacional al desarrollo, una vez que la Organización de las Naciones Unidas (ONU) lo posicionara como propósito de trabajo. En 1960 se cumplió el primer decenio para el desarrollo. Las acciones de la FAO propiciaron que la producción de alimentos cobrara mucha importancia. Por eso en México aumentó la producción pesquera, aunque también gracias a la Ley de Pesca de 1950, que estuvo vigente hasta 1972. Entonces la piscicultura tomó fuerza y se acordó que los cuerpos de agua continentales serían los escenarios pertinentes para dicha actividad (véase Figura 2), cuya consecuencia fue el establecimiento del Banco Nacional de Piscicultura Agrícola en 1958 (DOF, 1979). Las formas organizativas pasaron de ser extractivas a cultivar los recursos pesqueros mediante cooperativas u organizaciones colectivas (Celaya y Almaraz, 2018). El carácter social de estas figuras se dirigió al sector productivo, el cual tenía el respaldo del Estado, que otorgaba el recurso económico. Después dicho sector se abrió a una mayor participación (FAO, 2016).
El LP figuraba en ese momento como región de vanguardia en el contexto nacional, ya que, desde principios de la década de 1950 ―dos décadas antes de que la ONU declarara el Año Internacional de la Educación― proliferaron los proyectos educativos de desarrollo regional, en los que se integraban la participación y la organización social (Esteva, 1992). El Centro de Cooperación Regional para la Educación de Adultos en América Latina y el Caribe (CREFAL), constituido en 1951, fue el principal promotor de esos proyectos educativos.
En la década de 1960, el ideal desarrollista y el impulso a la educación regional se tuvieron que enfrentar a las adversidades que se vivían en el lago: la disminución en el nivel del agua a causa del impulso carretero de la época cuando se unieron por tierra San Pedro Pareo, Jarácuaro, Tzentzénguaro, Urandén, Huecorio y El Carián. Esas condiciones golpearon a la actividad pesquera e incrementaron el desempleo, lo que obligó a una necesaria apertura de canales y produjo litigios entre las comunidades relacionados con la repartición de las nuevas áreas de tierra firme (CESE, 1987).
Las acciones técnicas fueron la respuesta del Estado ante la crisis del LP. A partir de la visita a él en 1962 del presidente Adolfo López Mateos, el gobierno federal atendió la disminución de la producción pesquera mediante una estrategia de capacitación internacional en Europa y Asia, a través del Fideicomiso para el Desarrollo de la Fauna Acuática y de la Secretaría de Marina (CESE, 1987). La capacitación en piscicultura y en la elaboración de estanques rústicos condujo al establecimiento de corrales para la siembra de carpas procedentes de Israel (Vargas, 2014). Pero el hecho de que algunos pescadores de Ihuatzio rompieran los corrales de manera deliberada, provocó que las carpas invadieran el LP, acción que trajo consecuencias negativas ecológicas a largo plazo, pues disminuyeron las poblaciones de especies nativas, como el pez blanco (Zambrano, Córdova-Tapia, Ramírez-Herrejón, Mar-Silva, Bustamante, Camargo y Bustamante, 2011). Después, durante el sexenio de Gustavo Díaz Ordaz, se constituyó en 1964 la aún vigente Comisión de Protección del Lago de Pátzcuaro, cuya acción más importante fue la creación del Patronato para la Erradicación del Lirio Acuático, el cual operó hasta 1979 (Ortiz, 2004). Además, se continuó con la apertura de los canales que drenaron el agua de las ciénegas de Chapultepec y Nocutzepo, lo cual causó que se desecara la parte sur del LP y que a la vez aumentara el volumen del agua en la parte central de éste (CESE, 1987).
La FAO, a veinte años de su creación, instituyó en 1965 su Comité de Pesca (COFI). México tardó cuatro años para establecer un programa de colaboración en materia pesquera con esa instancia. Lo hizo a través del Fondo de las Naciones Unidas para el Desarrollo (PNUD), con el Programa de Investigación y Fomento Pesquero México/PNUD/FAO (Idyll, 1974).
A partir de 1965, el ideal modernizador del Estado nacional, a través de sus instituciones regionales, activó alternativas técnicas para propiciar estímulos crediticios mediante la conformación de cooperativas y del desarrollo comunitario (Esteva y Reyes, 1999); por ejemplo, con el Plan Lerma de Asistencia Técnica en 1967, cuyos resultados, a la larga, carecieron de continuidad (Castilleja, 2003). El ideal modernizador prevaleció en los programas institucionales de la región hasta 1976, a pesar de haber entrado en conflicto con las formas tradicionales de las comunidades que propugnaban mantener su propia organización (CESE, 1987).
Durante el sexenio de Luis Echeverría Álvarez persistía la orientación de la organización pesquera marítima encaminada al fomento cooperativo, en particular en los ejidos. Se dio un nuevo impulso a la acuacultura mediante la Ley Federal de Aguas y la creación de la Dirección de Acuacultura, dependiente de la Secretaría de Recursos Hidráulicos (Krotz, 1988). En 1972, para aumentar la participación y estimular el sector pesquero, el gobierno federal instauró entidades paraestatales con ayuda de la Ley Federal para el Fomento de la Pesca. Así, se consolidaron las concesiones y permisos que desde 1919 se otorgaban a las sociedades cooperativas pesqueras. También se creó el Fondo Nacional de Fomento de Sociedades Cooperativas (DOF, 1979). Pasados cinco años, se implementó un programa del gobierno federal para la producción de animales acuáticos en la cuenca del LP: el Fideicomiso para el Desarrollo de la Fauna Acuática (FIDEFA). El programa daba prioridad a los animales de agua dulce, acción que derivó en 17 estaciones piscícolas en el país (Idyll, 1974).
En el ámbito internacional, la actividad pesquera seguía la tendencia hacia la acuicultura y el cooperativismo (FAO, 1972). En 1976 se instituyó la hoy denominada Comisión de Pesca en Pequeña Escala, Artesanal y Acuicultura de América Latina y el Caribe (COPPESAALC), de la cual México es miembro. Sin embargo, esa iniciativa productiva contrastaba con la situación prevaleciente en América Latina. Desde principios de la década de 1970, América Latina y México transitaban por la crisis social y económica del Estado benefactor, cuya consecuencia fue el surgimiento de organizaciones de la sociedad civil (Núñez, 2016). Algunos de esos colectivos con fines de transformación social promovieron procesos educativos que, cuando se vincularon con el movimiento de la teología de la liberación, se separaron aún más de los gobiernos (Torres, 1998). En México, como explica Dietz (2000), el Estado vio como amenaza la creciente influencia que los actores no gubernamentales y eclesiásticos adquirieron sobre las formas de organización locales y regionales. En 1975, durante el sexenio de Luis Echeverría, se instauraron los consejos supremos del Consejo Nacional de Pueblos Indígenas, como un esfuerzo gubernamental por la revitalización de las propias formas organizativas indígenas (Sarmiento, 1985). Sin embargo, fueron una forma de centralización proteccionista de las organizaciones campesinas e indígenas (Dietz, 2000).
A finales de la década de 1970, proliferaron formas heterogéneas de organización rural surgidas a la luz de la intelligentsia indígena ―inducida por el Estado― y de la intelligentsia urbana procedente de las grandes ciudades tras la represión gubernamental de 1968 y movida por el ideal de encontrar en la ruralidad un nuevo ámbito de acción, y en su población un nuevo sujeto revolucionario (Dietz, 2000). La diversificación de las organizaciones resonó con vigor en la región de Pátzcuaro entre las décadas de 1970 y 1980, en un periodo enmarcado por la creación, en 1977, del Consejo de Organismos Promotores para el Desarrollo Rural en la Región de Pátzcuaro (CESE, 1987) y, en 1985, del Centro Regional de Investigaciones Pesqueras (CRIP-Pátzcuaro) a partir de lo que fue la estación limnológica (Bernal, 2008).
La transición entre esas dos décadas se vio impregnada de la idea del desarrollo rural integral, que permeó los movimientos y las organizaciones de la época y que, al converger con un contexto nacional de crisis del sector agropecuario (Bartra, 1979), repercutió en la actividad pesquera del LP. Esta labor sentó un precedente para la reivindicación de las decisiones de la organización social de la región (Castilleja, 2007; Esteva, 1992), lo que apuntalaría los futuros procesos organizativos.
Etapa 3. Organización comunitaria para la defensa (1981-2000)
A principios de 1980, las organizaciones no gubernamentales habían posicionado al LP como una región de avanzada en comparación con lo que ocurría en el país en materia organizativa. Si bien el gobierno federal seguía persiguiendo el desarrollo regional integral a través del aumento de la producción agropecuaria, algunas organizaciones regionales ya trabajaban con esquemas organizativos de carácter local.
Aunque al final fallido, el proyecto de instalación de un reactor nuclear en 1981 (véase Figura 2) originó un frente regional de resistencia y de movilización en contra del Centro de Investigación de Reactores (CIR) (Poemysl, 2010). Dicho frente estaba encabezado por el Comité de Defensa Ecológica de Michoacán (CODEMICH), aliado con grupos ecologistas y con los pobladores ribereños e isleños (CESE, 1987). La movilización antinuclear cohesionó a los involucrados para una lucha posterior: frenar el deterioro ecológico y económico de la cuenca del LP (Dietz, 2000; Toledo, Álvarez-Icaza y Ávila, 1992). A partir de esa experiencia, nacieron dos colectivos regionales: la Organización Ribereña contra la Contaminación del Lago de Pátzcuaro (ORCA) en 1982 y el Centro de Estudios Sociales y Ecológicos (CESE) en 1983. Ambas entidades utilizaron la representación y los esquemas comunitarios, como las mesas directivas de tipo colectivo, el aval de asambleas y la creación de comités sociales (Esteva, 1995 y 1999). Además, pusieron en marcha programas que combinaban la educación popular con el ecodesarrollo local y autogestionado para que se incubaran organizaciones solidarias y amigables en términos ambientales (Reyes, Esteva y Téllez, 1990).
Las 24 organizaciones civiles que operaban en 1986 (Argueta, Merino, Zubieta, Campos, Chávez, Rauda y Lartigue, 1986) eran heterogéneas en su composición y carácter, lo cual definió sus formas de intervención e impacto (Dietz, 2000). En la actualidad, el resultado visible es que la apropiación social de los procesos que se emprendieron con las comunidades no fue suficiente para mantenerlos vigentes, por lo que se desvanecieron con el tiempo y exacerbaron la fragmentación que las comunidades pesqueras padecen debido a sus diferencias, tanto colectivas como entre los líderes.
En 1982, una circunstancia internacional colocó de nuevo la atención del gobierno mexicano en la pesca. La ONU determinó que México fuera el país organizador de los festejos del Año Internacional de la Alimentación, dedicado a favorecer la pesca de pequeña escala o artesanal, a incentivarla en los países en vías de desarrollo y, a la vez, a destacar el trabajo de los pescadores artesanales (Alcalá, 2003). El tema siguió cobrando fuerza y en 1983 dio origen a la Organización Latinoamericana de Desarrollo Pesquero (OLDEPESCA).
El gobierno federal implementó proyectos productivos con grandes inversiones en el LP, como el Plan de Restauración Vegetal del Lago de Pátzcuaro (REVELAPA) en 1983, que contó con 690 millones de pesos en sus primeros tres años; y la reubicación de la reserva del pez blanco a Ihuatzio en 1984, donde se instalaron once corrales, aunque dos años después se volvió a trasladar a Urandén. En dicho Plan primaron las discrepancias operativas y de reparto presupuestal, sobre todo las relacionadas con las políticas de remuneración. Lejos de fomentar la organización comunitaria, el REVELAPA vulneró el accionar colectivo local. De este modo, las grandes inversiones produjeron grandes conflictos que afectaron las relaciones organizativas de muchos de los grupos de pescadores (CESE, 1987).
En la década de 1990, en el marco de los movimientos indigenistas internacionales, CESE y ORCA (Dietz, 2000) fomentaron la coalición comunitaria. Como un paso hacia la regulación de la actividad pesquera, en 1991 se hizo el primer registro oficial de las agrupaciones de pescadores del LP, todas bajo la Unión de Pescadores, a excepción de Pescadores de Erongarícuaro, Sociedad Civil Limitada (S. C. L.), registrada desde 1982. Al comenzar la década, la delegación michoacana de la Secretaría de Pesca (SEPESCA) tenía contabilizados 890 pescadores de 26 uniones de los cuatro municipios: seis en Erongarícuaro, nueve en Tzintzuntzan, tres en Quiroga y ocho en Pátzcuaro (CONAPESCA, 2018) ―véase Figura 3―. En septiembre de 1991 y con la participación de 18 uniones, se constituyó la Unión de Uniones, la cual, a pesar de no mantenerse vigente, sentó un precedente de organización regional (CONAPESCA, 2020). En el contexto de la pesca, las uniones sentaron la base del cooperativismo de la época (Nenadovic, Basurto, Espinosa, Huff, López, Méndez et al., 2018). Prevalecieron a escala internacional entre 1980 y 1990, a las que la FAO (2016) definía como agrupaciones de acción colectiva orientada al sector pesquero, con base en la clase trabajadora.

El siglo XX concluyó con la emergencia de una evidente crisis ambiental planetaria que produjo políticas públicas y acciones gubernamentales más enérgicas. En materia pesquera, en 1995, la FAO publicó el Código de Conducta para la Pesca Responsable, que coincidió con el posicionamiento ambiental de la política federal mexicana del sexenio de Ernesto Zedillo. En 1998 se concretó la aplicación de una veda general temporal en el LP, para cumplir con algunas restricciones de la Ley de Pesca de 1992, por ejemplo, la normativa que prohibía el uso del chinchorro (Vargas y Guzmán, 2009).3 Los pescadores recibieron la restricción del arte de pesca más arraigado en la región como una afrenta y originó la ruptura más dramática con el Estado (véase Figura 2). De acuerdo con la información que se obtuvo en campo, el apoyo otorgado por el gobierno para paliar los efectos económicos de la veda y los recursos monetarios dados para adquirir embarcaciones, artes de pesca o para la producción acuícola, diluyeron los vínculos de los pescadores con su territorio y se modificaron las formas y los motivos originales de su organización. Los pescadores reconocen, así, que ese fue el momento en que el asistencialismo y la reactividad se arraigaron.
Etapa 4. Autonomías indígenas y reconciliación (2001-2020)
Cuando la Procuraduría Federal de Protección al Ambiente (PROFEPA) decomisó en 2000 las redes de pesca, se desató un enfrentamiento. Los pescadores capturaron a los funcionarios gubernamentales y como consecuencia hubo detenciones y encarcelamientos. Más tarde el presidente Vicente Fox los indultó. El conflicto provocó una separación total entre el gobierno y los pescadores (Martínez, 2002). A partir del incidente surgió la Unión Regional de Pescadores del Lago de Pátzcuaro (ya desaparecida), la cual conjuntó esfuerzos con la Unión de Uniones para velar por el bienestar de los pescadores encarcelados y para mantener la continuidad del uso del chinchorro. Luego se aliaron al movimiento del Barzón para tramitar amparos, pero no procedieron. Los motivos originales de dicha unión se desvanecieron con los años, pero en el discurso de los pescadores permanece el reconocimiento a ella, a las uniones locales y a sus líderes (entrevista a funcionario, septiembre de 2020).
La necesidad de afrontar la problemática ambiental de la cuenca del LP produjo diversas iniciativas, como el Plan de Manejo para el Lago de Pátzcuaro en 1996 (Instituto de Investigaciones sobre los Recursos Naturales [INIRENA], 2000), que proponía el ordenamiento pesquero. Después se creó el Plan Pátzcuaro 2000 (Toledo, Álvarez-Icaza y Ávila, 1992), al que la Secretaría de Medio Ambiente y Recursos Naturales revitalizó veinte años después, cuando retomó elementos de dicho plan para el desarrollo de una iniciativa de ordenamiento territorial que, por obvias razones, involucraba al sector pesquero. Los grupos de pescadores, ante las posibles restricciones, manifestaron las inconformidades ya arraigadas y la frustración generalizada ante los intentos previos de ordenamiento y ante la inercia de los vicios enquistados. También reconocieron que las disputas presentes en los órdenes de gobierno y en los líderes locales habían surgido debido a la obtención del poder de representatividad, de convocatoria y de movilización del sector.
En 2000, a raíz del rompimiento entre los pescadores y el gobierno federal, la administración pesquera del lago empezó el proceso de declive, cuya consecuencia fue que el gobierno abandonara de forma sistemática el sector, con lo que se limitó la capacidad de trabajo de las instituciones pesqueras y se dejó de tener en cuenta todo proceso organizativo. Sólo prevaleció la reserva de Urandén que, en ese contexto, posicionaba a los pescadores como empleados de gobierno, a modo de piscicultores, participantes de la producción acuícola del pez blanco, bajo la dirección del INAPESCA (Vásquez, 2003). Los 816 pescadores del LP reportados en 2000 (INAPESCA, 2000) iniciaron el siglo XXI de espalda al Estado, operando como pescadores libres. Más allá de las simpatías personales o de las filiaciones partidistas de los líderes locales que habían mantenido un cierto vínculo con las instituciones, no fue posible una reconciliación oficial entre los pescadores y los representantes del gobierno.
El desvanecimiento del Estado en materia pesquera, más la germinación de diversos movimientos autonómicos en Michoacán, gestó en la segunda década del siglo XXI un nuevo ideal que se manifestó en formas emergentes de organización. En 2011 el emblemático movimiento comunero de Cherán K’eri defendía sus bosques y la autonomía. A partir de su ejemplo, otros pueblos se han movilizado, como el caso de Santa Fe de la Laguna, en donde la población reclama de forma abierta un autogobierno (Aragón, 2018).
Con el afán de reiniciar la organización del sector, entre 2014 y 2016, el gobierno federal, a través de la Secretaría de Agricultura, Ganadería, Desarrollo Rural, Pesca y Alimentación (SAGARPA hoy SADER), procuró que aquellas desdibujadas uniones se reformularan como nuevas cooperativas, para que condujeran a los pescadores lacustres a la legalidad y, de este modo, pudieran ser objeto de los apoyos gubernamentales. Tras los cambios políticos ocurridos en México en 2018, con la llegada de la llamada cuarta transformación (4T),4 se han producido acercamientos entre los funcionarios federales y los líderes pesqueros locales. Hoy las dependencias gubernamentales operan en materia organizativa con grupos diferentes de pescadores, cuya relación es directa e independiente. La pauta de organización que el Estado marca en la actualidad vuelve a ser la cooperativa (CONAPESCA, 2019).
En el presente, la organización pesquera del LP presenta una heterogeneidad de formas que coexisten en las diferentes localidades ribereñas e isleñas (véase Figura 3). En primera instancia, la CONAPESCA señala que en la región hay sólo cinco cooperativas pesqueras vigentes que tienen registro oficial ante la Secretaría de Hacienda y Crédito Público. Éstas se conformaron entre 2014 y 2016. Aunque de las 26 organizaciones pesqueras oficiales registradas en 1991 (DOF, 2015) con el estatus de unión, ninguna continúa constituida de manera formal, ellas están presentes en el discurso y en la memoria de los pescadores.
Por otra parte, a raíz de la iniciativa de la SADER, hay siete cooperativas en proceso de regular su práctica pesquera (véase Figura 3), es decir, que quieren obtener permisos, renovar su estructura orgánica y su acreditación en el marco de la Ley General de Sociedades Cooperativas.
Los pescadores comentan que la actividad pesquera del LP es una práctica generalizada de pesca libre (ilegal, desde la perspectiva del Estado), que se da de forma paralela con la de los grupos organizados que se describieron antes. Esa posición aparta a los pescadores libres de las formas organizativas estatales. Reproducen vínculos y relaciones basadas en su determinación indígena; por ejemplo, la organización de las fiestas patronales asociadas con la pesca.
Con base en los resultados de campo, puede hablarse de formas emergentes de organización en las que se verifican iniciativas locales que procuran reivindicar a los pescadores respecto de la gestión de su actividad y de su territorio, en un espectro amplio en la relación con el Estado. Jarácuaro lidera la constitución de cooperativas en la zona de Erongarícuaro, dialoga con el gobierno y promueve proyectos de organización regional y acciones para fortalecer la posición y la actividad de los pescadores en su territorio. Santa Fe de la Laguna, asesorada por el Consejo Supremo Indígena de Michoacán, consiguió acordar con el gobierno la asignación del presupuesto directo (Pérez, 2021).5 También se ha posicionado de forma abierta sobre el ideal de la autonomía asentada en su identidad purépecha, lo cual propicia la organización de los pescadores según usos y costumbres. San Jerónimo Purenchécuaro mantiene una actitud intermedia, pues los pescadores organizados expresan a la vez su disposición a colaborar con el Estado y el deseo de la reivindicación indígena.
La complejidad social e institucional de la pesca del LP
Frente a las formas de organización impuestas por el Estado en materia pesquera, es prioritario tener en cuenta que la matriz cultural de la cuenca del LP es purépecha y que la pesca es una actividad tradicional (Alcalá, 2010) que se basa en una cosmovisión sustentada en la estructura de organización social de dicha cultura (Rodríguez, 1986): 1) de las 24 localidades pesqueras que se estudiaron, 16 admiten ser indígenas (INEGI y CDI, 2010); 2) las formas emergentes de organización pesquera tienen como objetivo la reivindicación y la autonomía indígena; 3) la existencia del estatus agrario de comunidad indígena (Centro de Estudios Sociales y de Opinión Pública [CESOP] 2019). Por lo anterior, una de las consecuencias de la imposición de formas organizativas es el desplazamiento de esta lógica indígena que aún subsiste con mayor o menor presencia en diversas localidades. En la implementación de las formas de organización pesquera diseñadas por el Estado no se tiene en cuenta la adscripción cultural, aun cuando el hecho de ser o no indígena coloca a los pescadores en situaciones diferentes con respecto al tipo de organización y en relación con el acceso al lago (Castilleja, 2007).
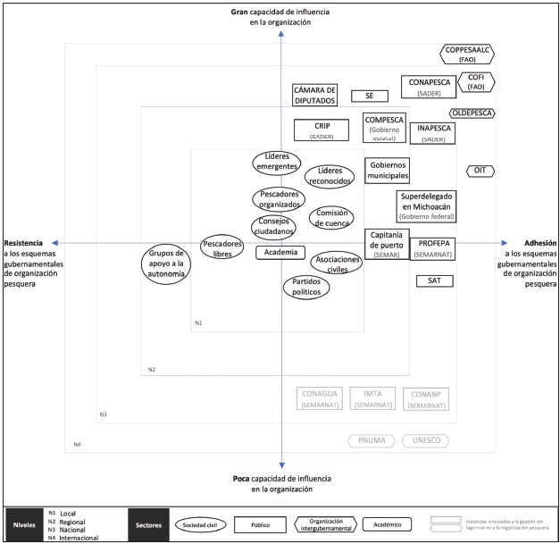
Las intervenciones estatales en el LP, a través de sus respectivos instrumentos de política pública, han provocado un abanico de expresiones sociales relacionadas con la organización pesquera. Incluso revelan que una multiplicidad de organismos institucionales están incidiendo de manera fragmentada y desarticulada sobre el lago y la pesca misma (véase Figura 4). Las concepciones desde las que se han construido los marcos normativos de la pesca lacustre en México han surgido de las instancias gubernamentales enfocadas en la producción y hace poco en la sostenibilidad ambiental (Cámara de Diputados, 2018). En la esfera internacional, la ONU prioriza la conservación de la diversidad biológica, la pesca responsable y el desarrollo sostenible (FAO, 2020b), temas que resuenan en México a través de la legislación y de la normatividad en la materia, con lo que el tema de la organización recae en la Ley General de Sociedades Cooperativas (entrevista a funcionario, enero de 2021).

Hablar de procesos colaborativos en el LP trasciende la voluntad política, pues implica situarse en un contexto polarizado y fragmentado, en el que cualquier iniciativa que vislumbre la organización regional se enfrentará a esa realidad pulverizada. Si bien algunas diferencias entre las comunidades pesqueras pueden ser históricas (Alcalá, 2010), el presente estudio revela que muchas de las diferencias actuales entre dichas localidades provienen de sus relaciones con el Estado, tal como se aprecia en la tipología propuesta que da cuenta de su heterogeneidad, en oposición a la idea homogeneizante con la que la acción gubernamental las concibe.
Las iniciativas locales de las comunidades pesqueras son un reflejo de cómo la acción colectiva se ha ajustado, reaccionado e incluso alienado a las formas organizativas impuestas, en una negociación interna con su propia identidad comunitaria (Vargas, 2011). Los pescadores expresan que eso ha producido asimetrías provenientes del favoritismo o del antagonismo, del manejo inadecuado de los recursos, de las relaciones clientelares y verticales, del condicionamiento de la participación a estímulos económicos y de los sentimientos de cansancio o frustración. La imposición de las condiciones organizativas y su vínculo tan estrecho con los recursos económicos ha supeditado la acción comunitaria a estímulos exógenos, lo cual resulta en detrimento del poder de la colectividad. A partir del trabajo de campo, en la actualidad se observan proyectos de organización (incluso en los pescadores libres), pero queda la duda de si se concretará un nuevo movimiento social lacustre, ya que en muchos casos se observan posturas y vínculos institucionales que también plantean procesos de alguna manera impuestos y verticales. No obstante, subrayar la voluntad de este sector visibiliza los esfuerzos emergentes de transformación.
El LP constituye una unidad espacial moldeada y vinculada en términos sociales a escalas de poder (Urquijo y Bocco, 2011), sobre la que la organización social ha fungido como respuesta reguladora entre las influencias endógenas y las exógenas a las comunidades pesqueras, y que puede consolidarse como una acción decisiva en los procesos de reapropiación, de reconfiguración y de defensa del territorio. Crear procesos organizativos en un contexto tan heterogéneo, fragmentado e intervenido conlleva explorar elementos vinculantes. Incluso el conflicto es un factor de vinculación y, en esa medida, aun comunidades distintas pueden mantener elementos de asociación y es probable hallar en la resolución de esos conflictos un motivo para la colaboración (Dukes, 1996). En otro nivel, la vinculación puede edificarse sobre aquello que es común -que es y no es dado- (Merçon, Ayala-Orozco y Rosell, 2018), lo cual, en el caso de los pescadores del LP, puede ser la identidad purépecha del pescador, el papel histórico del lago y el agua como elementos fundacionales y comunicantes; también la concepción de la pesca como un patrimonio vigente a modo de un testimonio de arraigo, resistencia o resiliencia (Argueta y Castilleja, 2018).
Lo que ocurre en la región del LP no es una situación aislada. Lo local se reconoce como una expresión de lo global, como terminal de un nodo de relaciones. La dinámica de la pesca en el lago está inserta en el manejo múltiple del sistema socioecológico lacustre, puesto que sus aguas no están destinadas sólo a dicha dinámica: el lago es receptor de lo que acontece en la cuenca entera. Hay situaciones de más amplia envergadura de las cuales pende la situación de la pesca y que rebasan el ámbito del pescador, pues las amenazas más serias a la pesca continental derivan de actividades fuera del control de los pescadores o de la autoridad pesquera (COPESCAALC, 2018).
Conclusiones
La aproximación al caso de estudio desde una perspectiva regional e histórica permitió entender el papel de las trayectorias históricas de la política del Estado en la configuración actual de la organización pesquera en el LP. Así mismo sirvió para identificar elementos arraigados a escala local y profundizar en las tesituras de la administración pesquera a nivel regional, lo cual es clave para transitar hacia la construcción de políticas públicas, de abajo hacia arriba, para conseguir la colaboración multiactoral en la gestión ambiental, la gobernanza efectiva y la sostenibilidad.
Esta investigación da cuenta de la constante intervención del gobierno para inducir formas organizativas relacionadas con la pesca lacustre. Esas formas se basan en criterios de a) regulación y fomento, b) de organización económica y social y c) de desarrollo y conservación. De 1930 a la fecha, estas decisiones gubernamentales han producido formas de organización pesquera en el LP a través de figuras asociativas con intereses precisos, como las cooperativas enfocadas en la producción (1930-1949), las cooperativas bajo la idea del desarrollo (1950-1976), las uniones (1977-1994) y la propuesta que hoy busca transformar los remanentes de las extintas uniones en cooperativas.
La intervención del Estado y las respuestas de los pescadores han desembocado en la diversificación del carácter de los grupos organizados, expresada en la heterogeneidad de formas organizativas que se presentan en la tipología de las localidades pesqueras. En la actualidad, las tendencias organizativas exacerban la fragmentación, pero también inician procesos de reivindicación comunitaria. Este escenario plantea retos para los grupos de pescadores, como la concertación interna para la gestión ambiental de un territorio compartido y la definición de su posicionamiento para la interlocución con el Estado. Para las instancias de gobierno, esto implica abrirse a la colaboración, a la interacción con las formas de organización y administración locales y tener en cuenta la heterogeneidad del grupo de pescadores y las decisiones a escala local. Además, necesita resignificar los procesos colaborativos mediante elementos vinculantes.
Aunque ha habido un extenso historial de iniciativas desarrolladas en el LP, persiste una brecha que atender en la sistematización y en el análisis de las experiencias. También hace falta un campo de acción en materia económica, cultural y social. Resulta de vital importancia redirigir la mirada a las unidades mínimas del ámbito de la pesca: el pescador, su unidad familiar y sus grupos sociales, pues, aunque esas microestructuras no son ajenas a las tendencias del sistema entero, constituyen una plataforma de transformación.
Agradecimientos
A los pescadores y a sus familias. A los funcionarios del INAPESCA, de la CONAPESCA y de la COMPESCA. Al programa de becas del CONACYT, por la subvención otorgada a la primera autora. Al Programa de Apoyo a Proyectos de Investigación e Innovación Tecnológica de la Universidad Nacional Autónoma de México, por el apoyo otorgado a través del proyecto Saberes ambientales para la cogeneración de estrategias de manejo sustentable de socioecosistemas (PAPIIT IN308418). A Felipe Herrerías, por la realización de los mapas. A Aída Castilleja y a Fernando Bernal por sus aportes a la investigación.
Referencias
Alcalá, G. (2003). Políticas pesqueras en México (1946-2000): contradicciones y aciertos en la planificación de la pesca nacional. Ciudad de México: El Colegio de México, Centro de Investigación Científica y de Educación Superior de Ensenada y El Colegio de Michoacán.
Alcalá, J. (2010). Relación de Michoacán. Zamora: El Colegio de Michoacán.
Álvarez-Icaza, P. (2017). La gobernanza de la biodiversidad. El uso y conservación de los recursos naturales en propiedades colectivas en México (tesis de doctoral). Universidad Pública de Navarra. Recuperado de https://hdl.handle.net/2454/27955
Alzate, M. L., y Romo, G. (2017). La agenda pública en sus teorías y aproximaciones metodológicas. Una clasificación alternativa. Revista Enfoques, 15(26), 13-35. Recuperado de http://revistaenfoques.cl/index.php/revista-uno/article/view/448/pdf_57
Ansell, C., y Gash, A. (2008). Collaborative governance in theory and practice. Journal of Public Administration Research and Theory, 18(4), 543-571. doi: https://doi.org/10.1093/jopart/mum032
Aragón, O. (2018). Las revoluciones de los derechos indígenas en Michoacán. Una lectura desde la lucha de Cherán. Alteridades, 28(55), 25-36. doi: https://doi.org/10.24275/uam/izt/dcsh/alteridades/2018v28n55/aragon
Arellanes, Y., Hernández, A., y Ayala, D. A. (2019). Retos y perspectivas de la pesca artesanal en Cuitzeo y Pátzcuaro desde un enfoque integrador. En Y. Arellanes (coord.), Luces y sombras del sector agropesquero en Cuitzeo y Pátzcuaro: diagnóstico de la producción de maíz y la pesca en regiones lacustres de Michoacán (pp. 13-47). Ciudad de México: Universidad Michoacana de San Nicolás de Hidalgo (UMSNH) y Miguel Ángel Porrúa.
Argueta, A., y Castilleja, A. (2008). El agua entre los p’urhépecha de Michoacán. Cultura y Representaciones Sociales, 3(5), 64-87. Recuperado de http://www.scielo.org.mx/scielo.php?script=sci_arttext&pid=S2007-81102008000200003&lng=es&tlng=es
Argueta, A., y Castilleja, A. (2018). Los p’urhepecha, un pueblo renaciente. Ciudad de México: Centro Regional de Investigaciones Multidisciplinarias de la Universidad Nacional Autónoma de México (UNAM) y Juan Pablos Editor.
Argueta, A., Merino, M., Zubieta, T., Campos, S., Chávez, J. L., Rauda, J., y Lartigue, F. (1986). Japóndarhu Anapu, o de la pesca en los lagos michoacanos. En A. Argueta, D. Cuello y F. Lartigue (coords.), La pesca en aguas interiores (pp. 1-129). Ciudad de México: Centro de Investigaciones y Estudios Superiores en Antropología Social.
Arreguín, F. (2006). Pesquerías en México. En P. Guzmán y D. F. Fuentes, Pesca, acuacultura e investigación en México (pp. 13-36). Ciudad de México: Centro de Estudios para el Desarrollo Rural Sustentable y la Soberanía Alimentaria y Cámara de Diputados LIX Legislatura.
Arroyo, I., Flores, V. H., Huerto, R., y Pérez, R. (2014). Estrategia para apoyar la recuperación de peces nativos en el lago de Pátzcuaro a través del manejo de especies exóticas: propuestas para el manejo de la carpa común Cyprinus carpio. En R. Huerto y S. Vargas, Estudio ecosistémico del lago de Pátzcuaro: aportes en gestión ambiental para el fomento del desarrollo sustentable, Vol. II (pp. 137-172). Jiutepec: Instituto Mexicano de Tecnología del Agua (IMTA), Comisión Nacional del Agua y Secretaría de Medio Ambiente y Recursos Naturales.
Ayala-Orozco, B., Rosell, J. A., Merçon, J., Bueno, I., Alatorre-Frenk, G., Langle-Flores, A., y Lobato, A. (2018). Challenges and strategies in place-based multi-stakeholder collaboration for sustainability: Learning from experiences in the Global South. Sustainability, 10(9), 3217. doi: https://doi.org/10.3390/su10093217
Balint, P. J., Stewart, R. E., Desai, A., y Walters, L. C. (2011). Wicked environmental problems: managing uncertainty and conflict. Washington: Island Press.
Bartra, A. (1979). El panorama agrario en los 70. Investigación Económica, 38(150), 179-235. Recuperado de http://www.jstor.org/stable/42870780
Bernal, F. W. (2008). La estación limnológica de Pátzcuaro 1938-2008. Ciudad de México: Fundación Gonzalo Río-Arronte, Instituto Mexicano de Tecnología del Agua (IMTA), Universidad Michoacana de San Nicolás de Hidalgo (UMSNH) e Instituto Nacional de Pesca.
Bernal, F. W. (2017). La objetividad de las ciencias naturales: un meta-análisis de la investigación sobre el lago de Pátzcuaro. Teoría y Crítica de la Psicología (9), 98-123. Recuperado de http://teocripsi.com/ojs/index.php/TCP/article/viewFile/162/169
Björkvik, E., Boonstra, W. J., y Hentati-Sundberg, J. (2020). Why fishers end up in social-ecological traps: a case study of Swedish eel fisheries in the Baltic Sea. Ecology and Society, 25(1), 21. Recuperado de https://www.ecologyandsociety.org/vol25/iss1/art21/
Cámara de Diputados del H. Congreso de la Unión (24 de abril de 2018). Ley General de Pesca y Acuacultura Sustentables. Ciudad de México: Diario Oficial de la Federación.
Castilleja, A. (2003). La cuenca del lago de Pátzcuaro como escenario y objeto de políticas públicas. En Seminario de Pueblos Indígenas de México: por una Cultura de la Información. Manuscrito inédito.
Castilleja, A. (2007). Construcción social y cultural de categorías referidas al espacio. Un estudio en pueblos purépecha (tesis de doctorado). Escuela Nacional de Antropología e Historia.
Celaya, M., y Almaraz, A. (2018). Recuento histórico de la normatividad pesquera en México: un largo proceso de auge y crisis. Entreciencias: diálogos en la sociedad del conocimiento, 6(16), 31-46. doi: https://doi.org/10.22201/enesl.20078064e.2018.16.63208
Centro de Estudios Sociales y Ecológicos, A. C. (CESE). (1987). Crónica de 50 años de ecología y desarrollo en la región de Pátzcuaro 1936-1986. Pátzcuaro: Centro de Estudios Sociales y Ecológicos.
Centro de Estudios Sociales y de Opinión Pública (CESOP). (2019). La relevancia de los ejidos y las comunidades rurales en la estructura social de México (documento de trabajo Núm. 319). Ciudad de México: Cámara de Diputados. Recuperado de https://www.ccmss.org.mx/wp-content/uploads/Relevancia-Ejidos-CESOP.pdf
Cifuentes-Lemus, J. L., y Cupul-Magaña, F. G. (2002). Un vistazo a la historia de la pesca en México: administración, legislación y esfuerzos para su investigación. Ciencia Ergo Sum, 9(1), 112-118. Recuperado de https://dialnet.unirioja.es/servlet/articulo?codigo=5151515
Comisión de Pesca del Estado de Michoacán (COMPESCA). (2012). Atlas pesquero y acuícola de Michoacán. Ciudad de México: Gobierno del Estado de Michoacán, Secretaría de Agricultura, Ganadería, Desarrollo Rural, Pesca y Alimentación y UMSNH.
Comisión Nacional de Acuacultura y Pesca (CONAPESCA). (2018). Listado de pescadores en el primer registro de uniones. Pátzcuaro: oficina regional de la CONAPESCA-SAGARPA.
Comisión Nacional de Acuacultura y Pesca (CONAPESCA). (21 de agosto de 2019). Pactan CONAPESCA y Sociedades Cooperativas trabajar en estrategias para el fortalecimiento del sector pesquero y acuícola del país. Gobierno de México. Recuperado de https://www.gob.mx/conapesca/articulos/pactan-conapesca-y-sociedades-cooperativas-trabajar-en-estrategias-para-el-fortalecimiento-del-sector-pesquero-y-acuicola-del-pais
Comisión Nacional de Acuacultura y Pesca (CONAPESCA). (2020). Copia del acta constitutiva de la Unión de Uniones. Pátzcuaro: oficina regional de la CONAPESCA-SAGARPA .
Comisión de Pesca Continental y Acuicultura para América Latina y el Caribe (COPESCAALC). (2018). Informe de la Decimoquinta Reunión Ordinaria de la COPESCAALC. Panamá: Organización de las Naciones Unidad para la Alimentación y la Agricultura (FAO). Recuperado de http://www.fao.org/3/i9070es/I9070ES.pdf
Cumming, G. S., Epstein, G., Anderies, J. M., Apetrei, C. I., Baggio, J., Bodin, Ö et al. (2020). Advancing understanding of natural resource governance: a post-Ostrom research agenda. Current Opinion in Environmental Sustainability (44), 26-34. Recuperado de https://www.sciencedirect.com/science/article/abs/pii/S1877343520300129?via%3Dihub
DeFries, R., y Nagendra, H. (2017). Ecosystem management as a wicked problem. Science, 356(6335), 265-270. doi: https://doi.org/10.1126/science.aal1950
Denzin, N. K., y Lincoln, Y. S. (2013) [1998]. Collecting and Interpreting Qualitative Materials. Los Ángeles: Sage Publications.
Diario Oficial de la Federación (DOF). (17 de diciembre de 1979). Manual de Organización General del Departamento de Pesca. Ciudad de México: Secretaría de Gobernación. Recuperado de http://www.dof.gob.mx/nota_detalle.php?codigo=4844675&fecha=17/12/1979
Diario Oficial de la Federación (DOF) (2015). NORMA Oficial Mexicana NOM-036-SAG/PESC-2015, Pesca responsable en el Lago de Pátzcuaro ubicado en el Estado de Michoacán. Especificaciones para el aprovechamiento de los recursos pesqueros. Recuperado de http://dof.gob.mx/nota_detalle.php?codigo=5396198&fecha=11/06/2015
Dietz, G. (2000). Desencuentros, encontronazos y reencuentros: movimientos indígenas y organizaciones no-gubernamentales en México. Indiana (16), 29-50. doi: https://doi.org/10.18441/ind.v16i0.29-50
Dukes, E. F. (1996). Resolving Public Conflict: Transforming Community and Governance. Trowbridge: Manchester University Press.
Espinosa-Romero, M. J. (2021). The shadow of hierarchy in marine fisheries governance. Boekenplan. doi: https://doi.org/10.26481/dis.20210622me
Esteva, J. (1992). Organización social. En V. Toledo, P. Álvarez-Icaza y P. Ávila, Plan Pátzcuaro 2000. Investigación multidisciplinaria para el desarrollo sostenido (pp. 297-320). Ciudad de México: Fundación Friedrich Ebert.
Esteva, J. (1995). The Restoration of a Lake Basin in Mexico and the Regional Social Participatory Process: The Case of ORCA. Ciudad de México: Centro de Estudios Sociales y Ecológicos.
Esteva, J. (1999). Experiencia de la Organización Ribereña Contra la Contaminación del Lago de Pátzcuaro. Pátzcuaro: Centro de Estudios Sociales y Ecológicos . Recuperado de https://www.crefal.org/rieda/images/rieda-1999-123/articulo5.pdf
Esteva, J., y Reyes, J. (1999). El desarrollo social y ambiental en la región de Pátzcuaro. Michoacán: Centro de Estudios Sociales y Ecológicos. Recuperado de http://www.ecominga.uqam.ca/ECOMINGA_2011/PDF/BIBLIOGRAPHIE/GUIDE_LECTURE_2/1/4.Esteva.pdf
Food and Agriculture Organization (FAO). (1972). Manual de las Cooperativas de Pescadores. (Estudios sobre pesca Núm. 13). Roma: Organización de las Naciones Unidas para la Agricultura y la Alimentación.
Food and Agriculture Organization (FAO). (2016). El estado mundial de la pesca y la acuicultura: contribución a la seguridad alimentaria y la nutrición para todos. Recuperado de http://www.fao.org/3/i5555s/i5555s.pdf
Food and Agriculture Organization (FAO). (2020a). About FAO. Recuperado de http://www.fao.org/about/en
Food and Agriculture Organization (FAO). (2020b). El estado mundial de la pesca y la acuicultura: La sostenibilidad en acción. Recuperado de https://www.fao.org/3/ca9229es/ca9229es.pdf
Gaspar, M. T., y Hernández, D. (2013). Pesquerías continentales de México. Ciudad de México: Instituto Nacional de Pesca.
Handcock, M. S., y Gile, K. J. (2011). Comment: on the concept of snowball sampling. Sociological Methodology, 41(1), 367-371. doi: https://doi.org/10.1111/j.1467-9531.2011.01243.x
Héritier, A., y Eckert, S. (2008). New modes of governance in the shadow of hierarchy: self-regulation by industry in Europe. Journal of Public Policy, 28(1), 113-138. doi: https://doi.org/10.1017/S0143814X08000809
Héritier, A., y Lehmkuhl, D. (2008). The shadow of hierarchy and new modes of governance. Journal of Public Policy , 28(1), 1-17. doi: https://doi.org/10.1017/S0143814X08000755
Huerto, R., y Vargas, S. (2014). Estudio ecosistémico del lago de Pátzcuaro: aportes en gestión ambiental para el fomento del desarrollo sustentable, Vol II. Jiutepec: IMTA, Comisión Nacional del Agua y Secretaría de Medio Ambiente y Recursos Naturales.
Idyll, C. P. (1974). Contribuciones al estudio de las pesquerías de México. Capacitación en acuicultura: México. Ciudad de México: Programa de Investigaciones y Fomento Pesquero México, PNUD y FAO.
Instituto de Investigaciones sobre los Recursos Naturales (INIRENA). (2000). Plan de Manejo del Lago de Pátzcuaro. Ciudad de México: Gobierno del Estado de Michoacán, Secretaría de Agricultura, Ganadería, Desarrollo Rural, Pesca y Alimentación y Comisión Nacional de Acuacultura y Pesca.
Instituto Nacional de Estadística y Geografía (INEGI), y Comisión Nacional para el Desarrollo de los Pueblos Indígenas (CDI). (2010). Catálogo de localidades indígenas. Recuperado de http://www.inpi.gob.mx/localidades2010-gobmx/index.html
Instituto Nacional de Estadística y Geografía (INEGI). (2015). Conjunto de datos vectoriales de información topográfica escala 1:50 000 serie III. SNIEG. Información de Interés Nacional. Recuperado de https://www.inegi.org.mx/temas/topografia/
Instituto Nacional de Pesca (INAPESCA). (2000). Carta Nacional Pesquera (2000). México: Diario Oficial de la Federación. Recuperado de https://www.gob.mx/cms/uploads/attachment/file/117725/Carta-Nacional-Pesquera-2000.pdf
Instituto Nacional de los Pueblos Indígenas de México (INPI), e Instituto Nacional de las Lenguas Indígenas (INALI). (2018). Atlas de los pueblos indígenas de México. México: INPI e INALI. Recuperado de http://atlas.cdi.gob.mx/?page_id=5268
Intergovernmental Science-Policy Platform on Biodiversity and Ecosystem Services [IPBES]. (2019). Summary for Policymakers of the Global Assessment Report on Biodiversity and Ecosystem Services. Bonn: Intergovernmental Science-Policy Platform on Biodiversity and Ecosystem Services. Recuperado de https://ri.conicet.gov.ar/handle/11336/116171
Jolly, J. (2018). Creating Pátzcuaro, Creating Mexico: Art, Tourism, and Nation Building under Lázaro Cárdenas. Austin: University of Texas Press. doi: https://doi.org/10.7560/314197
Kehoe, T. J., y Meza, F. (2013). Crecimiento rápido seguido de estancamiento: México (1950-2010). El Trimestre Económico, 80(318), 237-280. Recuperado de http://www.scielo.org.mx/scielo.php?script=sci_arttext&pid=S2448-718X2013000200237&lng=es&tlng=
Kochskämper, E., Challies, E., Newig, J., y Jager, N. W. (2016). Participation for effective environmental governance? Evidence from Water Framework Directive implementation in Germany, Spain and the United Kingdom. Journal of Environmental Management (181), 737-748. doi: https://doi.org/10.1016/j.jenvman.2016.08.007
Krotz, E. (1988). Ensayos sobre el cooperativismo rural en México. Ciudad de México: Universidad Autónoma Metropolitana-Iztapalapa (UAM-I).
Lynch, O. J., y Talbott, K. (1995). Balancing Acts: Community-Based Forest Management and National Law in Asia and the Pacific. Baltimore: World Resources Institute.
Martínez, E. (2002). La veda en el lago de Pátzcuaro: historia sin final de una imposición. Ciudad de México: Instituto Nacional Indigenista.
Merçon, J., Ayala-Orozco, B., y Rosell, J. A. (coords.). (2018). Experiencias de colaboración transdisciplinaria para la sustentabilidad. Ciudad de México: CopIt-arXives y Red Temática de Socioecosistemas y Sustentabilidad-CONACYT.
Mestre, J. E. (2002). La cuenca Lerma-Chapala. En G. de la Lanza y J. L. García (comps.), Lagos y presas de México (pp. 287-294). Ciudad de México: AGT Editor.
Nenadovic, M., Basurto, X., Espinosa, M. J., Huff, S., López, J., Méndez, C., Valdez, D., Rodríguez, S., y Hudson, A. (2018). Diagnóstico Nacional de las Organizaciones Pesqueras México 2017. Comunidad y Biodiversidad, Confederación Mexicana de Cooperativas Pesqueras y Acuícolas, Sociedad de Historia Natural Niparajá y Universidad de Duke. Recuperado de https://www.inforural.com.mx/wp-content/uploads/2018/10/Diagnostico-Nacional-de-Organizaciones-Pesqueras-en-M%C3%A9xico-DNOP.pdf
Newig, J., y Fritsch, O. (2009). Environmental governance: participatory, multi‐level―and effective? Environmental Policy and Governance, 19(3), 197-214. doi: https://doi.org/10.1002/eet.509
Núñez, M. (2016). Nuestra memoria colectiva: OSC en Michoacán. Michoacán: Centro de Atención a las Mujeres Violentadas en Michoacán, Ayuda Mutua y Libro Eterno.
Orbe, A., y Acevedo, J. (2002). Lago de Pátzcuaro. En G. de la Lanza y J. L. García (comps.), Lagos y presas de México (pp.127-148). Ciudad de México: AGT Editor .
Ortiz-Ávila, T. (2005). Análisis de interacciones sociales y económicas de tres sistemas de manejo de recursos naturales. Estudio de caso en el ejido Casas Blancas, Michoacán, México (tesis de maestría). Universidad Internacional de Andalucía.
Ortiz, C. F. (2004). La pesca en el lago de Pátzcuaro, arreglos institucionales y política pesquera: 1990-2004 (tesis de maestría). El Colegio de la Frontera Norte.
Pérez, J. (13 de abril de 2021). Santa Fe de la Laguna podrá ejercer su presupuesto directo. El Sol de Morelia. Recuperado de https://www.elsoldemorelia.com.mx/local/santa-fe-de-la-laguna-podra-ejercer-su-presupuesto-directo-6591053.html
Poemysl, M. (2010). The rise of the Purhepechan nation: Democratization, economic restructuring, and ethnic revival among the Purhepecha Indians of Michoacan, Mexico. Journal for the Study of Religions and Ideologies, 2(5), 83-102. Recuperado de http://www.jsri.ro/ojs/index.php/jsri/article/view/116/116
Ramírez, J. P., y Domínguez, O. (2015). El lago de Pátzcuaro, un lago en decadencia. Ciudad de México: UMSNH. Recuperado de http://www.sabermas.umich.mx/archivo/secciones-anteriores/articulos/90-numero-12/181-el-lago-de-patzcuaro-un-lago-en-decadencia.html
Reyes, J., Esteva, J., y Téllez, A. (1990). El ecodesarrollo, la investigación participativa y la educación popular en la región de Pátzcuaro. En E. Leff., J. Carabias y A. I. Batis (eds.), Recursos naturales, técnica y cultura: estudios y experiencias para un desarrollo alternativo (pp. 357-373). Ciudad de México: UNAM.
Reyes, J. A., Gómez, J. P., Muis, R. O., Zavala, R., Ríos, G. A., y Villalobos, O. (2012). Atlas de Propiedad Social y Servicios Ambientales en México. Ciudad de México: Instituto Interamericano de Cooperación para la Agricultura, Cooperación Técnica Registro Agrario Nacional e Instituto Interamericano de Cooperación para la Agricultura.
Rodríguez, H. (coord.) (1986). Testimonio de los pescadores indígenas: desarrollo y perspectivas. Ciudad de México: Secretaría de Pesca.
Rojas, P. M., y Fernández, J. I. (2006). La pesca en aguas continentales. En P. Guzmán, P. y D. F. Fuentes (coords.), Pesca, acuacultura e investigación en México (pp. 49-67). Ciudad de México: Centro de Estudios para el Desarrollo Rural Sustentable y la Soberanía Alimentaria, Cámara de Diputados LIX Legislatura.
Saltelli, A., y Funtowicz, S. (2017). What is science’s crisis really about? Futures (91), 5-11. doi: https://doi.org/10.1016/j.futures.2017.05.010
Sarmiento, S. (1985). El Consejo Nacional de Pueblos Indígenas y la política indigenista. Revista Mexicana de Sociología, 47(3), 197-215. doi: https://doi.org/10.2307/3540498
Sevilla, H. M. L. (1987). La acuacultura en México en los últimos 25 años. En Secretaría de Pesca y Acuacultura (SEPESCA) (ed.), Los recursos del mar y la investigación (pp. 29-33). Ciudad de México: Instituto Nacional de la Pesca.
Snyder, L., y Coglianese, C. (2005). Measuring progress: program evaluation of environmental policies. Environment Science and Policy for Sustainable Development, 47(2), 22-39. doi: https://doi.org/10.3200/ENVT.47.2.22-39
Toledo, V., Álvarez-Icaza, P., y Ávila, P. (1992). Plan Pátzcuaro 2000. Investigación multidisciplinaria para el desarrollo sostenido . Ciudad de México: Fundación Friedrich Ebert.
Torres, B. (1998). Las organizaciones no gubernamentales: avances de investigación sobre características y actuación. En J. L. Méndez (coord.), Organizaciones civiles y políticas públicas en México y Centroamérica (pp. 35-61). Ciudad de México: Miguel Ángel Porrúa y Academia Mexicana de Investigación de Políticas Públicas.
Urquijo, P. S., y Bocco, G. (2011). Los estudios de paisaje y su importancia en México, 1970-2010. Journal of Latin American Geography, 10(2), 37-63. Recuperado de http://www.jstor.org/stable/23209584
Vargas, S. (2011). Los pescadores del lago; entre el manejo comunitario y el deterioro ambiental. En R. Huerto, S. Vargas y C. F. Ortiz (eds.), Estudio ecosistémico del lago de Pátzcuaro: aportes en gestión ambiental para el fomento del desarrollo sustentable , Vol. I (pp. 189-216). Ciudad de México: IMTA, Universidad Autónoma del Estado de Morelos y UMSNH.
Vargas, S. (2014). Gobernanza ambiental del lago de Pátzcuaro y la pesca. En R. Huerto, S. Vargas y C. F. Ortiz (eds.), Estudio ecosistémico del lago de Pátzcuaro: aportes en gestión ambiental para el fomento del desarrollo sustentable , Vol. II (pp. 175-193). Ciudad de México: IMTA, Comisión Nacional del Agua y Secretaría de Medio Ambiente y Recursos Naturales.
Vargas, S., y Guzmán, N. B. (2009). Deterioro de la cuenca del lago de Pátzcuaro: cambios en la identidad étnica p’urhépech. Buenos Aires: Universidad de Buenos Aires y Asociación Latinoamericana de Sociología. Recuperado de https://cdsa.aacademica.org/000-062/2209.pdf
Vásquez, A. (2003). Testimonios de los protagonistas de la pesca y el cultivo del pescado blanco. En INAPESCA, Historia y avances del cultivo de pescado blanco (pp. 239-256). Ciudad de México: Instituto Nacional de Pesca .
Vázquez, C. I. (2006). Desarrollo, sustentabilidad y pobreza. Perspectivas de índole socioeconómica en comunidades dedicadas a la pesca ribereña. En P. Guzmán y D. F. Fuentes (coords.), Pesca, acuacultura e investigación en México (pp. 171-189). Ciudad de México: Centro de Estudios para el Desarrollo Rural Sustentable y la Soberanía Alimentaria y Cámara de Diputados LIX Legislatura .
Young, O. R., Webster, D. G., Cox, M. E., Raakjær, J., Blaxekjær, L. Ø., Einarsson, N. et al. (2018). Moving beyond panaceas in fisheries governance. Proceedings of the National Academy of Sciences, 115(37), 9065-9073. doi: https://doi.org/10.1073/pnas.1716545115
Zambrano, L., Córdova-Tapia, F., Ramírez-Herrejón, J. P., Mar-Silva, V., Bustamante, L., Camargo, T., y Bustamante, E. (2011). Las especies exóticas en el lago de Pátzcuaro, Michoacán, México. En R. Huerto, S. Vargas y C. F. Ortiz (eds.), Estudio ecosistémico del lago de Pátzcuaro: aportes en gestión ambiental para el fomento del desarrollo sustentable (pp. 133-156). Ciudad de México: IMTA.
Notas