Artículos
Recepción: 21 Octubre 2022
Aprobación: 20 Febrero 2023
DOI: https://doi.org/10.22198/rys2023/35/1717
Resumen: Objetivo: caracterizar el patrón alimentario de las familias campesinas y determinar la influencia de los factores socioeconómicos en el origen y consumo de los alimentos en el Totonacapan poblano (México). Metodología: con la técnica de recordatorio de 24 horas, se aplicó una encuesta a 270 familias sobre su dieta y se documentó la información socioeconómica. Resultados: se registraron 159 alimentos, de los cuales 57.6% tiene procedencia externa e incluyen grasas, lácteos, huevo, pan, pasta de trigo, sal y alimentos y bebidas altas en azúcares. El maíz, algunos frijoles y chiles, las hojas verdes “quelites”, las frutas, la carne de pollo y el puerco proceden en gran medida de la producción propia, local y regional. Valor: se aportan datos sobre la dieta campesina actual y sus implicaciones para la agrodiversidad y la salud. Conclusiones: la dieta campesina se está desligando de la producción de autoconsumo debido a la migración asociada con bajos ingresos.
Palabras clave: Agrodiversidad, alimentos primarios y secundarios, recordatorio de 24 horas, totonacos, usos de la tierra, dieta campesina.
Abstract: Objective: to characterize farming families’ dietary pattern and determine the the influence of some socioeconomic factors on the origin and consumption of food in the Totonacapan Poblano, Mexico. Methodology: using the 24-hour recall technique a survey about their diet was applied to 270 families and the socioeconomic information was documented. Results: 159 foods were registered; of them 57.6% comes from external sources, including fats, dairy products, eggs, bread, wheat pasta, salt, and foods and beverages high in sugar. A high proportion of maize, some beans and chilies, green leaves “quelites”, fruits, chicken, and pork meat come mainly from the own, local, and regional production. Value: data on the current peasant diet and its implications for agrodiversity and health are provided. Conclusions: peasant diet components are being detached from self-consumption production, which is a consequence of the migration associated with low income.
Keywords: Agrodiversity, primary and secondary foods, 24-hour reminder, totonacos, land use, peasant diet.
Introducción
La capacidad de los campesinos para autoabastecerse de alimentos se ha ido modificando debido a los cambios en sus sistemas agroalimentarios tradicionales (Kuhnlein y Receveur, 1996). Al mismo tiempo, a la dieta campesina se han ido incorporando una buena cantidad de productos comprados, muchos de ellos industrializados (Gurri, 2011; Gupta, Sunder y Prabhu, 2020). Ambos fenómenos han dado lugar a lo que se conoce como la triple carga de la malnutrición: creciente desnutrición, deficiencia de micronutrientes y, en los últimos años, una ingesta excesiva de carbohidratos y grasas que se manifiesta en sobrepeso y obesidad (Mehraban e Ickowitz, 2021).
Es probable que la transición en la dieta se haya acelerado a la luz de las transformaciones socioeconómicas, ambientales y culturales recientes que experimentan las sociedades campesinas, como el incremento de la migración, la pérdida del valor de uso de los productos agrícolas y del conocimiento tradicional, la incidencia del mercado orientado a la comercialización de productos del campo, la incorporación de alimentos industrializados y de subsidios alimenticios, además de los efectos negativos del cambio climático en la producción agrícola (Kuhnlein y Receveur, 1996).
En el contexto rural mexicano, los trabajos sobre alimentación se exponen desde cuatro perspectivas: 1) cambios y distribución de los alimentos y el papel del Estado, 2) investigaciones de índole económica sobre el patrón alimentario, 3) los estudios antropológicos y 4) los de carácter nutricional (Ortiz, Vázquez y Montes, 2005). En temas más específicos sobre la alimentación, algunos trabajos recientes arrojan resultados opuestos sobre los cambios que ha sufrido la dieta campesina en las últimas décadas. Por una parte, Gutiérrez y Magaña (2017) reportan que las poblaciones rurales cuyos índices de migración y urbanización son altos, están consumiendo más alimentos comprados que de producción propia. Pérez et al. (2012) muestran que la incorporación constante de alimentos industrializados a la dieta de las familias campesinas tiene una asociación débil con la emigración del jefe o la jefa de familia o con la incidencia de los programas sociales. Pero, por otra parte, Colozza y Avendano (2019) encontraron que las dietas tradicionales, con gran contenido de cereales y productos vegetales, siguen siendo dominantes en las zonas rurales y urbanas a pesar de la urbanización y de la oferta de componentes industrializados. Así mismo se ha puesto de manifiesto que en las zonas campesinas aún se observa una gran diversidad de plantas alimenticias y que se mantiene el conocimiento tradicional para su aprovechamiento, aun cuando algunas se están subutilizando (Solís-Becerra y Estrada-Lugo, 2014; Soto-Pinto et al., 2022).
Estos resultados contrapuestos justifican la necesidad de tener más datos sobre la alimentación actual de los pequeños agricultores para adquirir mayor claridad sobre la magnitud y la dirección de las transformaciones de esta. Por desgracia, los abundantes estudios etnobotánicos que informan de la gran diversidad de plantas comestibles en áreas campesinas e indígenas (Toledo, Ortiz-Espejel, Cortés, Moguel y Ordóñez, 2003) ofrecen un conocimiento limitado sobre el aprovechamiento de tal riqueza en la dieta actual (Gupta et al., 2020), porque, si bien son exhaustivos en la recopilación de información acerca del uso de las plantas útiles, rara vez registran con qué intensidad y frecuencia se consumen (Monroy-Sais et al., 2022; Ubiergo-Corvalán et al., 2020). Por eso el presente estudio tiene como objetivos caracterizar la alimentación de las familias que habitan la región del Totonacapan poblano y, en particular, calcular la cantidad que se consume de aquellos alimentos que provienen de la producción propia, de la misma región cultural y de los mercados externos; también estimar la influencia que tienen la superficie cultivada, los ingresos de las familias y la migración en la dieta de esta población campesina.
El Totonacapan poblano incluye la zona norte y nororiental de Puebla, donde habita la mayoría de la gente totonaca, que habla una de las 68 lenguas originarias de México (Instituto Nacional de Lenguas Indígenas [INALI], 2010). Esta región tiene gran importancia biológica y cultural y se la considera patrimonio inmaterial de la humanidad (Organización de las Naciones Unidas para la Educación, la Ciencia y la Cultura [UNESCO], 2019). Los pobladores descienden de un antiguo pueblo mesoamericano que tuvo su auge en el periodo Clásico de la época prehispánica (González, 1942). Los totonacos reconocen unas doscientas especies de plantas comestibles que están distribuidas entre milpas, cafetales, huertos familiares, áreas hortícolas y acahuales. Los últimos se refieren a la vegetación secundaria arbórea o arbustiva que crece en terrenos que están en descanso (Basurto-Peña, Castro y Martínez, 2003; Martínez, Evangelista, Basurto, Mendoza y Cruz-Rivas, 2007).
Materiales y métodos
Área de estudio
En la Sierra Norte y Nororiental de Puebla se asientan cuatro grupos originarios: totonacos, nahuas, tepehuas y otomíes (véase Figura 1). La cultura totonaca aún maneja agroecosistemas que con probabilidad se originaron en la época prehispánica ⸻milpas, huertos familiares (Martínez et al., 2007) y horticultura⸻ con el nombre local de frijolares y chilares (Basurto-Peña et al., 2003). Durante la Conquista y después de ella, se incorporaron la caña, el café y la ganadería, los cuales hoy todavía se practican.

Población de estudio
Se examinó la dieta de 270 familias campesinas de nueve localidades pertenecientes a siete municipios del Totonacapan poblano. Dichas localidades tienen una población de entre 1 300 y 2 800 personas. Pertenecen a la categoría administrativa estatal denominada Juntas Auxiliares y se ubican en los climas cálido húmedo A(f) y semicálido húmedo (A)C(fm), en un intervalo altitudinal de entre 250 y 900 metros sobre el nivel del mar (msnm) (véase Figura 1). Se establecieron esos criterios para facilitar la interpretación de los daños, porque de esa forma se tiene mayor homogeneidad en el tipo de clima y en el tamaño de la población, lo que influye en los alimentos disponibles (Gutiérrez y Magaña, 2017). De cada comunidad se hizo una selección aleatoria de 30 familias a encuestar, a partir de una lista que se creó enumerando las casas que se observaron en Google Maps®. Para la selección de las familias se establecieron dos criterios: que cultivaran milpa y que pertenecieran al grupo originario totonaco. Se solicitó la autorización de las autoridades municipales, auxiliares y de los jefes de familia de cada hogar para aplicar las encuestas. Estas abordaron cuatro temas: 1) datos socioeconómicos, 2) estimación del ingreso económico, 3) superficie cultivada de los agroecosistemas y 4) patrón alimentario de las familias. Se integraron 21 preguntas para abordar dichos temas.
Determinación del consumo y clasificación de los alimentos
Se registró el consumo de alimentos a través de la técnica de recordatorio de 24 horas (Ferrari, 2013) y mediante la pregunta ¿qué consumió el día de ayer? a la persona que prepara la comida o a un integrante de la familia que la comió. Las encuestas se aplicaron en dos temporadas de 2020, entre enero y mayo y entre agosto y noviembre, con cuatro visitas a cada familia por temporada. Cada uno de los alimentos registrados se agrupó en una base de datos de acuerdo con lo que establecen Kennedy, Ballard y Dop (2013): cereales, hojas verdes “quelites”, frutas, verduras, leguminosas, raíces, tubérculos, lácteos, carnes, grasas, dulces, condimentos y bebidas.
En la misma base de datos cada alimento consumido se clasificó según su procedencia: a) los alimentos de producción propia corresponden a los que se colectan, fomentan, cultivan, cazan y crían en algún agroecosistema manejado por las familias; b) los alimentos de producción local o regional son los que se colectan, fomentan, cultivan, cazan y crían dentro de las mismas localidades o en la región y que la familia encuestada adquirió a través de la compra; c) los alimentos que no se producen en la región y que se compraron en tiendas de abarrotes y en los mercados regionales llamados tianguis.
En la base de datos diseñada en Excel® 15.0 se clasificaron los alimentos en primarios y secundarios (véase Tabla 1). Los primarios presentaron una frecuencia de consumo de una vez o más a la semana, y los secundarios se consumieron menos de una vez a la semana (véase fórmula 1). Se identificaron 20 alimentos primarios y 139 secundarios. Los datos sobre la frecuencia de consumo de los primarios se ajustaron para calcular el consumo semanal (F) (véase fórmula 1). Mediante los datos de F, se determinó la media y la desviación estándar del consumo de cada alimento primario.

Los datos de la frecuencia de consumo de los 139 alimentos secundarios se calcularon por grupo de alimentos, ya que tuvieron muy baja frecuencia de consumo (véase Tabla 1). Después se ajustaron a F y se determinó la media y la desviación estándar por grupo.
Por otro lado, de cada grupo de alimento (los primarios y los secundarios), se calculó el porcentaje medio de porciones de consumo diarias sobre los planes dietéticos saludables: entre 1 700 y 2 100 kilocalorías diarias (kcl/d) propuestas por la Guía alimentaria y de actividad física en contexto de sobrepeso y obesidad en la población mexicana (GAM) (Bonvecchio-Arenas et al., 2015). El cálculo del número de porciones se determinó a partir del valor de F multiplicado por el número reportado de porciones a la semana de cada alimento, el resultado se adecuó en porcentaje. Se utilizaron los siguientes parámetros para analizar los planes dietéticos saludables: 29% cereales, 7% leguminosas, 21% frutas y verduras, 11% proteínas (carnes y huevos), 18% grasas, 7% lácteos y 7% alimentos y bebidas altos en azúcar (ABAA).
Registro de datos socioeconómicos
El cuestionario para alimentos incluyó preguntas para conocer las características socioeconómicas de las familias: edad de los padres de familia, número de integrantes (NI), número de migrantes (NM), ocupación primaria y secundaria de los padres e ingreso económico. Este se estimó para 2020 y se desglosó así: a) dinero de los apoyos gubernamentales (de manera específica de los programas Sembrando Vida, Producción para el Bienestar, Jóvenes Escribiendo el Futuro, Jóvenes Construyendo el Futuro), b) venta de productos agrícolas y pecuarios, c) remesas y d) venta de mano de obra. También se registraron las superficies de cada agroecosistema cultivado por las familias y se averiguó si cada uno estaba en terreno propio o arrendado.
Análisis de datos
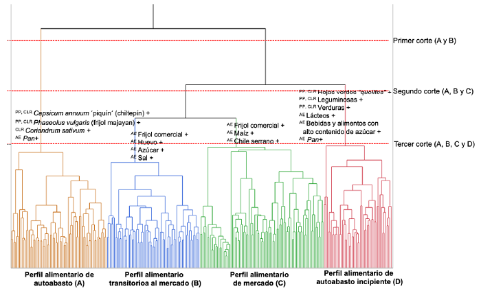
El análisis de datos se realizó con pruebas paramétricas y no paramétricas utilizando los paquetes estadísticos SAS 9.0 (2002) y SPSS 21.0. Las dietas de las 270 familias encuestadas presentaron entre sí diferencias en la frecuencia del consumo de alimentos de producción propia, alimentos locales o regionales y alimentos externos al Totonacapan poblano. Con estas frecuencias, se realizó un análisis de conglomerados (AC) con el programa estadístico SAS 9.0 con el valor de F de los alimentos primarios y secundarios, considerando la procedencia de los alimentos como variable de clasificación. Como resultado, las familias se agruparon en cuatro perfiles de dieta. En un primer corte se obtuvieron dos grandes grupos (A y B). En el segundo y tercer corte, el grupo A se mantuvo, y el grupo B se separó en los grupos B, C y D. Se tomó este nivel de corte, porque analizarlos en dos era un grupo muy amplio, sobre todo debido a que cuatro grupos no parecían definir subtipos de interés.
Se realizaron pruebas de Kruskal-Wallis con el programa estadístico SPSS 21.0 para determinar si había diferencias significativas entre los perfiles de dieta en cuanto a tres variables: 1) frecuencias de consumo semanal de los alimentos primarios y secundarios, 2) porciones de consumo diario de los diferentes grupos de alimentos y 3) variables socioeconómicas (edad de los padres de familia, NI, NM, ingreso económico) y usos de la tierra (superficies por agroecosistema). Un valor de p menor o igual de 0.05 se consideró significativo.
Resultados
Características socioeconómicas de las familias campesinas
Los jefes y las jefas de hogar presentaron una edad promedio de entre 54.8 y 51.2 años, un mínimo de entre 23 y 21 años y un máximo de entre 84 y 77 años. En cuanto a la escolaridad, 35% de los hombres no estudió, 47% terminó la primaria, 11% la secundaria, 5% el bachillerato y 2% la universidad. En ese mismo orden, 41% de las mujeres no estudió, 40% terminó la primaria, 12% la secundaria, 3% el bachillerato, 4% la universidad. El promedio de los integrantes de la familia fue de 4.2, con una desviación estándar de ± 2.1. El número de migrantes (son hijos de las personas entrevistadas) fue de entre 1.1 y ±1.6. No hubo registro de que los jefes de familia emigraran. Se halló migración laboral temporal y migración definitiva. Respecto del ingreso económico durante 2020, en promedio se registró un monto de 32 389 pesos mexicanos, con una desviación estándar de ± $23,174, con un mínimo de $2,400 y un máximo de $158,100. De ese ingreso promedio anual, ordenado de mayor a menor, se detectó que en primer lugar se obtiene de la comercialización de productos agrícolas y pecuarios y que la cantidad es de entre $13,357 y ±17,327, con un mínimo de 0 y un máximo de $96,200. Le sigue la venta de mano de obra, con un monto promedio de entre $12,524 y ±13,989. En tercer lugar se ubica el subsidio de los programas gubernamentales, con un rango de $5,176 y ±8,132.6 y un mínimo de 0 y un máximo de $30,600. En el último puesto están los ingresos por medio de las remesas, cuyo promedio es de entre $1,677 y ±2,170, con un mínimo de 0 y un máximo de $24,000. En cuanto a la ocupación primaria de los jefes de familia, 94% de los hombres se dedica al campo y el resto mencionó la apicultura, el servicio de transporte, el comercio o algún oficio. De las mujeres, 83% son amas de casa y 17% campesinas, comerciantes de productos del campo o jornaleras agrícolas sin salario.
Las tierras que cultivan las familias están bajo el régimen de propiedad privada. Algunas familias que no tienen terrenos propios rentan pequeñas superficies para el cultivo del maíz y la horticultura, que incluye chiles, jitomates, tomates, quelites, cilantro, col, cebollina, cebolla morada y otras hortalizas. En promedio, las hectáreas (ha) por familias son de entre 1.39 y ±1.22, con un mínimo de 0 y un máximo de 8. Las hectáreas en renta están entre 0.25 y ± 0.46 en promedio, con un mínimo de 0 y un máximo de 4. De las 270 familias encuestadas, 91% cultiva milpa, 68% cafetal, 16% horticultura y 20% mantiene los acahuales. Menos de 3% de los hogares tiene siembras de pimienta, caña y posee potreros para la cría de ganado vacuno. Los principales productos agrícolas que venden a los mercados estatales e internacionales son el café y la pimienta. En los mercados locales ofrecieron zapotes, pahuas, chiles, jitomates, cilantro, calabazas, cacahuates, maíz y los quelites. Los quelites normalmente se colectan o cultivan en la milpa, el cafetal, el acahual y en los terrenos hortícolas.
Dieta campesina del Totonacapan poblano
En las encuestas a familias campesinas se registraron 159 alimentos, 20 primarios y 139 secundarios. Los alimentos primarios son el maíz (que se consume en tortillas, tamales, masa para comidas y atoles), frijoles, carne de pollo y puerco, huevo, pasta, pan, chiles, jitomates, tomate de cáscara, cebolla, aceite, manteca, cilantro, sal, café y azúcar refinada (véase Tabla 1). Los alimentos secundarios son otros cereales (arroz, trigo, avena, productos industrializados de maíz), otras leguminosas (frijoles, huaxi, ejotes, soya, alverjón, lenteja, chícharo), otras verduras, tubérculos, raíces, quelites, otras carnes, grasas, dulces, lácteos, especias y condimentos (véase Tabla 1).
Por lo general las familias hacen tres comidas al día. El desayuno incluye café con azúcar, cuya media de consumo es de más de siete veces a la semana, y el pan de harina de trigo, que se consume más de tres veces a la semana. En la comida y en la cena, lo que se come con mayor frecuencia es la tortilla (más de 11 veces a la semana), el jitomate y la cebolla (más de 5 veces a la semana), el aceite, el chiltepín, el chile jalapeño y el frijol comercial (más de tres veces a la semana). El huevo se consume dos veces a la semana; la carne y la pasta, una vez a la semana (véase Figura 2). La sal se usa más de 4 veces a la semana en la mayoría de los alimentos de la comida y la cena.

Los 139 alimentos secundarios, considerados de forma individual, se consumen menos de una vez a la semana. Varios de ellos, ya agrupados, se consumen más de una vez a la semana. Entre estos conjuntos sobresalen las verduras, con una media de consumo mayor a tres veces a la semana, y los quelites, con una media mayor a dos veces a la semana. Las otras leguminosas, el grupo de las especias y las bebidas se aprovecharon más de una vez a la semana. Otros cereales, raíces y tubérculos, lácteos, frutas, grasas, alimentos y bebidas con alto contenido de azúcar, además de carnes embutidas, sardina y atún enlatados, se consumieron menos de una vez a la semana (véase Figura 3).

Procedencia de los alimentos
Los alimentos primarios y secundarios procedieron de cinco fuentes: 57.6% de mercados externos a la región, 24.5% de la producción propia y 16.5% de la misma localidad o de la región a través de la compra. Los alimentos de recolecta y caza, así como los que se consiguieron mediante trueque, regalo o cambio por mano de obra, tuvieron una muy baja representación en la dieta, a excepción de un conjunto de alimentos secundarios que se colectan (8.9%) y que están representados en su mayoría por los quelites (véase Tabla 2).

Fuente: elaboración propia con base en trabajo de campo.
Los alimentos de procedencia externa presentan una media de consumo semanal superior a la de los alimentos de producción propia y a los de producción local y regional. Los alimentos que los campesinos producen de forma típica, por ejemplo, las leguminosas, representadas sobre todo por los frijoles y en particular por el frijol local majayan, tienen un consumo promedio de 1.8 veces a la semana frente a 3 veces a la semana del frijol comercial. Esta situación se repite con los chiles, el jitomate, el tomate de cáscara, otras verduras, el huevo y la manteca, cuyo consumo se satisface sobre todo con productos de procedencia externa. Algunos alimentos provinieron en su totalidad del exterior de la región, pues no se producen en ella: pan, pasta, cebolla, otras grasas (caldo de pollo y mayonesa), lácteos, raíces y tubérculos, especias, otro tipo de cereales, dulces y sal (véase Tabla 3).

Fuente: elaboración propia con base en datos del trabajo de campo.
Variaciones en el perfil alimentario de las familias
Las dietas de las 270 familias encuestadas forman, según la frecuencia de consumo y la procedencia de los alimentos, cuatro grupos: perfil alimentario de autoabasto (A), perfil alimentario de autoabasto incipiente (D), perfil alimentario transitorio al mercado (B) y perfil alimentario de mercado (C). Los grupos A y D comprenden las familias con la mayor frecuencia de consumo de alimentos de producción propia y de producción local y regional. Los grupos B y C tienen el mayor consumo de alimentos de procedencia externa. El grupo A se diferencia del D en que el último tiene un consumo mucho más alto de alimentos secundarios de procedencia local: leguminosas, verduras y quelites, y de componentes de procedencia externa: lácteos y un bajo consumo de azúcares. El grupo A tuvo bajo consumo de algunos grupos de alimentos secundarios (quelites, frutas, especias y bebidas y lácteos) y tuvo un alto consumo de alimentos primarios: frijol majayan, cilantro y chiltepín (véase Figura 4). Los grupos B y C tienen un alto consumo de frijol comercial y se diferencian en el consumo del chile serrano y en la compra de tortillas, que son mucho mayores en el grupo C.

Aparecieron diferencias significativas entre los grupos en la frecuencia de consumo semanal en la mayoría de los alimentos primarios (p ≤ 0.05) (véase Tabla 4). El consumo de maíz de producción propia en los grupos A y B es en promedio mayor que el de los grupos C y D, mientras que en el grupo C se observa el mayor consumo de maíz de procedencia externa, y en el grupo D, el mayor de procedencia local y regional. Respecto a las leguminosas, el grupo A exhibe mucha mayor frecuencia de consumo del frijol local majayan que los grupos B, C y D. En contraste, B y C consumen más frijol comercial que A, pero no se diferencian en términos estadísticos del grupo D. Por otra parte, el grupo A, en cuanto a algunas verduras de producción propia y de producción local y regional, las consume con mayor frecuencia, mientras que los grupos B y C comen con mayor frecuencia casi todas las verduras de procedencia externa. Las familias del grupo A consumen con mayor frecuencia carne de pollo y huevo de producción propia, y el grupo B presenta el mayor consumo de pollo de procedencia externa.

*p ≤0 .05
NS = no significativo.
abc = las medias con las mismas letras entre grupos no son diferentes en términos estadísticos.
Fuente: elaboración propia con datos del trabajo de campo.
En lo que concierne a los alimentos secundarios, en seis grupos de estos se manifestaron diferencias significativas (p ≤ 0.05) (véase Tabla 5). En el de las verduras, las familias del grupo D consumen más las de producción propia que los demás grupos. Las del grupo B comen más las de procedencia externa. El grupo D muestra el mayor consumo de quelites y frutas, de producción propia y externa, lácteos, especias y bebidas. A pesar de su mayor orientación a consumir productos externos, los grupos B y C consumen más quelites que el grupo A.

*p ≤ 0.05
NS = no significativo.
abc = las medias con las mismas letras entre grupos no son diferentes en términos estadísticos
Fuente: elaboración propia con datos de trabajo de campo.
Perfil alimentario y su relación con variables socioeconómicas
Entre perfiles se verificaron diferencias significativas en el ingreso anual, en el ingreso por remesas y en el número de migrantes por familia. En cambio, la edad de las personas encuestadas y el número de miembros por familia no muestran diferencias significativas. Las familias de los grupos A y D tienen, en promedio, ingresos más altos que las familias de los grupos B y C. Sin embargo, solo en las remesas se observaron diferencias significativas. En este rubro, el grupo C exhibe el más bajo ingreso. Por otro lado, los grupos A y B presentan más migrantes por familia que el grupo D (véase Tabla 6). Respecto al uso de la tierra, se observaron diferencias significativas en las superficies de milpa, huerto familiar, horticultura y acahual y en las superficies rentadas, propias y totales (véase Tabla 6). Las familias de los grupos A y B tienen la mayor superficie total, propia y de milpa. Las familias de los perfiles A y D destinan mayor superficie para la horticultura y, junto con las del grupo B, cuentan con las mayores superficies de huerto familiar. Las familias del grupo B tuvieron mayor superficie total. Sin embargo, exceptuando el maíz, presentan un bajo consumo de alimentos de producción propia, local y regional y comen con mayor frecuencia alimentos de procedencia externa. Las familias del grupo C cultivan menores superficies de los diferentes agroecosistemas y mayores superficies de acahual, lo que sugiere una tendencia al abandono de actividades agrícolas. También comen más alimentos de procedencia externa (véase Tabla 6).

*p ≤ 0.05
NS = no significativo.
ab = las medias con las mismas letras entre grupos no son diferentes en términos estadísticos.
Fuente: elaboración propia con datos de trabajo de campo.
Discusión
La discusión se presenta en tres vertientes. En la primera se tratan los significados sobresalientes del consumo de alimentos y las implicaciones que tienen sobre la agrodiversidad. En la segunda, se aborda la idoneidad de la dieta registrada en cuanto a nutrición y salud, y se discuten las diferencias de porciones de consumo de los diferentes grupos de alimentos entre familias y su relación con la procedencia de los alimentos. En la última se interpretan las relaciones entre las variables socioeconómicas y las diferencias dietéticas entre las familias.
Sustitución del autoabasto y sus implicaciones
En todas las familias estudiadas los alimentos que se consumen más a menudo (los primarios) son los mismos: maíz, frijol, chiles, jitomates, tomate de cáscara, huevo, carnes de pollo y cerdo, aceite, manteca de cerdo, sal y azúcar. A excepción de las carnes, las grasas y el azúcar, los demás alimentos han formado parte de la dieta campesina de los totonacos desde hace varias décadas y caracterizan también la dieta mesoamericana (Long, 1995; Ruvalcaba, 2017), lo cual sugiere que no parece haber un cambio radical en los componentes de la dieta. Esto coincide con otros resultados que indican que los componentes tradicionales de las dietas difícilmente serán sustituidos por completo (Sproesser et al., 2022). Sin embargo, casi todos los alimentos primarios y secundarios, a excepción del maíz, el café y los quelites, en lugar de provenir de las parcelas y granjas de las familias, se consiguen casi todos en los mercados y vienen sobre todo de otras partes del país. Lo anterior se interpreta como una sustitución de la producción de autoabasto; esto es, los alimentos básicos de la dieta se reemplazan por alimentos equivalentes dentro del mismo grupo. Es posible que la sustitución no tenga una consecuencia central sobre la nutrición; es decir, se siguen comiendo, por ejemplo, leguminosas, aunque provengan de mercados externos. Sin embargo, sí implica una modificación en la agrodiversidad debido a la disminución de la producción de frijol y chiles, por lo que las especies locales dejan de aprovecharse. Los ejemplos son varios: seis tipos de frijol regionales (ayocote, xoyoma, torito, majayan, de árbol y de mata) se están sustituyendo por el frijol negro que viene del estado de Michoacán; los jitomates de la variedad local bola o riñón se reemplazan por el jitomate guajillo que se produce en el Estado de México y en Hidalgo, y el tomate producido en Nayarit y en otras zonas de Puebla sustituye al de cáscara. Lo mismo pasa con el chile serrano, que se sustituye por el chile jalapeño que se produce en Veracruz. Esta sustitución también es patente en el huevo, que procede casi todo de las granjas de otras regiones (véase Figura 5).

Hay muy baja frecuencia de consumo (menos de una vez a la semana) de tubérculos, raíces, semillas, frutas, verduras y especias locales, aunque en la región se tienen registros etnobotánicos de más de doscientas especies comestibles (Martínez et al., 1995). De las especies halladas en dichos registros, una baja proporción se usa a menudo y muchas no se mencionaron. En esta situación se destacan los quelites y las frutas, grupos en los que menos de la mitad de las especies registradas como comestibles por otros autores fueron mencionadas en la encuesta (véase Tabla 7).

Una consecuencia previsible del desaprovechamiento y sustitución de la agrodiversidad local sería que ciertas especies comestibles, en particular silvestres y semidomesticadas, se dejen de cultivar en los agroecosistemas campesinos, como son los casos de Mammea americana L. y de Begonia thiemei C. DC. ex Donn. Sm., especies comestibles y nativas que en la actualidad ya no se reportan en los agroecosistemas del Totonacapan poblano, observado desde el sitio web de EncicloVida de la CONABIO (2021). Esas mismas especies habían sido reportadas en décadas pasadas (Martínez et al., 1995). A largo plazo, esto daría lugar, por una parte, a una pérdida del conocimiento tradicional etnobotánico, culinario y agrícola acerca de las especies comestibles (Turner y Turner, 2008). Por otra, se vulneraría la permanencia y abundancia de las especies que dependen del cuidado de las personas. Tal es el caso de Vanilla planifolia J., Vanilla pompona, Vanilla insignis, Phaseolus dumosus Macfad., Persea schiedeana Nees. y Beilschmiedia anay S. F. Blake. Estas tienen importancia cultural por ser especies domesticadas y nativas en México. Debido a su poco uso en la alimentación campesina del Totonacapan poblano y en otras regiones del país, se encuentran en alguna categoría de riesgo contemplada en la NOM-059-SEMARNAT (Diario Oficial de la Federación, 2019) y en la lista roja de The International Union for Conservation of Nature (2022). Otras investigaciones también han advertido acerca de la reducción de la agrodiversidad útil para la alimentación cuando las familias campesinas cambian sus patrones de consumo y sustituyen los alimentos locales por otros (Soto-Pinto et al., 2022).
Características de la dieta campesina y sus implicaciones en la salud
Si bien la dieta de las familias del Totonacapan no parece haber sufrido cambios sustanciales respecto a una dieta campesina, en términos nutricionales presenta diferencias en el número de porciones de la dieta que recomienda la GAM (Bonvecchio-Arenas et al., 2015). Para el conjunto de familias encuestadas, los cereales y los ABAA (alimentos y bebidas altos en azúcar) tienen más porciones de consumo diario que lo recomendado. En cambio, las familias comen porciones adecuadas de carnes y huevo, pero tienen una deficiencia en las porciones de leguminosas, frutas y verduras, grasas y lácteos (véase Figura 6). Una de las consecuencias de esta alimentación ha sido la disminución de la desnutrición en la región de estudio (González, López y Castrejón, 2005; Macín, Gómez, Ballesteros, Canizales y Acuña, 2013), tal vez debido al alto consumo de cereales y al aumento en el de carnes y huevo. Este cambio positivo se ha reportado en otras zonas rurales y campesinas (Vermeulen et al., 2019) de los países de medianos ingresos. A escala mundial, la tendencia ha sido también hacia una disminución en la cantidad de habitantes que sufren desnutrición (Popkin y Ng, 2006).

El bajo aporte de porciones de las leguminosas, frutas y verduras a la dieta es característico del patrón alimentario de las familias mexicanas (Valerino-Perea, Lara-Castor, Armstrong y Papadaki, 2019). Sin embargo, el aumento en las porciones de azúcares (sobre todo de azúcar refinado) indica que la dieta campesina tiene tintes de estarse occidentalizando, tal como se ha señalado en otros estudios (Jesús-Silva, Eduardo, Bielefeld, Antonio y Antonio, 2017). Las dietas occidentales se caracterizan por estar basadas en alimentos altos en energía, en proteínas y grasas, con un déficit en verduras, leguminosas, semillas y hojas verdes, y han sido asociadas con el aumento de la diabetes, las afecciones cardíacas y ciertos tipos de cáncer (Popkin y Ng, 2006). Estos problemas de salud empiezan a afectar las poblaciones rurales de los países en desarrollo (Piperata et al., 2011). Al respecto, en la jurisdicción de la región del Totonacapan, cada vez es más común que se presenten problemas de salud relacionados con la diabetes, la obesidad y la hipertensión (Instituto Nacional de Salud Pública, 2020).
Cuando se observan las diferencias entre grupos de familias, se encuentra que las del grupo D difieren de las otras, ya que tienen menor proporción de consumo de ABAA y mayor contribución de las leguminosas, frutas y verduras (incluidos los quelites) (véase Figura 6). Los grupos A y D tienen la mayor frecuencia de consumo de alimentos de producción propia, local y regional. Por otro lado, si bien el grupo A tiene un alto consumo de grasas y azúcares, se diferencia de otros grupos en que su consumo de cereales es menor. Los grupos B y C comprenden las familias que tienen el mayor consumo de alimentos externos y de ABAA, pero menor consumo de leguminosas, frutas y verduras que los otros dos grupos. En otras palabras, las familias de los grupos B y C, cuya dieta está menos vinculada con la producción propia y local, comen menos leguminosas, frutas y verduras (incluyendo los quelites). Estos resultados sugieren que tal déficit parece relacionarse con el aumento en la incorporación de alimentos altos en azúcares. Estos hallazgos indican algo que otros autores ya han dicho: cuando se depende más del mercado externo, se consumen otros grupos de alimentos (azúcares, grasas, carnes, lácteos) con mayor frecuencia y hay descompensación en la dieta (Mehraban e Ickowitz, 2021), problema característico de una dieta occidental (Popkin y Ng, 2006).
Relaciones entre la dieta y las variables socioeconómicas
Las familias del grupo D tienen mayores ingresos y menor número de migrantes. Reportaron menor consumo de ABBA y mayor consumo de leguminosas, quelites y verduras. En términos teóricos, el aumento de los ingresos debería contribuir a tener un mayor consumo de azúcares y a disminuir el de verduras, más no es el caso. Estos resultados contradicen lo hallado en el estudio de Keats y Wiggins (2014). Sin embargo, el aumento de los ingresos parece relacionarse con la incorporación de lácteos a la dieta, aunque el número de porciones es aún muy bajo. En cuanto a la migración, los resultados coinciden con otros estudios que señalan que entre menor sea esta en una familia, mayor será la capacidad para producir alimentos propios (Gutiérrez y Magaña, 2017). Es el caso del grupo D.
Por otro lado, se encontró que las familias con el mayor consumo de alimentos comprados de procedencia externa (grupos B y C) son las mismas que tienen los menores ingresos anuales (por venta de mano de obra, de productos agrícolas y pecuarios). El grupo A, que está en una situación intermedia pues tuvo ingresos entre D, por un lado, y B y C, por otro, tuvo menor compra de alimentos externos que estos últimos dos. Una primera interpretación de estos resultados es que el mercado externo oferta alimentos que resultan más baratos comprados que producidos, lo cual ha sido reportado por otros autores para el maíz (Schmelkes, 2006), el arroz (Houtart, 2014) y los alimentos industrializados (Piperata et al., 2011). En el trabajo de campo se pudo constatar que muchas veces el mercado local ofertó alimentos locales, por ejemplo, jitomates, chiles, tomates, frijoles, incluso maíz, más caros que sus equivalentes externos, por lo que las familias de menores ingresos prefirieron comprar alimentos de procedencia externa. Durante la pandemia de COVID-19, un kilo de maíz local se vendía a 12 pesos mexicanos, mientras que uno de maíz distribuido por la Seguridad Alimentaria Mexicana (SEGALMEX) costaba $8.00 pesos. La segunda interpretación es que las familias que tuvieron menos ingresos en el año reportaron menor consumo de frutas y verduras y mayor consumo de alimentos ricos en energía. De hecho, según la literatura, a menor ingreso, mayor es la preferencia por estos (Moreno-Altamirano et al., 2014). Ese fue el caso de los grupos B y C, que tuvieron mayor consumo de ABAA.
En cuanto a los usos de la tierra, entre los grupos de familias hubo diferencias significativas en las superficies de cultivo. Sobresalen dos situaciones. Por un lado, las familias que tienen las más altas superficies cultivadas y las que tienen las más bajas ⸻los grupos B y C, respectivamente⸻ fueron las que más recurrieron al mercado para cubrir sus necesidades alimenticias. Por otro lado, las familias con superficies cercanas al promedio regional (grupos A y D) consumieron con mayor frecuencia alimentos de producción propia, local y regional. Estos resultados implican que no hay una correlación entre la superficie total cultivada y la proporción de alimentos de producción propia que se consumen. Otros autores en otros contextos rurales (Douyon et al., 2022) han observado lo mismo. Concluyen que un alto consumo de alimentos propios está relacionado con la diversificación de los cultivos y no con el tamaño de la superficie disponible (Adjimoti y Kwadzo, 2018; Mehraban e Ickowitz, 2021). Es común que se destinen grandes superficies para la producción de cultivos, sobre todo de cereales (sorgo, mijo, maíz), pero sin diversificar, lo que afecta de manera directa la cantidad y la riqueza de los alimentos disponibles para el consumo en los hogares de los pequeños agricultores (Douyon et al., 2022).
Para interpretar mejor los resultados, es conveniente advertir que el presente estudio tiene algunas limitaciones metodológicas. En primer lugar, las encuestas se diseñaron para determinar las frecuencias de consumo de los alimentos, pero no para registrar el tamaño de la porción de consumo de estos y, por lo tanto, los datos se analizan en porciones de consumo con valores de referencia subjetivos, en lugar de haberse traducido a valores calóricos de la dieta. En segundo lugar, se reportan datos de consumo en el hogar en lugar de datos a escala individual, por lo que los alimentos que se consumieron fuera de este están subregistrados. Además, no se registró lo que los jóvenes comieron fuera del hogar. También se considera una limitación haber definido la muestra a partir de Google Maps® y no de una base de datos sólida que permitiera mayores alcances en el momento de seleccionar las familias con quienes se trabajó. De igual forma, la falta de perspectiva de género dificultó comprender los cambios en la alimentación, pues son las mujeres quienes preparan y distribuyen los alimentos dentro del hogar. No obstante, una de las fortalezas es que los resultados tienen información útil sobre el patrón alimentario campesino y la frecuencia de consumo de los grupos de alimentos, por emplear la técnica de recordatorio de 24 horas con ocho repeticiones por familia y no con el procedimiento basado en recuerdos de siete días (Becquey et al., 2010; Mehraban e Ickowitz, 2021), que es más propenso al sesgo causado por el olvido.
Conclusiones
La dieta actual campesina del Totonacapan poblano tiene los componentes básicos de una dieta mesoamericana. Sin embargo, sin considerar el maíz, la mayoría de estos alimentos no provinieron de las parcelas, sino de otras regiones del país. Aunque el Totonacapan poblano se halla en una región con gran agrodiversidad de acuerdo con los estudios y registros etnobotánicos, las plantas alimenticias locales están pasando a ser secundarias debido al consumo ocasional de ellas, lo cual se verificó sobre todo en tres grupos de alimentos: quelites, frutas, raíces y tubérculos. Una consecuencia previsible de la sustitución del autoabasto y del aprovechamiento ocasional de la agrodiversidad es la pérdida del conocimiento tradicional etnobotánico, culinario y agrícola de las plantas que se están dejando de utilizar.
En la dieta habitual campesina hubo un bajo consumo de porciones de leguminosas, frutas y verduras que se manifestó, sobre todo, en las familias que reportaron menor frecuencia de consumo de alimentos de producción propia y local. Es evidente que esas mismas familias ingirieron con mayor frecuencia alimentos altos en azúcares. Estas características de la dieta campesina actual suponen una malnutrición y el riesgo de una mayor incidencia de enfermedades metabólicas (sobrepeso, obesidad, enfermedades cardiovasculares, neurodegeneración y cáncer).
Para tener un panorama más completo es importante tener en cuenta los factores que están ocasionando la diferencia dietética entre las familias. Por un lado, las superficies cultivadas de los agroecosistemas no se relacionaron con la frecuencia de consumo de los alimentos propios y locales ni con la de alimentos externos. Por otra parte, las familias con mayores ingresos (grupo A y D) consumieron más a menudo alimentos propios y locales. Así mismo, el bajo número de migrantes en las familias (grupo D) se relacionó con el mayor consumo de alimentos propios y locales. Los resultados sugieren que un mayor consumo de alimentos propios se asocia con un bajo número de migrantes, pero con más altos ingresos por remesas, quizás resultado de trabajos mejor pagados.
Es necesario contemplar un trabajo transdisciplinario entre los responsables de desarrollar las políticas públicas, la sociedad civil, los académicos y los estudiosos del tema para impulsar y fortalecer la producción de los alimentos básicos para el autoabasto y divulgar entre la población rural las implicaciones para la salud que trae consigo el alto consumo de azúcares.
Referencias
Adjimoti, G. O., y Kwadzo, G. T. (2018). Crop diversification and household food security status: Evidence from rural Benin. Agriculture and Food Security, 7(82). doi: https://doi.org/10.1186/s40066-018-0233-x
Basurto-Peña, F., Castro, D., y Martínez, M. A. (2003). Edible begonias from the north of Puebla, México. Economic Botany, 57(1), 48-53. doi: https://doi.org/10.1663/0013-0001(2003)057[0048:EBFTNO]2.0.CO;2
Basurto-Peña, F., Martínez, M. A., y Villalobos, C. G. (1998). Los quelites de la Sierra Norte de Puebla, México. Inventario y formas de preparación. Boletín de la Sociedad Botánica de México, 62, 49-62. doi: https://doi.org/10.17129/botsci.15
Becquey, E., Savy, M., Danel, P., Dabiré, H. B., Tapsoba, S., y Martin-Prével, Y. (2010). Dietary patterns of adults living in Ouagadougou and their association with overweight. Nutrition Journal, 9, 13. doi: https://doi.org/10.1186/1475-2891-9-13
Bonvecchio-Arenas, A., Fernández-Gaxiola, A. C., Plazas-Belausteguigoitia, M., Kaufer-Horwitz, M., Pérez-Lizaur, A. B., y Rivera, J. A. (2015). Guías alimentarias y de actividad física en contexto de sobrepeso y obesidad en la población mexicana. Ciudad de México: Intersistemas. Recuperado de https://www.insp.mx/epppo/blog/3878-guias-alimentarias.html
Colozza, D., y Avendano, M., (2019). Urbanization, dietary change and traditional food practices in Indonesia: A longitudinal analysis. Social Science & Medicine, 233, 103-112. doi: https://doi.org/10.1016/j.socscimed.2019.06.007
Comisión Nacional para el Conocimiento y Uso de la Biodiversidad (CONABIO). (2021). Estrategia nacional sobre biodiversidad de México y Plan de Acción (ENBIO) 2016-2030. México. Recuperado de https://www.biodiversidad.gob.mx/pais/enbiomex/ejes-estrategicos
Diario Oficial de la Federación (DOF). (2019). Norma Oficial Mexicana NOM-059-SEMARNAT-2010, Protección Ambiental-Especies Nativas de México de Flora y Fauna silvestres-Categorías de Riesgo y Especificaciones para su Inclusión, Exclusión o Cambio-Lista de Especies en Riesgo. Recuperado de https://www.dof.gob.mx/nota_detalle.php?codigo=5578808&fecha=14/11/2019#gsc.tab=0
Douyon, A., Nadine, W. O., Diama, A., Badolo, F., Kibarou, D. R., Touré, S., Sidibé, A., Nebie, B., y Tabo, R. (2022). Impact of crop diversification on household food and nutrition security in southern and central Mali. Frontiers in Sustainable Food Systems, 5. doi: https://doi.org/10.3389/fsufs.2021.751349
Ferrari, M. A. (2013). Estimación de la ingesta por recordatorio de 24 horas. DIAETA (B. Aires), 31(143), 20-25. Recuperado de http://www.scielo.org.ar/pdf/diaeta/v31n143/v31n143a04.pdf
González, Q. L., López, A. S., y Castrejón, C. J. L. (2005). Entorno ambiental y estado de crecimiento infantil en una comunidad de la Sierra Norte de Puebla. Estudios de Antropología Biológica, 12(1), 295-316. Recuperado de http://www.revistas.unam.mx/index.php/eab/article/view/19034
González, L. A. (1942). Los totonacos. Revista Mexicana de Sociología, 4(3), 81-101. Recuperado de http://revistamexicanadesociologia.unam.mx/index.php/rms/article/view/59191/52333
Gupta, S., Sunder, N., y Prabhu, L. P. (2020). Market access, production diversity, and diet diversity: evidence from India. Food and Nutrition Bulletin, 41(2), 167-185. doi: https://doi.org/10.1177/0379572120920
Gurri, F. D. (2011). La doble carga de la transición nutrimental en zonas rurales de la península de Yucatán, ¿consecuencia de la alteración de los sistemas agrícolas de subsistencia tradicionales en la segunda mitad del siglo XX? En J. M. Muñoz (comp.), Obesidad, problema multifactorial (pp. 65-84). Villahermosa: Universidad Juárez Autónoma de Tabasco.
Gutiérrez, C. M. G., y Magaña, M. M. A. (2017). Migración e influencia urbana en el consumo de alimentos en dos comunidades mayas de Yucatán. Estudios Sociales. Revista de Alimentación Contemporánea y Desarrollo Regional, 27(50). doi: http://dx.doi.org/10.24836/es.v27i50.429
Houtart, F. (2014). La agricultura campesina en la construcción de un paradigma poscapitalista. En Álvarez, G. F. J., Chavero, R. P., Oller, A. M. (coords.), Amawta: seminarios de investigación (pp. 21-32). Quito: Editorial Instituto de Altos Estudios Nacionales.
Instituto Nacional de Lenguas Indígenas (INALI). (2010). Catálogo de las lenguas indígenas nacionales: variantes lingüísticas de México con sus autodenominaciones y referencias geoestadísticas. Recuperado de https://site.inali.gob.mx/pdf/catalogo_lenguas_indigenas.pdf
Instituto Nacional de Salud Pública (INSP). (2020). Encuesta Nacional de Salud y Nutrición (ENSANUT) 2018. Resultados Puebla. Cuernavaca: INSP. Recuperado de https://ensanut.insp.mx/encuestas/ensanut2018/doctos/informes/Resultado_Entidad_Puebla.pdf
Jesús-Silva, R., Eduardo, G. M. E. P., Bielefeld, N. G., Antonio, M. E., y Antonio, M. L. (2017). Factors influencing the food transition in riverine communities in the Brazilian Amazon. Environment Development Sustainable, 19, 1087-1102. doi: https://doi.org/10.1007/s10668-016-9783-x
Keats, S., y Wiggins, S. (2014). Future diets. Implications for agriculture and food prices. Reporte. Londres: Overseas Development Institute. Recuperado de https://cdn.odi.org/media/documents/8776.pdf
Kennedy, G., Ballard, T., y Dop, M. (2013). Guía para medir la diversidad alimentaria a nivel individual y del hogar. Roma: Organización de las Naciones Unidas. Recuperado de https://www.fao.org/3/i1983s/i1983s.pdf
Kuhnlein, H. V., y Receveur, O. (1996). Dietary change and traditional food systems of indigenous peoples. Annual Reviews Nutrition, 16, 417-442. doi: https://doi.org/10.1146/annurev.nu.16.070196.002221
Long, J. (1995). De tomates y jitomates en el siglo XVI. Estudios de la cultura Náhuatl, 25(septiembre), 239-252. Recuperado de https://nahuatl.historicas.unam.mx/index.php/ecn/article/view/78174
Macín, P. G., Gómez, V. J. A., Ballesteros, R. M., Canizales, Q. S., y Acuña, A. V. (2013). Cambio cultural, estilo de vida, adiposidad y niveles de glucosa en una comunidad totonaca de la Sierra Norte de Puebla. Cuicuilco, 20(58), 173-196. Recuperado de https://www.redalyc.org/articulo.oa?id=35130975010
Martínez, M. A., Evangelista, V., Basurto, F., Mendoza, M., y Cruz-Rivas, A. (2007). Flora útil de la Sierra Norte de Puebla, México. Revista Mexicana de Biodiversidad, 78(1), 15-40. Recuperado de https://www.redalyc.org/articulo.oa?id=42578103
Martínez, M. A., Evangelista, V., Mendoza, M., Morales, G., Toledo, G., y Wong, A. (1995). Catálogo de plantas útiles de la Sierra Norte de Puebla, México. Cuadernos del Instituto de Biología. Ciudad de México: Universidad Nacional Autónoma de México.
Mehraban, N., e Ickowitz, A. (2021). Dietary diversity of rural Indonesian households declines over time with agricultural production diversity even as incomes rise. Global Food Security, 28, 100502. doi: https://doi.org/10.1016/j.gfs.2021.100502
Monroy-Sais, S., García-Frapolli, E., Casas, A., Mora, F., Skutsch, M., y Gerritsen, P. R. W. (2022). Relational values and management of plant resources in two communities in highly biodiverse area in western Mexico. Agriculture and Human Values, 39, 1231-1244. doi: https://doi.org/10.1007/s10460-022-10313-6
Moreno-Altamirano, L., Hernández-Montoya, D., Silberman, M., Capraro, S., García-García, J. J., Soto-Estrada, G., y Sandoval-Bosh, E. (2014). La transición alimentaria y la doble carga de malnutrición: cambios en los patrones alimentarios de 1961 a 2009 en el contexto socioeconómico mexicano. Archivos Latinoamericanos de Nutrición, 64(4), 231-240. Recuperado de https://www.alanrevista.org/ediciones/2014/4/art-2/
Ortiz, G. A. S., Vázquez, G. V., y Montes, E. M. (2005). La alimentación en México: enfoques y visión a futuro. Estudios Sociales. Revista de Alimentación Contemporánea y Desarrollo Regional , 13(25), 8-34. Recuperado de https://www.redalyc.org/articulo.oa?id=41702501
Pérez, I. O., Nazar, B. A., Salvatierra, I. B., Pérez-Gil, R. S. E., Rodríguez, L., Catillo, B. M. T., y Mariaca, M. R. (2012). Frecuencia del consumo de alimentos industrializados modernos en la dieta habitual de comunidades mayas de Yucatán, México. Estudios Sociales. Revista de Alimentación Contemporánea y Desarrollo Regional , 20(39), 156-184. Recuperado de https://www.scielo.org.mx/scielo.php?script=sci_arttext&pid=S0188-45572012000100006
Piperata, B. A., Ivanova, S. A., Da-Gloria, P., Veiga, G., Polsky, A., Spence, J. E., y Murrieta, R. S. S. (2011). Nutrition in transition: Dietary patterns of rural Amazonian women during a period of economic change. American Journal of Human Biology, 23(4), 458-69. doi: https://doi.org/10.1002/ajhb.21147
Popkin, B. M., y Ng, S. W. (2006). The nutrition transition in high and low-income countries: What are the policy lessons? Recuperado de http://ageconsearch.umn.edu/bitstream/25493/1/ip06po01.pdf
Ruvalcaba, M. J. (2017). Comidas y dietas en Europa y Mesoamérica durante el siglo XVI. Perspectivas Latinoamericanas, 14. Recuperado de https://core.ac.uk/download/pdf/236162909.pdf
Schmelkes, S. (2006). Reseña de “Interculturalidad, saberes campesinos y educación” de María Guadalupe Díaz Tepepa, Pedro Ortiz Báez e Ismael Núñez Ramírez. Revista Mexicana de Investigación Educativa, 11(28), 333-337. Recuperado de https://www.redalyc.org/articulo.oa?id=14002817
Servicio de Información Agroalimentaria y Pesquera (SIAP). (2022). Seguimiento diario de los precios del sector primario. Recuperado de https://www.gob.mx/siap/documentos/margenes-de-comercialización
Solís-Becerra, C. G., y Estrada-Lugo, E. I. J. (2014). Prácticas culinarias y (re)conocimiento de la diversidad local de verduras silvestres en el colectivo mujeres y maíz de Teopisca, Chiapas, México. Revista LiminaR. Estudios Sociales y Humanísticos, 12(2), 148-162. Recuperado de https://www.scielo.org.mx/pdf/liminar/v12n2/v12n2a10.pdf
Soto-Pinto, L., Escobar, C. S., Benítez, K. M., López, C. A., Estrada, L. E., Herrera, H. B., y Jiménez-Soto, E. (2022). Contributions of agroforestry systems to food provisioning of peasant households: Conflicts and synergies in Chiapas, Mexico. Frontiers in Sustainable Food Systems, 5(enero). doi: https://doi.org/10.3389/fsufs.2021.756611
Sproesser, G., Ruby, M. B., Arbit, N., Akotia, C. S., Dos Santos, A. M., Bhangaokar, R., Furumitsu, I., Hu, X., Imada, S., Kpatan, G., Kaufer-Horwitz, M., Fischler, C., Rozin, P., Schupp, H. T., y Renner, B. (2022). Similar or different? Comparing food cultures with regard to traditional and modern eating across ten countries. Food Research International, 157, 111106. doi: https://doi.org/10.1016/j.foodres.2022.111106
The International Union for Conservation of Nature. (2022). The IUCN red list of threatened species 2022-2. Recuperado de https://www.iucnredlist.org
Toledo, V. M., Ortiz-Espejel, B., Cortés, L., Moguel, P., y Ordóñez, M. J. (2003). The multiple use of tropical forests by indigenous peoples in Mexico: A case of adaptive management. Conservation Ecology, 7(3), 1-17. Recuperado de http://www.consecol.org/vol7/iss3/art9/
Turner, N. J., y Turner, K. L. (2008). Where our women used to get the food: Cumulative effects and loss of ethnobotanical knowledge and practice; case study from coastal British Columbia. Botany, 86(2), 103-115. doi: https://doi.org/10.1139/B07-020
Ubiergo-Corvalán, P. A., Rodríguez-Galván, M. G., Zaragoza-Martínez, M. L., Ponce-Díaz, P., Casas, A., y Mariaca-Méndez, R. (2020). Agrobiodiversity of edible vegetable in the indigenous territory maya-ch’ol Chiapas, Mexico. Tropical and Subtropical Agroecosystems, 23(2). Recuperado de https://www.revista.ccba.uady.mx/ojs/index.php/TSA/article/view/3192
Organización de las Naciones Unidas para la Educación, la Ciencia y la Cultura (UNESCO). (2019). Decision of the Intergovernmental Committee: 14.COM 10.B.23. Recuperado de https://ich.unesco.org/en/decisions/14.COM/10.B.23
Valerino-Perea, S., Lara-Castor, L., Armstrong, M. E. G., y Papadaki, A. (2019). Definition of the traditional Mexican diet and its role in health: A systematic review. Nutrients, 11(11), 2803. doi: https://doi.org/10.3390/nu11112803
Vermeulen, S., Wellesley, L., Airey, S., Singh, S., Agustina, R., Izwardy, D., y Saminarsih, D. (2019). Healthy diets from sustainable production: Indonesia. Londres: EAT.
Notas