Original Article
Received: 23 July 2021
Revised document received: 28 March 2022
Accepted: 18 May 2022
Published: 17 April 2023
DOI: https://doi.org/10.15728/bbr.2021.1079.en
Abstract: Several papers have connected management controls to strategic commitment, innovation, and corporate governance, among other organizational outcomes. There are few studies that relate the levers of control framework proposed by Simons (1995) to strategic alignment. This paper aims to evaluate the relationships between Simons´ strategic levers of control with the vertical strategic alignment at Itaipu Binacional. Data collected through a survey of 341 respondents and analysed through structural equation modelling by the Partial Least Squares (PLS) method revealed that the levers of control are associated, exerting a positive influence, with the strategic alignment, with diagnostic, beliefs, and interactive systems showing significant statistical associations.
Keywords: Strategic Control, Levers Of Control, Strategic Alignment.
Resumo: Diversos estudos têm vinculado controles de gestão ao comprometimento estratégico, inovação, governança corporativa, dentre outros outcomes organizacionais. No entanto são escassos os estudos que relacionam o modelo das alavancas de controle estratégico (MAC) proposto por Simons (1995) ao alinhamento estratégico. O presente estudo objetiva avaliar os relacionamentos entre as alavancas de controle estratégico de Simons (1994) com o alinhamento estratégico vertical na Itaipu Binacional. Dados coletados por meio de um survey junto a 341 respondentes e analisados por meio da modelagem de equações estruturais pelo método PLS (Partial Least Squares) revelaram que as alavancas (MAC) se associam, exercendo influência positiva, com o alinhamento estratégico vertical, com destaque para os sistemas diagnóstico, de crenças e interativo, que produziram associações estatísticas significativas.
Palavras-Chave: Controle Estratégico, Alavancas de Controle, Alinhamento Estratégico.
1. Introduction
Studies of strategic management address theories from formulation to the lowest level of deployment of the implemented strategy. Complex organizational conjuncture indicates that many organizations, particularly large ones, dedicate more effort to formulation when it is imperative both facets are correctly developed. In this way, strategic management has found researchers adept at issues that involve a closer relationship between the formulation and implementation of business objectives and goals, also taking into account contingencies and emerging strategies.
One of the lines of studies that promote the approximation between formulation and implementation is that of strategic controls. Damke et al. (2011) identified, through a seminal study conducted by Otley (1999) five strategic control systems most commonly discussed in the management controls literature: balanced scorecard (BSC), budgeting, economic value added (EVA), management by guidelines, and levers of control (Simons, 1994).
Among the management control systems addressed in the literature, according to the meta-analysis performed by (Pujiati et al., 2019) the strategic levers of control proposed by Simons (1995) have received constant attention from researchers, being levers of vital importance in building credibility, disseminating new strategies, and providing strategic alignment and risk mitigation in changing and innovative times. Thus, the debate about the influence of strategic control systems proposed by Simons (1995) is present in an expressive set of papers, which approach it from different organizational perspectives, such as: innovation (Cruz et al., 2015; Nisiyama & Oyadomari, 2012); development of psychological contracts (Canan, 2013); ethics and organizational climate (Bellora-Bienengräber et al., 2021); process planning and product development (Abernethy & Lillis, 1995; Ahrens & Chapman, 2004; Anthony & Govindarajan, 2007; Henri, 2006; Jørgensen & Messner, 2009; Tessier & Otley, 2012; Tsamenyi & Cullen, 2010); and business flexibility (Yanine et al., 2016).
Another field of research that considers the formulation - implementation relationship is that of strategic alignment. Alignment can be either vertical or horizontal: the first deals with the relationships between a company´s formal hierarchy in the top down or bottom-up models; the second with intra-organizational relationships, and between suppliers and customers. Prieto and Carvalho (2018) developed a model to measure the impact of internal alignment on business performance. The framework proposed by these authors considers five dimensions that explain internal vertical alignment: formal planning process, middle management involvement, strategic consensus, managerial capabilities, and involvement of people.
Although the theoretical-conceptual relationship of the two models above is peculiar, the studies that approach it are not expressive, particularly in segments of industry that are traditionally more stable, such as the electricity sector. This paper proposes the development of a study that aims to evaluate the relationships between Simons´ levers of control (1994) with strategic alignment at Itaipu Binacional, an objective that unfolds in the following research problem: What are the relations between the management levers of control proposed by Simons (1995) and strategic alignment at Itaipu Binacional?
2. Strategic control systems
The framework of strategic levers of control proposed by Simons in 1995 has received, according to a meta-analysis conducted by Pujiati et al. (2019) constant attention from researchers in the field of strategy and management controls (Cruz et al., 2015; Naranjo-Gil, 2016; Oro & Lavarda, 2019; Siska, 2018). This emphasis is due to the fact that this methodology considers the rationality of traditional management models, mitigating risk, but, on the other hand, stimulating experimentation, which is so important in high competition and change environments (Amorim et al., 2016).
For Simons (1995), the framework of levers of control comprehends four systems, which provide top management with the necessary tools for the implementation of a strategy. The author points out that the four levers model creates opposing and self-balancing forces for the effective implementation of the strategy: two of them - the belief system and the interactive system - create positive and inspiring forces; the others - boundaries and diagnostics - create constraints and guarantees in compliance with regulations, as summarized in Figure 1.

The belief system (BS) inspires and directs the search for new opportunities. The boundary system (LS) defines restrictions on behaviour regarding inappropriate opportunity seeking. The diagnostic system (DS) motivates, monitors, and rewards the achievement of specific goals. The interactive system (IS), on the other hand, stimulates organizational learning and the emergence of new ideas and strategies (Simons, 1995).
The belief system is used by top management to define, communicate, and reinforce the organization´s core values, purposes, and direction, made tangible through formal documents such as values, a mission statement, and an objective statement. The analysis of core values influences the structure of this system.
The boundary system, in turn, is used by top management to establish explicit limits and rules that must be respected. The boundary system, or restrictions, is typically taken in negative terms, or minimum standard of requirements. It is operationalized through codes of business conduct, strategic plans, and directed operations provided by managers. The analysis of risks to be avoided influences the structure of this system.
The diagnostic system is the formal feedback system used to monitor the organization's results and correct deviations from previously established standards or performance. Examples of its formalization, business plans, and budgets are models for tracking variations from previous objectives, and contingencies. The analysis of key performance variables influences the structure of this system.
Finally, the interactive system is the formal system used by top management to regularly and personally engage staff in decision-making. Any diagnostic control system can be done by the continuous interaction and frequent attention of top management. The purpose of this system is to focus attention and force dialogue, as well as learning within and across the organization. The analysis of strategic uncertainties influences the structure of the interactive system.
3. Strategic Alignment
Strategic alignment is a concept that has been present since the earliest studies in the area of business strategy. Different schools take different approaches to alignment. For resource-based view theorists, strategic alignment emphasizes a firm´s internal factors (Barney, 1991). Still, for Venkatraman and Camillus (1984), the concept of alignment is intrinsically linked to the formulation and implementation of the strategy, that is, the concept of “matching” or “aligning” organizational resources with environmental opportunities and threats is rooted in the field of business policies.
One strand that has received attention is the vertical internal strategic alignment. For Prieto and Carvalho (2018), internal alignment refers to the mobilization of resources, tangible or intangible, for the implementation of the formulated strategy. These authors further subdivide it into vertical and horizontal. Vertical alignment refers to the configurations of strategies, objectives, action plans, and decisions through the various levels of the organization. The implementation of the strategy is essentially top-down, which aims to make the lowest hierarchical level establish strategy, objectives, and action plans that enable the effective implementation of the strategy developed at higher levels. When this occurs coherently, vertical alignment is considered to be achieved (Prieto & Carvalho, 2018). Horizontal alignment occurs between different areas, functions, and operations of the organization. The integration of functions denotes the coherence of strategic decisions and activities in the areas of marketing, operations, and human resources, among others, and how they complement and support each other (Kathuria et al., 2007).
The concept of strategic alignment is a requirement present in both the process of formulating and implementing a strategy (Hrebiniak & Joyce, 2006; Venkatraman & Camillus, 1984). Prieto and Carvalho (2018) propose a model for measuring a company's strategic alignment. This model contains the following evaluation factors: a) Formal planning process (FPA); b) Involvement of middle management in strategy formulation (MIA); c) Strategic consensus (SCA); d) Managerial capabilities for strategy implementation (MCA); e) Involvement of people with the strategy (PIA). Managers and executives, in general, complain about the difficulties implicit in the process of formulating and implementing strategies, which makes strategic alignment difficult to promote and it’s value to be perceived.
For Mintzberg et al. (2007) "strategy is pattern or plan that integrates the organization's major objectives, policies, and action sequences into a cohesive whole". Thus, a well-formulated strategy helps organize and allocate an organization's resources in a unique and viable posture, based on its relative internal competencies and deficiencies, anticipated changes in the environment, and contingent moves by clever opponents. For Prieto and Carvalho (2018), this dimension comprises knowledge shared among executives about strategy, as well as the process of communicating formal plans.
Vaz and Bulgacov (2018) identified six categories of studies on the strategic involvement of middle management, namely: a) involvement in corporate entrepreneurship; b) political involvement in implementation; c) involvement in structure and performance; d) involvement in selling matters; e) involvement in senses and emotions; f) joint involvement with senior management. The authors emphasize that this dimension presents unexplored research opportunities. Prieto and Carvalho (2018) state that middle management does not necessarily require a strategist profile, but knowledge of management and daily business operations are important sources of innovation and emerging ideas, which must be considered in the formulation and implementation process.
Curth et al. (2018) state that consensus is the agreement of two parts of decision-making, under two approaches: process and outcome. The authors argue that successful strategy implementation depends on consensus of the senior management team. For Prieto and Carvalho (2018), strategic consensus improves coordination and cooperation, and can be defined as an agreement between senior management and operational management in pursuit of organizational priorities.
Managerial capabilities comprise a broad set of characteristics and competencies required of executives and managers. Such a set is essential for the effective implementation of a strategy, such as: negotiation, complex problem solving, communication, and flexibility. Alignment requires the executive to demonstrate a high capacity for integration, and that the skill of organizational alignment could be considered a profitable strategic resource, capable of improving organizational performance (Prieto and Carvalho, 2018). In the same way, if abilities to implement strategies are valuable, rare, and difficult to imitate, then these abilities are potential sources of sustainable competitive advantage (Barney & Mackey, 2005).
Involvement means continually engaging people in the strategy process, explaining to employees the importance of plans for the organization, and presenting the real reasons for change (Herrero Filho, 2011). Moreover, this dimension encompasses the conditions necessary to promote behaviour aimed at achieving objectives and goals, such as culture, reward, and recognition systems (Prieto & Carvalho, 2015).
4. Articulating management control systems and strategic alignment
Literature contains some production of papers in which the relationships between strategic control systems and strategic alignment in organizations are discussed.
Deschamps (2019) discusses the consistency between management control systems, strategy, and the role of hierarchical functions in achieving internal alignment. Anthony and Govindarajan (2001) observe that management control is the tool executives use to monitor other members of the organization, and it also has the purpose of ensuring that strategies are followed, making it possible to achieve the organization's objectives. Moreno et al. (2017) add that the use of a control system not aligned to the strategic goals of organizations can make it difficult to achieve their objectives. There is a weighting on the ability of management control systems to attain alignment, particularly internally, to effectively achieve strategic objectives (Grabner & Moers, 2013; Otley, 1980; Soman & Cheema, 2004).
Other authors understand strategic control as a process that assesses whether the strategic plans are adjusted to the organization's objectives, considering a determined period of time (Schreyögg & Steinmann, 1987). Duclós and Santana (2004) emphasize that organizational context is not static and the strategy needs to follow the changes, since decisions taken cease to have meaning as time moves away from the moment they occurred and may have divergent results in different contexts. As a reflection of this dynamic and its characteristic complexity, the follow-up of the strategic formulation process needs to be monitored in order to generate alignment (Moreno et al., 2017).
From the perspective of Cintra (2011), the interaction between management control systems and strategic alignment is expressed in the objective of the diagnostic control systems of the Simons´ Levers of Control, to motivate employees to perform and align their behaviour with the organizational goals. In this sense, mid-level managers play the critical role of articulators between top management and the organization´s employees (Reimer et al., 2016). However, Martyn et al. (2016) point out that the levers of control established by Simons (1995) only consider the intended use of controls and not managers' intentions and behaviours regarding using management controls. When considering adjustments, adaptations, and alternative logics adopted by managers in the application of control systems, in addition to alignment and coordination, there is also potential to create contradiction (Christ, 2013; Franco-Santos et al., 2012; Marginson, 2002; Webb, 2004).
In their studies, Moreno et al. (2017) discussed that different levels of control lead to different levels of strategic alignment. Controls produce stimuli for objectives to be achieved. The authors suggest that an increase in the presence of levers, albeit moderately, affects the perception of strategic alignment, which reflects Simons' argument regarding the balance of levers leading to strategic planning alignment. This aspect is reinforced by Lunkes et al. (2006) and Cunningham (1992). The use of management control systems such as the levers proposed by Simons (1995) can contribute to the reduction of alignment problems between vision, strategies, guidelines, goals, and performance indicators, such factors being directly related to the performance of organizations.
Considering the above, the central hypothesis of the research is derived, which will be empirically tested in the organization object of this study: H1 - Strategic control systems composed by levers of control (Simons, 1995) are related to the vertical strategic alignment at Itaipu Binacional.
For Naranjo-Gil (2016), belief and interactive systems are the positive levers that inspire managers to seek, explore, and create emergent strategies. Widener (2007) highlights that companies use belief (and boundary) systems to manage risks, as they help to ensure the alignment of employee behaviour, minimizing the possibility of the organization being harmed. Thus, the second hypothesis of this study is derived: H2 - The belief system is positively associated with and influences vertical strategic alignment in the analysed company.
The interactive system provides a lever to adjust and alter the strategy as competitive markets change. Furthermore, this system acts as a standard of permanent and regular attention to strategic uncertainties (Bisbe & Otley, 2004). Through its use, managers encourage communication between employees and stimulate the development of creativity and innovative strategic actions (Naranjo-Gil, 2016). For Ferreira and Otley (2009), it seems evident that a general involvement of lower echelons of management in the strategic management process tends to result in a greater understanding of strategic intention, acceptance of the path to be followed, and most importantly, provide for broader organizational alignment. Thus, the third hypothesis of this study is derived: H3 - The interactive system is positively associated with and influences vertical strategic alignment in the analysed company.
Simons (1995) pointed out that managers use the diagnostic system to structure and communicate their agendas to superiors, and this system is used to communicate the details of proposed new strategic directions for governance structures. For Widener (2007), the critical success factors of a company are embedded in the diagnostic system and how it is communicated to employees. The author highlights that the diagnostic system is intended to motivate employees to perform and align their behaviours with the organizational objectives. The joint use of diagnostic and interactive systems reinforces the alignment between differentiation and innovation strategies with the performance measures (Oro & Lavarda, 2019). Thus, the fourth hypothesis of this study is derived: H4 - The diagnostic system is positively associated with and influences vertical strategic alignment in the analysed company.
The Levers of Control address alignment, but managers have their own agenda in the use of controls, creating changes and nuances between the controls used by top, middle, and bottom management. The most notable trends that occur are increases in the constraints created by performance objectives, and the reversal between the use of diagnostic and interactive systems when progressing towards grassroots management. Another important element is how top cap systems are enabled by bottom and middle managers, although this effect largely depends on creating the right circumstances (Deschamps, 2019). In addition to this, the boundaries system is restrictive in nature (Simons, 1995) and has a more passive role in controlling organizational strategies (Naranjo-Gil, 2016; Widener, 2007). Thus, we consider that the boundary system is not associated with and does not influence the vertical strategic alignment.
Figure 2 summarizes the hypothetical model of this research.

Having presented the theoretical assumptions and hypotheses that guided this study, methodological procedures used are presented.
5. Methodological procedures
This research adopted the procedures of a survey as a strategy for obtaining data. Data collection took place with the population of employees of Itaipu Binacional, from November 27 to December 18, 2019. From a population of 1,345 employees, 341 respondents joined the sample.
For the collection of primary data, previously tested scales were used. To measure the strategic controls construct, a scale proposed by Damke et al. (2011) was used, composed of 36 items. As for the measurement of strategic alignment, a scale proposed by Prieto and Carvalho (2015) was used, composed of 30 items. All 66 items were measured using a seven-point Likert scale, with 1 representing "strongly disagree" and 7 "strongly agree".
Data analysis was implemented using univariate and multivariate statistics. It started with the characterization of the sample (age, gender, level of education, and position), including assessments of the sample size and the degree of normality of the probability distributions of the scale items. Subsequently, structural equations with partial least squares structural equation modelling (PLS-SEM) were used, with the aid of the SmartPLS 3 software (Ringle et al., 2015), composed of the evaluations of the measurement and structural models.
For Hair et al. (2022), the objective of evaluating the measurement model with PLS-SEM, also known as confirmatory composite analysis (CCA) (Hair et al., 2020) is analogous to the objective of confirmatory factor analysis (CFA) used in covariance-based structural equation modelling (CB-SEM): an interdependence technique whose primary purpose is to define the inherent structure between the variables in the analysis, combining sets of variables that are strongly interrelated, known as latent factors or dimensions (Hair et al., 2010; Schumacker & Lomax, 2016). These factors can mean something that the variables underlying the factor collectively represent, usually supported by a conceptual basis. Even such factors may correspond to concepts that are not adequately described by a single measure, usually, abstract and intangible concepts.
The use of techniques related to PLS-SEM to estimate and evaluate the structural models (hypothesis verification) and measurement models is basically due to the exploratory nature of the research, which considers relationships still little explored in the literature, and the proximity of probability distributions of items with the normal distribution. The techniques related to CB-SEM are sensitive to absence of normality in the distributions (Hair et al., 2022). With PLS-SEM, the explained variations of the endogenous constructs are maximized. The method has advantages and disadvantages compared to CB-SEM, but it is more suitable for use in social sciences, such as marketing and management research. (Hair et al., 2011, 2012).
In the evaluation of the measurement model, through the CCA, the relationships between the proposed scales and the constructs are tested. In the evaluation of the structural model, through the modelling of structural equations, the relationships between the constructs involved in the analysis are tested (Hair et al., 2022). This description will offer statistical support to verify the hypotheses of this research. The step-by-step evaluation of the measurement model and the structural model, according to Hair et al. (2022) is summarized in the following topics and subtopics: 1 - Assessment of the measurement model (here, reflective): a) reliability of indicators; b) internal consistency; c) convergent validity; d) discriminant validity; 2 - Assessment of the structural model: a) collinearity; b) significance and size of the structural path coefficients; c) determination coefficients; d) predictive power.
Having presented the methodological outlines, the next section presents the findings of this research.
6. Presentation and analysis of the findings
ITAIPU Binacional (IB) represents an important paradigm in its region of coverage, being a management models reference for companies in the electricity sector, and other sectors of industry in its region. IB is a hydroelectric power plant that generates energy for consumption in Brazil and Paraguay. Its legal constitution emerges from public international law. In Brazil, the energy generated represents about 15% of the electricity consumed, and in Paraguay about 90% (ITAIPU Binacional, 2019). This information shows the relevance of this company for both nations.
The company is organized into six directorates, a general board plus five area directorates, each responsible for the operational execution of the processes under their responsibility; these are the: Technical Office, Financial Office, Administrative Office, Legal Office, and Coordination Office.
The company has set up a business planning and control group, responsible for carrying out a five-year strategic formulation plan. Formal plans and key performance indicators are reviewed annually. In this context, the importance of employing efforts in research on controls and strategic alignment is increasing as society and the organization demand greater transparency and effectiveness in the use of public resources, as well as the cycles of change are renewed ever faster, and the environment proves to be challenging, complex, and uncertain for business strategies to be effectively achieved.
The sample size (n) was 341, since the population would be, at the time the survey was made available, 1,345, according to IB data. As a prerequisite of the survey, only employees of the company's staff linked to the Brazilian side could respond.
The respondents were distributed, according to Figure 3, among the broad positions of the company: basic level professionals: 4.11%; support level professionals: 16.72%; technical level professionals: 21.99%; university level professionals: 57.18%.

It was also found a predominantly male sample (about 81%), with higher education (about 90%), with 52% of the respondents in the age group from 31 to 45 years old, and with working time in the company between 5 and 20 years (about 63%).
Regarding the Kolmogorov-Sminorv and Shapiro-Wilk normality tests, all 66 items comprising the two scales showed significance levels below 1%, which leads us to reject the normality hypothesis of the distributions of all items.
Hair et al. (2022) suggest that skewness and kurtosis between -2 and 2 are good indicators of the proximity of the data distribution with the normal distribution. As the limits were exceeded for only one of the items (referring to the boundary system construct; skewness equal to -2.077, kurtosis equal to 4.889), despite not being normally distributed, we can assume that the distributions of all items do not deviate considerably from the normal distribution.
To assess the sample size, we considered following reference values, suggested by Faul et al. (2009) and Kock and Hadaya (2018): for an effect of moderate size (f2 = 0.15), significance level of 5%, and test power equal to 0.80, the sample needs to contain at least 85 responses; assuming a power equal to 0.80, at least 251 responses are required for structural coefficients between 0.11 and 0.20 to be significant at the 1% level. Our sample is four times larger than the first benchmark and about a quarter larger than the second.
6.1. Structural Model H1
The significant and expressive correlations (Table 1) between the LS, DS, IS, and BS constructs suggest presence of a second-order construct, which we identified as the strategic control systems (SCS) dimension. For the same reasons, we considered the strategic alignment system (VSA) dimension to be a second-order construct for latent variables FPA, MIA, SCA, MCA, and PIA. Therefore, and considering the validation of the measurement model, it was possible to test first hypothesis (structural relationship), represented in Figure 4:

H1: the strategic control systems are related to the vertical strategic alignment system.
For the assessment of statistical significance, 5,000 bootstrapping samples were considered. All the histograms related to the structural coefficients, generated from bootstrapping samples, presented unimodal behaviour, indicating among other things, the absence of outliers and indicators with little variability.
6.1.1. Evaluation of the measurement model
In the evaluation of the measurement model, convergent validity, reliability of the indicators, discriminant validity, and internal consistency were considered. For convergent validity, the average variances extracted (AVE) were analysed (Table 2): they varied between 0.616 and 0.756, exceeding 0.5 (which is the minimum reference value). For discriminant validity, the Fornell-Larcker criterion (Table 1 and Table 3) and the HTMT ratio (Heterotrait-Monotrait ratio) were taken into account.


The correlation between the second-order constructs SCS and VSA is greater than the square roots of average variances extracted from these constructs (diagonal), however the differences are small. The confidence interval with 95% confidence level for the correlation between SCS and VSA has, as extremes, values 0.855 and 0.909. The Fornell-Larcker criterion will certainly be met if indicators with low outer loadings are eliminated (for SCS, there are twelve indicators with outer loads between 0.40 and 0.70; for VSA, there are eight indicators with factor loadings between 0.40 and 0.70).
For all first-order constructs, the HTMT ratios are below the baseline value 0.85 (for conceptually different constructs). The HTMT ratio for second-order constructs is equal to 0.913 (slightly above the 0.90 threshold for conceptually similar constructs).
For all 66 indicators, the outer loadings are greater than their respective cross-loadings. It is worth noting that 48 indicators presented high cross-loadings (between 0.60 and 0.70).
For the internal consistency of the measurement model, the composite reliabilities (CR) and Cronbach's alphas (CA) were considered. In all cases, the minimum reference indices were exceeded (Table 2)
6.1.2. Evaluation of the structural model
Considering the good performance of the measurement model, it was possible to evaluate the structural model (Table 4).

Five dimensions were used to measure the second-order latent variable VSA, and four to measure the second-order latent variable SCS (Figure 4), with SCS explaining R2 =78.5% of the variance of VSA. Hypothesis H1 was confirmed (P<0.0001) with high effect size (f2 =3.666).
The predictive or generalization power (ability to observe the same results in other samples) of the structural model is moderate to high, considering the criteria and procedures described by Shmueli et al. (2019). For the evaluation of the predictive power, the statistics Q2, MAE (mean absolute error) and RMSE (root mean square error) were considered. Predictive relevance is confirmed when Q2 > 0 for all indicators in the measurement model, which is exactly the case. If the prediction errors of the indicators are symmetrically distributed, the predictive power is evaluated, considering the RMSE values; otherwise, the MAE values are considered. The RMSE (or MAE) values of the measurement model are compared with the RMSE (or MAE) values produced with linear regression. As in the case of this study, the prediction errors of the indicators are approximately normally distributed (kurtosis and skewness ranging between -2 and 2, with the exception of one item, with kurtosis value equal to 2.368), and for most indicators (56 out of 66) RMSE of the measurement model are smaller than the RMSE produced by linear regression, it is concluded that the predictive power of the model is moderate to high.
6.2. Complex Structural Model
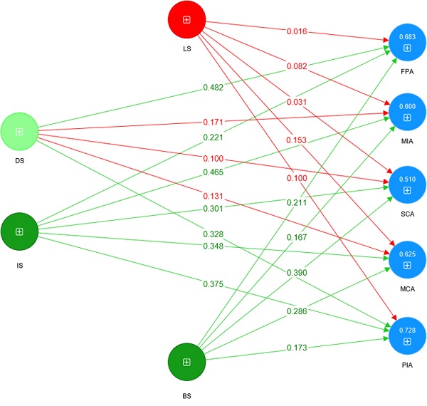
High explanatory power of the SCS construct on the VSA construct (R2 =78.5%) enables us to assess the effects of the first-order constructs that make up SCS (LS, DS, IS, and BS) on first-order constructs that make up VSA (FPA, MIA, SCA, MCA, and PIA). This finer assessment of the relationship between SCS and VSA is represented by the complex structural model (Figure 5). Hypotheses H2, H3, and H4 will be verified by evaluating the joint explanatory power of the first-order constructs LS, DS, IS, and BS of SCS on each of the first-order constructs of VSA.
The red arrows in Figure 5 indicate that the structural coefficients are not significant at 1% level: LS construct does not relate to any of the VSA dimensions, just as DS does not relate to the MIA, SCA, and MCA constructs. All other structural coefficients are significant at 1% level (and are represented in green).
Statistical significance was estimated considering 5,000 bootstrapping samples. The histograms related to the structural coefficients maintained the unimodal behaviour.
6.2.1. Measurement model evaluation
The average variances extracted from the first-order constructs are exactly those presented in the evaluation of measurement model referring to the structural model H1 (Table 2), which exceed the minimum reference value (which is equal to 0.5). For the discriminant validity, the Fornell-Larcker criterion was considered: from Table 1, the values referring to the first-order constructs can be extracted.
The correlation between the DS and FPA constructs is greater than the square root of the average variance extracted from FPA, however the difference is small. The confidence interval, with a 95% confidence level for the correlation between DS and FPA, has the values of 0.746 and 0.834 as extremes. The Fornell-Larcker criterion will probably be met if the DS indicators with low outer loading are eliminated (there are two in all: one with 0.698; the other with 0.472).
With the exception of the HTMT ratio for DS and FPA (equal to 0.853), all others were below reference value of 0.85.
For all 66 indicators, the outer loadings are greater than their respective cross-loadings. It is worth noting that 48 indicators showed high cross-loadings (between 0.60 and 0.70). The values referring to the internal consistency of the structural model are those presented in Table 2.
6.2.2. Evaluation of the structural model
Considering the good performance of the measurement model, it was possible to evaluate the complex structural model (Table 5).

The LS construct has no influence on the VSA constructs: all f2 and structural coefficients are non-significant at 1% level.
The DS, IS, and BS constructs exert influences on the VSA constructs: the R2 values for each of the endogenous constructs are large and significant at 1% level. Hypothesis H1 is confirmed again, now evidencing that LS did not contribute to the relationship between SCS and VSA.
The BS construct influences all VSA dimensions: all structural coefficients are significant at 1% level; the effect is significant at 1% level, and moderate only for the SCA dimension. Hypothesis H2 is confirmed.
The IS construct influences all VSA dimensions: all structural coefficients are significant at 1% level; only for the FPA dimension the effect is not significant at 1% level. Hypothesis H3 is confirmed.
The DS construct influences the FPA and PIA dimensions of the VSA construct: the effects are average and significant at 1% level; the structural coefficients are also significant at 1% level. Hypothesis H4 is confirmed.
Predictive relevance of the structural model in Figure 5 is confirmed by observing Q2 > 0 for all indicators. As in our case, the prediction errors of the indicators are approximately normally distributed (kurtosis and skewness ranging between -2 and 2), and for most indicators (90%) the RMSE of the measurement model are smaller than the RMSE produced by linear regression, it is concluded that the predictive or generalization power of the model is moderate to high.
7. Discussion
The findings of this survey corroborate those of Moreno et al. (2017), indicating that the increased presence of control levers affects the perception of strategic alignment. Santos et al. (2020) also found evidence that the presence of levers in a balanced way favours strategic alignment (in public education institutions).
The questions raised by Deschamps (2019); Grabner and Moers (2013); Otley (1980) and Soman and Cheema (2004) regarding the capacity and consistency of strategic control systems in achieving alignment are clarified when observing the structural models, as demonstrated in the analysis of hypotheses H1, H2, H3, and H4.
The findings also indicate, in the interaction demonstrated (Table 5) between the control lever of the diagnostic system (DS) and the variables formal planning (AFP) and people involvement (PIA) of the vertical alignment construct, the assertiveness expressed by Cintra (2011) on the DS lever, promoting motivation for employees to align their behaviour with the organization´s goals.
Arjaliès and Mundy (2013) related levers of control to strategic management of corporate social responsibility (CSR), concluding that control systems allow managers to identify threats and opportunities associated with the CSR strategy, forming risk management processes that support their organizations achieving their strategic objectives. In addition, CSR documentation such as reports and plans enable companies to define their values and purpose, communicate to their employees the alignment of CSR strategy with external interests, and build a coherent agenda for their CSR strategy.
These findings also agree with the conclusions of Widener (2007), considering that there are two types of strategic elements - strategic uncertainties and strategic risk - that determine the importance and role of control systems. He also documents that diagnostic and belief systems facilitate efficient use of managerial attention, while the interactive system consumes management attention (control has a "cost"). Organizational learning is enhanced by emphasizing the belief system and using the diagnostic system. Both organizational learning and attention are positively associated with performance.
8. Final considerations, limitations, and recommendations
The present study aimed to assess and evaluate the relationships between Simons´ (1994) strategic levers of control and the strategic alignment at Itaipu Binacional (2019).
The findings showed positive associations between the levers of control and vertical strategic alignment, with emphasis on the results arising from the modelling of structural equations, showing the strong influence of three levers of control on alignment: diagnostic system (0.289), belief system (0.267), and interactive system (0.382). Therefore, it is possible to deduce that positive levers have a greater influence on the company's vertical and internal alignment. However, one of the more restrictive levers (boundaries) does not influence this construct. The central hypothesis of this study was confirmed, demonstrating and reinforcing the proposition of the levers of control model defended by (Simons, 1995).
Considering the results of this study, it is convenient to list the contributions in the theoretical and practical areas. The first is related to the fact that this study corresponds to an opportunity to confirm the validity of the scales used in the survey, which present adequate solidity and robustness. Therefore, the study extends the literature on control systems by (Simons, 1995), presenting, as results, the dissemination of a more integrative control methodology that produces associations with strategic alignment, contributing to the evolution of strategic management processes in organizations, and consequently promoting alignment between organizational levels, with tacit and positive effects on performance. It was also found, in a cross-analysis, that the interactive system influences the diagnostic and boundary systems, and that the belief system influences each of the other three systems.
As a suggestion for future research, it is recommended to conduct studies in other organizations in the same sector, to assess whether there will also be significant influence of the management control levers with the vertical strategic alignment, with the presumed established hypothesis.
References
Abernethy, M. A., & Lillis, A. M. (1995). The impact of manufacturing flexibility on management control system design. Accounting, Organizations and Society, 20(4), 241-258. https://doi.org/10.1016/0361-3682(94)E0014-L
Ahrens, T., & Chapman, C. S. (2004). Accounting for flexibility and efficiency: A field study of management control systems in a restaurant chain*. Contemporary Accounting Research, 21(2), 271-301. https://doi.org/10.1506/VJR6-RP75-7GUX-XH0X
Amorim, B. C., Nascimento, S. do, Penz, D., & Rossetto, C. R. (2016). Sistema de controle orçamentário e inovação: Um estudo em empresas de base tecnológica incubadas. Espacios, 37(15):6.
Anthony, R. N., & Govindarajan, V. (2001). Sistemas de controle gerencial. Atlas.
Anthony, R. N., & Govindarajan, V. (2007). Management control systems. Tata McGraw-Hill.
Arjaliès, D. L., & Mundy, J. (2013). The use of management control systems to manage CSR strategy: A levers of control perspective. Management Accounting Research, 24(4), 284-300. https://doi.org/10.1016/j.mar.2013.06.003
Barney, J. (1991). Firm resources and sustained competitive advantage. Journal of Management, 17(1), 99-120. https://doi.org/10.1177/014920639101700108
Barney, J. B., & Mackey, T. B. (2005). Testing resource-based theory. Research Methodology in Strategy and Management, 2, 1-13. https://doi.org/10.1016/S1479-8387(05)02001-1
Bellora-Bienengräber, L., Radtke, R. R., & Widener, S. K. (2021). Counterproductive work behaviors and work climate: The role of an ethically focused management control system and peers’ self-focused behavior. Accounting, Organizations and Society, 96, 101275. https://doi.org/10.1016/j.aos.2021.101275
Bisbe, J., & Otley, D. (2004). The effects of the interactive use of management control systems on product innovation. Accounting, Organizations and Society, 29(8), 709-737. https://doi.org/10.1016/j.aos.2003.10.010
Canan, I. (2013) Sistemas de controle gerencial e contratos psicológicos [Doctoral dissertation, University of São Paulo].
Christ, M. H. (2013). An experimental investigation of the interactions among intentions, reciprocity, and control. Journal of Management Accounting Research, 25(1), 169-197. https://doi.org/10.2308/jmar-50443
Cintra, Y. C. (2011). A integração da sustentabilidade às práticas de controle gerencial das empresas no Brasil [Tese de doutorado, Universidade de São Paulo].
Cruz, A. P. C. da, Frezatti, F., & Bido, D. de S. (2015). Estilo de liderança, controle gerencial e inovação: Papel das alavancas de controle. Revista de Administração Contemporânea, 19(6), 772-794. https://doi.org/10.1590/1982-7849rac2015150099
Cunningham, G. M. (1992). Management control and accounting systems under a competitive strategy. Accounting, Auditing & Accountability Journal, 5(2), 09513579210011880. https://doi.org/10.1108/09513579210011880
Curth, M., Bernardon, R. A., & Trez, G. (2018). O consenso do consenso estratégico: Um estudo sobre o estado da arte do tema. Revista Ibero-Americana de Estratégia, 17(01), 76-92. https://doi.org/10.5585/riae.v17i1.2465
Damke, E. J., Silva, E. D. da, & Walter, S. A. (2011). Sistemas de controle e alinhamento estratégico: Proposição de indicadores. Estratégia e Negócios, 4(1), 65-87. https://doi.org/10.19177/reen.v4e1201165-87
Deschamps, C. (2019). Stages of management control in a large public organization: From top to frontline managers. Journal of Management Control, 30(2), 153-184. https://doi.org/10.1007/s00187-019-00282-z
Duclós, L. C., & Santana, L. S. (2004). Ciclo estratégico da informação: Como colocar a TI no devido lugar. Champagnat.
Faul, F., Erdfelder, E., Buchner, A., & Lang, A.-G. (2009). Statistical power analyses using G*Power 3.1: Tests for correlation and regression analyses. Behavior Research Methods, 41(4), 1149-1160. https://doi.org/10.3758/BRM.41.4.1149
Ferreira, A., & Otley, D. (2009). The design and use of performance management systems: An extended framework for analysis. Management Accounting Research, 20(4), 263-282. https://doi.org/10.1016/j.mar.2009.07.003
Franco-Santos, M., Lucianetti, L., & Bourne, M. (2012). Contemporary performance measurement systems: A review of their consequences and a framework for research. Management Accounting Research, 23(2), 79-119. https://doi.org/10.1016/j.mar.2012.04.001
Grabner, I., & Moers, F. (2013). Management control as a system or a package? Conceptual and empirical issues. Accounting, Organizations and Society, 38(6-7), 407-419. https://doi.org/10.1016/j.aos.2013.09.002
Hair, J. F., Black, W. C., Babin, B., Anderson, R. E., & Tatham, R. L. (2010). Multivariate data analysis (7th ed.). Pearson Prentice Hall.
Hair, J. F., Howard, M. C., & Nitzl, C. (2020). Assessing measurement model quality in PLS-SEM using confirmatory composite analysis. Journal of Business Research, 109, 101-110. https://doi.org/10.1016/j.jbusres.2019.11.069
Hair, J. F., Hult, G. T., Ringle, C., & Sarstedt, M. (2022). A Primer on Partial Least Squares Structural Equation Modeling (PLS-SEM) (3rd ed.). Sage.
Hair, J. F., Ringle, C. M., & Sarstedt, M. (2011). PLS-SEM: Indeed a silver bullet. Journal of Marketing Theory and Practice, 19(2), 139-152. https://doi.org/10.2753/MTP1069-6679190202
Hair, J. F., Sarstedt, M., Ringle, C. M., & Mena, J. A. (2012). An assessment of the use of partial least squares structural equation modeling in marketing research. Journal of the Academy of Marketing Science, 40(3), 414-433. https://doi.org/10.1007/s11747-011-0261-6
Henri, J. F. (2006). Management control systems and strategy: A resource-based perspective. Accounting, Organizations and Society, 31(6), 529-558. https://doi.org/10.1016/j.aos.2005.07.001
Herrero Filho, E. (2011). Pessoas focadas na estratégia: As disciplinas da execução da estratégia. In E. Herrero Filho, Pessoas focadas na estratégia (pp. 10-32). Elsevier.
Hrebiniak, L. G., & Joyce, W. F. (2006). Implementing strategy: An appraisal and agenda for future research. In M. A. Hitt, E. Freeman & J. S. Harrison (Eds.). The blackwell handbook of strategic management (pp. 605-629). Blackwell.
ITAIPU Binacional. (2019). Relatório Anual 2018. ITAIPU Binacional. https://www.itaipu.gov.br/sites/default/files/af_df/RELATORIO_ITAIPU_2018.pdf
Jørgensen, B., & Messner, M. (2009). Management Control in New Product Development: The Dynamics of Managing Flexibility and Efficiency. Journal of Management Accounting Research, 21(1), 99-124. https://doi.org/10.2308/jmar.2009.21.1.99
Kathuria, R., Joshi, M. P., & Porth, S. J. (2007). Organizational alignment and performance: Past, present and future. Management Decision, 45(3), 503-517. https://doi.org/10.1108/00251740710745106
Kock, N., & Hadaya, P. (2018). Minimum sample size estimation in PLS-SEM: The inverse square root and gamma-exponential methods. Information Systems Journal, 28(1), 227-261. https://doi.org/10.1111/isj.12131
Lunkes, R. J., Rosa, F. S., Van Bellen, M. H., Brinckmann, R., & Alberton, L. (2006). Aderência às alavancas de controle estratégico propostos por Simons: Um estudo em empresas hoteleiras. III SEGeT - Simpósio de Excelência Em Gestão e Tecnologia, 12.
Marginson, D. E. W. (2002). Management control systems and their effects on strategy formation at middle-management levels: Evidence from a U.K. organization. Strategic Management Journal, 23(11), 1019-1031. https://doi.org/10.1002/smj.271
Martyn, P., Sweeney, B., & Curtis, E. (2016). Strategy and control: 25 years of empirical use of Simons’ Levers of Control framework. Journal of Accounting & Organizational Change, 12(3), 281-324. https://doi.org/10.1108/JAOC-03-2015-0027
Mintzberg, H., Lampel, J., Quinn, J. B., & Ghoshal, S. (2007). O processo da estratégia. Artmed.
Moreno, T. C. B., Walter, S. A., & Damke, E. J. (2017). Sistemas de controle e alinhamento estratégico: uma análise do equilíbrio entre as alavancas de Simons e o alinhamento com a estratégia de uma instituição pública de ensino superior. Revista Gestão Universitária Na América Latina - GUAL, 10(3), 17-38. https://doi.org/10.5007/1983-4535.2017v10n3p17
Naranjo-Gil, D. (2016). Role of management control systems in crafting realized strategies. Journal of Business Economics and Management, 17(6), 865-881. http://doi.org/10.3846/16111699.2014.994558
Nisiyama, E. K., & Oyadomari, J. C. T. (2012). Sistemas de controle gerencial e o processo de inovação. Review of Administration and Innovation - RAI, 9(1), 106. https://doi.org/10.5773/rai.v1i1.634
Oro, I. M., & Lavarda, C. E. F. (2019). Interface between management control systems and strategy and performance measures in a family business. Revista Contabilidade e Finanças, 30(79), 14-27. https://doi.org/10.1590/1808-057x201806490
Otley, D. (1999). Performance management: A framework for management control systems research. Management Accounting Research, 10(4), 363-382. https://doi.org/10.1006/mare.1999.0115
Otley, D. T. (1980). The contingency theory of management accounting: Achievement and prognosis. Accounting, Organizations and Society, 5(4), 413-428. https://doi.org/10.1016/0361-3682(80)90040-9
Prieto, V. C., & Carvalho, M. M. de. (2015). Fatores chave para o alinhamento estratégico vertical: Survey com executivos brasileiros. Production, 26(3), 626-641. https://doi.org/10.1590/0103-6513.086112
Prieto, V. C., & Carvalho, M. M. de. (2018). Can internal strategic alignment influence performance? An empirical research applying structural equation modelling. Academia Revista Latinoamericana de Administracion, 31(3), 585-604. https://doi.org/10.1108/ARLA-09-2016-0235
Pujiati, D., Misdiyono, M., & Sri Margianti, E. (2019). Meta Analysis: Management Control System, Strategy, Company Performance. APTIKOM Journal on Computer Science and Information Technologies, 4(3), 96-104. https://doi.org/10.11591/aptikom.j.csit.15
Reimer, M., Van Doorn, S., & Heyden, M. L. M. (2016). “Where the rubber hits the road”: a panel discussion on management control systems at the middle management level. Journal of Management Control, 27(2-3), 281-287. https://doi.org/10.1007/s00187-016-0232-7
Ringle, C. M., Wende, S., & Becker, J.-M. (2015). SmartPLS 3. SmartPLS.
Santos, D. F., Fabricio, A. C. B., & Silva, E. D. (2020). Sistemas de Controle e Alinhamento Estratégico de Simons na Visão de Professores-tutores do Ensino a Distância (IES). EaD Em Foco, 10(2). https://doi.org/10.18264/eadf.v10i2.1031
Schreyögg, G., & Steinmann, H. (1987). Strategic Control: A New Perspective. Academy of Management Review, 12(1), 91-103. https://doi.org/10.5465/amr.1987.4306487
Schumacker, R. E., & Lomax, R. G. (2016). A beginner’s guide to structural equation modeling (4th ed.). Routledge. https://doi.org/10.4324/9781315749105
Shmueli, G., Sarstedt, M., Hair, J. F., Cheah, J. H., Ting, H., Vaithilingam, S., & Ringle, C. M. (2019). Predictive model assessment in PLS-SEM: guidelines for using PLSpredict. European Journal of Marketing, 53(11), 2322-2347. https://doi.org/10.1108/EJM-02-2019-0189
Simons, R. (1994). How new top managers use control systems as levers of strategic renewal. Strategic Management Journal, 15(3), 169-189. https://doi.org/10.1002/smj.4250150301
Simons, R. (1995). Levers of control - How managers use innovative control systems to drive strategic renewal. Harvard Business School.
Siska, L. (2018). How strategic priorities are reflected in features of strategic performance measurement system? Engineering Economics, 29(5), 591-600. https://doi.org/10.5755/j01.ee.29.5.17463
Soman, D., & Cheema, A. (2004). When goals are counterproductive: The effects of violation of a behavioral goal on subsequent performance. Journal of Consumer Research, 31(1), 52-62. https://doi.org/10.1086/383423
Tessier, S., & Otley, D. (2012). A conceptual development of Simons’ Levers of Control framework. Management Accounting Research, 23(3), 171-185. https://doi.org/10.1016/j.mar.2012.04.003
Tsamenyi, M., & Cullen, J. (2010). Introduction to management controls and new organisational forms. Journal of Accounting & Organizational Change, 6(1), 5-8. https://doi.org/10.1108/18325911011025669
Vaz, S. L., & Bulgacov, S. (2018). Envolvimento estratégico da média gerência: Analisando o passado e projetando o futuro. Revista de Administração Contemporânea, 22(3), 380-402. https://doi.org/10.1590/1982-7849rac2018170191
Venkatraman, N., & Camillus, J. C. (1984). Exploring the Concept of “Fit” in strategic management. Academy of Management Review, 9(3), 513-525. https://doi.org/10.2307/258291
Webb, R. A. (2004). Managers’ commitment to the goals contained in a strategic performance measurement system. Contemporary Accounting Research, 21(4), 925-958. https://doi.org/10.1506/KHW0-G7PY-AQEA-718J
Widener, S. K. (2007). An empirical analysis of the levers of control framework. Accounting, Organizations and Society, 32(7-8), 757-788. https://doi.org/10.1016/j.aos.2007.01.001
Yanine, F., Valenzuela, L., Tapia, J., & Cea, J. (2016). Rethinking enterprise flexibility: A new approach based on management control theory. Journal of Enterprise Information Management, 29(6), 860-886. https://doi.org/10.1108/JEIM-06-2015-0054
Author notes
ronaldo.tvr@gmail.comwendernorberto.01@gmail.comeloi.damke@gmail.comlucpanek@gmail.com
Conflict of interest declaration