Cultura y espacio urbano
La representación social del espacio público para el diseño y la gestión de territorios sostenibles. Una propuesta teórica-práctica y metodológica para un urbanismo participativo
The social representation of public space for the design and management of sustainable territoriesA theoretical-practical and methodological proposal for participatory planning
La representación social del espacio público para el diseño y la gestión de territorios sostenibles. Una propuesta teórica-práctica y metodológica para un urbanismo participativo
Revista de Arquitectura, vol. 18, núm. 1, pp. 18-34, 2016
Universidad Católica de Colombia

Recepción: 15 Diciembre 2013
Revisado: 05 Octubre 2014
Aprobación: 02 Octubre 2015
Resumen: A partir de la gestión integral participativa se orienta el desarrollo espacial de los territorios vistos desde el individuo, para comprender la gestión, acción y ordenamiento territorial, desde la diferencia entre la ciudad entendida como lo que es y el espacio público como objeto de observación. Las vías para recolectar la información fueron la revisión bibliográfica y, a partir de la aplicación de una metodología mixta, se evidenciaron las representaciones vivenciales de los individuos que construyen el saber y el conocimiento a partir del espacio cultural vivido, en donde las experiencias y las prácticas del espacio prevalecen en el desarrollo de un urbanismo participativo. La propuesta se consolida a partir del hacer, el saber y el evaluar, en una trialéctica del ambiente humanizado. Se concluye con los aportes de la propuesta en términos teóricos, prácticos y metodológicos, con el fin de validar una gestión humana participativa en la cual el individuo se vaya convirtiendo en un ser creativo que fomente la calidad de vida y el bienestar social.
Palabras clave: desarrollo urbano, diseño urbano, espacio público, gestión urbana, imaginarios urbanos, participación ciudadana.
Abstract: From participatory integrated management, spatial development of the territories seen by the individual is oriented to understand the management, action and land from the difference between the city understood as what it is and public space as an object of observation. The ways to collect the information were the literature review and from the application of a mixed methodology, experiential representations of individuals who build knowledge and knowledge from the cultural space lived, where experiences were evident and spatial practices prevailing in the development of a participatory urbanism. The proposal consolidates from making, knowledge and assessing, in a humanized trialectics environment. This article concludes with the contributions of the proposal in theoretical, practical and methodological terms, in order to validate a participatory human management in which the individual will become a creative being that fosters quality of life and social welfare.
Keywords: Urban development, urban design, public space, urban, imaginary urban management, citizen participation.
Contreras-Lovich, H. N. (2016). La representación social del espacio público para el diseño y gestión de territorios sostenibles. Una propuesta teórica-práctica y metodológica para un urbanismo participativo. Revista de Arquitectura, 18(1), 18-34. doi: 10.14718/RevArq.2016.18.1.3
Introducción
El presente artículo hace parte de los resultados del proyecto de investigación “La representación social del espacio público para el diseño y la gestión de territorios sostenibles. Una propuesta teórico-práctica y metodológica para un urbanismo participativo”, el cual tuvo como entidades participantes a la Universidad Central de Venezuela y al Fondo Nacional en Ciencia, Tecnología e Innovación; también hace parte de investigaciones previas y de la investigación doctoral que desarrolla la autora.
En esta investigación se trata de identificar, definir y describir la representación social que, vista desde las reflexiones tanto teóricas como experienciales, posibilita la manera de percibir la construcción de una nueva teoría que parte de la coyuntura de la fenomenología, pero que se encuentra relacionada con la realidad social que reside en el interior del individuo y que luego se transforma en el exterior a través de la imagen urbana. Este enfoque, orientado al imaginario, reconoce la comunicación con el exterior y da el significado que tiene el espacio público de forma individual y colectiva.
Tales concepciones del espacio permiten construir una metodología que transforme el urbanismo en social, que revitalice y renueve la transculturación del espacio concebido por las relaciones entre el ambiente y el sujeto social que se moviliza como un producto de la noción espacial, orientada a espacios de uso público, planteándose la factibilidad de descubrir las significaciones del mismo en las prácticas cotidianas; donde el sujeto social que construye y reconstruye el significado del espacio, trascienda desde sus vivencias y demuestre la idea real del espacio.
Por otra parte, es pertinente innovar una metodología que le aporte al diseño urbano las posibilidades de ir proyectando los territorios con participación de la comunidad, de tal forma que impulse la visión del profesional diseñador urbano con la visión del usuario, observándose cómo podrían estar conformadas las nuevas maneras de intervenir los espacios públicos, desde una dialéctica constructiva de “participación y diseño urbano”, para deducir la escala de valores ambientales, sociales y culturales representada por ambos factores para el crecimiento urbano. Por esta razón, se plantea que los espacios públicos deben ser estudiados desde la representación, como herramienta integral de la metodología social para su diseño y gestión.
Es por ello que el urbanismo experimental invita a repensar el urbanismo desde los conceptos de un ambiente humanizado, además de reorientar los territorios a partir de la visión sustentable, pensada desde lo global para actuar en lo local. Por otra parte, se conduce a que el sujeto que produce el espacio cultural vivido, conozca la realidad que construye con sus pensamientos y sentimientos. De esta manera, se podría decir que el ambiente humanizado, visto a partir de la experiencia, conduce a captar de manera integral el dinamismo con que se va a transformar la calidad de la vida urbana.
También es importante señalar que el estrato emocional del individuo impera en la experiencia situacional que este vive en el espacio público urbano, y, además, es el que define sus desplazamientos. Con esto se aspira a cambiar el modelo de urbanismo que se ha venido desarrollando en Venezuela, a fin de producir nuevos modelos de desarrollo que cumplan con las diversidades y multiplicidades de pensamientos que organizan la información espacial, ya que hoy en día se debe combatir, no solo la práctica del espacio, ni lo funcional, sino también la transformación con nuevas configuraciones de las relaciones que producen el tejido territorial. De esta manera, la resignificación de lo urbano parte de la integración de las trialécticas que definen cómo podrían construirse posibles caminos a partir de la gestión integral, de la visión del espacio social como un tercer espacio, de la experiencia espacial y de la esfera gnoseológica universal como un espacio cultural vivido, con perspectivas a la construcción de una posible trialéctica que parte del ambiente humanizado.
Además, tratar de comprender cómo los individuos perciben la construcción de la realidad social, internalizada desde su vivencia personal, sus emociones, su visión del mundo, su cultura, sus aspiraciones y sus maneras de comunicarse y verter al exterior los diversos significados que se producen en su territorio, requiere de las significancias del territorio que contiene en el espacio público, así como la interacción que se produce entre los usuarios y ese espacio. A partir de la actitud e identidad que tienen los individuos en sus modos de apropiación de las significaciones e interacciones distintas, se puede observar cómo la gente, sus prácticas y desplazamientos, se expresan a través de los territorios. En este sentido, se propone desde la significación de las representaciones sociales del espacio público, que el individuo construye como el espacio de su propio conocimiento, convirtiéndolo de este modo en la visión de lo cultural vivido para repensar el urbanismo público a través de un atrevido y esperanzador urbanismo experimental-sostenible.
Lo que se buscó en esta investigación fue construir una nueva teoría filosófica que partiera de la coyuntura de la fenomenología, pero que permaneciera entre las relaciones existentes de la hermenéutica y la dialéctica, a fin de que se pueda moldear un modelo etnometodológico que transforme un nuevo urbanismo socialmente terapéutico que revitalice y renueve la transculturación de la convivencia del espacio. La prospectiva de un nuevo urbanismo que trascienda desde las vivencias de los seres humanos, donde se construya el saber y conocimiento a partir del espacio cultural vivido
Planteamiento y foco del problema
Muchas son las áreas del conocimiento y los procesos por los cuales se establece la realidad. Sin embargo, la realidad establecida por el hombre como espacio social, se ocupa del análisis de la construcción social de la misma y de la relación que existe entre el pensamiento humano y el contexto social en el cual se origina. Las representaciones sociales tienen una imbricación con la participación del individuo permitiendo que la gente exprese sus ideas, sueños, utopías. De tal manera que dependa de los intereses humanos, la sociabilidad, como la habilidad de hacer conexiones, vinculando el espacio con los pensamientos, deseos, querencias, afectividad y necesidades que la gente lleva consigo para la construcción de una óptima calidad de vida. Es aquí donde se puede decir que una construcción humana desde la sociología del conocimiento informa de las relaciones entre los individuos y el contexto en el que se desenvuelve la dimensión social del sujeto, lo cual es un movimiento o transformación sistemática de esa realidad.
¿El no considerar la participación humana en la construcción de su espacio social, impide entender la importancia de los sistemas relacionales que los sujetos producen a través del proyecto construido y la interpretación que hace cuando se identifica con él? ¿Cómo detectar si la configuración de ese espacio construido, que luego se vuelve habitable, interpretado y relacionado por el sujeto social como una realidad individual? ¿Dónde está la relevancia del sistema de relaciones sociales expresada a través de la representación de los espacios públicos? ¿Cómo intervenir la realidad para el uso de nuevas metodologías y formas de diseñar territorios sostenibles, desde el punto de vista del sociourbanismo?
Sin embargo, se observa que no siempre es considerada la participación del hombre en la construcción de sus espacios sociales. No se incorpora al diseño del espacio urbano la cuestión dada por cómo el individuo interpreta su interior, cómo lo externaliza y cómo se relaciona con y en él, y cómo se da la representación social como formas de saber práctico que enlazan un sujeto a un objeto considerando, entre otras, las intervenciones del Estado como agente que media en la sociedad de la construcción de los espacios sostenibles. Es por ello que se presenta a continuación una serie de situaciones provocadoras, de carácter integrador, enfatizando en el construir teoría, modelos de diseño urbano, que permitan lograr ciudades diferentes, orientadas al mejoramiento de la calidad de vida y bienestar social adaptados a las realidades humanas particulares (tabla 1).

El planteamiento aquí propuesto es el de construir realidades que, a partir del sociourbanismo, acepten la formación que el hombre hace de su propio espacio, con la orientación de revitalizar los significados que aportan para configurar los territorios de manera integral. Es decir, desde la valoración de la transformación de las realidades que internaliza el individuo como producto de su experiencia vivencial, reivindicar el significado de los espacios culturales vividos a través de sus prácticas tradicionales para la integración justa y equitativa de los territorios, con la visión de incorporar la motivación que sensibilice nuevas transformaciones de la conciencia individual y colectiva, y con esto construir urbanismos participativos que refuercen el desarrollo humano sostenible.
En este marco, el objetivo de la investigación es formular una propuesta teórico-práctica y metodológica que parta de la representación como construcción de los sujetos sociales, que sirva de crecimiento para el diseño y gestión del espacio público en el contexto de territorios sostenibles, a escalas global, nacional, regional, local e individual, desde la perspectiva del entrelazamiento de diversas trialécticas y en el marco de un enfoque de urbanismo participativo visto desde la complejidad.
Determinación del objeto que se persigue
El objeto de estudio en esta investigación trata de establecer la relación que construye el sujeto social con el espacio público urbano, específicamente dedicado a la subjetividad del individuo en relación con el espacio que le circunda. Se propone estudiar bajo cuáles premisas se ha conformado el espacio público urbano, para conocer las diversas maneras de representación a través de las prácticas que el sujeto social tiene en el mismo, en la formación de los valores que los sujetos poseen en su imaginario como parte de su interpretación y representación de los lugares. En la práctica profesional muchos arquitectos y diseñadores urbanos intervienen las ciudades, y lejos de percibir los lugares como espacio relacional en función del colectivo y del paisaje, las ven solo en la dimensión material y formal, restringiendo su labor a la producción de pretendidos objetos estéticamente puros.
Es necesario producir nuevos enfoques para proyectar la intervención de los espacios a través de un trabajo multidisciplinario. Además de desechar el modelo de ciudad que ha asumido el Estado, en contraste con estos nuevos modelos de ciudad donde se incorpora al sujeto social en una cotidianidad colectiva, que aporte herramientas al profesional para la justa interpretación de la realidad. Algunos pasos para obtener las representaciones sociales de los espacios públicos de la ciudad serían:
Dar mayor importancia a la noción de las “representaciones sociales” y orientar a los usuarios acerca de su utilidad en esta investigación. Además, la construcción de esta noción y su diferencia con otras nociones afines, permite tener diversas definiciones y formas de apropiación.
Estudiar la valoración del espacio público urbano. Revisión de congresos mundiales, nacionales o locales de las prácticas en los espacios públicos urbanos y su valoración a través de la apropiación que hace el individuo.
La idea de este nuevo sentido es promover que la gente se apropie de los lugares, y fuera de la identidad que forman en sí mismos, participen en su valoración como espacio cultural vivido en la ciudad, reivindicando el significado de los espacios urbanos vividos a través de sus prácticas tradicionales para la sostenibilidad de los territorios, a fin de contribuir a la construcción de urbanismos participativos.
Metodología
Actualmente, los enfoques metodológicos en las ciencias humanas y sociales son diferentes en-tre sí, porque implican la ubicación de la estructura epistemológica que se quiere conseguir. La relación que debe existir entre la teoría, el método y la técnica, enfatiza el proceso investigativo, con el conocimiento que permite ampliar y establecer comparaciones y relaciones con los modelos operacionales que los individuos construyen en acciones prácticas dadas por la experiencia con el territorio.
La idea de esta investigación, mediante su propuesta metodológica, es establecer que el conocimiento de los ciudadanos que se desempeñan en el espacio urbano sea el objeto de conocimiento, creando un conjunto de descubrimientos que permiten entender los sistemas urbanos, para la comprensión y el análisis de la teoría compleja que se quiere construir como aporte al urbanismo participativo.
El sistema abierto ha tenido relaciones fundamentales en la organización con la que se elige trabajar el conocimiento de las partes en la contemporaneidad, referidas a las acciones, razones y preferencias que se articulan con las actividades de los individuos con lo social. La etnometodología a la cual se hace referencia abarca las propiedades estructurales que tiene el discurso que se ocupa de lo que la gente piensa, considerando los aspectos que relacionan los individuos. La propuesta es formular una visión que establezca el diálogo entre el diseño urbano y el espacio público, para encontrar la comunicación que forma el progreso del conocimiento. Una nueva visión de urbanismo que sitúe la transformación multidimensional e interdisciplinaria representada por las diversas prácticas que se dan en los territorios, como un sistema integral que une las partes con el todo y el todo con sus partes.
La construcción social comienza por descifrar las intenciones que se comunican con las culturas a partir de la percepción y del pensamiento. Esta experiencia de las realidades sociales determina que la coherencia de los sistemas integrales es debida a la formación de la práctica en los universos que el individuo construye. En este caso, la autora se ubica en los roles de la unidad, para encontrar de manera abierta e integral ¿cómo se cumple el desarrollo sostenible en Venezuela y en América Latina?, siendo el motivo para incluir la perspectiva que tiene el Estado sobre esta experiencia.
Para dar alcance al desarrollo de los objetivos, la primera fase de la investigación se concentró en la revisión de autores y aportes a nivel nacional e internacional, al mismo tiempo que los conceptos que fundamentan dichas teorías desde la epistemología y onto-fenomenología, entre los que se pueden destacar los aspectos que se presentan en la tabla 2.

En esta búsqueda se identificaron cuatro autores clave, cuyas teorías fundamentaron la propuesta teórica-práctica y metodológica de la presente investigación, estos fueron: Lindón (2010), Manzanares (2004), Soja (1996) y Fernández (2006).
De esta revisión se extrajeron elementos útiles que buscan ser un aporte original a la ciencia social de lo urbano, partiendo de la visión interna del individuo para la construcción de territorios sostenibles, en donde los participantes de las comunidades se conviertan en los ciudadanos creativos. Esta nueva visión le aporta al diseño urbano las posibilidades de ir proyectando los territorios con participación de toda la comunidad. Para ello se formaron nuevos conceptos dados por las opiniones de los usuarios del espacio público, que buscan contribuir en la ordenación del territorio para su sostenibilidad, lo cual permite redefinir de forma participativa —Participación-Diseño Urbano— al urbanismo, visto desde la visión del ambiente, como un experimento abierto a la participación de sus usuarios, al espacio público entendido como el espacio cultural vivido, y al individuo visto desde sus emociones en la practicidad del territorio, los cuales se presentan a continuación:
Una vez consolidada la propuesta metodológica desde el campo teórico, esta fue validada por medio del análisis e interpretación de resultados de los instrumentos aplicados en tres ciudades latinoamericanas: Mérida (Venezuela), Barranquilla (Colombia) y Quito (Ecuador). La aplicación, como caso de estudio, se realizó en Venezuela, en la Avenida Centenario, Ejido, municipio Campo Elías, estado Mérida, una estructura espacial que permite contrastar la representación social, la participación y el uso de la misma, en el sentido de la consulta previa al diseño, formulada a los interesados, además de aplicar un conjunto de herramientas metodológicas mixtas (cualitativas y cuantitativas) para establecer canales de comunicación fluida con los usuarios. En Quito se hace una consulta pública para entender por parte de los interesados la comunicación de los actores de la ciudad en cuanto al urbanismo visto desde el ambiente, y en Barranquilla se planteó cuál es la comunicación que tienen los actores sobre el urbanismo visto desde el ambiente y la importancia de velar por los derechos etno-ambientales.
A partir del cruce de información se consolidó la propuesta haciendo énfasis en los aportes teóricos, prácticos y metodológicos para un urbanismo participativo, a partir de las representaciones sociales del espacio público, y permitiendo el diseño y la gestión de territorios sostenibles.
Resultados
Trialéctica de la representación como instrumento metodológico para el diseño y la gestión de territorios sostenibles
A partir de la revisión de las teorías presentadas por autores consultados, se reconocen los aportes que convergen en la visibilidad del espacio visto desde la representación en sus diversas dimensiones, las cuales apuntan hacia una metodología universal; se analizan aquí las características de la tríada y se retoman los criterios de Lindón (2010), quien ayuda a comprender que la visión de la trialéctica debe buscar integrar sus propuestas para mostrar que el ser humano está en constante movimiento de la conciencia y que es él quien debe fortalecer desde su interior la esperanza del nuevo cambio que se encuentra en los lugares o momentos urbanos recorridos a través de los desplazamientos o las actividades humanas y que se hilan por la experiencia, con lo cual se forman tejidos de interrelaciones. La trialéctica constituida se explica a través de:
Vínculos existentes entre el espacio y el conjunto. Aquí se produce la relación entre sujeto-objeto, entorno-comportamiento, indivi-duo-paisaje.
Procesos que manipulan, organizan, seleccionan, reagrupan, distinguen y producen las distorsiones en la percepción, de manera consciente o inconsciente.
Se originan a partir de las acciones o prácticas, que varían dependiendo del sujeto, ya que el individuo elige el tipo y la cantidad de información del entorno.
A partir de esto se puede concluir que el decir-hacer se produce a través del pensamiento, ya que el individuo manipula el proceso cognitivo con el saber, por medio del sentimiento y de la experiencia. De aquí parte la tríada del espacio cultural vivido. Modelo que se planteó con la idea de formar nuevas maneras de humanizar el ambiente, que permitan fortalecer la calidad de vida en el territorio del planeta.
Esta trialéctica tiene importancia, ya que se centra en producir un ambiente humanizado, cuyo fin es unir las partes para integrarlo en el todo, pero para que esto exista se deben producir una serie de procesos que materialicen el producto. Tal como lo presenta Manzanares (2004):
… los sistemas abiertos y la complejidad creciente se nutren de la energía que les ingresa, de su disipación y del desorden respectivo [...] ocurriendo en el proceso “trialectológico pentadimensional” que conduce a la existencia de la “realidad” como cambio, que hace que el producto de la “investigación-extensiva” produzca su propio lenguaje (p. 52).
Soja (1996) planteó la idea de producir una “teoría unitaria”, la cual parte de la integración de la “relación de relaciones” que Manzanares propone con una visión de hacer evolucionar los “órdenes sociales” existentes en el “ser, como: individuo, familia, comunidad vecinal, local, regional, nacional y planetaria”. De esta manera, se puede pensar que la “relación de relaciones” es una condición existencial de la “realidad”, como lo señala Manzanares. Pero si estas tríadas se unen para establecer una “teoría unitaria”, se presenta la integración de varios significados que establecen el continuo cambio que plantea la gestión del urbanismo experimental-ambiental, y que es necesaria para producir la “sinergia y la sintergia” en los territorios. Por tanto, Manzanares (2004) permite que se entiendan los sistemas complejos que constituyen la partida que plantea la reconstrucción de una nueva visión del urbanismo desde el ambiente, como una “nueva ciencia que estudie el cómo emergen los comportamientos colectivos del sistema total de las partes y cómo estos interactúan con su medio ambiente”, ciencia que ayuda a pensar los conceptos a profundidad.
Con la integración de los autores citados, a partir del aporte teórico-práctico y metodológico, se propuso una mirada del urbanismo experimental-ambiental desde la visión de un ambiente humanizado, donde se propongan soluciones a través de proyectos que estudien las trayectorias y los comportamientos humanos o del colectivo, representados en la práctica espacial que converge en el individuo a través de: 1) la percepción –imagen–; 2) la representación del espacio, 3) la concepción –palabra– y 4) la sensación, el espacio vivido –sentido. Esto permitiría que la gestión integral analice las soluciones de los problemas urbanos a través de la representación social y urbana como instrumentos metodológicos, y se pueda proponer, para actuar en el hacer y evaluar el decir, a fin de mejorar los procesos de desarrollo con los que se configura el territorio y modifica en su gestión el espacio cultural vivido. El urbanismo experimental invita a repensar el urbanismo desde los conceptos de un ambiente humanizado, además de reorientar los territorios a partir de una visión sustentable, pensada desde lo global para actuar en lo local.
Lo anterior conduce a que el sujeto que produce el espacio cultural vivido conozca la realidad que construye con sus pensamientos y sentimientos. De esta manera, se podría decir que el ambiente humanizado, visto a partir de la experiencia, conduce y acerca a captar de manera integral el dinamismo con que se va transformada la calidad de la vida urbana. También es importante señalar que el estado emocional del individuo impera en la experiencia situacional que este vive en el espacio público urbano, y que además es lo que define los desplazamientos, a fin de producir nuevos modelos de desarrollo que cumplan con las diversidades y multiplicidades de pensamientos que organizan la información espacial, ya que hoy en día se debe combatir no solo la práctica del espacio, o lo funcional, sino transformar con nuevas configuraciones las relaciones que producen el tejido territorial.
De esta manera, la resignificación de lo urbano parte de la integración de las trialécticas que definen cómo deberían de construirse posibles caminos desde la gestión integral de la visión del espacio social como un tercer espacio; y la experiencia espacial y la esfera gnoseológica universal como un espacio cultural vivido, con perspectivas hacia la construcción de una posible trialéctica que parta de formular un ambiente humanizado.
Desde el diseño participativo se planteó analizar e interpretar los escenarios, además de reconocer el sentimiento y los procesos cognitivos a los que les otorga significado. Esto con la finalidad de que el territorio sostenible se integre al diseño y a la gestión participativa, de tal forma que esto permita la organización de los escenarios, fomentándose el análisis de las acciones y los comportamientos recogidos de los procesos cognitivos de los sujetos, para construir los escenarios desde las querencias y los deseos de ellos mismos.
Validación de la propuesta
Para poder aplicar la metodología desde la representación social, fue necesario formular tres preguntas:
Desde la visión del urbanismo participativo en el área, y buscando desarrollar maneras de participación con las que se aspira intervenir o gestionar la ordenación del territorio en el que se habita para construir ciudades sostenibles, en el caso de las escalas global, regional y local e individual de la representación que tienen de Venezuela, Ecuador y Colombia, los participantes coincidieron en lo siguiente:
En el caso de Venezuela:
Se debe velar por el respeto de la diversidad de pensamiento que se encarga de mejorar y transformar las condiciones de vida de las comunidades, de su contexto, a fin de que se facilite la construcción de una sociedad intercultural, equitativa y sostenible.
En el caso de Ecuador:
Se deben transformar los proyectos en legados dados por sus usuarios, de tal forma que los mismos insistan en la planificación y gestión de su desarrollo, para que de esta manera se vele por la calidad de vida y el desarrollo armónico sostenible.
En el caso de Colombia:
Expresaron que solo se alcanzarán compromisos en escalas menores, es decir, desde los habitantes de los contextos locales y regionales, que son los que perciben los problemas de cerca, además de la afectación que las condiciones reales producen en la existencia de los seres y de los grupos y asentamientos humanos vistos como una ecología emocional, que gestione los sentimientos a una construcción de un mundo más armónico y solidario.
En este taller la idea era entender la metodología en la que se sumerge el investigador en la escucha atenta del que enseña desde su experiencia los sentimientos y afectos hacia el espacio. Sin embargo, cada participante o individuo explicó de manera diferente su sentir hacia el estado Mérida.
En el caso de Venezuela, Quito y Colombia, los participantes coincidieron en que el Estado y las comunidades deben encargarse de promover los servicios ambientales, velando por el fiel cumplimiento de las constituciones y de los derechos universales de la Madre Tierra; incentivar la educación formal y no formal, con el fin de explotar las habilidades y los talentos humanos para que ayuden a planificar y gestionar el territorio desde la visión de la sostenibilidad y no solo de la sustentabilidad.(figura 13).

El arquitecto Carlos Vera expresa que el estado Mérida lo compone una gran red de información: turística, cultural, científica, ambiental y urbanística que se debe unir para “HACER.COM”, en pro del desarrollo y la organización por un cambio del ambiente
Fuente: Fotografías del autor durante el taller de representación local de la ciudad de Mérida (16 de septiembre de 2009)

El individuo (a) mostraba que hay que velar por la intersección que produce la comunicación con el centro del espiral de las emociones socioafectivas del entorno
Fuente: Fotografías del autor durante el taller de representación local de la ciudad de Mérida (16 de septiembre de 2009)

El licenciado José Osorio exponía la importancia que tiene la formación secuencial entre el país, el Estado, el municipio y su casa vistos en la integración de un solo hogar que debe estar en armonía con el entorno y el ambiente
Fuente: Fotografías del autor durante el taller de representación local de la ciudad de Mérida (16 de septiembre de 2009)

El individuo (a) que desarrolló este mapa mental del Estado Mérida, dijo que la ciudad está conformada por cuatro aspectos que se integran: 1) área geográfica, 2) el urbanismo, 3) el turismo y 4) la política
Fuente: Fotografías del autor durante el taller de representación local de la ciudad de Mérida (16 de septiembre de 2009)

El individuo (a) mostró la Mérida de antes como un equilibrio armónico entre el espíritu y el ambiente, y la Mérida de hoy como un caos atravesado por la contaminación
Fuente: Fotografías del autor durante el taller de representación local de la ciudad de Mérida (16 de septiembre de 2009)

El profesor Vicente Marcano, médico, muestra que el estado Mérida tuvo un pasado no contaminado, un presente contaminado y un futuro en peligro y riesgo de extinción
Fuente: Fotografías del autor durante el taller de representación local de la ciudad de Mérida (16 de septiembre de 2009)

El arquitecto José Ramón Lacruz define que la identidad del espacio público prevalece a través del uso de los ciudadanos con sus hechos (urbano, arquitectura, espacial y social) como aspectos que se interrelacionan con los pensamientos y sus ciudadanos
Fuente: Fotografías del autor durante el taller de representación local de la ciudad de Mérida (16 de septiembre de 2009)

La ingeniera Eddy Osorio muestra cómo la ciudad no tiene límites, sino que pasó de ser una ciudad no contaminada a una contaminada
Fuente: Fotografías del autor durante el taller de representación local de la ciudad de Mérida (16 de septiembre de 2009)

El individuo (a) mostró que se debía organizar un observatorio o portal donde los organismos entiendan que todos somos comunidad y que el plan de trabajo sería: tomar conciencia, crear calidad de vida, construir un mundo verde que recupere la naturaleza y la vida desde lo socioambiental.
Fuente: Fotografías del autor durante el taller de representación local de la ciudad de Mérida (16 de septiembre de 2009)

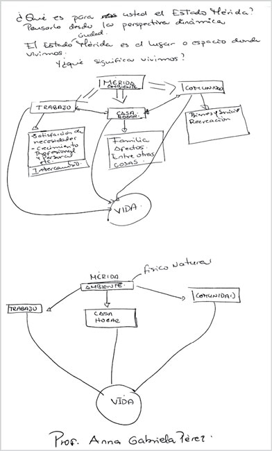
La profesora Ana Gabriela Pérez, a través de un mapa conceptual, define la “perspectiva dinámica con la que entiende el estado Mérida, como un lugar o espacio donde vivimos”, el cual satisface sus necesidades
Fuente: Fotografías del autor durante el taller de representación local de la ciudad de Mérida (16 de septiembre de 2009)

La socióloga Margarita Trezza expresaba que la ciudad de Mérida estaba integrada a las zonas rurales y urbanas
Fuente: Fotografías del autor durante el taller de representación local de la ciudad de Mérida (16 de septiembre de 2009)

La ciudadana Adriana Angarita dice que el estado Mérida es una ciudad viva, con entorno orgánico, y joven por el espíritu del estudiante
Fuente: Fotografías del autor durante el taller de representación local de la ciudad de Mérida (16 de septiembre de 2009)

IV Foro de Ciudad y Ambiente (Quito) en el cual se presentaron las metodologías y dinámicas para prevenir los paradigmas emergentes que hoy en día contaminan al mundo.
Fuente: fotografía del autor.La validación de una metodología que parta de la representación social, para encontrar el manejo del conocimiento en la gente, como maneras para descubrir teorías, conceptos y metodologías innovadoras, que integren una fase exploratoria para acercarse a la realidad o diagnóstico, y una fase final donde se estudie el objeto principal, constituyó el trabajo de investigación.
Los acercamientos a las diferentes maneras de percibir y representar el espacio público, lo cual se comienza a observar a partir de las actividades o prácticas del desplazamiento rutinario o no rutinario con las que los individuos manejan su territorio a diario. En esta fase exploratoria, en los discursos de los individuos se observó descontento por la solución que se le dio al proyecto urbano en Mérida, considerando que el cambio del entorno inmediato del proyecto ha producido daños al ambiente, aumento de la contaminación del aire, contaminación acústica, carencia de espacios públicos y colapso de la movilidad urbana en la ciudad.
En la exploración de Mérida, Quito y Barranquilla se mostró que para integrar cualquier proyecto de ordenamiento en el territorio, es necesaria la educación y formación comunitaria, que produzca despertar en la conciencia y convivencia en el espacio público aledaño, con el propósito de que se manifiesten las necesidades de la movilidad territorial. La prueba exploratoria permite darle confiabilidad a la muestra; con la evaluación del instrumento se puede mejorar y corregir el objetivo de los instrumentos para que la recolección de los datos permita ajustar el continuo cambio de las metas. Es por ello que las opiniones analizadas muestran que los espacios públicos no son valorados como ejes de integralidad de un sistema ambiental, sino que el proceso del conocimiento que tiene el usuario construye los diferentes significados con base en el cubrimiento de sus necesidades sin la visión de la calidad de vida.
La ausencia de motivación para comprender los significados que tiene el espacio público ha llevado a construir algunos territorios carentes de relaciones humanas y de bienestar social, sin darle importancia a la trayectoria histórica, lo cual podría conducir a innovaciones en el mejoramiento y recuperación de estos espacios territoriales, que incidirían en la salud integral de los individuos. Las condiciones humanas muestran que el espacio público proviene de la cultura y de las experiencias vividas por sus comunidades, permitiendo a los sentidos relacionar el conocimiento de los individuos y, de esta manera, se podrían establecer nuevas situaciones territoriales, para crear desplazamientos no rutinarios a fin de ayudar a evitar la aparición de ciertas enfermedades en los usuarios. La visión de los problemas de la salud, como eje integral de las posibles soluciones ambientales, tiene un abanico de respuestas para proyectos urbanos puntuales, que con visión integral podrían establecer pautas para la educación incluyente.
En la representación del espacio público, la planificación en la recolección de los datos fue esencial para hacerla de manera participativa, uniendo a los entes responsables de la calidad de vida y el bienestar social del espacio público.
Esto con la idea de que al articularlos e interrelacionarlos ellos puedan participar en la educación, humanización y revalorización de los espacios públicos, de tal manera que se replantee el sentido que tienen los individuos de ellos, y se defina con las comunidades las situaciones que quisieran provocar para cambiar la visión del urbanismo con el que se cuenta en cada experiencia vivencial.
De esta manera se consideró integrar el conocimiento propio y las representaciones sociales de las comunidades a la planificación y el diseño de sus territorios, para que estas se conviertan en autogestoras del replanteamiento del espacio cultural vivido, afianzando los espacios públicos e impulsando el desarrollo sostenible del territorio en pro de un urbanismo participativo.
Finalmente, de la aplicación de los tres estudios de caso en Mérida, Quito y Barranquilla, se observó lo siguiente:
Aportes para una propuesta de metodología integral para el urbanismo participativo
Esta propuesta implicó la creación de una metodología integral para el urbanismo participativo vista desde tres aspectos: teórico, práctico y metodológico, en la cual trasciende el concepto de territorio sostenible a la unidad del ambiente humanizado; sin embargo, los resultados aquí presentados, más que conclusivos, dejan abierto este planteamiento para que se siga aplicando en próximos estudios en las ciudades de Latinoamérica.
Aportes en lo teórico: unidad del ambiente humanizado y trialéctica del ambiente humanizado
Tomando como partida para esta concepción lo que han expresado Fernández (1994) en la “Tríadica del proceso básico de las realidades colectivas”, Soja (1996) en “El espacio social”, Lindón et al. (2006) en “La experiencia espacial” y Manzanares (2004) en “La esfera gnoseológica universal”, se integraron estas visiones para proponer una triada que fundamente “El espacio cultural vivido”, principal aporte en lo teórico a partir de la presente investigación.
A partir de estas visiones, se introdujeron nuevas maneras de ver la idea de la gestión integral o “relación de relaciones”, como bien lo señala Manzanares, en donde se invitó e indujo a promover la utilización del concepto y la conceptualización del uso, entre el pasado y el futuro, ubicada en un presente dinámico, donde se utiliza la energía e información del colectivo como recurso, planificando hacia el futuro y evaluando retrospectivamente, bajo una relación de ajuste o cambio permanente.
El pasado se plantea como una dimensión que se tiene acumulada y se representa a través del espacio o representación concebida en el pensamiento del ser social. Al conceptualizar el uso o las actividades —Acción Trascendente—, se proyecta por medio del pensamiento social concebido el futuro de lo que se desea planificar y hacer. Con esto se ubica la representación percibida, que está en constante relación con la representación sentida y la vivida.
Del aporte señalado como resultado de esta investigación, se concluyó que sobre el entrelazamiento y la integración de las cuatro visiones estudiadas (Fernández, Soja, Lindón y Manzanares) se produce una síntesis compleja de las realidades por considerar que se expresa en la tríada denominada “ambiente humanizado”, que sustenta una teoría del urbanismo experimental visto desde la experiencia que emerge de la práctica espacial, la representación del espacio y los espacios de representación.
Puede observarse la comprensión de las dimensiones que estructuran estas, entendidas como espacio cultural vivido, espacio en devenir, en el que se constituyen realidades, seres, procesos y fenómenos donde se encuentran inmersos y con los cuales se interactúa, cuya comprensión permite al diseñador urbano planificar y verificar desde concepciones abstractas que se deducen de la realidad concreta, las causas históricas y los efectos que confluyen en los presentes dinámicos en los que se transfiere la información y la energía finita hacia la búsqueda de la realidad futura. Por esto, elucidar las complejas fuerzas que mantienen y cambian las prácticas humanas dentro del espacio constituyó el objetivo principal de configurar ambientes humanizados, los cuales están compuestos por tres dimensiones: el pensamiento social, el sentimiento inmanente y la acción trascendental.
El pensamiento social
Entendido como una creación de la mente, mediante la actividad del intelecto, genera las acciones racionales o las abstracciones de la imaginación (lo abstracto, racional, creativo, artístico, entre otros), permitiendo de esta manera desarrollar estrategias que coordinen una perspectiva común para avanzar hacia el futuro. El pensamiento del individuo se encuentra relacionado con el espacio y su conjunto, es decir, que el individuo se integra con el espacio, con el comportamiento, con el contexto, con el ambiente, el paisaje y el entorno.
La accesibilidad a los lugares está vinculada con el pensamiento del individuo, que parte de la entidad a la cual se proyecta el sujeto, bajo la visión del presente hacia una visión de futuro, e incorpora valores basados en variables de la realidad y la cultura, en las que se articula para representarse, comunicarse y convertir la planificación en acciones. De esta manera se superan los obstáculos entre lo que hay y lo que se proyecta a partir de las relaciones humanas, que son las que transforman a los seres humanos cuando dicen y proponen criterios para solventar sus necesidades y encontrar la calidad de vida y bienestar social al que ellos aspiran.
El sentimiento inmanente
Comprendido como el resultado de la emoción dinámica que tiene el individuo con el objeto físico. Este dinamismo se refiere a la experiencia, que en sí misma permite manipular, organizar, seleccionar, reagrupar, distinguir y producir el reflejo interior que tiene el individuo de la sociedad y los lugares en su dimensión simbólica. La mente es dependiente del flujo de información proveniente de los sentidos: tacto, olfato, gusto, vista y oído, pero también esta información actúa sobre la forma de observar la realidad o el exterior, mostrando que existen diversas formas de hacerlo; esta información proveniente de los sentidos es codificada e integrada posteriormente con los datos existentes en las mentes por algunos términos tales como: percepción, entendimiento, aprendizaje, conocimiento, capacidad mental, abstracción, creatividad, capacidad de evaluación, entre otros.
El hecho de tomar en cuenta al momento de planificar y diseñar ambientes humanizados desde donde el individuo observe y descubra la relación que tiene con la sociedad y el lugar, define el valor que tiene la información en relación con el marco conceptual evolutivo que convierte los procesos cognitivos en desarrollo humano integral; donde los valores de intercambio que dependen de la asimilación de la dinámica intelectual, lógica y social del pensamiento, impulsan a los sentimientos inmanentes que encontrarán su expresión en un modelo inteligente en el que confluye una acción trascendental. Un modelo en el que el espacio concebido contiene las distintas representaciones simbólicas de los seres y sus procesos.
La acción trascendente
La cual no está referida a una realidad externa, sino a la realidad interna que conduce al camino de la vida y a la percepción del mundo. Esta percepción del mundo está dirigida por los comportamientos, las acciones o prácticas espaciales, que van a variar simultáneamente, según la información que elija el individuo sobre el entorno o el medio que le rodea. Es por ello que las prácticas de la movilidad espacial, vistas como desplazamientos donde el tiempo en horas y actividades de las que se hacen cargo los individuos, permiten que se construyan, por ejemplo, espacios para la tercera edad y para sujetos sociales con discapacidades, escenarios como espacios de encuentro, rutinas alternativas de desplazamientos y estilos o modos de vida, entre otros. Es así como la evolución consciente del individuo y del medio en donde se desarrolla y desenvuelve tiene acepción indivisible, es decir, está considerado como una unidad elemental entre el entorno social y su sistema regido por:
El entorno dinámico y sus recursos, al combinarlo con la acción consciente de conocimiento individual, que garantiza que la inteligencia humana o la ecología del sentir humano encuentre la expresión en el espacio de su constante movimiento en el en-torno.
La acción humana ecológica permite continuidad evolutiva si se encuentra motivada por el entorno social.
El desarrollo de la sinergia en el espacio territorial, regido por la energía humana, que depende de la dinámica de actividades del desarrollo socioeconómico hará que se generen valores de intercambio con la implementación de procesos de motivación y acción competitiva, cooperativa y trascendental. Según Manzanares (2004) citando a Luis Gómez de la Vega, el término sinergia se refiere a la dinámica del ciclo energético del uso o trabajo hacia la búsqueda del mayor bienestar material posible, que va dejando paulatinamente un diferencial de trabajos acumulados en el espacio, en la medida en que se convierten objetivos en resultados. Este acumulado de energía en el espacio es un potencial en el tema de la “relación de relaciones” (p. 150).
La aplicación de un sistema de motivación o animación que sea capaz de detectar las necesidades de los individuos que deciden la configuración del territorio obteniendo la recompensa que se genere de sus actos. Esta recompensa es esencial para incentivar la acción; una recompensa intrínseca que forme parte de la actividad misma, como la responsabilidad, el cambio y lo atractivo de la actividad, y una recompensa extrínseca que tenga beneficios. La motivación trascendental permite que el individuo domine su cultura, y pretende concretar el proceso de total independencia social, ecológica y de seguridad, de acuerdo con:
La inteligencia trascendental.
El consenso de los individuos, para que generen compromisos a partir de su influencia energética.
El individuo se convierte en autogestor de su progreso y desarrollo, donde las relaciones de igualdad prevalezcan.
El entrenamiento integral del conocimiento humano, donde el proceso de cognición ecológica sea el primer recurso para ser utilizado a fin de lograr el equilibrio entre el individuo, el entorno y su desarrollo, dentro de los planos de motivación para que haya una convivencia dinámica y armónica.
Para esto es necesario saber que las condiciones cognitivas para un desarrollo sostenible se expresan en:
La acción cognitiva humana progresiva, trascendental y evolucionada del entender humano sobre la dinámica viva del entorno y su espacio sistémico abierto, en su red de relaciones de convivencia, vivencia y evolución.
La armonía entre el entorno noosférico y biosférico (conjunto de inteligencias – múltiples inteligencias – y conjunto de los seres vivos del planeta tierra – vida ecológica), entre el compromiso que deben tener los individuos con las acciones y la conciencia, en cooperación con su entorno social.
El sistema social ecológico no impone la cooperación, sino ella nace y se hace bajo la necesidad, la voluntad y el impulso de supervivencia y de la conciencia que proyecta la realidad actual por la futura.
Los individuos comprenden el sistema social ecológico como una cohesión entre el entorno de vida y la acción social y territorial.
Las imágenes mentales en función del espacio-actividad (pasado-actualidad) y de las ocupaciones sociales en las cuales todos los individuos perciben de forma directa el lugar de residencia, trabajo, compras, ocio, entre otros, se presentan de manera distinta a las del individuo que aprehende por medio de la información recibida de los medios de comunicación y de las relaciones personales. Es por ello que los términos utilizados en la tríada del ambiente humanizado: pensamiento social, sentimiento inmanente y acción trascendental, permiten descubrir las leyes y realidades por las que se rige la convivencia. Por tanto, todo grupo social adopta una forma de organización opinada por la misma sociedad con el fin de resolver eficazmente los problemas de la subsistencia. De tal forma, el espacio solo cobra sentido a través de las representaciones que los individuos hacen de él. Aunque también estos insisten en las formas en que se ve el espacio, en cuanto a las pro-blemáticas comportamentales que se dedican a estructurar y organizar el espacio cultural vivido.
Esto solo se ve a partir de los sistemas de relaciones “individuo-sociedad-espacio-tiempo”, en-tendiendo de esta manera las estructuras y combinaciones de elementos diversos, inscritos como reflejo de sus vivencias y organizaciones. Por tanto, la gestión participativa para hacer ambientes humanizados se da a partir de las emociones de las personas que deciden trabajar en la dimensión socioeconómica y sociopolítica para inducir los cambios permanentes, en el eje del desarrollo continuo. Esta idea de saber cómo el poder induce al ambiente humanizado, en un cambio o ajuste permanente para efectuar la evaluación de la metodología y corregir los errores para volver a comenzar a experimentar, logra que la retroalimentación en el proceso de la gestión sea progresiva y conduzca a los territorios del desarrollo sostenible universal.
El camino que el Estado ha formulado en los últimos años como modelo de país, si bien plantea lineamientos afines a la gestión participativa de la calidad de vida y bienestar social contenido en la Constitución vigente, aún falta camino por avanzar en el proceso de profundizar valores tales como la educación integral sinérgica, servicios básicos, equipamientos urbanos, uso de las tecnologías limpias, reglamentos y manuales comunitarios con visión sostenible, que posibilite ver las situaciones y las causas actuantes como conjuntos y, de esta manera, localizarlos como un todo universal. Es decir, la representación como herramienta metodológica permitiría el acercamiento y la comprensión del “ambiente” que los sujetos vivencian y su influencia en la identidad e imagen del territorio urbano, a fin de dirigir las miradas del desarrollo de los lugares habitados, apropiados e imaginados por quienes viven y sienten en ellos, construyendo cada uno realidades similares o distintas.
Por esta razón, se hace necesario comprender que existe un mundo objetivo, que es independiente de los actos de cognición y accesible al conocimiento, siendo los coordinadores de acciones en una comunidad: generación operacional, con el individuo como centro, y generación operacional como red neuronal. Se enfatiza que la realidad se presenta en los individuos a partir de las representaciones sociales, donde rigen los sistemas de interpretación en su relación con el mundo y con los otros, orientando y organizando las conductas y las comunicaciones en la sinergia cognitiva que articula la pertenencia social de los individuos con las implicaciones afectivas, con las normativas, y, sobre todo, con las interiorizaciones de las experiencias que hacen que el individuo domine su expansión territorial.
Por ello, la tríada sobre el tema de la representación es una teoría unitaria que abarca el espacio social como un tercer espacio, el espacio vivido desde la experiencia espacial y la esfera gnoseológica universal, que conducen a la transformación y nueva configuración del espacio cultural desde lo vivido, es decir, en ella intervienen las emociones y el sentimiento inmanente como parte de la motivación que nos conduce al control y a la empatía del conocimiento y la habilidad social. Se hace imperativo coordinar un urbanismo fragmentario, difuso, e incompleto, donde las comunidades intentan hacer redes y comunicar un avance que no tiene clara la visión de la calidad de vida y bienestar social de los usuarios, motivo indispensable que permitiría reeducar al individuo con la visión de los problemas universales, en avance de la formación de territorios humanos que manejen sus instrumentos para legislar, exigir y cumplir con modelos diversos de sostenibilidad que cooperen con los derechos y deberes que el individuo tiene con su ambiente, visto como un recurso sostenible.
De allí la vigencia de repensar el urbanismo desde las corrientes de la psicología del pensamiento social, psicología inmanente y psicología trascendental, para integrar lo psicológico al conjunto de la vida social, en la percepción de los procesos que configuran a los territorios y, de esta manera, construir y representar la imagen percibida por los individuos.
Aporte en lo práctico: construcción de la gestión humana participativa
En la aplicación práctica de la representación social como metodología para obtener la representación del espacio público a partir de la imagen mental y conceptual, visualizada desde el lenguaje y su discurso, se elaboró un perfil de Mérida, Quito, Barranquilla y sus respectivos problemas. En este momento o fase se incluyeron los actores territoriales claves para la solución de los problemas específicos de cada una de las realidades.
En Mérida se logró encontrar que hace falta darle valor a la gente sobre el contenido de la ordenación territorial, para que manejen la visión integral del espacio público, del desarrollo sostenible y de la aplicación en el urbanismo participativo, mostrando que la gestión es la que se debe impulsar desde los individuos para que se conviertan en emprendedores de sus propias ideas.
En Quito se mostró que los profesionales que se encargan de tomar decisiones importantes en las intervenciones urbanas, han dejado de lado la participación y la opinión de los habitantes; es importante que se tomen en cuenta sus opiniones, con la idea de diseñar y gestionar los territorios en pro de la sostenibilidad y la creación de un urbanismo participativo.
En Barranquilla hay que retomar los derechos universales para impulsar el desarrollo desde la visión sistémica de los individuos para que la educación cambie y se manifieste en la calidad de vida y el bienestar de los territorios.
Con esta visión fue posible construir entre los individuos que habitan el sector y los profesionales (instituciones públicas, privadas, universidades, gobierno, entre otros) un plan de acción inmediata para el desarrollo y gestión integral, donde el individuo es el promotor y líder para que el proyecto tome valores por parte de la comunidad, se apropie de su realidad y además acepte los cambios (que deben iniciarse a partir de ellos) para que se formen verdaderos gestores del espacio intercultural para el desarrollo sostenible.
Aporte en lo metodológico: la representación social del espacio territorial
La representación vivencial vincula a todos los actores que se involucran en las comunidades con la idea de identificar los compromisos prioritarios hacia los problemas en materia del desarrollo sostenible. De esta forma, la sensibilización, motivación y animación de los actores son necesarias para que de manera sistémica se eduque bajo fases o estrategias que le permitan negociar a través de planes de acción que posibiliten la integración de proyectos con acciones de participación que permitan consolidar los espacios culturales vividos en el territorio.
Fase preliminar del diagnóstico
Preparativos y movilización de los actores territoriales. En la construcción de las escalas de representación vivencial se reflexionó sobre los problemas, a fin de elaborar los marcos de colaboración y formación de consensos, formalizando los pasos futuros del compromiso, identificando, revisando y ampliando aquellas materias consideradas consensualmente de interés prioritario. Además, hubo la necesidad de vincular otros actores urbanos de diferentes niveles y plantear algunas estrategias metodológicas para involucrarlos a través de su incorporación a grupos de trabajo multiculturales. Por ejemplo, concordar mecanismos para reforzar la coordinación institucional, movilizando el apoyo social y político a fin de lograr el compromiso necesario para la operatividad de grupos de trabajo multiactorales con coordinación institucional.
Fase diagnóstica
Priorización de temas, problemas y compromisos de los actores territoriales. Cada construcción de representación se debe planificar de acuerdo con los temas y problemas, con la idea de que los eventos vayan mostrando el camino para construir el proceso del desarrollo sostenible de Venezuela, donde se hizo necesario ir formando las visiones integrales de acuerdo con: plan de gobierno, evaluación de ordenanzas y del Plan de Ordenación Urbanística y su evaluación, prueba exploratoria y evaluación científica, evaluación y propuesta de urbanismo socioproductivo, donde surgen otros temas que pueden ser de interés para posteriores investigaciones o la continuidad de la misma.
Fase motivacional
Animación y sensibilización de los actores territoriales. Se debe impartir un llamado por parte de las instituciones tanto públicas como privadas, para organizar el apoyo a la investigación e integrar los saberes desde los ámbitos formales y no formales, con la educación ambiental, e invitándolos a la participación para que los afectados directos puedan buscar bienestar social colectivo. La animación y la sensibilización de los actores que intervienen en los territorios dependen del grado de confianza que tengan en el proceso y la respuesta del mismo como propuestas, para que se llegue a la sostenibilidad y, de esta manera, sean los actores tanto formales como no formales, los que evalúen y controlen los procesos del sistema. Es necesario que la gente sepa cómo velar por los derechos humanos y universales de la madre tierra, para que se cumplan las acciones bajo realidades que puedan mejorar y educar sobre el ambiente de manera sistémica, a fin de sensibilizarlos sobre los riesgos que en ella existen, y formar conciencia para el desarrollo humano sostenible.
Fase ejecutora
Formulación y aplicación de las estrategias. Se deben formular estrategias que permitan negociar y llegar a acuerdos a través de planes de acción que contengan una serie de proyectos territoriales integrales y situacionales, que abarquen los problemas a corto, mediano y largo plazo, a fin de garantizar un desarrollo sostenible. Esto bajo la premisa de que las actividades de los territorios lleven a cabo iniciativas a partir de asociaciones o cooperativas en torno a temas específicos. Este proceso es participativo y permite mediar y conciliar intereses opuestos, a través de la negociación para alcanzar acuerdos en torno al uso conjunto, a los recursos y a la solución coordinada de los problemas comunes. Para organizar esta formulación y aplicar las estrategias es necesario:
La representación como herramienta metodológica puede tener aplicación de diversas formas, para integrar los saberes formales y no formales con la idea de entender desde dónde deben comenzar los cambios en los individuos para conformar territorios sostenibles.
Fase de Identificación de potencialidades
Seguimiento de la evaluación cuantitativa y consolidación del mejoramiento cualitativo, ante una propuesta metodológica mixta. El elemento de participación debe ser apropiado por los actores, ya que ello aumenta la eficacia de las acciones. Esto es producto de la capacidad de utilizar los conocimientos, las energías y los recursos de los actores; también el control, el monitoreo y la evaluación ayudan a implementar los planes y las estrategias. La entrega de información debe ser sistémica y esto hace que se retroalimenten las acciones. Además, integra el proceso participativo y sus enfoques e instrumentos administrativos y de gestión en la manera habitual de agilizar las cosas. Para que la participación funcione como medio para la gestión humana debe:
Por parte del individuo:
Ampliar la escala
Expandir los nuevos enfoques y las iniciativas por parte de los involucrados.
Por parte de la institucionalidad:
Integrar los procesos participativos, los procedimientos, las ideas y prácticas de los actores e instituciones locales hasta convertirse en hábito.
Esto quiere decir que el proceso participativo de toma de decisiones es dinámico y continuamente se autocorrige y autoafina, porque involucra una gama de actores que incorporan las diversas actividades de control (monitoreo) y revisión. La institucionalización es un esfuerzo a largo plazo que vincula el monitoreo y la evaluación del aprendizaje de lecciones a partir de la experiencia, con la réplica y ampliación de la escala de las actividades de consolidación institucional del proceso en su totalidad. Si se logra esto en sus fases, el enfoque participativo se desarrollará para seguir vivo en las entidades territoriales, además permitirá ampliar los instrumentos con que se miden las realidades para darle soluciones integrales al desarrollo sostenible.
Recomendaciones para producir ambientes humanizados
Evaluación de la gestión humana participativa
Se hace necesario formular instrumentos metodológicos adecuados a las diversas etnias y culturas, donde se planteen procesos amenos para solucionar las necesidades y para producir la gestión humana participativa. A la hora de tomar decisiones, se utiliza la verificación de los problemas vistos desde las distintas escalas (global, regional, local e individual), como instrumento destinado a examinar las condiciones y realidades territoriales, a fin de reunir la información, para diseñar el proceso participativo de toma de decisiones de la manera más adecuada a su contexto. La evaluación se debe plantear desde los propósitos de la intervención, como:
Evaluación de las condiciones territoriales (global, regional, local e individual) para que exista un proceso participativo en la toma de decisiones.
Aquí entra la voluntad política y el sentido de pertenencia de los actores en el contexto por desarrollar.
Concordancia en la forma en que las necesidades calzan en el marco del proceso participativo de toma de decisiones y en los posibles niveles de intervención.
Identificación de las fortalezas y debilidades, así como de las oportunidades y amenazas, para concentrarse en los temas de interés prioritarios, a fin de corregir los errores que aparezcan como hallazgos importantes de la evaluación en la gestión de la investigación-acción-participación.
Este es el instrumento base para el diagnóstico de las necesidades territoriales, ya que ayuda a identificar, a partir de las representaciones como herramienta metodológica, las áreas y formas posibles de intervención, en donde hay que: evaluar la vulnerabilidad de los resultados, producir un documento propuesta, tener la herramienta con perspectiva de género, convertirse en facilitador cooperativista de la técnica, consultando lo territorial entre los grupos de trabajo multiactoral, con planes de acción y programas operacionales. De esta manera, habrá proyectos que demuestren cómo la gestión humana participativa aporta a la solución de los conflictos y permite monitorear, evaluar y mejorar las directrices que señalan las instituciones. Las fallas en las sociedades se encuentran en la manera de transmitir el conocimiento hacia el individuo, ya que no se incorpora la parte sociocultural.
Se entiende que los manuales simplemente son formas de guiar los proyectos socioproductivos, pero no son recetas para construir repetidamente modelos de sostenibilidad; dirigen la visión para desarrollar los territorios, pero con apertura a diversos modelos de sostenibilidad, que van acogiendo los habitantes desde su cultura en la construcción de los lugares. Para probar la representación como herramienta metodológica en el diseño de territorios sostenibles, es necesario contar con las expectativas claras de las necesidades y de educar a los sujetos sociales en los sentidos ambiental y humano. Se necesita entender la formación del tejido social para estudiar las posibilidades de innovar, motivar y animar a las comunidades en lo que emprendan como objetivos.
La gestión humana participativa debe contemplar el plan de acción necesario para construir en los espacios territoriales laboratorios puntuales de intervención que manejen la visión integral de los proyectos y pueda inducir la gestión socioambiental —sociedad y ambiente (urbano-rural)—, la gestión territorial —ambiente como un sistema humano—, gestión humana que contemple la calidad de vida, el género y la inclusión social que prevalecen en la gestión del riesgo del desarrollo sostenible.
Referencias
Angarita Arboleda, C. y Amar Amar, J. (2010). Psicología social comunitaria. Enfoques contemporáneos. Barranquilla: Ediciones Uninorte.
Arnold-Cathalifaud, M. (1997). Introducción a las epistemologías sistémico/ constructivistas. Cinta de Moebio (2).
Arnold - Cathalifaud, M. (2003). Fundamentos del constructivismo socio-poiético. Cinta de Moebio, (18). Santiago: Universidad de Chile: Facultad de Ciencias Sociales,.
Bailly, A. y Beguin, H. (1992). Introducción a la geografía humana. Barcelona: Fondo Editorial de Masson.
Bailly, A. (2001). Les concepts de la geogrageographie humaine. Paris: Masson.
Berger, P. y Luckmann, T. (2003). La construcción social de la realidad. Buenos Aires: Edición Amorrortu editores.
Fernández Christlieb, P. (1994). Psicología social, intersubjetividad y psicología colectiva. En Montero, M. (coord). Construcción y crítica de la psicología social (pp. 49-107). Barcelona: Anthropos.
Fernández, R. (2006). El tsunami urbanizador español y mundial. Barcelona: La Llevir, S.L. Virus Editorial.
Glasersfeld, E. von (2005). Aspectos del constructivismo radical. En Construcciones de la experiencia humana. Barcelona: Gedisa.
González, S. (2005). La ciudad venezolana. Una interpretación de su espacio y sentido en la convivencia. Caracas: Fundación para la Cultura Urbana.
Hall, E. (2009). La dimensión oculta. México: Siglo XXI Editores.
Jodelet, D. (2004). Vigencia de las representaciones sociales y su incidencia en las prácticas profesionales. Argentina: Educar. Recuperado de http://portal.educ.ar/noticias/entrevistas/dra-denise-jodelet-vigencia-de.php
Jodelet, D. (1984). La representación social: fenómenos, concepto y teorías. Buenos Aires:
Jodelet, D. (2003). Représentations socials: un domaine en expansion, En Jodelet D. (ed.). Les représentations sociales (7 ed.). Paris: PUF.
Korosec-Serfaty, P. (1986). L’Appropiation de l’espace. IAPC-3. Louavin la Nueve: CIACO.
Lindón, A., Aguilar, M. y Hiernaux, D. (2006). Lugares imaginarios en la metrópolis. México: Universidad Autónoma Metropolitana, Unidad Iztapalapha, Antrophos Editorial, Rubí Barcelona.
Lindón, A. (2010). Seminario de investigación: Teoría geográfica contemporánea II. México: Distrito Federal. Universidad Autónoma Metropolitana de Iztapalapha, Licenciatura en Geografía Humana.
Manzanares, J. (2004). El episteme de una civilización inteligente. Teoría del conocimiento trialéctico. La revelación integralista. Mérida: Venezuela.
Martínez-Andrade, D., De Jesús, M., Andrade, R. y Méndez, R. (2007). Cartografía breve del constructivismo en la sociedad del conocimiento. FRONESIS, Revista de Filosofía Jurídica, Social y Política, 14 (2), 1315-6268.
Morin, E. (1990). Introducción al pensamiento complejo. Barcelona: Gedisa.
Nicolescu, B. (2007). La transdisciplinariedad. Manifiesto. Paris: Ediciones Du Rocher.
Nogué, J. y Vicente, J. (2001). Geopolítica, identidad y globalización. Barcelona: Ariel.
Pakman, M. y Shotter, J. (2005). Construcciones de la experiencia humana. El lenguaje y la construcción del sí mismo. Barcelona: Gedisa.
Pearce, W. B. (2002). Nuevos modelos y metáforas comunicacionales: el pasaje de la teoría a la praxis, del objetivismo al construccionismo social y de la representación a la reflexividad. En Schnitman, D. F. (ed.). Nuevos paradigmas, cultura y subjetividad (pp. 265-284). Buenos Aires: Paidos.
Pérgolis, J. C. (2008). Foro Paisaje y Cultura. Percepciones y emociones en torno a los paisajes. Venezuela, Mérida: Universidad de los Andes. Escuela de Geografía, Facultad de Geografía.
Santos, M. (2000). La naturaleza del espacio. Técnica y tiempo. Razón y emoción. Madrid: Ariel Geografía.
Seamon, D. (1979). Rest in the Geographical World. A Geography of the Lifeworld. New York: St. Martin’s Press.
Soja, E. (1996). Thirdspace. Journey to Los Angeles and other real-and-imagined places. Mass: Blackwell.
Soriano, I. (2010). Arquitectura: intervenciones experimentales y lecturas críticas del espacio-tiempo. México: Universidad Nacional Autónoma de México, Facultad de Arquitectura, Seminario de Titulación I.
Tuan, Y. (1977). Space and Place: The perspective of experience. Minneapolis: University of Minnesota.
Tuan, Y. (2007). Topofilia: un estudio sobre las percepciones, actitudes y valores sobre el entorno. Barcelona: Melusina.
Notas de autor
Maestría en Desarrollo Urbano Local, Mención Diseño Urbano, Universidad de Los Andes (Venezuela).
Dra. Arq. Facultad de Arquitectura y Urbanismo, Universidad Central de Venezuela.
Coordinadora de Asuntos Sociales, Fundación Centro Iberoamericano de Motivación Ambiental (CIMA).
Consultora en UFORGA (Unidad de servicios ambientales – ULA). Metodología para la realización de investigaciones académicas en pregrado y posgrado, Venezuela, México y Colombia, 2014.
Coordinadora en ONG Los Sustentables y Kaltia en México D.F., 2004-2014.
Participación en el Proyecto: Modelos Integrales para espacios bio-habitables, Bambú, México D.F., 2011.
Consultora en metodologías etnometodológicas, Mérida (Venezuela) y DF-Orizaba, México, 2010.
Colaboradora Consejo Comunal “Las Águilas de Santa Ana Sur”, Mérida (Venezuela), 2010.
Coordinadora General, Fundación Centro Iberoamericano de Motivación Ambiental (CIMA), Mérida (Venezuela), 2010-2012.
Coordinadora del Comité de Infraestructura en el Consejo Comunal “Las Águilas de Santa Ana Sur”, Mérida (Venezuela), 2010-2011.
Ejecutivo-mejoramiento de los trabajadores, CIDA, Mérida (Venezuela).
hncl@hotmail.com