Contextos
Recepción: 10 Septiembre 2021
Recibido del documento revisado: 14 Diciembre 2021
Aprobación: 13 Marzo 2023
DOI: https://doi.org/10.14718/RevArq.2022.25.4265
RESUMEN: El Building Information Modeling (BIM) ha generado cambios importantes en la arquitectura y los estudios de patología no son ajenos a ello, pero su inmersión supone retos como armonizar los lenguajes digitales convencionales y contemporáneos aprovechando adecuadamente lo que ofrece el BIM. Este proyecto propuso una metodología partiendo de lo digital-convencional usada actualmente, con miras a vincularla con el BIM, integrando datos gráficos, cualitativos y cuantitativos en todas sus dimensiones para los diagnósticos y las intervenciones, sabiendo que la mirada experta debe formar parte de ello en todo caso. En una primera fase se estructuró la metodología convencional integral usando el concepto mecanismo de daño y la matriz de diagnóstico con los datos recolectados en campo, para ser parametrizados en un modelo BIM promoviendo su adecuado uso y su análisis, al ser posible integrar todas las disciplinas y las fases que intervienen en el proceso. Este artículo presenta la fase de formulación metodológica para la caracterización de edificaciones en su componente de patología, como instrumento de recolección de información en un lenguaje cualitativo y cuantitativo que se pueda gestionar desde el modelo BIM definiendo una estructura y una ruta para la elaboración del protocolo en sus tres fases: reconocimiento, diagnóstico e intervención, e integrando ordenadamente el análisis de la información mediante el método hipotético-inductivo que caracteriza la patología y que, por ahora, solo puede hacerse de la manera convencional.
Palabras clave: Intervención de edificaciones, metodología de diagnóstico, modelación BIM, patología de la construcción, mecanismo de daño, rehabilitación de edificaciones.
ABSTRACT: Building Information Modeling (BIM) has generated important changes in architecture. Although pathology studies are no stranger to this, their immersion involves challenges such as harmonizing conventional and contemporary digital languages and making the most of what BIM offers. This project proposed a methodology, from the conventional digital one currently used, towards one compatible with what BIM allows, by integrating graphic, qualitative, and quantitative data in all its dimensions for diagnoses and interventions, knowing that the expert gaze must be part of it in any case. In the first phase, the comprehensive conventional methodology was structured, using the concept of the damage mechanism and diagnostic matrix with the data collected in the field, to be parameterized in a BIM model, that promotes its adequate use and analysis, making it possible to integrate all the disciplines and phases involved in the process. This article presents the methodological formulation phase for the characterization of buildings in their pathology component, as an instrument for collecting information in a qualitative and quantitative language that can be managed from the BIM model. To this end, a structure and a route are defined for the development of the protocol in its three phases of recognition, diagnosis, and intervention, integrating the analysis of the information in an orderly manner using the hypothetical-inductive method that characterizes the pathology and that, for now, can only be carried out conventionally.
Keywords: BIM modeling, building intervention, building rehabilitation, construction pathology, damage mechanism, diagnostic methodology.
Introducción
El estudio o el análisis de las edificaciones existentes y, específicamente, sus estudios patológicos deben surgir de aplicar un método científico hipotético-deductivo, donde, a partir de la observación, se formula una hipótesis, se deduce un enunciado observacional, se hace una contrastación de este y, finalmente, se produce la confirmación o la refutación de la hipótesis, de lo cual se concluye la causa del estado de conservación de la edificación como base para una intervención certera de los inmuebles. Como lo explican García et al. (2018), la correcta gestión y la correcta intervención del patrimonio histórico requieren inspeccionar las lesiones producidas y establecer el origen de los procesos patológicos, para así generar intervenciones eficaces. Tomando en cuenta que están íntimamente ligados tanto con la historia del edificio como con sus características materiales, se requiere conocer la secuencia de transformaciones, los materiales, las técnicas constructivas y las condiciones del entorno.
Los mencionados estudios han sido progresivamente integrados en la metodología BIM, cuyo objetivo se enfoca en potenciar el empleo de un modelo de información unificado y completo del edificio sobre el cual desarrollar los distintos procedimientos de trabajo de un modo coordinado, sistemático y eficiente (García et al., 2018). Esta metodología se utiliza para describir un proceso colaborativo para producir y gestionar información electrónica estructurada (Historic England, 2017), pero al referirnos a edificaciones ya construidas es necesario partir de contextualizar que, al ser una edificación histórica, la metodología no se concibe de la misma forma como una construcción nueva o una actual (García et al., 2018): se hace referencia, más bien, a Historic Building Information Modelling (HBIM) (Historic England, 2017) a la hora de referirse a cualquier uso de BIM para el patrimonio y la arqueología, incluidas las aplicaciones de documentación, investigación, conservación y gestión de activos. A efectos del presente artículo, se entiende incluido el HBIM en los procesos de diagnóstico, sin excluir las edificaciones preexistentes no patrimoniales1.
Como ejemplo de aplicaciones de esta metodología pueden citarse los estudios que se enfocan principalmente en la construcción de modelos HBIM capaces de capturar la información geométrica de los daños o su variación en el tiempo (Antón García, 2019), donde el mayor reto es la captura de los elementos irregulares (Bruno et al., 2018; Chevrier et al., 2010), materiales no homogéneos, morfología variable, alteraciones, daños y diferentes etapas de construcción, todos los cuales hacen que la creación de un modelo tridimensional preciso y detallado sea una tarea difícil (Barazzetti & Banfi, 2017). Lo anterior, tomando en cuenta que las edificaciones históricas presentan irregularidades, ya sea por la degradación o las deformaciones sufridas durante su ciclo de vida o, simplemente, debido al proceso manual de su realización, lo cual hace que se requiera un análisis específico sobre la modelización y la digitalización de la información, donde, a su vez, se requiere unificar las convenciones, desarrollar familias para cada tipo de lesiones y que estas sean de uso común, además de generar lineamientos que permitan precisar los levantamientos y la toma de datos en campo (Maiezza & Tata, 2019). En ese sentido, si bien esta metodología resulta eficiente y facilita el manejo y la integración de la información en plataformas colaborativas, su proceso de implementación nos pone de cara frente a desafíos que deben ser estudiados, y que evidencian la necesidad de un lenguaje común, que permita un registro y un manejo de información detallada entre el equipo interdisciplinar que participa en el estudio, así como la creación de familias u objetos paramétricos que puedan conformar bibliotecas generales de uso común, como ya existe para edificaciones nuevas (Rivera et al., 2018).
En cuanto a la integración de la información, desafortunadamente, incluso desde antes de la masificación y la regularización del BIM o el HBIM, los diagnósticos y los demás estudios involucrados en los procesos de análisis e intervención sobre lo construido se han consolidado como actividades casi independientes, que se trabajan por especialidades, aunque forman parte de un solo proceso, pero se analizan de manera aislada (Martín Talaverano et al., 2018). La patología no es ajena a ello, pues, si bien debe relacionarse y se nutre con la información de todas las especialidades que acompañan un diagnóstico, el énfasis suele estar en acopiarla de manera limitada, a fin de entregar las conclusiones y las recomendaciones específicas para la intervención y, muchas veces, sin que se involucren los resultados de los demás estudios, o sin que trasciendan de manera directa hacia el proyecto por generar, debido a que su lenguaje de representación no suele integrarse de forma eficiente al modelo tridimensional. Por ello, usualmente una parte de lo alcanzado por el estudio patológico no se integra, se queda corta o no se utiliza en el proceso de diseño, de construcción o de uso, lo que en un entorno BIM resulta injustificable, pues va en contra de su propósito y de la posibilidad de gestionar y analizar integralmente la información, en un flujo continuo y actualizado.
Con la implementación del BIM, estas relaciones inconexas entre las partes de los proyectos se hacen mucho más evidentes, pues saltan a la luz los vacíos en el proceso, agravados por la ausencia de un análisis integral, ante la idea errónea de que la tecnología resuelve gran parte del problema. Dichos vacíos pueden dar como resultado una gran cantidad de información sin análisis exhaustivo, lo cual hace evidente la necesidad de estandarizar lineamientos para trabajar en un entorno colaborativo. Khalil et al. (2020) sugieren seguir investigando para abordar los retos en la estandarización de los entornos BIM y sus formatos de datos, que mejoren la capacidad de integración de la información y la participación de los diferentes actores involucrados en el análisis de la construcción. El registro de los datos patológicos también sigue siendo un reto: almacenar y visualizar la multitud de hallazgos que requieren seguimiento y análisis detallados necesarios para la conservación hace que este ámbito requiera más investigación para resolver tales problemas.
En la actualidad se cuenta con la combinación de múltiples métodos de recolección de datos -incluso, en tiempo real-, pero si son implementados sin un hilo conductor ni una estructura epistemológica sólida o profunda, compatible con el enfoque BIM, se pierde no solo el análisis del problema, sino la posibilidad de aprovechar el potencial de gestión de la información de la edificación, que se pretende con estas tecnologías. A lo anterior se suma una antigua problemática, referente a la pérdida del pensamiento gráfico (Amenedo, 2014), generada por la sustitución del dibujo en papel por el uso de los programas de diseño asistido, donde la riqueza del análisis crítico no se promueve adecuadamente, lo cual favorece aún más la ausencia y la falta de integración de la información.
El enfoque de generación y gestión de información integral para la edificación permite obtener análisis más efectivos, pues promueve identificar la interrelación y la correlación que hay entre las partes, como se sugiere para el estudio macro del patrimonio (Martín Talaverano et al., 2018), donde lo fundamental es la comprensión de la forma como estos datos se encadenan entre sí, el potencial que tiene cada uno de ellos por separado y en conjunto, dentro del flujo de información en todas las etapas de la edificación y del proyecto, o con protocolos como el desarrollado por Jordán (2019), denominado BIMlegacy, que permite integrar la información de documentación y el registro de datos y objetos complejos, lo cual deja clara la necesidad de profundizar en el estudio de modelado de las patologías. Dicho estudio se estructura desde el modelado y el registro de información general, sin contemplar el diagnóstico patológico ni el manejo de la información necesaria para el estudio. Por otra parte, autores como Barontini et al. (2021) plantean una metodología para el registro de información y desarrollan familias paramétricas de las lesiones, con la posibilidad de hacer seguimiento; sin embargo, no abordan completamente el proceso de diagnóstico por mecanismo de daño, para llegar a un diagnóstico preciso.
Entre quienes investigan sobre el tema de HBIM y este tipo de modelación en proyectos patrimoniales, el énfasis lo tiene la elaboración del modelo a través del levantamiento arquitectónico con la parametrización de la geometría y la materialidad, al lado de la información contextual y de la evolución constructiva de la edificación, donde la inclusión de los datos patológicos de deterioros se hace solo de manera gráfica, manualmente o a partir de nubes de puntos, como en los procedimientos que sugiere Guerrero et al. (2021).
Mediante desarrollos tecnológicos relevantes, como el de Rodrigues et al. (2022), se plantea una metodología que involucra la inteligencia artificial (IA) y el uso de sistemas de programación informática para el procesamiento de imágenes con deterioros, las cuales conforman una base de datos a partir de la cual se pueden automatizar y clasificar las anomalías de las edificaciones en un entorno BIM; también, se usa deep learning para la detección inteligente de grietas en edificios, desarrollada por Zheng et al. (2020), o la segmentación automatizada de estas en imágenes de inspección de fachadas, planteada por Chen et al. (2021).
Estas metodologías permiten detectar y procesar, de manera ágil y eficiente, información asociada a los deterioros generando datos sobre estos que, indudablemente, requieren un procesamiento basado en la comprensión del deterioro a partir de un análisis metodológico asociado al mecanismo de daño y a las condiciones particulares de cada lesión, donde no siempre las lesiones con forma y apariencia similares pueden tener el mismo origen. Tal es el caso de las humedades, cuya manifestación es una mancha, a la que siguen la afectación del acabado superficial, el abombamiento, el cambio de color y la presencia de organismos, etc.; pero el origen de las humedades es variable y requiere un análisis de variables y proceso de validación de la causa de cada una de ellas; es decir, identificar de manera precisa la fuente de humedad.
Aún con el BIM, quedan a criterio y manejo del experto el análisis de la interacción y la interpretación de todos los datos allí incluidos, como algo que la tecnología no resuelve por sí sola y con lo cual hay que ser minuciosos a la hora de generar un estudio patológico valiéndose de herramientas BIM o de las distintas tecnologías para documentar y gestionar la información que en torno a este se propone. En ese sentido, para el patólogo y para cualquiera de los modeladores y de los especialistas, como parte del equipo de estudios y diseños para intervenir un inmueble, inmersos en un entorno BIM, el proceso debería, entonces, involucrar una mirada más integral sobre el estudio macro insertándose de una manera más efectiva, que promueva un análisis completo y a fondo aprovechando las ventajas del entorno colaborativo. Por tal motivo se propuso esta metodología, con el fin de identificar la forma más acertada de hacerlo y superar la idea errónea de que la tecnología BIM por sí sola define parte del análisis o, en el otro extremo, que, al mantener parte de la información de manera digital de modo convencional, esta resulta incompatible con el enfoque BIM, lo cual fomenta la ruptura de las metodologías tradicionales.
Tomando en cuenta lo anterior, en el marco del proyecto de investigación Caracterización y clasificación técnica preliminar de las edificaciones patrimoniales colombianas como insumo para su protección sísmica-Primera fase se requería una metodología sistemática y completa que superara las dificultades de integralidad del análisis en la definición del estado de conservación y su compatibilidad con el modelo BIM. Por ello, el grupo de investigación DRICMAEC partió de la hipótesis de que una metodología sistemática elaborada con un lenguaje compatible con el BIM, como base del estudio patológico, ofrecería un proceso adecuado para recolectar y organizar la información necesaria para la caracterización técnica de los inmuebles, pero con la estructura epistemológica requerida como complemento del modelo digital para el análisis y la gestión de la edificación para lo cual fue creado.
Esto no solo se restringiría a las fases de estudio en los proyectos de intervención, sino que se extendería a las demás etapas del ciclo de vida del inmueble, que se relacionan con las dimensiones establecidas en la metodología BIM, 3d, 4d-tiempo, 5d-costo, 6d-sostenibilidad y 7d-mantenimiento (Yang et al., 2021). Esto, a su vez, siempre y cuando se presentara una estructura sólida de reconocimiento y análisis, que soporte el modelado y la gestión de información con datos determinados, que a futuro pudiesen ser también parametrizados para su inclusión, aprovechando la mayor cantidad de herramientas que ofrece el BIM, estudio que ya está adelantando el grupo de investigación, como continuación de lo presentado en este artículo; es decir, la redacción y el ajuste metodológico digital convencional y la definición de los aspectos necesarios para la parametrización para su inserción en el entorno BIM, de manera razonada.
El objetivo general fue, entonces, definir la metodología de diagnóstico patológico, para determinar el estado de conservación de las edificaciones estudiadas, con un lenguaje compatible para su parametrización dentro del entorno BIM.
Esta metodología sirvió de base para la recolección, el registro y el análisis de la información en campo de las edificaciones estudiadas. Todo ello sirvió de insumo en la siguiente fase, donde se incorporó dentro de los modelos BIM creados para estas edificaciones, buscando superar las dificultades propias de generar diagnósticos que realmente surjan de la aplicación de un método hipotético deductivo, más allá de la obtención de un registro de datos sin integrar.
Para ello se construyó un estado del arte y se revisaron en detalle las metodologías propuestas para los estudios patológicos tradicionales, así como su inmersión en el BIM. Se definieron, a través de casos prácticos, su utilidad, su alcance, sus posibilidades y los resultados de la aplicación en los estudios; se identificaron también los vacíos en su concepción, e incluso, en su versión completamente convencional y anterior al BIM y definiendo la necesidad de involucrar, de manera integral y sistemática, los datos relacionados con el modelo tridimensional, hasta alcanzar su interrelación desde el reconocimiento del inmueble hasta el proyecto general, su ejecución y su etapa de uso, para lograr, entonces, mejores resultados y facilitar la toma de decisiones fomentando una verdadera relación entre la teoría y la práctica.
El estado del arte, frente a las metodologías de diagnóstico, mostró que, usualmente, los estudios se acogen a las tres fases estructurantes planteadas por Monjo-Carrió (1997), abordando el proceso desde el estudio y la comprensión del caso, su materialidad, sus características y la definición del estado de conservación, a partir de la confirmación de su desempeño mediante métodos de ensayo, análisis y exploración, hasta la fase de conclusiones y recomendaciones que deberían ser tomadas en cuenta en el proyecto, como se muestra en la Figura 1.

Así mismo, se identificó que los métodos tradicionalmente utilizados pueden resultar insuficientes en un entorno BIM, el cual supera la lógica de los datos de entrada y de salida y su posterior análisis, para ir más allá, hacia un enfoque sistémico del ciclo de vida de la edificación, toda vez que los datos ingresados son básicamente gráficos y, si bien se recopila información de gran valor en el estudio, esta se subutiliza y no queda enlazada con los otros componentes. Aunque las herramientas BIM ofrecen la posibilidad del manejo simultáneo de un gran volumen de información, en el campo de la patología aún persiste la necesidad de un proceso de recopilación y análisis paralelo, que depende de quien realiza el estudio, lo cual continúa trabajándose de manera tradicional.
Por otra parte, en cuanto al BIM, es evidente el avance que han logrado las compañías desarrolladoras de software frente a su utilidad en las intervenciones sobre las edificaciones existentes y el ciclo de vida de los inmuebles, pero, como lo resalta (Mojica et al., 2016), el mayor esfuerzo se ha centrado desde su inicio en la documentación y la recolección de datos, así como su parametrización (Cheng et al., 2015) o en la inclusión de los elementos evolutivos y materiales, cuando se trata de edificaciones existentes (Cheng et al., 2015). Así, la patología, como otros componentes, en algunos casos se sigue tratando de manera convencional en el entorno BIM (Sureda, 2018; López et al., 2018), lo que no garantiza una información centralizada, común e interoperable entre todos los agentes antes, durante y después de la construcción. Entonces, los vacíos se evidencian al no generar un idioma común que facilite una navegación por todas las fases, pues no se recurre a modelaciones tridimensionales de las lesiones, sino a representaciones bidimensionales, y eso genera que todo el potencial de la información recabada quede sin utilizarse o se utilice erróneamente. Por ende, en palabras de Fernández et al. (2018), se requiere, dentro de las posibilidades de mejoras en la implementación de la metodología BIM, respecto al procedimiento tradicional: el desarrollo de estudios patológicos, con la posibilidad de visualizar en un modelo 3D los ensayos y los análisis realizados; que el modelo permita, de forma rápida y sencilla, acceder a los datos más importantes de las inspecciones realizadas, así como de los procesos de deterioro más representativos, documentados a partir de la estandarización de procesos y el manejo de la información, y unificar las convenciones que faciliten el lenguaje para el diagnóstico de las edificaciones. Por su parte, Bruno et al. (2018) afirman que en la actualidad no se cuenta con aplicaciones ni trabajos investigativos sobre la integración de los datos de diagnóstico, por lo que sugiere futuros desarrollos en el tema, así como la posibilidad de manejar datos de diagnóstico computables, de manera que se logre automatizar el diagnóstico, por cuanto hacerlo les permitiría a los diseñadores tomar decisiones sobre intervenciones adecuadas mediante algoritmos lógicos.
Metodología
Metodología para la inclusión del diagnóstico patológico en el entorno de Building Information Modeling
Partiendo de la metodología convencionalmente usada, se inició la revisión de los datos involucrados en cada una de sus partes y la relación establecida entre sí, a través de casos de estudio realizados por diferentes profesionales y tipos de edificación (Chica, 2018). Así mismo, se revisaron las propuestas de inclusión de los estudios patológicos en el entorno BIM identificando los diferentes enfoques y la prioridad en cada uno de los casos; se establecieron así los vacíos o los puntos de fractura en y entre las etapas precedentes y posteriores a los estudios patológicos a la hora de su inclusión en los modelos, sobre los cuales se sustentó el desarrollo de la metodología para el proyecto. De esta manera se definió la necesidad de lograr que los procesos, los procedimientos y los insumos habitualmente manejados en la patología de la construcción, ya convertidos en datos, sean compatibles, se interrelacionen y permitan gestionar la información a partir de modelos que contribuyan a establecer un flujo permanente de información en todos los sentidos para las diferentes fases de la edificación; es decir, no solo sobre las formas de eliminación de las causas y la reparación de las lesiones, que es como convencionalmente se utiliza.
El mecanismo de daño como elemento estructurador del ciclo
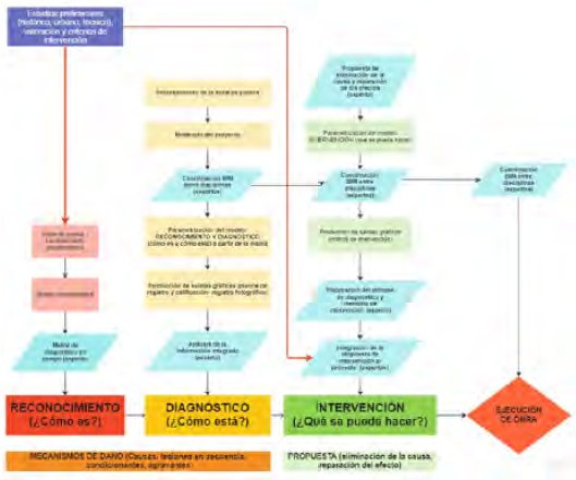
Inicialmente, como se ve en la figura 2, se discriminaron los datos de las tres fases en reconocimiento de las características de la edificación; es decir: ¿cómo es? (la identificación del estado actual del inmueble, reflejado en el diagnóstico), ¿cómo está? Y, finalmente, una propuesta de intervención enfocada en ¿qué puede hacerse? buscando superar las condiciones que afectan la habitabilidad, la funcionalidad, la estabilidad, la seguridad o la durabilidad.

A partir de la estructura metodológica expuesta en la figura 2, se definió como elemento estructurador del proceso metodológico el mecanismo de daño que da origen a la patología de la edificación, el cual se caracterizó detalladamente definiendo cuáles eran sus componentes, como lo muestra la figura 3, pues se identificó que, además de resolver el diagnóstico patológico, comprendía varios de los elementos necesarios para llenar los vacíos propios del estudio y de la relación entre las fases precedentes y posteriores en un entorno BIM.

El mecanismo de daño se encuentra formulado como el resultado de la incidencia de un agente patógeno, que es el verdadero origen del daño, pues cuando empieza a actuar, bien sea en un elemento en adecuado estado de conservación o en uno con un defecto preexistente, desencadena un proceso de deterioro específico, en un orden determinado que no solo da cuenta de la gravedad del daño, sino que permite predeterminar una posible trascendencia, en caso de no atenderse a tiempo. Para explicar el concepto de mecanismo de daño o evolución de la enfermedad, puede realizarse una analogía con un caso conocido en la evolución de una humedad, como se muestra en la tabla 1.

Cada deterioro que se observa en una edificación tiene un mecanismo de daño asociado conocido, como, por ejemplo, la humedad que resulta en un desprendimiento de la pintura o la pudrición de la madera y, finalmente, en el colapso de la estructura, todo lo cual define una secuencia en la que es posible identificar en qué momento del proceso de daño se encuentra el elemento, gracias a lo cual, además, se puede anticipar qué va a pasar si no se interviene en ese punto.
El reto al iniciar el estudio radicará, entonces, en poner en orden la información que salta a la vista desde el edificio en una primera inspección, como se ve en la tabla 1, a la izquierda, aunque a primera vista se encuentre de manera dispersa y desordenada, como se ve a la derecha. Es allí donde se tiene la necesidad de un método que permita ir construyendo y ordenando paso a paso el mecanismo de daño, que es el fin último del estudio, pues el entorno BIM, por ahora, no tiene definido un proceso claro que permita integrar la información que se recolecta en estas inspecciones y trasladarlas a los modelos, por lo cual es necesario garantizar que dicha información sea incluida de manera ordenada, con un lenguaje común, un sentido claro relacionado con la ocurrencia del mecanismo de daño y dispuesta para el análisis del experto, donde la definición de una metodología específica de diagnóstico resulta útil para utilizar adecuadamente la información que integra el modelo en el entorno BIM.
Resultados
La propuesta general de la metodología se presenta en la figura 4.

Es importante determinar de manera precisa la información cualitativa y la cuantitativa con las que serán alimentados los modelos tridimensionales, con algunas características asociadas al tipo de daño, por lo cual aún es necesario empezar a relacionarla y analizarla como se haría en un estudio convencional. Para ello se requiere disponer de una estructura compatible con la lectura que puede generarse en un modelo BIM a través de la parametrización de los daños con su tipificación y de manera secuencial, como van apareciendo, como capas superpuestas en el tiempo, tal como se presenta un mecanismo de daño, para, entonces, hacer comprensible el proceso y, por ende, facilitar el diagnóstico. Es allí donde la presente propuesta evidencia su utilidad, pues permite también referenciar información de los elementos alineada con las coordenadas reales del proyecto, a fin de detectar puntos críticos, correlacionarlos con datos propios del contexto e, incluso, ejercer seguimiento mediante monitoreo remoto.
El mecanismo de daño está basado en la información previa de reconocimiento de la edificación, caracteriza su desempeño y arroja conclusiones útiles para elaborar el proyecto de intervención y uso, por lo cual, a su vez, constituye el hilo conductor del flujo de información en el ciclo de vida cuando se estudia la materialidad; es decir, desde cuando está sano, cómo se va afectando y hasta cuando se lo interviene o se deteriora hasta la ruina. Lo anterior, siempre y cuando se logre recolectar todos los datos y se los parametrice analógicamente, de forma sistemática y continua en relación con las demás partes del proceso, al señalar de manera oportuna los puntos críticos por atender en la edificación, según factores como su constitución material, su edad, su estado de conservación, su durabilidad y su contexto, entre otros.
El mecanismo de daño adecuadamente establecido aportará información sobre el momento en el cual actuar y la forma de hacerlo de manera oportuna, mediante mecanismos como la inspección técnica de edificaciones (De Santiago & González, 2019); por eso resulta útil no solo en fases de intervención, sino en los diseños, los planes de mantenimiento o los procesos de inspección a lo largo del ciclo de vida, como lo muestra la figura 5, pues los mecanismos de daño aparecerán en diversos momentos, debido al normal deterioro progresivo de las edificaciones, como se ve en la parte baja de la imagen, y su ocurrencia o su incidencia dependerán de su identificación y su atención temprana o su adecuada prevención, como se expresa en la parte superior.

Los mecanismos de daño registrados en el modelo Building Information Modeling a través de la matriz de diagnóstico
Para construir el diagnóstico aplicando esta metodología del mecanismo de daño como unidad básica (agente patógeno-lesión y trascendencia) y recolectando la información necesaria para enlazar a otros datos en el modelo HBIM se requiere, entonces, basarse en información específica sobre el bien, el "cómo es"; es decir, haber reconocido e interpretado previamente el edificio. A ello seguirá reconocer "cómo está", por parte del experto en patología, lo cual significa ver los daños que hoy tiene, para poder concluir las causas.
Para ello se requerirá elaborar el proceso de calificación o denominación precisa de los daños, determinando su gravedad, sobre el registro realizado en la primera fase, que es lo que ofrece el modelo HBIM, como muestra la figura 6. Los daños se ordenarán secuencialmente, tras lo cual se formularán las hipótesis de las posibles causas, que es lo que resulta del método científico hipotético-deductivo hasta ahora, no reemplazado por el BIM, sobre lo cual se está trabajando actualmente en una etapa posterior, a partir de la metodología y la parametrización convencional aquí planteadas.

Se propone, además, vincular al modelo la información proveniente de las distintas técnicas implementadas para la caracterización física, química, mecánica, biológica y mineralógica de los materiales y sus deterioros; dichas técnicas involucran múltiples ensayos y datos, muchos de los cuales se recolectan de manera manual y dan pie a posibles inconsistencias en su manipulación, lo que podrían mitigarse mediante la automatización, lo cual también se está trabajando actualmente en el proyecto, a partir de los resultados de la primera fase. Esto, teniendo en cuenta lo expresado por Khalil et al. (2020), quien destaca la relevancia de los datos de patología, ya que pueden beneficiarse de la realización de los conceptos gemelo digital e internet de las cosas (IoT), pues a partir de ellos pueden proporcionarse datos de seguimiento actualizados y cruciales de cualquier patología identificada que requiera dicho seguimiento y mantener actualizada la información, lo que puede conducir a una planificación más oportuna, más realista, más precisa y más fiable para la conservación del edificio y para abordar los riesgos patológicos urgentes.
Este proceso deberá contemplar, de manera complementaria, determinar los métodos necesarios para comprobar las hipótesis, definir las medidas preventivas provisionales, establecer la metodología de operación para ello y ejecutarla en cada uno de los sistemas identificados dentro de la edificación. Posteriormente, se concluirá en un diagnóstico integral que involucrará el reconocimiento de los mecanismos de daño y la diferenciación entre las causas y sus efectos, todo lo cual será clave para una adecuada intervención y una adecuada inclusión en el proyecto general, lo que finalmente conducirá a una correcta intervención en función de las características propias del edificio optimizando los tiempos, reduciendo el error de los diagnósticos y los reprocesos y, por ende, los costos en la fase de intervención o en la de ejecución. Respecto a este tema habrá que hacer la aclaración de que no todos los proyectos de conservación tienen como fin último la intervención, por cuanto en la documentación del patrimonio también el BIM es una herramienta útil.
Para todo ello, la metodología propuesta, afín al entorno HBIM, es la recolección y la parametrización digital convencionales de información, por medio de una matriz de diagnóstico que sintetice y relacione entre sí los componentes del estudio, como se muestra en la figura 7. Los insumos para dicha matriz actualmente se construyen en campo, por medio de instrumentos como las fichas de registro y calificación, así como el registro fotográfico general y detallado; toda esta información es susceptible de ser incluida en el entorno BIM, a través de nubes de puntos, fotogrametrías y parametrización digital.

Por último, el componente de intervención, que comprende la eliminación de la causa y la reparación de los efectos, será expresado en términos de ítems y capítulos de obra relacionados de manera directa con la información recolectada inicialmente sobre el inmueble, sin perder la coherencia entre lo encontrado al principio y las propuestas que se realizan, que genere un hilo conductor capaz de asegurar la relación entre todos los componentes. Todo ello facilitará el paso a la extracción de la información parametrizada en el modelo, la cual será útil para elaborar tablas a partir de parámetros compartidos, necesarias para conformar el presupuesto, las especificaciones y la programación de obra, para su integración al proyecto en las fases de intervención y de mantenimiento. En esta última, a futuro se tienen variadas posibilidades y retos por resolver, como lo plantean Lu et al. (2020), al integrar otras tecnologías, como la IA, machine learning y el análisis de datos, para crear modelos digitales dinámicos.
La organización integral y secuencial de la información permite estructurar sistemáticamente el proceso de definir el estado de la edificación, con el fin de racionalizar y presupuestar adecuadamente las operaciones de intervención, de modo que se integren adecuadamente al entorno común de datos, que conformará el expediente técnico de la edificación2.
Para lo anterior, es necesario definir los comportamientos específicos del edificio estudiado, las acciones necesarias y los momentos en los cuales dichas acciones deben ser aplicadas, priorizando la atención de los daños según su gravedad.
Siguiendo la misma lógica, esta metodología incluye la formulación de unas salidas gráficas a partir de formatos de base, que pueden ser modificados en función del caso específico de estudio, para garantizar la eficiencia en el trabajo. Dichas salidas gráficas se denominan fichas de registro, calificación de daños y prediagnóstico, que nutren la matriz, como se muestra en la figura 8 y su detalle en la tabla 2. La matriz, por su parte, es el insumo para el desarrollo de alternativas para recolectar y visualizar la información que se está trabajando actualmente en el proyecto, con el fin de promover que la información sea digital desde su recolección, para facilitar así su uso, su disponibilidad y su confiabilidad.


Con las salidas gráficas consignadas en la matriz se busca calificar y diagnosticar el edificio en todas sus dimensiones y sus componentes, utilizando los capítulos de obra comunes, compatibles con la parametrización del modelo tridimensional; todo ello, orientado a saber cómo es; a su vez, los capítulos, pueden unirse o dividirse en partes más pequeñas, dependiendo del tipo y de la complejidad del caso de estudio. De estos mismos elementos se registrarán los daños encontrados, para responder a la pregunta: ¿Cómo está? En este caso, el modelo tridimensional suplirá la información gráfica y las fichas aportarán la información complementaria elaborada por el experto en campo.
La matriz de diagnóstico también aportará la información cualitativa y cuantitativa complementaria para las salidas gráficas de registro y calificación de daños desarrollados a partir del modelo HBIM, donde se incluirán de manera tridimensional las lesiones encontradas en campo, lo que permitirá generar los planos de calificación; es decir, dotar de atributos y parámetros las lesiones registradas mediante las nubes de puntos o las fotogrametrías para el modelo tridimensional, en vez de solo la información gráfica3. Después de esto, los datos deben analizarse críticamente, clasificarse, medirse y tipificarse según lo encontrado y, a partir de allí, tener una lectura integral del problema, lo cual hasta ahora solo puede lograrse manualmente, a partir del conocimiento y la experiencia, de allí el cuidado cuando se confía todo el proceso al modelo tridimensional.
Para facilitar esa lectura y ese análisis se generó una serie de convenciones que representan las propiedades del objeto; propiedades no solo físicas (masa, peso, volumen, etc.), sino, además, su estado actual (causas, lesiones, nivel de daño, etc.) y que recogen, a su vez, los parámetros de los deterioros para su inserción en el modelo BIM. Estas informaciones se relacionan entre sí siguiendo la secuencia del mecanismo de daño, a través de lo cual después podrán integrarse al modelo, por ahora como metadatos, y más adelante, como anotaciones (elements keynotes), como se muestra en las figuras 9 y 12, donde quedan asociados la materialidad y el diagnóstico.

Cada conjunto de convenciones conformará un mecanismo de daño, y así se tendrá claramente diferenciada la lesión, junto con la causa y el origen, así como su secuencia de aparición; todo ello será el reflejo de la información consignada en la matriz de diagnóstico elaborada por el experto. La profundidad de la lesión y el área alcanzada también incidirán en la determinación del nivel de daño, para lo cual puede utilizarse una combinación de estos tres factores, como se muestra en la figura 11. Con esta tabla podrá valorarse, en una medida razonada y comprensible, la gravedad del daño, por lo que será posible hablar un lenguaje común entre quienes participan en el equipo a cargo del modelado y determinar la prioridad de atención más adelante, a la hora de formular la intervención.


A lo anterior, le seguirá la contrastación de los datos con métodos de análisis específicos, cuyos resultados -también, mediante una parametrización convencional, por ahora- son susceptibles de incorporarse al modelo BIM. Para ello, igualmente, se han elaborado instrumentos de registro sistemático; como un ejemplo de dichos instrumentos desarrollado por el equipo, se muestra el de medición de humedad directa con humidímetro de contacto, dado en porcentaje y posición, con los datos tomados en campo, que se grafican y posteriormente se relacionan de forma directa con el edificio y, en este caso, con el modelo, como se muestra en las figuras 12 y 13. Se define así la forma de integrarse al entorno BIM, para lo cual ya se encuentran disponibles múltiples métodos de adquisición convencional de datos mediante dispositivos de monitoreo remoto.


Continuando hacia el tercer componente de intervención, este contemplará la eliminación de la causa y la reparación del efecto, información obtenida al haber determinado los elementos y las cantidades de material afectados, medibles en el modelo, al disponerse del diagnóstico claro cruzado con la intervención para cada mecanismo de daño y sus respectivos niveles de avance identificados. Esto permite producir las cantidades de obra para el presupuesto de intervención y las especificaciones claras, en correspondencia con los metadatos con los que se ha alimentado el modelo, complementados con las salidas gráficas, según se muestra en la figura 14, -las convenciones son pertinentes en las salidas gráficas, pero el modelo BIM contendrá toda la información dentro de las propiedades de cada elemento-.

Tomando en cuenta la importancia de la valoración, la metodología planteada para el estudio patológico está pensada para que vincule la propuesta de análisis, la valoración, el diagnóstico, el diseño y la intervención con la ejecución de la obra, considerando, a su vez, que actualmente existe un problema entre esos dos escenarios -lo diseñado y lo que se construye-, lo cual genera sobrecostos y reprocesos en obra, además de afectaciones irreversibles en los inmuebles y sus valores.
El paso final de la matriz de diagnóstico supone integrar la información correspondiente para presupuesto en relación causa/efecto y programación para la intervención, como se muestra en la tabla 3, para permitir la cuantificación de los valores generales de intervención. De acuerdo con lo anterior y si la información está lista e integrada, es posible intervenir de una manera acertada.

La información documentada pasará a formar parte del informe y del expediente técnico de la edificación y servirá de base a la hora de realizar la inspección técnica, para el desarrollo de planes de mantenimiento y, finalmente, para hacer seguimiento de la edificación en el tiempo, mientras se suma al conjunto de datos del modelo BIM que se manejan en la gestión propuesta por este enfoque. Dicha información también será útil en el proceso de ejecución y seguimiento de obra, al detectar interferencias entre especialidades con otros tipos de software especializado y, de ese modo, anticipar y prevenir sobrecostos y retrasos en la obra, además de ser una herramienta indispensable para la toma de decisiones que integra todas las disciplinas que intervienen en el proceso, como se ilustra en la figura 15.

Discusión
Los resultados presentados forman parte de la metodología desarrollada para la recolección y la gestión de información del proyecto de intervención, que busca incorporar los estudios patológicos al entorno BIM, no solo aprovechando las ventajas de la graficación digital, sino incorporando los parámetros que hasta hoy se manejan de manera convencional -y a veces, manual-, por la dificultad propia de incluirlos en el modelo tridimensional. Lo avanzado es la definición detallada y sistemática de los componentes del método para el estudio patológico, lo cual, hasta el momento, solo se ha hecho de manera genérica y con algunos mecanismos de daño aislados, como las humedades y las grietas, y conservando las tres fases macro y generales propuestas por Monjo-Carrió (1997). Como ya se mencionó, la parametrización digital no es posible sin una detallada estructura epistemológica, que permita identificar cuál es la información que conforma el estudio, cuáles serían los datos por recolectar, la manera de incorporarlos en el modelo y la relación entre cada uno de ellos. Por lo anterior, la metodología aquí propuesta permite generar la base para un protocolo que logre la inserción al entorno HBIM, no solo en términos gráficos o metadatos, sino -lo que es más relevante para los estudios patológicos-, disponerla de manera ordenada y conexa para lograr la correlación de la información que hace el experto.
Por otra parte, la propuesta logra definir no solo la incorporación usualmente fragmentada de los datos convencionales del estudio patológico -y que presenta inconvenientes de falta de integralidad en el método convencional-, sino que determina datos como la caracterización de los materiales, los daños y el comportamiento de los sistemas y define la relación entre ellos a través del concepto mecanismo de daño, todo lo cual es la base para integrarse a fases preliminares, como el reconocimiento del edificio, y posteriores, como el proyecto, la intervención, la inspección y el mantenimiento. A esta etapa le sigue otra, que se halla actualmente en proceso, por medio de la cual se busca parametrizar, modelar los datos y definir roles HBIM, dependiendo de las particularidades de la edificación y verificando su incorporación al modelo, lo cual, según este proyecto, resulta factible y necesario.
Conclusiones
El avance en la implementación del HBIM constituye una oportunidad y una necesidad para todos los ámbitos de la arquitectura y la ingeniería, pero aún no se ha establecido un lenguaje común que facilite su uso, lo cual muchas veces hace complejo su desarrollo. En el caso de los estudios patológicos, la incorporación de la información gráfica no es suficiente para su desarrollo ni, tampoco, para aprovechar las ventajas del trabajo colaborativo que promueve el BIM, por lo cual se hace necesario, ya teniendo la base metodológica que define cómo involucrarlos, seguir con la determinación de los datos y su parametrización para el entorno mencionado, que en este caso se tomó a partir de los mecanismos de daño.
El desarrollo BIM contribuye a profundizar el análisis hecho por un especialista en el campo de la patología, por lo cual es una necesidad dentro de este entorno compartir información en tiempo real para un equipo de profesionales con diferentes roles y especializados en diversas disciplinas, de modo que contribuyan a tomar mejores y oportunas decisiones unificando el lenguaje y generando modelos útiles para la gestión de las edificaciones y de los recursos dedicados a ellas. Por su parte, para la patología de la edificación, involucrar todos los momentos de la materialidad con los mecanismos de daño constituye un buen punto de partida para construir los expedientes técnicos de la edificación, que aportan a la gestión efectiva de los inmuebles en las diferentes dimensiones del BIM.
Referencias
Amenedo, G. (2014). El dibujo a mano alzada como herramienta en el proceso de diseño. Reflexión Académica en Diseño y Comunicación N°XXII. (Buenos Aires), 14(22). https://fido.palermo.edu/servicios_dyc/publicacionesdc/vista/detalle_articulo.php?id_libro=483&id_articulo=10119.
Antón-García, D. (2019). Modelado de información y alteraciones geométricas para respaldar el análisis preciso de activos patrimoniales. https://core.ac.uk/download/pdf/286563568.pdf.
Barazzetti, L., & Banfi, F. (2017). Mixed Reality and Gamification for Cultural Heritage. En Historic BIM for Mobile VR/AR Applications (pp. 271-290). Springer.
Barontini, A., Alarcon, C., Sousa, H., Oliveira, D., Masciotta, M., Azenha, M. (2021). Development and Demonstration of an HBIM Framework for the Preventive Conservation of Cultural Heritage. International Journal of Architectural Heritage, 16(10), 1451-1473. https://doi.org/10.1080/15583058.2021.1894502.
Bruno, S., De Fino, M., & Fatiguso, F. (2018). Historic Building Information Modelling: performance assessment for diagnosis-aided information modelling and management. Automation in Construction, 86, 256-276. https://doi.org/10.1016/j.autcon.2017.11.009.
Chen, K., Reichard, G., Xu, X., & Akanmu, A. (2021). Automated crack segmentation in close-range building façade inspection images using deep learning techniques. Journal of Building Engineering, 43, 102913. https://doi.org/10.1016/j.jobe.2021.102913.
Cheng, H.-M., Yang, W.-B., & Yen, Y.-N. (2015). BIM applied in historical building documentation and refurbishing. The International Archives of the Photogrammetry, Remote Sensing and Spatial Information Sciences (Taiwan), XL (7), 85-90. DOI:10.5194/isprsarchives-XL-5-W7-85-2015.
Chevrier, C., Charbonneau, N., Grussenmeyer, P., & Perrin, J. (2010). Parametric Documenting of Built Heritage: 3D Virtual Reconstruction of Architectural Details. International Journal of Architectural Computing, 8(2), 135-150. http://www.grcao.umontreal.ca/charbonneau/articles/IJAC.pdf.
Chica-Segovia, A. (2008). Aportes a la optimización de la metodología para la protección sísmica de edificaciones patrimoniales. Revista Facultad de Ingeniería UPTC, 18(26), 51-70. https://revistas.uptc.edu.co/index.php/ingenieria/article/view/1379/1374.
Chica-Segovia, A. (2018). Caracterización y clasificación técnica preliminar de las edificaciones patrimoniales colombianas como insumo para su protección sísmica- primera fase. Estudio selectivo realizado a un grupo de proyectos de intervención de edificios de los siglos XVI y XVII presentados al Ministerio de Cultura y al Instituto Distrital de Patrimonio Cultural. Informe de investigación. Universidad Nacional de Colombia.
De Santiago, E., & González, I. (2019). El deber legal de conservación, la ITE y el IEE: nuevos instrumentos normativos para el impulso de la conservación y la rehabilitación edificatoria. Informes de la Construcción, 71(554), e287. https://doi.org/10.3989/ic.63735.
Fernández, J., Teixeira, T., & Fernández, J. (2018). Implementación de la metodología BIM en los estudios patológicos. REHABEND 2018 Congress. Construction Pathology, Rehabilitation Technology and Heritage Management, 15-18.
García, E., Jordan, I., Nieto, J., & Checa, A. (2018). BIM aplicado al Patrimonio Cultural. Documento 14. Guía de usuarios BIM. Building SMART Spain Chapter. https://www.researchgate.net/publication/330183791.
Guerrero, J. M., Pinto, F., & Mora, G. (2021). Un modelo HBIM aplicado a la lectura diacrónica de la arquitectura: la capilla de los Tocino (s. XV) de Jerez de la Frontera. Arqueología de la Arquitectura, 18: e112. https://doi.org/10.3989/arq.arqt.2021.004.
Historic England. (2017). BIM for Heritage: Developing a Historic Building Information Model. Swindon. Historic England. https://histori-cengland.org.uk/advice/technical-advice/recording-heritage/.
Jordán, I. (2019). Protocol to manage heritage building interventions using Heritage Building Information Modelling (HBIM) [Tesis doctoral]. Universitat Politècnica de València & University of Huddersfield. https://riunet.upv.es/bitstream/10251/128416/1/Jord%C3%A1n%20 -%20Protocol%20to%20manage%20heritage-building%20interventions%20using%20Heritage%20Building%20Information%20M....pdf.
Khalil, A., Stravoravis, S., & Backes, D. (2020). Categorisation of building data in the digital documentation of heritage buildings. Applied Geomatics, 13(1), 29-54. https://doi.org/10.1007/s12518-020-00322-7.
López, F. J., Leonores, P. M., Llamas, J., Gómez García Bermejo, J., & Zalama, E. (2018). A review of heritage Building Information Modeling (H-BIM). Multimodal Technol. Interact (Valladolid), 2(2), 21. https://doi.org/10.3390/mti2020021.
Lu, Q., Xie, X., Parlikad, A. K., Schooling, J. M., & Konstantinou, E. (2020). Moving from Building Information Models to Digital Twins for Operation and Maintenance. Proceedings of the Institution of Civil Engineers - Smart Infrastructure and Construction, 1-9. https://doi. org/10.1680/jsmic.19.00011.
Maiezza, P, & Tata, A. (2019). Modelling and Visualization Issues in the Architectural Heritage BIM. University of L'Aquila, L'Aquila, Italy. Graphic Imprints. https://doi.org/10.1007/978-3-319-93749-6_42.
Martín Talaverano, R., Cámara Muñoz, L., & Murillo Fragero, J. I. (2018). Análisis integrado de construcciones históricas: secuencia estratigráfica y diagnóstico patológico. Aplicación en la iglesia de Santa Clara (Córdoba). Arqueología de la Arquitectura, (15), e067. https://doi.org/10.3989/arq.arqt.2018.001.
Mojica, A., Valencia, D. F., Gómez A., & Alvarado , Y. A. (2016). Planificación y control de proyectos aplicando "Building Information Modeling" un estudio de caso. Revista Ingeniería (Mérida), 20(1), 34-45. https://www.redalyc.org/pdf/467/46750927004.pdf.
Monjo-Carrió, J. (1997). Patología de cerramientos y acabados arquitectónicos. ETS Arquitectura Universidad Politécnica de Madrid.
Rivera, B., Merchán, P, Salamanca, S., Pérez, E., Moreno, M. D., & Merchán, M. J. (2018). Pasado, presente y futuro de los HBIM. En Actas de lasXXXIXJornadas de Automática, Badajoz, 5-7 de septiembre de 2018 (pp. 1077-1084). https://doi.org/10.17979/spudc.9788497497565.1077. https://doi.org/10.17979/spudc.9788497497565.
Rodrigues, F., Cotella, V., Rodrigues, H., Rocha, E., Freitas, F., & Matos, R. (2022). Application of deep learning approach for the classification of buildings' degradation state in a BIM methodology. Appl. Sci.,12,7403. https://doi.org/10.3390/app12157403.
Sureda, P. L. (2018). Procedimiento para la implementación de la evaluación técnica de edificaciones mediante el empleo de tecnologías BIM [Trabajo de grado Arquitectura]. Universidad Marta Abreu. Las Villas. https://dspace.uclv.edu.cu/handle/123456789/10041.
Yang, A., Mingzhe, H., Qingcheng, Z., & Yuhui, S. (2021). Adopting Building Information Modeling (BIM) for the Development of Smart Buildings: A Review of Enabling Applications and Challenges. Advances in Civil Engineering, 2021, Article ID 8811476, 26 pages. https://doi.org/10.1155/2021/8811476.
Zheng, M., Lei, Z., & Zhang, K. (2020). Intelligent detection of building cracks based on deep learning. Image and Vision Computing, 103, 103987. https://doi.org/10.1016/j.imavis.2020.103987.
Notas