Artículos
Cuestionario sobre acontecimientos traumáticos severos NOM-035-STPS-2018: confiabilidad y validez
Questionnaire on severe traumatic events NOM-035-STPS-2018: Reliability and validity
Cuestionario sobre acontecimientos traumáticos severos NOM-035-STPS-2018: confiabilidad y validez
Psicología Iberoamericana, vol. 34, núm. 1, e341843, 2026
Universidad Iberoamericana, Ciudad de México

Recepción: 01 Abril 2025
Aprobación: 30 Septiembre 2025
Resumen: Un tema relevante en la psicología organizacional es el análisis de los acontecimientos traumáticos severos como fuentes de estrés laboral. Este estudio tuvo como objetivo evaluar la consistencia interna, así como la validez factorial y de constructo de un instrumento para medir dichos acontecimientos. Se trató de un diseño no experimental, transversal y descriptivo, con una muestra de 2936 trabajadores de la Ciudad de México seleccionados por conveniencia. La muestra estuvo conformada por 1115 mujeres (38%) y 1821 hombres (62%), con un rango de edad que abarcó desde los 18 años hasta más de 52 años. Para la evaluación se empleó el instrumento establecido en la Guía I de la Norma Oficial Mexicana 035, emitida por la Secretaría del Trabajo y Previsión Social. El análisis estadístico incluyó técnicas descriptivas, consistencia interna con KR-20, Alfa de Cronbach y ω de McDonald, validez factorial exploratoria con componentes principales y rotación Varimax, y confirmatoria mediante modelamiento de ecuaciones estructurales. Los resultados mostraron niveles adecuados de confiabilidad ser y validez, lo que confirma que el cuestionario sobre acontecimientos traumáticos severos presenta propiedades psicométricas satisfactorias para su aplicación en población mexicana.
Palabras clave: salud, estrés, riesgo, psicometría, psicología.
Abstract: A central topic in organisational psychology is the examination of severe traumatic events as sources of occupational stress. This study assessed the internal consistency, factorial validity, and construct validity of an instrument designed to measure such events. Employing a non-experimental, cross-sectional, and descriptive design, data were collected from a convenience sample of 2,936 workers in Mexico City, comprising 1,115 women (38%) and 1,821 men (62%), aged between 18 and 52 years. The assessment utilised the instrument outlined in Guide I of the Mexican Official Standard 035, issued by the Ministry of Labour and Social Welfare. Statistical analyses comprised descriptive techniques; internal consistency tests using KR-20, Cronbach’s α, and McDonald’s ω; exploratory factor analysis with principal components and Varimax rotation; and confirmatory factor analysis through structural equation modelling. The findings demonstrated satisfactory reliability and validity, confirming that the questionnaire on severe traumatic events possesses strong psychometric properties for application in the Mexican workforce.
Keywords: health, stress, risk, psychometrics, psychology.
Introducción
Este artículo está estructurado de la siguiente forma: en la sección de introducción se definen los factores de riesgo psicosocial, específicamente acontecimientos traumáticos severos; enseguida se revisan estudios previos sobre la medición de los acontecimientos traumáticos en el trabajo y las implicaciones de la norma 035 emitida por la Secretaría del Trabajo y Previsión Social en México (stps). Posteriormente, la metodología describe el diseño, la selección de la muestra, la forma de recolección de datos y los métodos estadísticos empleados en el estudio. En la sección de resultados, se presentan los hallazgos obtenidos a partir de las medidas de confiabilidad del instrumento de medición, así como el análisis factorial correspondiente, tanto exploratorio como confirmatorio, y finalmente la prevalencia puntual de los acontecimientos traumáticos severos. En la discusión y las conclusiones, se interpretan los resultados en relación con estudios previos y se destacan las implicaciones prácticas del uso del instrumento que permite investigar los acontecimientos traumáticos severos bajo la norma 035 emitida por la stps (2018).
Los acontecimientos traumáticos severos, también conocidos como eventos traumáticos severos, pueden actuar como desencadenantes de una variedad de síntomas psicológicos, incluyendo trastornos de ansiedad, alteraciones en el sueño, estrés y dificultades de adaptación. Su impacto no solo se manifiesta al nivel individual, sino que también puede tener consecuencias significativas en el ámbito organizacional, afectando tanto el bienestar de los trabajadores como la productividad general de las empresas (Aldape-Castillo et al., 2023).
En los últimos años, los acontecimientos traumáticos severos han recibido una creciente atención en la salud ocupacional y la psicología organizacional debido a su influencia negativa en los empleados (Espinoza-Guerra et al., 2020). Estos acontecimientos considerados riesgos psicosociales, además de generar efectos psicológicos adversos en el corto y largo plazos, pueden contribuir a la aparición de trastornos mentales como el trastorno por estrés postraumático, la depresión y la ansiedad (Billings et al., 2023; Cogan et al., 2024; González-González, 2023; Nordström et al., 2022).
En el entorno laboral, los acontecimientos traumáticos severos incluyen situaciones extremas como disparos, derrumbes, incendios de gran magnitud, accidentes fatales, agresiones violentas, asesinatos y secuestros, entre otros (López-Solorio, 2023). Su exposición puede provocar síntomas psicológicos debilitantes y afectar la capacidad del trabajador para desenvolverse de manera adecuada en su entorno laboral y social. Por este motivo, es esencial identificar a los trabajadores expuestos a tales acontecimientos y canalizarlos oportunamente a los servicios de salud mental para su evaluación y tratamiento (Torreblanca-Zorrilla et al., 2021).
Este estudio ofrece una contribución valiosa a la psicología organizacional al validar un instrumento de medición diseñado para identificar la presencia de acontecimientos traumáticos severos en el ámbito laboral. La aplicación de este cuestionario no solo facilitará la detección temprana de síntomas relacionados con trastornos psicológicos, sino que también permitirá a las organizaciones implementar estrategias de intervención oportunas y efectivas. Los resultados obtenidos a partir de esta investigación pueden servir como un recurso fundamental, tanto para los investigadores como para los profesionales de la salud ocupacional, fortaleciendo los esfuerzos por promover entornos laborales seguros y saludables (Duarte-Castillo & Vega-Campos, 2021).
La importancia de contar con herramientas de evaluación rigurosas radica en la capacidad de detectar acontecimientos traumáticos que tienen el potencial de afectar negativamente la salud mental de los trabajadores (Cázares-Sánchez, 2020). La validez y la confiabilidad de estos instrumentos son esenciales para garantizar mediciones precisas, proporcionando datos confiables para el desarrollo de programas de prevención y atención psicológica. Estudios previos han evidenciado que la exposición a acontecimientos traumáticos laborales puede desencadenar síntomas persistentes que interfieren en la vida diaria y profesional del trabajador (Billings et al., 2023; Nordström et al., 2022). Entre las principales consecuencias organizacionales se encuentran el aumento del ausentismo, la rotación de personal y una reducción significativa en la productividad (Espino-Porras et al., 2020; Martín-García et al., 2015). Para mitigar estos efectos es imprescindible que las organizaciones adopten un enfoque proactivo, estableciendo mecanismos de detección y evaluación tempranos. Esto permitirá diseñar estrategias de prevención e intervención adaptadas a las necesidades específicas de cada entorno laboral (Duarte-Beltrán, 2023).
En este contexto, los psicólogos organizacionales desempeñan un papel crucial al estudiar y comprender la percepción de los trabajadores frente a los acontecimientos traumáticos severos (Moreno & Minor, 2017; Vargas-Echeverría & Flores-Galaz, 2019). Para llevar a cabo una evaluación precisa, es necesario emplear instrumentos psicométricamente adecuados, con evidencia sólida de su validez y confiabilidad (Muñiz & Fonseca-Pedrero, 2019). En México, la Norma Oficial Mexicana nom-035-stps-2018 establece lineamientos para la identificación, análisis y prevención de factores de riesgo psicosocial en el trabajo. Como parte de esta normativa, se incluye la Guía de Referencia Uno, que proporciona un cuestionario de 20 preguntas, diseñado para evaluar la percepción de los trabajadores sobre la presencia de acontecimientos traumáticos severos en el ámbito laboral; su aplicación permite identificar oportunamente a los empleados que puedan estar en riesgo de desarrollar trastornos psicológicos, promoviendo así la implementación de acciones preventivas y de apoyo (stps, 2018).
Un artículo que evaluó mediante la Guía de Referencia Uno de la Norma Oficial Mexicana nom-035-stps-2018 los acontecimientos traumáticos severos y su asociación en la productividad de pequeñas y medianas empresas en 381 trabajadores en Veracruz, México, demostró el nivel de confiabilidad del cuestionario de medición, con un valor de 0.96; no identificó la validez del cuestionario (Torreblanca-Zorrilla et al., 2021).
Otro estudio realizado en 652 trabajadores de una empresa textil, identificó que el 21.3% de la población presenció un acontecimiento traumático considerado como severo; sin embargo, no evaluó la confiabilidad ni la validez del cuestionario utilizado (Vargas-Jaimes et al., 2021).
Bajo este análisis, la nom-035-stps-2018 exige identificar y describir, en el entorno laboral, los acontecimientos traumáticos severos. Sin embargo, para una aplicación efectiva de la normativa, es fundamental contar con instrumentos de evaluación confiables y válidos que permitan medir su exposición y sus posibles efectos en la salud mental de los empleados (Becerra-Núñez et al., 2022). El propósito de este artículo se centra en validar el cuestionario para evaluar la percepción de acontecimientos traumáticos severos en el trabajo, bajo los criterios establecidos por la legislación laboral en México (stps, 2018); consta de 20 ítems con respuestas dicotómicas (“sí”/“no”). La validación del cuestionario abarca aspectos clave como la confiabilidad, que se analiza a través de los índices kr-20, Alfa de Cronbach y ω de McDonald. Además, incluye la validez tanto del análisis factorial exploratorio (afe) como del análisis factorial confirmatorio (afc) (Lino-Calle et al., 2024).
El análisis factorial es crucial para determinar la estructura subyacente del cuestionario y verificar si los ítems reflejan dimensiones específicas de los acontecimientos traumáticos severos en el trabajo (Ferrando et al., 2022). La combinación de afe y afc permite evaluar las dimensiones del instrumento y comprobar su ajuste a un modelo teórico predefinido (Martínez-Ávila, 2021). El uso de correlaciones tetracóricas en el análisis factorial se justifica debido a la naturaleza dicotómica de los ítems, lo que proporciona estimaciones más precisas y adecuadas para este tipo de datos (Martínez-Abad & Rodríguez-Conde, 2017). Adicionalmente, el modelamiento de ecuaciones estructurales contribuye a validar la relación entre los factores identificados y las variables latentes que representan la experiencia de acontecimientos traumáticos en el entorno laboral (Covas-Várela et al., 2020; Fábregas et al., 2018).
Al momento de escribir este artículo no se identificó en bases de datos, en repositorios digitales, en recursos electrónicos y en metabuscadores como Redalyc, Scielo, Researchgate, Google Scholar y Pubmed alguna investigación que demostrara de manera integral la calidad psicométrica (confiabilidad y la validez) del cuestionario relacionado con acontecimientos traumáticos severos que se encuentra en la legislación laboral en México. Cabe señalar que la consistencia interna evalúa la confiabilidad de un cuestionario, mientras que la validez verifica si este mide realmente lo que pretende medir (López-Fernández et al., 2019; Roco-Videla et al., 2024).
Formulación del problema
¿El cuestionario relacionado con acontecimientos traumáticos severos presenta una adecuada calidad psicométrica, permitiendo identificar a los trabajadores que requieren una valoración clínica?
Hipótesis: La estructura del cuestionario relacionado con acontecimientos traumáticos severos consta de tres factores: presencia del acontecimiento, recuerdos y esfuerzo por evitar circunstancias parecidas al acontecimiento, y afectación.
El objetivo del artículo es analizar la consistencia interna, así como la validez factorial y de constructo del instrumento para medir acontecimientos traumáticos severos.
Método
Tipo de estudio
Se trata de un estudio no experimental porque no se manipulan variables, solo se realiza una observación natural, con enfoque descriptivo para caracterizar la muestra y las respuestas del cuestionario, y transversal porque los datos se recolectan en un solo momento del tiempo, de tipo instrumental para evaluar las propiedades psicométricas (Cvetkovic-Vega et al., 2021).
Instrumento de medición
Como ya se mencionó, se utilizó el cuestionario establecido en la Guía de Referencia Uno de la nom-035-stps-2018, diseñado para evaluar los acontecimientos traumáticos severos; está conformado por 20 preguntas con respuesta dicotómica “sí”, “no”: por ejemplo, en el ítem 2 correspondiente a Acontecimiento traumático severo, se pregunta: ¿Ha presenciado o sufrido alguna vez, durante o con motivo del trabajo un acontecimiento como los siguientes? Asalto; en el ítem 7, Recuerdos persistentes sobre el acontecimiento y esfuerzo por evitar circunstancias parecidas o asociadas al acontecimiento, ¿Ha tenido recuerdos recurrentes sobre el acontecimiento que le provocan malestares?; en el ítem 11: ¿Ha tenido dificultad para recordar alguna parte importante del evento?; en el ítem 16, Afectación: ¿Ha tenido usted dificultades para dormir? (Martínez-Mejía et al., 2023).
Instrumentación
De acuerdo con Torreblanca-Zorrilla et al. (2021) el cuestionario para medir los acontecimientos traumáticos severos en México cuenta con un adecuado nivel de confiabilidad, con un valor de 0.96. Las características demográficas básicas de la muestra de 381 personas son: 37.5% mujeres, 62.5% hombres con un rango de edad de 37 a 56 años (Torreblanca-Zorrilla et al., 2021).
Selección de la muestra
Se seleccionaron 2936 trabajadores de una población de 3000 en una organización de telecomunicaciones ubicada en la Ciudad de México, utilizando un muestreo no probabilístico por conveniencia. La muestra es muy grande respecto al total de la población (97.87% de cobertura), y la precisión es muy alta porque prácticamente se estudió al total (Hernández-González, 2021).
Criterios de inclusión y exclusión
Los criterios de inclusión consideraron a los trabajadores que se encontraban activos en la organización de telecomunicaciones al momento de la recolección de datos, realizada en octubre de 2022. Se incluyeron únicamente personas mayores de edad, es decir, de 18 años o más. Además, los participantes debían aceptar de manera voluntaria su participación, tras recibir una explicación detallada de los objetivos del estudio y de las garantías de confidencialidad. Solo se contemplaron aquellos que completaron el cuestionario sobre acontecimientos traumáticos severos a través de la plataforma digital habilitada para este fin, y que comprendieron el procedimiento de respuesta luego de recibir capacitación específica en el uso de dicha plataforma.
En cuanto a los criterios de exclusión, se descartó la participación de trabajadores menores de edad y de aquellos que no completaron el cuestionario en su totalidad. También se excluyeron las personas que manifestaron no desear participar o retiraron su consentimiento en cualquier momento del estudio. Asimismo, se eliminó la información de quienes presentaron respuestas inconsistentes o atípicas, las cuales fueron detectadas mediante procedimientos de control de calidad de los datos.
Diagnóstico de datos planificados
Después de la recolección de datos, se establecieron los siguientes criterios para la exclusión de registros:
Cuestionarios incompletos, definidos como aquellos que presentaran más de un 10% de respuestas omitidas.
Respuestas evidentemente inconsistentes o patrones inverosímiles, por ejemplo, seleccionar “Sí” en todas las respuestas de manera sistemática sin correspondencia lógica entre las secciones (Heymans & Twisk, 2022).
Procedimiento
Para la recolección de información se utilizó una fuente de datos primaria. La técnica aplicada fue la de cuestionario de autollenado a través de internet, durante octubre de 2022. Los trabajadores fueron invitados a participar de manera voluntaria, asegurando en todo momento el respeto a su decisión de colaborar o no en el estudio. Para garantizar condiciones adecuadas durante la aplicación del cuestionario, se proporcionó un espacio ergonómico con internet, iluminación y acústica apropiados.
Los participantes tuvieron la opción de responder el cuestionario desde sus dispositivos móviles, facilitando así el acceso a la plataforma y promoviendo una mayor tasa de respuesta. Además, recibieron capacitación en el uso de la plataforma digital, asegurando una comprensión clara del proceso y minimizando posibles dificultades técnicas. El software utilizado permitió una recolección de datos eficiente y segura, garantizando la protección de la información proporcionada por los participantes. En todo momento, se procuró mantener un ambiente de confianza y confidencialidad. Este enfoque contribuyó a fomentar una participación honesta y comprometida por parte de los involucrados.
Se analizaron las respuestas del cuestionario diseñado para identificar a los trabajadores siguiendo un procedimiento estructurado y basado en criterios claramente definidos. Este consta de cuatro secciones principales, cada una con un propósito específico para evaluar la percepción del evento traumático, los recuerdos persistentes, la conducta de evitación y el nivel de afectación emocional o funcional del participante.
En primer lugar, la Sección Uno aborda la percepción del trabajador sobre la experiencia de un acontecimiento traumático severo. Si todas las respuestas en esta sección son “No”, se considera que no ha estado expuesto a un evento traumático severo y, por lo tanto, no es necesario continuar con las siguientes secciones. En consecuencia, no se requiere una evaluación clínica adicional. Por el contrario, si el trabajador responde “Sí” a una o más preguntas, esto indica la posible exposición a un acontecimiento traumático severo. En este caso, debe proceder a completar las siguientes secciones del cuestionario.
La Sección Dos, Recuerdos persistentes sobre el acontecimiento, evalúa la presencia de recuerdos intrusivos, flashbacks o pensamientos recurrentes relacionados con el evento traumático. Si el trabajador responde “Sí” a cualquiera de las preguntas de esta sección, se considera un indicio de posible afectación emocional significativa, lo que justifica la necesidad de una evaluación clínica.
La Sección Tres, Esfuerzo por evitar circunstancias asociadas al acontecimiento, analiza la presencia de conductas de evitación, como eludir lugares, personas o actividades que recuerden el evento traumático. Si el trabajador responde “Sí” en tres o más preguntas de esta sección, esto sugiere una posible manifestación de síntomas evitativos asociados a un trastorno de estrés postraumático u otra afectación emocional, requiriendo una evaluación clínica especializada.
La Sección Cuatro, Afectación emocional o funcional, examina el grado en que ha impactado la experiencia traumática el bienestar emocional y la funcionalidad del trabajador en su vida diaria. Si responde “Sí” en dos o más preguntas de esta sección, se considera que existe una afectación significativa, lo que amerita una evaluación clínica. En resumen, el trabajador será referido para una evaluación clínica si cumple con cualquiera de los siguientes criterios:
· Responde “Sí” a alguna de las preguntas de la Sección Dos.
· Responde “Sí” en tres o más preguntas de la Sección Tres.
· Responde “Sí” en dos o más preguntas de la Sección Cuatro.
Este enfoque metodológico asegura una evaluación sistemática y efectiva para identificar a los trabajadores que requieren atención clínica, permitiendo una intervención adecuada. Asimismo, facilita la detección de posibles casos de trastorno de estrés postraumático u otras afectaciones relacionadas con la exposición a eventos traumáticos.
Estrategia analítica
De acuerdo con las pruebas estadísticas (correlación, regresión, análisis factorial, etcétera), se aceptará el valor p < 0.05 como significativo. Se realizarán pruebas de confiabilidad seguidas de análisis factoriales para evaluar la estructura del cuestionario y su validez de constructo.
Análisis estadístico
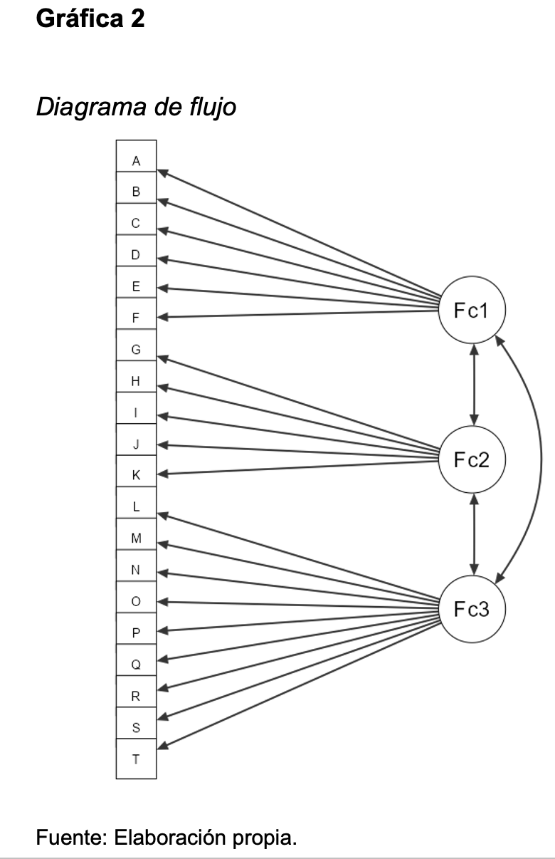
Para el análisis estadístico se emplearon técnicas descriptivas. La consistencia interna se evaluó utilizando el método de Kuder Richardson (kr-20), Alfa de Cronbach y ω de McDonald; la validez factorial exploratoria fue analizada extrayendo los componentes principales mediante rotación Varimax. Para estimar la validez factorial confirmatoria se especificó un modelamiento de ecuaciones estructurales (mse). Como parte del procedimiento de análisis estadístico se identificó la validez de constructo, se consideraron el Índice Comparativo de Ajuste (cfi), el Índice de Ajuste No Normalizado o de Tucker-Lewis (tli), un Residuo Cuadrático Medio (srmr) y un Error Cuadrático Medio de Aproximación (rmsea) para evaluar el ajuste del modelo, teniendo en cuenta los siguientes criterios: un srmr y un rmsea ≤ 0.08, así como un cfi y un tli ≥ 0.90 (Blanca et al., 2024; stps, 2018; Xia & Yang, 2019). A continuación se muestra el modelo hipotético del cuestionario para evaluar los acontecimientos traumáticos severos.

Aspectos éticos
Antes de su realización, esta investigación contó con la aprobación formal del Comité de Ética en Investigación del Centro de Investigación Transdisciplinar en Psicología de la Universidad Autónoma del Estado de Morelos, conforme al Registro conbioética-17-cei-003-20190509. Durante el desarrollo de la investigación se siguieron rigurosamente los aspectos éticos que se enlistan a continuación. Se obtuvo el consentimiento informado por escrito de todos los participantes, asegurando que estos comprendieran los objetivos, los procedimientos y el alcance de su participación. Se implementaron mecanismos adecuados para resguardar la identidad de los involucrados, garantizando que los datos recopilados sean utilizados de forma estrictamente confidencial y sin posibilidad de identificación individual. La participación en el estudio fue completamente voluntaria, sin ningún tipo de coerción. Los sujetos contaron con la libertad de retirarse en cualquier etapa del proceso, sin que ello generara consecuencias negativas.
Este estudio se llevó a cabo en cumplimiento estricto de las regulaciones nacionales e internacionales en materia ética. Se fundamenta en los principios de la Declaración de Helsinki (Organización Mundial de la Salud [oms], 2024). Se respetan las disposiciones del Reglamento de la Ley General de Salud en Materia de Investigación para la Salud (Diario Oficial de la Federación [dof], 2014), en particular lo referido en el artículo 17, que establece que el riesgo de una investigación es la probabilidad de que el sujeto sufra algún daño a consecuencia del estudio. Dicho marco normativo respalda la clasificación del presente proyecto como de “bajo riesgo”.
Se informó claramente sobre el uso responsable y exclusivo de los datos recopilados, asegurando que estos se manejen conforme a la Ley Federal de Protección de Datos Personales en Posesión de los Particulares (dof, 2025). La investigación se desarrolló respetando en todo momento los derechos, la dignidad y el bienestar de los individuos involucrados.
Resultados
Análisis descriptivo sobre los datos sociodemográficos
Los datos sociodemográficos son los siguientes. Sexo: femenino 38% y masculino 62%. Edad: 18-22 años (5%), 23-27 años (13%), 28-32 años (21%), 33-37 años (29%), 38-42 años (5%), 43-47 años (11%), 48-52 años (9%) y más de 52 años (7%). Nivel académico: maestría (3%), licenciatura (45%), técnico o preparatoria (40%), secundaria (10%) y primaria (2%).
Consistencia interna del instrumento de medición
Para evaluar la consistencia interna del cuestionario dicotómico de 20 preguntas se utilizó el método kr-20, cuyo valor fue de 0.89; la consistencia interna de un instrumento, medida por el kr-20, suele considerarse aceptable entre 0.70 y 0.90, y valores por encima de 0.80 indican una buena consistencia interna (Terán-Bustamante et al., 2020).
Además de la prueba kr-20 se llevaron a cabo dos análisis más mediante las técnicas Alfa de Cronbach y ω de McDonald utilizando el software Jamovi 2.3.28. La consistencia interna fue la misma, 0.89, lo que sugiere que el instrumento de medición es confiable. Se realizó el estudio de consistencia interna excluyendo cada ítem. Se observó que la eliminación de cualquier ítem no provocaba un aumento significativo en la confiabilidad, lo que indica que todos aportan de manera relevante a la consistencia interna del instrumento (Tabla 1).
| + |
Análisis Factorial Exploratorio (afe)
El afe se llevó a cabo utilizando el software Jamovi, versión 2.3.28 (Jamovi, 2022). Esta es una herramienta robusta y accesible que facilita la realización de análisis estadísticos avanzados (Lino-Calle et al., 2024).
Para la extracción de los factores subyacentes en los datos se empleó el método de componentes principales, que es ampliamente utilizado en análisis factoriales debido a su capacidad para identificar la estructura latente de un conjunto de variables. Este enfoque se complementó con una rotación Varimax con normalización Kaiser, la cual tiene como objetivo maximizar la varianza de las cargas factoriales y, al mismo tiempo, garantizar una interpretación más sencilla y clara de los factores resultantes. Esta permite que los ítems se carguen de manera más diferenciada en los factores, lo que facilita la identificación de las dimensiones subyacentes en los datos.
A fin de garantizar que los datos fueran adecuados para la aplicación del afe, se realizó la prueba de Bartlett sobre esfericidad, cuyo propósito es verificar si las correlaciones entre las variables son suficientes para realizar un análisis factorial. La prueba resultó estadísticamente significativa (p < 0.001), lo que indica que existe una relación suficientemente fuerte entre las variables para justificar la realización del afe.
Este resultado es crucial, ya que sugiere que los datos no son simplemente una colección de variables independientes, sino que presentan interrelaciones que pueden ser modeladas de manera efectiva mediante factores subyacentes.
Además, el índice de adecuación muestral de Kaiser-Meyer-Olkin (kmo) fue de 0.92, un valor que se considera excelente. Este mide la adecuación de la muestra para realizar un análisis factorial y evaluar si las variables individuales tienen suficientes correlaciones para ser incluidas en el modelo. Un valor de kmo cercano a 1, como en este caso, indica que los datos son altamente apropiados para el afe, lo que respalda la confiabilidad de los resultados obtenidos. En las Tablas 2 y 3 se presentan los resultados detallados del análisis, que incluyen información clave como las cargas factoriales obtenidas para cada ítem, la varianza explicada por cada uno de los factores y los valores propios (eigenvalues) correspondientes.
Las cargas factoriales reflejan la relación de cada ítem con los factores subyacentes, y son fundamentales para interpretar qué características o dimensiones están siendo captadas por cada factor. La variación explicada por cada factor nos proporciona una medida de cuánta información del conjunto de datos es representada por cada uno de los factores identificados. Estos resultados ofrecen una visión clara de la estructura de los datos, permitiendo una comprensión más profunda de las relaciones subyacentes entre las variables.
| χ² | gl | P | |||
| 21497 | 190 | < .001 | |||
| Ítem | Medida | ||
| A | 0.914 | ||
| B | 0.948 | ||
| C | 0.895 | ||
| D | 0.840 | ||
| E | 0.915 | ||
| F | 0.920 | ||
| G | 0.909 | ||
| H | 0.899 | ||
| I | 0.862 | ||
| J | 0.857 | ||
| K | 0.903 | ||
| L | 0.936 | ||
| M | 0.889 | ||
| N | 0.916 | ||
| O | 0.962 | ||
| P | 0.944 | ||
| Q | 0.938 | ||
| R | 0.937 | ||
| S | 0.953 | ||
| T | 0.929 | ||
| Global | 0.918 |
El afe reveló la existencia de tres factores principales con valores propios superiores a 1, de acuerdo con el criterio de Kaiser. En conjunto, estos factores explican el 65% de la varianza total, lo que indica una estructura factorial clara y representativa de los datos. La identificación de estos factores sugiere la presencia de dimensiones subyacentes significativas en las variables analizadas.
Cabe señalar que el análisis de las cargas factoriales mostró que cada ítem presentaba un peso factorial superior a 0.40 en su respectivo factor, cumpliendo con los criterios generalmente aceptados para considerar una carga factorial adecuada.
Este resultado respalda la existencia de una estructura factorial bien definida y coherente. La rotación Varimax aplicada facilitó la interpretación de los factores, maximizando las diferencias entre ellos y reduciendo la complejidad de las asociaciones entre las variables.
Estos hallazgos proporcionan información valiosa para la comprensión de la estructura subyacente del instrumento evaluado, permitiendo identificar los factores principales que explican la mayor parte de la variación común.
Para una visualización más detallada de los resultados se puede consultar la Tabla 4, donde se presentan las cargas factoriales y la variación explicada por cada factor. Asimismo, se muestra la gráfica de sedimentación (scree plot), lo que facilita la observación del punto de inflexión y respalda la decisión de retener tres factores (Gráfica 1).

| Componente | |||||||||
| Ítem | 1 | 2 | 3 | Unicidad | |||||
| A | 0.599 | 0.625 | |||||||
| B | 0.507 | 0.669 | |||||||
| C | 0.642 | 0.567 | |||||||
| D | 0.491 | 0.736 | |||||||
| E | 0.302 | 0.567 | 0.535 | ||||||
| F | 0.541 | 0.565 | |||||||
| G | 0.663 | 0.472 | |||||||
| H | 0.655 | 0.503 | |||||||
| I | 0.753 | 0.317 | 0.283 | ||||||
| J | 0.708 | 0.329 | 0.365 | ||||||
| K | 0.493 | 0.710 | |||||||
| L | 0.628 | 0.538 | |||||||
| M | 0.714 | 0.456 | |||||||
| N | 0.684 | 0.479 | |||||||
| O | 0.590 | 0.536 | |||||||
| P | 0.689 | 0.431 | |||||||
| Q | 0.724 | 0.402 | |||||||
| R | 0.763 | 0.359 | |||||||
| S | 0.615 | 0.304 | 0.465 | ||||||
| T | 0.668 | 0.496 | |||||||
Análisis Factorial Confirmatorio (afc)
Los indicadores de ajuste del modelo fueron adecuados, lo que respalda la estructura factorial previamente identificada en el afe. En particular, el valor del chi-cuadrado (χ² = 2688, p < 0.001) fue significativo, lo cual es común en muestras grandes; sin embargo, los índices de ajuste incremental y absoluto ofrecen una visión más completa del ajuste del modelo.
El cfi alcanzó un valor de 0.882 y el tli fue de 0.866, ambos cercanos al umbral de 0.90, lo que sugiere un ajuste aceptable del modelo a los datos. Además, el srmr obtuvo un valor de 0.0485, por debajo del límite máximo recomendado de 0.08, lo cual indica un buen ajuste en términos de la discrepancia entre las covarianzas observadas y las estimadas por el modelo.
Por otro lado, el rmsea fue de 0.0717, con un intervalo de confianza que se encuentra dentro del rango aceptable. Este valor indica un ajuste razonable, considerando la complejidad del modelo y el tamaño de la muestra.
En conjunto, estos resultados apoyan la validez del modelo factorial exploratorio, sugiriendo que la estructura de tres factores es consistente con los datos observados. Para un análisis más detallado de los índices de ajuste y las estimaciones del modelo, se recomienda consultar las Tablas 5 y 6.
| χ² | Gl | P | |||
| 2688 | 167 | < .001 | |||
| IC 90% del RMSEA | ||||||||||||
| CFI | TLI | SRMR | RMSEA | Inferior | Superior | |||||||
| 0.882 | 0.866 | 0.0485 | 0.0717 | 0.0693 | 0.0741 | |||||||
La Gráfica 2 ofrece una representación visual de la relación entre las variables latentes y los ítems observados, lo que facilita una mejor comprensión de la estructura factorial propuesta.

Prevalencia puntual de los acontecimientos traumáticos severos
En la muestra analizada se identificó que 820 trabajadores (27.9%) reportaron haber presenciado un acontecimiento traumático severo. Entre los tipos de estos eventos más frecuentes se destacó el asalto, experimentado por 544 participantes (18.5%), seguido por situaciones de amenaza, con 328 casos (11.2%). Asimismo, 274 trabajadores (9.3%) informaron haber enfrentado algún acontecimiento que pusiera en peligro su salud o su vida. Otros eventos reportados incluyen accidentes con consecuencias graves, como muerte, pérdida de un miembro o una lesión severa, afectando a 147 trabajadores (5%). El secuestro, aunque menos frecuente, fue mencionado por 29 de ellos (1%).
En cuanto a las secuelas emocionales y conductuales, 141 trabajadores (4.8%) indicaron haber experimentado recuerdos persistentes y angustiantes relacionados con el acontecimiento traumático durante el mes anterior a la evaluación. Además, 153 (5.3%) reportaron realizar esfuerzos conscientes para evitar circunstancias similares o situaciones asociadas al evento traumático.
Por otra parte, 262 trabajadores (8.9%) manifestaron una afectación significativa en su vida diaria durante el último mes, lo que evidencia la presencia de un malestar psicológico considerable. Ante estos resultados, se determinó que 335 trabajadores (11.4%) requerían una valoración clínica especializada para evaluar con mayor profundidad la posible presencia de trastornos relacionados con el trauma, como el trastorno de estrés postraumático (tept) o síntomas asociados.
Estos hallazgos subrayan la importancia de implementar estrategias de intervención temprana y programas de apoyo psicológico en el entorno laboral, especialmente en sectores o actividades con mayor exposición a eventos traumáticos. Para un análisis más detallado, se recomienda consultar las Tablas 6 y 7 que ilustran la distribución de los eventos traumáticos y sus consecuencias en la población trabajadora.
| Tipo de evento | Frecuencia | Porcentaje (%) |
| Accidente con muerte, pérdida | 147 | 5.0 |
| Asalto | 544 | 18.5 |
| Secuestro | 29 | 1.0 |
| Amenaza | 328 | 11.2 |
| Peligro su salud o su vida | 274 | 9.3 |
| Consecuencia psicológica | Frecuencia | Porcentaje (%) |
| Recuerdos persistentes | 141 | 4.8 |
| Evitación | 153 | 5.3 |
| Afectación | 262 | 8.9 |
| Requiere valoración clínica | 335 | 11.4 |
Discusión
Los hallazgos en estudios previos señalan la relevancia de contar con un instrumento de medición confiable y válido sobre acontecimientos traumáticos severos (Billings et al., 2023; Cogan et al., 2024; González-González, 2023; Nordström et al., 2022). La alta confiabilidad del cuestionario evaluado en este estudio, con un coeficiente kr-20 de .89, es un indicador sólido de su utilidad en el contexto laboral (Torreblanca-Zorrilla et al., 2021).
Los análisis factoriales exploratorios y confirmatorios permitieron sostener que la estructura del cuestionario es adecuada para investigar los acontecimientos traumáticos severos en el entorno laboral (Covas-Várela et al., 2020; Fábregas et al., 2018). Además, el buen ajuste del modelo (cfi = 0.882, tli = 0.886, srmr = 0.0485 y rmsea = 0.0717) refuerza la validez de la estructura factorial del instrumento (Lino-Calle et al., 2024).
Desde una perspectiva aplicada, estos hallazgos subrayan la relevancia de utilizar herramientas de mediciones estandarizadas y psicométricamente sólidas para la evaluación de acontecimientos traumáticos severos. Investigaciones previas han destacado el impacto de los riesgos psicosociales en la productividad, el ausentismo y la rotación del personal (Espino-Porras et al., 2020; Martín-García et al., 2015). En este sentido, la aplicación de un cuestionario validado permitiría no solo identificar a los trabajadores en riesgo, sino también implementar estrategias de prevención y mitigación adaptadas a las necesidades específicas de cada organización (Billings et al., 2023; Duarte-Beltrán, 2023).
Las normas vigentes en México, específicamente la Norma Oficial Mexicana 035 expedida por la stps, el Reglamento de Seguridad e Higiene en el Trabajo y la Ley Federal de Salud, obligan a identificar los acontecimientos traumáticos severos (stps, 2018). Sin embargo, como se identificó en la revisión de literatura, aún existen pocos estudios que hayan abordado de manera integral la calidad psicométrica del cuestionario para evaluarlos (López-Fernández et al., 2019; Roco-Videla et al., 2024). Por lo tanto, este estudio representa una contribución significativa al proporcionar evidencia empírica sobre la calidad psicométrica del cuestionario sobre acontecimientos traumáticos severos (Becerra-Núñez et al., 2022).
Esta investigación evidencia que una proporción significativa de trabajadores (27.9%) ha estado expuesta a acontecimientos traumáticos severos, siendo los asaltos y las amenazas los eventos más reportados. Esta prevalencia sugiere un entorno laboral con riesgos psicosociales considerables que requieren atención prioritaria. Además, las secuelas emocionales y conductuales, como los recuerdos intrusivos y la evitación activa de situaciones relacionadas con el trauma, fueron identificadas en una parte relevante de la muestra, con el 4.8% y 5.3%, respectivamente. Es particularmente preocupante que el 8.9% de los trabajadores haya manifestado un impacto significativo en su vida diaria durante el último mes, lo que evidencia un malestar psicológico sostenido. Asimismo, el hallazgo de que el 11.4% de los trabajadores requiere una evaluación clínica especializada destaca la necesidad de fortalecer los sistemas de apoyo psicológico en las organizaciones. Estos resultados subrayan la importancia de la implementación de programas de intervención temprana y estrategias de prevención del tept en el ámbito laboral.
En relación con los posibles sesgos, amenazas a la validez interna y estadística, protocolos de medición, número de pruebas/convergencia, tamaño y validez externa de la muestra, los resultados muestran una adecuada consistencia interna, lo que sugiere que los ítems miden de manera homogénea el mismo constructo. En cuanto a la correlación de los ítems del cuestionario, el D presenta una baja correlación 0.151, lo que podría indicar que es más débilmente representativo del constructo; aunque no mejora sustancialmente la confiabilidad al eliminarlos, sería prudente revisar el contenido del ítem D por si contribuye al ruido conceptual. El sesgo por homogeneidad artificial es bajo, ya que no hay inflación excesiva de los coeficientes. Cuando son mayor a 0.90 puede indicar redundancia, aunque este no es el caso.
La extracción por componentes principales es más exploratoria que confirmatoria; si se busca estructura latente real, tal vez un método de extracción de factores comunes como mínimos cuadrados sería conceptualmente más purista. El método de componentes principales tiende a inflar la varianza explicada respecto a otros métodos (como extracción de factores), pero aquí el 65% sigue siendo razonable.
Una amenaza a la validez estadística son los valores cfi = 0.882 y tli = 0.886; estos se encuentran ligeramente por debajo de 0.90, lo cual indica que el modelo es bueno pero mejorable.
Conclusiones
Este artículo aportó evidencias sólidas sobre la confiabilidad y la validez del cuestionario dicotómico de 20 preguntas, diseñado para medir la percepción de los eventos traumáticos severos en una muestra de 2936 personas. A través de los análisis de confiabilidad, se determinó que el instrumento posee una consistencia interna adecuada. Asimismo, los análisis de validez factorial exploratoria y confirmatoria en Jamovi ratificaron la estructura teórica del cuestionario, sugiriendo que mide de manera efectiva los constructos propuestos.
La escala sobre acontecimientos traumáticos severos tiene una alta confiabilidad y los supuestos para el afe están bien cumplidos. La estructura factorial identificó tres componentes, aceptando la hipótesis propuesta. Además, el instrumento de medición mostró indicadores de ajuste aceptables en el modelo de ecuaciones estructurales.
No obstante, deben considerarse algunas limitaciones. Primero, aunque la muestra es amplia, su representatividad debe analizarse en función de la población objetivo. Segundo, la naturaleza dicotómica del cuestionario puede limitar la captación de matices en las respuestas, lo que podría evaluarse en futuras investigaciones mediante escalas de respuesta más detalladas. Finalmente, el análisis de validez convergente y discriminante podría profundizarse con estudios adicionales para fortalecer las conclusiones sobre la precisión del instrumento.
A partir de estos hallazgos, se recomienda continuar con estudios que evalúen el desempeño del instrumento para medir acontecimientos traumáticos severos en diferentes contextos y poblaciones. La revisión y el refinamiento de ciertos ítems también podrían mejorar aún más su calidad psicométrica.
En conclusión, los resultados obtenidos subrayan la relevancia de disponer de herramientas de medición psicométricamente apropiadas para la evaluación de los acontecimientos traumáticos severos. La validación del cuestionario analizado en este estudio aporta evidencia sólida sobre su utilidad en la identificación y la prevención de riesgos psicosociales en el entorno laboral.
Futuras investigaciones podrían enfocarse en la aplicación del instrumento en diversos sectores industriales y en la exploración de estrategias de intervención para reducir los efectos de la exposición a acontecimientos traumáticos en los trabajadores. Además, se recomienda que las empresas prioricen la identificación de factores de riesgo, promuevan una cultura de apoyo emocional y faciliten al personal trabajador el acceso a servicios de salud mental.
Referencias
Aldape-Castillo, Z., Flores-Suárez, J. A., & Soto-Hernández, A. M. (2023). Factores de riesgo psicosocial en el trabajo. La norma nom-035-2018 para mipymes en México. Encuentro Internacional de Educación en Ingeniería. https://doi.org/10.26507/paper.3024
Becerra-Núñez, D., Alba-Pimentel, B. M., & Cardona-Torres, L. M. (2022). Factores de riesgo psicosocial en el trabajo en médicos familiares adscritos a una unidad de medicina familiar. Atención Familiar, 29(3), 142. https://doi.org/10.22201/fm.14058871p.2022.3.82831
Billings, J., Zhan Yuen Wong, N., Nicholls, H., Burton, P., Zosmer, M., Albert, I., Grey, N., El-Leithy, S., Murphy, D., Tehrani, N., Wheatley, J., Bloomfield, M. A. P., & Greene, T. (2023). Post-incident psychosocial interventions after a traumatic incident in the workplace: A systematic review of current research evidence and clinical guidance. European Journal of Psychotraumatology, 14(2). https://doi.org/10.1080/20008066.2023.2281751
Blanca, M. J., Alarcón, R., Arnau, J., García-Castro, J., & Bono, R. (2024). Cómo proceder cuando se violan la normalidad y la esfericidad en el anova de medidas repetidas. Anales de Psicología / Annals of Psychology, 40(3), 466–480. https://doi.org/10.6018/analesps.594291
Cázares-Sánchez, C. (2020). La inclusión del salario emocional en México Norma Oficial Mexicana nom-035-stps-2018. Factores de riesgo psicosocial en el trabajo. Identificación, análisis y prevención. Cambios y Permanencias, 11(1), 602–624. https://revistas.uis.edu.co/index.php/revistacyp/article/view/11075
Cogan, N., Craig, A., Milligan, L., McCluskey, R., Burns, T., Ptak, W., Kirk, A., Graf, C., Goodman, J., & De Kock, J. (2024). ‘I’ve got no ppe to protect my mind’: Understanding the needs and experiences of first responders exposed to trauma in the workplace. European Journal of Psychotraumatology, 15(1), 2395113. https://doi.org/10.1080/20008066.2024.2395113
Covas-Várela, D., Hernández-Pérez, G. D., Cabello-Eras, J. J., & Crespo-García, L. (2020). Modelo de ecuaciones estructurales con variables influyentes en la calidad de vida urbana. Caso de estudio: ciudad de Cienfuegos, Cuba. Ingeniare.Revista Chilena de Ingeniería, 28(3), 499–513. https://dx.doi.org/10.4067/S0718-33052020000300499
Cvetkovic-Vega, A., Maguiña, J. L., Soto, A., Lama-Valdivia, J., & López, L. E. C. (2021). Estudios transversales. Revista de la Facultad de Medicina Humana, 21(1), 179–185. http://dx.doi.org/10.25176/rfmh.v21i1.3069.
Diario Oficial de la Federación (dof). (2014). Reglamento de la Ley General de Salud en Materia de Investigación para la Salud. Gobierno de México. https://www.diputados.gob.mx/LeyesBiblio/regley/Reg_LGS_MIS.pdf
Diario Oficial de la Federación (dof). (2025). Ley Federal de Protección de Datos Personales en Posesión de los Particulares. Gobierno de México. https://www.diputados.gob.mx/LeyesBiblio/pdf/LFPDPPP.pdf
Duarte-Beltrán, E. (2023). Programa de intervención para mejorar el entorno organizacional de una empresa con base en la nom-035-stps-2018. Trascender, Contabilidad y Gestión, 8(24), 70–100. https://doi.org/10.36791/tcg.v8i24.224
Duarte-Castillo, S. M., & Vega-Campos, M. Á. (2021). Perspectivas y retos de la nom-035-stps-2018 para la atención de riesgos psicosociales y la promoción de entornos organizacionales favorables en México. Trascender, Contabilidad y Gestión, 6(17), 48–86. https://doi.org/10.36791/tcg.v0i17.101
Espino-Porras, C. L., Luna-López, M. C. de, Flores-Padilla, L., Ramírez-Echavarría, E. J., Brito-Cerino, M. I., & Gómez-Jurado, L. J. (2020). Factores de riesgo psicosocial y su asociación con el ausentismo laboral. Enfermería Universitaria, 17(3), 317–327. https://doi.org/10.22201/eneo.23958421e.2020.3.732
Espinoza-Guerra, E., Quimí-Espinosa, J., Escobar-Segovia, K., & Camacho-Polo, I. (2020). Riesgos psicosociales y satisfacción laboral en empresas que prestan servicios de salud ocupacional: un estudio en la ciudad de guayaquil. Psicología unemi, 4(7), 21–39. https://doi.org/10.29076/issn.2602-8379vol4iss7.2020pp21-39p
Fábregas, F. D., Ardura, I. R. & Artola, A. M. (2018). Modelos de ecuaciones estructurales en investigaciones de ciencias sociales: Experiencia de uso en Facebook. Revista de Ciencias Sociales, 24(1). https://www.redalyc.org/journal/280/28059578003/html/
Ferrando, P.J., Lorenzo-Seva, U., Hernández-Dorado, A., & Muñiz J. (2022). Decalogue for the Factor Analysis of Test Items. Psicothema, 34(1), 7–17. https://doi.org/10.7334/psicothema2021.456
González-González, A., Redondo-González, O., Domínguez-Osorio, I., Quero Palomino, V., León Velasco, M., & Polo Montes, F. (2023). Impacto laboral y psicológico de las segundas víctimas entre los profesionales sanitarios hospitalarios. Journal of Healthcare Quality Research, 38(6), 329–337. https://doi.org/10.1016/j.jhqr.2023.06.002
Hernández-González, O. (2021). Aproximación a los distintos tipos de muestreo no probabilístico que existen. Revista Cubana de Medicina General Integral, 37(3). http://scielo.sld.cu/scielo.php?pid=S0864-21252021000300002&script=sci_arttext
Heymans, M. W., & Twisk, J. W. R. (2022). Handling missing data in clinical research. Journal of Clinical Epidemiology, 151, 185–188. https://doi.org/10.1016/j.jclinepi.2022.08.016
Jamovi Project. (2022). Jamovi (versión 2.3.28) [Computer software].https://www.jamovi.org
Lino-Calle, V. A., Carvajal-Rivadeneira, D. D., Sornoza-Parrales, D., Vergara-Ibarra, J. L., & Intriago-Delgado, Y. M. (2024). Jamovi, the technological tool for analyzing and interpreting data in civil engineering projects. Innovaciones Educativas, 26(41), 151–165. https://doi.org/10.22458/ie.v26i41.5145
López-Fernández, R., Avello-Martínez, R., Palmero-Urquiza, D. E., Sánchez-Gálvez, S., & Quintana-Álvarez, M. (2019). Validación de instrumentos como garantía de la credibilidad en las investigaciones científicas. Revista Cubana de Medicina Militar, 48(1).
López-Solorio, J. A. (2023). Factores protectores de estrés psicosocial de la Policía Municipal de Puerto Vallarta. Archivos de Criminología, Seguridad Privada y Criminalística, 10(20), 102–110.
Martín-García, J., Luceño-Moreno, L., Talavera-Velasco, B., & Jaén-Díaz, M. (2015). Factores de riesgo psicosocial en atención primaria: un estudio comparativo entre puestos. Atencion Primaria, 47(9), 608–609. https://doi.org/10.1016/j.aprim.2015.01.004
Martínez-Abad, F., & Rodríguez-Conde, M. J. (2017). Comportamiento de las correlaciones producto-momento y tetracórica-policórica en escalas ordinales: un estudio de simulación. aliviar. Revista Electrónica de Investigación y Evaluación Educativa, 23(2), 1–21. http://dx.doi.org/10.7203/relieve.23.2.9476
Martínez-Ávila, M. (2021). Análisis factorial confirmatorio: un modelo de gestión del conocimiento en la universidad pública. ride. Revista Iberoamericana para la Investigación y el Desarrollo Educativo, 12(23), 1–22. https://doi.org/10.23913/ride.v12i23.1103
Martínez-Mejía, E., & Martínez-Guerrero, J. I. (2023). Evaluación del cuestionario de la Guía de Referencia III nom-035-stps-2018: limitaciones, implicaciones y retos de su validez. Psicumex, 13(1), 1–27. https://doi.org/10.36793/psicumex.v13i1.524
Moreno, R. C., & Minor, R. R. (2017). Social responsibility and professional ethics in public and corporative management. Revista Científica Pensamiento y Gestión, 42, 1–25. https://doi.org/10.14482/pege.42.10452
Muñiz, J., & Fonseca-Pedrero, E. (2019). Diez pasos para la construcción de un test. Psicothema, 31(1), 7. https://doi.org/10.7334/psicothema2018.291
Nordström, E.-E. L., Thimm, J. C., Kaltiala, R., & Kristensen, P. (2022). Prolonged grief, post-traumatic stress, and functional impairment in parents and siblings 8 years after the 2011 Utøya terror attack. European Journal of Psychotraumatology, 13(2), 2152930. https://doi.org/10.1080/20008066.2022.2152930
Organización Mundial de la Salud (oms). (2024). Declaración de Helsinki de la amm – Principios éticos para las investigaciones médicas en seres humanos. https://www.paho.org/es/documentos/declaracion-helsinki-amm-principios-eticos-para-investigaciones-medicas-seres-humanos
Roco-Videla, Á., Flores, S. V., Olguin-Barraza, M. & Maureira-Carsalade, N. (2024). Alpha de Cronbach y su intervalo de confianza. Nutrición Hospitalaria, 41(1), 270–271. https://dx.doi.org/10.20960/nh.04961
Secretaría del Trabajo y Previsión Social (stps). (2018). Norma Oficial Mexicana nom-035-stps-2018. Factores de riesgo psicosocial en el trabajo: Identificación, análisis y prevención. Diario Oficial de la Federación. https://www.dof.gob.mx/nota_detalle.php?codigo=5541828&fecha=23/10/2018#gsc.tab=0
Terán-Bustamante, A., Ramírez-Castillo, C. E., & Martínez-Velasco, A. (2020). Confiabilidad y validez de un instrumento de selección de capital humano. Revista Mexicana de Economía y Finanzas, 15(3), 435–454. https://doi.org/10.21919/remef.v15i3.516
Torreblanca-Zorrilla, A., Corona-Mayoral, E. E., Gamboa-Olivares, D. del C., & Hernández-Barcelata, D. L. (2021). Los eventos traumáticos severos y su impacto en la productividad de las mypes. Caso: Puerto de Veracruz: The effect of severe and traumatic events and how they impact an mse’s productivity. Revista relayn - Micro y Pequeña Empresa en Latinoamérica, 5(1), 135–149. https://doi.org/10.46990/relayn.2021.5.1.107
Vargas-Echeverría, S. L. & Flores-Galaz, M. M. (2019). Cultura organizacional y satisfacción laboral como predictores del desempeño laboral en bibliotecarios. Investigación Bibliotecológica, 33(79), 149–176. https://doi.org/10.22201/iibi.24488321xe.2019.79.57913
Vargas-Jaimes, C., Bernáldez-Jaimes, G. B., & Gil-Gómez, U. (2021). Factores de riesgo psicosocial y salud mental en trabajadores de una empresa textil. Horizonte Sanitario, 20(1), 121–130. https://doi.org/10.19136/hs.a20n1.3972
Xia, Y., & Yang, Y. (2019). rmsea, cfi, and tli in structural equation modeling with ordered categorical data: The story they tell depends on the estimation methods. Behavior Research Methods, 51, 409–428. https://doi.org/10.3758/s13428-018-1055-2
Anexo 1
Cuestionario para identificar a los trabajadores que fueron sujetos a acontecimientos traumáticos severos
Marque una sí o no a la respuesta que se le indica:
I.- Acontecimiento traumático severo
¿Ha presenciado o sufrido alguna vez, durante o con motivo del trabajo un acontecimiento como los siguientes?:
¿Accidente que tenga como consecuencia la muerte, la pérdida de un miembro o una lesión grave?
¿Asaltos?
¿Actos violentos que derivaron en lesiones graves?
¿Secuestro?
¿Amenazas?, o
¿Cualquier otro que ponga en riesgo su vida o salud, y/o la de otras personas?
II. Recuerdos persistentes sobre el acontecimiento (durante el último mes):
¿Ha tenido recuerdos recurrentes sobre el acontecimiento que le provocan malestares?
¿Ha tenido sueños de carácter recurrente sobre el acontecimiento, que le producen malestar?
III. Esfuerzo por evitar circunstancias parecidas o asociadas al acontecimiento (durante el último mes):
¿Se ha esforzado por evitar todo tipo de sentimientos, conversaciones o situaciones que le puedan recordar el acontecimiento?
¿Se ha esforzado por evitar todo tipo de actividades, lugares o personas que motivan recuerdos del acontecimiento?
¿Ha tenido dificultad para recordar alguna parte importante del evento?
¿Ha disminuido su interés en sus actividades cotidianas?
¿Se ha sentido usted alejado o distante de los demás?
¿Ha notado que tiene dificultad para expresar sus sentimientos?
¿Ha tenido la impresión de que su vida se va a acortar, que va a morir antes que otras personas o que tiene un futuro limitado?
IV. Afectación (durante el último mes):
¿Ha tenido usted dificultades para dormir?
¿Ha estado particularmente irritable o le han dado arranques de coraje?
¿Ha tenido dificultad para concentrarse?
¿Ha estado nervioso o constantemente en alerta?
¿Se ha sobresaltado fácilmente por cualquier cosa?
Notas
Información adicional
redalyc-journal-id: 1339