Artículos Originales
Interpretación del contexto en los procesos de vinculación de diseñadores con artesanos
Interpreting Context in the Process of Linking Designers with Artisans
Interpretación del contexto en los procesos de vinculación de diseñadores con artesanos
Relaciones. Estudios de Historia y Sociedad, vol. 42, núm. 165, pp. 153-178, 2021
El Colegio de Michoacán, A.C
Recepción: 11 Mayo 2020
Aprobación: 04 Noviembre 2020
Resumen: En este artículo se presentan las reflexiones obtenidas en el estudio de las redes que se tejen en el desarrollo de objetos desde el llamado diseño artesanal, tomando en cuenta el contexto comunitario del trabajo artesanal y los procesos creativos del diseño, ya que en ellos emergen conceptos y complejidades que resultan esenciales para entender la interacción de teorías y métodos de cada campo. Esta aproximación comprende la construcción de una herramienta que se aplicó a cinco casos de vinculación de artesanos purépechas de Michoacán con profesionistas del diseño, algunos de ellos egresados de la Universidad Intercultural Indígena de Michoacán. El objetivo es explorar las estrategias y el papel que desempeña el diseñador en campo, así como los recursos que utiliza para la solución de problemas en la interpretación de intereses y necesidades del grupo de trabajo, así como en la ejecución. Se resalta la importancia del diagnóstico como elemento primordial de acercamiento y comprensión del contexto para determinar requerimientos y acciones adecuadas a las condiciones del entorno comunitario y al campo de la producción artesanal.
Palabras clave: Artesanía, diseño, proceso, desarrollo, diagnóstico.
Abstract: This article presents reflections obtained from a study of the connections generated in the development of objects of so-called artisanal design. It considers the community context of artisanal work and the creative processes of design, since the concepts and complexities emerge from both fields are essential for understanding the interplay of theories and methods in each one. This paper presents a tool constructed and applied to five cases of linkages between Purépecha artisans in Michoacán and professional designers, some of them graduates of the Universidad Intercultural Indígena de Michoacán. The objective is to explore the strategies and role that the designer plays in this activity, and the resources employed to solve the problems that arise when interpreting the interests and needs of artisanal producers and how they are to be realized or satisfied. We highlight the importance of diagnosis as a primary element of this approach to, and understanding of, this context and in determining requirements and actions that are appropriate for the conditions of the community environment and the field of artisanal production.
Keywords: Crafts, design, process, development, diagnosis.
Introducción
La relación entre diseño y artesanía en México, igual que en muchos países de Latinoamérica tiene un largo camino recorrido. La artesanía como un fenómeno de importancia para “la preservación de la diversidad cultural, el papel activo de los conocimientos tradicionales en la dinámica de cambio social y el lugar central de la cultura y la creatividad como factor de desarrollo humano” (Benítez 2009, 3), por un lado, y el diseño, como disciplina de estudio de los individuos y sus necesidades para proyectar objetos, mensajes, sistemas y espacios que mejoren su calidad de vida, tomando en cuenta la tecnología y el pensamiento transformador, por otro, tienen muchos puntos de encuentro.
Tanto la artesanía como el diseño son fenómenos relacionados con la vida social, económica y cultural de las poblaciones; ambos son mecanismos de creación e intervención sobre productos en contextos determinados con funciones prácticas, estéticas y simbólicas específicas donde la técnica y las herramientas de ideación, construcción y comunicación son fundamentales. Para que el diseñador pueda comprender los sistemas en los que se inserta, debe hacer uso de teorías y métodos propios de la disciplina de la antropología o sociología, entre otras, según la perspectiva de acción, y es la antropología la que otorga el acceso a la dimensión de la cultura y sus sistemas de significado generados por la gente, sin embargo, para que los diseñadores puedan utilizar esta información deberán de ser capaces de manejar teorías y métodos especializados, extrapolando conocimientos de una disciplina a otra, “como en otras formas de choque cultural, el descubrimiento de la diferencia es el primer paso hacia la comprensión” (Farrys 1986, 11). El diseño encontrará siempre un punto de partida en el trabajo milenario de la creación artesanal como ese ejercicio de transformación y producción que se remonta a los mismos orígenes de la especie humana. Tanto artesanía como diseño participan de un entendimiento particular del mundo, del ser humano y su contexto:
cada uno con sus propios argumentos, han correspondido en la conformación, intervención y transformación de la realidad. Dicha transformación se llevó a cabo a través de su materialización, en tanto que son manifestaciones socioculturales de cada colectividad […] históricamente han contribuido con sus propios medios y recursos (materiales e intelectuales) a la construcción de la vida material y cultural de la sociedad en que se desempeñan (Sandoval 2021, 51).
En las últimas décadas, las relaciones entre artesanía y diseño se han transformado y expandido, las formas de participación entre los profesionistas del diseño (industrial, gráfico, textil, etcétera) y los artesanos (por tradición, de formación o artistas) son tan diversas como las comunidades, instancias o empresas que las promueven. Es un mundo de trabajos donde puede identificarse al diseño como herramienta en la configuración, difusión y colocación de artesanía, pero, además, la artesanía como ejercicio creador y sus vastos resultados también como inspiración para el diseño, tanto en el uso de códigos propios de lo artesanal, como en la oportunidad para generar nuevos productos. Esto, incluso, ha contribuido a reconfigurar las formas tradicionales de ver cada uno de estos campos de acción:
El enfoque conservador que veía a la artesanía como un producto estático, especie de reservorio de la tradición y la identidad y al diseño como su polo opuesto, portador de la innovación y la modernidad, ha sido superado por la práctica. Hoy vemos artesanías que se renuevan en su forma y satisfacen nuevas necesidades funcionales inspiradas en la moda y el diseño y que éste vuelve la mirada a la manualidad artesanal para introducir una escala humana en sus propuestas, distanciadas de la perfección industrial y la frialdad minimalista (Gómez 2009, 3).
Los intercambios y la hibridación han permitido el surgimiento de una actividad denominada diseño artesanal que tiene como una de sus metas primordiales la revalorización del desarrollo de la artesanía desde el lenguaje de la estrategia y la tecnología del diseño; es entendido como un planteamiento de posibilidades y conceptos que pueden ser aplicados al desarrollo de productos artesanales como una forma de “adaptarlos a las necesidades y demandas de mercados nacionales e internacionales sin perder de vista los elementos esenciales de su origen tradicional” (Ryan 2013, 6). En nuestro país, es una actividad que se ha desarrollado, principalmente, en espacios donde la creación artesanal es abundante, diversa y conforma una fuente de empleo considerable. Las Universidades Interculturales.1 tienen un papel importante. Este tipo de instituciones de educación superior surge como un proyecto de retribución histórica, social y de desarrollo para las comunidades indígenas del país, y aspira a la descolonización del sistema universitario (Mateos y Dietz 2016), dan cobertura educativa en zonas donde existe esta población y atienden desafíos importantes:
Desde sus inicios, las universidades interculturales enfrentan el reto de tener que rediseñar programas académicos completamente nuevos y que estén adaptados al entorno local tanto en términos lingüísticos y culturales como en relación con la situación económica y de empleabilidad regional (Dietz 2014, 323).
En la Universidad Intercultural Indígena de Michoacán (UIIM), fundada en 2006, se oferta la Licenciatura en Arte y Patrimonio Cultural y una de sus áreas terminales es Diseño Artesanal. Este programa busca proveer de “herramientas técnicas y teórico metodológicas para que, desde su posicionamiento como gestores, investigadores o creadores, transformen las relaciones que históricamente se han dado entre la producción estética y cultural de los pueblos originarios” (UIIM 2019, Objetivo APC). Se aspira a que los egresados sean capaces de articular los saberes de los pueblos originarios con estudios del campo del arte, el diseño y el patrimonio cultural, esto genera procesos de análisis de la realidad para:
Aprovechar las diferencias, en un proceso de complementación de los conocimientos construidos y compartidos con otros sujetos y otras dimensiones de desarrollo (comunidad, región, entidad, nación, mundo). Así, la diferencia debe concebirse como una cualidad que implica comprensión y respeto recíproco entre distintas culturas; supone una relación de intercambio de conocimientos y valores entre las diversas culturas en condiciones de igualdad que aporte al desarrollo del conocimiento, la filosofía y la cosmovisión del mundo, y a las relaciones que en éste se establecen entre diferentes actores en circunstancias distintas (Casillas y Santini 2006, 36) .
Tanto creadores originales de los productos artesanales, los propietarios de conocimientos de las diferentes comunidades, como quienes son preparados con conocimientos y estrategias específicos sobre contextos o saberes particulares en el marco de una educación formal, tienen sus propias perspectivas sobre la creación de productos artesanales, pero es precisamente el ejercicio de vinculación equitativa, respetuosa y basada en la realidad, lo que ayudará a generar espacios para compartir sapiencias y tener éxito en la construcción de nuevas propuestas. En este sentido, nos preguntamos cómo se pueden identificar las características de una vinculación para entenderla y si es posible mejorarla.
Para ello, resulta necesario hacer un acercamiento a la forma en que se generan las relaciones entre diseñadores y artesanos, así como reflexionar sobre los conocimientos que se tienen en cada campo. A lo largo de este documento se presenta la construcción y datos de aplicación de un instrumento cuyo fin es explorar las características del proceso de trabajo de diseñadores y de productores artesanos, y ver en lo particular qué posibilidades alcanzan los resultados, su aplicación propone un diálogo entre el diseñador y el artesano donde se puedan compartir percepciones, ideas y problemas a lo largo del proceso como después de su fabricación y su integración en el contexto productivo y comercial.
La herramienta se aplicó a cinco miembros pertenecientes a grupos de diferentes comunidades purépechas dedicadas a la producción artesanal en el estado de Michoacán, la principal característica era la vinculación con un profesional del diseño: a) de formación profesional en el exterior, por ejemplo, en la Ciudad de México o b) egresado de la Universidad Intercultural Indígena de Michoacán.
A lo largo del documento, se expone la discusión teórica que contribuyó a la comprensión de los conceptos en cuestión, donde se desentrañan las características de la producción artesanal y del proceso de desarrollo del diseño, así como el papel del diseñador en campo. Inmediatamente, se resumen los elementos centrales que conforman el instrumento para el registro de experiencias de vinculación entre diseñadores y artesanos, acompañado de las generalidades del trabajo de campo, al final se enlistan algunas consideraciones para la vinculación, exponiendo la relevancia del diagnóstico en el diseño y ejecución de las propuestas de vinculación y creación de objetos entre diseñadores y artesanos, en este último apartado es posible conocer la propuesta esquematizada de dicha vinculación.
Principios básicos para la vinculación
El diseño como capacidad creativa es una actividad inherente al ser humano, esta práctica tiene sentido a través del desarrollo del pensamiento y la evolución biológica presente en los procesos de adaptación de la especie humana a su contexto a través del tiempo. La capacidad de observación, réplica y experimentación refleja la importancia de la comprensión de los fenómenos y la interpretación de la complejidad del campo al que pertenece un problema. Resulta útil, en este ejercicio, el estudio del contexto para obtener la información necesaria y lograr la interpretación de un problema que permita determinar acciones concretas para satisfacer las necesidades detectadas.
La creación de los objetos artesanales, por otro lado, refleja códigos simbólicos y estéticos como conjuntos de reglas para representar la cosmovisión de comunidades incluso de culturas enteras, toma en cuenta la naturaleza y la realidad y los transforma de forma abstracta en símbolos y composiciones, la pieza artesanal es un objeto representativo de la identidad de los individuos que comprende “la grandiosa capacidad de tomar la naturaleza interpretarla y abstraer de ella” (Turok 1998, 55). Pero esta identidad asumida por generaciones no es precisamente estática: “Todo estudio y concepción de productos debe valorar […] que la identidad es acumulativa y como fenómeno sometido a los cambios y evolución, se renueva y atraviesa por las innovaciones e iniciativas que el contexto y hasta los cambios medioambientales propician” (Gómez 2009, 5).
En este sentido, el ejercicio de vinculación exige siempre un estudio comprometido del contexto, así como de los requerimientos que dan cabida a nuevas producciones. La intersección del diseño con el producto artesanal se establece por la posibilidad resolutiva que el ejercicio del diseño ofrece, al asumir como parte de sus procesos de desarrollo una serie de pasos concretos para identificar requerimientos y desarrollar ideas y nuevos conceptos a partir de una realidad concreta y un método específico para abordarla. El pensamiento de diseño adapta las soluciones a los problemas con precisión; sus técnicas y métodos tienen el potencial para ayudar a la prosperidad de las sociedades al aplicarse en diferentes problemas desafiantes de nuestra época (Design Council 2013).
La capacidad para tomar decisiones y argumentar las ideas debe corresponder con el objetivo de un proyecto, para ello se requiere de un ejercicio consciente con la realidad ya que de ello depende su alcance y resultado: “la trascendencia del Diseño es una consecuencia a la que se apuesta desde el proceso proyectual el cual, si no trabaja los trasfondos conceptuales, se vuelve prisionero de la inmanencia del instante en que se agota todo ‘aquí y ahora…’” (Vilchis 2020, 104). Esta idea propone que el conocimiento para generar proyectos debe surgir de propuestas conscientes y con sentido. Así, la cercanía que se logre con la naturaleza del hecho o contexto particular al que se aspira insertar un diseño artesanal es lo que permitirá incorporar información como parte de las herramientas teóricas y prácticas que validará el trabajo que se propone como una explicación congruente de la realidad.
En un proceso de diseño artesanal, el diseñador, como practicante de un conocimiento basado en la evolución del pensamiento y de las habilidades prácticas, tiene que desempeñar el papel de intérprete de las relaciones que se establecen en el campo de producción artesanal. Con “campo” nos referimos al conjunto de relaciones en torno a una actividad determinada durante el proceso de producción, esta teoría de la sociología desarrollada por Bourdieu (2002), en Campo de poder, campo intelectual: itinerario de un concepto, plantea que ningún tipo de producción es un campo aislado, en ella se entrelazan diferentes “campos de poder” que establecen una relación, donde uno o varios de ellos sobresalen por “dominación” a los otros, este ejercicio de lucha se legitima a través de los intereses de los creadores y los consumidores, así como del aporte que este campo otorgue para el desarrollo de la producción, ya que existen también intereses concretos. En el caso particular de la producción artesanal, también entrelaza una red que involucra diferentes campos como el de la política, la salud, la educación, la tecnología, la comunicación, el espacio, el mercado, el consumidor, etcétera. Cuando los creadores detectan posibilidades o necesidades en el desarrollo creativo, simbólico, comercial, organizativo, entre otros, se insertan en nuevos escenarios donde además de explorar otros espacios comienzan a relacionarse con diferentes profesionales. En esta interacción, un campo “adquiere autonomía y se eleva simultáneamente el status social de los productores” (Bourdieu 2002, 107), por ejemplo, en la conexión de los campos del arte y la artesanía, el entendimiento de uno puede influir en la transformación de la naturaleza del otro, incidiendo en la forma en que un productor cambia su visión o su forma de mostrar el objeto e incluso su comportamiento al encontrarse en un nuevo espacio.
Si bien la dinámica de los procesos de diseño posiblemente no siempre contempla el tiempo o los recursos necesarios para adentrarse al contexto en profundidad, el diseñador puede acceder a esta información a través de métodos propios de la investigación cualitativa que permiten un acercamiento a las relaciones y códigos de la cultura de un comportamiento, sujeto u objeto específico. El método más efectivo, en este caso, es el etnográfico ya que permite:
describir contextualmente las relaciones complejas entre prácticas y significados para unas personas concretas sobre algo en particular (sea esto un lugar, un ritual, una actividad económica, una institución, una red social, o un programa gubernamental). La articulación entre las prácticas y los significados de esas prácticas de las que se ocupa la etnografía permite dar cuenta de algunos aspectos de la vida de unas personas sin perder de vista cómo éstas entienden tales aspectos de su mundo (Restrepo 2016, 16-17).
El diseño se ha acercado a la antropología, especialmente, a través de la etnografía para encontrar una forma de lograr un verdadero entendimiento de la gente y su relación con el mundo. La antropología del diseño, como explican Smith y Kjærsgaard (2015), se trata de una forma diferente de acercarse al estudio de la creación de objetos, un espacio donde se incorpora tanto el análisis como la acción en el proceso de construir conocimiento. Los autores indican que el objetivo no es solamente aproximarse a los usuarios y los contextos de la vida real, familiarizarse, mediar o facilitar, sino también crear una crítica teórica informada desde la cual percibir y reflexionar sobre las relaciones complejas entre las personas, la tecnología y los objetos, algo que resulta fundamental si se quieren generar procesos de vinculación exitosos basados en un estudio real del contexto.
Así, resulta indispensable para el diseñador tener una noción amplia del entorno y las personas y, en este caso, tomar en cuenta, fundamentalmente, que la producción artesanal está estrechamente relacionada con otras áreas, y que en ellas existe una interacción que puede ser usada para comprender mejor el contexto y argumentar la toma de decisiones en el proyecto.
Finalmente, las esferas que conforman el campo de producción artesanal y la legitimación que, a través de los intereses, alcanza alguno de ellos, es decir, “todo aquello que está vinculado con la existencia misma del campo” (Bourdieu 2002, 121), conforma el entorno simbólico de la producción, dando lugar al habitus (Bourdieu 2002) como el espacio construido de la interacción del individuo, la cultura y las instituciones. Este conjunto puede cambiar conforme se reafirman o evolucionan las interacciones entre las esferas, la comprensión de este sistema “genera estrategias que pueden estar objetivamente conformes con los intereses objetivos de sus autores sin haber sido concebidas expresamente con este fin” (Bourdieu 2002, 125), es decir, la posibilidad que otorga al agente colaborador hacer una observación más allá de lo convencional en la producción artesanal, le permite entender el contexto del gremio y establecer las estrategias idóneas para el desarrollo de este campo en cualquiera de sus esferas.
Acercamiento al mundo artesanal: campo de producción artesanal y perfil de los diferentes artesanos
El complejo campo de las artesanías comprende, además de la apariencia de los objetos, todo un entramado de procesos productivos rigurosos donde se dan relaciones simbólicas y estéticas que se materializan en los objetos, Marta Turok (1988), en su libro Cómo acercarse a las artesanías, propone que antes de intentar describir la artesanía es indispensable saber qué es lo que hay detrás de ella, llámense técnicas, materiales, organización, mensajes, restricciones, incluso relaciones históricas de los grupos o vínculos directos con los fenómenos de la naturaleza.
Primero, será importante entender cómo se evalúa y categoriza la producción manual, lo veremos a través de la matriz de diferenciación entre artesanía y manualidad propuesta por el Fondo Nacional de Fomento Artesanal (FONART); luego hablaremos del proceso de producción artesanal; y al final veremos que existen diferentes perfiles de artesanos.
El Manual de Diferenciación entre Artesanía, Manualidad e Hibrido (Matriz DAM) generado por el Fondo Nacional para el Fomento Artesanal (FONART 2009), surge de la necesidad de generar una herramienta ante la creciente problemática operativa de los programas de subsidio al sector artesanal por la confusión entre los objetos entendidos como artesanía tradicional y las manualidades. La falta de noción de las diferencias que se centran en la utilidad y la función de los objetos exponía una gran dificultad, ya que tanto artesanías tradicionales como manualidades son procesos no industriales. Durante mucho tiempo, la descripción de las artesanías fue insuficiente para cobijar la dimensión de los procesos y los objetos de artesanía tradicional.
La Matriz DAM forma parte del proceso de solicitud y acceso a los apoyos que otorga FONART y pretende dar respuesta a los productores que aspiran a ser beneficiarios de los programas y subsidios federales, en ella se describen:
los procesos técnicos, sociales y culturales […] que en su conjunto incorporan siete variables: materias primas y materiales en el proceso de producción, formas de organización para la producción, división de trabajo, transmisión de conocimiento, identidad del grupo productor, diseño del producto y finalmente, destino del producto (FONART 2009, 11).
Los valores numéricos son sometidos a un cálculo para determinar el puntaje que establecerá si el producto en evaluación corresponde a lo siguiente: a) manualidad de 100 a 200 puntos; b) híbrido de 221 a 279; o c) artesanía de 280 a 420 (FONART 2009, 12).
Se trata entonces de un instrumento vigente único que contribuye a reconocer, proteger, promover y difundir la artesanía tradicional, así como a orientar la toma de decisiones para el desarrollo del sector, su consideración, en este proyecto, es vital para definir aspectos en la producción artesanal y en la evaluación del objeto resultado de la vinculación.
Es decir, si FONART promueve el desarrollo de proyectos de capacitación para el mejoramiento técnico, creativo, organizacional, comercial y productivo, entre otros, donde en la mayoría de los casos se requiere la vinculación de un especialista que muchas veces resulta ser un diseñador, la intersección entre métodos, saberes y habilidades tendría que lograr un producto que encaje en las definiciones propuestas por los especialistas, para que: 1) dentro de los procesos de vinculación se respeten los límites en la producción y en la creatividad que caracterizan a las artesanías tradicionales; y 2) los objetos tengan oportunidad en los diferentes apoyos que la institución ofrece, en otras palabras, que puedan ser considerados como resultados de una respuesta a los cambios en la cultura y el mercado actual. Ambas aseveraciones se plantean en relación con la observación de las problemáticas que experimentan los artesanos cuando deciden promover algunos resultados que satisfacen los objetivos de la vinculación y que además cumplen con los intereses que ellos mismos habían previsto, pero, por ejemplo, no obtienen la aprobación en concursos artesanales estatales o nacionales.
La extensa variedad artesanal puede organizarse por ramas y subramas, las primeras corresponden al tipo de materia prima para su elaboración y el resultado de su procesamiento, mientras que las segundas se componen de las variantes técnicas.2 Aunque los procesos pueden variar dependiendo de la capacidad exploratoria de la técnica o propositiva de cada artesano, desde la experiencia de una de las autoras de este documento al formar parte del gremio artesanal y por su experiencia en el trabajo como asistente de capacitación con diferentes grupos de artesanos en Michoacán, es posible describir una sistematización del proceso de elaboración general, con base en los siguientes aspectos: 1) recolección de la materia prima; 2) preparación de la materia prima; 3) ejecución de la técnica; y 4) comercialización o distribución.
El primer paso corresponde a la recolección de la materia prima: asumimos la materia prima como los insumos naturales o transformados por otros artesanos, comprende la recolección directa por el artesano en su lugar de nacimiento o a la compra con quien los recolecta, es decir, existe una red de abastecimiento de materia prima entre artesanos, quienes además de crear sus piezas generan materia prima para otros. El paso siguiente consiste en la preparación o procesamiento; este momento involucra los conocimientos prácticos para la preparación de los insumos, por ejemplo: secado de la madera, teñido de fibras o hilo, hidratar el barro, etcétera. Sin embargo, esta etapa puede ser realizada o no por el mismo artesano encargado del resto del proceso, lo que involucra una división de trabajo basada en la habilidad o conocimiento.
La ejecución de la técnica es la puesta en práctica de todos los conocimientos y habilidades correspondientes a la producción. El seguimiento está dividido en diferentes etapas dependiendo del tipo de sub-rama de la que se trate, algunas representan procesos relativamente simples, otros más complejos y de mayor tiempo. Al igual que en la etapa anterior, en ésta se pueden involucrar otros agentes especializados en determinados momentos, por ejemplo, en la elaboración de cierto tipo de piezas o para momentos específicos del proceso como el decorado, aplicación de acabados, elaboración de piezas concretas, entre otros.
Es necesario resaltar que todo proceso técnico se ve regido por la función que cubrirá el objeto sea este utilitario, ritual o decorativo, en este sentido, se detectan cuatro destinos finales: el primero se dirige a las actividades cotidianas o festivas en el entorno inmediato, como objeto comercial local; el siguiente se restringe al uso en momentos rituales o ceremoniales tanto en el interior como para el exterior; el tercero es el comercio externo y se refiere a la producción de objetos para consumo general en entornos diversos que muestran ligeras variaciones que los adaptan a la realidad moderna; el último sería cuando su destino es participar en concurso, lo que involucra una serie de atenciones mucho más minuciosas y planeadas donde existe mayor libertad creativa durante el proceso y en cada una de las etapas, pero ligado profundamente a las reglas principales tanto del gremio como del tipo de convocatoria, en cada una de estas intenciones se requiere una inversión de trabajo, técnica o simbolismo diferente.
La etapa final se centra en la comercialización de los productos y, dependiendo de la función, se incluye en diferentes formas y espacios de comercio como la venta directa o a intermediarios, en mercados locales, en tianguis o en las instituciones donde se realizarán los concursos.3 Es importante resaltar que esta etapa incluye habitualmente un intercambio monetario por los objetos, pero también los que se destinan a un uso ritual muchas veces son regalos u ofrendas a un santo o a un cargo social.
Para poder comprender de forma integral el campo de la producción artesanal es preciso reconocerlo como un fenómeno cambiante, multifacético, simbólico, creativo y evolutivo, que da lugar a la posibilidad de pensar nuevas formas de objetos, tomando en cuenta los diferentes elementos que antes parecían condicionantes, como la complejidad productiva de la actividad artesanal y de sus interrelaciones con lo histórico, social, simbólico, político, incluso natural y tecnológico.
Marta Turok (2013), en Análisis social de los artesanos y artesanas en Latinoamérica, plantea la concepción de la artesanía en la actualidad, y destaca que ésta es el resultado de un proceso de mestizaje cultural y que, ante el rápido desarrollo tecnológico, ha hecho emerger nuevos aspectos que redefinen a los creadores y a los objetos. En este sentido, es fundamental entender que los artesanos provienen de diferentes espacios y que cada comunidad provee ciertos perfiles para la creación. Turok (2013), con ello, propone tres perfiles: el de artesano por tradición, por formación y el artesano artista como se describen en la tabla 1.

Cabe mencionar que los artesanos indígenas representan características que definen a comunidades enmarcadas por su historia, lengua, vestimenta, usos y costumbres, y en la capacidad de transformar la naturaleza para que ésta adquiera significado, lo que se logra “sólo a través de la cultura y ésta varía en el transcurso de la historia” (Batalla 1990, 74). Por otro lado, los procesos de mestizaje posicionan también a artesanos originarios de otros lugares que transmiten sus conocimientos, además de aquel grupo de artesanos que no tiene netamente origen indígena en la “sangre”, pero que “se define por pertenecer a una colectividad organizada (un grupo, una sociedad, un pueblo) que posee una herencia cultural propia que ha sido forjada y transformada históricamente, por generaciones sucesivas; en relación a esa cultura propia se sabe y se siente maya, purépecha, seri o huasteco” (Bonfil 1990, 48).
Algunos artesanos perfeccionaron su técnica con la integración de saberes que mejoran la calidad, la función o el proceso de producción, y a su vez los que vienen de fuera han aprendido a utilizar materiales locales que no conocían. Turok (2013) describe esta comunidad de artesanos como aquel grupo que se inserta en determinado espacio y continúa con su producción, pero sus conocimientos son adquiridos también por los habitantes del lugar, ya que se asentaron “desde talleres familiares hasta obrajes y manufacturas artesanales junto con los gremios -de origen español-” (Turok 2013, 24). Esta inserción da lugar al aprendizaje de una nueva técnica que será transmitida a las nuevas generaciones, pero su origen no es indígena o mexicano. Por ello, es común también que existan materias primas de origen industrial o semiindustrializado, pero que no merman la capacidad para integrar los aspectos estéticos y técnicos propios de la cultura.
La profesionalización de los artesanos, en complemento con el control de las dinámicas culturales locales y su tradición creativa, les permite sobresalir en el grupo, distinguiéndose por la calidad estética y técnica de sus obras. A su vez, algunos de ellos, son actores clave en la actualización técnica con otros grupos de artesanos tradicionales; subyace la intención de mejorar la calidad en acabados o el manejo de nuevos procedimientos para igualar las habilidades, pero respetando los límites de la técnica tradicional en cada una de las comunidades con las que se vinculan. Cuando un artesano ejerce de ese modo se le ha denominado también como técnico artesanal.
La actividad artesanal es un ejercicio que se encuentra delimitado por aspectos culturales que identifican a la comunidad donde se crea, generando una diferencia con el resto de productores, sean originarios o no. Dichos elementos tienen sentido tanto para los creadores como para los usuarios inmediatos, ya que son parte de códigos que cómo Bonfil (1990) asevera, permiten a los integrantes de la comunidad comunicarse entre sí, por lo que es necesario que sean transmitidos de una generación a otra. En estas comunidades, pueden existir libertades creativas que permiten diferenciar a los autores, aunque de alguna forma las piezas siguen regidas por elementos esenciales para el grupo, que pueden ser el color, las formas, el material o incluso la función. Pero también están los artesanos que salen de esos límites establecidos para expresar ideas propias o gustos particulares, haciéndose notar en el interior y el exterior de la comunidad.
En el perfil al que se refiere Turok (2013), como artesanos artistas, se exploran las posibilidades plásticas del oficio, desarrollando un estilo propio, aunque en algunos casos, resultan excluidos de la colectividad local por haber salido del uso de los elementos tradicionales locales, ya que “cada pueblo establece los límites y las normas: hay formas de ingresar, de ser aceptado; hay también maneras de perder la pertenencia” (Bonfil 1990, 48). Salir de las reglas estéticas, por ejemplo, puede ser una razón suficiente para dejar de ser tomado en cuenta por el resto del grupo.
En otros casos, existen ejercicios de colaboración entre artistas y artesanos donde, muchas veces, se logra un diálogo que permite el desarrollo de ideas de forma unilateral, mientras que, en otros, los artesanos son quienes materializan las ideas de los artistas. La relación de los artistas con la artesanía en México tuvo un gran ímpetu desde que lo prehispánico se empezó a usar como un “símbolo de legitimación nacional desde los primeros movimientos emancipadores del siglo XIX y posteriormente, en las primeras décadas del siglo XX” (Rubín 2009, 4), muchas expresiones del arte popular, entre ellas, las artesanías, fueron usadas para reforzar todo un entramado ideológico nacionalista. Entonces, pintores, investigadores y críticos de arte, como Dr. Atl, Roberto Montenegro, Jorge Enciso, Diego Rivera o Manuel Gamio, participaron en la formación de colecciones itinerantes o proyectos de desarrollo en el campo de las artesanías.
Así, asumimos el concepto de artesanía como el resultado de una actividad creativa que engloba una serie de condiciones simbólicas, técnicas y materiales asimiladas por un grupo organizado, que se identifica con los objetos y que basa su organización en valores culturales locales. Labor que tiene sentido en función del uso del objeto requerido por otros individuos para el desarrollo de su vida cotidiana y que logra identificar e identificarse con un origen cultural y natural determinado.
Métodos y procesos en el diseño
En la evolución del diseño como disciplina, numerosos autores han abordado el tema de la metodología como su eje rector. El estudio del proceso de diseño es una de las áreas más desarrolladas dentro de la disciplina del diseño; como un área proyectual, su ejercicio parte de una situación dada hacia la visualización de un cambio (una mejora) de esa situación, es común, por ello, hablar de necesidades y soluciones. Todo lo que está entre uno y otro extremo conforma una serie de pasos que implican desde el análisis de la situación e información, hasta la conceptualización o generación de ideas, la implementación y finalmente la evaluación.
Las diferentes etapas y requerimientos de un proceso de diseño han sido abordadas por gran cantidad de autores, algunas compilaciones de estos modelos pueden verse en Developments in Design Methodology de Nigel Cross, un libro publicado en 1984; Para una teoría del diseño, texto del diseñador mexicano Luis Rodríguez Morales, publicado por la misma época. Una recopilación más actual es “Describing the Creative Design Process by the Integration of Engineering Design and Cognitive Psychology Literature” (Howard, Culley y Dekoninck 2008) donde los autores explican que “con el tiempo, ha habido un cambio general de describir el proceso creativo como fases cognitivas subconscientes a etapas basadas en la actividad” (Howard, Culley y Dekoninck 2008, 167) y, por supuesto, La trama del diseño: por qué necesitamos métodos para diseñar (Simón 2009), trabajo que utilizamos para esta investigación. En cualquiera de estas compilaciones se hace evidente que la mayoría de los modelos tienen una fase de análisis, otra de síntesis, generación de una propuesta y ejecución, la última etapa en que una vez valorada la propuesta, se lleva a cabo el proyecto. También hay un ejercicio de evaluación, pero esta etapa no siempre se da sólo al final, habitualmente se habla de procesos iterativos donde se valora constantemente antes de la implementación final de la propuesta.
Para este trabajo, fue necesario identificar uno de estos modelos que tratara el desarrollo de productos (Sanz y Lafargue 2002) que empata con el tipo de interacción que se quería observar. Fue necesario complementarlo con elementos propios de los procesos y objetos artesanales, así como de la perspectiva del trabajo colaborativo entre dos campos diferentes, para 1) conocer las características del proceso de diseño y los métodos implementados en el campo artesanal; 2) analizar los resultados, conocer si éstos se ajustan a los parámetros de evaluación del diseño y la artesanía; y 3) hacer una reflexión del proceso de diseño en el campo artesanal.
El acto de diseñar implica una serie de fases que van desde la identificación de una necesidad u oportunidad de intervención hasta la solución misma. Al proceso implícito en el acto de diseñar se le conoce como metodología, en ella intervienen “no sólo el diseñador, sino una serie de factores internos y externos al hecho proyectual […] es una guía a priori […] Las metodologías son opciones ideológicas globales […] modos o concepciones de cómo abordar el proceso proyectual” (Esteve 2001, 22 y 23). La metodología no se refiere solo al plan, a la prefiguración, sino al cimiento que sostiene todo acto de diseñar.
La metodología fundamenta la serie de decisiones que se toman en la configuración de una propuesta. Dos componentes intervienen en ella: lo ideológico-conceptual y lo estratégico-operacional (Simón 2009). El primero se refiere al porqué y el paraqué del proyecto y a la estructura del conocimiento teórico que rige el proceso; el segundo, a los modelos de procedimiento y a las acciones prácticas que requiere (Simón 2009, 103-104). El componente ideológico-conceptual implica la comprensión del mundo real, busca “el conocimiento objetivo de las metas a alcanzar antes de plantear los pasos para desarrollar la solución” (Simón 2009, 103), es decir, es lo que guía las acciones esenciales del acto de diseñar, estos principios conforman un “sistema predictivo de la realidad [que permite] la comprensión del mundo físico” (Simón 2009, 103).
El componente estratégico-operacional se refiere a “la serie de modelos del procedimiento que regulan la aplicación de técnicas orientados a acciones prácticas” (Simón 2009, 104) para alcanzar la meta determinada en el componente anterior. Se trata de acciones y procedimientos que previamente fueron ordenadas por los principios de entendimiento de la realidad; se considera un conjunto de datos obtenidos de diversas fuentes para la toma de decisiones. Es primordial entender que es necesario que estos dos componentes estén interrelacionados para poder plantear un diseño coherente con la porción de realidad que se busca intervenir.
El proceso de diseño pretende la transformación de lo abstracto a lo concreto y existe una diversidad de modelos con los cuales cubrir las intenciones planteadas, pero es posible concretarlos en tres etapas esenciales como se mencionó anteriormente: 1) Análisis; 2) Síntesis; y 3) Ejecución, en la figura 1 se especifican las características de este proceso, como vimos antes estas tres fases principales agrupan la gran mayoría de los pasos del proceso planteados por los estudiosos de la metodología.

La etapa de análisis corresponde al componente ideológico-conceptual; de cierta forma también la de síntesis, pues esta fase “posee un carácter propositivo en tanto es una hipótesis proyectual, proyecto de respuesta” en el momento donde se reducen las posibilidades, se sugiere una alternativa y se proyecta una solución (Simón 2009, 108). En el mismo sentido, la síntesis podría corresponder a la parte táctica del componente estratégico-operacional, pues este componente, como vimos, no se refiere a una serie de operaciones vacías, o del uso de la técnica sin razón, sino a la concreción de la estrategia, a la materialización de la solución que atiende la problemática estudiada. La tercera etapa, la ejecución, corresponde plenamente con el componente estratégico-operacional.
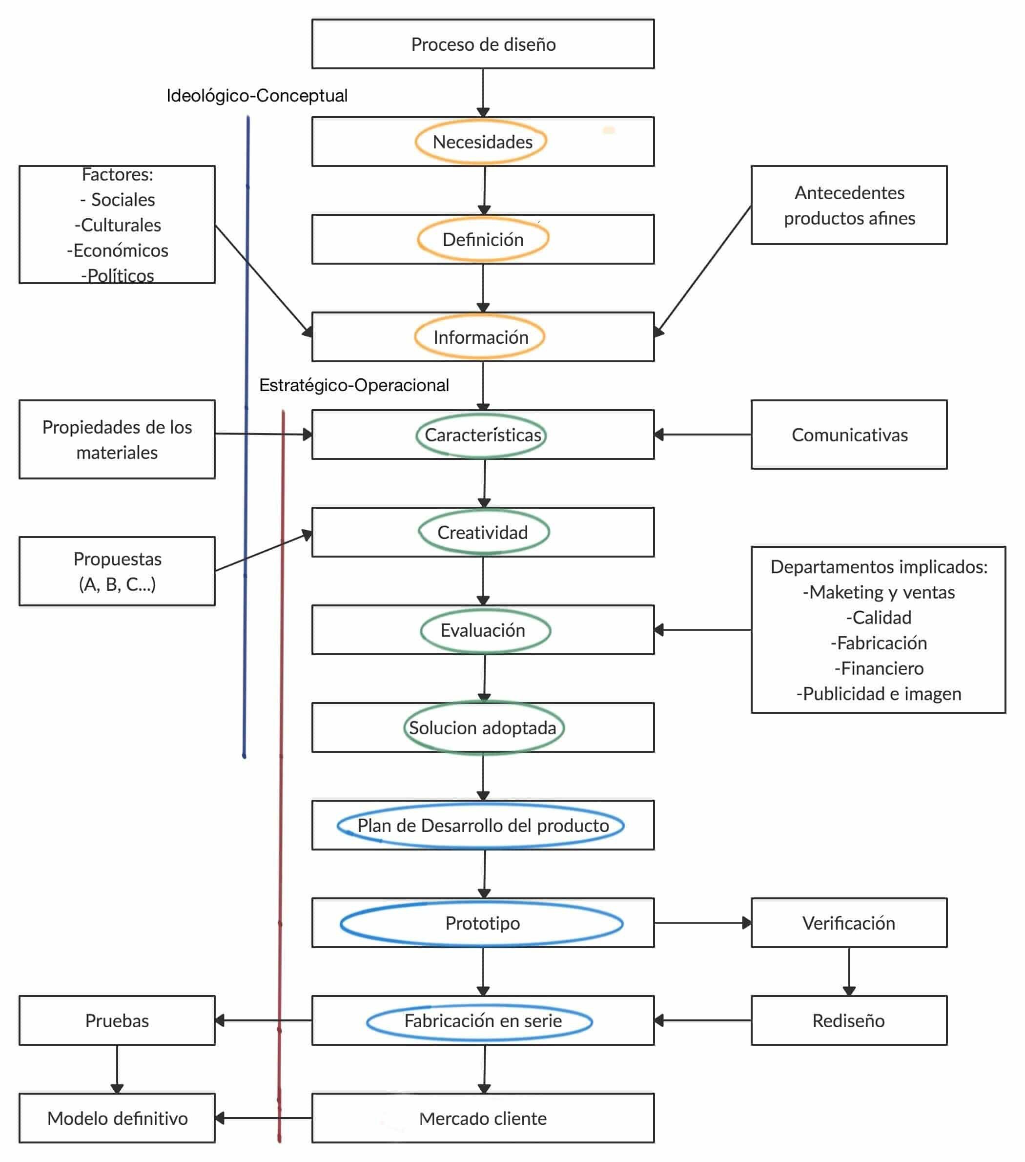
Es común que, entre estas etapas, existan intersecciones de otros ejercicios, algunos para contribuir en el desarrollo de las ideas, la definición de la estrategia o para la comprobación de los resultados, esto puede variar según el diseñador o el área de la que se trate. Podemos encontrar procesos que se conforman en una estructura lineal, iterativa o de otro tipo, como lo podemos observar en el proceso que plantean Sanz y Lafargue (2002, 26) En éste indicamos los componentes a los que se refiere Simón (2009) y las etapas básicas del proceso de diseño identificadas por el mismo autor.

Lo ideológico-conceptual se puede identificar en la línea vertical azul y lo estratégico-operacional con línea roja. Los tres momentos del proceso pueden verse en naranja lo que corresponde al análisis, síntesis en verde y ejecución en azul claro.
Existen momentos en que se interrumpe el desarrollo del proceso para hacer verificación, pruebas o rediseño, actividad que promueve la posibilidad de recurrir a otros especialistas, esto requiere de un retorno a un momento específico para realizar mejoras o de una pausa para atender aspectos derivados que son necesarios para el desarrollo de la propuesta. Para ello, resulta útil retomar información de las etapas iniciales del proceso como la información recabada de la etapa de análisis y síntesis para otorgar herramientas a los especialistas en otras áreas como materiales, marketing o de regulaciones para atender los aspectos necesarios que llevaran el producto final al mercado, o lograr cualquier fin planteado.
El esquema de la figura 2 será modelo para observar la sistematización del proceso que se sigue en el desarrollo de diseño en el campo artesanal. Este esquema nutre los apartados del instrumento que se construyó para registrar procesos de vinculación entre diseñadores y artesanos, resumido en tres partes: 1) sobre el diseño de la estrategia de vinculación; 2) sobre el análisis de los resultados; y 3) reflexión sobre el proceso de vinculación.4
En el instrumento para el registro de experiencias de vinculación entre diseñadores y artesanos que aquí se propone, es importante integrar las características propias de la Matriz DAM, antes descrita, y del proceso de diseño, ya que si la discusión respecto a las formas de interacción y resultados se coloca entre la disciplina del diseño y la artesanía tradicional, tendría que ser posible la observación objetiva e integradora de ambas áreas para la reflexión de las experiencias.
Resulta entonces imprescindible decir que la relación entre el diseño y la artesanía es un tema que involucra la intervención directa sobre procesos o productos, basándose en un análisis crítico sobre un contexto, técnica u objeto determinados donde intervienen, en su caso, herramientas de alguna disciplina. Como vimos antes, existen académicos especializados, escuelas y, particularmente, diseñadores de distintas áreas interesados en la artesanía y en establecer parámetros de estas relaciones, en este debate existen diferentes opiniones y algunas ideas preconcebidas, para Bonsiepe (2008) existen diferentes enfoques sobre el diseño artesanal, los que clasifica en actitudes de tipo conservacionista, esteticista, productivista, esencialista, paternalista y de estímulo, que conciben y manejan las acciones de desarrollo de la artesanía según sus fines en la actualidad, por ejemplo: la conservación de las tradiciones; resaltar el estatus creativo y artístico de los artesanos; la relevancia de las cadenas de suministro; el mercado, entre otros. Hay que considerar que dichos fines corresponden más a los objetivos de los actores interesados en hacer diseño artesanal que a los intereses y necesidades particulares de los artesanos. Por ello, para Espada (2010), la vinculación académica entre profesionistas y el contexto cultural local es “la simbiosis perfecta entre el objeto de diseño artesanal y el producto hecho a mano” (Espada 2010, 61) describiéndolo como “un terreno abonado para desarrollar las metodologías que permitan a los jóvenes entender todos los aspectos que tienen que ver con la historia de la ciudad, su departamento y el conocimiento de materiales, técnicas y oficios que puedan cobrar nuevamente importancia en objetos y productos” (Espada 2010, 62).
Esto reafirma la importancia del método y los procesos que relacionan una actividad con la otra, pero, especialmente, lo fundamental que resulta el análisis del entorno y las necesidades de las partes que participan en la vinculación, que hemos estado viendo a lo largo de este trabajo.
Puesta en práctica del instrumento para el registro de experiencias de vinculación entre diseñadores y artesanos
El instrumento se compone de las generalidades descritas en la aproximación metodológica y conceptual del diseño y la artesanía, por lo que si la discusión respecto a las formas de interacción y resultados se coloca entre estos dos campos tendría que ser posible la observación objetiva e integradora de ambas áreas para la reflexión de las experiencias. Esta observación busca conocer los fundamentos y estrategias que guían los procesos de vinculación de algunos profesionales del diseño con el sector artesanal, así como los impactos y aportaciones de las estrategias creativas y técnicas que utilizan ambos agentes a través de tres momentos: el primero es el acercamiento al diseño del proyecto; el segundo es una reflexión sobre de los resultados; y el tercero es la recolección de información que pueda contribuir a comprender las relaciones durante el desarrollo de la vinculación, como se especifica en la figura 3.

Para la aplicación, se seleccionaron cinco diseñadores, tres de ellos cuentan con trayectoria en el trabajo con artesanos en comunidades indígenas y rurales en Michoacán; quienes además han trabajado como técnicos vinculados por instituciones estatales y federales, por ejemplo: Casa de las Artesanías, ahora Instituto del Artesano Michoacano; el Instituto de Capacitación para el Trabajo del Estado de Michoacán; y FONART, así mismo, han participado en la formación de alumnos de la Universidad Intercultural Indígena de Michoacán, de donde se deriva el segundo perfil para la aplicación del ejercicio, dos de ellos son egresados de la Licenciatura en Arte y Patrimonio Cultural con la terminal de Diseño Artesanal.
El requisito unificador entre estos dos perfiles de profesionistas es que dicho trabajo de vinculación del diseño haya sido con artesanos tradicionales, es decir, que éste sea un oficio, que como marca uno de los parámetros de evaluación de la Matriz DAM, la transmisión del conocimiento o el aprendizaje haya sido adquirido por herencia familiar o legado cultural,5 esto con la intención de evitar caer en la confusión operacional que antes se había evidenciado en el Foro Nacional Artesanal.
El primer paso consistió en determinar la lista de posibles candidatos,6 con quienes, posteriormente, se hizo contacto vía telefónica o por internet, después de hacer una descripción de la actividad y sus requisitos, ellos elegían al artesano con quien se haría el diálogo, las comunidades a las que pertenecen los grupos de artesanos elegidos son: Pichátaro, Nahuatzen, Nocutzepo, Zipiajo e Irancuataro. El desarrollo del primer apartado, como lo describe la figura 3, corresponde a un acercamiento al diseño de la estrategia de vinculación, sólo con el diseñador, esto con la intención de conocer su experiencia particular, la mayoría de ellos hacían saber que no habían tenido oportunidad de pensar profundamente en dicho proceso como profesionales o de generar un esquema que evidenciara incluso la forma en que integran su pensamiento personal al contexto de colaboración. En esta etapa, se hizo un registro de los datos generales del producto resultado de la colaboración, donde se integran fotografías y detalles, así como datos del nombre del grupo o del artesano involucrado y las técnicas implementadas en el producto, comprende también datos importantes de los informantes.
El resultado de esta etapa permite generar un esquema gráfico del proceso de cada uno de los diseñadores, donde fue posible comprobar que cada diseñador toma en consideración los aspectos de relevancia que cree convenientes, incluso pueden tener diferentes puntos de partida, donde algunos invierten mayor atención a la comprensión del contexto y orientan las posibilidades de generar redes de colaboración en la comunidad, así como encontrar la respuesta a los problemas creativos o de desarrollo dentro de la experiencia misma de los participantes y del entorno natural y cultural inmediato, por otro lado hay quienes se rigen por las indicaciones de las instituciones que los vinculan, enfocándose en aplicar las herramientas propias de su profesión para satisfacer los objetivos descritos de la colaboración, o en el atender profundamente el proceso creativo personal.
La segunda etapa se desarrolló a manera de encuentro centrado en el diálogo entre el diseñador y el artesano, donde el tema de conversación fue la experiencia vivida para lograr el objeto resultado de la vinculación. Los datos tomados en términos del objeto como los materiales, técnica de elaboración y función contribuyen a generar una ficha técnica básica, que es necesaria para poder cumplir esta etapa que considera la comparación entre la artesanía tradicional y la que es resultado de la colaboración, esto a través de la respuesta a interrogantes de carácter afectivo, representativo, características del proceso de elaboración, en los materiales, en la organización o tiempos e iconografía, como lo especifica la figura 3.
El apartado cierra con una evaluación respecto a la función que cubre el nuevo objeto resultado de la vinculación, y la descripción de las mejoras que el artesano haría al mismo, una vez que ya ha sido destinado a lo comercial, exposición u ofrecimiento, según haya sido el caso. En esta parte del instrumento, también se hacen preguntas sobre la factibilidad de la producción desde las posibilidades del taller, el uso de materiales o maquinaria alterna, el valor representativo, el cumplimento de las funciones o la durabilidad.
El ejercicio de comparación entre una artesanía tradicional y el resultado de la vinculación otorga datos importantes sobre cómo el diseñador hizo su acercamiento al campo de la producción artesanal en aspectos esenciales en la técnica y la estética de los objetos. No hay que olvidar que la aproximación al contexto para obtener información que nutra la propuesta es imprescindible en el proceso de desarrollo que el diseñador ya conoce, esto es posible revisar en el acercamiento a los modelos del proceso del diseño antes mencionados y presentados en la figura 2.
El análisis de los resultados se centró en la descripción del desarrollo de la estrategia, así como en la etapa de comercialización de los objetos resultados, esto nos permitió verificar el seguimiento del proceso antes descrito por el diseñador, donde muchas de las estrategias planteadas para la resolución de los problemas o la toma de decisiones quedaron limitadas al conocimiento de la disciplina o a la resolución por habilidades propias del diseñador o del artesano, omitiendo la práctica orientadora a la solución, como lo plantearon algunos de los entrevistados al principio, es decir, se pudo saber que aunque existía una descripción del proceso y una estrategia para la solución de problemas como el consenso, la experimentación o la aplicación de actividades para motivar la creatividad, los informantes comentan que hubo ocasiones en que no se lograba llegar a la generación de la propuesta y, en este caso, se tomaban decisiones con base en las posibilidades de herramientas, material y técnicas a favor, entonces, ya fuera el diseñador o el artesano debían adaptarse.
Estos resultados nos permiten reflexionar en que es imprescindible un diálogo fructífero, en todo momento, entre diseñador y artesano, pues esto contribuye a que la producción de sus objetos esté en concordancia con su recibimiento. Porque, como explica Appadurai, “no todas las partes comparten los mismos intereses en ningún régimen de valor específico, ni los intereses son idénticos para cualquiera de las dos partes involucradas en un intercambio determinado” (Appadurai 1986, 78). El intercambio del que habla el autor, se enmarca en su reflexión sobre la circulación de las mercancías en la vida social: “el intercambio económico crea valor […] [que] está contenido en las mercancías que se intercambian” (Appadurai 1986, 17). En su trabajo, explica que las mercancías representan formas sociales complejas y distribuciones de conocimiento, tanto el técnico, social y estético relacionados con la producción de la mercancía, como aquel relativo a su consumo adecuado. En este sentido, podemos hacer perfectamente la conexión con el valor de los objetos creados y la importancia de su interpretación y uso, pues los productos, creados por diseñadores y artesanos en conjunto, pueden tener un significado particular para cada uno de ellos, pero sólo es posible pensar en un recibimiento coherente del producto de su trabajo conjunto cuando hay un verdadero hilo que ayude a disminuir “la distancia social, espacial y temporal” (Appadurai 1986, 60) que existe entre ellos como productores y los consumidores de su mercancía, en este caso, el diseño artesanal (no sólo como producto u objeto, sino como cosa socializada).
Los resultados representan, pues, un ejercicio muy interesante de formación y de cierta forma, de lucha de saberes, aunque con un fin común, donde un creador conoce cómo el otro genera ideas y soluciones. Por otra parte, el instrumento es una herramienta que ha demostrado que, aunque se tenga un proceso de desarrollo definido, en el transcurso de la vinculación pueden existir cambios u omisiones para optimizar el tiempo o potencializar las habilidades de los artesanos o el diseñador, tales saltos no perjudican la estrategia, ya que logra reconocer o formalizar prácticas que, sobre todo, en el caso de los artesanos, muchas veces no se les otorga la importancia debida, como algunos ejercicios de inspiración, de meditación o de búsqueda de información, que son propios del proceso creativo.
Por último, el apartado tres que corresponde a la reflexión sobre el proceso de vinculación, se destinó a contrastar si se habían desarrollado los momentos especificados en el planteamiento del instrumento, esto entre lo registrado en el apartado uno con el diseñador, donde se presenta el proceso seguido para el desarrollo de la colaboración y el apartado dos, sobre el análisis de los resultados a través de la descripción del proceso. En otras palabras, los aspectos del proceso del diseño con apoyo en los modelos descritos por Simón (2009) y Sanz y Lafarge (2002), por ello las preguntas se centraron en saber si había un fin común en la colaboración, si por lo expresado era posible saber si existía un planteamiento concreto de desarrollo, si se evidenciaba una comunicación con el artesano sobre el plan de trabajo y registrar si se observaba que el proceso demostraba los momentos y los componentes del diseño en general.
En esta etapa, también se integra una reflexión más precisa sobre cómo resolvieron los problemas en el desarrollo de los productos, así como el origen de éstos. Cabe resaltar que el uso del diálogo como parte de la estrategia resultó un ejercicio útil tanto para un mejor desarrollo de la entrevista como para la lectura de reacciones y comentarios que no tienen lugar durante el desarrollo de la vinculación, resumimos entonces que tanto la selección de los aspectos que componen el instrumentos como la propuesta de aplicación contribuyen al complimiento de los objetivos al promover la descripción de las experiencias, el diseño y desarrollo de las interacciones entre diseñadores y artesanos.
Todo esto permite sumar una experiencia valiosa al estudio de la relación entre la artesanía como patrimonio y del diseño como herramienta de desarrollo, ya que “ambos coexisten -en un sentido amplio- como poseedores de determinado valor social, cultural e histórico [y] coinciden en su importancia simbólica, ya que pueden ser resignificados y comercializados en proyectos creativos y ubicarse dentro de nuevos esquemas de consumo” (Sandoval 2021, 51).
Consideraciones finales para una vinculación entre diseñadores y artesanos
El planteamiento teórico y metodológico del campo artesanal y del diseño presentado al inicio ayuda a entender la importancia de crear herramientas que contribuyan a conocer cómo se desarrolla la relación entre el diseño y la artesanía en un momento en que es cada vez más evidente la influencia que tiene el desarrollo comercial, tecnológico, educativo y de comunicación en un entorno creativo, que si bien tiene límites definidos, se caracteriza por no ser estático, es decir, en un contexto dicotómico que aspira a cubrir las necesidades de desarrollo integral de sus participantes, en este caso, las necesidades de los artesanos, así como lograr la permanencia de la tradición en un mundo que cambia constantemente.
Sin embargo, sí podemos afirmar que es necesario hacer una evaluación de los resultados, ya sean materiales, organizativos o de cualquier tipo que se plantean en un proyecto de vinculación, con las consideraciones siguientes:
A) Que se respeten los aspectos esenciales que dan cohesión a la comunidad o al grupo, considerando la esencia de los objetos en sus diferentes componentes, datos que el diseñador puede conocer cuando interactúa y dialoga con el grupo para obtener la información necesaria para iniciar su participación o para hacer propuestas.
B) Que se integren herramientas que sean útiles en el contexto actual y que se afiancen relaciones de continuidad para dar atención a aspectos como: mejora de calidad, comercialización y difusión, o la inserción de nueva propuesta en el proceso de producción tradicional.
C) Que se dé atención debida al momento de aproximación y comprensión del contexto, éste tendría que considerar toda información relevante que interfiera o promueva el desarrollo de la colaboración, reconociendo la importancia del diagnóstico, éste como parte de un panorama que se compone de los siguientes tipos de datos:
1. Los referentes al conocimiento del contexto local, que corresponden a datos etnográficos generales.
2. Los referentes a la práctica artesanal, donde resulta de suma importancia la consideración de las esferas dominantes en el campo de la producción artesanal.
Con el análisis de las experiencias recolectadas en la aplicación del instrumento, surge la construcción de una propuesta del proceso de colaboración con artesanos, que tiene como base el diagnóstico como concentrado de información. Para crear un panorama que beneficie la toma de decisiones, idealmente se debe tener en cuenta la mayor cantidad de esferas o áreas posibles, y analizar, sobre todo, las que ejercen una fuerza dominante o de relevancia sobre otras, ya que éstas ayudarán a orientar la comprensión de los intereses en juego.
Las esferas dominantes pueden ser aquellas que representan una fortaleza en el proceso o en los objetos, ya que al ser un aspecto arraigado y de fácil reconocimiento por los artesanos, está en constante contemplación por el grupo, definiéndose como sobresaliente y otorgándole mayor importancia, o que permite incluso explotarla para la satisfacción de diferentes intereses. También pueden ser manifestadas por los mismos artesanos como problemáticas, todas éstas cobran legitimidad cuando la institución ya sea FONART, Casa de las Artesanías o una institución educativa que promueve este tipo de vinculaciones, valida la factibilidad y gesta una posible atención.

Con la construcción del diagnóstico, se ubican factores condicionantes que pueden intervenir en el desarrollo del proyecto, toda la información recabada permitirá avanzar en cada una de las etapas del proceso como se muestra en la figura 4, pero también será necesario el uso de materiales que ayuden a dirigir el tipo de acciones por desarrollar, esto daría pie al diseño del proyecto, ya que según el enfoque elegido con base en la problemática de mayor importancia o interés, se podrán delimitar tiempos, recursos y estrategias.
Hay que considerar que un grupo de artesanos, o sólo un artesano, puede ser partícipe de diferentes proyectos, y que probablemente no recibe la colaboración del mismo profesionista dos veces o más, sin embargo, si este documento reconocido como diagnóstico, queda en manos de las instituciones, o de los representantes del grupo de artesanos, sería una herramienta a favor de todos, aunque, por otro lado, vale anotar que es un archivo que debe estar en constante actualización para que contribuya eficazmente a la propuesta de colaboraciones.
Esto no significa que la existencia de un diagnóstico otorgado por las instituciones, y que muchas veces es hecho por otros profesionistas (que no precisamente son diseñadores), nos dé información sobre las consideraciones que enmarcan las reglas de operación, pero, en este caso, hablamos de la necesidad de que el diseñador invierta esfuerzos como observador para entender las interacciones del contexto sociocultural con la producción artesanal, para poder actuar desde la realidad del artesano, por ello es importante reconocer la etnografía como recurso para acercarse a la naturaleza y funciones de los objetos, de esta forma, el diseño podrá lograr un entendimiento de los sujetos y su entorno sociocultural, como explica Cranz (2016), si el diseñador quiere realmente llegar a nuevas formas de pensamiento debe trabajar primero a través de conocer la cultura, especialmente, porque en la práctica del diseño se pueden encontrar diferentes puntos de vista o “microculturas” dentro de una misma situación social, lo que nos permite reafirmar la importancia de estudiar el escenario social, el contexto donde se dan los procesos de producción de los objetos.
En ocasiones, las mismas instituciones con el supuesto fin de extender la cobertura y facilitar el acceso a conocimientos, recursos materiales y económicos, promueve las relaciones sin tener aproximaciones profundas, lo que luego resulta incomprensible para los artesanos, pues se contraponen en la práctica a la técnica y simbolismo de los procesos y productos tradicionales, promoviendo prácticas antiéticas y desplazando las necesidades de reconocimiento y respeto de las comunidades de artesanos.
Finalmente, se considera que hacer una aproximación a los fundamentos y estrategias que guían los procesos de vinculación de profesionales del diseño con el sector artesanal para hacer un intento por comprender los impactos y aportaciones de las estrategias creativas y técnicas para ambos sectores es un trabajo que con este instrumento no logra ser cubierto en su totalidad, sin embargo, se pudieron registrar aspectos sobresalientes de la vinculación que nos guían a reflexiones para comprender este fenómeno y, en su caso, proponer una forma más estricta o más flexible de colaborar, así como de reconocer que la variación de los resultados y su interpretación están estrechamente ligados a los tipos de contextos donde se hace artesanía; a la relevancia de las problemáticas del oficio; así como a la gestión de las instituciones; y la implementación de métodos de investigación por parte de los diseñadores. Queda en expectativa que para lograr mejores experiencias sea suficiente un modelo de vinculación, además de considerar la forma de concretarlo y promoverlo en las múltiples y constantes colaboraciones que se hacen sin la mediación de las instituciones enfocadas al sector artesanal.
Agradecimientos
Este artículo es parte de la investigación titulada: Artesanía y diseño. Encuentros para la preservación, la producción y el desarrollo, proyecto sin financiamiento aprobado en la Universidad Autónoma de Ciudad Juárez y registrado (2019-2020) en su Repositorio de Productos de Creación Artística Tecnológica, Humanidades e Investigación Científica (CATHI). El instrumento construido se utilizó en la tesis de la Maestría en Estudios y Procesos Creativos en Arte y Diseño: “Diseño artesanal para el fomento de los oficios tradicionales en Michoacán: Análisis de procesos de vinculación entre profesionales del diseño y artesanos”.
Bibliografía
APPADURAI, Arjun, ed. 1986. La vida social de las cosas. Perspectiva cultural de las mercancías. México: Grijalbo.
BENÍTEZ, Surnai. 2009. “La artesanía latinoamericana como Factor de Desarrollo Económico, Social y Cultural: a la luz de los nuevos conceptos de cultura y desarrollo. Dinámica de la artesanía latinoamericana como factor de desarrollo económico, social y cultural”. Cultura y Desarrollo 6(1): 3-19.
BONFIL, Guillermo. 1990. México profundo: una civilización negada. México: Grijalbo.
BONSIEPE, Gui y Silvia FERNÁNDEZ, coords. 2008. Historia del diseño en América Latina y el Caribe. Sao Paolo: Blücher.
BOURDIEU, Pierre. 2002. Campo de poder, campo intelectual: itinerario de un concepto. Montressor: Buenos Aires.
CASILLAS, Lourdes y Laura SANTINI. 2006. Universidad intercultural. Modelo educativo. México: Secretaría de Educación Pública y Coordinación General de Educación Intercultural y Bilingüe.
CRANZ, Galen. 2016. Ethnography for Designers. Nueva York: Routledge.
DESIGN COUNCIL. 2013. Design for Public Good. Londres: SEE European Commission Design Council Network.
DIETZ, Gunther. 2014. “Universidades Interculturales en México”. Revista de Investigación Educativa (19): 319-326.
ESPADA, Alfonso. 2010. “Acerca de la historia del Diseño en Colombia, una mirada al tema de la identidad y el diseño artesanal en el país”. En Diseño Artesanía e identidad: Experiencias académicas locales de Diseño Artesanal en Colombia y el Salvador, coord. A. Guzmán y F. García, 49-65. Popayán: Axis Mundi.
ESTEVE, A. 2001. Creación y proyecto. Valencia: Institución Alfonso el Magnánimo.
FONART. 2009. Manual de diferenciación entre artesanía y manualidad. México: SEDESOL/FONART.
GÓMEZ, Carmen. 2009. “La Gestión de Diseño entre la innovación y la tradición artesanal. Dinámica de la artesanía latinoamericana como factor de desarrollo económico, social y cultural”. Cultura y Desarrollo 6(5): 3-19.
HOWARD, Thomas, Stephen CULLEY y Elies DEKONINCK. 2008. “Describing the Creative Design Process by the Integration of Engineering Design and Cognitive Psychology Literature”. Design Studies 29(2): 160-180.
MATEOS, Laura y Gunther DIETZ. 2014. “Universidades Interculturales en México. Balance crítico de la primera década”. Revista Mexicana de Investigación Educativa 21(70): 278-318.
RESTREPO, Eduardo. 2016. Etnografía: alcances, técnicas y éticas. Bogotá: Envión.
RYAN, Maggie. 2013. Manual de diseño artesanal. México: FONART.
SANDOVAL, Marco. 2021. “Relaciones de complejidad e identidad entre artesanía y diseño”. Cuadernos del Centro de Estudios en Diseño y Comunicación (9): 47-59.
RUBÍN, Sol. 2009. “Rescate y conservación del patrimonio artesanal. El legado de Daniel Rubín de la Borbolla. Dinámica de la artesanía latinoamericana como factor de desarrollo económico, social y cultural”. Cultura y Desarrollo 6(2): 3-15.
SANZ, Félix y José LAFARGUE. 2002. Diseño industrial: desarrollo del producto. Madrid: Thomsom.
SIMÓN, Gabriel. 2009. La trama del diseño: porqué necesitamos métodos para diseñar. México: Designio.
SMITH, Rachel y Mette KJÆRSGAARD. 2015. “Design Anthropology in Participatory Design”. Interaction Design and Architecture(s) Journal (26): 73-80.
TUROK, Marta. 1988. Cómo acercarse a la artesanía. México: Plaza y Valdés.
______. 2013. “Análisis social de los artesanos y artesanos en Latinoamérica”. Revista del Centro Interamericano de Artesanías y Artes Populares, CIDAP (7): 22-29.
UIIM, Universidad Intercultural Indígena de Michoacán. 2019. Arte y Patrimonio Cultural (APC), Objetivo. https://uiim.edu.mx/Arte_y_Patrimonio_Cultural
VILCHIS, Luz. 2020. “Abstracciones filosóficas acerca del ethos del Diseño”. Cuadernos del Centro de Estudios en Diseño y Comunicación (120): 101-117.
Notas