FACTORES QUE DEFINEN LA RENTABILIDAD EN SISTEMAS DE PRODUCCIÓN DE GANADO BOVINO EN PEQUEÑA ESCALA
FACTORES QUE DEFINEN LA RENTABILIDAD EN SISTEMAS DE PRODUCCIÓN DE GANADO BOVINO EN PEQUEÑA ESCALA
Revista Mexicana de Agronegocios, núm. 54, pp. 617-630, 2025
Sociedad Mexicana de Administración Agropecuaria A.C.
Recepción: 25 Enero 2024
Aprobación: 25 Mayo 2024
Resumen: La leche y carne es una fuente de nutrientes para el ser humano y México es uno de los países que tienen una alta dependencia a la importación de leche. La producción a pequeña escala se encuentra amenazada por la baja rentabilidad en la que opera, desconociéndose los elementos que intervienen en ella, por tanto, el objetivo es identificar los factores que definen la rentabilidad de las unidades de producción de bovinos en pequeña escala en la Región Centro Norte del estado de Michoacán. Se trabajó con 15 unidades de producción en tres municipios. Se determinaron los indicadores técnicos y económicos a partir del registro por 12 meses. Para conocer las expectativas y preferencia del mercado se realizó una encuesta. Se realizó un análisis de correlación para determinar los factores que influyen en la rentabilidad a partir del Retorno Sobre los Activos. Los factores que inciden en mayor medida son los relacionados con el mercado, donde el productor lo selecciona por la facilidad de venta del producto y tradición, aunque reciba un menor precio. Este mercado afecta de manera negativa el costo del kg de carne y las utilidades de la carne y leche. La facilidad o dificultad de venta de la leche inciden en los niveles de producción de carne y leche, quien a su vez está relacionada con los activos fijos principalmente y en menor medida con los activos circulantes. Para mejorar la producción se debe de mejorar la producción de leche a partir de la implementación de tecnologías pecuarias.
Palabras clave: Bovinos de pequeña escala, rentabilidad, sistemas de producción bovinos, ROA.
Keywords: Small-Scale cattle, profitability, cattle production systems, ROA
INTRODUCCIÓN
La producción de ganado bovino es la tercera actividad pecuaria más importante en México. En el año 2021 se contaba con un inventario de 2.6 millones de cabezas, de acuerdo con el SIAP, lo que implica que a pesar de las crisis económicas internacionales y nacionales, los productores lecheros continúan en la lucha para sobrevivir en esta actividad económica (Sosa, et al., 2022). La producción de bovinos se desarrolla en tres regiones: Región árida, Región templada y Región tropical. Michoacán forma parte de la segunda clasificación y aporta el 22% del inventario ganadero, colocándose en el segundo lugar de la región, antecedido solamente por Jalisco, con el 35% de la producción (Bonales y Bautista, 2023).
Sin embargo, la producción de leche y carne que se produce en el país y en la región, no es suficiente para abastecer las necesidades de consumo interno, lo que obliga a importar carne y leche para satisfacer la demanda. Esta situación pone en desventaja a los productores de bovinos para leche nacionales, al enfrentarse con la competencia internacional de producción de leche y carne (Sosa et al., 2022) en un entorno globalizado, dinámico e integrado a un mercado de consumo con mayores exigencias (Carrasco, et al., 2022). Esta situación ha tenido como consecuencia el abandono de la actividad agropecuaria y una producción ineficiente, derivado de altos costos de producción, políticas públicas mal dirigidas, problemas productivos relacionados con el manejo sanitario de los animales, una baja tecnificación con cierto grado de obsolescencia (Sosa et al., 2022) y los bajos precios de la leche en el mercado interno (Carrasco et al., 2022).
La producción de leche de vaca en México se desarrolla en condiciones diversas, desde el punto de vista tecnológico, agroecológico, socioeconómico y de escala, por lo que se distinguen cuatro sistemas de producción: sistema especializado, sistema semiespecializado, sistema familiar y sistema de doble propósito (Ríos et al., 2016; Robledo, 2018). El sistema de producción familiar se caracteriza por desarrollarse en pequeñas superficies, con hatos que tienen menos de 50 vacas, bajo nivel tecnológico, ordeño manual y baja productividad (Ríos et al., 2015). Estas características han dificultado la posibilidad de crecimiento y desarrollo de las unidades de producción que conforman este sistema, especialmente al tener que adaptarse al entorno de competencia interno e internacional, originando bajos márgenes de utilidad económica y disminuyendo las posibilidades de invertir y desarrollar el capital humano, lo que limita aún más ejercer una producción rentable (Carrasco et al., 2022).
Las Empresas Agropecuarias, son aquellas que producen bienes agrícolas y/o pecuarios y se abastecen de recursos naturales que conforman la alimentación de la población y proporcionan materia prima a otras industrias (Prieto, 2018). Carrasco et al. (2022), menciona que las empresas productoras de pequeña escala no suelen estudiarse desde la perspectiva empresarial; sin embargo, se ha descubierto que estas unidades de producción si tienen las características que definen a una empresa, tales como, que son unidades de organización que producen bienes agropecuarios a través de los procesos productivos biológicos y que para ello utiliza los factores de producción, que incluyen los recursos naturales, el capital, el trabajo y la gestión empresarial (Santacoloma, 2015; Cartier, 2016). Por tanto, si son empresas agropecuarias, puede estudiarse el nivel de rentabilidad con la que están trabajando.
La rentabilidad, es la capacidad de una inversión para generar beneficios superiores a los recursos invertidos en un determinado periodo de tiempo. Esta constituye un elemento fundamental para la planificación económica y financiera y la toma de decisiones en una empresa (Prieto, 2018). La rentabilidad relaciona los rendimientos de la empresa con las ventas, el capital y/o los activos. Adicionalmente permite evaluar las ganancias con respecto a un nivel determinado de ventas, de activos o de la inversión de los propietarios (Herrera, 2017).
La rentabilidad de las unidades de producción ganaderas puede estar influenciada por diversos factores, como los de la eficiencia técnica (Rebollar, 2011; Posadas et al., 2014; Loera y Banda, 2017;), las estrategias de alimentación, manejo reproductivo, el tipo de sistema de producción (Loera y Banda, 2017; Granados et al., 2018), la implementación y uso de innovaciones tecnológicas (Granados et al., 2018) y la productividad de las vacas (Romo et al., 2014).
Se ha demostrado que, la rentabilidad también puede estar influida por la eficiencia económica, entre las que destacan los costos de producción y la disponibilidad y uso de la mano de obra (Gómez et al., 2017), así como el tipo de mercado, precio de la leche (Posadas et al., 2014; Loera y Banda, 2017), las condiciones de compra (Hidalgo et al., 2015) y pago de la leche (Angón et al., 2013) y el canal de comercialización (Posadas et al., 2014; Romo et al., 2014; Loera y Banda, 2017).
Gómez et al. (2017); Soto y García (2020), comentan que una de las bases para el cálculo de la rentabilidad en una empresa agropecuaria es la determinación de los costos de producción, los cuales pueden afectar de manera positiva o negativa la rentabilidad de la empresa. Gómez et al. (2017), consideran que la rentabilidad puede variar de acuerdo con el nivel tecnológico que tenga, la disponibilidad de mano de obra, agua y forrajes para la alimentación del ganado y la genética de los animales. Para ello es necesario que se utilice un método que permita identificar la estructura de los costos y el efecto que se tiene en la eficiencia de la empresa, para encontrar una estrategia de planeación de la producción y mejoramiento de los resultados (Soto y García, 2020). Por otro lado, la rentabilidad se puede medir también, a partir de las inversiones que se tienen en la empresa y el cálculo utilizado puede ser el Retorno Sobre la Inversión (ROI) y el Retorno Sobre Activos (ROA), no obstante, todos los cálculos parten de la determinación de los costos (variables y fijos) y la estructura económica de la unidad de producción, en donde intervienen los activos circulantes y no circulantes (Molina y Contreras, 2009).
Los sistemas de producción de leche están conformados por unidades de producción que tienen diversas características de estructura, conformación, economías, dinámicas y tendencias de desarrollo (Vences et al., 2021). Además, se caracterizan por diversos factores territoriales que influyen en las variables de manejo técnico y socioeconómicas (Camacho et al., 2017), en el uso y cantidad de los recursos y la condiciones sociales y culturales del entorno (Ruíz et al., 2021). Estas, por supuesto, cambian entre regiones y repercuten en la rentabilidad de las unidades de producción (Camacho et al., 2017) y es necesario clasificar los costos, adaptados a las características de las mismas unidades de producción.
En Michoacán, predominan los sistemas de producción de doble propósito y familiar (Sánchez y Sánchez, 2005). La producción de leche se ubica en 13 regiones: Sahuayo, La Piedad, Morelia, Zitácuaro, Zamora, Apatzingán, Pátzcuaro, Uruapan, La Huacana, Lázaro Cárdenas, Huetamo, Coahuayana y Aguililla. En el 2016 hubo una producción de 346,622 toneladas de leche, de los cuales, la región centro norte, (en donde se encuentra la región Morelia) aportó 38,758 toneladas, lo que represento el 11.18% de la producción estatal (SIAP, 2016). En la Región de Morelia, el 59% de la leche la producen los municipios de Tarímbaro, Morelia y Álvaro Obregón. Sin embargo, al igual que menciona Carrasco et al. (2022), algunas unidades de producción de pequeña escala tienen dificultades para identificar los elementos que les son favorables para su negocio y las decisiones que toman no siempre están basadas en los resultados técnicos y económicos, sino en la experiencia, intuición o tradición; sin embargo, estas situaciones pueden comprometer fuertemente la viabilidad y rentabilidad de las unidades de producción.
Por lo que, el objetivo de este estudio es identificar los factores que definen la rentabilidad de las unidades de producción de bovinos en pequeña escala en la Región Centro Norte del estado de Michoacán. Con los resultados obtenidos, se busca brindar información que sea útil en la definición de estrategias particulares de las unidades de producción, así como de manera regional, para buscar el mejoramiento y el desarrollo económico de esta actividad ganadera.
MATERIALES Y MÉTODOS
El presente estudio se realizó en 15 unidades de producción (UP) localizadas en los municipios de Morelia (6 UP), Álvaro Obregón (6 UP) y Tarímbaro (3 UP), bajo un enfoque metodológico mixto y una triangulación dicotómica entre lo cualitativo (método inductivo) y lo cuantitativo (método deductivo) debido a la naturaleza de la investigación, la que incluye elementos técnicos y económicos propios de las unidades de producción y aspectos sociales de los dueños y sus familias (Medina et al., 2023). Se utilizó el muestreo no probabilístico “muestreo intencionado” basado en el conocimiento previo de la población y dirigido a informantes clave en la región (Hernández y Carpio, 2019).
Los criterios de inclusión de las UP seleccionadas fueron: la misma zona de estudio, sistema de producción de leche o doble propósito con preponderancia de leche y de pequeña escala, nivel tecnológico homogéneo no indispensable y que tuvieran alguno de los tres tipos de mercado de la región (queseros, boteros y centro de acopio) para poder identificar los factores relacionados con los recursos y el mercado sobre la rentabilidad de las unidades de producción.
La información técnica y económica se obtuvo a partir del registro de la producción de los animales (carne y leche) y de las compras, gastos y venta de productos (animales y leche) durante 12 meses (para abarcar un ciclo productivo de los bovinos). Con esta información de determinaron los indicadores técnicos y económicos.
Para la determinación de costos, se utilizó el método de costos por proceso (Lavolpe, 1988; Cartier, 2016; Izar, 2017), el cual incluye todos los costos de los diferentes procesos de producción. En este caso se contemplaron los costos de producción de los forrajes y granos producidos en la misma unidad de producción y se determinó el costo unitario de cada uno de los productos provenientes de las actividades realizadas en las UP. Al mismo tiempo, se aplicó el método de costeo absorbente, identificándose los costos variables (insumos para las actividades agrícolas y pecuarias), costos fijos (instalaciones, maquinaria y equipo) y activos circulantes (semovientes e inventarios agrícolas), determinándose la depreciación, basada en la Ley General de Contabilidad Gubernamental, emitida en el DOF (13 de diciembre de 2013) (DOF, 2020).
La fórmula utilizada para la determinación de la rentabilidad a partir del indicador Retorno Sobre los Activos fue la recomendada por Chu (2014) e Izar (2014):

Para determinar los factores que influyen en la rentabilidad, se tomaron realizó un cuestionario semiestructurado, para determinar las preferencias de mercado, así como comprender las tomas de decisiones de los productores. La información contenida en estos cuestionarios fueron: tipo de mercado, volumen de entrega al comprador, requisitos solicitados por el mercado, distancia entre la unidad de producción y el mercado, precio de la leche en los diferentes mercados; factores de decisión del productor, tales como el tiempo utilizado en el mismo mercado, expectativas del mercado actual, preferencia del mercado, nivel de conocimiento del mercado actual, grado de conformidad con el mercado, problemática presentada en el mismo y posibilidades de cambio.
La información recolectada (cuantitativa y cualitativa) se procesó en el software SPSS Statistics 25. Para la determinación de los factores que determinan la rentabilidad, se realizó un análisis de tipo correlacional de Tau-b de Kendall con un nivel de significancia de 0.05%, tomándose las correlaciones superiores al nivel moderado (> 0.40) de acuerdo a Leyva y Flores (2014), para la construcción del modelo del sistema en donde se reflejan las relaciones existentes entre los factores y de esta manera, estudiar la conformación de los elementos y sensibilidad de los resultados para analizar las alternativas estratégicas de los sistemas (Van, 2017).
RESULTADOS Y DISCUSIÓN
Las unidades de producción pertenecen a la clasificación de pequeña escala, dado que todas tienen menos de 50 vacas en producción y a excepción de la UP3, todas tienen también menos de 50 cabezas de bovinos en total. En el Cuadro 1 se observa que la cantidad de unidades animal (UA) representa una cantidad promedio de casi el doble de vacas en producción. Sessarego et al. (2019), señalan que los animales de reemplazo en los hatos lecheros pueden llegar a representar hasta el 20% de los costos totales, por lo que un manejo adecuado que permita que alcancen la edad a primer parto en los primeros dos años de vida tendrá un impacto positivo o negativo, dependiendo si lo alcanza o no, para la rentabilidad de las unidades de producción. Es importante también aclarar que los becerros que están en engorda también se encuentran contabilizados en la cantidad de UA de las UP.

* Est = Estabulado; Past=Pastoreo; Mix = Mixto (pastoreo y estabulación)
**Agri=Agricultura;Com-vta gan = Compra-Venta de ganado;Migr=Migrante;Divi=Divisas; Gan=Ganadería; CriCab= Cria de Caballos
Las unidades de producción tienen un promedio de producción de leche por vaca que entra dentro de los parámetros de la producción de pequeña escala que algunos autores han descrito, tales como Hernández et al. (2013), quien menciona un parámetro de 2,153 a 4,051 litros por vaca al año en este tipo de sistemas de producción; Próspero et al. (2015), reportaron 4,200 litros por vaca/año y Ojeda et al. (2020), una producción de 4,500 litros vaca/año en promedio. En el Cuadro 2, muestra que los productores de la Región Centro-Norte también coinciden con estas cifras.
Los sistemas de producción también producen una cantidad importante de carne (a excepción de un productor que vende la mayoría de los machos a los tres días de nacidos). Bolivar et al. (2016), mencionan que es más común encontrar que las UP especializadas en producción de leche, han comenzado una conversión mestiza de sus hatos, implementando la producción de carne también, con la finalidad de mantenerse en el mercado y la producción de ganado bovino como actividad económica. En las UP bajo estudio se puede observar este mismo fenómeno (Cuadro 2).

El comportamiento económico de las UP en general muestra resultados positivos en los números, en el sentido de que tienen un balance positivo en las utilidades (excepto un productor) provenientes de la actividad pecuaria. Estas utilidades individuales por producto les generan una utilidad neta positiva de un promedio $9,137 ± 11,868 de utilidad mensual. En el caso de las UP en las que la utilidad es negativa, permanecen en la actividad porque el cálculo contempla un costo de oportunidad para la mano de obra familiar y, por tanto, no se realiza una erogación necesaria de dinero en efectivo, por lo que los ingresos obtenidos provienen de la venta de leche y carne se perciben más elevados.
La reconversión de los sistemas de producción para la producción de carne y leche es una práctica que la ganadería de especialización de leche en pequeña escala practica con frecuencia, para continuar con la producción de cultivos agrícolas con los que se alimentará a los animales que permanecen más tiempo en la UP diversifican la producción para aprovechar el recurso tierra y permanecer en la actividad ganadera (Ojeda, et al., 2020).


La cantidad de activos con los que cuentan las UP es variable, como se observa en las Figuras 1 y 2 y no se observa una relación directa con la rentabilidad. Los productores que tienen una mayor cantidad de inversiones fijas y circulantes en la actividad agropecuaria no son los que tienen la rentabilidad a partir del Rendimiento Sobre los Activos (ROA) más altos, como se observa en las UP1, UP12, UP13 y UP15, quienes tienen más de tres millones de pesos destinados a la actividad de activos fijos. Estos activos están representados principalmente por maquinaria e implementos agrícolas. En el caso de los productores UP13 y UP15 también lo representa el valor de las tierras de cultivo, mismo que se ha incrementado por el cambio de uso de suelo que está aconteciendo en los alrededores de ellas.
El 53% de los productores no rebasa una inversión de activos fijos más allá de los dos millones de pesos, especialmente los que pertenecen al municipio de Morelia (UP6 al 12), en donde sus tierras de cultivo son de temporal. Coincide el tipo de tierras (Cuadro 1) de las UP de temporal, con el sistema de producción de pastoreo o mixto. La tierra de cultivo de los sistemas estabulados, principalmente cuentan con riego de pozo o de canal y esto incrementa el valor en el mercado de estas.
Los activos circulantes incluyen todos los animales (semovientes) y los forrajes y grano que se produce en la unidad de producción que no es destinada para el ganado, sino que son un excedente en la alimentación de las unidades animal y el ganado que tienen dentro de la UP, por lo que las que tienen tierras de riego son las que pueden producir más forraje del que consumen los animales y se ve reflejado en los activos circulantes.
Un estudio sobre el rendimiento del capital invertido en empresas productoras de leche, realizado por Yaguache et al. (2022), en Ecuador, encontró una rentabilidad de 8.55% para las empresas catalogadas como de pequeña escala, quienes reportaron una inversión de $117,370 dólares estadounidenses y de 35.37% para las denominadas de mediana escala, con una inversión de $506,689 dólares. Comparando estas unidades de producción con las estudiadas, se encontró que las UP de este estudio que se pueden comparar por el monto de las inversiones, son de la UP3 a la 14 (el 80%), quienes en promedio tienen una inversión de $90,949 ± 39,285 dólares estadounidenses (convertidos en precios deflactados para el año 2019) y una rentabilidad de 7.85 ± 6.5%. Por otro lado, las UP1, UP2 y UP15 se comparan con las de tamaño mediano, según la clasificación de los autores mencionados, con un monto de inversión promedio de $386,497 ± 194,112 dólares estadounidenses y una rentabilidad promedio de 8.66 ± 3.7%. La rentabilidad de las unidades de producción difiere en gran medida (26.71% menos) que las de los autores de referencia. Esto indica que las unidades de producción que tienen una mayor cantidad de inversión en la actividad pecuaria son menos eficientes en la región de estudio.
Las unidades de producción se encuentran insertadas en canales de comercialización diferentes. Los tipos de compradores que imperan en la región son los intermediarios y el consumidor final. Dentro de los compradores intermediarios está el centro de acopio de LICONSA instalado en la región desde el año 2014, quien compra la leche a los productores de la región, sin restringir cantidad, pero con la característica que deben llevar la leche hasta el centro de acopio y tiene un esquema de recepción y pago según la calidad de esta. El otro canal de comercialización común es el que compra la leche directamente en los establos o casa de los productores y puede pasar las veces en que ordeñan en el día (una o dos veces). Este intermediario es denominado “botero” y generalmente no revisa la calidad higiénica de la leche, solamente revisa el contenido de agua; sin embargo, puede llegar a poner restricciones en el volumen comprado durante determinadas épocas del año. El tercer intermediario está representado por las queserías locales, quienes llegan a poner menos restricciones en la compra de la leche, pero suele tener el precio más bajo de todos los intermediarios (Cuadro 3).

El mercado es uno de los factores que intervienen en la eficiencia de las unidades de producción por los beneficios asociados a los precios de los productos y es un elemento que apoya en la elección y aplicación de estrategias de la gestión en las empresas agropecuarias (De Jorge y Díaz, 2018). Los principales requisitos que piden los intermediarios se encuentran descritos en el Cuadro 3. En este cuadro se muestran los productores divididos por municipio porque tienen diferentes canales de comercialización y está muy relacionado con la ubicación geográfica de las unidades de producción.
Los productores de Tarímbaro prefieren la entrega de la leche directamente en el establo. Estos son los productores que tienen la productividad de leche más elevada y están con un mayor grado de especialización. Los productores de Morelia, quienes venden al quesero (con menores precios de compra) y al centro de acopio (con mayores exigencias en la calidad de la leche) son quienes se encuentran más insatisfechos y vislumbran la posibilidad de cambio de canal de comercialización.
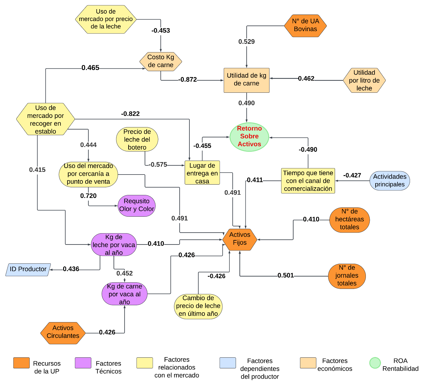
La rentabilidad de una empresa lechera depende de varios elementos, entre los que se encuentran factores de eficiencia técnica, representados por los productos leche y carne como productos principales y en menor medida está la producción y venta de forraje y granos excedentes. La rentabilidad se incrementa, si incrementa la eficiencia técnica (Romo et al., 2014; Loera y Banda, 2017). En la Figura 3 se observa la relación que existe entre los indicadores que forman parte de la eficiencia técnica: kilogramo de leche y kilogramo de carne por vaca al año principalmente, sin embargo, no tienen una relación directa con el indicador que mide la rentabilidad en este estudio, es decir, con el Retorno Sobre los Activos (ROA), sino con los activos fijos. Esta es una correlación media, de 0.491 para los kilogramos de leche por vaca al año y de 0.410 para los kilogramos de carne por vaca al año.

Estos hallazgos pueden explicarse al considerar que la producción depende de factores biológicos, tales como el genotipo de los animales, el manejo de la alimentación, reproducción y sanidad del hato, así como el nivel tecnológico (Callejas et al., 2014; De Jorge y Castro, 2018) que se tiene en las unidades de producción. Este último suele estar relacionado con los recursos con los que cuenta la empresa y en ese sentido, los dos indicadores de productividad tienen una correlación directa con los activos fijos. Es probable que no aparezcan algunos indicadores de tipo biológico porque en el complejo sistema de producción de leche de tipo familiar, existen otros factores que influyen en la toma de decisiones de los productores, y estos factores son de tipo económico, social y cultural (Guevara et al., 2020).
Los activos fijos y circulantes forman parte de los indicadores que muestran los recursos con los que cuentan las unidades de producción. En los productores bajo estudio se observa que, los activos fijos son quienes más correlación tiene con factores que pertenecen al mercado y a la eficiencia técnica. Guevara et al (2020), mencionan que cuantos más recursos posee y dispone una unidad de producción agropecuaria, se incrementa la productividad derivada de una mayor eficiencia técnica, debido a que tienen mayores cantidades de suelo, insumos disponibles para la alimentación de las vacas y el manejo zootécnico en general, así como número de vacas para la producción de leche y carne (Callejas y Callejas, 2022; Yaguache et al., 2022). Estos argumentos se pueden observar en la Figura 3, en donde el número de unidades animal bovinas, el número total de hectáreas y de jornales en las unidades de producción aparecen dentro de los factores con una correlación media de manera indirecta con la rentabilidad.
El número de hectáreas totales tiene una correlación de 0.410 con los activos fijos y el número de jornales totales de 0.501 con el mismo factor. Barrera et al. (2018), destacan la importancia que tiene la mano de obra familiar en las unidades de producción de pequeña escala, debido a que es la fuerza laboral más utilizada y es una fortaleza para los sistemas porque se puede considerar como un ingreso no efectivo al no representar un desembolso físico de dinero, por lo que es un ahorro y una fuente de empleo, lo que permite a su vez, conservar la actividad económica y heredarla a las generaciones futuras, y a pesar de no ser altamente eficiente desde el punto de vista técnico, tiene un papel social y familiar importante (Ojeda et al., 2020).
En el caso de las unidades de producción de la región bajo estudio, el 40% de las unidades de producción contrata personal externo para apoyo en la actividad pecuaria, pero el 100% utiliza mano de obra familiar y es el dueño de la UP quien encabeza la fuerza laboral y a su vez, quien toma las decisiones del manejo del ganado y uso de los activos fijos.
Sin embargo, tiene una correlación media porque la manera en que se utilizan estos recursos depende también del tipo de activos, como es, el tipo de tierra (con una correlación media de 0.410), el tipo, cantidad y calidad de los productos que obtiene de ellas y el mercado de estos productos y subproductos (forrajes y granos para autoconsumo de la UP y venta de excedentes).
Dentro de los factores económicos que influyen en el ROA se observa una correlación directa con la utilidad por kg de carne (0.490), misma que a su vez está correlacionada con el costo del kilogramo de carne (0.872) y la utilidad por litro de leche (0.462) en menor medida. La utilidad de la producción de carne depende del costo de producción de la misma y a su vez, el costo de producción tiene una relación directa con el tipo de alimentos que se ofrecen a los animales principalmente, debido a que la alimentación es el rubro que más costos variables representa y tiene también una influencia en la eficiencia técnica. El tipo de alimentos que se ofrecen a los animales define la calidad y cantidad de nutrientes que consumen los animales para la producción de leche y carne y es por lo que estos dos indicadores también aparecen como factores que influyen en el ROA de manera indirecta.
En el estudio de la correlación de los factores que influyen sobre los recursos invertidos en las unidades de producción, se encuentra aquellos relacionados con el mercado, siendo éstos los que representan el 40% de los factores que tienen una relación media de manera directa e indirecta. Todos los factores del mercado están relacionados con la venta de la leche y representan los requisitos y características que tiene cada uno de los canales de comercialización, siendo el intermediario botero quien tiene una mayor participación y en menor medida el centro de acopio.
El botero es quien recoge la leche directamente en el establo o en la casa del productor. Se observa una correlación alta negativa entre estos dos factores (-0.822) y es porque cuando recogen la leche en el establo no la recogen en la casa. Sin embargo, una de las consecuencias de recoger la leche en casa es que dependen del precio de la leche que el botero fije (correlación de 0.575) y al relacionar el lugar de venta del producto, se observa que esta práctica afecta la rentabilidad, debido a que existe una correlación de -0.455 entre el lugar de entrega en casa y el ROA, lo que demuestra la afección del precio de la leche que fija el botero, el cual es menor que el centro de acopio.
No obstante, también se observa en la Figura 3 que, el uso del canal de comercialización utilizado por las UP que le venden el producto al botero lo seleccionan por tradición, al presentarse con una correlación media entre este factor y el ROA (-0.490), lo que implica que mientras más tiempo han utilizado al mismo cliente (botero en este caso) se han enfrentado con un estancamiento en el desarrollo y crecimiento de las UP, porque mientras más tiempo tienen, menor es el ROA. Carrasco et al. (2022), mencionan que una de las razones por las que las empresas pequeñas micro diversificadas productoras de leche seleccionan la venta a los boteros es porque ello les implica un uso mínimo de recursos y esfuerzo y la aceptación de leche de baja calidad, aunque tenga un menor precio.
Esto coincide con lo observado en el modelo de la región de estudio, en donde el factor “uso del mercado por precio de la leche” tiene una correlación negativa con el costo por kg de carne (-0.453). A pesar de que son productos y mercados diferentes, el precio de la leche pagado por el botero ha influido en la decisión de destinar los forrajes para la alimentación de animales para la producción de carne, diversificando así la producción y ampliando más la función de producción, que era el producto leche, y ahora ya es también carne y forraje. Esta situación puede influir en la atención que se da a las vacas y al destino de la mano de obra para la producción de leche únicamente, es por lo que tiene una correlación negativa.
El grado de insatisfacción que tienen los productores con el mercado en el que se encuentran insertados, es un fenómeno que los orilla a pensar en la posibilidad de seleccionar otro mercado. Esto se evidencia por la correlación entre los activos fijos y el cambio de precio de la leche en el último año (-0.426), en donde el 66% de los productores que se contabilizan como pequeños productores de acuerdo con el monto de inversión comparado con Yaguache et al. (2022), con menos de $117,370 dólares estadounidenses tienen interés en cambiar de mercado, al igual que el 66% de los productores medianos, siguiendo esta misma clasificación (de $117,371 a $506,698 dólares). La correlación entre estos dos factores es media porque existen otras razones por las que los productores utilizan al mercado actual, mismas que se han abordado en este espacio previamente.
Finalmente, los factores que también aparecen en el modelo es el propio productor, con una correlación media de 0.436 entre la ID del productor con la producción de leche. La combinación de la actividad ganadera con otras actividades (también decisión del productor) y el tiempo que tiene utilizando el canal de comercialización tiene una correlación negativa (-0.427). en el Cuadro 1 se observa que los productores combinan la actividad ganadera con la agricultura, actividades comerciales, como el intermediario de leche (botero), el trabajo de migrante por periodos del año, el comercio de otros productos no agropecuarios y la cría de caballos. El 40% de los productores que tienen menos de 5 años con el canal de comercialización actual y de ellos, el 67% se dedica a otra actividad adicional a la ganadería.
En cambio, los productores que tienen como actividad adicional o principal a la agricultura tienen en promedio 25.4 ± 13.9 años utilizando el mismo canal de comercialización, a diferencia de los que son solamente ganaderos, tienen 11 ± 4.6 años con el botero principalmente. Esto puede indicar que los productores que tienen como actividad principal la ganadería, tienen mayor apertura por seleccionar el mercado que les ofrezca una mejor opción para la venta de la leche. Por el contrario, los productores que también complementan sus ingresos con la agricultura tienen la tendencia a no cambiar de comprador de la leche. Carrasco et al. (2022), mencionan que cuando un modelo de negocio está diversificado en los medios de vida del dueño, se disminuye el interés por innovar y crecer dentro de la producción de leche y esto se incrementa cuando se tiene una reducida disponibilidad de recursos, como la superficie agrícola, instalaciones, equipo, animales y mano de obra.
Es posible que los argumentos planteados previamente, sean la razón que explique la relación entre el tiempo utilizando el mismo canal de comercialización y los activos fijos (0.410), deduciendo que los productores que tienen una mayor cantidad de activos fijos son los que se dedican como actividad complementaria a la agricultura y por consiguiente, los que tienen mayor cantidad de años con el botero.
CONCLUSIONES
La viabilidad y futuro de la producción de leche y carne para la alimentación humana proveniente de los sistemas de producción de pequeña escala, depende de la rentabilidad con la que éstos trabajen. La rentabilidad se mide a partir de los recursos que se destinan en las unidades de producción, por lo que el uso del Retorno Sobre los Activos es un indicador que puede ayudar a la identificación de los factores que influyen en la rentabilidad. Dada la complejidad que implica un sistema de producción que combina elementos biológicos, económicos, sociales y culturales y del mercado, las correlaciones son en su mayoría de tipo medio.
Los factores que definen el ROA son principalmente aquellos relacionados con el mercado, especialmente los que tienen que ver con las preferencias y decisiones de venta de los productores, en especial con las condiciones y requisitos de compra que solicitan los compradores y los precios que les ofrecen. Estas decisiones están relacionadas también con la disponibilidad y cantidad de recursos de los productores, en particular, la cantidad de activos fijos principalmente y los activos circulantes, que provienen del número de animales que poseen. Los factores económicos que se encontraron son los relacionados con la diversificación de la actividad ganadera, es decir, la producción de carne como complemento de la producción de la leche y otras actividades adicionales a la producción pecuaria.
Un elemento que es importante considerar es que el productor (dueño de la UP) aparece como un factor dentro del modelo, sin embargo, la relación directa la tiene con los indicadores técnicos y con la selección del mercado. Tomando en cuenta los factores que son susceptibles a modificar, como es la elección de mercado, así como los recursos que pueden combinarse y que son de importancia para los productores, se puede desarrollar una estrategia que permita mejorar los indicadores productivos y económicos de las unidades de producción de la región y así, contribuir a la permanencia, eficiencia y prosperidad de la producción de leche y carne en la región.
AGRADECIMIENTOS
Se agradece a los productores que permitieron en trabajo en sus unidades de producción durante el periodo de recolección de datos, así como a su apoyo en brindarnos la información necesaria y abrirnos las puertas de sus establos y hogares. Se agradece y reconoce a la Coordinación de la Investigación Científica, dependiente de la Universidad Michoacana de San Nicolás de Hidalgo, por facilitar parte de los recursos económicos en esta investigación y al CONAHCYT por la beca otorgada al estudiante de posgrado que participó en este proyecto.
Referencias
Angón, E., García, A., Perea, J., Arceo, R., Toro-Mújica, P., Pacheco, H. y González, A. 2013. Eficiencia técnica y viabilidad de los sistemas de pastoreo de vacunos de leche en la Pampa, Argentina. Agrociencia 47:443-456.
Barrera, P.O.T., Sagarnaga, V.L.M., Salas, G.J.M., Leos, R.J.A. y Santos, L.R. 2018. Viabilidad económica y financiera de la ganadería caprina extensiva en San Luis Potosí, México. Mundo Agrario, 19(40):1-20.
Bolivar, H., Troncíniz J. y Ruiz A. 2016. Diseño y evaluación de una estructura de costos de la ganadería bovina en el estado de Barinas, Venezuela. Saber 8(4):761-774 https://ve.scielo.org/scielo.php?pid=S13 15-01622016000400011&script=sci_abstract.
Bonales, V. J. y Bautista H. M. A. 2023. Factores competitivos de la carne de ganado vacuno mexicano, 2000-2020. Repositorio de la Red Internacional de Investigadores en Competitividad, 16(16):1637-1655. https://www.riico.net/index.php/riico/article/view/2151.
Callejas, J.N. y Callejas, M.A. 2022. Análisis de la eficiencia del sistema vaca-becerro en México. Terra Latinoamericana, 40, 1-10. https://doi.org/10.28940/terra.v40i0.941.
Callejas, J.N., Aranda, G.H., Rebollar, R.S. y De la Fuente, M.M.L. 2014. Situación económica de la producción de bovinos de carne en el estado de Chihuahua. México. Agronomía Mesoamericana, 25(1):133-139.
Camacho, V.J.H., Cervantes, E.F., Palacios, R.M.I., Cesín, V.A. y Ocampo, L.J. 2017. Especialización de los sistemas productivos lecheros en México: la difusión del modelo tecnológico Holstein. Revista mexicana de ciencias pecuarias, 8(3):259-268. https://dx.doi.org/10.22319/rmcp.v8i3.4191.
Carrasco, P. S., Altamirano C. J. R., Vargas Del Á. M. A. e Islas M. A. 2022. Pequeñas empresas productoras de leche: un estudio desde la perspectiva del modelo de negocio. Innovar, 32(84):111-122. DOI: https://doi.org/10.15446/innovar.v32n84.100596.
Cartier, E.N. 2016. El enfoque agronómico de costos en empresas agropecuarias. Costos y gestión. 92(1):10-25.
Chu, R.M. 2014. Finanzas para No Financieros. Lima, Perú. Universidad Peruana de Ciencias Aplicadas S. A. C.
De Jorge, M. J. y Díaz C. J. 2018. Análisis de la productividad, eficiencia y sus factores explicativos: el caso de las empresas colombianas, 2005 – 2010. Revista de Métodos Cuantitativos para la Economía y la Empresa, 26:315-343. https://doi.org/10.46661/revmetodoscuanteconempresa.3834.
DOF Diario Oficial de la Federación. 2020. Parámetros de la estimación de la vida útil. http://dof.gob.mx/nota_detalle.php?codigo=5264340&fecha=15/08/2012en Guasca Cundinamarca. Rev. MVZ. Cordoba, 16(2):2616-2627 http://www.scielo.org.co/scielo. php?script=sci_arttext&pid=S0122-02682011000200020.
Gómez, O. L. M., Posada O. S. L., Olivera A. M., Rosero N. R. y Aguirre M. P. 2017. Análisis de rentabilidad de la producción de leche de acuerdo con la variación de la fuente de carbohidrato utilizada en el suplemento de vacas Holstein. Revista de Medicina Veterinaria, 34:9-22. DOI: http://dx.doi. org/10.19052/mv.4251.
Granados, R. L. D., Quiroz V. J., Maldonado J. J. A., Granados Z. L., Díaz R. P. y Oliva H. J. 2018. Caracterización y tipificación del sistema doble propósito en la ganadería bovina del Distrito de Desarrollo Rural 151, Tabasco, México. Acta Universitaria, 28(6):47-57.
Guevara V. G. E., Torres I. C. S., Guevara V. R. V., Velasco H. C. I., Aguirre de J. A. J. y Rarzón J. R. A. 2020. Mano de obra, región y tamaño como factores de eficiencia técnica de sistemas lecheros. Revista de Produccion Animal, 33(3) https://revistas.reduc.edu.cu/index.php/rpa/article/view/e3528.
Hernández, A. C. E. y Carpio, N. 2019. Introducción a los tipos de muestreo. Alerta ministerio de Salud. 2(1):75-79. https://doi.org/10.5377/alerta.v2i1.7535.
Hernández, M. P., Estrada F. J. G., Avilés N. F., Yong A. G., López G. F., Solís M. A. D. and Castelán O.O.A. 2013)¿. Typification of smallholder dairy systems in the south of the state of Mexico. Universidad y Ciencia, 29(1):19-31.
Herrera, T. Y. Z. 2017. Control interno en el área de ventas y su efecto en la rentabilidad de la empresa agropecuaria Avicasa Norteña S. A Trujillo, 2017. Tesis de Maestría. Facultad de Ciencias Empresariales. Trujillo, Perú.
Izar, L. J. M. 2017. Ingeniería económica y financiera. Trillas. México D. F.
Lavolpe, A. 1988. Los sistemas de costos denominados históricos y la contabilidad del costo. Financiación y contabilidad. 18(57):625-637.
Leyva, C. O. y Flores H. M. A. 2014. Análisis de correlaciones bivariadas y parciales con SPSS en Sáenz L. K. y Tamez G. G. (Ed.), Métodos y Técnicas Cualitativas y Cuantitativas Aplicables a la Investigación en Ciencias Sociales. Tirant Humanidades México. Pp 422-437.
Loera, J. y Banda J. 2017. Industria lechera en México: parámetros de la producción de leche y abasto del mercado interno. Revista Investigación Altoandina 19(4):419-426.
Molina, P. O. y Contreras A. M. 2009). Análisis de los métodos de cálculo de costos de producción de papa en el municipio Rangel del estado de Mérida año 2005. Visión Gerencial. (1):103-113.
Ojeda, C. J. J., Rueda Q. L. D., Hernández G. P. A. and Espinosa A. E. E. 2020. Characterization of the small-scale milk production system in the southeastern zone of Estado de México. Agricultura, Sociedad y Desarrollo, 17(2):201-2015 Doi: https://doi.org/10.22231/asyd.v17i2.1342.
Posadas, D. R.R., Arriaga, J. C. M. y Martínez, C. F. E. 2014. Contribution of family labour to the profitability and competitiveness of small-scale dairy production systems in central Mexico. Tropical Animal Health and Production, 46(1):235–240 DOI 10.1007/s11250-013-0482-4.
Prieto, H. S. 2018. Administración de Empresas Agropecuarias. Trillas. México.
Próspero, B. F., Salas R. I. G., Fadul P. L., Heredia N. D., Albarrán P. B. y Arriaga J. C. M. 2015. Evaluación de la sustentabilidad de los sistemas de producción de leche en pequeña escala en dos zonas agroecológicas contrastantes del centro de México. Estudios Socioeconómicos y Ambientales de la Ganadería. (2):139-153.
Rebollar, R. A. 2011. Costos y rentabilidad privada de bovinos en corral. Tesis de Maestría. Universidad autónoma del Estado de México. Toluca, Estado de México.
Ríos, F.L., Moreno, T.M., Cantú, B.E., Torres, M.A. y Navarrete, M.C. 2016. Economic analysis of the dairy cattle production systems in Zacatecas State, Mexico. Abanico Veterinario, 6(2):54-69. https://abanicoacademico.mx/revistasabanico/index.php/abanico-veterinario/article/view/66/51.
Ríos, F. L., Torres M. M., Ruiz T. J., Navarrete M.C., Torres M. A. y Cantú B. E. 2015. Crecimiento económico de los sistemas de producción bovino lechero en Jalisco, México. Periodo 2005-2013. Abanico Veterinario. 5(3):20-35. https://www.medigraphic.com/pdfs/abanico/av-2015/av153c.pdf.
Robledo, P. R. 2018. Producción de leche en México y su comercio de lácteos con países del APEC. In.: Teorías, impactos externos y políticas públicas para el desarrollo regional. Universidad Nacional Autónoma de México y Asociación Mexicana de Ciencias para el Desarrollo Regional A.C. Agrociencia. 47:206-224. URI http://ru.iiec.unam.mx/3744/.
Romo, B. C. A., Valdivia F. A. G., Carranza T. R. G., Cámara C. J., Zavala A. M. P., Flores A. E. y Espinosa, G. J. A. 2014. Brechas de rentabilidad económica en pequeñas unidades de producción de leche en el altiplano central mexicano. Revista Mexicana Ciencias Pecuarias, 5(3):273-290.
Ruíz, O. M., Andrade C. J., Cortés H. J., Ortega S. C., Vigueras P. M. y Ponce C. J. 2021. Caracterización de unidades de producción lechera en el Valle de Tulancingo, Hidalgo, México. Abanico Agroforestal. 3:1-15.
Sánchez, R. G. y Sánchez V. A. 2005. La ganadería bovina de Michoacán. Fundación Produce Michoacán A. C. México.
Santacoloma, V. L. E. 2015. Importancia de la economía campesina en los contextos contemporáneos: una mirada al caso colombiano. Entramado, 11(2):38-50.
Zundt, M., Dos Santos M. D., El Memari N.A.C. y De Almeida R. F. C. 2019. Relationship among productive and economic variables of beef cattle in Brazil. Ciência Rural, 51:2-7 https://doi.org/10.1590/0103-8478cr20190841.
Sessarego, D.E., Chávez, C.J., Barrón, L.A., Vásquez, R.A. y López, C.M. (2019). Edad al primer parto y productividad lechera del ganado bovino Holstein en la costa central del Perú. Rev. Inv. Vet. Perú 30(4):1603-1610 http://dx.doi.org/10.15381/rivep.v30i4.17153
SIAP-Servicio de información Agroalimentaria y Pesquera. 2016. Anuario Pecuario Michoacán. http://infosiap.siap.gob.mx/anpecuario_siapx_gobmx/ProduccionMunicipio.do.
Sosa, G. J . F., Sánchez L. E., Valdés G. Y. S., Hernández A. S., Ibarra C. M. A. y Nemesio, L. E. R. 2022. Impacto económico de las importaciones de leche en polvo sobre el sector lechero mexicano: análisis de insumo – producto. Acta Agrícola y Pecuaria8(1):1-16 DOI: 10.30973/aap/2022.8.0081016.
Soto, E. E. E. y García Z. X. L. 2020. Costos de producción mediante el sistema de Costeo ABC y su efecto en la rentabilidad. Revista Cumbres, 6(2):53-64.
Van, G. J. P 2017. Teoría General de Sistemas Aplicada. Trillas, México D.F.
Vences, P. J., Martínez G. C. G., Morales A. E., Albarrán P. B., Rayas A. A. A., Vázquez A. J. F. y García M. A. 2021. Análisis socioeconómico y tendencias de desarrollo de la ganadería doble propósito en trópico seco. Tropical and Suptrópical Agroecosystems, 24(57):1-10.
Yaguache, A. M. F., Higuerey G. A. A. y Robles V. I. M. 2022. Desempeño operativo de las empresas industriales ecuatorianas. TECHNO Review, 12(4):2-13. DOI: https://doi.org/10.37467/revtechno.v11. 4491.