Presentación
Acercamiento a la dimensión psicológica de un grupo de mujeres musulmanas
APPROACH TO THE PSYCHOLOGICAL DIMENSION OF A GROUP OF MUSLIM WOMEN
Acercamiento a la dimensión psicológica de un grupo de mujeres musulmanas
Revista de Ciencias Sociales (Cr), vol. IV, núm. 178, pp. 13-32, 2022
Universidad de Costa Rica
Recepción: 09 Mayo 2022
Aprobación: 24 Noviembre 2022
Resumen: El objetivo general de la presente investigación fue explorar la dimensión psicológica-relacional de un grupo de mujeres conversas al islam en la ciudad de Medellín (Antioquia, Colombia). Como metodología se eligió el paradigma de investigación cualitativo, específicamente, el diseño de la teoría fundamentada. Se aplicó un muestreo teórico del que se obtuvieron cuatro entrevistas a mujeres musulmanas conversas que se congregaron en alguna de las tres mezquitas de la ciudad de Medellín durante el año 2021. Los resultados muestran que el islam se convierte para ellas en una fuente de sentido de realidad y estilo de vida, que depende en gran medida de la percepción de sí, de las características y dinámica familiar y del ajuste social a la comunidad musulmana. Además, este permite asumir prácticas comunitarias, compromiso religioso y prácticas políticas.
Palabras clave: COLOMBIA, COMUNIDAD RELIGIOSA, MUSULMÁN, ESTILO DE VIDA, MUJER.
Abstract: The general objective of this research was to explore the psychological-relational dimension of a group of women converts to Islam in the city of Medellín (Antioquia, Colombia). As a methodology, the qualitative research paradigm was chosen, specifically the grounded theory design. A theoretical sample was applied, from which four interviews were obtained with converted Muslim women who congregate in one of the three mosques in the city of Medellin during the year 2021. The results show that Islam becomes for them a source of sense of reality and lifestyle, which largely depends on self-perception, family characteristics and dynamics, and social adjustment to the Muslim community. In addition, this allows community practices, religious commitment, and political practices to be assumed.
Keywords: COLOMBIA, RELIGIOUS COMMUNITIES, MOSLEMS, LIFESTYLE, WOMAN.
INTRODUCCIÓN
Las creencias religiosas están fuertemente ligadas a los diferentes ámbitos de la vida de una persona y de su identidad, logrando impactar la mayoría de las dimensiones de la vida diaria. Como parte de un sistema cultural, la religión es útil para interpretar el mundo, el yo y las relaciones que surgen entre ellos (Korman et al., 2008); además, la religión suple necesidades del ser humano como individuo y como parte de un colectivo, brindando un sentido, apoyo y esperanza en momentos difíciles (Robson, 2014). A partir del contexto, historia y otros elementos culturales, se observan diferencias significativas entre los distintos lugares donde se realiza una práctica, demostrando la influencia del contexto en el comportamiento (Russell y Ward, 1982). Asimismo, la religión como una institución social, se permea del contexto, incluyendo entonces prácticas sociales e individuales.
Contextualizar el desarrollo del islam en Colombia y, particularmente en Medellín, implica afirmar que su instalación se da gracias a la migración árabe que comenzó a finales del siglo XIX y se extiende hasta el siglo XXI desde el Líbano, Siria, Palestina y Jordania, especialmente al norte del país, motivados por elementos políticos, socioeconómicos e históricos. Los movimientos sociales migratorios motivaron el intercambio cultural que implicó, a su vez, una serie de costumbres que encontraron un importante lugar en la sociedad colombiana (Wabgou et al., 2012). Muchos de los migrantes no se convirtieron al catolicismo, la religión más sobresaliente de la región, sino que practicaban la creencia musulmana desde la clandestinidad, dando lugar más tarde a las primeras mezquitas del país (Beltrán, 2012).
Según Beltrán y Larotta (2020), en los últimos diez años, ha venido presentándose un crecimiento exponencial de las comunidades musulmanas y otras religiones, en un contexto mayoritariamente católico como el de Colombia. Este fenómeno podría derivar en diversas percepciones o prejuicios de quienes no pertenecen a estas comunidades religiosas, especialmente hacia las mujeres como población de interés. Por esta razón, se plantea realizar un acercamiento a la dimensión psicológica y social de la mujer musulmana, además de su implicación cómo ciudadana, esto es, la toma del rol político y social en beneficio de la comunidad musulmana.
Precisamente, el rol de la mujer en el islam es un fenómeno de interés para diversas disciplinas, ya que se genera en torno a una cantidad de percepciones, dinámicas y parámetros contextuales. El fenómeno por estudiar se enmarca desde la dimensión psicológica propiamente, incluyendo una serie de aspectos cognitivos, comportamentales y emocionales enfocados en el pensar, percibir, comprender, comunicar, resolver problemas, representarse a sí mismo y actuar ante ciertas situaciones. La religión, en esta dimensión psicológica, está inmersa de alguna manera indisoluble, puesto que el ser religioso es una decisión personal que implica establecer para sí mismo una fuente de sentido, a la vez, eleva la dignidad y enriquece la naturaleza humana, posibilitando adaptabilidad e identificación (Mafla, 2013).
Dadas las características del fenómeno y sus constructores, se ha optado por una metodología inductiva en este trabajo, de carácter interpretativo que permita una aprehensión natural del fenómeno desde sus mismos participantes. La teoría fundada en dicho sentido ofrece un paradigma singular de apropiación significativa de aquello que se quiere indagar (Strauss y Corbin, 1990; Charmaz, 2006. La religión y la formación de sujeto y sus roles son dos hechos culturales que gozan de un sentido particular y la metodología optada permite una construcción gradual del fenómeno desde sus detalles. Si bien, la teoría fundada prescinde de un marco teórico (aunque puede usarlos), ya que se orienta a la construcción de una teoría sustantiva, se ha optado por crear un marco contextual general que permita dar mayor significado y potencia al hecho interpretador. La explicación de la teoría fundamentada que se utiliza en este trabajo se explica en el diseño metodológico más adelante, entretanto, se realizarán algunas precisiones sobre el islam y el rol de la mujer en esta religión.
ALGUNAS PRECISIONES SOBRE EL ISLAM
En una primera instancia, se hace necesario considerar elementos históricos y doctrinales del islam como parte de la contextualización en este trabajo. La religión del islam no es una realidad monolítica, homogénea, uniforme ni idéntica en todas las latitudes geográficas donde se vive y profesa. Por tal motivo, no se puede generalizar con relación a distintos temas, por la gran diversidad de manifestaciones en el mundo. Sin embargo, se pueden encontrar algunos elementos que aplican a todos los seguidores del islam con relación a sus creencias y prácticas. De la misma manera, se constata muchas y variadas características tanto dentro de cada país como de país a país. Elementos que van desde la diversidad lingüística (dialectos árabes), otros idiomas hablados (bereber, turco, persa, etc.), como también las tendencias en prácticas y formas de vivir la religión (liberal, moderada y conservadora). La misma afirmación se aplica a la realidad de la mujer en el islam. Las normas culturales, tradiciones y la legislación varían según la forma de gobierno, la tendencia principal religiosa del país, las escuelas legales islámicas, la influencia de los códigos de origen europeo (en constituciones y leyes), como en la fuente de la ley o la aplicación estricta o parcial de la shariah: la ley islámica (Gómez, 2019).
El islam puede ser descrito principalmente como una religión. Esta religión pertenece al grupo de las religiones o tradiciones monoteístas y hace parte de la tradición judeocristiana. Por consiguiente, comparte con ellas elementos y rasgos distintivos en creencias y prácticas, tales como ángeles, patriarcas, profetas, la revelación, libro sagrado, paraíso, infierno, premio y castigo, etc. (Puente, 2019). Esencial en sus prácticas son los llamados o denominados pilares del islam, los cuales son cinco y tienen algunos equivalentes a las otras dos regiones antes mencionadas al-shajada: la profesión de la fe, al-Sala: la oración, al-Sawm: el ayuno, al-Zakat: la limosna, al-Jayy: el peregrinaje (Stefon, 2010; Puente, 2019).
De igual manera, el islam puede estar relacionado al concepto de cultura (Campo, 2008), debido a que nace en una cultura y medio árabe; sin embargo, el islam se implanta posteriormente con las conquistas y expansión de los imperios árabes en medio de otras culturas del Medioevo, algunas con una cosmovisión teocéntrica como eran: la griega, la bizantina-romana, la persa, la bereber, visigoda española, pueblos turcos de Asia Central, etc. Por otra parte, el islam retoma, aporta y crea nuevos patrones culturales en su devenir histórico (Hourani, 2009). Además, se destaca que en su devenir histórico a legado a la humanidad elementos civilizatorios reconocidos mundialmente (Alegre, 1991). Adicionalmente, el islam se relaciona al concepto o realidad de estado. Los inicios del islam lo centran en una sociedad y medio politeísta (Arabia, siglo VII/7 e.c.). Al nacer como religión o como mensaje religioso en un mundo politeísta se transforma en su fase inicial histórica en una comunidad o sociedad estado en Medina en el año ٦٢٢ e.c., al ser Muhammad, el profeta del islam aceptado, además de líder religioso como jefe político y militar.
Actualmente, el islam es una de las principales religiones del mundo, con presencia en todos los continentes y con una tasa de crecimiento o expansión considerable con relación al cristianismo y a otras regiones. Por lo general, el islam está asociado al Mundo árabe, aunque es necesario precisar que no todo árabe es musulmán y no todo musulmán es árabe. De igual modo, el islam tiene una gran presencia en otros países no árabes, y que cuentan con una mayoría musulmana o con una población musulmana considerable (Irán, Pakistán, India, Indonesia, Rusia, exrepúblicas socialistas soviéticas, China, etc.).
LA MUJER EN EL CORÁN
Varios autores concuerdan en que el Corán y aun la Sunna o tradición islámica2 pueden resultar ambiguas, contradictorias o presentan posiciones contrapuestas sobre la mujer. Por un lado, se muestra su igualdad en dignidad con el hombre, y por el otro, manifiesta las bases para una jerarquía de género (Roded, 2006; Sardar, 2000; Tucker, 2008). El Corán hace referencia a la época preislámica y a la situación de desventaja que algunas mujeres vivían antes del islam, por ejemplo, la referencia al infanticidio de niñas (Corán 16: 58-59E; Corán 6: 51; Corán 81: 8-9)3. Debido a que se prefería un varón; el Corán lo muestra como una característica negativa de los pueblos paganos o idolatras. De esta forma, el Corán critica estas prácticas preislámicas del tiempo llamado la jahilīya4: tiempo de ignorancia antes de la aparición del islam (Gómez, 2019).
La palabra imra’a (sl.): mujer aparece 23 veces y su plural nisā’: mujeres 59 veces en todo el Corán. La ambigüedad se manifiesta también en la sura o capítulo 4 el cual se llama: al-Nisā’: Las Mujeres. Lo cual podría indicar una postura incluyente; sin embrago, en el Corán como en la tradición bíblica, las mujeres no son mencionadas por nombre propio. Solo una de ellas Maryam: María, la madre de Jesús. La Sura 19 lleva este título. Las demás mujeres son referidas como la esposa de un tal, la hermana de un tal, la hija de un tal, la esclava de un tal (Corán 11: 79; 66: 10).
Al mismo tiempo, se manifiesta una igualdad entre hombres y mujeres. El ser humano creado en pareja: hombre y mujer, de la misma especie (Corán 4: 1; 7: 189). Sin embargo, ellas son creadas para los hombres (Corán 4: 1-2; 2: 187; 16:72; 39: 7; 42: 12; 2: 187). Ambos son creados del barro y líquidos seminales. Hombre y mujer son llamados a creer en un solo Dios, a convertirse, a realizar obras buenas y rechazar el mal, como también ambos pueden ser premiados o castigados. Pero, los derechos de los hombres son más altos que los de las mujeres (Corán 2: 228; 4: 34). En otros pasajes hay un sentido matriarcal, Moisés y Aarón presentados como hijos de su madre (Corán 7: 150; 20: 94); lo mismo se aplica a Jesús, hijo de María (Corán 19: 34). Además, como en la tradición judía y cristiana existe un dualismo en la concepción del ser humano: cuerpo y alma (Corán 89: 27-28); se les invita a la modestia y cubrir su desnudez u órganos sexuales (Corán 4: 34, 23: 1-5; 24: 58; 70: 29); ambos son racionales (Corán 39: 9; también 45: 5; 8: 22; 5: 58; 7: 179; 17: 12; 29: 20; 30: 9) a ambos se les ha dado el libre albedrio (Corán 36: 67; 18: 29). Los dos son invitados a usar vestidos modestos y cubrir su cuerpo (Corán 7: 26; Corán 33: 59).
La islamóloga Ruth Roded afirma que el concepto simbólico de la mujer en el Corán es el de un ser: débil, pasivo e imperfecto o que tiene un defecto (Roded, 2006). El defecto al cual se refiere la escritura sagrada del islam es la menstruación (Corán 2: 222). Por otra parte, la mujer es siempre dependiente de alguien: padre, abuelo, tío, hermano mayor, tutor (Corán 2: 228). Y en el paraíso, la suerte de la mujer está asociada a la de su esposo (Corán 36: 55-56). Al igual que se ven también como un premio para los creyentes (Corán 52: 20; 37: 48; 38: 52; 55: 54, 56; 78: 31-33).
El Corán manifiesta su defensa de la mujer al indicar que no se debe forzar a las esclavas a casarse con sus amos (Corán 4: 19), como tampoco a prostituir a estas esclavas (Corán 24: 33). A diferencia del judaísmo y del cristianismo la mujer no es creada de una parte del cuerpo del hombre, ambos fueron creados en el mismo momento; la mujer no peca primero y tenta luego a su esposo. Según el Corán ambos: hombre y mujer fueron tentados y pecaron por igual (Corán 20: 120-121).
En cuanto al hijāb (leer: jiyāb): el velo islámico tiene un origen funcional para hombres y mujeres en zonas desérticas: protege del sol y las tormentas de arena. Luego este atuendo funcional fue reutilizado como elemento de identidad religiosa para diferenciarse de judíos y cristianos. Un solo texto del Corán invita a las mujeres a utilizar su vestido o capa como signo de identidad y de protección (Corán 33: 59). Otro texto indica que se invita al recato y pulcritud (Corán 24: 30-31). Hoy el uso del velo varía según países, familias, tendencias, etc. La Sunna o tradición del profeta muestra algunos dichos o historias donde se aconseja usarlo (Khan, 2009). Además, se ve el velo como una forma de salvaguardar y proteger el honor, la modestia y la integridad sexual de la mujer.
Con relación al matrimonio, el Corán estipula que los hombres se pueden casar con cuatro mujeres provisto que las trate con igualdad, en cambio la mujer no tiene el derecho a la poliandría (Corán 4: 3). La poligamia en el islam se entiende como una práctica que viene de tiempos ancestrales en el Medio Oriente, en las culturas semitas y en muchos pueblos de la tierra (África, Asia, etc.). La poligamia, socialmente cumple varias funciones. En primer lugar, tomar a las esposas de los caídos en guerra y a las huérfanas para ayudarles. Una razón de solidaridad social. En segundo lugar, se elimina la prostitución al tener varias esposas legitimas; un tercer elemento, ayudaría a espaciar los nacimientos y dar tiempo a la lactancia; y finalmente, ninguna mujer permanecería en la soltería, por ser tomada como segunda, tercera o cuarta esposa.
LA SHARÍA: LA LEY ISLAMICA Y EL ESTATUTO DE LA MUJER
El matrimonio en el islam es un contrato civil y puede ser disuelto o terminado a través del divorcio. El contrato se firma entre el tutor de la mujer y el esposo. Se da una dote a la mujer (Corán 4: 4). La edad de matrimonio ha cambiado en la historia y depende de la legislación que reine en cada país y regiones. Si bien, no hay dictamen en el Corán sobre esto. Antiguamente, la mujer era dada en matrimonio después de su primera menstruación. Ahora cada país regula las edades: casi todos establecen la edad de dieciocho (18) años para ambos. Salvo algunas excepciones como Yemen y regiones rurales de varios países donde se casa a sus hijos menores de edad. Sin embargo, algunos países han tratado de modificar la edad de la mujer y del hombre según acuerdos internacionales, recomendaciones de la ONU o por iniciativa de los gobernantes. Entre estos tenemos Egipto, Marruecos, Argelia y Túnez (El-Hadri, 2013).
En las condiciones y en los requisitos para el matrimonio según la tradición, el hombre debe ser libre, razonable y pasar de la pubertad. El consentimiento de la mujer es necesario, pero el tutor puede forzarla. Se prohíbe matrimonio con personas cercanas en consanguinidad, afinidad o crianza (Corán 2: 221; 4: 24-25; 5: 5; 24: 32; 33: 50). Pero si se puede entre primos. Con relación a los matrimonios interreligiosos, una mujer musulmana no se puede casar con un no musulmán, pero un hombre musulmán se casaría con una no musulmana para convertirla (Corán 2: 221: 4: 24-25: 5: 5: 24: 3, 26; 60: 10). El sostenimiento económico del hogar depende del hombre no de la mujer (Corán 4: 34-35). De esta manera, se incentiva la dependencia económica de la mujer como afirma Souad El-Hadri (2003). Si una mujer gana algo por trabajo o herencia no está obligada a dar esto a su esposo (Corán 4: 32); y en caso de divorcio la mujer conserva su dote (Corán 4: 32). No obstante, con la situación social y económica actual ambos colaboran al sustento del hogar. El divorcio es permitido (Corán 65). El adulterio es castigado en ambos casos si es comprado y puede ser motivo de divorcio, al igual que los maltratos, la infertilidad, la incompatibilidad, aunque son recomendado los arbitrajes para llegar a ello (Corán 17: 32).
En las herencias, la mujer recibe menos, la mitad de lo que recibe un hijo varón; el motivo: el hombre es quien debe sustentar y proveer el hogar económicamente y no es obligación de la mujer. Por ejemplo, en la época preislámica había diferentes tradiciones, mujeres ricas que manejaban sus propiedades y en otras las mujeres no heredaban. Actualmente, con los cambios sociales y las condiciones socioeconómicas es difícil que una mujer no ayude o colabore al sustento y mantenimiento del hogar en la mayor parte del mundo islámico.
El testimonio de una mujer no es suficiente, deben ser dos, para equiparar el testimonio de un hombre (Corán 2: 282: 5: 106). Hay acá una concepción de inferioridad de la mujer con relación al hombre, no tiene la misma capacidad intelectual (Corán 4: 34). Hay un texto que es interpretado y usado para separar, recluir a las mujeres y separar ambos sexos (Corán 33: 53). Pero depende de la interpretación y de las tendencias en cada país, familia, etc. El derecho a fundar familia es un derecho absoluto del esposo. La jurisprudencia islámica cosifica a la mujer, se da una dote, es para la procreación y el deleite sexual, una situación de inferioridad.
La poligamia aún existe y se practica en algunos lugares más que otros. Esto depende de la situación y la capacidad económica del hombre para proveer la dote de la mujer, la vivienda y el sustento de cada familia. Excepto en Túnez donde la poligamia fue abolida y no es recomendada. La filiación se da por el padre. Con relación a la tutela sobre la mujer: no hay texto expreso en el Corán. La escuela legal Hanafí considera que la mujer no necesita un “guardián” o tutor que la represente en el contrato de matrimonio. Esto se da debido al origen y tradición de esta escuela que se inició en el territorio del actual Iraq donde había tradiciones diferentes a los territorios de la península arábiga donde nació el islam. Túnez es el único país en el Norte de África y entre los países del Medio Oriente que abolió la tutela para la mujer. El problema actual: la jurisprudencia islámica y algunas escuelas preservaron tradiciones preislámicas patriarcales. Se congeló la ley, pero la situación social de las comunidades y del mundo cambio.
LA REALIDAD ACTUAL EN EL MUNDO: PAÍSES
Trabajos recientes manifiestan la diversidad, la pluralidad y la heterogeneidad de regiones como también la diferencia etnográfica del Mundo islámico al abordar el tema de la familia, el matrimonio y el estatuto personal (Joseph, 2003). El estatuto personal depende de un respeto a los tribunales de la ley islámica tradicionales, según las cuatro escuelas legales: Malikí, Hanafí, Shafií o Hambalí (Gómez, 2019). Como también depende de los tribunales modernos que mezclan o separan leyes islámicas y modernas heredadas del colonialismo (inglés y francés). La historiadora y experta en estudios sobre el Medio Oriente Judith Tucker (2008) además de presentar elementos sobre la mujer, género y la familia en el islam destaca las reformas en algunos países y los avances más recientes en países como Malasia, Indonesia, Egipto, etc. Países como Arabia Saudita e Irán tienen como fuentes el Corán y la Sunna para legislar. En cambio, Túnez ha demostrado más apertura a la reforma de leyes en cuanto a la mujer. El rey de Marruecos reformó los códigos del estatuto personal, matrimonio, entre otros, en las últimas dos décadas.
Hay países de mayoría musulmana (pero no árabes) que han tenido primer ministros mujeres (Turquía, Pakistán, Bangladés) y una presidenta: Indonesia. Países como Egipto, Túnez, Palestina, Argelia, Siria, Líbano tiene mujeres en el parlamento. Un elemento de cambio y de apertura se da al nombrar mujeres juezas en tribunales islámicos en países como: Palestina, Marruecos, Pakistán, Indonesia, Malasia, Túnez y Egipto. En Irán, antes de la revolución islámica, hubo mujeres ministros, luego de esto no, pero si participan en el Parlamento.
El uso del velo en la actualidad varía de país a país. En cada país hay personas y familias con diversas tendencias: conservadoras, moderadas y liberales. En países europeos y norteamericanos, el uso del velo se ha convertido en un signo de identidad y de lucha feminista contra leyes discriminatorias (McCrea, 2013). No toda mujer lo usa por imposición religiosa, cultural o patriarcal. Un ejemplo es la realidad en Francia y Reino Unido que han aplicado normas contra el velo islámico en los espacios públicos por temor a manifestaciones de tipo terroristas de algunos grupos radicalizados. Pero también la manifestación y la oposición de muchas mujeres que velan por su derecho a vestirlo como signo de identidad personal y religiosa (Wagner et al., 2012).
Convendría agregar a todo lo anterior, que el islam juega un papel fundamental dentro del fenómeno psicológico ya que posibilita la creación de un nuevo estilo de vida, partiendo de la premisa “cuidar de uno mismo y de los otros” (Cortina, 2013, pp. 49), por lo cual dentro de esta religión sus prácticas están orientadas a la tranquilidad, lo cual a su vez implica un mayor manejo del control emocional, conocimiento de sí mismo y autocuidado, actitud positiva y entusiasta, y al trabajo enfocado en función de los demás no solo en beneficios propios.
DISEÑO METODOLÓGICO
Con el fin de cumplir el objetivo general del presente estudio, se eligió como marco paradigmático para la comprensión del fenómeno, la investigación cualitativa (IC). Definida de múltiples formas, la IC es un campo de procedimientos en los que se define el objeto de estudio desde y por los propios sujetos, incluyendo al investigador, lo que es radicalmente opuesto a la investigación que observa el fenómeno como un objeto determinado; acerca del modelo IC, Cúnico et al. (2018), acotan lo siguiente: “El eje central del paradigma cualitativo está ubicado en la capacidad humana de responder selectivamente a los estímulos externos” (p. 200). El modelo elegido para esta investigación, según la orientación de la IC, se establece por la característica particular de observación natural e interpretativa de los fenómenos, en este caso de la religión, como un fenómeno co-construido, dinámico y con una amplia posibilidad de descripción y exploración. La IC permite a los investigadores encontrar puntos en común al interior de los grupos humanos, sobre los que se consolidan prácticas sociales, simbólicas y culturales. La esencia de la IC es establecer, mediante el acercamiento a la comunidad o a los sujetos particulares, la forma en cómo se elaboran los fenómenos (Cordero, 2001; Duarte, 2002; Queiroz et al., 2007). Por su parte, Guerrero y Guerrero (2014), describen la IC de la siguiente manera: “concibe lo social como una realidad construida que se genera a través de articulaciones con distintas dimensiones sociales” (p. 46).
Dado que el objeto de estudio a describir se iba a indagar desde sus participantes, la IC permite herramientas metodológicas para poder llevar a cabo tal fin. Autores como Bernal (2010) y Vasilachis (2006), apuntan a que, de fondo en toda IC, está la comprensión interpretativista e inductivista que requieren determinados fenómenos de estudio como el que ocupa esta investigación. La validez de los modelos cualitativos estriba en que se tenga como característica principal la reproducibilidad del método y no de los resultados con el fin de formular una forma de análisis de fenómenos particulares. Paralelo a ello, la validez de los modelos cuantitativos que se asientan en un paradigma hipotético-deductivo considera como su validez, la capacidad de reproducibilidad de los resultados mediante los métodos. En esto estaría la diferencia entre ambos enfoques de investigación.
Muchos son los diseños cualitativos que se han establecido a lo largo del tiempo de las ciencias humanas y sociales, tales como, la etnografía, la fenomenología y la teoría fundamentada. Es común a todos, partir exclusivamente de los fenómenos tal y como aparecen a los informantes de la investigación, de forma que, gradualmente, los investigadores pueden acceder al fenómeno mediante el relato de los fenómenos. Relato que implica la descripción del sentido y de su condicionalidad intersubjetiva (Hernández, 2014; Strauss, 1990). No obstante, cada uno posee unas particularidades sobre las formas sobre cómo se recopila la información, así mismo sobre cómo se ordena.
A partir del uso de una orientación propia del interaccionismo simbólico, la fenomenología y el interpretativismo, la teoría fundamentada o teoría fundada (TeoF), es uno de los diseños de mayor uso en la IC (Andreu et al., 2007). Formulada en 1967 por Glaser y Strauss, es todo un procedimiento sistemático para recopilar información y llegar con ello a una conclusión organizada. El proceso de recolección de información es símil al de los modelos etnográficos, ya que acceden mediante observación, entrevista y síntesis de los investigadores al fenómeno de estudio. Para Páramo (2015), para elegir dicho diseño se debe considerar lo siguiente: “El requisito principal es que se trate de una investigación orientada a generar una teoría de un fenómeno, o que se desarrolle en un área en la que no existen explicaciones suficientes y satisfactorias” (p. 10).
La TeoF se requiere, particularmente. en aquellos casos en que los fenómenos han sido poco o nada estudiados, así, por medio de un acercamiento exploratorio, de orden fenomenológico, se delimita un sistema de relaciones entre las categorías recopiladas mediante las unidades de análisis y todo esto se concreta en teoría (Suddaby, 2006). Las unidades de análisis son extractos de las entrevistas realizadas a los informantes que, en conjunto, se catalogan en categorías o unidades de sentido, para su mejor operacionalización. El objetivo de la TeoF es lograr una teoría, llamada teoría sustantiva, pues depende del análisis de los datos empíricos o de las unidades de sentido y, prescinde de la literatura previa, teorías previas o modelos teóricos establecidos (Goulding, 1998; Restrepo-Ochoa, 2013; Charmaz, 2006).
PARTICIPANTES
El universo de donde se extrajeron las informantes de la investigación, se sitúa en el contexto de la ciudad de Medellín (Antioquia). Una ciudad que para el año 2020, contaba con un total de 2 427 129 habitantes. Conocer el perfil religioso de cualquier ciudad en Colombia, tal como el caso Medellín, es muy complejo por las dinámicas sociales, migratorias, entre otros elementos que están involucrados en esa cifra. No obstante, se han realizado encuestas que, a pesar de no ser realizadas en muestras representativas, dan un aproximado global de la comprensión del fenómeno de la religión y poder hablar de un perfil religioso de cada ciudad o de Colombia misma.
Beltrán (2012), realizó en el año 2010, una encuesta sobre los intereses religiosos en un total de 3853 habitantes de todo el país. Concluye que 58,2% se consideran religiosas practicantes y un 35,9% no son practicantes, además de este número, el islam representa solo el 0,1% de la población. Llama la atención que, solo en Maicao, más del 25% de la población se define como musulmán. Más actual, en el año 2019, se llevó a cabo una encuesta con 11 034 habitantes (Beltrán y Larotta, 2020), de allí también se concluyeron cifras parecidas, pues el islam, tanto en Colombia como en Medellín, representa una minoría del 0,9% con otras religiones como los budistas y los hindúes.
A ciencia cierta, no es posible conocer la cifra de musulmanes y musulmanas en Colombia, tampoco en la ciudad de Medellín. Sin embargo, se cuentan con 3 mezquitas en la ciudad, la Mezquita de As-Salam, Musalá Calasanz y la Mezquita de Medellín. Ellas reúnen el capital humano de fieles que cuenta la ciudad de Medellín y en donde se reúnen no solo a llevar a cabo las prácticas religiosas, sino también las prácticas comunitarias propias del ser musulmán. Las informantes de la investigación fueron contactadas, haciendo uso de un muestro no probabilístico de bola de nieva, aclarando que, según la recomendación de la TeoF, el muestreo tiene una característica particular: la saturación teórica.
El principio de saturación teórica hace que el muestreo sea también, un muestreo teórico (Glaser y Strauss, 1967), lo que implica que, el número de participantes no esté predeterminado, ni mucho menos sea según la intención de los investigadores, sino que, en cambio, se requieran participantes o se eliminen participantes de acuerdo con la adquisición de las unidades de análisis, categorías y unidades de sentido. Al final se contó con un total de cuatro informantes de 22, 27, 27 y 31 años, todas son mujeres conversas al islam quienes accedieron a participar de la investigación, previa aceptación del consentimiento informado y no estar bajo los efectos de ninguna sustancia psicoactiva al momento de la entrevista.
CONDICIONES ÉTICAS, PROTOCOLO Y OPERACIONALIZACIÓN DE CATEGORÍAS
La presente investigación contó con el aval del comité de investigaciones y bioético de la Universidad de San Buenaventura Medellín, además el ejercicio de investigación se realizó siguiendo las recomendaciones dispuestas en la Ley 1090 de 2016, específicamente en su capítulo VII.
El protocolo de la investigación fue una entrevista semiestructurada, validada mediante un estudio piloto entre los investigadores. Dicho protocolo contó con un total de 25 preguntas, distribuidas en cuatro dimensiones:
• Familia: se indagó por las características de la familia de origen, apoyo sobre el proceso de conversión, percepción del islam y diferencias culturales, entre otras.
• Historia de vida: se indagó por motivos para la conversión, cónyuge en caso de tenerlo, proyecto de vida, migraciones, percepciones sobre sí misma, entre otras.
• Ser religiosas: se indagó por el proceso de conversión, prácticas religiosas, influencia del islam en la vida diaria y rol de la mujer en el islam.
• Ser social: percepción externa del islam, proceso de conversión a nivel social, toma parte en la vida social, entre otras.
Una vez aplicadas las entrevistas a las participantes, se procedió a realizar los tres momentos en la categorización de la información, según los presupuestos de la TeoF. Para Glaser y Strauss (1967), la información una vez obtenida, debe pasar por el análisis de los investigadores en una codificación abierta, lo que implica un constante análisis y que las entrevistas no se hagan en conjunto, sino una a una para identificar la saturación teórica. El segundo momento es la codificación axial, en donde se relacionan las categorías y el tercer momento es la generación de la teoría sustantiva.
La codificación abierta fue realizada con cada entrevista a la vez, de allí, a tenor de las dimensiones establecidas en el protocolo se etiquetaron las unidades de análisis en categorías, se presentan en la Tabla 1. Grupos de categorías según su dimensión respectiva, el grupo de categorías de análisis.

Con las categorías definidas, se procedió a la categorización axial. Caracterizado por ser un proceso de vinculación entre las categorías. Para proceder con las relaciones entre categorías se analizaron por dimensiones y luego en su totalidad, extrayendo las categorías de mayor referencia en cada dimensión. Las relaciones o los vínculos entre categorías se sintetizaron en los diagramas conocidos como árboles de categorías o árboles de códigos, que se expondrán en los resultados. Las figuras 1 a 6 han sido realizadas por los propios autores de este artículo con el software Atlas.TI. Versión 8 (2019); licencia usada por la Universidad de San Buenaventura.
RESULTADOS
Los resultados que se presentan a continuación se ordenaron según cada dimensión establecida, luego según las relaciones generales para llegar en últimas a la propuesta de teoría sustantiva. Se citarán solo algunos de los aportes textuales de las entrevistas en cada dimensión. En la Figura 1 se exponen las relaciones entre las categorías de la dimensión de familia.

En la Figura 1 se observa que la estructura familiar y la percepción positiva de la dinámica familiar tienen mayor cantidad de relaciones sobre las demás categorías. Se observa también que la familia de las informantes puede o no apoyar el proceso de conversión y dicha postura de la familia puede estar implicada sobre otras condiciones en el proceso de conversión y en la toma del rol de mujer musulmana: “A mis padres y mi hermana los defino como un apoyo de amor incondicional” —no siendo ellos musulmanes— (Informante 1, mujer musulmana, comunicación personal, 2021). Por otra parte, las diferencias culturales o religiosas de origen pueden también estar tomando parte en el apoyo percibido por parte de las informantes en su proceso de conversión al islam. En la Figura 2 se observan las relaciones entre las categorías de la dimensión de historia de vida.

En la Figura 2 llama la atención la categoría de motivaciones para la conversión, pues gran parte de los relatos de las informantes orbita sobre ello. Para algunas de las informantes el proceso de conversión no se acaba nunca, sino que es una constante en la vida común y, por su puesto, en la vida religiosa. No se observaron en ninguna de las informantes como motivo de conversión una experiencia religiosa particular, sino, un proceso de conocimiento, de cambio de estilo de vida, cambio de hábitos o simplemente, perfeccionamiento de las virtudes relatadas de sí misma: “Me motivo el hecho de haber viajado a EE. UU., allí fue donde aprendí que el islam existe y se sembró esa semilla en mi corazón.” (Informante 1, mujer musulmana, comunicación personal, 2021); “Empecé a investigar por curiosidad por que lo escuché en las noticias y me llamó la atención porque está en todo. Es algo bastante completo.” (Informante 3, mujer musulmana, comunicación personal, 2021).
Interesa de la Figura 2, el que los proyectos de vida de las informantes tengan claro que el islam, tiene que ver con el islam solo en lo que tiene que ver con su ser religiosa, es decir, con el rol de mujer musulmana y, alterno, está el proyecto de vida común en donde no hay referencias al islam y tampoco a Alá. No obstante, en el proyecto de vida, si hay menciones a querer aprender prácticas religiosas como la peregrinación a la Meca y al aprendizaje del árabe con el fin de conocer mejor la sunna. En la Figura 3 se exponen las relaciones de la dimensión de ser religiosa.

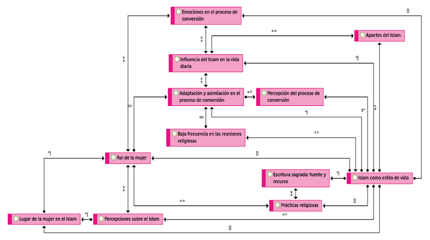
Nota: <>: contradice; =>: es causa de: []: es parte de; esuna: es una; *}: es propiedad de; ==: está asociado con
En la Figura 3, se han compilado las relaciones entre categorías con los símbolos de los vínculos en aras de que sea visualmente comprensible el árbol de categorías. Llama la atención que el islam como estilo de vida, es una de las categorías de mayor cantidad de relaciones y que, posiblemente sea de carácter transversal a las demás unidades de análisis. Dicha categoría fue extraída de las entrevistas, sin etiquetarla como las demás. Se observaron en las entrevistas, así como en el árbol de categorías que el islam como estilo de vida implica el rol y el lugar de la mujer en el islam, es decir, sobre cómo ellas se perciben como mujeres sobre cómo han venido cumpliendo con su rol en el islam y en cómo la comunidad religiosa las percibe a ellas. Interiorizar las prácticas religiosas y consultar las escrituras sagradas como el Corán como rector de vida, ha sido fundamental para ellas, así como el hecho que puedan tener el islam no solo como religión sino como una dimensión vital: “En el islam nuestro libro sagrado el Corán, puedes encontrar información económica, sobre la división de las herencias, como se forma un feto, los valores que debe tener una persona, sobre lo que debemos comer o no comer.” (Informante 1, mujer musulmana, comunicación personal, 2021).
No obstante, al ser conversas, gran parte de las entrevistas también dejaban un buen lugar para narrar el proceso de adaptación que podría sintetizarse en dos dimensiones, por un lado, la conversión física o tangible como asumir el uso del hiyāb, la práctica de las cinco oraciones diarias y, por otro lado, la conversión personal, en donde las narrativas hacen alusión principalmente a factores emocionales como que se sienten felices, seguras, calmadas, satisfechas, entre otras. En la Figura 4 se detallan las relaciones de las categorías provenientes de la dimensión de ser social.

En la Figura 4, se observa que el ser social tiene que ver sobre cómo ellas perciben lo que la sociedad piensa de ellas, además de las manifestaciones públicas a las que se han expuesto cuando manifiestan su fe en público. Se han notado dos extremos, de un apoyo a nivel social pero también de un rechazo, ya que, según todas las entrevistadas, la sociedad de Medellín aún presenta prejuicios sobre la comunidad musulmana, esto hace que ellas asuman determinado recelo para manifestar su fe y llevar a cabo una conversión completa: “Es muy ignorante de parte de todas las personas que piensan que porque una mujer lleva un velo no tiene autonomía…” (Informante 1, mujer musulmana, comunicación personal, 2021); “por ejemplo cuando yo voy a veces por la calle con el hijāb, he notado también que los hombres me respetan, muchos a veces paran sus autos para que yo pueda pasar, me tratan con respeto…” (Informante 2, mujer musulmana, comunicación personal, 2021).
Las informantes que se han entrevistado, al lograr el ajuste social esperado en su comunidad religiosa, pueden ahora tomar decisiones en la vida pública, haciendo parte de la toma de decisiones políticas sobre la vida religiosa de la ciudad, tomando parte, por ejemplo, de la mesa interreligiosa municipal de Medellín: “Primero a corto plazo me visualizo trabajando por la comunidad musulmana desde la alcaldía de Medellín haciendo que de verdad se cumpla lo que la Constitución dice” (Informante 1, mujer musulmana, comunicación personal, 2021). En la Figura 5, se expone el árbol de categorías general de la investigación, donde se relacionaron todas las categorías, o al menos las de mayor importancia en las demás redes.

Nota: <>: contradice; =>: es causa de: []: es parte de; esuna: es una; *}: es propiedad de; ==: está asociado con
Si bien, la Figura 5 parece algo compleja por el número de relaciones, además que se encuentran en símbolos, es posible observar algunas de las categorías de mayor importancia como el islam como estilo de vida, el apoyo familiar y la influencia del islam en la vida diaria. No obstante, esta información se ha cristalizado de una manera más organizada en la teoría sustantiva que se propone de la presente investigación y se puede observar en la Figura 6.

DISCUSIÓN
Como objetivo de la presente investigación se recuerda el explorar la dimensión psicológica-relacional de un grupo de mujeres conversas al islam en la ciudad de Medellín. En la presente discusión, se ampliará la teoría sustantiva compilada en la Figura 6. En la introducción de este artículo, se ha hecho alusión algunas de las investigaciones más relevantes y antecedentes del presente estudio, sin embargo, ha quedado claro que existen muy pocas investigaciones sobre el contexto particular que se pretende de la ciudad de Medellín. Según Beltrán y Larotta (2020), el perfil religioso de las grandes capitales de Colombia ha venido cambiando, dando lugar a otras formas de religión. Si bien, este cambio no es estadística significativa, si es llamativo cómo las religiones tradicionales van en retroceso constante y gradualmente. Significa en gran medida que el islam como religión podría crecer en los próximos años como una religión llamativa para las personas que viven en la ciudad de Medellín. La primera generación de musulmanes y musulmanas en Medellín puede ser, y de hecho lo es gran medida, una población conversa.
La conversión a una religión ha interesado a algunos autores desde la óptica psicológica puesto que implica, un cambio de la identidad tanto en la dinámica individual como social (Doise, 1991; Muñoz, 2004). Lo que puede denominarse como la estructura psicológica particular del individuo, muchas veces llamada personalidad, podría estar implicada en la conversión, no obstante, algunos estudios han demostrado que ni las características de personalidad, ni los valores personales, axiomas o algunas funciones sociales como la familia pueden predecir la conversión (Castañeda-Seijas, 2012; Fabre, 2001; García-Alandete, 2009; Hui et al., 2016; Mendes, 2016). Pero lo que si pudiera estar explicando o mediando la experiencia de conversión y sus motivos son la agencia personal y la resolución de una crisis emocional y de sentido personal o una expectativa del rol (Snook et al., 2019).
En últimas, la conversión implica, sea como fuera un cambio de estilo de vida, en el que, en muchos casos, se abre paso a la dimensión religiosa como transversal en la percepción de la realidad y en el estilo de vida (Stark y Finke, 2000). A lo largo de las entrevistas realizadas al grupo de mujeres musulmanas conversas de la ciudad de Medellín (Colombia), se ha confirmado que los rasgos específicos de personalidad y su contexto social no han jugado un papel importante en las motivaciones para asumir una nueva religión. En cambio, tal como lo afirman Snook et al. (2019), el agenciamiento individual y la crisis emocional si ha fungido como determinantes para comprometerse con una religión muy distinta a las comunes del contexto de Medellín y de Colombia.
Allende de toda forma de radicalización, las mujeres entrevistadas han narrado un cambio de vida que comienza en la complejidad espiritual, psicólogos como Downton (1980), desde hace algún tiempo, ya han explicado que el compromiso religioso comienza por el compromiso de resolver una crisis espiritual. Se entiende pues, que la religión y la espiritualidad son dos dimensiones del vivir humano y que interesan a la psicología como ciencia. El compromiso asumido por las informantes, que comenzó como una duda espiritual y de conocimiento, se configuró en un compromiso, que en algunos casos es denominado como sumisión a Alá. En contraprestación, encontraron por este compromiso, una comunidad que les ha dado respuestas a sus dudas teológicas y emocionales. Es común en las entrevistas narrativas positivas y de satisfacción para con su estilo de vida, han llegado por tanto a lo que muchos autores denominan sintonía psicológica con el hecho religioso (Dawson, 2009; Ellison, 1995; Gooren, 2007).
Además de la sintonía psicológica que implica lo emocional, lo conductual y lo cognitivo, la persona puede llegar a transversalizar la religión a las demás dimensiones vitales como el trabajo, la familia, la sociedad, los gustos e intereses, entre otros. La religión, por tanto, se convierte en una fuente de estilo de vida y fuente de sentido de realidad, tal como se postuló el carácter central de la teoría sustantiva. Igualmente, otras investigaciones se han encontrado en sintonía con estos mismos hallazgos (Bueno et al., 2020; Castaño, 2020; Giménez, 2020).
Por otro lado, cuando se asume el rol y el islam es la fuente de realidad y estilo de vida, las mujeres llegan a comprometerse completamente con su práctica religiosa y, en gran medida, como se extrae de las entrevistas, su práctica comunitaria. Es muy particular la palabra comunidad, pues fue citada en diversas ocasiones como un efecto de la conversión. Algunos estudios han encontrado que la práctica comunitaria en religiones monoteísta es más notable que en otras comunidades religiosa, ya que hace énfasis en el crecimiento espiritual y social, en función de los demás hermanos que hacen parte de mi religión (López-Tarrida et al., 2020; Sánchez, 2015). Esto se confirma en la entrevista y por ello hace parte de la teoría sustantiva, pues uno de los efectos es poder sentirse en una comunidad, se depende de ella y se toma decisiones en función de ella.
La última ramificación de la teoría sustantiva considera que el posicionamiento del islam como fuente de sentido de realidad y estilo de vida, está configurado además por el rol de la mujer tanto en su comunidad religiosa como en su familia. También vendría conformado por lo que la posición de las mujeres desde la propia religión. Autores como Sarrazín y Rincón (2015), plantean que la conversión es un complejo dinámico en el que la adaptación de la identidad es multifacética, así como lo son los diversos roles percibidos y asumidos de cada persona, solo que es recurrente que las personas que deciden convertirse lo hacen en su total libertad, planteando una tensión entre las percepciones sociales sobre determinada institución, en este caso de la institución religiosa, sobre lo que se asume como cierto. Un ejemplo de lo que plantean Sarrazín y Rincón (2015), ilustrado desde lo que las informantes de la investigación plantearon, fue la adopción de prácticas visibles que para algunos es sometimiento como la práctica del uso del hijāb.
Los motivos de conversión, así como las razones para mantenerse en la comunidad musulmana, indica que la decisión es pensada a largo de muchos años, además de pensada es apoyada por el estudio profundo de las escrituras sagradas y la orientación de aquellos que ya llevan más tiempo o que incluso son nacidos en el islam. La decisión de asumir la práctica religiosa unida a la adopción del rol de la mujer es una decisión en apariencia razonada, en la que el nivel académico también juega, posiblemente, un papel importante, ya que tres de las personas encuestadas tenían un perfil profesional, confirmando lo que algunos autores ya habían concluido y es que hay una prevalencia alta de personas con estudios superiores que optan por asumir el islam como religión (Martín, 2006; Pérez y Rebollo, 2009).
Un periodo largo de conversión, nutrido por el estudio y la reflexión, pone en tensión los prejuicios sociales sobre la institución musulmana, en tanto quienes se convierten, como en el caso que ocupa este análisis, lo deciden libre y voluntariamente. Se observaron en las narrativas justificaciones teológicas y culturales de determinadas prácticas como la mencionada, el uso del hijāb, el cual no es una práctica de sometimiento, sino que tiene otra serie de razones de mayor implicación para el rol femenino y que adquiere sentido solo en el contexto de lo que la tradición musulmana considera del lugar de la mujer en el islam. Terrón (2012) afirma que, las luchas feministas suscitadas en los últimos años en occidente, poco o nada tienen que ver con la reivindicación de la mujer en el islam, más bien, tienen el mismo tinte de reclamo de los derechos comunes que, por diversos motivos principalmente tradicionalistas, el hombre ha reclamado como suyos y que no es exclusivo de la tradición musulmana, sino que opera en casi todas las culturas.
La principal limitación del estudio fue, que, si bien se siguió el principio de saturación teórica para la elección de las participantes, se recopilaron pocas entrevistas, ya que el procedimiento de trabajo de campo se realizó en plena pandemia por coronavirus y las salidas fueron limitadas, tanto a las mezquitas como a las citas con las informantes. Se recomienda ampliar el estudio en términos de la población, ya sea con otro diseño en el que pueda conocerse con mayor profundidad y con pretensiones de generalización el fenómeno de conversión en mujeres al islam en la ciudad de Medellín. Se recomienda, además, que dado este primer acercamiento y construcción de una primera teoría sustantiva pueda acercarse a la población musulmana y realizar perfiles psicológicos más amplios, los cuales más allá de todo exotismo sobre la población musulmana, podría ser un campo de estudios novedoso y de interdisciplinariedad. Otra recomendación surge de los análisis de las características de personalidad, así como otros factores que puedan predecir la conversión, se podría pensar en un estudio que analice, con un interés explicativo, los motivos de conversión no solo del islam, sino de otras religiones.
Mediante el diseño cualitativo de la teoría fundada, se accedieron a las narrativas de cuatro mujeres musulmanas conversas al islam en la ciudad de Medellín. Los protocolos de entrevistas, así como las dimensiones de las categorías contó con cuatro elementos: la familia, la historia de vida, el ser religiosa y el ser social. La teoría sustantiva resultante de la categorización abierta y axial plantea que, para las mujeres entrevistadas, el islam es la fuente de sentido de realidad y estilo de vida, pero que esto está en parte delimitado por la percepción de sí mismo, la estructura familiar y la inserción social en la comunidad musulmana, Además, el islam como fuente de sentido de realidad y de estilo de vida permite asumir el rol dentro de la comunidad, las prácticas religiosas y tomar parte en las decisiones políticas. Por último, el islam como fuente de sentido de realidad y estilo de vida está configurado, en gran medida por el rol femenino, posterior a la conversión y el sitio que la comunidad musulmana plantea para la mujer.
REFERENCIAS
Andreu, J., García-Nieto, A. y Pérez, A. M. (2007). Evolución de la Teoría Fundamentada como técnica de análisis cualitativo. Centro de Investigaciones Sociológicas.
Alegre, J. (1991). Influencias árabes en las ciencias y literaturas europeas. Boletín AEPE, 38-39, 27-44.
Beltrán, W. (2012). Descripción cuantitativa de la pluralización religiosa en Colombia. Universitas humanística, 73, 201-237.
Beltrán, W. y Larotta, S. (2020). Diversidad religiosa, valores y participación política en Colombia. Universidad Nacional de Colombia.
Bernal, C. (2010). Metodología de la investigación. Pearson.
Bueno, M., De Souza, M. y Posada-Bernal, S. (2020). Espiritualidad y estilos de vida. Cuestiones Teológicas, 47(108), 102-118. http://doi.org/10.18566/cueteo.v47n108.a06
Campo, A. (2008). Diccionario Básico de Antropología. Abya Yala.
Cortina, A. (2013). ¿Para qué sirve realmente La Ética? Espasa Libros-Paidos.
Castañeda-Seijas, M. (2012). Experiencia de ser otro: la conversión de las identidades en la Iglesia adventista. Revista Liminar: Estudios Sociales y Humanísticos, 10(2), 106-121.
Castaño, B. (2020). Representaciones sociales sobre la educación religiosa en adolescentes con identidad religiosa minoritaria. Revista senderos pedagógicos, 11, 73-89.
Charmaz, K. (2006). Constructing grounded theory: A practical guide through qualitative analysis. Thousand Oaks, CA. Sage.
Cordero, P. (2001). La religión y su lugar en la sociología. Revista Castellano-Manchega de Ciencias Sociales, 4, 239-257. http://dx.doi.org/10.20932/barataria.v0i4.280
Cúnico, S., Pizzinato, A., Neves, M. y García, A. (2018). Desafíos y posibilidades de la investigación cualitativa en Psicología: problematizaciones necesarias. Psicología, Conocimiento y Sociedad 8(1), 197-217.
Dawson, L. (2009). The study of new religious movements and the radicalization of home-grown terrorists: Opening a dialogue. Terrorism and Political Violence, 22(1), 1-21.
Doise, W. (1991). Identidad, conversión e influencia social. En S. Moscovici, G. Mugny y J. A. Pérez (Eds.), La influencia social inconsciente (pp. 27-39). Anthropos.
Downton, J. (1980). An evolutionary theory of spiritual conversion and commitment: The case of divine light Mission. Journal for the Scientific Study of Religion, 19(4), 381-396.
Duarte, R. (2002). Pesquisa qualitativa: reflexões sobre o trabalho de campo. Cadernos de Pesquisa, 115, 139-154.
El-Hadri, S. (2003). El estatuto inferior de la mujer musulmana en la jurisprudencia islámica. Cuadernos electrónicos de filosofía del derecho, 8, 1-20.
Ellison, C. (1995). Rational choice explanations of individual religious behaviour: Notes on the problem of social embeddedness. Journal for the Scientific Study of Religion, 34(1), 89-97.
Fabre, D. (2001). Conversión religiosa e imaginario social: el discurso como elemento de análisis. Convergencia. Revista de Ciencias Sociales, 8(25), 277-308.
García-Alandete, J. (2009). Sobre la experiencia religiosa: aproximación fenomenológica. Folios, 30, 115-126.
Giménez, V. (2020). La religión ante los problemas sociales. Clacso.
Glaser, B. G. y Strauss, A. L. (1967). The discovery of grounded theory: strategies for qualitative research. Aldine.
Gómez, L. (2019). Diccionario de islam e islamismo. Editorial Trotta.
Gooren, H. (2007). Reassessing conventional approaches to conversion: Toward a new synthesis. Journal for the Scientific Study of Religion, 46(3), 337-353.
Goulding, C. (1998). Grounded theory: The missing methodology on the interpretivist agenda. Qualitative Market Research: An International Journal, 1(1), 50-57.
Guerrero, G. y Guerrero, C. (2014). Metodología de la investigación. Patria.
Hernández, R. (2014). La investigación cualitativa a través de entrevistas: su análisis mediante la teoría fundamentada. Cuestiones pedagógicas, 23, 187-210.
Hourani, A. (2009). Historia de los Árabes. Ediciones B. S. A.
Hui, H., Cheung, S. H., Lam, J., Ying, E., Yuliawati, E. y Cheung, S.F. (2016). In search of the psychological antecedents and consequences of Christian conversion: a three-year prospective study. Psychology of Religion and Spirituality, 9(2), 1-34. Doi: 10.1037/rel0000082
Joseph, S. (2003). Encyclopedia of Women and Islamic Cultures. Volumes 1-6. Brill.
Khan, N. A. (2009). Female Agency in Marriage in the Ḥanafī School of Law: Between Damascus and Transoxiana. Maydan. An online publication of Ali Vural Ak Center for Global Islamic Studies at George Mason University. https://themaydan.com/2019/12/female-agency-in-marriage-in-the-%E1%B8%A5anafi-school-of-law-between-damascus-and-transoxiana/
Korman, G., Garay, C. y Sarudiansky, M. (2008). Psicoterapia cognitiva y religión ¿Qué debe saber un terapeuta cognitivo de la diversidad religiosa de la Capital Federal y el Conourbano Bonaerense? Summa Psicológica, 5(2), 53-62.
López-Tarrida, A., Ruiz-Romero, V. y González-Martín, T. (2020). Cuidando con sentido: la atención de lo espiritual en la práctica clínica desde la perspectiva del profesional. Revista española de salud pública, 94(13), 1-25.
Mafla, N. (2013). Función de la religión en la vida de las personas según la psicología de la religión. Theologica Xaveriana, 63(176), 429-459.
Martín, G. (2006). Patriarchy and Islam. Quaderns de la Mediterrània, 7, 37-43.
McCrea, R. (2013). The Ban on the Veil and European Law. Human Rights Law Review, 13(1), 57-97. Doi: 10.1093/hrlr/ngs035
Mendes, M. (2016). Estudio de relatos de conversión y cura al pentecostalismo brasileño. [Tesis doctoral]. Universidad Complutense de Madrid, Facultad de Psicología. Madrid.
Muñoz, A. (2004). Cuestiones Epistemológicas Relativas al Estudio Psicológico de la Vivencia Religiosa. Psykhe, 13(1), 131-140.
Páramo, D. (2015). La teoría fundamentada (Grounded Theory), metodología cualitativa de investigación científica. Pensamiento y gestión, 39, 119-146.
Pérez, M. y Rebollo, M. (2009). El islam en la vida de la mujer a través de los tiempos. Cauriensia, 4, 227-247.
Puente, C. (2019). Islam e islamismo. Editorial CSIC Consejo Superior de Investigaciones Científicas.
Queiroz, D. T., Vall, J., Souza, A. M. A. y Vieira, N. F. C. (2007). Observação participante na pesquisa qualitativa: conceitos e aplicações na área da saúde. Revista Enfermagem UERJ, 15(2), 276-283.
Restrepo-Ochoa, D.A. (2013). La Teoría Fundamentada como metodología para la integración del análisis procesual y estructural en la investigación de las Representaciones Sociales. Revista CES Psicología, 6(I), 122-133.
Robson, J. (2014). Collected Works of John Stuart Mill X. Essays on Ethics, Religion and Society. Routledge.
Roded, R. (2006). Women in the Qur’ān. En McAuliffe, J. D. (editor), EQ the Encyclopaedia of the Qur’ān. Si-Z (pp. 523-541). Brill.
Russell, J. y Ward, L. (1982). Environmental psychology. Annual review of psychology, 33, 651-689. https://doi.org/10.1146/annurev.ps.33.020182.003251
Sánchez, S. (2015). El arte de compartir. Diálogo y transmisión de experiencias en la vida fraterna. Recollectio, 38, 279-318.
Sardar, S. (2000). Gender and Human Rights in Islam and International Law: Equal before Allah, Unequal before Man? Kluwer Law International.
Sarrazín, J. y Rincón, L. (2015). La conversión al islam como estrategia de cambio y diferenciación en la modernidad. Revista de Estudios Sociales, 51, 132-145. http://dx.doi.org/10.7440/res51.2015.10
Snook, D., Williams, M. y Horgan, J. (2019). Issues in the Sociology and Psychology of Religious Conversion. Pastoral Psychol, 68, 223-240. https://doi.org/10.1007/s11089-018-0841-1
Stark, R. y Finke, R. (2000). Acts of faith: Explaining the human side of religion. California Press.
Stefon, M. (2010). Islamic Beliefs and Practices. The Islamic World. Britannica Educational Publishing-Rosen Educational Services.
Strauss, A. L. (1990). Qualitative Analysis for Social Scientists. Cambridge University Press.
Strauss, A. y Corbin, J. (1990). Basics of qualitative research: Grounded theory procedures and techniques. Thousand Oaks, CA: Sage Publications.
Suddaby, R. (2006). From the editors: What grounded theory is not. The Academy of Management Journal, 49(4), 633-642.
Terrón, T. (2012). La mujer en el islam. análisis desde una perspectiva socioeducativa. El futuro del pasado, 3, 237-254.
Tucker, J. (2008). Women, Family, and Gender in Islamic Law. Themes in Islamic Law. Cambridge University Press.
Vasilachis, I. (2006). Estrategias de investigación cualitativa. Gedisa.
Wabgou, M., Vargas, D. y Carabalí, J. (2012) Las migraciones internacionales en Colombia. Investigación & Desarrollo, 20(1), 142-167.
Wagner, W., Sen, R., Permanadeli, R. y Howarth, C. (2012). The veil and Muslim women’s identity: Cultural pressures and resistance to stereotyping. Culture & Psychology, 18(4), 521-54.
Notas