FORUM
Received: 26 September 2018
Accepted: 19 July 2019
DOI: 10.1590/S0034-759020190605
ABSTRACT: Big data applications have been remodeling several business models and provoking strong radical transformations in supply chain management (SCM). Supported by the literature on big data, supply chain management, and the unified theory of acceptance and use of technology (UTAUT), this study aims to evaluate the variables that influence the intention of Brazilian SCM professionals to adopt big data. To this end, we adapted and validated a previously developed UTAUT model. A survey of 152 supply chain respondents revealed that facilitating conditions (e.g., IT infrastructure) have a high influence on their intention to adopt big data. However, social influence and performance expectancy showed no significant effect. This study contributes to the practical field, offering valuable insights for decision-makers considering big data projects. It also contributes to the literature by helping minimize the research gap in big data in the Brazilian context.
KEYWORDS: Big data, supply chain management, adoption, survey, partial least squares structural equation modeling.
RESUMO: As aplicações de big data têm remodelado vários modelos de negócios e provocado grandes transformações na gestão da cadeia de suprimentos (GCS). Apoiado pela literatura emergente de big data, GCS e teoria unificada de aceitação e uso de tecnologia (UTAUT), este estudo tem como objetivo avaliar as variáveis que influenciam os profissionais brasileiros que atuam na GCS a adotar big data. Assim, nós adaptamos e validamos um modelo UTAUT previamente desenvolvido. Um total de 152 profissionais que atuam na gestão de cadeias de suprimentos revelou que condições facilitadoras (como a infraestrutura de TI) têm uma grande influência na adoção de big data. Por outro lado, a influência social e a expectativa de desempenho não apresentaram efeito significativo. Este estudo contribui para a prática, com conhecimentos valiosos para os tomadores de decisão que estão considerando projetos de big data. Além disso, ele ajuda a minimizar a lacuna em relação aos estudos de big data no contexto brasileiro.
PALAVRAS-CHAVE: Big data, gestão da cadeia de suprimentos, adoção, survey, partial least squares structural equation modeling, PLS-SEM.
RESUMEN: Las aplicaciones de big data han estado remodelando varios modelos de negocios y han provocado fuertes transformaciones en la cadena de suministro (CS). Con el apoyo de la literatura de big data, CS y la teoría unificada de aceptación y uso de la tecnología (UTAUT), este estudio tiene objetivo evaluar las variables que afectan a los profesionales brasileños para adoptar big data. Por lo tanto, adaptamos y validamos un modelo UTAUT previamente desarrollado. Un total de 152 encuestados de CS revelaron que las condiciones de facilitación (por ejemplo, la infraestructura de TI) tienen una gran influencia en la adopción de big data. Por otro lado, la influencia social y la expectativa de desempeño no mostraron un efecto significativo. Este estudio contribuye a la práctica, con información valiosa para los responsables de la toma de decisiones que están considerando proyectos de big data. Además, ayudamos a minimizar la brecha con respecto a los estudios de big data en el contexto brasileño.
PALABRAS CLAVE: Big data, gestión de la cadena de suministro, adopción, survey, partial least squares structural equation modeling.
INTRODUCTION
The rapid advancement of information and communication technologies (ICTs) has motivated logistics and supply chain management practitioners and scholars (Zinn & Goldsby, 2017b, 2017a) to understand the role of these new technologies, and to determine how organizations can capture value through ICT adoption. A highly disruptive and significant technology that has emerged recently is big data (Davenport, 2006; Manyika et al., 2011; Rotella, 2012). The amount of data produced everyday has been increasing drastically (Domo, 2017). This growth has imposed several complexities concerning its management. In this context, big data offers a powerful approach to helping organizations analyze (Croll, 2015) large amounts of data to provide insights into the decision-making process (Abawajy, 2015).
The literature considered big data the "next big thing in innovation" (Gobble, 2013, p. 64) and "the fourth paradigm of science" (Strawn, 2012, p. 34). Big data has impacted practically all business models. For instance, 35% of Amazon.com's revenue is generated through the use of big data (Wills, 2014), along with the remodeling of marketing activities that capture rich data on consumer behavior in real-time (Erevelles, Fukawa, & Swayne, 2016). A field that has been making substantial efforts to harness big data is supply chain management (SCM) (Gunasekaran et al., 2017; Kache & Seuring, 2017; Richey, Morgan, Lindsey-Hall, & Adams, 2016; K. J. Wu et al., 2017; R. Zhao, Liu, Zhang, & Huang, 2017).
Despite the potential benefits of employing big data in supply chain management (Hazen, Boone, Ezell, & Jones-Farmer, 2014; Kache & Seuring, 2017; Schoenherr & Speier-Pero, 2015), awareness of and initiatives on big data in the Brazilian SCM context are rare, and the literature lacks strong empirical results (Queiroz & Telles, 2018). The current initial stage of big data adoption presents an opportunity for scholars and practitioners to fill this gap. For example, to the best of our knowledge, no previous study analyzed the intention of Brazilian SCM professionals to adopt big data. To bridge this gap, this study provides an in-depth understanding of Brazilian supply chain professionals' intention to use big data. We adapt a previously developed and validated unified theory of acceptance and use of technology (UTAUT) model (Venkatesh, Morris, Davis, & Davis, 2003; Queiroz & Wamba, 2019), by including a trust construct. More specifically, this study answers the following research question: How do the variables from the UTAUT model explain Brazilian SCM professionals' intention to adopt big data?
To answer this question, this work draws on the literature on big data (Davenport, 2006; Manyika et al., 2011; Queiroz & Telles, 2018), supply chain management (Carter, Rogers, & Choi, 2015; Mentzer et al., 2001), and UTAUT (Venkatesh et al., 2003; Venkatesh, Thong, & Xu, 2012; Queiroz & Wamba, 2019) to develop the hypotheses and model. The conceptual model was adapted and validated with partial least squares structural equation modeling (PLS-SEM). The main findings offer strong theoretical and managerial implications. From the managerial perspective, we verified that facilitating conditions (e.g., infrastructure) exert high influence on the behavioral intention of big data adoption. From the theoretical lens, our findings revealed that neither social influence nor performance expectancy are good predictors of the behavioral intention of big data adoption in Brazilian SCM professionals.
This paper is organized as follows: next, we present the emerging theoretical foundations for big data research, SCM, and UTAUT. Then, the hypotheses and the research model are described, followed by the survey methodology and analysis using PLS-SEM. That is succeeded by a discussion on managerial and theoretical implications as well as limitations of the current work and directions for future research. Finally, our conclusions are elucidated.
THEORETICAL BACKGROUND
Big Data: Fundamentals, concepts, and challenges
Big Data has emerged as a highly disruptive information and communication technology (ICT). A well-articulated and suitable definition of Big Data is "[...] datasets whose size is beyond the ability of typical database software tools to capture, store, manage, and analyze" (Manyika et al., 2011, p. 1). Thus, Big Data can be regarded as providing a robust approach to exploring data in the context of descriptive, prescriptive, and predictive decisions (Phillips-Wren & Hoskisson, 2015). This approach is commonly called Big Data analytics (BDA), and is represented by a 5V approach (volume, velocity, variety, veracity, and value) (Queiroz & Telles, 2018; Wamba et al., 2017). In other words, BDA uses sophisticated statistics, mathematical and computational techniques to explore a large set of data to provide insights to decision-makers. In this study, we use the definition of Big Data proposed by Phillips-Wren and Hoskisson (2015).The authors described Big Data as data that overtake the organization's capabilities, regarding storage, and analysis to support and bring insights to the decision-making process.
The volume of data has increased drastically in recent years, mainly because of the variety of data produced today (Bibri & Krogstie, 2017) (e.g., ERP systems, Twitter, Facebook, Google, Linkedin, GPS, among others) and the velocity of its spread (Munshi & Mohamed, 2017; Srinivasan & Swink, 2018). This complex scenario impels organizations to develop distinctive capabilities for storing, processing, and analyzing data to support the decision-making process. However, creating value is not a trivial task, mainly because of organizations' limited capacity to process and analyze a variety of data. Moreover, data veracity, which indicates data quality and trustworthiness (Munshi & Mohamed, 2017; Nobre & Tavares, 2017), seems to be a huge challenge for organizations.
In the SCM-related fields, Big Data is being newly explored in different contexts: in SCM agility enhancement with Big Data and multi-agent-based systems (Giannakis & Louis, 2016), in an optimization of green SCM considering hazardous materials and carbon emission (R. Zhao et al., 2017), in the manufacturing sector (Zhong, Newman, Huang, & Lan, 2016), and in the information exploitation of SCM (Kache & Seuring, 2017). It is clear that Big Data can improve organizations' performance significantly (Akter, Wamba, Gunasekaran, Dubey, & Childe, 2016; Gunasekaran et al., 2017; Wamba, Akter, Edwards, Chopin, & Gnanzou, 2015; G. Wang, Gunasekaran, Ngai, & Papadopoulos, 2016).
Supply chain management and the impacts of cutting-edge technologies
Recently, the logistics and SCM fields have been significantly impacted by the exponential growth in ICT usage. Accordingly, scholars and practitioners have strived to understand its potential effects and application opportunities in their business models (Zinn & Goldsby, 2017a, 2017b). In this context, SCM is defined as:
The management of a network of relationships within a firm and between interdependent organizations and business units consisting of material suppliers, purchasing, production facilities, logistics, marketing, and related systems that facilitate the forward and reverse flow of materials, services, finances and information from the original producer to final customer with the benefits of adding value, maximizing profitability through efficiencies, and achieving customer satisfaction (Stock & Boyer, 2009, p. 706).
Moreover, SCM can be viewed as a network (Carter et al., 2015) as well as a complex adaptive system (Choi, Dooley, & Rungtusanatham, 2001), and this complexity has impacted the increasing amount of data. Considering the use of Big Data in SCM, it is clear that it assists in the decision-making process by providing powerful insights into SCM dynamics (e.g., customer buying patterns, cost analysis, market trends). With the help of robust prescriptive and descriptive analysis (G. Wang et al., 2016), businesses have witnessed many cases of significant performance enhancement (Akter et al., 2016; Gunasekaran et al., 2017).
Technology acceptance models (TAMs) and Unified theory of acceptance and use of technology (UTAUT)
Scholars have studied the diffusion and proliferation of information technology (IT) (Davis, 1989; Wamba, 2018; Morris & Venkatesh, 2000; Venkatesh & Brown, 2001) in terms of individuals' beliefs and behavior toward their adoption and use (Mamonov & Benbunan-Fich, 2017; Youngberg, Olsen, & Hauser, 2009). The technology acceptance model (TAM) is a seminal and influential contribution in technology adoption (Davis, 1989), with its roots in the theory of reasoned action (TRA) (Azjen & Fishbein, 1980). The core of the TAM resides in two latent variables: perceived usefulness (PU) and perceived ease of use (PEOU). More recently, Venkatesh et al. (2003) proposed the consolidation of the acceptance model theories leading previously into the unified theory of acceptance and use of technology (UTAUT).
UTAUT
The UTAUT model (Venkatesh et al., 2003) is a robust and influential approach to understanding technology adoption and use at the individual behavior level. The model has four constructs directly focused on technology's intended use: performance expectancy, effort expectancy, social influence, and facilitating conditions.
Performance expectancy refers to "the degree to which an individual believes that using the system will help him or her to attain gains in job performance" (Venkatesh et al. , 2003, p. 447). Effort expectancy is "the degree of ease associated with the use of the system" (Venkatesh et al. , 2003, p. 450). Social influence denotes "the degree to which an individual perceives that important others believe he or she should use the new system" (Venkatesh et al. , 2003, p. 451). Finally, facilitating conditions indicates "the degree to which an individual believes that an organizational and technical infrastructure exists to support use of the system" (Venkatesh et al., 2003, p. 453). The UTAUT model also has four moderators: gender, age, experience, and voluntariness of use. However, following a previous study (Weerakkody, El-Haddadeh, Al-Sobhi, Shareef, & Dwivedi, 2013), we do not use these moderators in our adapted model (explained in the next section) because this is a preliminary study of BDA adoption in the Brazilian SCM context.
Hypotheses and research model
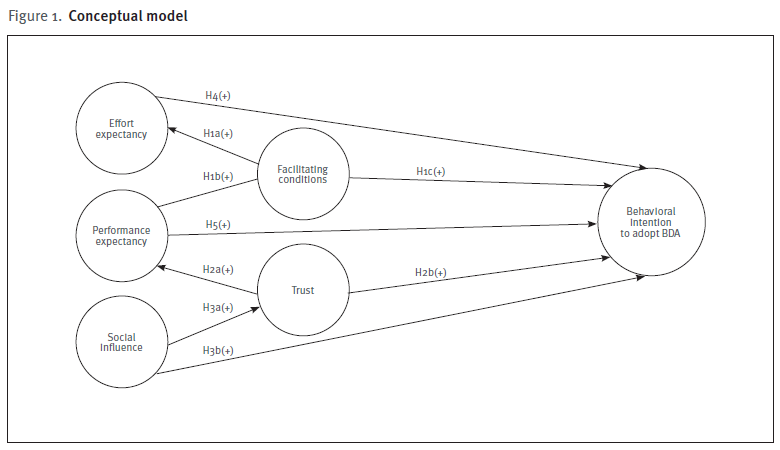
Supported by the emerging literature on Big Data, SCM, and UTAUT, we adapted a recent model reported in Queiroz and Wamba (2019) to comprehend the Big Data adoption behavior of Brazilian supply chain professionals. We adopted some of the constructs and hypotheses proposed in Queiroz and Wamba´s (2019) model (Figure 1) as these have been adopted and validated by previous studies (Exhibit 1). To these previous constructs reported in Queiroz & Wamba (2019) we added a trust construct, previously validated in the literature (Alalwan, Dwivedi, & Rana, 2017; Gefen, Karahanna, & Straub, 2003). Moreover, the constructs in our model have different relationships than the ones reported in the literature (Queiroz & Wamba, 2019).


Facilitating conditions
Facilitating conditions play a fundamental role in predicting user acceptance and usage behavior (Venkatesh et al., 2003, 2012). In this study, facilitating conditions denotes SCM professionals' knowledge of their organization's capabilities and infrastructure available to support the use of Big Data. Previous studies have reported that facilitating conditions are a good predictor of the behavioral intention of Big Data adoption (Huang, Liu, & Chang, 2012; Sabi, Uzoka, Langmia, & Njeh, 2016). In this study, we theorize that facilitating conditions, besides influencing behavioral intention directly, are critical in professionals' effort expectancy (Dwivedi et al., 2017) and influence their performance expectancy (C. Wang, Jeng, & Huang, 2017). Therefore, we propose the following hypotheses:
H1a: Facilitating conditions positively affects effort expectancy.
H1b: Facilitating conditions positively affects performance expectancy.
H1c: Facilitating conditions positively affects behavioral intention to adopt Big Data.
Trust
The trust construct has been studied extensively in the business management and management information systems (MIS) fields (Colquitt & Rodell, 2011; K. Wu, Zhao, Zhu, Tan, & Zheng, 2011). Trust is defined as "the willingness of a party to be vulnerable to the actions of another party based on the expectation that the other will perform a particular action important to the trustor, irrespective of the ability to monitor or control that other party" (Mayer, Davis, & Schoorman, 1995, p. 712). This definition implies that trust is a willingness to depend on the partner based on integrity, benevolence, and credibility. In this context, Big Data is trustworthy for users. In line with prior works (K. Wu et al., 2011), we hypothesize that:
H2a: Trust positively affects performance expectancy.
H2b: Trust positively affects behavioral intention to adopt Big Data.
Social influence
As reported previously, social influence is a good predictor of technology behavioral intention and usage (Venkatesh et al., 2003). In this work, social influence denotes the extent to which SCM professionals believe their colleagues should use Big Data. Previous studies highlight social influence as a predictor of behavioral intention (Batara, Nurmandi, Warsito, & Pribadi, 2017; Oliveira, Faria, Thomas, & Popovič, 2014; Venkatesh et al., 2012). Our study argues that in the SCM context, social influence relationships exert significant influence on trust (A. Chin, Wafa, & Ooi, 2009) and, in turn, on the behavioral intention (Alalwan et al., 2017). Thus, we propose the following hypotheses:
H3a: Social influence positively affects trust.
H3b: Social influence positively affects behavioral intention to adopt Big Data.
Effort expectancy
Effort expectancy is related to the system's complexity of operation (Venkatesh et al., 2003). In this study, effort expectancy refers to the ease of use of Big Data systems for an SCM professional. Previous studies discussed the direct effect of effort expectancy in the behavioral intention and usage of a new technology (Batara et al., 2017; Venkatesh et al., 2012; Y. Zhao, Ni, & Zhou, 2018) as well as in the adoption of blockchain in the SCM field (Francisco & Swanson, 2018). Accordingly, this study hypothesizes that:
H4: Effort expectancy positively affects behavioral intention to adopt Big Data.
Performance expectancy
In this work, performance expectancy denotes the level to which an SCM professional perceives that Big Data will improve his productivity and performance. With Big Data application, organizations can analyze different types of data employing powerful statistics and machine learning techniques (Kune, Konugurthi, Agarwal, Chillarige, & Buyya, 2016). This implies considerable time savings and productivity improvement for organizations, therefore helping enhance its performance (Gunasekaran et al., 2017; Wamba et al., 2017). Thus, we propose that:
H5: Performance expectancy positively affects behavioral intention to adopt Big Data.
METHODOLOGY
Sample and data collection
A survey instrument based on Queiroz and Wamba (2019) was used to test our proposed hypotheses. The web-based questionnaire was grounded on constructs and scales that have been validated by previous studies (Venkatesh et al., 2003, 2012; Gefen et al., 2003). The Queiroz and Wamba (2019) model was developed based on previous studies; their constructs were adapted from recent studies on TAMs (Alalwan et al., 2017; Venkatesh et al., 2003, 2012). As our main objective was to identify the intention to adopt Big Data, we adapted the Queiroz and Wamba (2019) survey instrument. All constructs were measured using a seven-point Likert scale [1 (strongly disagree) to 7 (strongly agree)] (Wamba et al., 2017). Before data collection, a pilot test was performed with five senior academics and five senior SCM professionals. Data were collected through the LinkedIn social network (Gupta & George, 2016; Queiroz & Telles, 2018). After the pilot, we sent the questionnaire to 600 Brazilian supply chain professionals with experience in Big Data. The survey was conducted in August 2018, and a total of 152 questionnaires were received, representing a response rate of 25.33%. Exhibit 1 shows the constructs and their respective items. We validated the questionnaire by employing outer loadings (Hair et al., 2017), Cronbach's alpha, composite reliability, average variance extracted (Hair et al., 2017; Nunnally, 1978; Riffai, Grant, & Edgar, 2012), and discriminant validity.
RESULTS AND ANALYSIS
Partial least squares structural equation modeling (PLS-SEM) (Ringle, Wende, & Becker, 2015; Shim, Lee, & Kim, 2018; Sun & Teng, 2017) was applied to analyze the research model. PLS-SEM is a powerful approach for analyzing simple and robust models in business management (Hair, Sarstedt, Hopkins, & Kuppelwieser, 2014; Hair, Hult, Ringle, & Sarstedt, 2017), and has gained the attention of SCM scholars (Autry, Williams, & Golicic, 2014; Grawe, Daugherty, & Ralston, 2015; Han, Wang, & Naim, 2017; Yadlapalli, Rahman, & Gunasekaran, 2018). Its main advantages are its flexibility in working with small samples (e.g., 100 respondents) and its formative and reflective constructs (Hair et al., 2017).
Table 1 reports the characteristics of the respondents. Male respondents comprised almost 90% of the total. Regarding age distribution, most respondents (52.63%) were aged 34-41 years. A total of 55.26% respondents had a postgraduate/MBA-the highest education level in our sample-followed by 39.47% holding bachelor degrees and 5.26% holding a master of science degree. Considering the experience at their respective organizations, 50% respondents had worked there for 2-5 years, followed by 21.05% having worked for 6-10 years and 18.42% working for less than one year. Finally, 46.05% of the sample comprised logistics analysts, followed by 26.32% transportation managers, 18.42% operations managers, and 9.21% supply chain managers.

We analyzed the research model with SmartPLS 3.0 (Hair et al., 2017; Ringle et al., 2015). First, the model was assessed by its loadings, Cronbach's alpha, composite reliability, average variance extracted, and discriminant validity.
Measurement model
All outer loadings highlighted in Table 2 exceeded the 0.70 threshold recommended in the literature (Hair et al., 2017). Table 3 shows the main measures for construct reliability and internal consistency of items. In this study, both Cronbach's alpha value and composite reliability were above the 0.70 threshold, and all average variance extracted values were above the 0.50 threshold (Hair et al., 2017; Nunnally, 1978; Riffai, Grant, & Edgar, 2012). Therefore, all constructs in the model have their utilization validated. Table 4 presents the discriminant validity results. In this case, the square root of the average variance extracted for each construct should be greater than the correlations between the constructs (Fornell & Larcker, 1981; Henseler, Ringle, & Sinkovics, 2009). Our results are higher than the 0.70 threshold (Fornell & Larcker, 1981), confirming that all constructs show discrimination (Ahmad & Khalid, 2017; Martins, Oliveira, & Popovič, 2014).



Structural model
Table 5 and 6 present the results of our structural model. Table 5 highlights the path coefficients statistics.The findings indicated that FC has a significant positive effect on EE (β = 0.578, p < 0.001). Thus, H1a is supported. H1b hypothesized that FC has a significant positive effect on PE. The results (β = 0.380, p < 0.001) support H1b. H1c theorized that FC has a significant positive effect on BI. This hypothesis was also supported (β = 0.490, p < 0.001). Next, H2a argued that TR has a significant positive effect on PE. Our results (β = 0.413, p < 0.001) support this hypothesis. Then, H2b argued that TR has a significant positive effect on BI. The results supported H2b (β = 0.327, p < 0.05). H3a theorized that SI has a significant positive effect on TR. The results supported H3a (β = 0.710, p < 0.001). The rest of the hypotheses had unexpected results. H3b theorized that SI has a significant positive effect on BI. Surprisingly, the relationship was found to be negative and non-significant. Therefore, H3b was not supported (β = -0.073, p = 0.519). H4 argued that EE has a significant positive effect on BI. This hypothesis was not supported either (β = 0.166, p < 0.1). Next, H5 theorized that PE has a significant positive effect on BI. Surprisingly, the results (β = -0.214, p < 0.05) showed a negative significant effect on BI. Thus, H5 was not supported.Table 6 demonstrates the variance of the model: 46% variance in BI; 33.30% in EE; 49.80% in PE; and finally, 50.30% in TR. In line with the literature (W. W. Chin, 1998), all r-squares of the model exceeded the 0.20 threshold (Martins et al., 2014).


Path coefficients
Note: *p < 0.001; **p < 0.05.
R2 results (dependent variables)
DISCUSSION AND IMPLICATIONS
The main objective of this study was to gain an in-depth understanding of the intention of Big Data adoption in the Brazilian supply chain context. In light of the lack of Brazil-based studies on cutting-edge technologies (Queiroz and Telles, 2018), this work contributes to advancing the literature on BDA, SCM, and TAMs. The results offer significant managerial and theoretical implications as well as valuable directions to adapt and extend the adopted model.
Managerial implications
We believe the main findings of this study provide important implications for managers and practitioners interested in gaining deeper insights about BDA in SCM and their adoption enablers. In line with the literature that regards Big Data as an essential tool to improve supply chain performance (Gunasekaran et al., 2017; Hazen, Skipper, Ezell, & Boone, 2016; G. Wang et al., 2016), our study first showed that Big Data can be a suitable tool to help SCM managers gain insights and thus support their decision-making process. Second, facilitating conditions exert a high influence on Big Data adoption. This implies that managers have to pay sufficient attention to IT infrastructure, internet speed, and integration with other systems, among other considerations (Sabi et al., 2016; Venkatesh et al., 2003).
Surprisingly, despite the literature reporting performance expectancy as a good predictor of behavioral intention towards technology adoption (Dwivedi et al., 2017; Farooq et al., 2017; Venkatesh et al., 2003; Weerakkody et al., 2013), in this study, performance expectancy was not found to be a good predictor of the behavioral intention to use Big Data among Brazilian SCM professionals. This finding indicates a challenge for managers because it can be a significant barrier to the adoption of Big Data technologies. It also opens up research directions for scholars and practitioners to investigate. On the other hand, social influence as a predictor of trust is a high influencer (A. Chin et al., 2009). However, based on our results, it can realize that social influence did not affect behavioral intention to adopt Big Data, thus, regarding more investigation to support decision-makers is needed.
Theoretical implications, limitations, and future research
From the theoretical perspective, this study makes critical contributions to the field of logistics in SCM. First, by integrating the literature on BDA, SCM, and UTAUT, we validated a strong theoretical model. We adapted and applied a previously developed model for use with Brazilian SCM professionals, and the results validated it. The theoretical model explained 46% of behavioral intention, outperforming the 20% threshold in the literature (W. W. Chin, 1998; Martins et al., 2014). As previously mentioned, since our results regarding discriminant validity are consistent with those in the literature, they support our hypothesized structural paths. In other words, the model actually measures the behavioral intention to adopt Big Data by SCM professionals.
Our findings reveal that facilitating conditions are a good predictor of the behavioral intention to use Big Data. Future research could focus on an in-depth understanding of the enablers of facilitating conditions, as well as its barriers. In the proposed model, in line with a prior study (Alalwan et al., 2017), trust was a good predictor of performance expectancy and behavior intention. On the other hand, social influence was not found to be a good predictor of behavioral intention, following the results reported in Alalwan et al. (2017). This finding suggests the need for further investigation of the role of social influence in Big Data adoption and other technologies that are emerging in the SCM field.
This study suffers from some limitations. We believe that, first, a moderator variable could be incorporated into the model (Venkatesh et al., 2003, 2012) to capture the nuances and differences in the sample, such as industry, gender, and experience. Second, because of the scarcity of Brazilian studies on Big Data adoption, our findings cannot be compared with other similar works in this context. However, it opens up opportunities for scholars and practitioners to apply the validated model and to adapt it to other contexts. Third, the adopted model was tested in an emerging economy; because of this, the results cannot be generalized globally. Consequently, obtaining more empirical evidence by applying the adopted model in other countries could be an exciting stream for future research.
Finally, this study was one of the first attempt to understand the behavioral intention to adopt Big Data by Brazilian SCM professionals. There is an urgent need and opportunities for additional investigations on this and other cutting-edge technologies (e.g., blockchain, internet of things, 3D printing, etc.), regarding the relationship, as also compare the hypotheses of this model into other contexts.
CONCLUSION
The purpose of this study was to gain an in-depth understanding of Big Data behavior intention among Brazilian SCM professionals and to adjust and apply a model that captures the constructs of adoption behavior. In this regard, our study contributes to a more thorough understanding of the intention to adopt BDA in the Brazilian SCM field.
The contributions of this study are threefold. First, supported by a strong theoretical literature (Akter et al., 2016; Alalwan et al., 2017; Davis, 1989; Venkatesh et al., 2003, 2012; Queiroz & Wamba, 2019) we adapted and applied a model to understand behavioral intention concerning Brazilian SCM professionals. Second, our findings provide strong implications for theory and practice. For instance, one implication is that only facilitating conditions, and trust were good predictors of behavioral intention. Contrary to findings of previous studies (Venkatesh et al., 2003, 2012), social influence was not a predictor of behavioral intention, but this result is in line with the recent findings reported by Alalwan et al. (2017). Third, both performance expectancy and effort expectancy were not good predictors of behavioral intention. This interesting finding opens up opportunities to further exploration of this behavior. Finally, our study contributes to fill a gap in the Brazilian empirical literature on Big Data in SCM, while simultaenously motivates logistics and SCM scholars to advance this stream of research.
REFERENCES
Abawajy, J. (2015). Comprehensive analysis of big data variety landscape. International journal of parallel. Emergent and Distributed Systems, 30(1), 5-14. doi:10.1080/17445760.2014.925548
Ahmad, S. Z., & Khalid, K. (2017). The adoption of M-government services from the user's perspectives: Empirical evidence from the United Arab Emirates. International Journal of Information Management, 37(5), 367-379. doi:10.1016/j.ijinfomgt.2017.03.008
Akter, S., Wamba, S. F., Gunasekaran, A., Dubey, R., & Childe, S. J. (2016). How to improve firm performance using big data analytics capability and business strategy alignment? International Journal of Production Economics, 182, 113-131. doi:10.1016/j.ijpe.2016.08.018
Alalwan, A. A., Dwivedi, Y. K., & Rana, N. P. (2017). Factors influencing adoption of mobile banking by Jordanian bank customers: Extending UTAUT2 with trust. International Journal of Information Management, 37(3), 99-110. doi:10.1016/j.ijinfomgt.2017.01.002
Autry, C. W., Williams, B. D., & Golicic, S. (2014). Relational and process multiplexity in vertical supply chain triads: An exploration in the U.S. restaurant industry. Journal of Business Logistics, 35(1), 52-70. doi:10.1111/jbl.12034
Azjen, I., & Fishbein, M. (1980). Understanding attitudes and predicting social behavior. Englewood Cliffs, NJ: Prentice-Hall.
Batara, E., Nurmandi, A., Warsito, T., & Pribadi, U. (2017). Are government employees adopting local e-government transformation? Transforming Government: People, Process and Policy, 11(4), 612-638. doi:10.1108/TG-09-2017-0056
Bibri, S. E., & Krogstie, J. (2017). ICT of the new wave of computing for sustainable urban forms: Their big data and context-aware augmented typologies and design concepts. Sustainable Cities and Society, 32, 449-474. doi:10.1016/j.scs.2017.04.012
Carter, C. R., Rogers, D. S., & Choi, T. Y. (2015). Toward the theory of the supply chain. Journal of Supply Chain Management, 51(2), 89-97. doi:10.1111/jscm.12073
Chin, A., Wafa, S., & Ooi, A.-Y. (2009). The effect of internet trust and social influence towards willingness to purchase online in Labuan, Malaysia. International Business Research, 2(2), 72-81.
Chin, W. W. (1998). Issues and opinion on structural equation modeling. MIS Quarterly, 22(1), 7-16.
Choi, T. Y., Dooley, K. J., & Rungtusanatham, M. (2001). Supply networks and complex adaptive systems: Control versus emergence. Journal of Operations Management, 19(3), 351-366. doi:10.1016/S0272-6963(00)00068-1
Colquitt, J. A., & Rodell, J. B. (2011). Justice, trust, and trustworthiness: A longitudinal analysis integrating three theoretical perspectives. Academy of Management Journal, 54(6), 1183-1206. doi:10.5465/amj.2007.0572
Croll, A. (2015). Data: Emerging trends and technologies. Retrieved from http://www.oreilly.com/data/free/data-emerging-trends-and-technologies.csp
Davenport, T. H. (2006). Competing on analytics. Harvard Business Review. Retrieved from https://hbr.org/
Davis, F. D. (1989). Perceived usefulness, perceived ease of use, and user acceptance of information technology. MIS Quarterly, 13(3), 319-340. doi:10.2307/249008
Domo. (2017). Data never sleeps 4.0. Retrieved from https://www.domo.com/blog/data-never-sleeps-4-0/
Dwivedi, Y. K., Rana, N. P., Janssen, M., Lal, B., Williams, M. D., & Clement, M. (2017). An empirical validation of a unified model of electronic government adoption (UMEGA). Government Information Quarterly, 34(2), 211-230. doi:10.1016/j.giq.2017.03.001
Erevelles, S., Fukawa, N., & Swayne, L. (2016). Big Data consumer analytics and the transformation of marketing. Journal of Business Research, 69(2), 897-904. doi:10.1016/j.jbusres.2015.07.001
Farooq, M. S., Salam, M., Jaafar, N., Fayolle, A., Ayupp, K., Radovic-Markovic, M., & Sajid, A. (2017). Acceptance and use of lecture capture system (LCS) in executive business studies: Extending UTAUT2. Interactive Technology and Smart Education, 14(4), 329-348. doi:10.1108/ITSE-06-2016-0015
Fornell, C., & Larcker, D. F. (1981). Evaluating structural equation models with unobservable variables and measurement error. Journal of Marketing Research, 18(1), 39-50. Doi:10.2307/3151312
Francisco, K., & Swanson, D. (2018). The supply chain has no clothes: Technology adoption of blockchain for supply chain transparency. Logistics, 2(1), 2. doi:10.3390/logistics2010002
Gefen, Karahanna, & Straub. (2003). Trust and TAM in online shopping: An integrated model. MIS Quarterly, 27(1), 51-90. doi:10.2307/30036519
Giannakis, M., & Louis, M. (2016). A multi-agent based system with big data processing for enhanced supply chain agility. Journal of Enterprise Information Management, 29(5), 706-727. doi:10.1108/JEIM-06-2015-0050
Gobble, M. M. (2013). Big data: The next big thing in innovation. Research-Technology Management, 56(1), 64-67. doi:10.5437/08956308X5601005
Grawe, S. J., Daugherty, p. J., & Ralston, p. M. (2015). Enhancing dyadic performance through boundary spanners and innovation: An assessment of service provider-customer relationships. Journal of Business Logistics, 36(1), 88-101. doi:10.1111/jbl.12077
Gunasekaran, A., Papadopoulos, T., Dubey, R., Wamba, S. F., Childe, S. J., Hazen, B., & Akter, S. (2017). Big data and predictive analytics for supply chain and organizational performance. Journal of Business Research, 70, 308-317. doi:10.1016/j.jbusres.2016.08.004
Gupta, M., & George, J. F. (2016). Toward the development of a big data analytics capability. Information & Management, 53(8), 1049-1064. doi:10.1016/j.im.2016.07.004
Hair, J. F., Sarstedt, M., Hopkins, L., & Kuppelwieser, V. G. (2014). Partial least squares structural equation modeling (PLS-SEM) An emerging tool in business research. European Business Review, 26(2), 106-121. doi:10.1108/EBR-10-2013-0128
Hair, J. F., Hult, G. T. M., Ringle, C. M., & Sarstedt, M. (2017). A primer on Partial Least Squares Structural Equation Modeling. 2nd ed.. Thousand Oaks, CA: Sage Publications.
Han, J. H., Wang, Y., & Naim, M. (2017). Reconceptualization of information technology flexibility for supply chain management: An empirical study. International Journal of Production Economics, 187, 196-215. doi:10.1016/j.ijpe.2017.02.018
Hazen, B. T., Boone, C. A., Ezell, J. D., & Jones-Farmer, L. A. (2014). Data quality for data science, predictive analytics, and big data in supply chain management: An introduction to the problem and suggestions for research and applications. International Journal of Production Economics, 154, 72-80. doi:10.1016/j.ijpe.2014.04.018
Hazen, B. T., Skipper, J. B., Ezell, J. D., & Boone, C. A. (2016). Big data and predictive analytics for supply chain sustainability: A theory-driven research agenda. Computers & Industrial Engineering, 101, 592-598. doi:10.1016/j.cie.2016.06.030
Henseler, J., Ringle, C. M., & Sinkovics, R. R. (2009). The use of partial least squares path modeling in international marketing. In R. Sinkovics & P. Ghauri (Eds.), New challenges to international marketing (Vol 20, pp. 277-319). Emerald Group Publishing Limited.
Huang, T. C. K., Liu, C. C., & Chang, D. C. (2012). An empirical investigation of factors influencing the adoption of data mining tools. International Journal of Information Management, 32(3), 257-270. doi:10.1016/j.ijinfomgt.2011.11.006
Kache, F., & Seuring, S. (2017). Challenges and opportunities of digital information at the intersection of big data analytics and supply chain management. International Journal of Operations & Production Management, 37(1), 10-36. doi:10.1108/IJOPM-02-2015-0078
Kune, R., Konugurthi, p. K., Agarwal, A., Chillarige, R. R., & Buyya, R. (2016). The anatomy of big data computing. Software: Practice and Experience, 46(1), 79-105. doi:10.1002/spe.2374
Mamonov, S., & Benbunan-Fich, R. (2017). Exploring factors affecting social e-commerce service adoption: The case of Facebook gifts. International Journal of Information Management, 37(6), 590-600. doi:10.1016/j.ijinfomgt.2017.05.005
Manyika, J., Chui, M., Brown, B., Bughin, J., Dobbs, R., Roxburgh, C., & Byers, A. H. (2011). Big data: The next frontier for innovation, competition, and productivity. McKinsey Global Institute. Retrieved from https://www.mckinsey.com/business-functions/digital-mckinsey/our-insights/big-data-the-next-frontier-for-innovation
Martins, C., Oliveira, T., & Popovič, A. (2014). Understanding the internet banking adoption: A unified theory of acceptance and use of technology and perceived risk application. International Journal of Information Management, 34(1), 1-13. doi:10.1016/j.ijinfomgt.2013.06.002
Mayer, R. C., Davis, J. H., & Schoorman, F. D. (1995). An integrative model of organizational trust. Academy of Management Review, 20(3), 709-734. doi:10.2307/258792
Mentzer, J. T., DeWitt, W., Keebler, J. S., Min, S., Nix, N. W., Smith, C. D., & Zacharia, Z. G. (2001). Defining supply chain management. Journal of Business Logistics, 22(2), 1-25. doi:10.1002/j.2158-1592.2001.tb00001.x
Morris, M. G., & Venkatesh, V. (2000). Age differences in technology adoption decisions: Implications for a changing work force. Personnel Psychology, 53(2), 375-403. doi:10.1111/j.1744-6570.2000.tb00206.x
Munshi, A. A., & Mohamed, Y. A. R. I. (2017). Big data framework for analytics in smart grids. Electric Power Systems Research, 151, 369-380. doi:10.1016/j.epsr.2017.06.006
Nobre, G. C., & Tavares, E. (2017). Scientific literature analysis on big data and internet of things applications on circular economy: A bibliometric study. Scientometrics, 111(1), 463-492. doi:10.1007/s11192-017-2281-6
Nunnally, J. C. (1978). Psychometric Theory: 2d Ed. New York, NY: McGraw-Hill.
Oliveira, T., Faria, M., Thomas, M. A., & Popovič, A. (2014). Extending the understanding of mobile banking adoption: When UTAUT meets TTF and ITM. International Journal of Information Management, 34(5), 689-703. doi:10.1016/j.ijinfomgt.2014.06.004
Oliveira, T., Faria, M., Thomas, M. A. & Popovič, A. (2014). Extending the understanding of mobile banking adoption: When UTAUT meets TTF and ITM. International Journal of Information Management, 34(5), 689-703. doi:10.1016/j.ijinfomgt.2014.06.004
Phillips-Wren, G., & Hoskisson, A. (2015). An analytical journey towards big data. Journal of Decision Systems, 24(1), 87-102. doi:10.1080/12460125.2015.994333
Queiroz, M. M., & Telles, R. (2018). Big data analytics in supply chain and logistics: An empirical approach. International Journal of Logistics Management, 29(2), 767-783. doi:10.1108/IJLM-05-2017-0116
Queiroz, M. M., & Wamba, S. F. (2019). Blockchain adoption challenges in supply chain: An empirical investigation of the main drivers in India and the USA. International Journal of Information Management, 46, 70-82. doi:10.1016/j.ijinfomgt.2018.11.021
Richey, R. G., Morgan, T. R., Lindsey-Hall, K., & Adams, F. G. (2016). A global exploration of big data in the supply chain. International Journal of Physical Distribution & Logistics Management, 46(8), 710-739. doi:10.1108/IJPDLM-05-2016-0134
Riffai, M. M. M. A., Grant, K., & Edgar, D. (2012). Big TAM in Oman: Exploring the promise of on-line banking, its adoption by customers and the challenges of banking in Oman. International Journal of Information Management, 32(3), 239-250. doi:10.1016/j.ijinfomgt.2011.11.007
Ringle, C. M., Wende, S., & Becker, J. M. (2015). SmartPLS 3. Boenningstedt, Germany: SmartPLS GmbH.
Rotella, p. (2012). Is data the new oil? Forbes. Retrieved from http://www.forbes.com/sites/perryrotella/2012/04/02/is-data-the-new-oil/#44ed5b8e77a9
Sabi, H. M., Uzoka, F. E., Langmia, K., & Njeh, F. N. (2016). Conceptualizing a model for adoption of cloud computing in education. International Journal of Information Management, 36(2), 183-191. doi:10.1016/j.ijinfomgt.2015.11.010
Schoenherr, T., & Speier-Pero, C. (2015). Data science, predictive analytics, and big data in supply chain management: Current state and future potential. Journal of Busienss Logistics, 36(1), 120-132. doi:10.1111/jbl.12082
Shim, S., Lee, B., & Kim, S. L. (2018). Rival precedence and open platform adoption: An empirical analysis. International Journal of Information Management, 38(1), 217-231. doi:10.1016/j.ijinfomgt.2017.10.001
Srinivasan, R., & Swink, M. (2018). An investigation of visibility and flexibility as complements to supply chain analytics: An organizational information processing theory perspective. Production and Operations Management, 27(10), 1849-1867. doi:10.1111/poms.12746
Stock, J. R., & Boyer, S. L. (2009). Developing a consensus definition of supply chain management: A qualitative study. International Journal of Physical Distribution & Logistics Management, 39(8), 690-711. doi:10.1108/09600030910996323
Strawn, G. (2012). Scientific research: How many paradigms? EDUCAUSE Review. Retrieved from http://www.eric.ed.gov/ERICWebPortal/recordDetail?accno=EJ970900
Sun, J., & Teng, J. T. C. (2017). The construct of information systems use benefits: Theoretical explication of its underlying dimensions and the development of a measurement scale. International Journal of Information Management, 37(5), 400-416. doi:10.1016/j.ijinfomgt.2017.04.010
Venkatesh, V., & Brown, S. A. (2001). A longitudinal investigation of personal computers in homes: Adoption determinants and emerging challenges. MIS Quarterly, 25(1), 71-102. doi:10.2307/3250959
Venkatesh, V., Morris, M. G., Davis, G. B., & Davis, F. D. (2003). User acceptance of information technology: Toward a unified view. MIS Quarterly, 27(3), 425-478. doi:10.2307/30036540
Venkatesh, V., Thong, J., & Xu, X. (2012). Consumer acceptance and use of information technology: Extending the unified theory of acceptance and use of technology. MIS Quarterly, 36(1), 157-178. doi:10.2307/41410412
Wamba, S. F., Akter, S., Edwards, A., Chopin, G., & Gnanzou, D. (2015). How "big data" can make big impact: Findings from a systematic review and a longitudinal case study. International Journal of Production Economics, 165, 234-246. doi:10.1016/j.ijpe.2014.12.031
Wamba, S. F., Gunasekaran, A., Akter, S., Ren, S. J. fan, Dubey, R., & Childe, S. J. (2017). Big data analytics and firm performance: Effects of dynamic capabilities. Journal of Business Research, 70, 356-365. doi:10.1016/j.jbusres.2016.08.009
Wamba, S. F. (2018, March). Social media use in the workspace: applying an extension of the technology acceptance model across multiple countries. In World Conference on Information Systems and Technologies (pp. 385-392). Springer, Cham.
Wang, C. S., Jeng, Y. L., & Huang, Y. M. (2017). What influences teachers to continue using cloud services? The role of facilitating conditions and social influence. The Electronic Library, 35(3), 520-533. doi:10.1108/EL-02-2016-0046
Wang, G., Gunasekaran, A., Ngai, E. W. T., & Papadopoulos, T. (2016). Big data analytics in logistics and supply chain management: Certain investigations for research and applications. International Journal of Production Economics, 176, 98-110. doi:10.1016/j.ijpe.2016.03.014
Weerakkody, V., El-Haddadeh, R., Al-Sobhi, F., Shareef, M. A., & Dwivedi, Y. K. (2013). Examining the influence of intermediaries in facilitating e-government adoption: An empirical investigation. International Journal of Information Management, 33(5), 716-725. doi:10.1016/j.ijinfomgt.2013.05.001
Wills, M. J. (2014). Decisions through data: Analytics in healthcare. Journal of Healthcare Management, 59(4), 254-262.
Wu, K. J., Liao, C. J., Tseng, M. L., Lim, M. K., Hu, J., & Tan, K. (2017). Toward sustainability: Using big data to explore the decisive attributes of supply chain risks and uncertainties. Journal of Cleaner Production, 142(Part 2), 663-676. doi:10.1016/j.jclepro.2016.04.040
Wu, K., Zhao, Y., Zhu, Q., Tan, X., & Zheng, H. (2011). A meta-analysis of the impact of trust on technology acceptance model: Investigation of moderating influence of subject and context type. International Journal of Information Management, 31(6), 572-581. doi:10.1016/j.ijinfomgt.2011.03.004
Yadlapalli, A., Rahman, S., & Gunasekaran, A. (2018). Socially responsible governance mechanisms for manufacturing firms in apparel supply chains. International Journal of Production Economics, 196, 135-149. doi:10.1016/j.ijpe.2017.11.016
Youngberg, E., Olsen, D., & Hauser, K. (2009). Determinants of professionally autonomous end user acceptance in an enterprise resource planning system environment. International Journal of Information Management, 29(2), 138-144. doi:10.1016/j.ijinfomgt.2008.06.001
Zhao, R., Liu, Y., Zhang, N., & Huang, T. (2017). An optimization model for green supply chain management by using a big data analytic approach. Journal of Cleaner Production, 142, 1085-1097.
Zhao, Y., Ni, Q., & Zhou, R. (2018). What factors influence the mobile health service adoption? A meta-analysis and the moderating role of age. International Journal of Information Management, 43, 342-350. doi:10.1016/j.ijinfomgt.2017.08.006
Zhong, R. Y., Newman, S. T., Huang, G. Q., & Lan, S. (2016). Big data for supply chain management in the service and manufacturing sectors: Challenges, opportunities, and future perspectives. Computers & Industrial Engineering, 101, 572-591. doi:10.1016/j.cie.2016.07.013
Zinn, W., & Goldsby, T. J. (2017a). In search of research ideas? Call a professional. Journal of Business Logistics, 38(1), 4-5. doi:10.1111/jbl.12160
Zinn, W., & Goldsby, T. J. (2017b). The role of academic research in supply chain practice: How much are we contributing? Journal of Business Logistics, 38(4), 236-237. doi:10.1111/jbl.12175
Notes
Author notes
maciel.queiroz@docente.unip.brsusana.pereira@fgv.br