Dossier
Inteligencia conectiva para la educación matemática infantil
Connective Intelligence for Childhood Mathematics Education
Inteligencia conectiva para la educación matemática infantil
Comunicar, vol. XXV, núm. 52, pp. 29-39, 2017
Grupo Comunicar

Recepción: 22 Diciembre 2016
Revisado: 25 Enero 2017
Aprobación: 13 Marzo 2017
Publicación: 01 Julio 2017
Resumen: La construcción de un cerebro conectivo comienza en las edades más tempranas del desarrollo humano. Sin embargo, el conocimiento que ya se tiene sobre los cerebros individual y colectivo apenas se ha incorporado en el desarrollo del pensamiento matemático en Educación Infantil, donde comienzan a gestarse elementos clave para tomar decisiones, resolver problemas de la vida cotidiana, tratar con datos y comprender el entorno. Desde esta perspectiva la presente investigación marca como objetivo general analizar el proceso de enseñanza-aprendizaje de las matemáticas en Educación Infantil a partir del conexionismo, considerando como objetivos específicos, por un lado, determinar las características de una práctica matemática que promueva las conexiones y, por otro lado, identificar los distintos tipos de conexiones matemáticas para fomentar la inteligencia conectiva. La investigación se lleva a cabo a lo largo de dos años consecutivos bajo un paradigma interpretativo con un enfoque metodológico basado en el uso combinado de Investigación-Acción y Teoría Fundamentada. Los resultados han permitido concretar un prototipo de actividad o conjunto de actividades que, en forma de secuencia didáctica, promueve tres tipos de conexiones matemáticas para desarrollar la inteligencia conectiva en Educación Infantil: conceptuales, que producen nexos entre contenidos matemáticos diversos; docentes, que vinculan diversos conceptos matemáticos a través de una metodología activa y de vivenciar las experiencias matemáticas con otras materias; y prácticas, que relacionan las matemáticas con el entorno.
Palabras clave: Conexionismo, cerebro conectivo, educación matemática, enseñanza-aprendizaje, metodología didáctica, estrategias didácticas, aplicación didáctica, Educación Infantil.
Abstract: The construction of a connective brain begins at the earliest ages of human development. However, knowledge about individual and collective brains provided so far by research has been rarely incorporated into Maths in Early Childhood classrooms. In spite of that, it is obvious that it is at these ages when the learning of mathematics acts as a nuclear element for decision- making, problem -solving, data- processing and the understanding of the world. From that perspective, this research aims to analyse the mathematics teaching-learning process at early ages based on connectionism, with the specific objectives being, on the one hand, to determine the features of mathematics practices which promote connections and, on the other hand, to identify different types of mathematics connections to enhance connective intelligence. The research was carried out over two consecutive academic years under an interpretative paradigm with a methodological approach combining Action Research and Grounded Theory. The results obtained allow the characterization of a prototype of a didactic sequence that promotes three types of mathematics connections for the development of connective intelligence in young children: conceptual, giving rise to links between mathematics concepts; teaching, linking mathematics concepts through an active methodology, and practical ones connecting maths with the environment.
Keywords: Connectionism, connective brain, mathematics education, teaching-learning, didactic method, didactic strategies, didactic application, early childhood education.
1. Introducción
La definición clásica de ecosistema establece la conjunción armónica de entorno y comunidad de seres vivos así como las relaciones entre estos y de estos con el entorno. Desde un punto de vista social formamos parte de un enorme ecosistema cuyo equilibrio es complejo y altamente dependiente de las decisiones que sus individuos toman, basadas cada vez más en su capacidad para acceder e interpretar la ingente cantidad de información introducida a diario en la comunicación social. Esta información está catalizada por la potente irrupción de las tecnologías de la información y la comunicación (TIC), cuya capacidad de evolución y metamorfosis es varios grados de magnitud superior a la que aparentemente puede soportar el propio cerebro. En estas condiciones surgen teorías que emergen del ámbito de las neurociencias y que centran su atención en inteligencias y conciencias colectivas que, además, se presentan como conectadas (Pitt & al., 2013). Las conexiones, en este marco, no solo permiten mantener en equilibrio un ecosistema exhausto por los vertiginosos cambios sociales e informacionales mencionados, sino también generar fuerzas de cambio y transformación de los propios ecosistemas hacia realidades sostenibles y, ¿por qué no?, más justas.
En relación con nuestras conexiones interpersonales, y más allá de la obviedad de la comunicación global que Internet y las redes sociales facilitan, sabemos que estamos ciertamente conectados de acuerdo con la curiosa teoría de los «seis grados de separación», la cual afirma que dos personas, cualesquiera, pueden hacerse llegar un mensaje personal, aun no conociéndose, a través de una cadena de conocidos que no tendría más de cinco eslabones. Esta teoría, propuesta en 1929 por Frigyes Karinthy a través de un cuento llamado «Chains», ha sido también considerada y analizada posteriormente por sociólogos y matemáticos (Watts, 2004), tratando estos últimos de dotar de rigor lógico a la afirmación y demostrarla. Ahora bien, este tipo de conexiones solo permiten la comunicación clásica entre emisor y receptor mediante el establecimiento de adecuados canales de confianza. La cuestión radica más bien en si es posible aprovechar esta aparente estructura de conectividad social en red para la toma de decisiones conjuntas buenas para la colectividad, así como impulsar y enriquecer una inteligencia conectiva que gestione adecuadamente la toma de decisiones, que aliente la participación crítica de la ciudadanía y que quede protegida de manipulaciones interesadas de grupos reducidos que en ningún caso persiguen el bienestar social.
La construcción de un cerebro conectivo comienza en las primeras edades del desarrollo humano, ajenas aún en gran medida a la avalancha de mensajes de los medios de comunicación, salvo quizás la televisión (Santonja, 2005), y al impacto de las TIC como elementos también de comunicación social. Es en este punto en el que la educación juega un papel especialmente relevante, sobre todo si tratamos de responder a la pregunta sobre cómo el conocimiento que ya se tiene sobre los cerebros individual y colectivo puede incorporarse en las aulas de Educación Infantil y, específicamente, en el ámbito del pensamiento matemático, donde comienzan a gestarse elementos nucleares para la toma de decisiones, la resolución de problemas, el tratamiento de datos y la comprensión del entorno. No en vano, Van-Overwalle (2011) ya apuntaba no solo a la evidencia de que muchos de los juicios y sesgos en la cognición social pueden ser entendidos desde una perspectiva conexionista, sino también al hecho de que tales juicios vienen dirigidos por procesos de aprendizaje asociativos básicos, centrados a menudo en un algoritmo de minimización de errores. Estas ideas, trasladadas a la docencia, se reflejan ya en estudios de los años 90 como el de Askew, Brown, Rhodes, Wilian y Johnson (1997) en el que se caracteriza al docente conexionista desde la perspectiva de la educación matemática.
1.1. Conexionismo y aprendizaje
El aprendizaje y la educación caminan en contextos vivos y dinámicos. A lo largo de la historia han surgido distintas teorías que brindan marcos de referencia para relacionar la investigación con la realidad educativa. Algunas de las principales teorías del aprendizaje humano se empezaron a difundir en una etapa en la que los medios tecnológicos no eran demasiado importantes para la vida de las personas pero, a partir de la Segunda Guerra Mundial, con el surgimiento de la revolución tecnológica, las investigaciones psicológicas retomaron la mente humana como objeto de estudio y el ordenador comenzó a tener importancia (Martorell & Prieto, 2002). Como indica Caparrós (1980), la insatisfacción de las distintas versiones del conductismo encaminó al auge de nuevos modelos teóricos que pretendían expresar los procesos cognoscitivos humanos. Miller, Galanter y Pribram (1983) recogen los trabajos que marcan el comienzo del paradigma cognitivo, que trata de explicar cómo la información se dispone en la mente mediante la elaboración de modelos teóricos que, posteriormente, son validados mediante técnicas experimentales, simulación por ordenador o ambas, buscando de esta forma describir el conocimiento. Por otro lado, en el constructivismo los estudiantes son activos ya que organizan su entendimiento a través de la comprensión de sus experiencias (Driscoll, 2005).
Ante esta disyuntiva, la aparición del conexionismo supuso una revitalización de la psicología cognitiva y, como planteamiento educativo, ha suscitado gran interés entre numerosos investigadores (Siemens, 2004; Downes, 2008; Bell, 2011), ofreciendo aportaciones potencialmente aplicables en el campo de la educación matemática.
Siendo el cognitivismo el antecedente más significativo del conexionismo, conviene señalar diferencias y semejanzas entre ambas teorías, recogidas de forma sintética en la Figura 1.
La arquitectura de la mente conexionista se basa en redes neuronales artificiales, que son sistemas más o menos complicados formados por unidades simples de procesamiento. Estas unidades desempeñan una función análoga a las neuronas y se relacionan entre sí mediante conexiones, que tienen unos pesos determinados (distinta fuerza) y generan complejos sistemas de computación en paralelo (Crespo, 2007).

En estos modelos un número mínimo de unidades de procesamiento permite representar diversos tipos de conocimiento y relaciones entre ellos, donde la pérdida de algunas unidades no tiene por qué suponer la pérdida de la información. Estas redes conexionistas, una vez entrenadas en una determinada tarea, son resistentes a la contaminación y permiten al cerebro adquirir el aprendizaje de conceptos, al tiempo que ejecutan procesos que, de acuerdo con McLeod, Plunkeett y Rolls (1998), suelen aparecer como procesos mentales en los modelos conexionistas, a saber:
• La combinación de la información neuronal se produce en paralelo, aunque las neuronas sean de distintos tipos. Un gran número de neuronas se activan a la vez para completar la información, trabajando simultáneamente.
• La transmisión de información se obtiene a través de la relación de unas neuronas con otras, en las que la activación en las unidades de procesamiento viene dada como resultado de las distintas percepciones.
• Las neuronas están distribuidas en estratos, o capas cerebrales, independientes y la información se transmite de una capa a la siguiente o entre varias capas.
• Los cambios producidos dependen del peso y de la fuerza de conexión de las neuronas, establecidas mediante relaciones entre las respuestas o unidades de salida y las unidades emisoras o de entrada.
• Las neuronas reciben continuamente estímulos del exterior que se van procesando y modificando y, por tanto, el aprendizaje se produce gracias a cambios de los pesos y la fuerza de las conexiones entre dichas unidades, que vienen determinados por percepciones.
Según Cobos (2005), la conclusión es que la información recibida se codifica a través de las neuronas de forma distribuida, ya que se necesitan varias neuronas para que seamos capaces de representar un objeto y, además, esas neuronas sirven para formar parte de la representación de otros.
Este enfoque permite considerar el conexionismo como un nuevo puente entre las llamadas ciencias cognitivas y las neurociencias (Caño & Luque, 1995), que invita a analizar su repercusión en el aprendizaje.
1.2. Conexionismo y educación matemática infantil
Según Merzenich y Syka (2005), uno de los factores más relevantes en la consecución de aprendizajes eficaces y en el desarrollo de la memoria es la atención, entendida como «el proceso central implicado en el control y la ejecución de la acción» (Llorente, Oca, & Solana, 2012: 47) y, por ende, es la facultad de elegir la notificación de los distintos sentidos que perciben las personas en los instantes sucesivos de su vida y de conducir los procesos cerebrales (López, Ortiz, & López, 1999). Así, pues, para procesar la información los niños deben estar atentos, pero además es necesario que los procesos para el desarrollo del aprendizaje sean los adecuados.
En este sentido, se asume el conexionismo como modelo de enseñanza y de análisis de los aprendizajes matemáticos en Educación Infantil, teniendo presente que la capacidad de conectar, asociar y recrear son las señas de identidad de esta teoría (Siemens, 2004).
Retomando las cuestiones relacionadas con los procesos mentales que suelen aparecer en los modelos conexionistas, se establecen las siguientes analogías para trabajar las matemáticas en las primeras edades:
• Las neuronas se relacionan unas con otras en paralelo para desarrollar la información: las actividades matemáticas no deben proponerse de forma lineal ya que para conseguir la evocación de los conceptos intervienen diversos factores y es indispensable tocar los distintos materiales, verlos… pero no aisladamente.
• A través de las percepciones la información neuronal llega al cerebro: los estímulos visuales, sonoros, táctiles, olfativos… que vienen del mundo exterior son imprescindibles para llamar la atención del niño y la interpretación de estas juega un papel muy importante en el aprendizaje.
• Así como las informaciones de las capas cerebrales van transmitiéndose de una capa a la siguiente, los conceptos matemáticos se sustentan unos sobre otros, pasando, poco a poco, de los más sencillos a los más complicados (Skemp, 1980).
• Una mayor conexión provoca mayor capacidad evocadora y, por tanto, los conceptos se fijan mejor en la memoria, se recuerdan con mayor nitidez y, a su vez, se recuperan mejor las relaciones conceptuales ya que en nuestras huellas de memoria participan diversas conexiones y cada una apoya a numerosas huellas diferentes (Rumelhart & McClelland, 1992).
Desde este enfoque, el conexionismo preconiza una enseñanza global en la que se sustituye el desarrollo de contenidos siguiendo una secuencia temporal por un desarrollo global. Desde este prisma, los conceptos se presentan a la vez para que, al invocar algunos de ellos, no solo se activen las unidades de almacenamiento específico, sino también las unidades que guardan imágenes mentales de conceptos que están relacionados y, así, mejorar las condiciones de evocación. En concreto, la educación matemática infantil debe ser un sistema coherente, donde predomine el aspecto de construcción mental de elaboración de un marco de referencia interno en el que se vayan desarrollando los conceptos de forma conjunta y se dé paso a la creación de nuevos conceptos y procesos matemáticos.
Este planteamiento ya ha sido abordado parcialmente por diversos organismos y autores. Freudenthal (1991), desde la Educación Matemática Realista (EMR), plantea el principio de interconexión, según el cual los bloques de contenido matemático se han de conectar unos con otros. El Consejo Nacional de Profesores de Matemáticas de Estados Unidos (NCTM, 2000) considera las conexiones como uno de los cinco procesos matemáticos fundamentales que deberían trabajarse en todas las edades. Los programas de enseñanza de todas las etapas deberían capacitar a los estudiantes para: reconocer y usar las conexiones entre ideas matemáticas; comprender cómo las ideas matemáticas se interconectan y construyen unas sobre otras para producir un todo coherente; reconocer y aplicar las matemáticas en contextos no matemáticos (NCTM, 2000: 68).
A partir de estas ideas, Alsina (2012) esboza diversos tipos de conexiones y numerosos contextos de enseñanza-aprendizaje de las matemáticas en Educación Infantil. En concreto, presenta dos tipos principales de conexiones: a) las conexiones entre los diferentes bloques de contenido matemático y entre contenidos y procesos matemáticos (conexiones intradisciplinares); b) las conexiones de las matemáticas con otras áreas de conocimiento y con el entorno (conexiones interdisciplinares).
Algunos estudios preliminares han aportado ciertas evidencias sobre los efectos positivos que comporta trabajar diversos conceptos a la vez (Ortega & Ortiz, 2003; Vicario-Solorzano, Gómez, & Olivares-Ceja, 2014), pero hasta donde conocen los investigadores no hay trabajos de investigación en educación matemática infantil fundamentados en el conexionismo. Para avanzar en esta dirección, en este estudio se analiza el proceso de enseñanza-aprendizaje de las matemáticas en Educación Infantil a partir del conexionismo, considerando como objetivos específicos, por un lado, determinar las características de una práctica matemática que promueva las conexiones y, por otro lado, identificar los distintos tipos de conexiones matemáticas para fomentar la inteligencia conectiva.
2. Materiales y métodos
El estudio que se presenta se ha llevado a cabo bajo el paradigma interpretativo. Desde la perspectiva de la investigación en educación matemática, se asume que este paradigma se centra en la descripción del significado personal de los hechos, el análisis de las relaciones entre las personas y el entorno, así como los aspectos cognitivos y actitudinales de los participantes (Godino, 1993). Desde este enfoque investigativo, y de acuerdo con los objetivos planteados, se ha aplicado una metodología cualitativa para la obtención de datos (Pérez, 1994). En concreto, se han integrado dos métodos: a) la Investigación-Acción (I-A) (Kemmis & McTaggart, 1992), compuesta por seis ciclos que se concretarán posteriormente; y b) la Teoría Fundamentada (Strauss & Corbin, 1998), para analizar los datos obtenidos en cada uno de los ciclos de I-A y obtener categorías.
2.1. Participantes
El estudio se ha realizado en el Colegio de Enseñanza Infantil y Primaria: «Federico García Lorca» de Valladolid (España), recogiendo actividades matemáticas de dos cursos consecutivos, realizadas con 271 niños de los distintos niveles de Educación Infantil (3-6 años), una vez obtenido el consentimiento informado necesario. Por una parte, han participado seis maestras con dilatada experiencia profesional e implicadas en procesos continuos de innovación educativa, las cuales informaron por escrito de cada uno de los seis periodos en los que se ha llevado a cabo la investigación y, por otro lado, como agente externo una maestra de apoyo, también del centro, con treinta años de dedicación en la enseñanza en Infantil especializada en educación matemática.
2.2. Diseño y procedimiento
En primer lugar se prepararon diferentes reuniones entre los investigadores y las maestras de Educación Infantil. En la primera reunión se presentó el conexionismo y sus potencialidades didácticas. En reuniones posteriores se abordó la forma de realizar actividades matemáticas desde esta perspectiva y se establecieron debates orientados a esclarecer cómo realizar la recogida de datos.
Las seis maestras que han formado parte del estudio elaboraron documentos en los que, día a día, iban reflejando todas las actividades desarrolladas en los distintos periodos del estudio, recogiendo los conceptos que se trabajaban de forma conectada, así como las observaciones y los resultados de las actividades. Además de estos informes, se obtuvieron otros seis en los que la observadora externa reflejaba sus apreciaciones sobre la docencia de cada periodo experimental y el grado de satisfacción de las maestras.
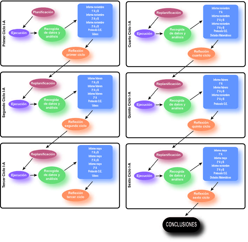
Los periodos de elaboración de los informes se corresponden con los meses de noviembre, febrero y mayo de cada curso académico dando lugar a los seis ciclos de I-A. De forma complementaria se realizaron grabaciones en vídeo durante el primer año del estudio y dictados matemáticos (hojas en blanco con consignas matemáticas debidamente secuenciadas y adaptadas al nivel) en el segundo año para comprobar el progreso de los niños en el desarrollo de su razonamiento lógico-matemático. En síntesis, pues, cada ciclo de I-A contempla los aspectos siguientes:
• Informes de las seis profesoras participantes: registran los contenidos que se trabajan durante el trimestre correspondiente de cada nivel educativo en un formato codificado que recoge el día, mes, curso académico, nivel educativo, grupo y conexión de conceptos. Por ejemplo, el código 2N11B (2, 3) corresponde a la actividad realizada el día 2 de noviembre del primer año del estudio en primero B y entre paréntesis aparecen los conceptos que se trabajan a la vez. La organización de los datos se estructura en tablas con los siguientes epígrafes: código de la actividad, observaciones y posibles categorías.
• Informe de la observadora externa: anota con absoluta libertad, sin ninguna influencia por parte del equipo investigador, los aspectos más destacables de la docencia. En concreto el protocolo está formado por siete ítems, cada uno de ellos con varios sub-apartados: 1) el niño y los aspectos lógicos; 2) el niño y la cantidad; 3) el niño y los aspectos geométricos y topológicos; 4) el niño y los aspectos de medida; 5) el niño y los cuentos, juegos y situaciones problemáticas; 6) satisfacción de las profesoras; 7) otras observaciones que resulten interesantes.
• Grabaciones en vídeo: se realizan grabaciones en vídeo para poder observar a los niños en acción. Los tiempos de grabación oscilan entre los 10 y los 30 minutos aproximadamente.
• Evaluación de las actividades: se realiza un recuento de respuestas positivas de los niños sobre las actividades conexionadas que han realizado en cada día de trabajo.
• Establecimiento de categorías: a partir de la comparación de los datos recogidos en los informes, el análisis de los vídeos y las tablas, se establecen categorías emergentes.
En el diagrama de flujo de la Figura 2 (página anterior) se sintetiza el procedimiento seguido.

Para la obtención de las categorías se ha utilizado el «método de comparaciones constantes» de la Teoría Fundamentada (Strauss & Corbin, 1998). Se han contemplado los siguientes niveles de análisis:
• Primer nivel de análisis: los primeros pasos han consistido en leer y releer la información obtenida a través de los distintos instrumentos de investigación hasta que su contenido fuera familiar, facilitando la formación de una primera impresión. A continuación se ha segmentado en fragmentos según las ideas que contienen, y se han identificado aquellos que expresan ideas similares o relacionadas, a través de una denominación común. En este primer nivel, pues, se ordena la información recibida a través de la fragmentación o segmentación en unidades: a medida que se van leyendo dichas informaciones, se señalan y anotan las diferentes conexiones matemáticas detectadas. Dicho de otra manera, se empiezan a transformar los «datos brutos» (material original) en «datos útiles» mediante una primera codificación y clasificación.
• Segundo nivel de análisis: a partir de esta primera codificación y clasificación de la información obtenida mediante los diferentes instrumentos usados, se han establecido categorías grupales como, por ejemplo, «conexiones entre diversos contenidos matemáticos» o bien «conexiones de las matemáticas con otras disciplinas», entre otras. En este sentido, la codificación y categorización se triangulan comparando, ordenando y estructurando para establecer categorías que permiten comparar datos (Gibbs, 2012).
• Tercer nivel de análisis: se renombran las categorías a partir de la utilización del «método de comparaciones constantes» descrito por Strauss y Corbin (1998), que incluye comparaciones realizadas entre las similitudes, diferencias y conexiones de los datos. Las unidades capturan y condensan significados y acciones. Por eso, a medida que se van creando relaciones, comparando unidades, forjando un análisis preliminar de ideas, los nombres y contenido de las unidades van cambiando, mostrando nuevas relaciones y posibles interpretaciones entre categorías. Así, se renombran, eliminan, relacionan, etc. unidades y la atención se centra en descubrirlas.
3. Análisis y resultados
Se muestra, en primer lugar, un ejemplo de una actividad llevada a cabo con 23 alumnos de tres años a finales del tercer trimestre del primer año del estudio, y en segundo lugar se presenta el análisis cualitativo para determinar el prototipo de una práctica matemática conexionista y el sistema de categorías obtenido.
3.1. Descripción de una práctica matemática conexionista
La actividad que se presenta tiene como objetivo fundamental que los niños de tres años entiendan algunos aspectos básicos de la relatividad de conceptos matemáticos.
Antes de iniciar la actividad, como contexto situacional de partida, los niños han trabajado con los colores rojo y azul de las regletas larga y corta para iniciarse en la medida y han jugado libremente con el material usado a posteriori. Cuando empieza la actividad propiamente, los niños están sentados en la asamblea formando un corro y la maestra coloca en el centro distintos materiales (Figura 3) como una caja con cuerdas de distintos tamaños, algunas regletas de Cuisenaire y una ficha.

En cuanto a la secuenciación de la actividad, se presenta dividida en cuatro partes diferenciadas: 1) se trabaja la comparación de la longitud de diversas cuerdas de la caja por observación; 2) se solicita a los niños que midan dos cuerdas a ras de suelo con las regletas del 2 y del 9 y se les pregunta en cuál han puesto más regletas (la diferencia ha de ser significativa, para que digan que en una hay muchas y en otra pocas); 3) se dejan las regletas con las que se mide cada cuerda en un montón diferente, para que se perciba bien la diferencia, y se pide a los niños que, por turnos, se giren y estimen a través del tacto cuál es corta y cuál es larga; 4) se realiza un trabajo individual sobre el papel, coloreando dos mangueras, una corta y una larga, siguiendo el código que les indica una mascota en la misma ficha: una varita apunta a una regleta corta de color rojo y por otra larga de color azul.
A lo largo de la secuencia didáctica la maestra plantea diversas preguntas con el fin de guiar al alumnado en el desarrollo investigativo del porqué de la relatividad de algunos conceptos. A continuación se muestra un extracto de la transcripción de la actividad a modo ilustrativo:
– Maestra: «Hoy hemos traído una cajita muy especial».
– María 1, sonríe: «¿Cómo se llama esta cajita?»
– Todos: «Caja de cuerdas».
Hay una niña que recuerda un nombre especial para la caja:
– María 2: «La caja de los ratones».
– Maestra: «La caja de los ratones porque tenemos colitas de ratón, si tiramos de la colita del ratón y dice ¡ay! porque… está dentro el ratón, ¿Está dentro?».
– Todos: «Sí, está dentro».
La maestra coge la «caja de los ratones».
– Maestra: «Vamos a ver si está dentro el ratón, a ver, a ver, a ver… a ver si sale».
La profesora agita la caja y simula jugar con los ratones, metiendo la mano dentro.
– Maestra: «A ver, quieto, quieto ratón, quieto, por favor, tiene unas ganas de salir, bueno, bueno, bueno,… Vamos a cerrar porque si no se nos escapa».
La maestra muestra los cordones que salen de la caja (se supone que son las colitas de los ratones).
– Maestra: «Vamos a ver, a ver si hay muchos ratones o pocos ratones, ¿cuántos creéis que hay muchos o pocos?»
– Todos: «Muchoooos».

3.2. Resultados extraídos del análisis cualitativo
El análisis pormenorizado de las actividades docentes de los seis ciclos de I-A ha dado lugar, por un lado, a un prototipo de práctica matemática básica para la enseñanza-aprendizaje de las matemáticas en Educación Infantil y, por otra parte, al establecimiento de un sistema de categorías.
3.2.1. Prototipo de práctica matemática conexionista
Una secuencia de intervención acorde al conexionismo debe seguir las pautas que se reseñan a continuación:
• Organización y presentación en grupo de los diversos materiales didácticos.
• Planteamiento de buenas preguntas, por turnos, para fomentar que los niños empiecen a descubrir los diferentes contenidos matemáticos.
• Exposición de los contenidos involucrados en la actividad para favorecer su comprensión.
• Repetición de la actividad para que los niños puedan experimentar todos los contenidos trabajados.
• Nuevo periodo de diálogo a través de «conversaciones matemáticas» sobre las experiencias vividas, para aumentar la fuerza de las conexiones entre los contenidos.
• Planteamiento de nuevos interrogantes para ayudar a los niños a ir interiorizando dichas conexiones.
• Necesidad de llevar las experiencias colectivas a la experiencia personal a través de la representación en el papel, para fijar mejor en la memoria todos los contenidos trabajados.
3.2.2. Sistema de categorías
Como resultado del proceso de comparación constante de datos se han obtenido tres categorías que son el punto de partida para poder delimitar posteriormente la teoría:
• Conexiones conceptuales: son las encargadas de producir nexos entre contenidos matemáticos diversos.
• Conexiones docentes: son las encargadas de establecer vínculos entre diversos conceptos matemáticos a través de una metodología activa y de vivenciar las experiencias matemáticas vinculadas con otras materias.
• Conexiones prácticas: establecen relaciones entre las matemáticas y el entorno.
Estas categorías están a su vez interconectadas formando una red neuronal, lo que ha permitido establecer con más precisión qué tipo de conexiones aparecen en cada una de ellas (Figura 4):

• Conexiones conceptuales: identificaciones de cualidades sensoriales, de cantidades de la serie numérica, de formas de situaciones espaciales, de aspectos de medida, de semejanzas y diferencias entre escenas; agrupaciones según un criterio; asociación de número y cantidad; discriminaciones de cantidades, de formas, de aspectos de medida; relaciones diversas como emparejamientos de objetos iguales, clasificaciones, seriaciones, ordenaciones, comparaciones de objetos; representaciones gráficas sencillas; e iniciación al lenguaje matemático…
• Conexiones docentes: una metodología activa, globalización, evaluación y valoración.
• Conexiones prácticas: matemáticas en el entorno, y cuentos, juegos y materiales didácticos.
Es importante destacar la relevancia de las categorías prácticas de conexión para los propósitos de esta investigación dado que son conexiones necesarias para que los niños en la escuela practiquen actividades en las que aparecen de forma conectada la lógica, los números, el tratamiento de la información, la geometría, la medida…, tanto en su vida diaria como a partir del uso de distintos recursos de enseñanza-aprendizaje (cuentos, refranes, poesías, material didáctico, etc.).
4. Discusión y conclusiones
En este artículo se aportan algunos avances acerca del papel de la educación matemática para la construcción de una inteligencia conectiva en las primeras edades del desarrollo humano, asumiendo que el pensamiento matemático tiene un peso importante en la capacidad de los individuos para tomar decisiones, resolver problemas, procesar datos y comprender el entorno social.
Mientras que los canales tradicionales de acceso al conocimiento matemático se fundamentaban en la transmisión de información de forma secuencial y lineal, nuestra investigación ha indagado acerca de los elementos que deberían considerarse en el ámbito educativo en general, y en la práctica docente en particular, para promover una nueva visión acerca de la enseñanza-aprendizaje de las matemáticas, que considere y fomente las conexiones entre los conocimientos como elemento imprescindible para formar a ciudadanos con habilidades para gestionar de forma crítica la toma de decisiones. En este sentido, en el ámbito de la educación matemática, diversos organismos y autores vienen preconizando desde hace algunas décadas la importancia de presentar el conocimiento matemático de forma conectada desde los primeros niveles (Freudenthal, 1991; NCTM, 2000; Alsina, 2012). Sin embargo, la investigación en educación matemática infantil no ha aportado hallazgos que ofrezcan orientaciones concretas al profesorado para fomentar una inteligencia conectiva. Con el objeto de avanzar en esta dirección, se ha llevado a cabo un estudio durante dos años consecutivos que ha permitido concretar un prototipo de actividad o conjunto de actividades que, en forma de secuencia didáctica, promueva las conexiones entre los contenidos. Hasta el momento presente, algunos autores del ámbito de la educación matemática infantil han aportado datos sobre trayectorias de aprendizaje para secuenciar (y poder conectar adecuadamente) los contenidos matemáticos de un mismo bloque (Clements & Sarama, 2009) o bien han indagado acerca de las fases que se deberían contemplar para el diseño, la gestión y la evaluación de actividades matemáticas competenciales que tengan en cuenta, entre otros procesos matemáticos, las conexiones (Alsina, 2016). Sin embargo, no existen datos previos sobre los elementos específicos que deben considerarse para llevar a cabo prácticas matemáticas desde la perspectiva del conexionismo, por lo que la concreción de un prototipo de actividad conexionista supone una innovación en educación matemática que deriva de la investigación en este campo, en el sentido planteado por Llinares (2013).
Otra aportación novedosa de esta investigación es la concreción de conexiones de distinta naturaleza. La interpretación de los resultados aporta un cuerpo de conexiones central con todas las posibles relaciones que existen entre las distintas categorías de cada grupo y que, además, dependen y se interrelacionan unas con otras completando una nueva forma de trabajar el desarrollo del pensamiento matemático en Educación Infantil.
Para promover una inteligencia conectiva en el aula desde los primeros niveles del desarrollo humano parece evidente que los formatos derivados en la educación o, en otras palabras, los modelos de formación, deberían contemplar que el profesorado conozca a fondo estos distintos tipos de conexiones y las formas de desarrollarlas en sus alumnos, considerando los rasgos del docente conexionista planteados por Askew y colaboradores (1997).
En síntesis, pues, considerando los objetivos de nuestro estudio, las principales conclusiones son las siguientes:
• La educación matemática puede desempeñar un papel relevante en la construcción de un cerebro conectivo desde las primeras edades del desarrollo humano, considerando su papel en el marco de la toma de decisiones, la resolución de problemas, el procesamiento de datos y la comprensión del entorno social.
• La promoción del conexionismo en las prácticas matemáticas infantiles requiere un itinerario didáctico caracterizado por una planificación y gestión que contempla seis fases: el uso de materiales didácticos en grupo, el planteamiento de preguntas, la exposición colectiva, las conversaciones matemáticas posteriores, el planteamiento de nuevos interrogantes y la representación individual en el papel del conocimiento adquirido.
• Las prácticas conexionadas presentan tres grandes tipos de conexiones: conceptuales, docentes y prácticas.
• Las conexiones prácticas tienen una relevancia especial dado que son las responsables de conectar los conocimientos con la vida cotidiana.
• El profesorado debe conocer a fondo los distintos tipos de conexiones y las formas de desarrollarlas en sus alumnos.
En este sentido, algunas de las principales limitaciones de nuestro estudio han sido no haber analizado a priori los conocimientos sobre el conexionismo del profesorado que ha participado en el estudio ni haber podido comparar el aprendizaje matemático de los alumnos en relación con otros grupos de alumnos que no han aprendido matemáticas desde esta perspectiva. Así, pues, será necesario realizar nuevos estudios en el futuro que, a partir de un modelo concreto sobre los conocimientos del profesorado de matemáticas como, por ejemplo, el «Mathematical Knowledge for Teaching» (MKT) de Hill, Rowan y Ball (2005) y Hill, Ball y Schilling (2008) o el Modelo del Conocimiento Didáctico-Matemático (CDM) de Godino (2009). Según Godino, Ake?, Gonzato y Wilhelmi (2014), será necesario que se analicen con mayor precisión los conocimientos del profesorado de Educación Infantil sobre el conexionismo y la forma de implementarlo en las prácticas matemáticas. Asimismo, para validar la aplicación en el aula de este modelo de formación cuya meta es fomentar la inteligencia conectiva, será necesario diseñar nuevos estudios cuantitativos que, con diseños cuasi-experimentales, permitan comparar los rendimientos matemáticos de alumnos que aprenden bajo una perspectiva conexionista con alumnos que aprenden con otros modelos más tradicionales que no consideren las conexiones.
Un diagnóstico más preciso va a permitir, en definitiva, establecer un conjunto de líneas de intervención mucho más ajustadas tanto en la formación inicial como permanente del profesorado puesto que hoy, más que nunca, hay que apostar por potenciar la inteligencia conectiva de nuestros alumnos, considerando las aportaciones de las Neurociencias y otras ciencias afines que plantean una cambio radical en la forma cómo las personas acceden al conocimiento.
Referencias
Alsina, Á. (2012). Hacia un enfoque globalizado de la educación matemática en las primeras edades. Números, 80, 7-24. (https://goo.gl/RYiaZ4) (2016-10-10).
Alsina, Á. (2016). Diseño, gestión y evaluación de actividades matemáticas competenciales en el aula. Épsilon, 33(1), 92, 7-29. (https://goo.gl/TOLyQM) (2016-09-10).
Askew, M., Brown, M., Rhodes, V., Wiliam, D., & Johnson, D. (1997). Effective Teachers of Numeracy in Primary Schools: Teachers' Beliefs, Practices and Pupils' Learning. (https://goo.gl/ZzQo1y) (2016-07-30).
Bell, F. (2011). Connectivism: Its Place in Theory-informed Research and Innovation in Technology-enabled Learning. The International Review of Research in Open and Distributed Learning, 12(3), 98-118. (https://goo.gl/adhO30) (2016-09-11).
Caño, A., & Luque, J.L. (1995). El conexionismo: un nexo entre las neurociencias y las ciencias cognitivas. Filosofía y Ciencias Cognitivas, 3, 37-49. (https://goo.gl/txFtVw) (2016-09-15).
Caparrós, A. (1980). Los paradigmas en psicología. Sus alternativas y sus crisis. Barcelona: Horsori.
Clements, D.H., & Sarama, J. (2009). Learning and Teaching Early math: The Learning Trajectories Approach. Nueva York: Routledge.
Cobos, P.L (2005). Conexionismo y cognición. Madrid: Pirámide.
Crespo, A. (2007). Cognición humana: mente, ordenadores y neuronas. Madrid: Ramón Areces.
Downes, G. (2008). Places to Go: Connectivism & Connective Knowledge. Innovate: Journal of Online Education, 5(1), 6. (https://goo.gl/71UdUt) (2016-09-10).
Driscoll, M.P. (2005). Psychology of Learning for Instruction. New York: Allin & Bacon.
Freudenthal, H. (1991). Revisiting Mathematics Education. Dordrectht: Kluwer Academic.
Gibbs, G.R. (2012). El análisis de los datos cualitativos en investigación cualitativa. Madrid: Morata.
Godino J.D. (2009). Categorías de ana?lisis de los conocimientos del profesor de matemáticas. Unión, 20, 13-31. (https://goo.gl/AnNICA) (2016-10-10).
Godino, J. (1993). Paradigmas, problemas y metodologías de investigación en didáctica de la matemática. Quadrante, 2(1), 9-22.
Godino, J.D., Ake?, L., Gonzato, M., & Wilhelmi, M.R. (2014). Niveles de algebrizacion de la actividad matematica escolar. Implicaciones para la formacion de maestros. Ensenanza de las Ciencias, 32(1), 199-219. https://doi.org/10.5565/rev/ensciencias.965
Hill, H.C., Ball, D.L., & Schilling, S.G. (2008). Unpacking Pedagogical Content Knowledge: Conceptualizing and Measuring Teachers’ Topic-specified Knowledge of Students. Journal for Research in Mathematics Education, 39(4), 372-400. (https://goo.gl/q8Usti) (2016-09-11).
Hill, H.C., Rowan, B, & Ball, D. L. (2005). Effects of Teachers’ Mathematical Knowledge for Teaching on Student Achievement. American Educational Research Journal, 42 (2), 371-406. (https://goo.gl/xg5juF) (2016-09-30).
Karinthy, F. (1929). Chain-Links: Everything is Different. (https://goo.gl/jwtmHJ) (2016-07-28).
Kemmis, S., & McTaggart, R. (1992). Cómo planificar la investigación-acción. Barcelona: Laertes.
Llinares, S. (2013). Innovación en la educación matemática: más allá de la tecnología. Modelling in Science Education and Learning, 6(1), 7-19. https://doi.org/10.4995/msel.2013.1819
Llorente, C., Oca, J., & Solana, A. (2012). Mejora de la atención y de áreas cerebrales asociadas en niños de edad escolar a través de un programa neurocognitivo. Participación Educativa, 1(1), 47-59. (https://goo.gl/1AoG5C) (2016-09-10).
López, J.J., Ortiz, T., & López, M.I. (1999). Lecciones de Psicología Médica. Barcelona: Masson.
Martorell, J.L., & Prieto, J.L. (2002). Fundamentos de Psicología. Madrid: Centro de Estudios Ramón Areces.
McLeod, P., Plunkeett, K., & Rolls, E.T. (1998). Introduction to Connectionist Modelling of Cognitive Processes. New York: Oxford University Press.
Merzenich, M.M., & Syka, J. (2005). Plasticity and Signal Representation in the Auditory System. New York: Springer.
Miller, G.A., Galanter, E., & Pribram, K.H. (1983). Planes y estructura de conducta. Madrid: Debate.
NCTM (2000). Principles and Standards for School Mathematics. Reston, VA: NCTM
Ortega, T., & Ortiz, M. (2003). Niveles de dominio de los conceptos básicos de educación infantil. Cálculo mental. GEPEM, 43, 49-78.
Pérez, G. (1994). Investigación cualitativa. Retos e interrogantes. I. Métodos. Madrid: La Muralla.
Pitt, J., Bourazeri, A., Nowak, A., Roszczynska-Kurasinska, M., Rychwalska, A., Santiago, I.R.,... & Sanduleac, M. (2013). Transforming Big Data into Collective Awareness. Computer, 46(6), 40-45. https://doi.org/10.1109/MC.2013.153
Rumelhart, D.E., & McClelland, J.L. (1992). Introducción al Procesamiento Distribuido en Paralelo. Madrid: Alianza.
Santonja, J.M. (2005). 25² líneas: las matemáticas en la televisión. [25² Lines: Mathematics on Television]. Comunicar, 25. (https://goo.gl/mj7QwV) (2016-10-28).
Siemens, G. (2004). Connectivism: A Learning Theory for the Digital Age. (https://goo.gl/A1IDDl) (2016-08-12).
Skemp, R. (1980). Psicología del aprendizaje de las matemáticas. Madrid: Morata.
Strauss, A., & Corbin, J. (1998). Basics of Qualitative Research: Techniques and Procedures for Developing Grounded Theory. US: Sage.
Van-Overwalle, F. (2011). Social Learning and Connectionism. In T.R. Schachtman, & S. Reilly (Eds.), Associative Learning and Conditioning Theory: Human and Non-Human Applications (pp. 345-375). New York: Oxford University Press.
Vicario-Solorzano, C. M., Gómez, P., & Olivares-Ceja, J. M. (2014). Mejorando el aprendizaje de matemáticas en educación básica mediante conexionismo y tecnología táctil. In J. Asenjo, Ó. Macías, & J.C. Toscano (Eds.), Memorias del Congreso Iberoamericano de Ciencia, Tecnología, Innovación y Educación (Artículo 1028). Buenos Aires: OEI. (https://goo.gl/BvbLg7) (2017-03-14).
Watts, D.J. (2004). Six Degrees: The Science of a Connected Age. WW Norton & Company.
Enlace alternativo
https://www.revistacomunicar.com/verpdf.php?numero=52&articulo=52-2017-03 (html)