La gestión del contrato psicológico en una empresa multinacional de alimentos española
Psychological contract management in a Spanish multinational food company
La gestión del contrato psicológico en una empresa multinacional de alimentos española
Psicoperspectivas, vol. 15, núm. 2, 2016
Pontificia Universidad Católica de Valparaíso
Recepción: 12 Noviembre 2015
Aprobación: 02 Julio 2016
Resumen: En el contexto económico y social actual es de gran importancia que las organizaciones gestionen de forma adecuada el contrato psicológico, es decir, el conjunto de creencias y expectativas intercambiadas entre la persona y la organización. Este estudio explora en qué espacios se desarrolla el contrato psicológico y cómo se gestiona en una empresa multinacional del sector alimentario ubicada en España, indagando qué ofrece la organización y su equidad entre los trabajadores. Se utilizó la metodología cualitativa bajo el diseño de estudio de caso. Se realizaron entrevistas semiestructuradas a 14 agentes de diferentes niveles organizativos: técnicos de RRHH, managers y trabajadores. Los resultados del análisis de contenido indican diferencias en las percepciones de la gestión del contrato psicológico entre los diferentes niveles. Destaca la falta de equidad interna en las ofertas personalizadas que reciben los empleados; y la ausencia de preparación de los managers, responsables directos de la gestión del contrato psicológico.
Palabras clave: contrato psicológico, expectativas, gestión, gestión del talento, ofertas i-deals, ofertas personalizadas.
Abstract: Under the current economic and social context, it is of great importance for organizations to manage the psychological contract adequately, that is, to manage the set of beliefs and expectations that are interchanged between the person and the organization. This study explores which are the spaces in which the psychological contract develops and how is it managed inside a multinational firm of the food sector in Spain, looking for those deal packages tendered by the organization and their level of fairness across workers. We chose to conduct a qualitative methodology that follows a case study design. We held semi-structured interviews to fourteen agents at different levels of the organization: HR technical staff members, managers and workers. The analysis of their contents revealed differences between those levels in terms of their perception about the management of the psychological contract. Two issues stemmed out: the lack of internal fairness embedded in the personalized tender deals when drafting personnel; and the lack of managerial training of managers who are directly responsible for the psychological contract.
Keywords: expectations, management, packaged deals, personalized deals, psychological contract, talent management.
En el contexto económico y social actual, las organizaciones se encuentran inmersas en un entorno cambiante e incierto, en una creciente dispersión geográfica, una alta complejidad en la gestión del talento y un elevado protagonismo de las altas tecnologías (Castilla, 2013).
Con el objetivo de ser más competitivas, en un contexto tan inestable, las organizaciones deben adaptarse y buscar fórmulas flexibles (en sus estructuras, procesos y formas de relación) que permitan retener el talento y asegurar el compromiso de sus trabajadores (Selva, & Tresserra, 2014). Todos estos aspectos refuerzan la importancia de gestionar de manera adecuada el contrato psicológico.
Se entiende por contrato psicológico el conjunto de creencias y expectativas (basadas en promesas explicitas o implícitas) intercambiadas entre una persona y su organización (Rousseau, 2004). A diferencia de otras herramientas, como la Administración Por Objetivos y Resultados (APOR), el contrato psicológico se sustenta en un compromiso de bienestar psicológico-personal-profesional entre persona y organización (y viceversa) que no exclusivamente en un acuerdo de rendimiento y efectividad entre ambos (García, 1983).
Las principales características del contrato psicológico son: (a) se relaciona directamente con el éxito de las organizaciones, con el clima laboral y con el bienestar laboral y psicológico de sus trabajadores, entre muchos otros; (b) es invisible y depende de factores sociales y psicológicos, tales como las creencias y las expectativas y; (c) se establece al inicio de la relación entre organización y trabajador, pero es necesario tener presente que esta relación es dinámica, pues las necesidades, las circunstancias y las expectativas son cambiantes.
La formación del contrato psicológico implica un proceso similar al contrato formal, según Herriot y Pertenton (1997) se trata de “un proceso social, dado que cada parte tiene una percepción del contrato que tienen con el otro. Tales percepciones se derivan de la comunicación directa o indirecta con la otra parte”.
El contrato psicológico ha seguido un proceso evolutivo, desde sus primeras incursiones a finales de los años cincuenta hasta la actualidad (Argyris, 1960). En este proceso se ha pasado de un contrato relacional a un contrato transaccional; es decir, se ha pasado de una relación laboral larga y estable (relacional) a contratos temporales y con tendencia a patrones de trabajo flexibles (transaccional) (Bargsted, 2011).
Diferentes estudios señalan que las nuevas formas de trabajo y las generaciones más jóvenes valoran y buscan el cambio (de organización, de proyecto…) como una forma de fomentar el desarrollo profesional y organizativo (Ng, Schweitzer, & Lyons, 2010). En este sentido, se hace más necesario que nunca atender las diferentes expectativas que los trabajadores puedan tener y atender a su diversidad (ya que éstas suelen diferir según edad y persona) (Ng et al., 2010).
Tradicionalmente, la literatura ha relacionado la percepción de un contrato psicológico no replicable por parte del trabajador con el compromiso afectivo y de continuidad de éste con la organización (Rousseau, & Parks, 1993). Esta relación se ve influenciada por la edad, la experiencia laboral y la etapa de la carrera que se esté viviendo (Ng, & Feldman, 2008). En el contexto actual, cambiante e incierto (Selva, & Tresserra, 2014), es el propio trabajador el que crea su carrera profesional; siendo él quien debe valorar si su organización le ofrece las condiciones que pueden permitirle desarrollarse y crecer profesionalmente. Por este motivo, es importante que las organizaciones ofrezcan a sus trabajadores contratos psicológicos no replicables, es decir, contratos que actúen como una herramienta para retener el talento y potenciar el compromiso de sus trabajadores (Castilla, 2013). Pamias, Martínez y Pérez (2009), mencionan que un individuo comprometido con la organización estará más dispuesto a trabajar en su relación y comunicación con la misma.

Para realizar un contrato psicológico no replicable, es necesario ofrecer a los trabajadores ofertas idiosincráticas (también llamados I-deals). En otras palabras, se trata de ofrecer contratos psicológicos personalizados. Estas ofertas pueden ser una herramienta para gestionar la diversidad existente en las organizaciones, ya que en un mismo puesto de trabajo podemos encontrarnos personas con necesidades completamente distintas (Rousseau, & Parks, 1993. Rousseau, Ho, & Greenberg, 2006).
La literatura actual presta más atención a la ruptura del contrato psicológico, y a las consecuencias negativas que ello conlleva, que a los beneficios asociados a su óptima gestión (Reyes, & Martínez, 2004), lo que hace necesario aproximaciones más propositivas que permitan crear relaciones positivas entre organización y trabajador, en aras de aumentar la productividad, el bienestar laboral y que permitan fidelizar el capital humano.
Por ello, el objetivo de nuestro artículo es analizar en qué espacios se desarrolla el contrato psicológico y cómo se gestiona. De forma específica: 1) se indaga las ofertas personalizadas o I-deals que reciben los trabajadores en aras de conocer si hay equidad interna dentro de la organización y, 2) se analiza si los responsables y la organización tienen las herramientas, la formación y los procesos adecuados para gestionar el contrato psicológico. Este segundo objetivo específico permitirá una aproximación, de una forma más interventiva, a las herramientas que potencian el desarrollo y mantenimiento del contrato psicológico.
Método
La metodología de abordaje del fenómeno es cualitativa, siendo el diseño un estudio de caso. La técnica de recogida de datos se ha fundamentado en las entrevistas semiestructuradas.
Participantes
Este estudio fue realizado en una organización multinacional del sector alimentario y de higiene personal. La multinacional ha sido elegida debido a su gran dimensión, variabilidad de productos y de perfiles profesionales. Dicha organización está presente en más de 190 países en todo el mundo, en España cuenta con una antigüedad de más de 68 años y goza de una amplia plantilla de trabajadores. Su estructura está diseñada con el objetivo de facilitar la toma de decisiones y una ejecución ágil y rápida en todos los proyectos.
Se realizó entrevistas a catorce trabajadores situados a diferentes niveles, con la finalidad de investigar el fenómeno desde diferentes perspectivas. Para ello, se entrevistó personal en los niveles de técnicos de recursos humanos, managers y trabajadores.
Técnicas e instrumentos
Se diseñó tres guiones de entrevista diferentes, en función del grupo al que pertenecían los entrevistados (estratégico, técnico y operativo); lo que permitió conocer el fenómeno desde perspectivas diferentes. Es decir, a todos los entrevistados (trabajador, manager, técnicos de recursos humanos) se les ha hecho preguntas muy similares pero realizadas desde diferentes perspectivas, para poder contrastar la información y obtener una visión holística del fenómeno.
Para tal fin, se diseñó un guión de entrevista con preguntas abiertas, permitiendo así al entrevistado aportar toda la información que considerase oportuna. El uso de la técnica de la entrevista permitió que la recogida de datos fuera dinámica y flexible, proporcionando una información detallada sobre la temática y permitiendo a las personas entrevistadas expresarse libremente (Taylor & Bogdan, 1987).

Procedimiento
Antes de empezar la entrevista, todos los participantes recibieron un consentimiento informado en el que, entre otros aspectos, se garantizaba la confidencialidad de sus datos personales. Las entrevistas fueron registradas magnetofónicamente, con una duración aproximada de 40-50 minutos cada una. Para su análisis, se utilizó la metodología cualitativa, por la tipología de datos, entrevistas, y por la forma de proceder en el análisis, recurriendo a elementos clasificatorios, o unidades de análisis, para obtener una visión completa del fenómeno del contrato psicológico. Por este motivo, se diseñó una matriz de análisis de contenido que, a modo de embudo, remite a familias, categorías y códigos. A continuación se da cuenta de la matriz de análisis y de los códigos que lo guiaron (Tabla 3).
Resultados
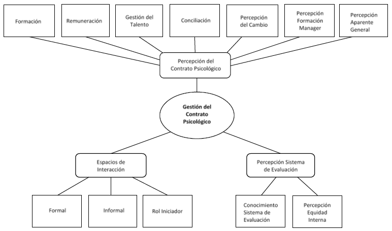
Se analiza los resultados en función de las tres categorías resultantes tras el análisis: Espacios de Interacción, Percepción del Contrato Psicológico y Percepción del Sistema de Evaluación del Desempeño, cada una de ellas con sus correspondientes códigos (Figura 1).

La primera categoría, Espacios de Interacción, analiza dónde y cuándo se gestiona el contrato psicológico y quién está implicado en su gestión. Los códigos que conforman esta categoría son:

La segunda categoría, Percepción del Contrato Psicológico, analiza a través de aspectos específicos, cómo perciben, tanto la organización como sus trabajadores, la gestión del contrato psicológico. Dentro de esta categoría podemos encontrar los códigos de la Tabla 4.

La categoría Percepción Sistema Evaluación del Desempeño analiza el conocimiento y la percepción que tienen los trabajadores y la organización del sistema de evaluación del desempeño. También analiza la importancia que se da a este sistema y si marca diferencias en la gestión personalizada del contrato psicológico aportando equidad interna (o no) en la organización. Dentro de esta categoría se encuentran los códigos de la Tabla 5.

A continuación, para facilitar la lectura y evitar repeticiones innecesarias, se muestra diversos acrónimos, en relación a su significado, que se repetirán a lo largo del artículo (Tabla 6).

Espacios de interacción
En las entrevistas realizadas a RRHH hemos podido identificar que durante el año hay tres momentos formales de evaluación del desempeño, llamadas PDP, dónde el manager y el trabajador se reúnen y hablan de los objetivos de negocio, así como de las expectativas del trabajador en relación a su desarrollo profesional. También hacen referencia al IDP, enmarcado dentro las reuniones PDP, como un espacio que tiene el trabajador para escribir sus exceptivas laborales, qué pasos intermedios necesita hacer, así como su formación. Estas reuniones son voluntarias para la mayoría de empleados, menos para las líneas directivas y las personas consideradas como altos potenciales, ya que la empresa quiere conocer con exactitud a sus líderes.
En las entrevistas efectuadas a los managers, los tres indican que hay tres reuniones anuales donde se habla de los objetivos de cada persona y qué necesidades tienen (Tabla 7). Un manager comenta que este sistema formal, en especial la herramienta IDP, va más dirigida a aquellas personas que ocupan cargos directivos y que son potenciales talentos para la organización.
En relación a los trabajadores encontramos algunas disonancias. Cuatro afirman que expresan sus expectativas durante la evaluación del desempeño (cita representativa de la Tabla 7). Tres aseguran que no existe ningún lugar formal para expresar sus expectativas, sino que cuando tienen la necesidad de expresarlas a su manager se lo comunican de forma informal. Y un último trabajador comenta que hace llegar sus expectativas a través de la intranet organizativa, concretamente mediante un programa interno.
En relación a los técnicos de RRHH, el HRBP assistant nos indica que la organización tiene una estructura que permite que cada empleado tenga asignado un HRBP y un HRBP assistant como canal directo de comunicación con RRHH, pero que no hay ningún espacio establecido para comunicarse directamente con RRHH. Además, la política de la empresa marca que la persona encargada de gestionar todos los aspectos de los trabajadores sea su manager directo (Tabla 8).

Los managers explican que ellos deciden con qué frecuencia se reúnen con su equipo, y cómo esto hace que cada grupo tenga una dinámica y una comunicación diferente. En este sentido, la gran mayoría de espacios para gestionar el contrato psicológico de los empleados son de carácter informal, en las comidas o cenas que realizan con sus equipos después de visitar clientes (Tabla 8). Solo un manager, el Responsable Nacional del Punto de Venta, comenta que realiza llamadas individuales y semanales a sus trabajadores para hablar no solo de trabajo, sino de cómo están, de los posibles problemas que puedan tener o de necesidades que les hayan surgido.
En las entrevistas a los trabajadores hemos podido comprobar que todos afirman que sus expectativas personales y profesionales las expresan en espacios informales. Los principales espacios que aparecen en las entrevistas son: comidas, reuniones de negocios y a través de las nuevas tecnologías, como el teléfono móvil o las videoconferencias (Tabla 8).

Los técnicos de RRHH afirman que el empleado es el responsable de comunicarse con su HRBP en caso de tener alguna inquietud. También señalan como el empleado es el responsable de su propio desarrollo y formación y que ha de mostrar iniciativa y recordar a su manager cuando se deben reunir (Tabla 9). Los managers indican que son responsables de estar pendientes de sus trabajadores y afirman ser proactivos en la comunicación con sus equipos (Tabla 9).

Los técnicos de RRHH indican que las formaciones de tipo técnico son diseñadas a nivel Europeo según las necesidades observadas en los resultados de negocio de cada país, estos planes formativos son designados por departamentos y puestos de trabajo. Por otro lado, existe la Plataforma Inside de la organización, dónde todos los empleados disponen de formaciones voluntarias. Dentro de este tipo de formación, están los Works Shops que son formaciones breves para el bienestar físico, emocional y mental de los empleados. Otra fuente de formación para los empleados se da en las reuniones PDP, dónde se reflexiona sobre posibles formaciones que el empleado necesita para alcanzar sus objetivos, pero en este caso la formación debe de estar relacionada con el puesto de trabajo del empleado. También señalan que las personas consideradas con alto potencial o Key Talent gozan de más oportunidades formativas (Tabla 10).
Percepción del Contrato Psicológico
En relación a los managers nos explican que son responsables de ayudar a su equipo a realizar la formación necesaria para lograr los objetivos marcados. Éstos señalan que en las reuniones PDP normalmente se plantea qué formación es adecuada para la persona con la finalidad de lograr sus metas, para posteriormente comunicarlo a RRHH. También indican que sus equipos pueden realizar peticiones informalmente cuando lo necesiten, y depende de los recursos internos se ofrece la formación o no (Tabla 10).

En las entrevistas a los trabajadores, seis trabajadores expresan que la organización siempre ha gestionado bien sus necesidades formativas y les ha ofrecido oportunidades, entre los cuales una trabajadora expresa que no a todos los trabajadores les ofrecen las mismas oportunidades. Dos trabajadores comentan que la organización no les ha gestionado bien sus expectativas de formación (Tabla 10).
En relación a los managers nos explican que son responsables de ayudar a su equipo a realizar la formación necesaria para lograr los objetivos marcados. Éstos señalan que en las reuniones PDP normalmente se plantea qué formación es adecuada para la persona con la finalidad de lograr sus metas, para posteriormente comunicarlo a RRHH. También indican que sus equipos pueden realizar peticiones informalmente cuando lo necesiten, y depende de los recursos internos se ofrece la formación o no (Tabla 10).
En las entrevistas a los trabajadores, seis trabajadores expresan que la organización siempre ha gestionado bien sus necesidades formativas y les ha ofrecido oportunidades, entre los cuales una trabajadora expresa que no a todos los trabajadores les ofrecen las mismas oportunidades. Dos trabajadores comentan que la organización no les ha gestionado bien sus expectativas de formación (Tabla 10).

Los técnicos de RRHH explican que esta organización tiene una estructura de trabajadores dividida por niveles: los WL 1: técnicos y niveles más juniors; los WL 2: managers; los WL 3: directores y los WL 4: vicepresidentes. Dependiendo del potencial y el rendimiento de los empleados se aplica promoción o movilidad horizontal entre estos niveles. Para gestionar las expectativas de desarrollo, en las reuniones PDP, utilizan la herramienta IDP, dónde el manager y el empleado hablan sobre las aspiraciones y fortalezas del último, sobre dónde le gustaría estar en la organización y sobre qué formación sería necesaria. También existe la herramienta Talent Plus Online, donde el empleado escribe sus deseos en relación a su desarrollo, y en la que tiene acceso el manager y el HRBP. Ambas herramientas son voluntarias para los empleados, menos para los Key Talent, que son obligatorias. En esta organización entienden por Key Talent a las personas que tienen altos niveles de rendimiento y alto potencial para promocionar, por este motivo, gozan de más oportunidades en formación y promoción (Tabla 12).
Los técnicos de RRHH nos explican que el manager es el responsable de observar si un empleado tiene o no ajustado su nivel salarial respecto a sus funciones. En este sentido, el manager es el responsable de transmitir al HRBP cualquier incidencia relacionada con el salario de su equipo (Tabla 11).
Los managers nos indican que RRHH realiza una encuesta de clima llamada GPS dónde se analiza cómo perciben los empleados la retribución que reciben. También nos explican que si un empleado de su equipo pide un cambio de retribución, y su manager en cuestión considera que es justificado, lo transmite a RRHH. Cuatro de los trabajadores comentan que la organización ha gestionado bien su remuneración. Mientras que otros cuatro han mencionado que la organización no ha gestionado bien sus necesidades (Tabla 11).

En relación al resto de empleados, el manager es el responsable de realizar una nominación a la persona como posible Key Talent, y se inicia un proceso de validación. Otro tipo de clasificación, es la llamada Matriz de Diferenciación de Liderazgo, aplicada para los niveles directivos, dónde las personas son clasificadas a partir de dos ejes: el rendimiento (qué) y el potencial (cómo). De este modo, la organización es consciente del potencial de las líneas directivas.
Los managers indican que son los responsables de atender las expectativas de desarrollo de los empleados y de comunicar a RRHH cuándo alguien quiere cambiar de puesto de trabajo. También comunican a otros managers y a RRHH cuando consideran, según su criterio, que un empleado estaría mejor en otro puesto de la organización (Tabla 12).
En este sentido, también indican que hay una bolsa interna de trabajado dónde los trabajadores pueden entrar en procesos de selección.
Cuatro trabajadores afirman que la organización les ha gestionado bien sus necesidades y les ha ofrecido promoción. Mientras que otros cuatro explican que la organización no gestionó bien sus necesidades, ya que no gestionó bien la promoción o la oportunidad de traslado (Tabla 12).
En relación a los managers, indican que dan libertad a sus equipos para organizar su jornada laboral como les vaya bien, lo único que piden como contrapartida es que se cumplan los objetivos marcados (Tabla 13).
En relación a las entrevistas de los trabajadores, cuatro afirman que la organización les ha ofrecido flexibilidad para hacer vacaciones, tener un horario más flexible o cogerse un día libre. Y una trabajadora ha mencionado que le han gestionado mal la conciliación laboral y personal; los otros tres no hacen mención explícita a ello (Tabla 13).

Los técnicos de RRHH explican que la organización es conocedora del cambio de expectativas de los trabajadores a través de herramientas como Talent Plus Online o IDP, dónde el trabajador puede indicar qué expectativas profesionales tiene y el manager es el responsable de gestionarlas. Estas herramientas señaladas son de uso voluntario para la gran mayoría de empleados (Tabla 14).
Los managers indican que son responsables de transmitir al equipo las oportunidades reales que la organización les ofrece. Señalan que hay diferencias entre las expectativas de los jóvenes, que aspiran a promocionar y se pueden llegar a frustrar y a abandonar la organización en caso de que esto no suceda, con las de los más adultos, que buscan estabilidad (Tabla 14).

Todos los trabajadores comunican que sus expectativas se han ido modificando a lo largo de su carrera profesional. Mientras que cuatro afirman que la organización ha gestionado bien estos cambios, otros cuatro aseguran que la organización no les ha ofrecido las oportunidades que ellos esperaban (Tabla 14).
También indican que disponen de formaciones voluntarias para aprender a ser buenos líderes, aunque dos de ellos reconocen no haber realizado ninguna formación voluntaria (Tabla 15).
Cinco de los trabajadores coinciden en señalar que el manager debería recibir formación de cómo gestionar correctamente a un equipo; mientras que los otros tres piensan que deberían hacer una formación relacionada con la gestión del tiempo y la organización en el entorno de trabajo (Tabla 15).

Los técnicos de RRHH nos indican que la compañía cuida el compromiso de sus trabajadores con el fin de retener el talento. Por ello, empoderan al manager para que gestione el desarrollo de su equipo y todas sus expectativas, a la vez que responsabilizan al trabajador de su propio desarrollo y formación. De la organización destacan los valores de transparencia, flexibilidad, humanidad, cultura del rendimiento y gestión del talento (Tabla 16).
Los managers nos explican que la filosofía de la organización se rige por la transparencia y la comunicación abierta en relación a las oportunidades de desarrollo que la organización puede ofrecer a sus empleados. Como managers deben saber transmitir adecuadamente las posibilidades reales a las personas de su equipo y escuchar siempre sus inquietudes.
Percepción del sistema de evaluación del desempeño
Los técnicos de RRHH indican que para evaluar el rendimiento hay un proceso estándar llamado PDP. Esta evaluación se realiza mediante tres reuniones anuales entre el manager y el trabajador. En estas reuniones se fijan tres objetivos de negocio y uno de desarrollo, así como qué acciones correctivas o formativas son necesarias para que el empleado logre sus metas. También se realiza el IDP para conocer las expectativas de desarrollo.
Para los niveles WL 2,3 y 4 se realizan reuniones de un Comité, formado por managers y RRHH, dónde los managers presentan las puntuaciones de su equipo y se habla de cada empleado (Tabla 17).
Los managers indican que en estas reuniones PDP hacen uso de unas plantillas donde queda reflejada la conversación mantenida con el empleado. Éstos señalan que es un espacio dónde se analizan los objetivos y se da un feedback al empleado. Además, indican que casi nunca realizan el IDP, ya que es voluntario para el nivel de su equipo.

Los trabajadores entienden que en la evaluación del desempeño se evalúa si han logrado los objetivos y cómo lo han hecho. Algunos trabajadores creen que es una herramienta para promocionar o tener un salario más elevado.
Mientras que otros piensan que este proceso no tiene ninguna importancia dentro de la empresa. Los técnicos de RRHH afirman que las herramientas IDP y Talent Plus Online, son opcionales para todos los trabajadores, pero en el caso de los Key Talent es obligatorio su uso. Esta política tiene el objetivo de cuidar las preferencias de desarrollo y los planes de carrera de los Key Talent, con la finalidad de retener el talento; por lo tanto, les ofrecen más oportunidades de formación y promoción. También el PDP es opcional para el WL 1, aunque normalmente se realiza. Finalmente, el WL 3 y 4 son los únicos clasificados en la Matriz de Diferenciación de Liderazgo (Tabla 18).

Los managers afirman que los documentos de los Key Talent resultantes de las herramientas IDP y Talent Plus, son los únicos que son firmados por la organización como símbolo de compromiso de invertir dinero con ese empleado (tanto a nivel de formación como de proyectos). También explican que sus equipos son del nivel WL 1, y, por ese motivo, no realizan las reuniones del Comité para hablar de sus equipos (Tabla 18).

En las entrevistas de los trabajadores podemos encontrar que cuatro de ellos afirman que hay equidad dentro de la empresa, y cuatro creen que depende del propio rendimiento/ potencial la empresa té ofrece más o menos oportunidades (Tabla 18).
Discusión
Una vez analizadas las catorce entrevistas realizadas a los diferentes managers, técnicos de RRHH y trabajadores, hemos adquirido un prisma holístico sobre la gestión del contrato psicológico en una organización multinacional que, como toda organización actual, se encuentra sumida en un entorno social, económico y cultural incierto, cambiante y eminentemente tecnológico (Castilla, 2013. Selva, & Tresserra, 2014). El análisis de las diferentes categorías vislumbra la ausencia de un discurso unificado sobre la gestión del contrato psicológico. Mientras que los técnicos de RRHH indican un conjunto de espacios, herramientas y procesos de gestión del contrato psicológico (Rousseau, & Parks, 1993. Rousseau, 2004), algunos managers y trabajadores los desconocen o no los utilizan en su día a día.
Los técnicos de RRHH señalan como espacios formales para la gestión de expectativas el PDP, el IDP y el Talent Plus. Sin embargo, dichas herramientas son voluntarias para una parte de la organización. Las reuniones PDP están destinadas principalmente al rendimiento del empleado y a la gestión de objetivos de negocio. El uso de esta herramienta es voluntaria para los trabajadores del WL1, aunque se ha observado que la mayoría de managers y trabajadores de este nivel hacen uso de la misma. Las herramientas IDP y Talent Plus se usan para expresar deseos y expectativas de desarrollo del empleado. Estas herramientas son voluntarias para todos los niveles de empleados menos para las personas designadas como Key Talent. Los documentos resultantes de estos últimos reciben un trato diferencial por parte de la organización ya que son firmados por directores y vicepresidentes como símbolo de compromiso entre la organización y el plan de carrera del empleado, lo que estimula la motivación, implicación y compromiso de dichos empleados. De este modo, los Key Talent gozan de más oportunidades de formación y promoción que el resto de empleados.
Otro diferencial son las reuniones de Comité realizadas por managers, RRHH y directores, con el fin de valorar la situación de cada empleado. Estas reuniones se celebran tan sólo para niveles WL 2, 3 y 4. Además, en las líneas directivas WL 3 y 4 se utiliza la Matriz de Diferenciación de Liderazgo de forma exclusiva, para clasificar a los empleados según su rendimiento y potencial (detección de posibles Key Talent). El sistema de detección de talento (Pamias et al., 2009) en el resto la organización es responsabilidad de los managers, los cuales deben detectar dicho potencial y realizar nominaciones en caso de posibles Key Talent en sus equipos.
RRHH establece, además, la encuesta de clima GPS como espacio formal para atender a las expectativas de los empleados, no sólo sobre desarrollo y formación, sino también sobre remuneración, conciliación, managers, valores y estrategia de la organización, entre otros. Sin embargo, la encuesta es opcional y se distribuye una vez cada dos años.
Se ha observado el uso de espacios informales por parte de empleados y managers para la expresión de expectativas e inquietudes (Rousseau, 2004. Rousseau et al., 2006). Estos espacios son protagonizados por el manager y el trabajador; es decir, ambos pueden iniciar la interacción.
En esta organización, RRHH da soporte a los managers para que estos últimos gestionen el contrato psicológico directamente con el empleado; de los managers depende la creación de espacios de calidad. Se ha observado a managers que, por iniciativa propia, realizan reuniones mensuales o llamadas telefónicas semanales para escuchar las inquietudes profesionales y personales de su equipo. También se han detectado managers que no se reúnen con sus equipos más que en las tres reuniones anuales de PDP. Así, en función de las habilidades y personalidad del manager, la calidad de los espacios de interacción puede ser distinta.
Se ha detectado un discurso positivo y concurrente sobre los valores de la organización, tanto en empleados como en managers y RRHH. Se relatan valores como la transparencia, la humanidad y la confianza, sin embargo, pueden darse situaciones en las que algunos valores se contrapongan con la vivencia real de las personas que forman la organización. Un ejemplo de lo anterior es el caso de un trabajador que empezó indicando su satisfacción con la formación ofrecida por la compañía y de la preocupación de ésta última por sus empleados. Sin embargo, minutos más tarde reconoció su descontento por no haber recibido formación en inglés al ser innecesaria para su puesto, desestimando la organización su interés personal. Otro ejemplo es el caso de un trabajador que relata tener confianza absoluta y una comunicación abierta y transparente con su manager. Pero más adelante en la entrevista, reconoce no haberle comunicado su descontento respecto a su retribución.
En este estudio, y en consonancia con otros autores (Ng, & Feldman, 2008. Ng et al, 2010), se ha observado cómo la mayoría de entrevistados/as expresaron una clara diferencia entre las expectativas de los jóvenes y la de los veteranos, en relación al desarrollo y plan de carrera dentro de la organización. Los jóvenes se muestran más ambiciosos y buscan oportunidades de crecimiento (Ng et al., 2010); mientras que los veteranos anhelan estabilidad y seguridad (Ng, & Feldman, 2008). Es por ello que hay jóvenes que abandonan la organización cuando ésta no les puede ofrecer los planes de carrera que desean.
Otro aspecto a resaltar es el empoderamiento de los managers por parte de la organización. En ellos convergen funciones de negocio y funciones de RRHH. Además, en la organización destaca la importancia de los managers en la gestión de las personas; es por ello que la compañía invierte esfuerzo, tiempo y dinero para su formación. Sin embargo, la única formación obligatoria para los managers es una sesión de tipo informativo sobre el funcionamiento de las herramientas de evaluación para los empleados. De tal modo que la formación de liderazgo y de habilidades para la gestión de personas está sujeta a la voluntariedad de cada uno. En este sentido, los propios trabajadores recomiendan mejorar la formación de los managers para optimizar la gestión de sus equipos.
Conclusiones
A lo largo del estudio se ha identificado desajustes entre el discurso y las acciones que se llevan a cabo en relación al contrato psicológico. En esta organización, la mayoría de espacios destinados a la gestión del contrato psicológico son de tipo informal, lo que nos lleva a reflexionar si estos espacios son realmente adecuados y de calidad. El éxito de la gestión del contrato psicológico depende en buena parte de las habilidades, la iniciativa y la voluntad tanto del empleado como del manager.
En relación a los espacios formales, mucho menores, el nivel de compromiso de la organización con ciertos empleados sesga la gestión del contrato psicológico. Únicamente existe un compromiso real entre empleado y organización en el caso de los Key Talent (los únicos que reciben ofertas I-deals o personalizadas), siendo realmente los únicos espacios efectivos. Esto fomenta la no equidad interna de la gestión del contrato psicológico. Esto puede explicar el hecho de que la gran mayoría de managers y empleados realicen las reuniones PDP sin tratar las IDP, teóricamente incluidas dentro de las mismas. Justamente, el PDP se relaciona con el rendimiento y el negocio, mientras que el IDP se relaciona con la gestión de expectativas de desarrollo de los empleados. Pero, al no representar este último un compromiso real, entra en desuso para la mayoría de empleados. Se observa el mismo efecto con la herramienta Talent Plus, de acceso para todos los empleados pero utilizada por muy pocos (a excepción de los Key Talent).
Los diferentes empleados entrevistados infravaloran los espacios formales, a diferencia de cómo se perciben desde RRHH, y enfatizan el uso de los espacios informales con sus managers para expresar sus necesidades y gestionar el contrato psicológico. A pesar de que esta organización lleva muy interiorizada la cultura del rendimiento, la gestión del talento parece un laberinto secreto; sólo unos pocos la conocen, saben cuál es el recorrido y se benefician de ella.
En este sentido, y a modo de recomendaciones prácticas, destacamos la importancia de gestionar el contrato psicológico de todos los empleados, independientemente de su rendimiento y potencial. Todos los puestos de trabajo deben ser productivos y no debe olvidarse que los beneficios de una correcta gestión del contrato psicológico repercuten a toda la organización. Por ello, la gestión de talento no debe de ser exclusiva para las personas más talentosas sino que debe generalizarse para favorecer el desarrollo de todos los empleados, teniendo en cuenta que los líderes, sin un buen equipo, no son efectivos.
Esta organización dispone de múltiples líneas de negocio de productos diferentes en el mercado y tiene la ventaja de poder ofrecer planes de carrera retadores. Es decir, ante este abanico de posibilidades deberían ofrecerse promociones o movilidades de diferente tipo, horizontales, por ejemplo, que retasen a los distintos empleados y ofrecieran empleabilidad. De este modo, podrían habilitar espacios formales de gestión del contrato psicológico para todos los empleados realmente efectivos, favoreciendo ofertas personalizadas I-deals que representarán un compromiso entre el trabajador y la organización.
En relación a los managers, en esta organización y en cualquier otra, es necesario asegurar la adquisición de habilidades suficientes para la gestión de expectativas, creencias y emociones de su equipo. En una organización, no solo es importante especificar qué espacios y herramientas existen para la gestión del contrato psicológico, sino también quienes son los actores responsables de su gestión. Una vez identificados, es imprescindible dotarlos de las habilidades necesarias para gestionar el contrato psicológico con efectividad.
En relación a RRHH en esta organización, a pesar de presentar muchas funciones diseminadas en los managers, es necesario que tenga un papel más decisivo en la gestión de su personal. En este caso concreto, además, confluye que es el departamento con menos personal (con diferencia) y está muy alejado de la realidad de las personas, lo cual conlleva a no ser conscientes de muchas de las necesidades que existen.
En definitiva, si la organización quiere alinear su capital humano con la estrategia de la organización, será necesario establecer una cultura organizacional donde se gestionen las creencias, expectativas y emociones de todas las personas, y esto es una inversión a largo plazo.
Referencias
Argyris, C. (1960). Understanding organizational behavior. London: Tavistock Publication.
Bargsted, M. (2011). Estrategias para la atracción y retención de talentos en época de crecimiento económico. Conferencia dictada en la Escuela de Psicología de la Universidad del Norte, Antofagasta, Chile, Abril.
Castilla, A. (2013). Optimización del talento en las organizaciones: Gestión por expectativas. Tesis Doctoral. Barcelona: Universidad Autónoma de Barcelona.
García, O. (1983). La administración por objetivos. Cuadernos de Administración, 6(8), 45-60.
Herriot, P. & Pertenton, C. (1997). Facilitating new deals.Human Resource Management Journal, 7(1), 45-55
Ng, E., Schweitzer, L. & Lyons, S. (2010). New generation, great expectations: A field study of the millennial generation. Journal of Business Psychology, 25(2), 281-292
Ng, T. & Feldman, D. (2008). Can you get a better deal elsewhere? The effects of Psychological Contract replicability on organizational commitment over time. Journal of Vocational Behavior, 73, 268-277.
Pamias, K., Martínez, M. & Pérez, J. (2009). Respuestas a la insatisfacción laboral y el efecto moderador del contrato psicológico, el locus de control, la vinculación psicológica con el trabajo y otras variables situacionales. Revista Interamericana de Psicología Ocupacional, 28(1), 16-30.
Reyes, Y. & Martínez, I. (2004). Los contratos psicológicos: sus efectos en los resultados de las organizaciones. Cartagena, Colombia: Universidad Politécnica de Cartagena.
Rousseau, D. (2004). Research edge: Psychological contracts in the workplace: Understanding the ties that motivate. The Academy of Management Executive, 18, 120-127.
Rousseau, D., Ho, V. & Greenberg, J. (2006). I-deals: Idiosyncratic terms in employment relationships. Academy of Management Review, 31(4), 977-994.
Rousseau, D. & Parks J. (1993). The contracts of individuals and organizations. Research in Organizations Behavior, 15, 1-43.
Selva, C. & Tresserra, O. (2014). Flexibilidad global, sinécdoque de progreso. Athenea Digital, 14(2), 197-202.
Taylor, S. & Bogdan, R. (1987). Introducción a los métodos cualitativos de investigación: La búsqueda de significados. Barcelona: Paidós.