Supuestos epistemológicos en corrientes psicoterapéuticas fundamentales: Una propuesta metodológica
Epistemological assumptions in fundamental psychotherapeutic currents: A methodological proposal
Supuestos epistemológicos en corrientes psicoterapéuticas fundamentales: Una propuesta metodológica
Interdisciplinaria, vol. 38, núm. 2, pp. 149-166, 2021
Centro Interamericano de Investigaciones Psicológicas y Ciencias Afines

Recepción: 07 Noviembre 2019
Aprobación: 25 Febrero 2021
Financiamiento
Fuente: Agencia Nacional de Investigación y Desarrollo de Chile (ANID)
Resumen:
El presente artículo pretende ser un punto de convergencia en dos áreas de relevancia para las ciencias humanas: la psicología y la filosofía, mediante la presentación de una propuesta metodológica que permita la develación de supuestos epistemológicos presentes en las corrientes psicoterapéuticas fundamentales. La filosofía de la psicología se presenta como el contexto teórico general que rige la propuesta, y dentro de ella se delimita una línea de investigación específica denominada “epistemología de la psicoterapia”, cuyo foco es la develación de los supuestos epistemológicos presentes en teorías psicoterapéuticas. Se desarrolla una propuesta metodológica basada en la hermenéutica analógica que converge en un modelo de análisis que permite develar tales supuestos epistemológicos. La propuesta se fundamenta en torno a su relevancia epistemológica y psicoterapéutica, en congruencia con los intereses de la American Psychological Association (APA). Finalmente se presenta un ejemplo de aplicación del modelo. A modo de cierre, se exhiben algunas reflexiones en torno a los desafíos e implicancias en la práctica psicoterapéutica de la propuesta.
Palabras clave: epistemología, psicoterapia, hermenéutica analógica, psicología, filosofía.
Abstract:
This article aims to be a point of convergence in two areas of relevance to the human sciences: psychology and philosophy. This is achieved through the presentation of a methodological proposal that allows the unveiling of the epistemological assumptions present in the fundamental psychotherapeutic currents. The general theoretical context of the proposal is based on the philosophy of psychology. This focuses on the investigation of the philosophical foundations of psychology. Such foundations can be diverse: ethical, aesthetic, logical, semantic, ontological or epistemological, the latter being central to the development of the proposal. Within the philosophy of psychology, a particular line of research is developed that is theoretically situated in an area of philosophy - epistemology - and in an area of psychology - psychotherapy -, converging in the epistemology of psychotherapy, which grants the particular framework. The epistemology of psychotherapy focuses on the study and critical reflection of the foundations of knowledge in the psychotherapeutic discipline. Research from this line has been approached mainly from three perspectives: (1) from the client, as a personal structure, (2) from the process, as a branch of scientific psychology and (3) from the representations of the psychotherapist. This article proposes the development of a fourth perspective: one that is centered on theories, or in other words, on the epistemological assumptions present in the fundamental psychotherapeutic currents. This task is seen pending in the literature, so an analysis model is proposed that allows uncovering such assumptions in the fundamental psychotherapeutic currents. The foundation of the proposal lies around its epistemological relevance, relative to the construction of knowledge in psychotherapy and the study of the theories through which the reality of the client is known. It also has psychotherapeutic relevance, around the contribution that the epistemology of psychotherapy can give to studies on effectiveness in the discipline. Furthermore, it is presented consistent with the research interests of the Society for Theoretical and Philosophical Psychology (STPP), division 24 of the American Psychological Association (APA). The central constructs of the model are: (1) the epistemological-type philosophical assumptions, which will be considered, in general, as the philosophical assumptions related to the study of the nature, scope and validity of human knowledge (rationalism, empiricism, pragmatism, positivism, positivism logical, phenomenology, hermeneutics, critical theory and configurationism, among others); and (2) the fundamental psychotherapeutic currents that will correspond to the psychodynamic, cognitive-behavioral, humanistic-existential and systemic approach, understood exclusively from their role in psychotherapy. For the unveiling of the epistemological assumptions present in the fundamental psychotherapeutic currents, a methodological proposal is developed based on the analogical hermeneutics of Mauricio Beuchot. This converges into a model of analysis, or interpretative network, that allows us to uncover such assumptions by elaborating a hermeneutical question, a hermeneutical answer, and a series of interpretative arguments that support it. Finally, an example of the application of the model around the humanist-existential current is presented in order to clarify its development and implementation. By way of closing, some reflections are presented around (1) the challenges and implications in the psychotherapeutic practice of the proposal; (2) to the various research possibilities that can be generated with its application and; (3) to the contributions that philosophy can give to psychotherapy.
Keywords: epistemology, psychotherapy, analogical hermeneutics, psychology, philosophy.
Introducción
Las ciencias humanas, escenario y contexto de desarrollo de este escrito, se definen como un grupo de ciencias y disciplinas que tienen como objeto de estudio al ser humano y sus manifestaciones (Cassirer, 1964). Ciñéndose a tal definición, es difícil pensar en algo más inherente al ser humano que su sufrimiento o dolor, entendiéndolo, con fines prácticos, como cualquier emoción, percibida como displacentera por la persona que la padece, que influye negativamente en la cotidianidad de su vivir. Para su abordaje o alivio, históricamente, las personas han recurrido a diversas fuentes como sacerdotes, curanderos, el conocimiento indígena, la medicina oriental, la cultura popular, los amigos, y un largo etcétera. Sin embargo, por varias décadas el abordaje profesional del dolor humano como disciplina, por excelencia, ha estado en manos de la psicología y, particularmente, en la psicoterapia.
Filosofía y psicología, como campos de conocimiento de las ciencias humanas, se dan cita en este texto. Su convergencia no representa novedad, ya que históricamente ambas disciplinas formaban una sola. Para Szasz (1994):
“la psicología –y la psiquiatría, como rama– mantuvo una estrecha relación con la filosofía, al menos hasta las postrimerías del siglo XIX. Desde entonces, los psicólogos se han considerado científicos empíricos, y se supone que sus métodos y teorías no difieran de las del físico o el biólogo” (p. 21).
Así, pretende alejarse, de tal forma, de las abstracciones y dificultades de validación empírica que supondría la filosofía, aferrándose sustancialmente al eslabón positivista de la ciencia. Positivismo que, paradojalmente es, en sí mismo, una postura filosófica.
Aun cuando estos dos campos de conocimiento –filosofía y psicología– han seguido veredas distintas, en la actualidad se presentan algunas señales de vinculación entre ellos. Primero, en el ámbito de las ciencias cognitivas, en las que se aprecia la más evidente relación entre psicología y filosofía (Braun, 2005), además de otras disciplinas como la lingüística, la antropología, la inteligencia artificial y las neurociencias (Puente, 2015). Segundo, ambas disciplinas convergen, también, en la denominada filosofía de la psicología, que conforma el campo de conocimiento general del que se desprende este artículo.
El norte de este escrito es invitar a la unión de estas dos disciplinas, en función de la nutrición mutua de ambos campos de conocimiento, dando cuenta de que no son excluyentes, sino más bien complementarios. Para tal efecto, en primer lugar se presenta el contexto general de la propuesta dado por la filosofía de la psicología y, posteriormente, se presenta una línea de investigación particular denominada “epistemología de la psicoterapia”, centrada, para los fines de este artículo, en los supuestos filosóficos de tipo epistemológicos que subyacen a las teorías psicoterapéuticas fundamentales. Luego de proveer de los fundamentos de la propuesta, y dado que en la actualidad no existe una metodología para la identificación y develación de tales supuestos, se presenta una propuesta metodológica basada en la hermenéutica analógica.
Por consecuencia, y además de fundamentar la epistemología de la psicoterapia como línea de investigación, el objetivo central de este artículo es ofrecer un modelo, fundamentado en la hermenéutica analógica, que permita analizar los supuestos filosóficos de tipo epistemológico presentes implícita o explícitamente en las teorías o corrientes psicoterapéuticas fundamentales.
Filosofía de la psicología
La filosofía de la psicología es un estudio filosófico de la psicología (Bunge y Ardila, 2002), en el que el primer campo de conocimiento se sitúa al servicio del segundo. Por tanto, la filosofía de la psicología es una investigación de los fundamentos filosóficos de la psicología (Bermúdez, 2005). Como es sabido, la filosofía es un campo de conocimiento heterogéneo que abarca, o está compuesto por diversas subdisciplinas o campos de estudio. Cada uno de ellos, plantean Bunge y Ardila (2002), estarían al servicio de la psicología. En sentido estricto existiría una ética, una estética, una lógica, una semántica, una ontología y una epistemología de la psicología, entre otras, y esta última es central para el desarrollo de este artículo, por lo que tendrá especial énfasis con posterioridad. Angarita (2009) agrega que los supuestos filosóficos presentes en la psicología pueden ser principal, aunque no únicamente:
“(…) ontológicos, relativos al concepto de mundo, naturaleza y realidad que se maneja; epistemológicos, respecto al concepto de ciencia y validez del conocimiento que se asume; antropológicos: en torno al concepto de hombre que se tiene y ético-políticos: respecto a los valores individuales y sociales a los cuales se adhiere un paradigma específico” (p. 88).
Existe consenso entre algunos investigadores respecto a los principales desarrollos e investigaciones en torno a la filosofía de la psicología. Estos convergen sustancialmente en (1) la reflexión y análisis epistemológico del estatuto científico de la psicología –tomando aquella concepción de epistemología centrada casi exclusivamente en el conocimiento de tipo científico de la psicología– y (2) en la interacción entre filosofía y la psicología con respecto al estudio de la cognición –es decir, en torno a las ciencias cognitivas– (Bermúdez, 2005; Braun, 2005; Bunge y Ardila, 2002; Campo-Redondo, 2004; Esteban, 2015, 2016; Flórez Alarcón, 2003; Guyon, Kop, Juhel y Falissard, 2018; López, 2014; Loredo, 2008; Osorio, 2009; Rodríguez, 2011; Silva, 2011; Zabala, 2007).
Algunos fundamentos filosóficos han sido explicitados y reconocidos en la constitución y desarrollo de algunos enfoques teóricos en psicología. El psicoanálisis ha sido una teoría ampliamente relacionada con los supuestos filosóficos que la constituyen, como: la hermenéutica (Herbert, 2016), el romanticismo (Días, 2013; Godínez, 2017), el naturalismo y materialismo (Salcedo, 2009; Vivas, 2018), la metafísica (Popper, 1985), la racionalidad práctica o phrónesis aristotélica (Clavel de Kruyff, 2004), la fenomenología de Husserl (Summers, 2015), el concepto de “deseo” de Platón y Aristóteles (Castellanos, 2011), el materialismo dialéctico (Reich, 1989) o el existencialismo (Frankl, 2014), por referir algunos ejemplos. Por su parte, los supuestos filosóficos presentes en las teorías conductistas se relacionan con el positivismo lógico (González-Rey, 2009), con el materialismo filosófico (Esteban, 2016) o con el determinismo y ambientalismo antropológico (Angarita, 2009). Las teorías humanístico-existenciales presentan supuestos filosóficos esencialmente en relación con el existencialismo (Tobías y García-Valdecasas, 2009) y la fenomenología (Riveros, 2014). Finalmente, algunas teorías sistémico-narrativas han explicitado algunos supuestos respecto a la ontología del lenguaje de Heiddeger y Ortega y Gasset (Zlachevsky, 2015) y a los postulados posmodernos de Focault y Derridá (White, 2015), entre otros.
Si bien existe amplia literatura que relaciona a la filosofía con la psicología, así como diversas referencias en torno a filosofía y teorías psicoterapéuticas, el espectro de análisis en torno al tema es difuso. Por su parte, el análisis filosófico específico de las teorías psicoterapéuticas, o corrientes psicoterapéuticas fundamentales, es escaso (Angarita, 2009), particularmente, desde los supuestos epistemológicos que las sustentan implícitamente, los cuales se han desarrollado casi exclusivamente en torno al estatus científico de la psicología. Del mismo modo, las sistematizaciones de tales supuestos epistemológicos por cada corriente teórica son limitadas, la cual se configura como una tarea pendiente que se aprecia escasamente abordada en la literatura.
Por consiguiente, esta investigación pretende responder a tal necesidad, mediante la presentación de un modelo que contribuya al análisis de los supuestos filosóficos, particularmente los de tipo epistemológico, presentes en las corrientes psicoterapéuticas fundamentales. Así, se sitúa teóricamente en un área de la filosofía –la epistemología– y en un área de la psicología –la psicoterapia–, para confluir en una línea específica de investigación: la epistemología de la psicoterapia.
Epistemología de la psicoterapia
La epistemología de la psicoterapia se centra en el estudio y la reflexión crítica de los fundamentos del conocimiento en la disciplina psicoterapéutica. La investigación desde esta línea se ha abordado principalmente desde tres focos o perspectivas (Campo-Redondo, 2004).
El primer foco –epistemología de la psicoterapia centrada en el consultante– pone la epistemología en un plano personal e individual, y la considera como un cuerpo o red de supuestos o premisas habituales con los que la persona conoce y entiende el mundo que le rodea. Esta concepción de la epistemología como estructura de carácter personal configura lo que Bateson (1979) denominó “epistemología de la psicoterapia”, aludiendo a la nueva estructura de conocimiento que logra una persona al llevar a cabo un proceso psicoterapéutico.
El segundo foco –epistemología de la psicoterapia centrada en el proceso– se sitúa como una rama de la psicología como ciencia. Es decir, se centra en los fundamentos que rigen el proceso de conocer entre el sujeto investigador o científico (psicoterapeuta) y el objeto de investigación (el ser humano en proceso de psicoterapia). Los dilemas que se discuten desde esta perspectiva se centran en el objeto de investigación, quien es también un sujeto, por tanto, es relevante para la metodología. Al considerar al objeto de investigación como objeto (pasivo), la psicoterapia podría beneficiarse con la metodología de las ciencias naturales. Sin embargo, si se considera un sujeto (activo), esta metodología podría no dar abasto (Campo-Redondo, 2004). Por otra parte, también se reflexiona dentro de este enfoque sobre si el objeto de estudio de la psicoterapia es el proceso interactivo entre los participantes –postura más parsimoniosa– o algún elemento particular de este.
El tercer foco pone el acento en el psicoterapeuta –epistemología de la psicoterapia centrada en el terapeuta–, y focaliza su interés en las representaciones que este tiene con respecto al mundo del consultante. Es decir, el foco está puesto en los fundamentos a la base de la interpretación que tiene el terapeuta del problema del consultante, así como del ámbito que aborda o prioriza para llevarla a cabo. Campo-Redondo (2004) ilustra esta tercera interpretación de la epistemología de la psicoterapia en analogía con el método científico, estableciendo que: (1) el psicoterapeuta se basa en un cuerpo de conocimientos o teorías –también en su propio sistema de creencias y significados– para escoger y preferir un área de la vida del consultante; (2) formula una hipótesis consecuente con el sistema teórico que lo sustenta; y (3) se la presenta al consultante. Este puede aceptarla y continuar con el proceso, o rechazarla, con lo cual se debe formular otra hipótesis que otorgue un sentido o significado más cercano a la experiencia que el paciente vive.
El estilo epistémico o la forma en que las personas conocen (particularmente los psicoterapeutas) podría ser incorporado en esta definición de la epistemología de la psicoterapia. Con respecto a ello, Pepper (1942) sugirió cuatro formas diferentes de ver el mundo y organizar la experiencia: el formismo, el mecanicismo, el contextualismo y el organicismo. Por su parte, la teoría del conocimiento de Royce (Royce, 1964; Royce y Powell, 1983) plantea la existencia de tres clases fundamentales de conocimiento o estilos epistémicos: el racionalismo, el empirismo y el metaforismo. Se suman a ellos los aportes de Mahoney y Gabriel (1987) en torno a la epistemología racionalista y constructivista en psicoterapia. Tales estilos epistémicos, estudiados en el psicoterapeuta, se han relacionado con diversos ámbitos de la psicoterapia, como las teorías, estilos psicoterapéuticos o técnicas de intervención (Aksoy, 2005; Saferstein, 2006).
Se ha referido que la epistemología de la psicoterapia puede ser entendida desde tres perspectivas: (1) desde el consultante, como estructura de carácter personal; (2) desde el proceso, como una rama de la psicología científica; y (3) desde las representaciones del psicoterapeuta. Sin embargo, se considera necesario precisar sobre una cuarta perspectiva, que es la que otorga el norte a este escrito: aquella que está centrada en los supuestos epistemológicos de las teorías psicoterapéuticas.
Desde la perspectiva de las representaciones del psicoterapeuta, se mencionó cómo las teorías psicoterapéuticas, o el corpus de conocimiento que este tenga, permitirá la emergencia de hipótesis o explicaciones de lo que le ocurre a un paciente. Pero ¿cómo están formuladas estas teorías psicoterapéuticas con las que se conoce y da cuenta del sufrimiento del ser humano? ¿Cuáles son sus fundamentos o sustentos? Las reflexiones sobre estas preguntas conforman el desarrollo de esta cuarta perspectiva.
Existe una deuda con el análisis filosófico específico de las teorías psicoterapéuticas desde la epistemología de la psicoterapia. Por lo tanto, la innovación planteada aquí se centra en el desarrollo de la epistemología de la psicoterapia desde la perspectiva de las corrientes psicoterapéuticas fundamentales (o teorías) y de los supuestos filosóficos de tipo epistemológico que las constituyen, configurando un cuarto foco de investigación y ofreciendo un modelo para su develación.
Fundamentación de la propuesta metodológica
Antes de continuar, es necesaria una delimitación conceptual de los constructos centrales que constituyen la propuesta. Primero, los supuestos filosóficos serán entendidos como aquellos conceptos, ideas o teorías desarrollados en algún área de la filosofía, que mediante la interpretación sean considerados como elementos esenciales en la constitución de teorías psicoterapéuticas o algún ámbito de ellas, y que las sustenten ya sea de forma implícita o explícita. Los supuestos filosóficos de tipo epistemológico serán considerados, en general, como los supuestos filosóficos relativos al estudio de la naturaleza, alcance y validez del conocimiento humano (Otero y Gibert, 2016). En particular, se considera la clasificación epistemológica propuesta por Ortiz (2015) como referencia principal –aunque no se limita a ella–, la cual establece los siguientes paradigmas epistemológicos: el racionalismo, el empirismo, el pragmatismo, el positivismo, el positivismo lógico, la fenomenología, la hermenéutica, la teoría crítica y el configuracionismo. Para los fines de este artículo, y en congruencia con sus raíces etimológicas, el paradigma será entendido como perspectiva. Por lo tanto, y tal como plantea Cifuentes-Muñoz (2019a), “paradigma implicará –en términos generales y previo a la reformulación del concepto propuesto por Kuhn– una manera de percibir, organizar o interpretar la realidad” (p. 54).
Segundo, las corrientes psicoterapéuticas fundamentales (Boswell et al., 2014; Feixas y Miró, 1993; Kriz, 2012; Rodríguez, 2018; Wachtel, 2014) corresponden a la aproximación psicodinámica, cognitivo-conductual, humanista-existencial y sistémica. A pesar de que no representen exactamente lo mismo, se considerará indistintamente el constructo de corrientes psicoterapéuticas fundamentales, los conceptos de teoría, escuela, modelo, abordaje y enfoque psicoterapéutico. Estos serán entendidos exclusivamente desde su rol en la psicoterapia.
La propuesta metodológica se fundamenta en la premisa de que la mayoría de las teorías, de uno u otro modo, explícita o implícitamente, poseen supuestos filosóficos que las sustentan. Frente a ello, Angarita (2009) refiere que “todas las disciplinas científicas tienen su origen histórico e intelectual en la filosofía (...) los presupuestos sobre los que se construye cualquier ciencia en general y cualquier paradigma científico en particular son de carácter filosófico” (p. 82). De tal manera, la psicología en general y la psicoterapia en particular no están exentas de tales supuestos filosóficos aunque no sean explícitamente reconocidos o aceptados por los psicoterapeutas. Bunge y Ardila (2002) agregan: “lo sepan o no, les guste o no, los psicólogos se basan en y utilizan una cantidad de ideas filosóficas, sobre todo ideas acerca de la naturaleza de la mente y la ciencia” (p. 13). En base a ello es posible describir algunos puntos de convergencia en cuanto a la justificación –pertinencia y relevancia– de la propuesta.
¿Por qué es relevante y pertinente proponer un modelo que tenga por objetivo analizar los supuestos epistemológicos presentes en las corrientes psicoterapéuticas fundamentales? Primero, porque es relevante para la construcción del conocimiento en psicoterapia. Como se refirió en el apartado anterior, los supuestos filosóficos de teorías psicoterapéuticas configuran un cuarto foco o interpretación de lo que se ha denominado epistemología de la psicoterapia. Por consecuencia, su develación tiene como fundamento la reflexión sobre cómo se construye el conocimiento en tal disciplina, es decir, “cómo se conoce lo que se conoce” y cómo se actúa en consecuencia a lo que se conoce (Cifuentes-Muñoz, 2019b) en psicoterapia.
Una teoría otorga un marco interpretativo, explicativo y una pauta metodológica que guía los pasos del conocer y en ella están las estructuras conceptuales que organizan los fenómenos para dar cuenta de ciertas distinciones y no otras. Las teorías se configuran como un cuerpo articulado de ideas que permite, respalda y conforma el conocimiento de los fenómenos o modelos del saber (Campo-Redondo, 2004). Los enfoques psicoterapéuticos, en cuanto teorías psicoterapéuticas, se comportan, por ende, de la misma forma en torno a su objeto de estudio, configurando una forma particular de interpretación y/o explicación, así como una pauta metodológica para conocer dicho objeto. Por lo tanto, examinar cómo están sustentadas las teorías psicoterapéuticas a través de los supuestos filosóficos epistemológicos que las constituyen tiene importancia epistemológica en la medida en que dichas teorías y sus supuestos son los que permiten conocer, de cierta manera y no de otra, un determinado fenómeno de la realidad.
Segundo, porque es congruente con los intereses investigativos de la American Psychological Association (APA), que es la asociación de psicología más amplia, importante e influyente en el mundo; en ella se establece el horizonte que debe perseguir la disciplina en cuanto a la investigación y práctica que en ella se realiza. Para tal tarea, cuenta con 54 divisiones o grupos de interés centrados en subdisciplinas de la psicología o temáticas relevantes para la asociación.
Particularmente, esta propuesta se sitúa y es congruente con la división 24 de la APA, es decir, con la Society for Theoretical and Philosophical Psychology (STPP), la cual se involucra en las dimensiones filosóficas y metateóricas de la psicología. La sociedad y su revista, The Journal of Theoretical and Philosophical Psychology, se han comprometido a representar y fomentar diversas perspectivas que relacionan a la filosofía y psicología, respecto a cuestiones ontológicas, epistemológicas, éticas y críticas. Las formas de investigación aceptadas por la Sociedad son diversas: investigaciones conceptuales, especulativas, teóricas, empíricas, clínicas, históricas, literarias y culturales (STPP, 2020). De tal manera, el objeto y método de esta propuesta son congruentes con los intereses de la APA y con su división 24, respecto al desarrollo de la disciplina.
Tercero, porque puede colaborar a un entendimiento filosófico de la efectividad en psicoterapia. Sin embargo, para poder dar cuenta de tal justificación, es necesario exponer algunos antecedentes previos.
Existen diversos elementos que se conjugan en un proceso psicoterapéutico y que influyen en el cambio psicológico que pueda darse en tal proceso y, por consecuencia, en su efectividad. Dentro de estos elementos, se ha demostrado la existencia de factores de cambio específicos e inespecíficos (o comunes) en psicoterapia (Santibáñez et al., 2008). Los específicos se relacionan con las características particulares de cada enfoque o teoría psicoterapéutica, mientras que los inespecíficos son transversales y comunes a todos los enfoques. Respecto a estos últimos factores de cambio, se han estudiado variables relacionadas con el terapeuta, con el consultante y con la alianza terapéutica (Uribe, 2008). La efectividad de la psicoterapia ha sido demostrada con base en tales factores de cambio comunes a todas las teorías psicoterapéuticas. Sin embargo, debido a la carencia de diferenciación entre las distintas escuelas terapéuticas, no se sabe qué mecanismos, procesos o particularidades específicas ligadas a cada teoría o enfoque psicoterapéutico son responsables del cambio terapéutico (Krause, 2011).
Es en este punto que la develación de supuestos epistemológicos de las teorías psicoterapéuticas cobra importancia. Es posible referir, en base a las definiciones presentadas, que estos supuestos serían parte de aquel conglomerado de factores específicos de cambio, siendo particulares a cada teoría psicoterapéutica. De forma exploratoria, hipotética y tentativa, se considera que poner el foco en los supuestos filosóficos de tipo epistemológico que sustentan las teorías psicoterapéuticas y su develación aportaría para una comprensión más profunda de ellas y de aquellos elementos que desde la filosofía podrían explicar el cambio y, por ende, contribuir, desde una perspectiva de las ciencias humanas, a la discusión sobre su efectividad. Pero desde un foco particular y específico en las teorías psicoterapéuticas, no desde los factores comunes de cambio, en los que el foco está puesto sobre la efectividad.
Habiendo presentado el marco general de la filosofía de la psicología, el marco específico sobre la epistemología de la psicoterapia, fundamentado la relevancia y pertinencia de la propuesta, se procede a presentar el modelo de análisis.
Propuesta metodológica: Una red interpretativa
¿Cómo identificar y develar los supuestos epistemológicos que sustentan corrientes fundamentales en psicoterapia? Para alcanzar dicho objetivo o responder a tal pregunta, se utiliza una metodología basada en la hermenéutica analógica. Sin embargo, es necesario hacer un breve preámbulo acerca de la hermenéutica.
“Hermenéutica” proviene etimológicamente del vocablo griego hermeneia, que significa “acto de interpretación”. En un comienzo, era exclusiva de la teología, respecto de la interpretación de textos bíblicos. No obstante, en su desarrollo posterior, se vislumbró su utilidad para la investigación en ciencias sociales y humanas (Cárcamo, 2005), y en la actualidad es esencial en diversos procesos investigativos y/o construcción de modelos (Bedoya-Gallego, Buitrago-Duque y Vanegas-Arbeláez, 2019). Se considera que la hermenéutica es la disciplina de la interpretación de los textos, aunque no se limita necesariamente a los de tipo escrito, sino también a otros tipos de textos más allá de la palabra y el enunciado, como los hablados o actuados. Para que un texto sea objeto de la hermenéutica se requiere que este contenga más de un sentido, es decir, debe otorgar la posibilidad de interpretar múltiples significados (Beuchot, 2016).
No existe un único tipo de hermenéutica, es decir, hay diversas maneras de acercarse a la interpretación de un texto. Existen, por ejemplo: la hermenéutica romántica (Ochoa, 2009; Schleiermacher, 1998), la hermenéutica de Dilthey (Da Trinidade y López, 2015; Dilthey, 2000), la hermenéutica filosófica (Aguilar, 2004; Gadamer, 1988), la hermenéutica heideggeriana (De la Maza, 2005; Heidegger, 1999), la hermenéutica crítica (Arteta, 2016;Habermas, 2007) y la hermenéutica objetiva de Oeverman (Teixeira y Noack-Napoles, 2010), entre otras. Cada autor tiene su propia visión sobre la interpretación y captación del sentido de un texto, la cual se ciñe, en mayor o menor medida, al polo de la objetividad unívoca o al polo de la subjetividad equívoca. Para superar tal dificultad histórica, Beuchot (2016) propone situarse en un eslabón intermedio entre el positivismo y el relativismo extremo, mediante lo que denominó “hermenéutica analógica”, y es esta forma particular de hermenéutica en la que se basa la propuesta metodológica.
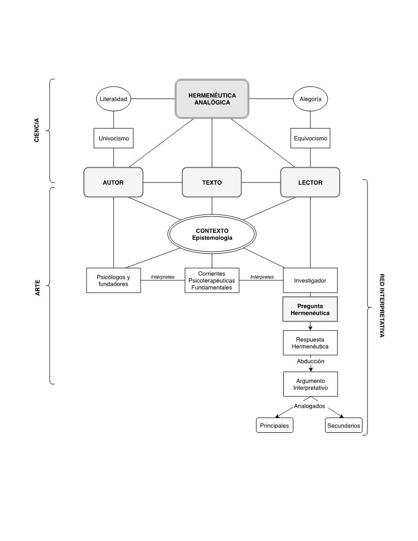
La hermenéutica analógica, como varias otras formas de comprender la hermenéutica, se configura desde una noción aristotélica, como una ciencia y un arte (Beuchot, 2002). Ciencia, como un conjunto estructurado de conocimientos en el que ciertos principios dan una organización a los demás enunciados que posibilitan la interpretación de los textos, lo que en otras palabras configuraría la teoría hermenéutica. Por otro lado, se encuentra el arte, también conceptualizado como técnica o práctica, que corresponde al conjunto de reglas que rigen la actividad interpretativa, en la que se presenta y enseña el procedimiento particular de cómo y qué objeto interpretar, es decir, los procedimientos metodológicos de la hermenéutica. Sin embargo, para poder comprender la metodología aplicada de la hermenéutica analógica, es necesario primero entender sus fundamentos teóricos, los cuales son constitutivos de sus fundamentos prácticos (Figura 1).
Existen tres elementos que confluyen en el acto hermenéutico: el autor, el lector y donde ambos convergen, el texto (Beuchot, 2002). De tal manera, es posible dar énfasis a uno u otro, es decir, inclinarse por la perspectiva del autor, en la cual no existe más sentido o posibilidad de interpretación que la de él mismo; por ende, es un énfasis hacia la objetividad en el que solo existe la verdad del autor, y se lleva a un reduccionismo extremo las posibilidades de interpretación. Esta postura configura una visión univocista, en la que la interpretación de los objetos (el texto) ocurre en un solo sentido, el cual se apega a la literalidad con rigor y exactitud, privilegiando las intenciones del autor y tributando a una perspectiva positivista (Beuchot, 2016). Sin embargo, aunque el texto le pertenece más al autor que al lector, ya que sin el primero no hay texto, también existe la posibilidad de dar énfasis hacia el polo de este último.
El lector, o hermeneuta, puede desentenderse de las intenciones del autor, desestimar la noción de objetividad, interpretar sin límites y caer en un relativismo extremo que lleva al equivocismo, es decir, a una posibilidad inagotable de interpretar un texto, que inmiscuye la subjetividad del lector, sin la presencia del sentido literal, solo de sentidos alegóricos. Esta postura, situada totalmente en el polo del lector, conlleva a un posmodernismo absoluto (Beuchot, 2016). Por tanto, existen interpretaciones rigurosas, exactas y objetivas que llevan a una única interpretación univocista y positivista extrema, si se sitúan en el polo del autor, e interpretaciones cargadas de subjetividad que conducen al caos, a significados sin límites y al relativismo extremo, llevando al equivocismo y al posmodernismo absoluto, si se inclinan al polo del lector.

La hermenéutica analógica busca mediar este impasse de polarizaciones excesivas, comprendiendo que cierto rigor es necesario para la interpretación, tanto como la incorporación de la subjetividad del lector. Por lo tanto, toma el ideal regulativo de la exactitud de la hermenéutica unívoca y abre el abanico de interpretaciones, con discreción, dando cabida a la mayor cantidad de interpretaciones posibles de la hermenéutica equívoca, pero en base a una jerarquía de interpretaciones. Esta está constituida por interpretaciones o argumentos interpretativos que responden, confirman o sustentan una pregunta hermenéutica[1]. Estos argumentos interpretativos convergen en un analogado principal, es decir, el sentido o interpretación que sustenta con mayor riqueza teórica la respuesta a la pregunta hermenéutica, el que puede inclinarse hacia cualquier polo, ya sea del lector o autor. También se presentan, aunque no necesariamente, analogados secundarios, u otras posibilidades de interpretación descendentes, que van perdiendo fuerza en la medida que se alejan del analogado principal, convirtiéndose en falsas (Beuchot, 2015). Se profundizará en tales conceptos con posterioridad.
Interpretar es poner el texto en su contexto, por tanto, este es otro componente clave en el proceso de interpretación. Tanto el autor como el lector tienen un contexto que puede ser comprendido –con fines ilustrativos– como social e individual. El primero incluye la consideración de la cultura y la situación histórica y el segundo, aspectos psicológicos subjetivos como juicios, valores o creencias personales. En otras palabras, existe un contexto para aquel que escribe un texto, como para aquel que lo interpreta con posterioridad. Ortega y Gasset (2005) establece que la vida humana está formada por el hombre y su contexto, ligados indivisiblemente, lo que se condensa en su famoso aforismo “yo soy yo y mi circunstancia”.
Por tanto, ya sea que una interpretación se incline hacia el autor o hacia el lector, se debe considerar el contexto y las interacciones que cada uno tiene con él, tanto social como individualmente, lo que mediará cualquier interpretación. Como se ha referido, la hermenéutica analógica puede inclinarse hacia el polo del autor o del lector. Sin embargo, es necesario declarar que privilegia el polo del lector, ya que comprende que es este el hermeneuta y el que más información tiene sobre su contexto social e individual, desde el cual se realiza el acto interpretativo (Beuchot, 2016).
Hasta el momento se han presentado los principales elementos teóricos implicados en el acto interpretativo desde los fundamentos de la hermenéutica analógica. Ahora es necesario establecer un diálogo entre tales fundamentos y la presente propuesta, que dé cuenta de la convergencia práctica –o arte, como ha sido definido con anterioridad– de la hermenéutica analógica y configure el método o proceso interpretativo necesario para analizar los supuestos filosóficos de tipo epistemológico presentes en las corrientes psicoterapéuticas fundamentales.
Para alcanzar tal objetivo, es necesario comprender la interpretación como una red interpretativa, en la que el objeto a interpretar –es decir, el texto– corresponde a las corrientes psicoterapéuticas fundamentales (Figura 1). En el polo del autor, se considera a los psicólogos y fundadores de modelos terapéuticos, es decir, a los autores de las corrientes psicoterapéuticas a interpretar. En el polo del lector, es decir, del sujeto que otorga sentido e interpreta el texto, se sitúa al investigador.
Una premisa clave de esta red interpretativa es que todo acto de interpretación estará mediado por el contexto. Para los fines de esta propuesta, el contexto corresponderá a la epistemología, ya que es en función de esta que se pretende interpretar las corrientes fundamentales en psicoterapia. Se ha establecido con anterioridad que interpretar es poner el texto en un contexto, por lo tanto, serán las corrientes psicoterapéuticas –el texto– las que serán interpretadas por un investigador –el lector– al alero de ciertos paradigmas epistemológicos previamente establecidos –el contexto–. Si bien se ha planteado que el contexto considera los aspectos sociales e individuales tanto del autor como del lector de un texto, esta propuesta prioriza la epistemología –o paradigmas epistemológicos– como contexto. Podría considerarse este como un contexto teórico o artificial, establecido a priori por el investigador con el fin de interpretar una serie de textos.
En el polo del lector –investigador– confluyen diversos niveles de interpretación. En el investigador recae la tarea y responsabilidad de generar una pregunta hermenéutica que, para efectos de esta propuesta, siempre relacionará al contexto –un paradigma epistemológico– con el texto –una corriente psicoterapéutica fundamental o un aspecto de ella–. Esta pregunta surgirá del devenir del proceso de investigación.
No obstante lo anterior, tal pregunta podría configurarse, aunque no única ni necesariamente, como: “¿X paradigma epistemológico sustenta filosóficamente a Y categoría o aspecto central de Z corriente psicoterapéutica fundamental?” La(s) respuesta(s) a esta pregunta configurarían una respuesta hermenéutica, que corresponde a un juicio interpretativo que podría tomar la forma de: “X paradigma epistemológico sustenta filosóficamente a Y categoría o aspecto central de Z corriente psicoterapéutica fundamental”. Esta respuesta puede ser tesis o hipótesis, es decir, una respuesta confirmada o una respuesta sujeta a confirmación, respectivamente. No obstante, para ambos casos, es necesario otorgar un argumento interpretativo. O sea, un sustento narrativo sobre lo que se enuncia en la respuesta a la pregunta hermenéutica en base a un razonamiento abductivo (Beuchot, 2002). Es decir, aquel que puede ser deductivo o inductivo, pero que converge en un argumento.
Este argumento interpretativo, como se ha hecho breve mención con anterioridad, está formado por analogados primarios y secundarios. Un analogado primario sería, siguiendo los ejemplos planteados, el supuesto epistemológico identificado y develado que sustente con mayor congruencia y robustez teórica a Y (categoría) o aspecto de Z (corriente psicoterapéutica fundamental). Los analogados secundarios serán los argumentos interpretativos que converjan en otros supuestos epistemológicos más débiles teóricamente y que no satisfacen congruentemente la pregunta hermenéutica.
Se incluye y considera a intérpretes tanto en el polo del autor como del lector para la realización del acto hermenéutico, ya que, en el caso de los primeros, es posible tomar como autores a otros hermeneutas que han otorgado sentido al texto primario. Es decir que son autores secundarios de una teoría psicológica en la medida que, más que fundadores de ella, han sido desarrolladores de ella. En la misma lógica, se presentan intérpretes en el polo del lector, ya que estos, para poder producir texto o teorías psicoterapéuticas, necesariamente han leído e interpretado el texto del autor primario para convertirse en autores secundarios.
Finalmente, al configurarse como una red interpretativa, el acto de interpretación carece de la necesidad de presentar una linealidad causal. Por ende, no existen antecedentes o consecuentes, sino solo componentes o miembros de una totalidad interpretativa. No obstante, la interpretación debe guiarse inicialmente por la pregunta hermenéutica que emerge en el investigador y que otorga el norte del proceso interpretativo. Además, esta red interpretativa está abierta a la reinterpretación constante, y no se configura como una metodología cerrada y fija. En torno a esto, Gadamer (1988) plantea que el proceso de análisis hermenéutico está en permanente apertura, producto de la actividad reinterpretativa de la que es fruto. Esto quiere decir que el sentido de una interpretación nunca acaba y siempre puede estar sujeto a cambios.
Aplicación de la red interpretativa
La red interpretativa se configura como el procedimiento metodológico que lleva a la develación e identificación de los supuestos epistemológicos presentes en las corrientes psicoterapéuticas fundamentales. A continuación, se presenta un ejemplo de aplicación del modelo en torno a la corriente humanista-existencial con el fin de clarificar su desarrollo y puesta en práctica. Tómese como referencia la Figura 1.
La pregunta hermenéutica se configura como una guía del proceso de análisis, por lo que es imperativo definirla al inicio por el investigador y, tal como se ha referido, esta relacionará el contexto (epistemología) con el texto (corrientes psicoterapéuticas). Para esta aplicación, el primero estará dado por la teoría crítica[2] y el segundo, por la corriente humanista, particularmente en torno a su noción de enfermedad mental[3]. Por consecuencia, los psicólogos y fundadores corresponderán a Frankl (2004), Rogers (1975) y Perls (1975), entre otros. La pregunta hermenéutica podría tomar la siguiente forma: “¿La teoría crítica es sustento epistemológico de la concepción de psicopatología de la corriente humanista-existencial?” Con base en el diálogo con la red interpretativa, es posible referir el siguiente juicio interpretativo o respuesta hermenéutica: “Sí, la teoría crítica otorga sustento epistemológico a la noción depsicopatología que mantiene la corriente humanista-existencial”.
Posteriormente, mediante un razonamiento abductivo (inductivo-deductivo) es necesario entregar un argumento interpretativo donde se presente la interpretación más fuerte y sólida teóricamente (analogado principal), que responda y fundamente con mayor certeza a la pregunta interpretativa. Si existe presencia de otros argumentos que también corroboren la hipótesis de la respuesta o sustenten la tesis de esta, podrían incorporarse de forma descendente (analogados secundarios).
Continuando con la aplicación de la red interpretativa en este ejemplo, es factible referir que el argumento interpretativo más fuerte (analogado principal) se sostendría en torno a uno de los principales puntos de convergencia de los diversos enfoques teóricos que componen la corriente humanista en psicoterapia: su rechazo a los sistemas de clasificación de la enfermedad mental. En la práctica, esto se traduce en la no consideración de los principales manuales nosológicos utilizados en psicología y psiquiatría: el Diagnostic and Statistical Manual of Mental Disorders (DSM-5) y la Clasificación Internacional de Enfermedades (CIE-10). Tales sistemas de clasificación –descriptivos más que explicativos– no representan la visión de ser humano que la corriente humanista prioriza (Feixas y Miró, 1993; Rubin y Humphreys, 2016). Por ende, su uso no se considera útil, y mucho menos provechoso para la psicoterapia. Tal rechazo a la clasificación diagnóstica puede fundamentarse epistemológicamente en la teoría crítica, basándose esencialmente en la premisa rupturista con la tradición moderna (positivista) que tanto la corriente humanista-existencial como la teoría crítica mantienen a la base de sus postulados.
Primero: tanto la teoría crítica como la corriente humanista promueven la emancipación y realización humana (Navarro, 2014). Esta congruencia no solo es descriptiva, sino también epistemológica. Para lograr el cumplimiento de tales objetivos –emancipación y realización humana– no puede concebirse el uso de instrumentos diagnósticos de la enfermedad mental que son externos y ajenos a la existencia humana, además de estar centrados en la carencia y en la promoción de una forma de existencia normal y otra patológica del ser humano (Galimberti, 2002). Por lo tanto, conocer los fenómenos mentales del ser humano mediante el uso de sistemas clasificatorios es epistemológicamente incongruente con las aspiraciones humanistas y, a su vez, totalmente congruente con los principios epistemológicos de la teoría crítica.
Segundo: tanto la corriente humanista como la teoría crítica se oponen a la hegemonía racional y positivista del conocimiento de la realidad y de los fenómenos humanos (Guerra, 2015). La clasificación diagnóstica de la enfermedad mental se sustenta precisamente en tales principios –racionalismo y positivismo–, en cuanto es cuantitativa, teórica, descriptiva y racional. He ahí la razón de su rechazo: la clasificación diagnóstica de la enfermedad mental representa todo aquello que tanto la teoría crítica como el humanismo quieren evitar.
En consecuencia, los principios epistemológicos a la base del rechazo al racionalismo y positivismo que profesan los manuales diagnósticos de la enfermedad mental son equivalentes tanto en el humanismo como en la teoría crítica. Por eso se establece que la teoría crítica sustenta epistemológicamente la concepción de enfermedad mental del humanismo, dadas las premisas fundamentales que ambas mantienen en la forma de conocer y concebir los fenómenos mentales.
Un argumento interpretativo menos robusto (analogado secundario) puede desarrollarse en torno al denominado “segundo momento de la teoría crítica” (Guerra, 2015) que se desarrolló de la mano de Jürgen Habermas, quien además de agudizar el rechazo al positivismo, sostuvo que el conocimiento presentaba diversos intereses[4]. El que compete al humanismo en torno a su consideración psicopatológica podría interpretarse desde el interés emancipatorio. Este es el interés que según Habermas (1982) deben perseguir las ciencias críticas con el fin de producir transformaciones y la liberación de las condiciones opresivas del ser humano[5].
La relación del interés emancipatorio con la aproximación a la psicopatología del humanismo es que ambas presentan un interés liberador, aunque para fines distintos: la teoría crítica lo acentúa en torno a lo sociopolítico y el humanismo buscaría emancipar –o independizar– la idea de enfermedad mental de cualquier lógica racional, dualista y ajena a la esencia existencial del ser humano.
Reflexiones finales
A modo de síntesis, es posible referir que la filosofía de la psicología –centrada en la investigación de los fundamentos filosóficos de la psicología– alberga un campo específico: la epistemología de la psicoterapia, basada en la develación de supuestos epistemológicos presentes en teorías psicoterapéuticas. Dada la relevancia de tales supuestos epistemológicos para la psicoterapia, la epistemología y la propia APA, es que se propone una red interpretativa basada en la hermenéutica analógica que permita su identificación y develación. En consecuencia a lo expuesto en este artículo se presentan las siguientes reflexiones.
Primero: si bien la develación de supuestos epistemológicos en teorías psicoterapéuticas es primordialmente teórica, el fin es inminentemente práctico. Los supuestos epistemológicos dan cuenta de la constitución de las teorías mediante las cuales se conoce y en psicoterapia, como en muchas otras disciplinas, conocer va de la mano con actuar. Un psicodiagnóstico o interpretación de un problema psicoterapéutico basado en un sistema teórico X traerá, necesariamente, un tratamiento o acciones consecuentes con dicho sistema teórico X. Por lo tanto, la develación de supuestos epistemológicos en teorías psicoterapéuticas busca tener impacto clínico, ya sea examinando cómo se constituyen las teorías mediante las cuales se conoce y opera con los fenómenos psicoterapéuticos y/u otorgando a estudiantes y psicoterapeutas transparencia sobre las implicancias epistemológicas, normalmente no reconocidas, presentes en su formación o praxis, facilitando, por ejemplo, la elección de un enfoque psicoterapéutico. Cada enfoque tiene implicancias en torno al conocimiento del ser humano, y “estas implicaciones están directamente relacionadas con los aspectos filosóficos” (Angarita, 2009, p. 101).
Segundo: existen destacables aportes de autores que se han dado a la tarea de aunar, en algún grado, la filosofía con la psicología; sin embargo, son escasos. Más limitadas aún son las investigaciones que relacionan particularmente la epistemología con la psicología o psicoterapia, y casi nulas las investigaciones que dan cuenta de los supuestos filosóficos en teorías psicoterapéuticas. No obstante, a pesar de las importantes contribuciones de este último tipo de investigaciones, estas carecen de una metodología explícita respecto a cómo llevan a cabo la interpretación o develación de dichos supuestos. Este escrito busca precisamente aportar una metodología interpretativa, una de muchas posibles, respecto a la develación de los supuestos filosóficos de tipo epistemológico en teorías psicoterapéuticas. Sin embargo, la línea de investigación, así como la propuesta metodológica presentadas, deben continuar siendo enriquecidas teórica y prácticamente, ya que este artículo, si bien es propositivo, sigue siendo exploratorio y es necesario continuar desarrollando la línea de investigación y aplicando la red interpretativa en investigaciones posteriores.
Conocer los supuestos epistemológicos de cada corriente psicoterapéutica podría abrir diversas posibilidades investigativas. Por ejemplo, estudiar el efecto que generan los supuestos epistemológicos en la alianza terapéutica, efectividad de la terapia o en el nivel sintomático del consultante, cuando el psicoterapeuta conoce los fundamentos epistemológicos de las teorías que practica. O por otro lado, comprender los significados del consultante, o psicoterapeuta, que emergen en diversos procesos psicoterapéuticos en los que se transparentan los supuestos epistemológicos. Lo anterior solo representa sucintas posibilidades investigativas –cuantitativas y cualitativas, respectivamente– que podrían abrirse en torno a la aplicación del modelo.
Tercero y finalmente, este artículo busca contribuir a la disciplina psicoterapéutica desde otra vereda, quizá desde una que constantemente se ha eludido: la filosofía. El foco es nutrir la psicoterapia desde lo evadido, lo no respondido, desde aquello que se ha dado por obvio: los supuestos filosóficos. No cabe duda de que es un reto importante, ya que la hermenéutica, por ejemplo, no destaca como una metodología ampliamente utilizada desde la línea dominante, hegemónica y habitual en psicología. Sin embargo, algunos fenómenos son inaccesibles desde los métodos tradicionales de investigación y se considera que los supuestos filosóficos son uno de ellos. La hermenéutica como metodología de investigación se justifica y legitima en cuanto responde consecuentemente a la pregunta de investigación.
El desafío es promover la divergencia de la psicología, y particularmente la psicoterapia, a otras disciplinas como la filosofía, recibiendo y por sobre todo buscando activamente sus aportes y no necesariamente tributando a la convergencia intradisciplina que sugiere la tradición en psicoterapia. Sin duda, se ha podido demostrar que tales campos de conocimiento de las ciencias humanas, filosofía y psicología, distan de ser excluyentes, pudiendo complementarse e incluso enriquecerse mutuamente.
Agradecimientos
El autor agradece a la Agencia Nacional de Investigación y Desarrollo de Chile (ANID) la beca de Doctorado Nacional otorgada.
Referencias bibliográficas
Aguilar, L. (2004). La hermenéutica filosófica de Gadamer. Revista Electrónica Sinéctica, (24), 61–64. https://www.redalyc.org/pdf/998/99815918009.pdf
Aksoy, G. (2005). Epistemology and psychotherapists: clarifying the link among epistemic style, experience, and therapist characteristics (Tesis de Maestría). University of Florida, Estados Unidos. https://ufdc.ufl.edu/UFE0013330/00001
Flórez Alarcón, L. (2003). El legado de Rubén Ardila. Psicología: de la Biología a la Cultura. Bogotá: Universidad Nacional de Colombia. https://repositorio.unal.edu.co/handle/unal/2932
Angarita, J. (2009). El nivel filosófico en psicología. Pychologia. Avances de la Disciplina, 3(1), 81–107.
Arteta, M. (2016). La hermenéutica crítica de Habermas: una «profundización» de la hermenéutica gadameriana. Contrastes. Revista Internacional de Filosofía, XXI, 27–39. https://doi.org/10.24310/Contrastescontrastes.v21i2.2338
Bateson, G. (1979). Mind and nature: A necessary unity. New York: Dutton.
Bedoya-Gallego, D., Buitrago-Duque, D. y Vanegas-Arbeláez, A. (2019). Transdisciplinariedad en salud mental: Una propuesta de modelo de formación. Interdisciplinaria, 36(1), 119-132. https://www.redalyc.org/jatsRepo/180/18060087009/18060087009.pdf https://doi.org/10.16888/interd.2019.36.1.9
Bermúdez, J. (2005). Philosophy of psychology. Acontemporany introduction. New York: Routledge
Beuchot, M. (2002). Tratado de hermenéutica analógica. Hacia un nuevo modelo de interpretación. Ciudad de México: Itaca.
Beuchot, M. (2015). Potencialidad y vigencia de una hermenéutica analógica. Conhecimento & Diversidade, 16–27. https://doi.org/10.18316/1797
Beuchot, M. (2016). Hechos e interpretaciones. Hacia una hermenéutica analógica. Ciudad de México: Fondo de Cultura Económica.
Boswell, J., Sharpless, B., Greenberg, L., Heatherington, L., Huppert, J., Barber, J., Goldfried, M. y Castonguay, L. (2014). Schools of psychotherapy and the begginings of a scientific approach. En D. Barlow (Ed.), The Oxford handbook of clinical psychology (p. 98-127). New York: Oxford University Press. http://docshare04.docshare.tips/files/28023/280238870.pdf
Braun, R. (2005). Filosofía y psicología: ¿Nuevamente juntas? Persona, (8), 127-143. https://doi.org/10.26439/persona2005.n008.897
Bunge, M. y Ardila, R. (2002). Filosofía de la psicología. Barcelona: Ariel.
Campo-Redondo, M. (2004). Epistemología y Psicoterapia. Opción, 20(44), 120-137. https://www.redalyc.org/pdf/310/31004407.pdf
Cárcamo, H. (2005). Hermenéutica y Análisis Cualitativo. Cinta Moebio, (23), 204–216. https://cintademoebio.uchile.cl/index.php/CDM/article/view/26081
Cassirer, E. (1964). Filosofía de las formas simbólicas I. El lenguaje, trad. de Armando Morones, México.
Castellanos, B. (2011). La crítica de Deleuze al psicoanálisis: el proyecto de un deseo políticamente constituyente (Tesis doctoral), Universidad Nacional de Educación a Distancia (UNED), España. http://e-spacio.uned.es/fez/view/tesisuned:Filosofia-Bcastellanos.
Cifuentes-Muñoz, A. (2019a). Epistemología implícita en el código de ética profesional del colegio de psicólogos de Chile. Cinta de Moebio, (64), 51-67. https://doi.org/10.4067/s0717-554x2019000100051
Cifuentes-Muñoz, A. (2019b). Tendencias en metodología de investigación en Psicoterapia: Una aproximación epistemométrica. Diversitas: Perspectivas en Psicología, 15(2), 25-34. https://doi.org/10.15332/22563067.3856
Clavel de Kruyff, F. (2004). Las críticas de Popper al psicoanálisis. Signos Filosóficos, VI (11s), 85-99. https://www.redalyc.org/pdf/343/34309906.pdf
Da Trinidade, Y. y López, Y. (2015). La Hermenéutica en el pensamiento de Wilhelm Dilthey. Griot - Revista de Filosofía, 11(1), 324–341. https://doi.org/10.31977/grirfi.v11i1.625
De la Maza, L. (2005). Fundamentos de la filosofía hermenéutica: Heidegger y Gadamer. Teología y Vida, 46(1), 122–138. https://doi.org/10.4067/S0049-34492005000100006
Días, L. (2013). Antropología y psicoanálisis: retos de las ciencias románticas en el siglo XXI. Culturas Psi, 1(2), 45-63. http://ppct.caicyt.gov.ar/index.php/culturaspsi/article/view/3902
Dilthey, W. (2000). Dos escritos sobre hermenéutica: el surgimiento de la hermenéutica y los esbozos para una crítica de la razón histórica. Madrid: Istmo.
Esteban, K. (2015). Una evaluación epistemológica de la psicología como ciencia. Horizonte de la Ciencia, 5(8), 47–54. https://dialnet.unirioja.es/servlet/articulo?codigo=5420480
Esteban, K. (2016). Fundamentos filosóficos de la psicología científica. Horizonte de la Ciencia, 6(11), 71–84. http://revistas.uncp.edu.pe/index.php/horizontedelaciencia/article/view/316 https://doi.org/10.26490/uncp.horizonteciencia.2016.11.229
Feixas, G. y Miró, M. (1993). Aproximaciones a la psicoterapia : una introducción a los tratamientos psicológicos. Barcelona: Paidós.
Frankl, V. (2004). El hombre en busca de sentido. Barcelona: Herder.
Frankl, V. (2014). Psicoanálisis y existencialismo. México DF: Fondo de Cultura Económica.
Gadamer, H. (1988). Verdad y método: fundamentos de una hermenéutica filosófica. Salamanca: Ediciones Sígueme.
Galimberti, H. (2002). Diccionario de psicología. México: Siglo XXI.
Godínez, A. (2017). El ejercicio del deseo en la Modernidad: La influencia del romanticismo alemán en la concepción del inconsciente en la teoría psicoanalítica de Freud. Sincronía, 21(72), 120-142. https://dialnet.unirioja.es/servlet/articulo?codigo=6183491
González-Rey, F. (2009). Epistemología y Ontología: un debate necesario para la Psicología hoy. Diversitas: Perspectivas en Psicología, 5(2), 205–224. https://doi.org/10.15332/s1794-9998.2009.0002.01
Guerra, M. (2015). Jürgen Habermas. La apuesta por la democracia. Buenos Aires, Argentina: Bonalletra Alcompas.
Guyon, H., Kop, J., Juhel, J. y Falissard, B. (2018). Measurement, ontology, and epistemology: Psychology needs pragmatism-realism. Theory & Psychology, 28(2), 1-23. https://doi.org/10.1177/0959354318761606
Habermas, J. (1982). Conocimiento e Interés. Madrid: Taurus.
Habermas, J. (2007). La lógica de las ciencias sociales. Madrid: Tecnos.
Heidegger, M. (1999). Ontología, hermenéutica de la facticidad. Madrid: Alianza.
Herbert, A. (2016). Hermenéutica y Psicoanálisis: Paul Ricoeur y Alfred Lorenzer. Anuario de Investigaciones UBA, 23(1), 67-73. http://ppct.caicyt.gov.ar/index.php/anuinv/article/view/8718
Krause, M. (2011). La Psicoterapia: ¿Oficio sin Ciencia y Ciencia sin Oficio? Revista Colombiana de Psicología, 20(1), 89-98.
Kriz, J. (2012). Corrientes fundamentales en psicoterapia. Buenos Aires: Amorrortu.
López, L. (2014). Contribución de la filosofía para la constitución de la psicología como ciencia. Sophia, Colección de Filosofía de La Educación, 16(1), 171–188. https://doi.org/10.17163.soph.n16.2014.07
Loredo, J. (2008). Psicología y Epistemología. Un cruce de caminos. Madrid: UNED.
Mahoney, M. y Gabriel, T. (1987). Psychotherapy and the cognitive sciences: An evolving alliance. Journal of Cognitive Therapy: An International Quarterly, 1, 39−59. https://psycnet.apa.org/record/1989-12682-001
Navarro, J. (2014). Epistemología y metodología.México: Grupo Editorial Patria.
Ochoa, H. (2009). El carácter dialógico de la hermenéutica de Schleiermacher. Su fundamento y sentido. Estudios Filosóficos, 39, 81–95. http://www.scielo.org.co/pdf/ef/n39/n39a05.pdf
Ortega y Gasset, J. (2005). Meditaciones del Quijote. Madrid: Cátedra.
Ortiz, O. (2015). Epistemología y ciencias humanas. Bogotá: Ediciones de la U.
Osorio, A. (2009). Fundamentos filosóficos de la Psicología actual. Revista Española de Pedagogía, 149–168. https://revistadepedagogia.org/lxvii/no-242/fundamentos-filosoficos-de-la-psicologia-actual/101400010072/
Otero, E. y Gibert, J. (2016). Diccionario de epistemología. Santiago: RIL Editores.
Pepper, S. (1942). World hypotheses. Berkeley, CA: University of California Press.
Perls, F. (1975). Yo, hambre y agresión. México: FCE.
Popper, K. (1985). Realismo y el objetivo de la ciencia. Post scriptum a la lógica de la investigación científica (Vol. I). Madrid: Tecnos.
Puente, A. (2015). Psicología contemporánea básica y aplicada. Madrid: Pirámide.
Reich, W. (1989). Materialismo dialéctico y psicoanálisis. México DF: Siglo XXI.
Riveros, E. (2014). La psicología humanista: sus orígenes y su significado en el mundo de la psicoterapia a medio siglo de existencia. Ajayu. Órgano de Difusión Científica del Departamento de Psicología de la Universidad Católica Boliviana "San Pablo", 12(2), 135-186. https://www.redalyc.org/articulo.oa?id=461545458006
Rodríguez, N. (2018). Más allá de los enfoques: tendencias en Psicología Clínica que trascienden las barreras teóricas. Trans Pasando Fronteras, (11), 143-147. https://doi.org/10.18046/retf.i11.2684
Rodríguez, A. (2011). Fundamentos Filosóficos de la psicología. México DF: El Manual Moderno.
Rogers, C. (1975). Psicoterapia centrada en el cliente. Buenos Aires: Paidós.
Royce, J. (1964). The encapsulated man: An interdisciplinary search for meaning. Princeton, NJ: Van Nostrand.
Royce, J. y Powell, A. (1983). Theory of personality and personal differences: Factors, systems, processes. Englewood Cliffs, NJ: Prentice Hall.
Rubin, S. y Humphreys, C. (2016). Humanistic Psychotherapy. En H. Friedman (Ed.), Enciclopedia of mental health (pp. 337-342). California: Elsevier.
Saferstein, J. (2006). The relationship between therapists’ epistemology and their therapy style, working alliance, and use of specific interventions. University of Florida. http://ufdcimages.uflib.ufl.edu/UF/E0/01/51/41/00001/saferstein_j.pdf
Salcedo, M. (2009). El psicoanálisis freudiano: un acontecimiento en la psicología. Psicogente,12(21), 214-230. http://revistas.unisimon.edu.co/index.php/psicogente/article/view/1197
Santibáñez, P., Román, M., Chenevard, C., Espinoza, A., Irribarra, D. y Müller, P. (2008). Variables Inespecíficas en Psicoterapia. Terapia Psicológica, 26(1), 89–98. https://doi.org/10.4067/S0718-48082008000100008
Schleiermacher, F. (1998). Hermeneutics and Criticism and Other Writings. Cambridge: Cambridge University Press.
Silva, A. (2011). Fundamentos Filosóficos de la psicología. México DF: El Manual Moderno.
Society for Theoretical and Philosophical Psychology (2020). https://www.theoreticalpsychology.org
Summers, F. (2015). Los Fundamentos del Psicoanálisis en la Filosofía Fenomenológica y la Evolución de la Teoría Psicoanalítica. Clínica e Investigación Relacional, 9(1), 11‐32. https://www.psicoterapiarelacional.es/Portals/0/eJournalCeIR/V9N1_2015/01_Summers_Fundamentos%20del%20Psicoanalisis%20en%20la%20Filosofia%20Fenomenologica%20y%20Evolucion%20de%20la%20Teoria%20Psicoanalitica_CEIR%20V9N1.pdf
Szasz, T. (1994). El mito de la enfermedad mental. Bases para una teoría de la conducta personal. Buenos Aires: Amorrortu.
Teixeira, R. y Noack-Napoles, J. (2010). Hermenêutica objetiva e sua apropriação na pesquisa empírica na área da educação. Linhas Críticas, 16(31), 305–326. https://doi.org/10.26512/lc.v16i31.3618
Tobías, C. y García-Valdecasas, J. (2009). Psicoterapias humanístico-Existenciales: Fundamentos filosóficos y metodológicos. Revista de la Asociación Española de Neuropsiquiatría, (104), 437–453. https://doi.org/10.4321/S0211-57352009000200010
Uribe, M. (2008). Factores comunes e integración de las psicoterapias. Revista Colombiana de Psiquiatría, 37(1), 14-28.
Vivas, J. (2018). El Freud cognitivo. Los conceptos de la física en el proyecto. Interdisciplinaria, 35(1), 137-152. http://www.scielo.org.co/pdf/rcp/v37s1/v37s1a02.pdf https://doi.org/10.16888/interd.2018.35.1.7
Wachtel, P. (2014). On the limits of theoretical fundamentalism. Journal of Psychotherapy Integration, 24(2), 95–98. https://doi. org/10.1037/a0036973
White, M. (2015). Práctica narrativa. La conversación continua. Santiago de Chile: Pranas Chile Ediciones.
Zabala, X. (2007). Epistemología y psicología: preguntas cruzadas. Santiago: Ediciones UCSH.
Zlachevsky, A. (2015). Relatos Clínicos, filosofía y terapia narrativa. Santiago: Ediciones Mayor.
Notas