Inteligencia emocional, compromiso y autoeficacia académica. Análisis de mediación en universitarios ecuatorianos
Emotional intelligence, engagement and academic self-efficacy. Analysis mediation within Ecuadorian universities
Inteligencia emocional, compromiso y autoeficacia académica. Análisis de mediación en universitarios ecuatorianos
Interdisciplinaria, vol. 39, núm. 2, pp. 249-264, 2022
Centro Interamericano de Investigaciones Psicológicas y Ciencias Afines

Recepción: 24 Septiembre 2020
Aprobación: 23 Marzo 2022
Resumen: El objetivo es conocer acerca del efecto indirecto de la inteligencia emocional en la autoeficacia académica a través del compromiso académico en una muestra de estudiantes universitarios del Ecuador. Para ello se realizó un análisis de tipo descriptivo correlacional, de determinación, de mediación parcial a través de SEM y de corte transversal. El instrumental empleado corresponde a la Brief Emotional Intelligence Inventory for Senior Citizens, la Utrecht Work Engagement Scale y la Escala de Autoeficacia Percibida Específica de Situaciones Académicas. La muestra estuvo conformada por 500 estudiantes (57.5 % mujeres y 42.4 % hombres), entre 18 y 45 años (M = 24.5 años; SD = 6.9), procedentes de dos universidades de Ambato y Quito en Ecuador y de 11 carreras de pregrado. Entre los resultados se encontró que los niveles de las variables en análisis son normales entre los estudiantes, aunque un 30 % se encuentran en zona de riesgo por baja autoeficacia académica. Se confirma la relación entre inteligencia emocional (r = .522; p < .01) y el compromiso académico (r = .326; p < .01) en la autoeficacia académica. Estas variables forman un modelo explicativo del 30.6 % del cambio de la varianza de la autoeficacia académica. Además, la inteligencia emocional ejerce un efecto indirecto sobre la autoeficacia académica por medio del compromiso académico (ab = .031; p < .01). Como conclusión se establece que la inteligencia emocional y el compromiso académico son predictores de la autoeficacia académica. Además, que el compromiso académico es una variable de mediación parcial entre la inteligencia emocional y la autoeficacia académica en universitarios del Ecuador. La inteligencia emocional tiene como propiedad que ejerce un efecto directo en la autoeficacia académica e indirecto-parcial por medio del compromiso.
Palabras clave: autoeficacia, inteligencia emocional, compromiso, mediación.
Abstract: The intrapersonal and self-influence elements of individuals are necessary to know the impact they maintain in the educational context, because they are strong internal motivators that direct the behaviour of the individual to carry out various activities, as well as their achievement and success. There is evidence of the capacities that students have to monitor, control and regulate their own behaviours in the learning process. Although historically academic performance has been associated with intelligence in general, elements such as self-monitoring, self-control, self-regulation, self-motivation and others are key pieces to prevent school failure and maintain an adequate school performance. Within educational research, phenomena such as emotional intelligence, engagement and academic self-efficacy stand out due to their impact on academic performance. There are several studies that analyse the existing dynamics of these three variables, although separately, so a multifactorial study could expand the current conception of these internal elements and their effect on education. This investigation’s objectives are to identify the current state of emotional intelligence, engagement and academic self-efficacy in a sample of university students from Ecuador, as well as the relationship between these variables and the indirect effect of emotional intelligence on academic self-efficacy through academic engagement. Thus, this study is a descriptive correlational, determination and partial mediation analysis, carried out through SEM using the Brief Emotional Intelligence Inventory for Senior Citizens, the Utrecht Work Engagement Scale and the Scale of Perceived Self-efficacy Specific to Academic Situations. The sample was made up of 500 students (57.5 % women and 42.4 % men), between 18 and 45 years old (M = 24.5 years; SD = 6.9), from two universities in Ambato and Quito in Ecuador and 11 undergraduate majors. The participants were selected through an intentional non-probabilistic sampling with inclusion criteria, which were: (a) be legally enrolled in one of the universities in this study; (b) voluntary participation in the study; (c) signed participation consent; and (c) be of legal age. In general, the levels of emotional intelligence, engagement and self-efficacy are normal among students; however, in academic engagement, 30 % are in a risk zone. The relationship between emotional intelligence (r = 0.522; p < .01) and academic engagement (r = 0.326; p < .01) in academic self-efficacy is confirmed. Together, these variables form an explanatory model that can predict changes in variance by 30.6 %. The theoretical model proposed by means of structural linear regression has an adequate adjustment indicator χ. = 252.9; p < .001; df = 116; χ./df = 2.1; CFI = .96; TLI = .95; RMSEA = .049 [.040 - .057]; SRMR = .042. In addition, emotional intelligence has an indirect effect on academic self-efficacy through academic engagement (ab = .0031; p < .01). Among the conclusions of the study, it is mentioned that emotional intelligence and academic engagement are predictors of academic self-efficacy. Therefore, their interest and management in the educational context is relevant. Moreover, the academic engagement is a partial mediation variable between emotional intelligence and academic self-efficacy in university students in Ecuador. Emotional intelligence has the ability to exert not only direct effects, but also partial indirect effects through a third variable. One of the implications of the study is that the use of more contemporary methods such as SEM allows a broader vision of the modelling of academic behaviour, which is an important contribution because it significantly reduces measurement bias. In addition, these results contribute to the future development of psychoeducational intervention processes that contribute to the improvement of the academic performance of students and to the teaching-learning processes in general. Finally, it is important to replicate similar studies in order to generalize these findings.
Keywords: self-efficacy, emotional intelligence, engagement, mediation.
Introducción
Las ciencias sociales como la educación y la psicología continuamente analizan los procesos de autoinfluencia (que le permiten al individuo regularse internamente, sea de forma consciente o automática) de los estudiantes, dado que son determinantes en una conducta académica específica. Dentro de estos procesos de autoinfluencia se encuentra la autoeficacia. Este proceso interno comprende el conjunto de creencias de los individuos en las capacidades propias para organizar y ejecutar el curso de una acción hacia la consecución de un logro (Bandura, 1989, 1997). Es decir, son los juicios para establecer objetivos, así como la planificación y el proceso necesario para ejecutarlos y culminarlos de manera eficiente. Esta percepción de capacidades de eficacia se conforma por procesos de condicionamiento operante y permite no solo el dominio de la tarea, sino también la seguridad de una ejecución futura de otras similares (Moreta-Herrera et al., 2019; Patrao et al., 2019).
En el contexto educativo, el ser eficaz para cumplir actividades y tareas no es ajeno a otro tipo de situaciones que requiere un cierto esfuerzo. En este caso, la autoeficacia se presenta como un constructo particular del fenómeno de aprendizaje y la educación conocida como autoeficacia académica (AA), la cual se entiende como los juicios internos del estudiante sobre las capacidades que tiene para alcanzar metas u objetivos académicos (Elias y MacDonald, 2007). La AA, además, es una autopercepción de valía propia que le permite al estudiante desempeñarse de manera autónoma, en los niveles designados para el aprendizaje y para los desafíos académicos con éxito relativo (Honicke y Broadbent, 2016). Ciertas características cognitivas específicas destacan para el desarrollo de la AA como el uso de la experiencia de dominio (automotivación sobre logros anteriores en situaciones similares), la comparación social, las evaluaciones reflejadas como fuente principal de información, la competencia referenciada a objetivos, el juicio específico del contexto, la orientación futura, la maleabilidad, entre otros (Bong y Skaalvik, 2003).
La AA es elemental para el desarrollo autónomo del estudiante; la evidencia señala las capacidades que tienen los estudiantes para monitorear, controlar y regular sus comportamientos en el proceso de aprendizaje (Fernandez-Rio et al., 2017). Aunque históricamente se asocia el desempeño académico con la inteligencia en general (Duckworth y Carlson, 2013), otros elementos como la automonitorización, el autocontrol, la autorregulación, la automotivación y demás son piezas clave para prevenir el fracaso escolar y mantener un adecuado desempeño académico. Así, la AA ocupa un papel relevante en el contexto educativo, principalmente porque la vida estudiantil, y más aún la universitaria, es compleja; además, las actividades académicas traen consigo problemas y dificultades en los procesos de aprendizaje y el dominio de competencias (Mayorga-Lascano y Moreta-Herrera, 2019).
Por todo esto, la AA como proceso de cognición social mantiene una estrecha relación con el rendimiento académico, independientemente del entorno educativo y la edad de los estudiantes (Richardson et al., 2012; Honickey Broadbent, 2016; Zander et al., 2018). Por ejemplo, los estudiantes con fuertes creencias de AA consideran que son capaces de superar barreras y metas educativas en entornos académicos diversos (Elias y MacDonald, 2007). Esto permite que se encuentren mejor preparados para la universidad, por ejemplo, lo cual facilita transiciones académicas más exitosas (Byrne y Flood, 2005) pues permite generar elementos motivacionales propios para una regulación adecuada del aprendizaje (Fernandez-Rio et al., 2017).
De esta manera, el manejo de la AA influye significativamente en el desempeño académico, también ayuda a que los estudiantes en dificultad académica superen la situación de riesgo escolar y además cuenten con un mayor impacto en su desenvolvimiento académico (Cooper, 2015). En estos casos, la construcción de creencias de AA en estudiantes que no las poseen se realiza a través del aprendizaje colaborativo por modelamiento con pares que cuentan con creencias de AA adecuadas y a través de la conformación de redes de estudio (Siciliano, 2016).
Inteligencia emocional y compromiso en la autoeficacia académica
Dada la condición que presenta la AA en el contexto académico, existe la necesidad de indagar la mecánica de su funcionamiento y su interacción con otras variables, sobre todo a nivel relacional. Por esto, para este estudio se destacaron dos variables con interés particular para la educación como la inteligencia emocional (IE) y el compromiso académico (CA).
La IE es la habilidad que tienen los individuos para automonitorizar sus sentimientos y emociones, para así discriminarlos y utilizar esa información de manera directa y personal, con el fin de predecir una respuesta conductual propia y sus acciones subsecuentes (Salovey y Mayer, 1990). Es decir, es la habilidad de procesar información sobre la percepción, la asimilación, la expresión, la regulación y el manejo de las emociones propias (Brackett et al., 2006). La IE en la educación es relevante también, ya que no solo involucra el aprendizaje de conocimientos, sino también el dominio del entorno escolar, en el que se maneja tanto el rendimiento académico (Wong y Law, 2002) como las relaciones interpersonales (lo cual puede facilitar o no el trabajo colaborativo), el bienestar psicológico, la convivencia en las aulas (Humphrey et al., 2007; Keefer et al., 2018) entre otros.
En el caso de la relación de la IE con la AA, la configuración de creencias de eficacia y de logro requerirá de un elemento emocional optimista que permita generar juicios de valoración positiva a partir de un manejo asertivo y equilibrado de las emociones. La evidencia confirma la relación positiva y significativa que guardan estas variables en distintos segmentos de población estudiantil, incluida la universitaria (Hen y Goroshit, 2014; Owolabi, 2016; Saeed y Ahmad, 2020).
Por otra parte, el CA se refiere a un conjunto de prácticas específicas en el aula, como participar de las tareas, escribir, leer en voz alta, hacer preguntas en clase, entre otras, y hacerlo con interés y ánimo (Greenwood et al., 1984). Es decir que el CA se refiere a los niveles de energía mental dedicados, a la voluntad de invertir esfuerzo, a la persistencia aun frente a dificultades y al involucramiento en los estudios y actividades académicos propios, para experimentar posteriormente importancia, inspiración, orgullo y demás (Schaufeli, 2017). Como la IE, el CA es relevante para el trabajo académico y el desempeño estudiantil (Wang y Eccles, 2013; Ochoa et al., 2020), en especial para el dominio de competencias educativas para el cálculo, la lectura y el pensamiento crítico. De ahí su importancia para la educación, ya que el interés, la motivación y la participación en el proceso educativo de manera personal son fundamentales (Montes-De-Oca y Moreta-Herrera, 2019).
La investigación señala que el CA también se relaciona de manera positiva y significativa con la AA, probablemente en el proceso de configuración de creencias sobre las actividades académicas que se deben realizar, el rol a desempeñar y el cumplimiento de dichas actividades (Galla et al., 2014; Dogan, 2015; Supervía et al., 2018). Es importante, además, aclarar la relevancia que tiene el factor emocional en la configuración del CA. Los estudios preliminares señalan cómo las habilidades emocionales y su manejo refuerzan el compromiso por la educación y el aprendizaje (Linnenbrink-Garcia y Pekrun, 2011; Merino-Tejedor et al., 2018; Usán Supervía y Salavera Bordás, 2019).
Como se mencionó previamente, la IE y el CA guardan relaciones significativas con la AA (entre moderada y baja y de tipo positiva), lo cual es relevante para el conocimiento sobre la dinámica que guarda este fenómeno. Además, debe considerarse que el interés por estas líneas de investigación en el Ecuador son escasas y limitadas, aun cuando problemas como la deserción académica, el bajo rendimiento, la adaptación académica y la insatisfacción académica (Mora, 2014; Aguirre y Patten, 2017) son constantes entre la población universitaria y no se proponen alternativas de solución basadas en el desarrollo de los mecanismos de autoinfluencia. Igualmente, al levantarse los datos del segundo semestre de 2020, durante la pandemia del COVID-19, mucha de la dinámica escolar se modificó y existen hallazgos de desajustes académicos, así como de sintomatología psicológica asociada (Caycho-Rodríguez y otros, 2021). Esto podría incidir en la dinámica académica presente, por lo que se requiere su monitorización para el avance de la investigación educativa.
Por otra parte, el análisis investigativo con estas variables se ha manejado de manera separada e independiente del de la AA (aunque se destaca mayor fuerza de relación del IE que del CA en la AA), por lo que estudiar este fenómeno desde una visión multifactorial ayudaría a ampliar la literatura actual y a generar modelos explicativos alternativos de su mecánica desde la cognición social educativa. También podría mejorar la explicación de la varianza que guardan las variables predictoras de manera independiente, lo que ayudaría a mejorar la capacidad de predictibilidad de la AA. De esta manera, un modelo más rico, complejo y amplio aportaría al desarrollo de la investigación educativa aplicada con la identificación de parámetros precisos que permitan elaborar propuestas de intervención basadas en la evidencia.
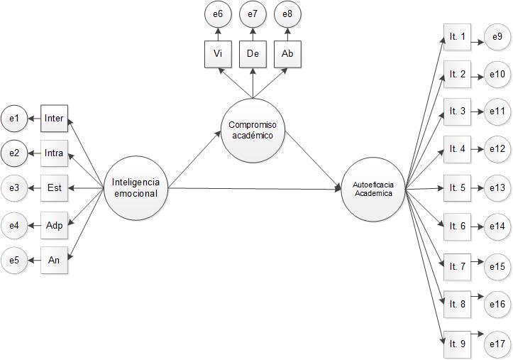
Además, aunque son frecuentes los estudios de causa (factorial y multifactorial) sobre la AA, los estudios de interacción de una tercera variable (mediadora o moduladora) en una relación causa y efecto son menos esperados y analizados (aunque ayudan muchas veces a explicar el cómo y el porqué de la relación entre variables existentes). Dado que el CA tiene un componente emocional (Galla y otros, 2014) que se asocia con la IE (Ardiles et al., 2019; Supervía et al., 2019) y la AA (aunque en menor medida), es probable que la IE (al tener mayor fuerza de relación con la CA) no solo ejerza un efecto directo sobre la AA, sino que también lo haga de manera indirecta a través del CA u otras variables no mencionadas en el estudio (ver Figura 1). Dado que nunca se ha analizado tal configuración de modelos, el aporte que se haga es trascendental al elaborar una propuesta nueva y ampliada, pues expande la discusión científica y permite un mejor entendimiento de la relación entre IE y AA y de variables mediadoras. Con ello, a futuro, podrían establecerse propuestas de intervención psicoeducativa más eficientes.
Objetivos e hipótesis
A la luz de la presente revisión, se establecen como objetivos del estudio: (1) investigar acerca de la relación que mantiene la inteligencia emocional y el compromiso académico en la autoeficacia académica en una muestra de universitarios del Ecuador (como primera hipótesis se plantea que la IE y el CA se correlacionan de manera significativa con las AA); (2) determinar el potencial predictor que tienen la IE y el CA en la AA (como segunda hipótesis se considera que la IE y la CA son predictores de la AA); y (3) identificar si el CA es una variable mediadora en la relación causal de la IE y la AA (la tercera hipótesis consiste en que la IE ejerce un efecto indirecto sobre la AA a través del CA y hace de esta última una variable mediadora).
Método
Diseño
El presente trabajo se basa en un diseño de tipo descriptivo, correlacional, de mediación parcial y de corte transversal (Waltman y Van Eck, 2012), en el que se analiza la relación de la inteligencia emocional y el compromiso con la autoeficacia académica en una muestra de universitarios del Ecuador.
Participantes
El estudio contó con una muestra de 500 participantes. El 57.6 % eran mujeres y el 42.4 %, hombres, con edades entre 18 y 45 años (M = 24.5 años; SD = 6.9). El 72.8 % eran solteras(os), el 18.4 % eran casados(as), el 6.2 % tenían una unión libre y el 2.6 % eran viudos(as); el 32.6 % de los participantes presentaron cargas familiares que corresponden a hijos o hijas.
Los colaboradores de la investigación fueron universitarios de dos centros educativos de las ciudades de Ambato (79.6 %) y Quito (20.4 %) en el Ecuador y estudiaban en 11 carreras de pregrado. El 66.4 % mencionaron que la carrera que cursan fue la primera opción elegida, el 85.8% indicaron que es la primera carrera de pregrado que cursan, el 5 % presentaron riesgo académico por bajo rendimiento y 39.8% señalaron que para costear los estudios realizan actividades laborales.
La selección de los participantes se desarrolló a través de un muestreo de tipo no probabilístico intencional con criterios de inclusión, que son los siguientes: (1) encontrarse legalmente matriculado en alguna de las universidades del presente estudio; (2) participar voluntariamente en el estudio; (3) presentar el consentimiento de participación firmado; y (4) ser mayor de edad.
Instrumentos
Escala de Autoeficacia Percibida Específica de Situaciones Académicas (EAPESA; Palenzuela, 1983) en la versión reducida de nueve ítems de Domínguez-Lara (2014) y adaptada al Ecuador (Moreta-Herrera et al., 2021). Esta prueba se diseñó para identificar el grado de culminación y éxito que presentan los individuos en sus actividades escolares y académicas. Se responde en una escala Likert de cuatro opciones entre nunca (1) y siempre (4). Algunos ítems que componen la escala son: “Me considero lo suficientemente capacitado para enfrentarme con éxito a cualquier tarea académica”; “Pienso que tengo capacidad para comprender bien y con rapidez una materia”; “Me siento con confianza para abordar situaciones que ponen a prueba mi capacidad académica”. Aunque la escala no presenta valores normativos para identificar categorías diagnósticas, se considera que obtener por encima de 18 puntos (mediana) indica una presencia significativa de la habilidad. Con respecto a las propiedades psicométricas de la prueba la consistencia interna es de α= .89 (García-Fernández et al., 2010), mientras que para el presente estudio alcanzó un valor de ω= .93 IC 95% [.92 - .94].
Brief Emotional Intelligence Inventory for Senior Citizens (EQ-i-M20; Bar-On y Parker, 2000), versión en castellano para adultos universitarios (Pérez-Fuentes et al., 2014), elaborada con el objetivo de identificar los niveles de IE a través de un cuestionario de 20 ítems con preguntas como: “Entiendo cómo se sienten las otras personas”, “Me resulta difícil controlar mi ira (cólera)”, “Me resulta fácil decir cómo me siento”. Valora la IE en base a cinco áreas: (1) intrapersonal; (2) interpersonal; (3) manejo del estrés; (4) adaptabilidad; y (5) estado del ánimo. Esta evaluación se responde con una escala Likert de cuatro opciones, en la que 1 = nunca pasa y 4 = siempre pasa. Acerca de la calificación de las puntuaciones, no existen criterios claros que señalen categorías diagnósticas específicas con respecto a la IE. Se pueden considerar como punto de corte los valores inferiores a 41 puntos como presencia de riesgo por baja IE. Sobre las propiedades psicométricas, en el presente estudio se identificó una fiabilidad de ω = .84 IC 95% [.81 - .87].
Utrecht Work Engagement Scale (UWES, Schaufeliy Bakker, 2003), versión adaptada al castellano para estudiantes universitarios (UWES-S; Sánchez-Cardona et al., 2016). Diseñada para conocer el nivel de compromiso, conexión o engagement que muestran las personas en el contexto académico por medio de un cuestionario de 17 preguntas (como: “Mis tareas como estudiante me hacen sentir lleno de energía”, “Creo que mi carrera tiene significado”, “El tiempo ‘pasa volando’ cuando realizo mis tareas como estudiante”, entre otras) que se responden según una escala Likert de seis opciones (0 = nunca o ninguna vez y 6 = siempre o todos los días) a través de un modelo de tres dimensiones (vigor, dedicación y absorción). Con respecto a la interpretación de los puntajes, se considera que aquellos que se encuentran por debajo de 52.02 puntos, indican riesgo por baja presencia de compromiso. Sobre las propiedades psicométricas del UWES-S, la evidencia señala que la consistencia interna es elevada. En el caso de estudiantes universitarios arroja un valor de α = .95, equivalente a una fiabilidad muy alta. Para el presente estudio, la fiabilidad obtenida en la muestra ecuatoriana es ω = .74 IC 95% [.70 - .78], equivalente a una fiabilidad aceptable.
Procedimiento
La presente evaluación contó inicialmente con la autorización de los centros educativos para el acceso a la muestra potencial. Para ello se pusieron en conocimiento de las autoridades los objetivos de la investigación. Posteriormente, se estableció un proceso de contacto con distintos estudiantes a fin de que pudieran participar en el estudio. Se distribuyó a través de redes sociales, plataformas educativas y teléfonos celulares el enlace web en el que se encuentra el proyecto como tal, la carta de consentimiento y los instrumentos de medición. Cabe señalar que el estudio tomó los respectivos cuidados éticos en el proceso de investigación con humanos, según la Convención de Helsinki de 1973, que incluye el resguardo de la información personal, el consentimiento informado, el anonimato de los participantes y el uso de la información exclusivamente para beneficio científico. La fase de evaluación se realizó de manera virtual entre los meses de junio a agosto del año 2020, con un tiempo aproximado de 20 minutos en su elaboración. Una vez realizada la evaluación, se procedió a una depuración de la información, la digitalización de los datos y el análisis estadístico. Con estos resultados se contrastaron las hipótesis y se emitieron las respectivas conclusiones.
Análisis de datos
La gestión estadística se realizó por medio de tres bloques de análisis. El primero se refiere a un análisis descriptivo de los resultados de la AA, la IE y el CA, para ello se analizaron las medias aritméticas (M), las desviaciones estándar (SD), la asimetría (g.) y la curtosis (g.), y la prueba de Mardia. Los cálculos de la curtosis y la asimetría se utilizaron como análisis preliminar del AFC para verificación de la normalidad univariante y multivariante y así seleccionar o no pruebas de estimación robusta. También se estudió la presencia de riesgo significativo presente en los participantes.
El segundo bloque de análisis comprendió las correlaciones entre las variables de análisis, a fin de identificar el grado de relación existente entre las mismas. Para ello se utilizó el coeficiente de correlación momento-producto de Pearson (r). Se consideraron relaciones adecuadas ante la presencia de valores ≥ .2 y con significancia (p < .05).
El bloque final comprendió el análisis de mediación parcial. Para ello se puso a prueba un modelo experimental único (dado que no se conocen modelos previos) asumiendo como variable predictora la inteligencia emocional (X), como variable criterio la autoeficacia académica (Y), y el compromiso académico (M) como variable mediadora (ver Figura 1). El análisis de regresión se realizó por medio de regresiones lineales con metodología de análisis a través de ecuaciones estructurales (SEM). Dentro de este análisis se utilizó la técnica de Análisis Factorial Confirmatorio (AFC) con estimación de Máxima Verosimilitud Robusta (RML) para identificar el efecto indirecto (ab) que provoca el CA (M) en la relación entre IE (X) y AA (Y). Debido a la ausencia de normalidad multivariante en las variables (Li, 2016), el modelo propuesto se somete al estudio de los ajustes arrojados como el chi cuadrado (χ2), el chi cuadrado normado (χ2/gl), el residuo de la media cuadrática estandarizada (SRMR), el índice de ajuste comparado (CFI), el índice de Tucker-Lewis (TLI) y el error cuadrático medio de aproximación (RMSEA). Se considera que el modelo tiene un ajuste adecuado cuando el χ2 no es significativo (p > .05) o χ2/gl es menor que 4, el SRMR and RMSEA son menores a .08; y el CFI y TLI mayores que .90 (Byrne, 1998; Yang-Wallentin et al., 2010; Brown, 2015). En el modelo de mediación propuesto, ya en el análisis de mediación, se considera la presencia de una mediación total cuando el efecto directo (c’) y p > 0.05 es menor al efecto total (c); mientras que cuando es p < 0.5, la mediación es parcial.
La gestión estadística de los resultados se realizó por medio del programa informático SPSS en la versión 23 (IBM Corp., 2012) para los análisis descriptivos y en lenguaje R en la versión 3.6.0 (R Core Team, 2019) para los análisis de mediación parcial con el uso del paquete Lavaan.

Nota: EQ-i-M20: Brief Emotional Intelligence Inventory for Senior Citizens; UWES: Utrecht Work Engagement Scale; EAPESA: Escala de Autoeficacia Percibida Específica de Situaciones Académicas.
Resultados
Análisis descriptivo
La Tabla 1 muestra los puntajes descriptivos adquiridos en la evaluación de la AA. En ella se identifica que la media alcanzada por medio de los participantes se encuentra por encima del punto de corte (> 18 puntos), lo cual señala una presencia considerable de esta habilidad en la muestra analizada. Sin embargo, un 11.2 % de dichos participantes presenta riesgo debido al bajo puntaje reportado.
Seguido de esto, en el análisis de la IE se puede observar que el área de mayor presencia corresponde al estado de ánimo, mientras que la de menor presencia corresponde a la intrapersonal. De manera global la presencia de IE supera el punto de corte estimado por lo que se considera que es una condición presente entre los participantes. Un 3.4 % de los participantes presentan riesgo causado por baja presencia de IE. También se observan los resultados alcanzados en la evaluación del CA, la media reportada por la muestra se encuentra por encima del punto de riesgo. Aun así, se debe aclarar que aproximadamente el 30 % de los estudiantes se encuentra por debajo de este número crítico, lo cual señala una baja o mala conexión y compromiso con el trabajo académico que les corresponde realizar.
Cabe señalar que, en todos los casos, la distribución de las puntuaciones por medio de g. y g. sugiere una distribución univariante normal, al no sobrepasar el rango ±1.5, sin embargo, a nivel multivariante este supuesto no se cumple en las evaluaciones de la AA y el CA dado que la prueba de Mardia sobrepasó el criterio de aceptación.
| Variables | Media | DS | g1 | g2 | Mardia | Riesgo |
| Autoeficacia académica | 26.7 | 5.8 | -.040 | -.761 | 31.4 | 11.2% |
| Intrapersonal | 10.0 | 2.9 | .042 | -.310 | - | |
| Interpersonal | 11.2 | 2.3 | .049 | -.430 | - | |
| Estrés | 10.8 | 3.1 | -.356 | -.516 | - | |
| Adaptación | 11.3 | 2.4 | .116 | -.544 | - | |
| Estado de ánimo | 12.6 | 3.0 | -.644 | -.422 | - | |
| Inteligencia emocional | 55.8 | 8.8 | -.005 | -.068 | 0.24 | 3.4 % |
| Vigor | 19.1 | 6.4 | .578 | .350 | ||
| Dedicación | 22.3 | 6.7 | -.519 | -.656 | - | |
| Absorción | 20.2 | 6.7 | .431 | -.244 | - | |
| Compromiso académico | 61.6 | 15.5 | .449 | .142 | 35.95 | 29.6 % |
Análisis de correlación
La Tabla 2 muestra la relación que mantienen los factores de la IE, que son bajas y positivas (intrapersonal e interpersonal) y moderadas y positivas (adaptación y estado de ánimo) con la AA. Cabe señalar además que la valoración global del IE correlaciona positiva y moderadamente con la AA. En todos los casos la relación resulta ser significativa a nivel p < .01.
En el caso del CA, en la misma tabla se puede observar que los factores de dedicación y absorción se correlacionan con la AA de manera baja y positiva. Igual relación mantiene la valoración global de CA con la AA, a nivel bajo y positivo. También se identifica que la relación que mantienen es significativa (p < .05).
Finalmente, con respecto a la relación entre IE y CA, los factores de adaptación, estado de ánimo y la valoración global de la IE se correlacionan de manera baja y positiva entre sí. La relación existente entre las variables es significativa al nivel p < .01.
| Variables | A | B | C | D | E | F | G | H | I | J | K |
| Intrapersonal | 1 | .352** | .012** | .495** | .473** | .733** | .112** | .161** | .107** | .163** | .337** |
| Interpersonal | 1 | -.137** | .516** | .350** | .602** | .069** | .129** | .150** | .150** | .306** | |
| Manejo de estrés | 1 | -.098** | .093** | .328** | .012** | .047** | -.013** | .020** | .005** | ||
| Adaptación | 1 | .570** | .743** | .120** | .186** | .167** | .204** | .544** | |||
| Estado de ánimo | 1 | .786** | .078** | .315** | .167** | .243** | .507** | ||||
| Inteligencia emocional | 1 | .120** | .265** | .175** | .242** | .522** | |||||
| Vigor | 1 | .259** | .517** | .753** | .190** | ||||||
| Dedicación | 1 | .440** | .735** | .330** | |||||||
| Absorción | 1 | .842** | .236** | ||||||||
| UWES | 1 | .326** | |||||||||
| EAPESA | 1 |
Análisis de mediación parcial a través de AFC
En la Figura 2 se puede observar el análisis de mediación por medio de AFC con RML del compromiso académico en la relación de la inteligencia emocional con la autoeficacia académica. Inicialmente se evidencia que las variables de IE y CA por medio de regresión lineal múltiple (R2) forman un modelo predictor que explica en un 30.6 % los cambios en la varianza de AA. Se aprecia que este modelo es adecuado dada la presencia de significancia (p < .01).
Posteriormente, se analiza el CA para conocer si la IE ejerce un efecto indirecto (ab) en la relación con AA por medio de una tercera variable. Dada la presencia de significancia (p < .01) en ab se corrobora en el que el CA actúa de manera mediadora, y se observa en la manera en que el diferencial del efecto directo (c’) disminuye con respecto al efecto total (c). Sin embargo, ante la presencia de significancia (p < .001) en el valor de c’ se puede establecer que dicha medición es a nivel parcial y no completa. Finalmente, el AFC muestra que el modelo de mediación parcial presenta un ajuste adecuado y pertinente al reportarse sus indicadores de ajuste absolutos (ꭓ2, ꭓ2/gl, SRMR), relativos (CFI y TLI) y basado en la no centralidad (RMSEA) dentro de los rangos de aceptación.

Nota: ** p< ,01; *** p< ,001; c= Efecto total; c’= efecto directo; ab= efecto indirecto; EQ-i-M20: Brief Emotional Intelligence Inventory for Senior Citizens; UWES: Utrecht Work Engagement Scale; EAPESA: Escala de Autoeficacia Percibida Específica de Situaciones Académicas.
Discusión
Uno de los objetivos del estudio consistió en identificar la relación de la inteligencia emocional y el compromiso académico en la autoeficacia académica en una muestra de universitarios del Ecuador; así como la mediación parcial del compromiso académico en la relación IE-AA.
El análisis descriptivo inicial muestra que la IE, el CA y la AA se encuentran presentes de manera generalizada en la muestra de universitarios analizada. La prevalencia de casos de riesgos por baja presencia de estas condiciones fluctúa entre el 3.4 % en IE y el 29.6 % en CA. Sí resalta que cerca del 30 % de la muestra presenta bajo CA en sus estudios y formación, lo cual podría acarrear dificultades y problemas de orden académico como el rendimiento, el ausentismo y el abandono, que previamente ha sido identificado en la población universitaria ecuatoriana (Mora, 2014; Aguirre y Patten, 2017). El análisis de esta dinámica puede ayudar a entender aspectos ligados al desenvolvimiento en el contexto académico, la relación entre pares, el interés por los estudios y demás (Wong y Law, 2002; Humphrey et al., 2007; Keefer et al., 2018). Aunque no existen estudios específicos previos que analicen estos aspectos, los resultados son pioneros en la región y el Ecuador sobre la dinámica interna en el contexto educativo, e invitan a profundizar en estudios sobre el estado actual de estas variables en población universitaria.
En el análisis de correlación múltiple se encontró que la IE y la AA se correlacionan de manera moderada y positiva entre sí. Es decir, que el elemento emocional interactúa de manera significativa en la configuración de juicios de eficacia sobre las actividades académicas a desarrollar. Cabe señalar que las áreas de Adaptación y Estado de Ánimo de la escala que mide IE son las que de manera interna guardan mayor fuerza de conexión con la AA. Esto refleja lo importante que son los mecanismos de maleabilidad ante el contexto y el humor y predisposición emocional a la educación para determinar creencias de logro en el proceso de aprendizaje (Salovey y Mayer, 1990). Además, estos resultados concuerdan con trabajos previos que han revisado esta dinámica en adolescentes y universitarios (Hen y Goroshit, 2014; Owolabi, 2016; Saeed y Ahmad, 2020).
Por otra parte, se confirma que el CA igualmente se asocia con la AA en la muestra propuesta. Es decir que el compromiso con la educación que lleva el estudiante contribuye a la formulación de creencias de eficacia y de seguridad hacia la culminación de metas. Estos hallazgos encontrados, se asemejan a estudios similares previos (Galla et al., 2014; Dogan, 2015; Supervía et al., 2018). Además, cabe señalar que, de manera interna, el componente dedicación del CA muestra mayor asociación (baja relación) con la AA, lo cual ayudaría a explicar que es la fuerza de la constancia la que incide principalmente en la formación de los juicios mencionados a partir de los intentos de dominio del contexto (Bong y Skaalvik, 2003). Algo importante a resaltar también es que la IE se relaciona con el CA. Esto evidencia la relevancia de la afectividad en el contexto educativo y sus distintos constructos teóricos. Estos hallazgos concuerdan con estudios similares (Ardilas et al., 2019; Linnenbrink-Garcia y Pekrun, 2011; Merino-Tejedor et al., 2018; Supervía et al., 2019; Usán Supervía y Salavera Bordás, 2019).
Acerca de los análisis predictores, la IE y el CA de manera conjunta son predictores de la AA. Estas variables predicen una porción significativa de los cambios de la varianza de la AA. También se evidencia a través de la metodología SEM por medio del AFC con RML, que el CA actúa como variable mediadora de manera parcial en la relación causal de IE y AA. De esta manera la IE ejerce un efecto indirecto sobre AA a través del compromiso académico. Sobre los resultados de esta sección hay que señalar que no existen estudios previos con que se puedan contrastar estos hallazgos por lo que se deben tomar con cautela. Sin embargo, el análisis de ajuste de la propuesta a través de SEM señala que el modelo en mención (ver Figura 2) goza de un ajuste adecuado a nivel factorial (Byrne, 1998; Yang-Wallentin et al., 2010; Brown, 2015), lo cual hace de este estudio pionero en el análisis de interacción de terceras variables en análisis causales y revela el efecto que puede provocar la IE aun cuando no es directa con la AA. Además, cabe señalar que, debido a la situación de pandemia, es probable que los resultados encontrados puedan diferir debido a que las condiciones actuales de enseñanza no son las habituales y los efectos psicológicos (Caycho-Rodríguez et al., 2021) pueden ser distintos. De ahí la importancia de estudios confirmatorios a futuro.
Las implicaciones del estudio señalan la importancia que tienen estos tres componentes (IE, AA y CA) en el contexto educativo, en especial en la educación universitaria. Además, aporta significativamente desde la cognición social al entendimiento de los comportamientos y mecanismos ligados al aprendizaje a través de los procesos internos (psicológicos). También ofrece un modelo explicativo de la AA que puede permitir a futuro de manera práctica el desarrollo de métodos y estrategias psicoeducativas enfocadas a mejorar el rendimiento académico a través del fortalecimiento de la autoeficacia académica en población universitaria ecuatoriana por medio del desarrollo emocional personal y el compromiso hacia los estudios. Este hecho muchas veces se alienta en la andragogía pero no se ofrecen evidencias claras de procedimiento, sobre todo cuando se señala la realización de una educación más “emocional”, “inclusiva”, “horizontal” y “humana”, sin dar directrices procedimentales claras y sin evidencia sólida, sino con anécdotas. De esta manera, al conocer de los efectos que provocan la IE y el CA sobre la AA se está proponiendo un camino a seguir para la implementación de estas nuevas metodologías de enseñanza universitaria.
Cabe señalar que el uso de métodos más contemporáneos como SEM (los cuales son más limitados en este tipo de estudios descriptivos) permiten una visión más amplia en el intento de modelización de la conducta académica, lo cual es un aporte revelador porque reduce significativamente el sesgo de medida. Finalmente se conoce una propiedad de la IE no explorada anteriormente que comprende no solo la capacidad de ejercer un efecto directo sobre la AA sino parcialmente indirecto por medio del CA, lo cual puede ayudar a explicar el porqué de la relación casuística entre las variables analizadas (hecho que únicamente puede ser explicado con la ayuda de análisis estadísticos más avanzados de interacción con otras variables como son los estudios de mediación).
Hay que señalar que, a priori, no existen modelos similares a través de la configuración de las variables en estudio con los que se puedan contrastar los resultados, lo cual puede ser una limitación. Sin embargo, esto muestra relevancia de este trabajo por su contribución teórica al proponer interacción de terceras variables en relaciones casuísticas y también empíricas al trabajar con muestras frecuentemente no incorporadas, como lo son los participantes ecuatorianos, lo que permite una enorme utilidad para el desarrollo de esta línea de investigación y trabajo.
De manera general, se concluye que existe un mecanismo perfectamente válido de predicción multifactorial de la AA, a través de procesos de dominio emocional e involucramiento en objetivos en estudiantes universitarios. Además, se observa que la IE no solo tiene efecto directo en la AA sino también indirecto por el CA, lo cual permite conocer sobre este fenómeno y establecer procesos de intervención a futuro.
Limitaciones
El presente trabajo cuenta con ciertas limitaciones que deben ser tomadas en cuenta para investigaciones a futuro. Es importante considerar que el estudio se llevó a cabo exclusivamente con población universitaria, por lo que los resultados no pueden ser generalizados sobre otros grupos de población estudiantil. Es por ello que a futuro se requieren estudios similares en niños, adolescentes y adultos en educación técnica y no formal a fin de corroborar o descartar estos hallazgos. Otra limitación para considerar está relacionada con el manejo de análisis de mediación con SEM, dado que no se han encontrado previamente estudios similares que puedan usar el CA como variable mediadora entre IE y AA, por lo que se sugiere tomar con cuidado los resultados y a futuro desarrollar estudios réplica. Además, el modelo empleado en el estudio es único, por lo que no se establecieron otros modelos alternativos, principalmente debido a la no consideración de otras variables; esto debe ser tomado en cuenta para futuras investigaciones. Finalmente se debe considerar la transversalidad del estudio: se muestra una condición en un momento temporal específico, pero se desconoce si esta situación perdurará en el tiempo, en especial durante las restricciones ocasionadas por la pandemia.
Referencias
Aguirre, M. A. V., y Patten, A. C. S. (2017). Dinámica familiar y su influencia en el bajo rendimiento académico de adolescentes de educación básica superior. Cuenca, Ecuador. 2014-2015. Revista Electrónica de Psicología Iztacala, 20(2), 797-828.
Ardiles, R., Alfaro, P., Moya, M., Leyton, C., Rojas, P., & Videla, J. (2019). La inteligencia emocional como factor amortiguador del burnout académico y potenciador del engagement académico. Revista Electrónica de Investigación en Docencia Universitaria, 1(1), 109-128.
Bandura, A. (1989). Regulation of cognitive processes through perceived self-efficacy. Developmentalpsychology, 25(5), 729.
Bandura, A. (1997). Self-efficacy: The exercise of control. WH Freeman.
Bar-On, R., y Parker, J. (2000). Emotional Quotient Inventory: Youth versión (EQ-i: YV): Technical manual. Multi-Health Systems.
Bong, M., y Skaalvik, E. M. (2003). Academic self-concept and self-efficacy: ¿How different are they really? Educational Psychology Review, 15(1), 1-40. https://doi.org/10.1023/A:1021302408382
Brackett, M., Rivers, S., Shiffman, S., Lerner, N., y Salovey, P. (2006). Relating emotional abilities to social functioning: A comparison of self-report and performance measures of emotional intelligence. Journal of Personality and Social Psychology, 91(4), 780-795.
Brown, T. A. (2015). Confirmatory factor analysis for applied research (Vol. 2). Guilford Publications.
Byrne, B. M. (1998). Structural equation modeling with LISREL, PRELIS, and SIMPLIS: Basic Concepts, applications and programming. Lawrence Erlbaum Associates.
Byrne, M., y Flood, B. (2005). A study of accounting students' motives, expectations and preparedness for higher education. Journal of Further and Higher Education, 29(2), 111-124.
Caycho-Rodríguez, T., Valencia, P., Vilca, L., Cervigni, M., Gallegos, M., Maritno, P., …, Burgos, C. (2021). Cross-cultural measurement invariance of the Fear of COVID-19 Scale in seven Latin American countries. Death Studies. https://doi.org/10.1080/07481187.2021.1879318
Cooper, C. L. (2015). Students at Risk: The Impacts of Self-Efficacy and Risk Factors on Academic Achievement. University of Texas at Arlington.
Dogan, U. (2015). Student engagement, academic self-efficacy, and academic motivation as predictors of academic performance. The Anthropologist, 20(3), 553-561. https://doi.org/10.1080/09720073.2015.11891759
Dominguez Lara, S. (2014). Autoeficacia para situaciones académicas en estudiantes universitarios peruanos: un enfoque de ecuaciones estructurales. Revista de Psicología-Universidad Católica San Pablo, 4(4), 45-53.
Duckworth, A. L., y Carlson, S. M. (2013). Self-regulation and school success. En B. Sokol, F. Grouzet, y U. Müller (Edits.), Self-regulation and autonomy: Social and Developmental Dimensions of Human Conduct (pp. 208–230). Cambridge University Press.
Elias, S., y MacDonald, S. (2007). Using past performance, proxy efficacy, and academic self-efficacy to predict college performance. Journal of Applied Social Psychology, 37, 2518-2531. https://doi.org/10.1111/j.1559-1816.2007.00268.x
Fernandez-Rio, J., Cecchini, J. A., Méndez-Gimenez, A., Mendez-Alonso, D., y Prieto, J. A. (2017). Self-regulation, cooperative learning, and academic self-efficacy: Interactions to prevent school failure. Frontiers in Psychology, 8(22), https://doi.org/10.3389/fpsyg.2017.00022
Galla, B., Wood, J., Tsukayama, E., Har, K., Chiu, A., y Langer, D. (2014). A longitudinal multilevel model analysis of the within-person and between-person effect of effortful engagement and academic self-efficacy on academic performance. Journal of School Psychology, 52(3), 295-308. https://doi.org/10.1016/j.jsp.2014.04.001
García-Fernández, J. M., Inglés, C. J., Torregrosa, M. S., Ruiz-Esteban, C., Díaz-Herrero, Á., Pérez-Fernández, E., y Martínez-Monteagudo, M. C. (2010). Propiedades psicométricas de la Escala de Autoeficacia Percibida Específica de Situaciones Académicas en una muestra de estudiantes españoles de Educación Secundaria Obligatoria. European Journal of Education and Psychology, 3(1), 61-74. https://doi.org/10.1989/ejep.v3i1.46
Greenwood, C. R., Delquadri, J., y Hall, R. V. (1984). Opportunity to respond and student academic performance. En W. Heward, T. Heron, D. Hill y J. Trap-Porter (Eds.), Behavior Analysis in Education (pp. 58- 88). Merrill.
Hen, M., y Goroshit, M. (2014). Academic procrastination, emotional intelligence, academic self-efficacy, and GPA: A comparison between students with and without learning disabilities. Journal of Learning Disabilities, 47(2), 116-124. https://doi.org/10.1177/0022219412439325
Honicke, T., y Broadbent, J. (2016). The influence of academic self-efficacy on academic performance: A systematic review. Educational Research Review, 17, 63-84. https://doi.org/10.1016/j.edurev.2015.11.002
Humphrey, N., Curran, A., Morris, E., Farrell, P., y Woods, K. (2007). Emotional intelligence and education: A critical review. Educational Psychology, 27(2), 235-254. https://doi.org/10.1080/01443410601066735
IBM Corp. (2012). IBM SPSS Statistics for Windows. IBM Corp.
Keefer, K., Parker, J., y Saklofske, D. (2018). Emotional Intelligence in Education. Integrating Research with Practice. Springer.
Li, C. H. (2016). Confirmatory factor analysis with ordinal data: Comparing robust maximum likelihood and diagonally weighted least squares. BehaviorResearch Methods, 48(3), 936-949. https://doi.org/10.3758/s1342
Linnenbrink-Garcia, L., y Pekrun, R. (2011). Students’ emotions and academic engagement: Introduction to the special issue. Contemporary Educational Psychology, 36(1), 1-3. https://doi.org/10.1016/j.cedpsych.2010.11.004
Mayorga-Lascano, M., y Moreta-Herrera, R. (2019). Síntomas clínicos, subclínicos y necesidades de atención psicológica en estudiantes universitarios con bajo rendimiento/Psychological Care Needs for Underperforming College Students withClinical and Subclinical Symptoms. Educación, 43(2), https://doi.org/10.15517/REVEDU.V43I2.32239
Merino-Tejedor, E., Hontangas, P. M., y Petrides, K. V. (2018). Career adaptability mediates the effect of trait emotional intelligence on academic engagement. Revista de Psicodidáctica, 23(2), 77-85. https://doi.org/10.1016/j.psicoe.2017.10.002
Mora, L. F. M. (2014). La integración académica de los estudiantes universitarios como factor determinante del abandono de corto plazo. Un análisis en el Sistema de Educación Superior a Distancia del Ecuador. RIED. Revista Iberoamericana de Educación a Distancia, 17(2), 173-196.
Montes-De-Oca, C., y Moreta-Herrera, R. (2019). La función predictora de la Autoeficacia en la Motivación Escolar en estudiantes de medicina del Ecuador. Uniandes EPÍSTEME, 6(4), 565-578.
Moreta-Herrera, R., Lara-Salazar, M., Camacho-Bonilla, P., y Sánchez-Guevara, S. (2019). Análisis factorial, fiabilidad y validez de la escala de autoeficacia general (EAG) en estudiantes ecuatorianos. Psychology, Society y Education, 11(2), 193-204.
Moreta-Herrera, R., Montes De Oca, C., Navarro-Cuéllar, L. y Villegas-Villacrés, N. (2021). Validez factorial con estimación robusta de la Escala de Autoeficacia Percibida Específica de Situaciones Académicas (EAPESA) en universitarios del Ecuador. Revista de Ciencias Psicológicas. 15(1), e-2153. https://doi.org/10.22235/cp.v15i1.2153
Ochoa, S., Montes, J., Rojas, T. y Valencia, M. (2020). Perfiles momentáneos de compromiso a lo largo de tres clases de ciencias en estudiantes colombianos. Interdisciplinaria, 37(2), 61-78. https://doi.org/10.16888/interd.2020.37.2.4
Owolabi, B. G. (2016). Emotional Intelligence as a Correlate of Academic Self-Efficacy among Secondary School Students in Ilorin Metropolis, Editorial Board, 112.
Palenzuela, D. (1983). Construcción y validación de una escala de autoeficacia percibida específica de situaciones académicas. Análisis y Modificación de Conducta, 9(21), 185-219.
Patrão, A.L., Alves, V., Sousa, T. (2019). The influence of self-perceived health status, social support and depression on self-efficacy among Brazilian elderly people. Interdisciplinaria, 36(1), 23-32.
Pérez-Fuentes, M., Gázquez, J., Mercader, I., y Molero, M. (2014). Brief Emotional Intelligence Inventory for Senior Citizens (EQ-i-M20). Psicothema, 26(4), 524-530. https://doi.org/10.7334/psicothema2014.166
R Core Team. (2019). R: A language and environment for statistical computing. R Foundation for Statistical Computing. [Software]. R Foundation for Statistical Computing.
Richardson, M., Abraham, C., y Bond, R. (2012). Psychological correlates of university students' academic performance: A systematic review and meta-analysis. Psychological Bulletin, 138(2), 335-387. https://doi.org/10.1037/a0026838
Saeed, W., y Ahmad, R. (2020). Association of demographic characteristics, emotional intelligence and academic self-efficacy among undergraduate students. Journal of Pakistan Medical Association, 70(3), 457-460. https://doi.org/10.5455/JPMA.11384
Salovey, P., y Mayer, J. (1990). Emotional intelligence. Imagination, Cognition and Personality, 9, 185-211.
Sánchez-Cardona, I., Rodríguez-Montalbán, R., Toro-Alfonso, J., y Velázquez, I. M. (2016). Propiedades psicométricas de la Utrecht Work Engagement Scale - Student (UWES-S) en universitarios de Puerto Rico. Revista Mexicana de Psicología, 33(2), 121-134.
Schaufeli, W. B. (2017). General engagement: conceptualization and measurement with the utrecht general engagement scale (UGES). Journal of Well Being Assess, 1, 9–24. https://doi.org/10.1007/s41543-017-0001-x
Schaufeli, W. B., y Bakker, A. B. (2003). UWES – Utrecht work engagement scale: test manual (Vol. 8). Utrecht University.
Siciliano, M. (2016). It's the quality not the quantity of ties that matters: Social networks and self-efficacy beliefs. Education y Educational Research, 53(2), 227-262. https://doi.org/10.3102/0002831216629207
Supervía, P., Bordás, C., y Buil, E. (2018). ¿Cómo se interrelacionan las variables de burnout, engagement y autoeficacia académica? Un estudio con adolescentes escolares. Revista Electrónica Interuniversitaria de Formación del Profesorado, 21(2), 141-153. https://doi.org/10.6018/reifop.21.2.311361
Supervía, P. U., Bordás, C. S., Abad, J. J. M., Orozco, A. M., y Jarie, L. (2019). Relaciones de la inteligencia emocional, Burnout y compromiso académico con el rendimiento escolar de estudiantes adolescentes. Archivos de Medicina (Manizales), 19(2).
Usán Supervía, P., y Salavera Bordás, C. (2019). Academic Performance, Emotional Intelligence and Academic Engagement in Adolescents. Electronic Journal of Research in Educational Psychology, 17(47), 5-26.
Waltman, L., y Van Eck, N. J. (2012). A new methodology for constructing a publication‐level classification system of science. Journal of the American Society for Information Science and Technology, 63(12), 2378-2392. https://doi.org/10.1002/asi.22748
Wang, M. T., y Eccles, J. S. (2013). School context, achievement motivation, and academic engagement: A longitudinal study of school engagement using a multidimensional perspective. Learning and Instruction, 28, 12-23. https://doi.org/10.1016/j.learninstruc.2013.04.002
Wong, C., y Law, K. (2002). The effects of leader and follower emotional intelligence on performance and attitude: An exploratory study. LeadershQ, 13, 243-274.
Yang-Wallentin, F., Jöreskog, K. G., y Luo, H. (2010). Confirmatory factor analysis of ordinal variables with misspecified models. Structural Equation Modeling, 17(3), 392-423. https://doi.org/10.1080/10705511.2010.489003
Zander, L., Brouwer, J., Jansen, E., Crayen, C., y Hannover, B. (2018). Academic self-efficacy, growth mindsets, and university students' integration in academic and social support networks. Learningand Individual Differences, 62, 98-107. https://doi.org/10.1016/j.lindif.2018.01.012