Artículos
Análisis psicométricos del Inventario de los Cinco Continuos de la Personalidad, versión corta (ICCP-SF)
Psychometric analyses of the Five Continua Personality Inventory, Short Form (FCPI-SF)
Análisis psicométricos del Inventario de los Cinco Continuos de la Personalidad, versión corta (ICCP-SF)
Interdisciplinaria, vol. 40, núm. 1, pp. 99-114, 2023
Centro Interamericano de Investigaciones Psicológicas y Ciencias Afines

Recepción: 12 Noviembre 2020
Aprobación: 30 Junio 2022
Resumen: El objetivo de este trabajo fue generar una versión corta del Inventario de Cinco Continuos de la Personalidad (ICCP; de la Iglesia y Castro Solano, 2021). Para ello se analizó una muestra de 2 183 adultos de población general de edad promedio de 39.04 años (DE = 14.18; 51.95 % mujeres, 47.64 % varones, 0.41 % otro). Se obtuvo una versión corta de 55 elementos que cumplían con los criterios de calidad interna, externa y de juicio esperados. Los elementos resultaron claros, no redundantes y altamente correlacionados con la puntuación total de la escala a la que pertenecían (entre .89 y .96). Además, la estructura factorial de diez rasgos de la personalidad presentó un buen ajuste y buena consistencia interna. Las correlaciones entre las versiones cortas de las escalas y las largas fueron todas positivas y altas (entre .89 y .96). Además, los análisis de asociación con los criterios externos resultaron como se esperaba: los rasgos patológicos correlacionaron de manera directa con la presencia de sintomatología psicológica (entre .26 y .64) y de manera inversa con el bienestar (-.18 y -.43); los rasgos positivos y los índices de ajuste correlacionaron de manera inversa con la presencia de sintomatología psicológica (entre -.09 y -.53) y de manera directa con el bienestar (entre .11 y .44). Se concluye que la versión corta del ICCP resulta ser una medida psicométrica apropiada y se sugiere su uso para el ámbito de investigación o para instancias de rastrillaje en el ámbito aplicado.
Palabras clave: personalidad, rasgos, patológicos, positivos, inventario.
Abstract: This research aimed at developing a short version of the Five Continua Personality Inventory (FCPI; de la Iglesia y Castro Solano, 2021). The FCPI is a 120 item measure that operationalizes the Dual Personality Model (DPM). The DPM proposes that personality traits may and must be assessed in their pathological and positive aspects conjointly. DPM is based on the notion of traits conceived as dimensional and in the notion of continuum of traits. These two pillars allow to study the degree of presence of each trait (dimensionally) and their pathological and positive aspects (continuum). Pathological traits included in the model are negative affect, detachment, antagonism, disinhibition and psychoticism. Positive traits are serenity, humanity, integrity, moderation and sprightliness. An assessment of this kind would provide a notion of the total personality adjustment that considers both aspects of the phenomenon as well as an integrated view of personality functioning as a whole, in contrast to a dissociated one. The strengths of the DPM are: (1) the integrated view of personality that includes healthy and pathological aspects simultaneously; (2) the use of dimensional measures in contrast of categories; and (3) its link to current diagnostic nosologies (DSM-5). Since the FCPI could be considered too long for many instances of psychological assessment, the development of a shorter version could provide a more versatile measure. Shorter versions of this type of instruments are recommended for long research surveys and longitudinal studies since they would prevent the undesirable effect than long scales have on attrition rates or attention levels. To develop a shorter version three main aspects were considered: (1) the characteristics of the items that can be assessed by studying their association with each other (internal item qualities); (2) the correlation of the new instrument with other variables or indicators (external item qualities); and (3) the properties that exceed statistical analyses, such as clarity, non-redundancy, invasiveness and “face” validity (judgmental item qualities). Sample was composed of 2 183 adults of the general population with a mean age of 39.04 (SD = 14.18; 51.95 % female, 47.64 % male, 0.41 % other). A shorter version was obtained which had 55 items that met the internal, external and judgement quality criteria expected. Selected elements were clear, non-redundant and had a high correlation with the total score of the scale they belonged to (between .89 and .96). In addition, evidence of the ten-trait personality model (five pathological traits and five positive traits) was obtained by means of a confirmatory factor analysis since the structure showed an excellent fit. Internal consistency was assessed by Cronbach, ordinal and Omega alphas and their values were as expected and also indicated a good psychometric functioning of the scale. Associations between the long version and the short version of each scale were all positive and strong (between .89 and .96). Additionally, correlation analyses with external criteria resulted as expected: pathological traits were positively associated with psychological symptoms (between .26 and .64) and negatively associated with well-being (between -.18 and -.43); positive traits and adjustment indexes were negatively related to psychological symptoms (between -.09 and -.53) and positively related to well-being (between .11 and .44). An interesting result is that, when compared with the ten individual traits, indexes had stronger associations with psychological symptoms and well-being. It is possible that these combined measures have greater explanatory power since they provide an integrated view of personality in contrast to a disaggregated assessment. It is concluded that the short version of the FCPI meets the three criteria sought and it is an appropriate psychometric measure and it is suggested to be used for research purposes or for screening assessments in the applied fields.
Keywords: personality, traits, pathological, positive, inventory.
Introducción
El Modelo Dual de la Personalidad
El Modelo Dual de la Personalidad (MDP; de la Iglesia y Castro Solano, 2021) es un modelo de estudio de la personalidad desde una visión integradora de aspectos patológicos y sanos. La propuesta se erige sobre la concepción dimensional de rasgo (Goldberg, 1993) y sobre la noción de continuum de rasgo (Gunderson, 1979; Leary, 1957; Strack y Lorr, 1994). Estos dos pilares permiten analizar el grado de presencia de cada rasgo (dimensionalmente) y sus aspectos patológicos y sanos (continuum). Estos conceptos no son nuevos en la psicología y se pueden observar en teorías de gran relevancia, tal como los postulados de Eysenck (1992, 1994), quien destacaba la noción de dimensión gradiente en oposición a valoraciones categoriales y también la importancia de hablar de continuidad sindrómica entre aspectos patológicos y sanos. Asimismo, otro antecedente nodal radica en los aportes de Costa y McCrae (1992, 2009, 2010), quienes encausaron la evaluación de la personalidad desde una perspectiva dimensional al considerar la presencia de aspectos patológicos en los extremos de cada dimensión e incluir la idea de continuidad entre aspectos normales y patológicos de los rasgos de la personalidad.
La evaluación integral de los rasgos en sus versiones patológicas y sanas o positivas, en contraposición a una valoración disociada en la que alguno de estos dos aspectos no es estudiado, resulta complementaria y necesaria para obtener una estimación del ajuste total de la personalidad. En los últimos años, se ha fortalecido la idea de que sanidad y patología deben ser sistematizadas en un marco conceptual unificado (e. g., Huppert y So, 2013; Leising, Rogers y Ostner, 2009; Millon, 2011). Las fortalezas principales del MDP radican en: (1) la visión integral de la personalidad que incluye el estudio de aspectos sanos y patológicos en simultáneo; (2) el uso de medidas dimensionales en contraste a categoriales; y (3) su relación con las nosologías diagnósticas más actuales (DSM-5).
En cuanto a la visión integral, este tipo de evaluación conjunta cuenta con antecedentes en el terreno de los estados psicológicos de salud mental. Por ejemplo, el Dual Factor Model (Greenspoon y Saklofske, 2001) y el Complete State Model of Health (Keyes, 2005) plantean la necesidad de evaluar sintomatología psicológica y bienestar para lograr una adecuada medida de salud mental. En diversas investigaciones que utilizaron estos modelos integrados se halló que los resultados obtenidos diferían de aquellos en los que se analizaban los aspectos patológicos y sanos de manera disociada. Por ejemplo, se ha hallado que quienes presentan un mayor estado de salud mental completa (presencia de bienestar y ausencia de sintomatología) tienen menos chances de padecer una enfermedad cardiovascular (Keyes, 2004), mejor salud física (Suldo y Shaffer, 2008), mejor rendimiento académico (Antamarian, 2015; Antamarian, Huebner, Hills y Valois, 2010; Guerra Vargas, 2017; Lyons, Huebner y Hills, 2012; Suldo y Shaffer, 2008; Suldo, Thalji y Ferron, 2011) y menores problemas de conducta (Eklund, Dowdy, Jones y Furlong, 2010), entre otros.
El MDP plantea que el mismo fenómeno ocurre en cuanto a la personalidad y que la valoración conjunta de los aspectos patológicos y sanos o positivos de los rasgos habilitará el estudio del ajuste global de la personalidad. De esta manera, los sujetos que presenten mayor grado de rasgos positivos y menor de patológicos tendrán una personalidad completamente sana; quienes tengan presencia de ambos tipos de rasgos, una personalidad patológica compensada; quienes tengan baja presencia de ambos, una personalidad vulnerable, y quienes presenten mayor grado de rasgos patológicos y baja presencia de rasgos positivos tendrán un diagnóstico de personalidad patológica. Este tipo de valoración conjunta e integral cuenta con un conocido precedente: el Índice Clínico de Millon (anteriormente conocido como el Índice de Ajuste de Millon), que ha sido señalado como de suma utilidad en la valoración de la personalidad (Millon y Bloom, 2008).
Por otra parte, la visión dimensional de los rasgos es un aspecto central del modelo dado que da lugar a la evaluación de la presencia de rasgos en términos de grados lo cual permite superar las dificultades que comúnmente se asocian a los diagnósticos categoriales (Clark, Livesley y Morey, 1997; Cloninger, 2000; Trull y Durrett, 2005; Widiger y Samuel, 2005). Se asume que los abordajes dimensionales representan con mayor precisión los grados de severidad y las comorbilidades, además de contar con mayor sustento empírico (Widiger, Sirovatka, Regier y Simonsen, 2006).
Finalmente, el MDP se encuentra en conexión con los últimos postulados en cuanto a nosologías diagnósticas de la personalidad: el Manual Diagnóstico y Estadístico de los Trastornos Mentales en su quinta edición (DSM-5; American Psychiatric Association, 2013). Los rasgos patológicos reflejan el modelo postulado en la sección III del DSM-5 en la cual se concibieron cinco rasgos que resultaban versiones patológicas del Five Factor Model (Costa y McCrae, 1985). Estos rasgos son: (1) afecto negativo, que se refiere a un patrón usual de emociones negativas que se vivencian como incontrolables; (2) desapego, que abarca dificultades para establecer vínculos y poca capacidad de disfrute; (3) antagonismo, que incluye conductas narcisistas, de engaño y de manipulación; (4) desinhibición, que contempla la tendencia a incurrir en conductas impulsivas y/o irresponsables y también la falta de concentración; y (5) psicoticismo, que se refiere a la distorsión de la percepción, a la presencia de delirios y a experiencias de disociación. El desarrollo de este modelo –que incluye la evaluación de rasgos patológicos, del funcionamiento de la personalidad y de tipos de personalidad– constó de un amplio debate cuyo foco estaba principalmente dado en incrementar el grado de especificidad en el diagnóstico, valorar su severidad y los perfiles que se pudieran configurar con la combinación del grado de presencia de cada aspecto evaluado (Krueger, Derringer, Markon, Watson y Skodol, 2012; Skodol et al., 2011; Wright, Thomas, Hopwood, Markon, Pincus y Krueger, 2012).
En general, la presencia de rasgos patológicos ha sido asociada a desenlaces desfavorables tales como: presencia de mayor sintomatología psicológica y sentimientos de soledad, mayor cantidad de conductas de bullying, menor bienestar, menores emociones positivas, satisfacción con la vida y autoestima, mayor probabilidad de padecer un trastorno de personalidad (Al-Dajani, Gralnick y Bagby, 2016; Anderson, Sellbom y Salekin, 2020; Góngora y Castro Solano, 2017; Romero y Alonso, 2019; Stover, Castro Solano y Fernández Liporace, 2019).
Los rasgos positivos o sanos provienen del Modelo de Personalidad Positiva (de la Iglesia y Castro Solano, 2018) y resultan ser versiones positivas en espejo de los rasgos patológicos del DSM-5: (1) serenidad, se caracteriza por experimentar una tranquilidad casi imperturbable; (2) humanidad, contempla un interés en el bienestar ajeno, alta sensibilidad al entorno y conductas solidarias; (3) integridad, abarca comportamientos de honestidad y humildad; (4) moderación, incluye una tendencia a la planificación antes de la acción y la valoración de riesgos y beneficios; y (5) vivacidad y foco, se refiere a una facilidad para establecer metas personales, llevarlas a cabo exitosa y placenteramente.
En contraposición a los rasgos patológicos, los rasgos positivos han sido en general vinculados a desenlaces favorables tales como el incremento del bienestar y la disminución de la sintomatología psicológica, una mayor percepción de progreso psicoterapéutico, menor estrés, mayor autoestima y rendimiento académico (de la Iglesia y Castro Solano, 2018, 2019; Eidman y de la Iglesia, 2021; Gander, Proyer, Ruch y Wyss, 2012;Karris Bachik, Carey y Craighead, 2020; Mongrain y Anselmo-Matthews, 2012; Padilla-Walker, Millett y Memmott-Elison, 2020; Wood, Linley, Matlby, Kashdan y Hurling, 2011).
De esta manera, el MDP se enmarca en los postulados del DSM-5, además de proveer un marco teórico para analizar cada rasgo desde una visión de continuo que contemple su versión patológica y sana (ver Figura 1). Los antecedentes reflejan que los rasgos positivos presentan asociaciones positivas, aunque entre moderadas y bajas, con los rasgos normales y las asociaciones negativas presentan asociaciones con los rasgos patológicos (de la Iglesia y Castro Solano, 2018). Esto da cuenta de que su variabilidad va en el mismo sentido que lo descripto como “normalidad” aunque no resultan ser el mismo constructo, y que va en oposición a lo considerado patológico. Los rasgos patológicos, en cambio, se asocian de manera negativa con los rasgos del Five-Factor Model (FFM, Góngora y Castro Solano, 2017). Existe, sin embargo, debate en relación con el continuo centrado en el rasgo de apertura a la experiencia. Este rasgo es el más controvertido del FFM y en general el debate ronda en relación con su doble componente conceptual: intelecto/apertura. Una ampliación de lo que abarca el rasgo que incluya la valoración de la apofenia resulta en asociaciones superiores con el rasgo psicoticismo (Chmielewski, Bagby, Markon, Ring y Ryder, 2014; De Young, Grazioplene y Peterson, 2012). Este continuo también puede resultar controvertido en cuanto a su rasgo positivo: vivacidad y foco. La asociación entre ambos extremos del continuo es menor en comparación con el resto y replica aquello ya evidenciado en cuanto al rasgo apertura a la experiencia con psicoticismo (de la Iglesia y Castro Solano, 2018). En este caso, de la Iglesia y Castro Solano (2021) describieron su inclusión desde la perspectiva de la valoración de la inmersión del individuo en su realidad circundante. Esta realidad puede ser vivenciada como extraña e incluir percepciones y experiencias inusuales (psicoticismo) o agradable y exitosa con experiencias de dominio efectivo del contexto (vivacidad y foco). En cuanto a los otros pares de rasgos, el continuo afecto negativo-serenidad refleja el manejo de las emociones negativas propias y ajenas, el continuo desapego-humanidad aborda el interés por los otros, el continuo antagonismo-integridad valora la tendencia a incurrir en conductas antisociales u honestas, y el continuo desinhibición-moderación se refiere al control de impulsos y la planificación del comportamiento.
Al momento, el MDP cuenta con algunos estudios que dan cuenta de su relación con variables externas. Se ha verificado, por ejemplo, que los índices de ajuste (índice de ajuste de la personalidad e índices de continuos de rasgos) se encuentran asociados a un mejor funcionamiento de la personalidad, mayor presencia de bienestar y menor presencia de sintomatología psicológica (de la Iglesia y Castro Solano, 2022). Además, se ha desarrollado una operacionalización del modelo en un instrumento psicométrico: el Inventario de los Cinco Continuos de la Personalidad (ICCP; de la Iglesia y Castro Solano, 2021).
Inventario de los Cinco Continuos de la Personalidad
El ICCP es un instrumento psicométrico diseñado para operacionalizar el MDP. El inventario cuenta con 120 ítems y requiere aproximadamente 30 minutos para su administración. Mediante su utilización se pueden evaluar los diez rasgos del modelo que permiten analizar el perfil personológico del evaluado. Además, se pueden calcular diferentes índices globales para valorar combinaciones de rasgos positivos y negativos por separado, así como en conjunto. Su estudio psicométrico incluyó: el diseño de ítems mediante un abordaje racional; juicio experto y estudio piloto; análisis factoriales exploratorios y confirmatorios tanto para las escalas de rasgos como para las escalas globales; análisis de consistencia interna mediante alfas de Cronbach y ordinales; la construcción del índice de ajuste y de las escalas de validez requirieron de análisis más complejos que se describen en detalle en la publicación del inventario (de la Iglesia y Castro Solano, 2021).
A pesar de que el ICCP es una medida apropiada para un diagnóstico de la personalidad detallado, la medida puede carecer de versatilidad de ser incluida en algunas baterías diagnósticas extensas o protocolos de investigación. Su extensión podría impactar en los niveles de atrición y atención de quien responde. Se ha recomendado el uso de medidas más cortas para protocolos extensos y estudios longitudinales, entre otros (Robins, Hendin y Trzesniewski, 2001); esto ha sido sugerido mayormente para el uso en investigación y no para evaluaciones clínicas (Kemper, Trapp, Kathmann, Samuel y Ziegler, 2018). De hecho, muchos inventarios de personalidad han desarrollado versiones más cortas para dar respuesta a esta necesidad (e. g., Donnellan, Oswald, Baird y Lucas, 2006; Gosling, Rentfrow y Swann Jr., 2003).
De acuerdo a Stanton, Sinar, Balzer y Smith (2002), se deben considerar tres aspectos al momento de desarrollar una versión más corta de un instrumento: (1) las propiedades de los ítems deben valorarse analizando las relaciones entre ellos (cualidades internas de los ítems); (2) las asociaciones de la nueva escala con otros constructos o indicadores (cualidades externas de los ítems); y (3) las características que exceden los análisis estadísticos, tales como claridad, redundancia y validez aparente (cualidades de juicio de los ítems). Si se logra cumplir con estos requisitos, la versión corta del instrumento será un sustituto adecuado de la versión original. De esta manera, los objetivos de esta investigación fueron: (1) desarrollar una versión corta del ICCP; (2) analizar sus propiedades psicométricas; y (3) analizar su comportamiento con distintos indicadores externos a la medida.
Inventario de los Cinco Continuos de la Personalidad (ICCP; de la Iglesia y Castro Solano, 2021)
Esta es una medida de 120 ítems que evalúan los diez rasgos de la personalidad incluidos en el Modelo Dual de la Personalidad. Cinco rasgos son de carácter patológico y reflejan los postulados de la Sección III del DSM-5 como el criterio B para el diagnóstico de trastornos de la personalidad (American Psychiatric Association, 2013): afecto negativo, desapego, antagonismo, desinhibición y psicoticismo. Los otros cinco rasgos son de naturaleza positiva y representan los rasgos postulados por el Modelo de Personalidad Positiva (de la Iglesia y Castro Solano, 2018): serenidad, humanidad, integridad, moderación y vivacidad y foco. Los ítems se responden con una escala Likert de grado de acuerdo que varía entre 0 (completamente en desacuerdo) y 5 (completamente de acuerdo). Además de las diez escalas de rasgos, con el ICCP se pueden obtener otras puntuaciones compuestas mediante la combinación de diversos ítems. Entre ellos se puede calcular el Índice de Ajuste de la Personalidad que es una combinación de todos los rasgos positivos y patológicos. Además, los rasgos se pueden combinar en distintos índices de continuos de rasgos mediante las combinaciones de los pares opuestos de rasgos (e. g. afecto negativo-serenidad). El ICCP contó con una serie de estudios psicométricos que proveyeron abundante evidencia acerca de sus propiedades psicométricas. Estos análisis incluyeron: estudio piloto, juicio experto, análisis factoriales exploratorios y confirmatorios, análisis de consistencia interna, estudios de validez convergente con mediciones externas de salud mental, sintomatología psicológica y personalidad. En esta muestra, los valores de alfa de Cronbach para las escalas de rasgos oscilaron entre .76 y .90, los de alfa ordinal, entre .86 y .92 y los de omega, entre .87 y .93.
Método
Participantes
La muestra estuvo constituida por 2183 adultos de población general. La edad promedio fue de 39.04 años (DE = 14.18; Mín = 18, Máx = 65). El 51.95 % eran mujeres, el 47.64 % eran hombres y el restante 0.41 % dijo tener un género no binario, otro género o prefirió no informarlo. En cuanto a su nivel de estudios, el 23.41 % informó tener un nivel máximo de estudios secundarios o inferior, el 36.23 % dijo estar cursando o tener estudios incompletos de nivel universitario/terciario y el 40.36 %, tener un título universitario/terciario o superior. Además, el 66.28 % dijo tener un nivel socioeconómico (NSE) medio, el 18.55 %, medio-alto, el 12.27 %, medio-bajo, el 1.55 %, alto y el 1.32 %, bajo.
Materiales
Symptom Checklist 27 (SCL; Hardt y Gerbershagen, 2001)
Este test es una versión reducida de la SCL-90-R (Derogatis, 1975). Cuenta con 27 ítems que se responden mediante una escala Likert de cinco posiciones que varía entre 0 (nada) y 4 (mucho). Mediante este instrumento se puede calcular un puntaje total de grado de malestar sintomático, el Índice de Severidad Global (ISG) y seis escalas de síntomas: depresivos, distímicos, vegetativos, agorafóbicos, fobia social y desconfianza. En Argentina, Góngora y Castro Solano (2021) se analizaron sus propiedades psicométricas y se demostró que su uso era apropiado. En la muestra bajo estudio, los datos de fiabilidad para la puntuación total fueron: alfa de Cronbach = .95, alfa ordinal = .97, omega = .97.
The Mental Health Continuum–Short Form (MHC-SF; Keyes, 2005)
Este test cuenta con 14 ítems que miden bienestar mediante un puntaje total y tres subescalas: emocional, psicológico y social. Los ítems se responden mediante una escala Likert de seis opciones para indicar con qué frecuencia el evaluado ha sentido diferentes estados de bienestar (0 = nunca a 5 = todos los días). Su estructura factorial fue confirmada en la adaptación local, en la que también se obtuvo evidencia de validez convergente y de consistencia interna (Lupano Perugini, de la Iglesia, Castro Solano y Keyes, 2017). En la muestra analizada, los datos de fiabilidad correspondientes al puntaje total fueron: alfa de Cronbach, .87; alfa ordinal, .89; omega, .92. En el caso de las subescalas, los valores de alfa de Cronbach oscilaron entre .77 y .82; el de alfa ordinal, entre .81 y .85 y el de omega, entre .84 y .86.
Procedimiento y análisis de datos
La presente investigación tuvo un diseño transversal no experimental. El muestreo se realizó por conveniencia y la participación fue voluntaria y anónima. Los participantes debían ser argentinos y tener 18 años o más. Además, se les solicitó que dieran su consentimiento informado acerca de los objetivos de la investigación y se les comunicó la posibilidad de rechazar o interrumpir su participación en cualquier momento. No se brindaron incentivos para la participación. La investigación siguió los lineamientos éticos y fue aprobada por el Consejo Nacional de Investigaciones Científicas y Técnicas (CONICET), la Universidad de Palermo y la Universidad de Buenos Aires.
Para cada escala de la versión corta del ICCP se seleccionó un número reducido de ítems, siguiendo las pautas de Stanton et al. (2002). Para ser elegidos, los ítems debían ser claros y representar un aspecto del rasgo que no estuviera representado por otros (no redundancia). Además, debían tener una correlación mayor a .30 con la puntuación total de la escala. Una vez realizada esta selección se realizó un análisis factorial confirmatorio para verificar si la estructura era adecuada. En este caso se estudiaron distintos índices para valorar el ajuste del modelo. De acuerdo con Schumaker y Lomax (2016), se entiende como buen ajuste del modelo, en el caso de los índices CFI y TLI, valores aproximados a 1, idealmente superiores a .90 y .95. Para el índice SMRS, el valor debe ser menor a .05 y para el RMSEA, inferior a .08. En el caso del chi cuadrado, se espera que no sea estadísticamente significativo; pero se estima que en general esto ocurre en muestras superiores a 200 participantes. A continuación, se calcularon medidas de consistencia interna para cada factor (alfa de Cronbach, alfa ordinal y omega) y las correlaciones entre las versiones cortas y largas de cada rasgo. También se analizó si los rasgos replicaban las asociaciones con medidas de salud mental (bienestar y síntomas) halladas con la versión larga. Estas asociaciones también se realizaron con el uso del índice de ajuste de la personalidad y los índices de continuos de rasgos para verificar si su uso era apropiado. Para todos los análisis se utilizó el software estadístico R en su versión 4.0.3 (R Core Team, 2020).
Resultados
Para comenzar, se realizó la selección de ítems para cada rasgo verificando que cubrieran todos los aspectos del constructo, fueran claros, no fueran redundantes y tuvieran una correlación superior a .30 con el puntaje total de la escala. De los 120 ítems de la versión original, se eligieron 55 que cumplían con estos criterios. Las correlaciones entre cada ítem y el puntaje total de la escala fueron todas estadísticamente significativas y superiores a .49.
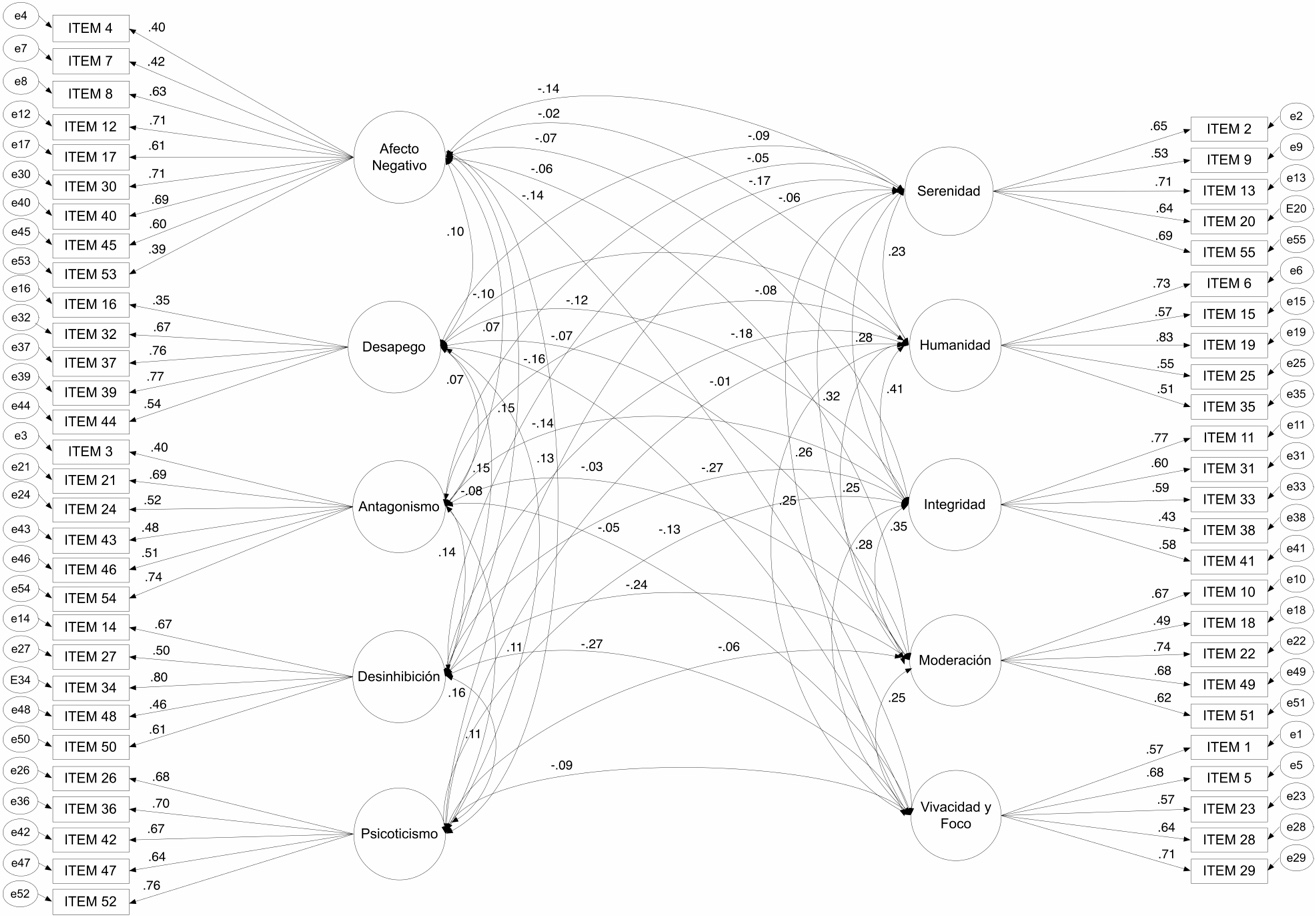
Luego, se procedió a realizar un análisis factorial confirmatorio para estudiar el ajuste del modelo de diez rasgos para esta versión más corta del instrumento. El método de estimación fue el de mínimos cuadrados ponderado robusto (WLSM) y la matriz utilizada fue la policórica dada la naturaleza ordinal de las variables bajo estudio. A excepción del chi cuadrado, los índices demostraron un excelente ajuste del modelo: c. (1 385) = 16 433.12, . < .01, CFI = .940, TLI = .936, SRMR = .059, RMSEA = .060 (90 % CI = .060 - .061). Los pesos de regresión de los ítems fueron todos estadísticamente significativos (. < .01) y superiores a .40, a excepción de dos ítems que tenían pesos de .35 y .39, pero se decidió conservarlos dado el ajuste total de la estructura y que los valores no distaban mucho de los esperado. En la Figura 2 se observan los pesos de regresión y las covarianzas entre factores.

Posteriormente, se calcularon las correlaciones r de Pearson entre las escalas de la versión larga y la versión corta, y se estimó la consistencia interna mediante alfas de Cronbach y omegas de McDonald. Además, se analizaron las correlaciones entre la versión corta y una versión larga de la escala en la que se omitieron los ítems seleccionados para la versión corta. En la Tabla 1 puede visualizarse que todas las correlaciones resultaron estadísticamente significativas, positivas y fuertes. Adicionalmente, se calcularon las asociaciones entre los pares de escalas que constituyen los polos opuestos de cada continuo. Las correlaciones fueron todas estadísticamente significativas, negativas y entre débiles y moderadas.
| r con LF | r con LF sin ítems en común | r con rasgo opuesto | Alfa de Cronbach | Alfa ordinal | Omega | |
| Rasgos positivos | ||||||
| Serenidad | ** | .74** | -.27** | .74 | .78 | .80 |
| Humanidad | .92** | .58** | -.25** | .72 | .77 | .81 |
| Integridad | .89** | .72** | -.27** | .64 | .72 | .75 |
| Moderación | .90** | .58** | -.34** | .73 | .77 | .79 |
| Vivacidad y Foco | .92** | .84** | -.10** | .73 | .77 | .81 |
| Rasgos patológicos | ||||||
| Afecto negativo | .96** | .68** | - | .79 | .82 | .85 |
| Desapego | .92** | .71** | - | .70 | .76 | .81 |
| Antagonismo | .96** | .68** | - | .68 | .73 | .81 |
| Desinhibición | .94** | .38** | - | .64 | .73 | .80 |
| Psicoticismo | .94** | .59** | - | .70 | .81 | .85 |
Era relevante, además, verificar si el cálculo del índice de ajuste de la personalidad y los índices de continuos de rasgos eran apropiados. Para verificarlo, se calcularon sus correlaciones entre la versión larga y corta. En la tabla 2 puede visualizarse que las correlaciones fueron todas estadísticamente significativas positivas y fuertes.
| r con LF | |
| Índice de ajuste de la personalidad (IAP) | .98** |
| Índice de control emocional (ICE) | .95** |
| Índice de interés en otros (IIO) | .94** |
| Índice de adherencia a las reglas (IAR) | .94** |
| Índice de control de impulsos (ICI) | .95** |
| Índice de control del ambiente (ICA) | .94** |
Por último, se calcularon las correlaciones entres los rasgos y los índices con dos medidas de salud mental: bienestar y sintomatología. En la Tabla 3 se pueden ver los resultados. La medida de bienestar se asoció positivamente a los rasgos positivos y los índices, y negativamente a los rasgos patológicos. La medida de sintomatología se asoció negativamente a los rasgos positivos y los índices, y positivamente a los rasgos patológicos. La única asociación no estadísticamente significativa se dio entre psicoticismo y bienestar (p > .05).
| Salud mental | ||
| Bienestar | Sintomatología | |
| Rasgos positivos | ||
| Serenidad | .33** | -.29** |
| Humanidad | .30** | -.09** |
| Integridad | .11** | -.11** |
| Moderación | .15** | -.17** |
| Vivacidad y Foco | .42** | -.39** |
| Rasgos patológicos | ||
| Afecto negativo | -.38** | .64** |
| Desapego | -.43** | .46** |
| Antagonismo | -.18** | .26** |
| Desinhibición | -.26** | .38** |
| Psicoticismo | -.04 | .28** |
| Índices | ||
| Índice de ajuste de la personalidad (IAP) | .43** | -.48** |
| Índice de control emocional (ICE) | .44** | -.53** |
| Índice de interés en otros (IIO) | .44** | -.31** |
| Índice de adherencia a las reglas (IAR) | .20** | -.24** |
| Índice de control de impulsos (ICI) | .23** | -.32** |
| Índice de control del ambiente (ICA) | .34** | -.48** |
Discusión
El objetivo general de este trabajo fue generar una versión corta del Inventario de Continuos de Rasgos de la Personalidad (ICCP; de la Iglesia y Castro Solano, 2021). Para ello se recurrió a los lineamientos de Stanton et al. (2002) y se seleccionaron 55 ítems que cumplían con los criterios de elegibilidad (cualidades de juicio de los ítems): claridad, no redundancia y validez aparente. Además, los ítems debían cumplir con ciertas cualidades estadísticas siendo la primera a analizarse la fuerza de la asociación con la puntuación compuesta a la que pertenecen. Los 55 ítems elegidos cumplían con este criterio.
Seguidamente, para cumplir con el criterio de cualidades internas de los ítems, se realizó un análisis factorial confirmatorio y un análisis de consistencia interna. Los resultados obtenidos brindaron sustento empírico al modelo de diez rasgos dado que los índices coincidieron con aquellos sugeridos por la bibliografía actual (Schumaker y Lomax, 2016). Además, las versiones cortas de las escalas y los índices que se conforman mediante ellas presentaron asociaciones fuertes y positivas con sus versiones largas. En comparación con los datos reportados para la versión larga, los índices de ajuste son similares y los índices de fiabilidad son levemente inferiores. En cuanto a las correlaciones con las versiones largas de la escala sin ítems en común, se observó que todas son positivas y estadísticamente significativas, aunque de valores inferiores a las obtenidas cuando se incluyeron todos los ítems. Esto, más allá de la evidente baja debido a la exclusión de ítems en común, puede deberse a que la mayoría de las escalas de la forma larga quedaron conformadas por muy poca cantidad de ítems (3-4 elementos). En relación con las asociaciones entre los pares opuestos de cada continuo, pudo observarse que se refleja la variación en dirección opuesta de cada dimensión. La correlación para el continuo psicoticismo-vivacidad y foco fue la más baja de todas, aunque resultó estadísticamente significativa. Esto coincide con los antecedentes (de la Iglesia y Castro Solano, 2018) y lo esperado en relación con este continuo (Chmielewski et al., 2014; DeYoung et al., 2012). Sumado a ello, el resultado obtenido refleja los valores esperados en cuanto a las asociaciones entre constructos en la investigación con variables psicológicas (Gignac y Szodorai, 2016). Considerando la evidencia de validez obtenida para la versión corta de la escala, se puede concluir que la estructura factorial propuesta es adecuada y que el cálculo de las puntuaciones compuestas se encuentra justificado.
Finalmente, se buscó analizar las cualidades externas de los ítems estudiando la asociación con otras medidas. Los resultados obtenidos replicaron investigaciones precedentes en las que se halló que los rasgos patológicos se asocian de manera inversa con el bienestar psicológico y de manera directa con la sintomatología psicológica (Al-Dajani et al., 2016; Anderson et al., 2020; Góngora y Castro Solano, 2017; Romero y Alonso, 2019; Stover et al., 2019); que los rasgos positivos se asocian de manera directa con el bienestar psicológico y de manera inversa con las sintomatología (de la Iglesia y Castro Solano, 2018, 2019; Eidman y de la Iglesia, 2021; Gander et al., 2012; Karris Bachik et al., 2020; Mongrain y Anselmo-Matthews, 2012; Padilla-Walker et al., 2020; Wood et al., 2011).
Adicionalmente, los índices replicaron este último patrón dado que su incremento estaba asociado a mayores puntajes en bienestar y menores puntajes en sintomatología psicológica. Esto va en la línea de los hallazgos vinculados al estudio de salud mental en cuanto a los grupos de salud mental completa (e. g.Keyes, 2004; Eklund, Dowdy, Jones y Furlong, 2010; Suldo y Shaffer, 2008). En este caso, los sujetos con puntuaciones altas en estos índices (pertenecientes a los diagnósticos de personalidad completamente sana y/o personalidad patológica compensada) también presentaron mayor bienestar y menor sintomatológica psicológica. Es decir, a mayor puntaje en los índices, mayor salud mental. Es interesante destacar que las correlaciones de los índices con estas medidas externas son bastante superiores a las de los rasgos individuales. De estos datos se podría concluir que estas medidas integradas capturan con mayor representatividad la variabilidad de los aspectos personológicos del sujeto y que podrían ser una herramienta de suma utilidad para valorar la personalidad de manera completa.
Dentro de las limitaciones de esta investigación, se debe mencionar el carácter no probabilístico de la muestra y el hecho de que la mayor parte de los evaluados pertenecían a un nivel socioeconómico medio y contaban con una educación de al menos nivel secundario completo. Además, por cuestiones de viabilidad, se dejaron por fuera variables que podrían ser relevantes al momento de analizar las aquí estudiadas (e. g. antecedentes psiquiátricos, asistencia a psicoterapia, habilidades cognitivas). La naturaleza transversal del estudio no permite analizar relaciones causales entre las variables utilizadas ni la estabilidad de la medida en el tiempo. Es por ello que sería relevante que futuras investigaciones utilizaran diseños longitudinales para analizar estos aspectos. Sumado a ello, no se calcularon correlaciones con criterios externos de rasgos normales o patológicos (e. g. BFI/PID-5) por lo que no se pueden realizar valoraciones en cuanto a ese aspecto. Este punto resulta de gran relevancia y debería incluirse en un futuro análisis dado que aportaría mayor sustento empírico al modelo operacionalizado con el test y por ende mayores evidencias psicométricas para la medida estudiada.
El diseño del ICCP-SF fue guiado por las recomendaciones de Stanton et al. (2002). Los resultados obtenidos permiten concluir que las cualidades internas, externas y de juicio de esta forma corta son apropiadas y su versión reducida le aporta mayor versatilidad. Este instrumento puede utilizarse como una medida adecuada para la operacionalización del Modelo Dual de la Personalidad (de la Iglesia y Castro Solano, 2021). A modo de conclusión, se recomienda el ICCP-SF para su uso en investigación en psicología en los casos en los que los protocolos de recolección de datos sean extensos y se requiera una medida corta que no incremente el cansancio o afecte la atención. La medida podría también utilizarse como herramienta de evaluación de la personalidad en los distintos ámbitos aplicados de inserción del psicólogo, pero con la cautela de que no debería usarse como una herramienta diagnóstica sino como un instrumento de rastrillaje.[i]
Referencias
Al-Dajani, N., Gralnick, T. M. y Bagby, M. (2016). A Psychometric Review of the Personality Inventory for DSM–5 (PID–5): Current Status and Future Directions. Journal of Personality Assessment, 98, 1, 62-81. https://doi.org/10.1080/00223891.2015.1107572
American Psychiatric Association (2013). Diagnostic and statistical manual of mental disorders (5a ed). Arlington, VA: American Psychiatric Publishing. https://doi.org/10.1176/appi.books.9780890425596
Anderson, J. L., Sellbom, M. y Salekin, R. T. (2020). Utility of the Personality Inventory for DSM-5–Brief Form (PID-5-BF) in the Measurement of Maladaptive Personality and Psychopathology. Assessment, 25(5), 596-607. https://doi.org/10.1177/1073191116676889
Antaramian, S. (2015). Assessing psychological symptoms and well-being: Application of a dual-factor mental health model to understand college student performance. Journal of Psychoeducational Assessment, 33(5), 419-429. https://doi.org/10.1177/0734282914557727
Antaramian, S. P., Huebner, E. S., Hills, K. J. y Valois, R. F. (2010). A dual-factor model of mental health: Toward a more comprehensive understanding of youth functioning. The American Journal of Orthopsychiatry, 80(4), 462-472. https://doi.org/10.1111/j.1939-0025.2010.01049.x
Chmielewski, M., Bagby, R. M., Markon, K., Ring, A. J. y Ryder, A. G. (2014). Openness to experience, intellect, schizotypal personality disorder, and psychoticism: Resolving the controversy. Journal of Personality Disorders, 28, 483-499. https://doi.org/10.1521/pedi_2014_28_128
Clark, L. A., Livesley, W. J. y Morey, L. (1997). Personality disorder assessment: The challenge of construct validity. Journal of Personality Disorders, 11, 205–231. https://doi.org/10.1521/pedi.1997.11.3.205
Cloninger, C.R. (2000). A practical way to diagnosis personality disorders: a proposal. Journal of Personality Disorders, 14, 99–108. https://doi.org/10.1521/pedi.2000.14.2.99
Costa, P. T. y McCrae, R. R. (1985). The NEO Personality Inventory Manual. Odessa, FL: Psychological Assessment Resources. https://doi.org/10.1037/t07564-000
Costa, P. T. Jr. y McCrae, R. R. (1992). Normal personality assessment in clinical practice: The NEO Personality Inventory. Psychological Assessment, 4, 5–13.
Costa, P. T. Jr. y McCrae, R. R. (2009). The Five- Factor Model and the NEO Inventories. En J. M. Butcher (Ed.), Oxford handbook of personality and clinical assessment (pp. 299–322). New York: Oxford University Press.
Costa, P. T. y McCrae, R. R. (2010). Bridging the gap with the Five Factor Model. Personality Disorders: Theory, Research, and Treatment, 1, 127-130.
de la Iglesia, G. y Castro Solano, A. (2018). The Positive Personality Model (PPM): A new conceptual framework for personality assessment. Frontiers in Psychology, 9, 2025. https://doi.org/10.3389/fpsyg.2018.02027
de la Iglesia, G. y Castro Solano, A. (2019). Positive Personality Model: Which traits relate to complete mental health as conceived by the Dual Factor Model? Psychological Thought, 12(2), 202-213. https://doi.org/10.5964/psyct.v12i2.377
de la Iglesia, G. y Castro Solano, A. (2021). ICCP: Inventario de los Cinco Continuos de la Personalidad. Evaluación de rasgos positivos y patológicos de la personalidad. Buenos Aires: Paidós.
de la Iglesia, G. y Castro Solano, A. (2022, en evaluación). Dual Personality Model’s adjustment indexes: Towards an integrative view of personality traits. International Journal of Psychology.
DeYoung, C. G., Grazioplene, R. G. y Peterson, J. B. (2012). From madness to genius: The Openness/Intellect trait domain as a paradoxical simplex. Journal of Research in Personality, 46, 63-78. https://doi.org/10.1016/j.jrp.2011.12.003
Donnellan, M. B., Oswald, F. L., Baird, B. M. y Lucas, R. E. (2006). The Mini-IPIP Scales: Tiny-yet-effective measures of the Big Five Factors of Personality. PsychologicalAssessment, 18(2), 192-203. https://doi.org/10.1037/1040-3590.18.2.192
Eidman, L. y de la Iglesia, G. (2021). Positive Personality Traits as Predictors of Psychotherapy Progress. Journal of Contemporary Psychotherapy, 51, 251-258. https://doi.org/10.1007/s10879-021-09490-y
Eklund, K., Dowdy, E., Jones, C. y Furlong, M. (2010). Applicability of the Dual-Factor Model of mental health for college students. Journal of College Student Psychotherapy, 25, 79-92. https://doi.org/10.1080/87568225.2011.532677
Eysenck, H. J. (1992). A reply to Costa and McCrae. P or A and C—the role of theory. Personality and Individual Differences, 13(8), 867-868.
Eysenck, H. J. (1994). The Big Five or giant three: Criteria for a paradigm. En C. F. Halverson, Jr., G. A. Kohnstamm y R. P. Martin (Eds.), The developing structure of temperament and personality from infancy to adulthood (pp. 37–51). Lawrence Erlbaum Associates, Inc.
Gander, F., Proyer, R. T., Ruch, W. y Wyss, T. (2012). Strength-based positive interventions: Further evidence for their potential in enhancing well-being. Journal of Happiness Studies, 14, 1241–1259. https://doi.org/10.1007/s10902-012-9380-0
Gignac, G. E. y Szodorai, E. T. (2016). Effect size guidelines for individual differences researchers. Personality and Individual Differences, 102, 74-78. https://doi.org/10.1016/j.paid.2016.06.069
Goldberg, L. R. (1993). The structure of phenotypic personality traits. American Psychologist, 48, 26–34. https://doi.org/10.1037/0003-066X.48.1.26
Góngora, V. y Castro Solano, A. (2017). Pathological personality traits (DSM-5), risk factors, and mental health. SAGE Open, 7(3), 1-10. https://doi.org/10.1177/2158244017725129
Góngora, V. y Castro Solano, A. (2021, en prensa). Validación del SCL-27 en población general y en población clínica argentina. Psicodebate 21(1).
Gosling, S. D., Rentfrow, P. J. y Swann, W. B., (2003). A very brief measure of the Big-Five personality domains. Journal of Research in Personality, 37, 504–528. https://doi.org/10.1016/S0092-6566(03)00046-1
Greenspoon, P. J. y Saklofske, D. H. (2001). Toward an integration of subjective well-being and psychopathology. Social Indicators Research, 54, 81-108. https://doi.org/10.1023/A:1007219227883
Guerra Vargas, S. N. (2017). El modelo de salud mental dual y su relación con el rendimiento académico de estudiantes universitarios (Tesis de Maestría). Facultad de Psicología, Universidad Autónoma de Nuevo León, México.
Gunderson, J. G. (1979). The relatedness of borderline to schizophrenic disorders. Schizophrenia Bulletin, 5, 17–23. https://doi.org/10.1093/schbul/5.1.17
Hardt, J. y Gerbershagen, H. U. (2001). Cross-validation of the SCL-27: a short psychometric screening instrument for chronic pain patients. European Journal of Pain, 5(2), 187–197. https://doi.org/10.1053/eujp.2001.0231
Huppert, F. A. y So, T. T. C. (2013). Flourishing across Europe: application of a new conceptual framework for defining well-being. Social Indicators Research, 110, 837–861. https://doi.org/10.1007/s11205-011-9966-7
Karris Bachik, M. A., Carey, G. y Craighead, W. E. (2020). VIA character strengths among U.S. college students and their associations with happiness, well-being, resiliency, academic success and psychopathology. The Journal of Positive Psychology 16(4). https://doi.org/10.1080/17439760.2020.1752785
Leising, D., Rogers, K. y Ostner, J. (2009). The undisordered personality: normative assumptions underlying personality disorder diagnoses. Reviewof General Psychology, 13, 230–241. https://doi.org/10.1037/a0017139
Lupano Perugini, M. L., de la Iglesia, G., Castro Solano, A. y Keyes, C. L. M. (2017). The mental health continuum–short form (MHC–SF) in the Argentinean context: Confirmatory factor analysis and measurement invariance. European Journal of Psychology, 13, 93–108. https://doi.org/10.5964/ejop.v13i1.1163
Lyons, M. D., Huebner, E. S., Hills, K. J. y Shinkareva, S. V. (2012). The Dual-Factor Model of Mental Health: Further study of the determinants of group differences. Canadian Journal of School Psychology, 27(2), 183-196. https://doi.org/10.1177/0829573512443669
Kemper, C. J., Trapp, S., Kathmann, N., Samuel, D. B. y Ziegler, M. (2018). Short Versus Long Scales in Clinical Assessment: Exploring the Trade-Off Between Resources Saved and Psychometric Quality Lost Using Two Measures of Obsessive–Compulsive Symptoms. Assessment, 26(5), 767-782. https://doi.org/10.1177/1073191118810057
Keyes, C. L. M. (2004). The nexus of cardiovascular disease and depression revisited: The complete mental health perspective and the moderating role of age and gender. Aging & Mental Health, 8(3), 266-274. https://doi.org/10.1080/13607860410001669804
Keyes, C. L. M. (2005). Mental illness and/or mental health? Investigating axioms of the complete state model of health. Journal of Consulting and Clinical Psychology, 73, 539-548. https://doi.org/10.1037/0022-006X.73.3.539
Krueger, R. F., Derringer, J., Markon, K. E., Watson, D. y Skodol, A. E. (2012). Initial construction of a maladaptive personality trait model and inventory for DSM-5. Psychological Medicine, 42, 1879-1890. https://doi.org/10.1017/S0033291711002674
Leary, T. (1957). Interpersonal Diagnosis of Personality. New York, NY: Ronald Press.
Millon, T. (2011). Disorders of Personality. New York, NY: Wiley y Sons. https://doi.org/10.1002/9781118099254
Millon, T. y Bloom, C. (2008). The Millon Inventories. New York: The Guilford Press.
Mongrain, M. y Anselmo-Matthews, T. (2012). Do positive psychology exercises work? A replication of Seligman et al. Journal of Clinical Psychology, 68(4), 382-389. https://doi.org/10.1002/jclp.21839
Padilla-Walker, L. M., Millett, M. A. y Memmott-Elison, M. K. (2020). Can helping others strengthen teens? Character strengths as mediators between prosocial behavior and adolescents’ internalizing symptoms. Journal of Adolescence, 79, 70-80. https://doi.org/10.1016/j.adolescence.2020.01.001
Robins, R. W., Hendin, H. M. y Trzesniewski, K. H. (2001). Measuring global self-esteem: Construct validation of a single-item measure and the Rosenberg Self-Esteem scale. Personality and Social Psychology Bulletin, 27, 151–161. https://doi.org/10.1177/0146167201272002
Romero, E. y Alonso, C. (2019). Maladaptative personality traits in adolescence: Behavioural, emotional and motivational correlates of the PID-5-BF scales. Psicothema, 31(3), 263-270.
Schumaker, R. E. y Lomax, R. G. (2016). A beginner’s guide to structural equation modeling. New York: Routledge.
Skodol, A. E., Clark, L. A., Bender, D. S., Krueger, R. F., Morey, L. C., Verheul, R., … Oldham, J. M. (2011). Proposed changes in personality and personality disorder assessment and diagnosis for DSM-5 Part 1: Description and rationale. Personality Disorders: Theory, Research, and Treatment, 2(1), 4–22. https://doi.org/10.1037/a0021891
Stanton, J. M., Sinar, E. F., Balzer, W. K. y Smith, P. C. (2002). Issues and strategies for reducing the length of self report scales. Personnel Psychology, 55(1), 167-194. https://doi.org/10.1111/j.1744-6570.2002.tb00108.x
Stover, J. B., Castro Solano, A. y Fernández Liporace, M. (2019). Dysfunctional personality traits: relationship with Five Factor Model, adaptation and symptomatology in a community sample from Buenos Aires. Research in Psychotherapy: Psychopathology, Process and Outcome, 22(2), 281-291. https://doi.org/10.4081/ripppo.2019.343
Strack, S. y Lorr, M. (1994). Differentiating Normal and Abnormal Personalities. New York, NY: Springer.
Suldo, S. M. y Shaffer, E. J. (2008). Looking beyond psychopathology: The Dual-Factor Model of Mental Health in youth. School Psychology Review, 37(1), 52-68. https://doi.org/10.1080/02796015.2008.12087908
Suldo, S., Thalji, A. y Ferron, J. (2011). Longitudinal academic outcomes predicted by early adolescents’ subjective well- being, psychopathology, and mental health status yielded from a dual factor model. The Journal of Positive Psychology, 6(1), 17-30. https://doi.org/10.1080/17439760.2010.536774
R Core Team (2020). R: A Language and Environment for Statistical Computing. [Online]. Vienna, Austria, R Foundation for Statistical Computing.
Trull, T.J. y Durrett, C.A. (2005). Categorical and dimensional models of personality disorder. Annual Review of Clinical Psychology, 1, 355–380. https://doi.org/10.1146/annurev.clinpsy.1.102803.144009
Wood, A. M., Linley, P. A., Matlby, J., Kashdan, T. B. y Hurling, R. (2011). Using personal and psychological strengths leads to increases in well-being over time: A longitudinal study and the development of the strengths use questionnaire. Personality and Individual Differences, 50, 15-19. https://doi.org/10.1016/j.paid.2010.08.004
Widiger, T. A. y Samuel, D. B. (2005). Diagnostic categories or dimensions: a question for DSM–V. Journal of Abnormal Psychology, 114, 494–504. https://doi.org/10.1037/0021-843X.114.4.494
Widiger, T. A., Sirovatka, P. J., Regier, D. A. y Simonsen, E. (2006). Dimensional models of personality disorders: Refining the research agenda for DSM-V. Arlington, VA: American Psychiatric Association.
Wright, A. G. C., Thomas, K. M., Hopwood, C. J., Markon, K. E., Pincus, A. L. y Krueger, R. F. (2012). The hierarchical structure of DSM-5 pathological personality traits. Journal of Abnormal Psychology, 121(4), 951–957. https://doi.org/10.1037/a0027669
Notas