Artículos
Desarrollos investigativos sobre negligencia infantil. Estado del arte e implicaciones prácticas
Investigative developments on child neglect. State of the art and practical implications
Desarrollos investigativos sobre negligencia infantil. Estado del arte e implicaciones prácticas
Interdisciplinaria, vol. 41, núm. 1, pp. 11-12, 2024
Centro Interamericano de Investigaciones Psicológicas y Ciencias Afines

Recepción: 02 Febrero 2022
Aprobación: 05 Julio 2022
Resumen: Se presenta una investigación documental de tipo estado del arte, que tuvo por objetivo realizar una síntesis de la producción científica entre los años 2015 y 2019 acerca del maltrato infantil por negligencia, con el fin de establecer un panorama de las tendencias investigativas referidas a: los factores psicológicos implicados en la negligencia infantil, el contexto psicosocial en el que tiene lugar, y relaciones de comorbilidad entre la negligencia y otros tipos de maltrato. Los hallazgos destacan el conocimiento desarrollado acerca de los factores predisponentes, principalmente: el estilo de apego parental, la experiencia de maltrato en la propia infancia y la psicopatología parental. Igualmente, se evidencia un avance relevante en el conocimiento de los efectos en el/la menor víctima, tanto a corto como a largo plazo. Sin embargo, la alusión generalizada al término abuso y negligencia introduce ambigüedades respecto a la diferenciación que se hace de los diferentes tipos de maltrato y al conocimiento desarrollado respecto a las relaciones de comorbilidad más factibles según la naturaleza y mecanismos subyacentes en cada tipo de maltrato. A esto se suma que algunas categorías –como la vivencia de la maternidad y paternidad en la práctica del cuidado cotidiano– son un aspecto poco abordado en las revisiones consultadas, en las que se observa una brecha en esta área del conocimiento. De esta manera, se ofrecen insumos para el fortalecimiento de los mecanismos de evaluación del riesgo de este tipo de maltrato y las estrategias de intervención psicosocial que se ofrecen desde los sistemas de protección infantil y equipos básicos de atención en salud.
Palabras clave: negligencia infantil, factores de riesgo, efectos psicológicos, contexto psicosocial, intervención psicosocial.
Keywords: child neglect, risk factors, psychological effects, psychosocial context, psychosocial intervention
Introducción
El maltrato infantil es definido como cualquier tipo violencia dirigida hacia la integridad del niño, niña o adolescente (NNA), que generan daños que impiden su adecuado desarrollo e incluso provocan la muerte (Arranz y Torralba 2017; Delgado, 2016; Hillis et., 2016; Lo Camilla et al., 2017). Dada su alta prevalencia a nivel mundial, actualmente es entendido como un problema de salud pública. De acuerdo con la Organización Panamericana de la Salud [OPS], para el año 2017, aproximadamente 1000 millones de NNA, de entre 2 y 17 años, fueron víctimas de diferentes formas de maltrato infantil.
Lo anterior permite plantear que esta es una problemática que se presenta a nivel mundial y afecta tanto a países en vía de desarrollo como a países con grandes franquicias (Delgado, 2016; Pisani y Martins, 2016). En ese sentido, al tratarse de un fenómeno multicausal, se ha hecho compleja una conceptualización integrativa que permita la adecuada identificación de las múltiples categorías que lo comprenden (Arranz y Torralba 2017; Delgado, 2016), entre ellas, sus formas y escenarios de manifestación, así como los actores implicados: niños, padres y madres, agresores –cuando son diferentes de los padres– y agentes sociales (colegio, vecinos, servicios sociales).
Una revisión del comportamiento de este fenómeno a nivel mundial revela que en África, Asia y América se presentan los porcentajes más altos de maltrato (Clément et al., 2009; Hillis et al., 2016). Un reciente metaanálisis en el que se tomaron datos globales, estableció que las tasas de prevalencia estimadas en todo el mundo para los estudios de maltrato autoinformados fueron: 363/1000 para abuso emocional; 226/1000 para abuso físico; 127/1000 para abuso sexual; 184/1000 para negligencia emocional, y 163/1000 para negligencia física (van IJzendoorn et al., 2019). Sin embargo, al considerar estudios de mayor calidad con criterios metodológicos a priori, la estimación más alta se relacionó con la negligencia emocional (261/1000), mientras que la estimación más baja se relacionó con el abuso sexual (98/1000) (van IJzendoorn et al., 2019).
En Colombia, una trazabilidad de los datos en el período 2006–2018 (ver Tabla 1) permite identificar que, si bien se ha presentado una disminución de los casos reportados, es uno de los fenómenos con mayor manifestación en el contexto de la violencia intrafamiliar.
| Tasa | 2009 | 2010 | 2011 | 2012 | 2013 | 2014 | 2015 | 2016 | 2017 | 2018 |
| 89.57 | 87.61 | 90.95 | 78.15 | 62.51 | 67.14 | 67.47 | 65.25 | 67.22 | 69.84 |
Adicionalmente, los hechos de violencia estuvieron relacionados con actividades referidas al cuidado personal, como lo reportado durante el 2018 con el 31.76 % (Forensis, 2018).
Por su parte, el Instituto Colombiano de Bienestar Familiar (ICBF, 2018), en el reporte sobre los ingresos de NNA al proceso administrativo de restablecimiento de derechos (PARD) por motivo de maltrato, informó que 259.834 menores de edad fueron ingresados entre el 2011 y el 2017, pero el 2017 es el año en el que se concentra el mayor número de casos reportados (10.768); de estos el 71 % (7.634) corresponden a maltrato por negligencia y el 23 % (2.521) a maltrato físico.
La información antes registrada permite identificar que la negligencia es el tipo de maltrato que mayores reportes presenta. Pese a ello, varios estudios coinciden en señalar que la negligencia es el tipo de maltrato menos documentado en la investigación (Bérubé et al., 2017; Delgado, 2016; Helton et., 2018; King et al, 2019; Ruiz y Gallardo, 2002), hecho que se explica, al menos en parte, por tratarse de un fenómeno silencioso y, en algunos casos invisible, lo que ha hecho difícil la identificación de sus síntomas o su diferenciación en un contexto de comorbilidad (Bérubé et al., 2017;Delgado 2016; Moreno 2002; Ruiz y Gallardo 2002). De acuerdo con King et al. (2019), el abordaje de este tipo de maltrato se caracteriza por un abandono de la negligencia. El desarrollo de conocimiento se ha orientado, principalmente, a contextos atípicos o a casos en los que la negligencia es severa (Moretti y Torrecilla, 2019). No obstante, ha sido menos el interés por la manifestación de esta problemática en contextos naturales, como bien podría ser el mismo hogar. En ese sentido, el vacío se hace más evidente cuando el foco se orienta, por ejemplo, a la negligencia de carácter psicosocial, en la que están implicados principalmente los aportes cognitivos y emocionales por parte del cuidador (King et al., 2019).
Tradicionalmente, la negligencia ha sido definida como una forma de maltrato infantil que se caracteriza por el descuido u omisión (Moreno, 2002) ante los cuidados básicos del menor que, generalmente, son proporcionados por los padres o cuidadores. En ese sentido, se presenta una falla ante los requerimientos físicos y biológicos, en el aporte de estimulación cognitiva y emocional, así como, una falta de supervisión que acarrea consecuencias graves en el menor (Crittenden y DiLalla, 1988; Delgado 2016; King et al 2019; Vargas-Porras et al., 2016). Un aspecto relevante es la diferencia que debe hacerse entre negligencia y pobreza, pues esta no se refiere a la carencia de recursos, sino a la negativa o demora en proveerlos pese a que se disponga de ellos (Delgado 2016; Vargas-Porras et al., 2016).
Adicionalmente, algunos estudios se han orientado a plantear que las condiciones de carácter socioeconómico, personales y ambientales en los cuidadores potencian el desarrollo de prácticas negligentes, entre ellos el consumo de sustancias psicoactivas, el deterioro en la salud mental de las figuras parentales (Bérubé et al., 2017), alteraciones en la sensibilidad, la empatía y el funcionamiento reflexivo parental (Boorman et al., 2019; Bakermans-Kranenburg y van IJzendoorn, 2017; Cyr y Alink, 2017; Joosen et al., 2012; Kluczniok et al., 2015; Stacks et al., 2015). No obstante, los autores sostienen que es necesario ampliar los estudios.
En consecuencia, es posible establecer que los hallazgos respecto a este fenómeno, su complejidad y los mecanismos subyacentes, son difusos y dejan entrever brechas. Es por esta razón que se hace pertinente realizar una síntesis de estudios que recogen la mejor evidencia disponible de la producción científica que al respecto se ha generado, con el fin de establecer un panorama acerca de tendencias investigativas en lo que respecta a factores psicológicos implicados en el maltrato infantil por negligencia, contexto psicosocial en el que tiene lugar, y relaciones de comorbilidad entre la negligencia y otros tipos de maltrato.
Método
Diseño
Se trata de una investigación documental de tipo estado del arte (Londoño et al., 2014) entendida como el estudio y análisis crítico del conocimiento acumulado en una materia, lo que permite una reflexión profunda acerca de las tendencias, implicaciones prácticas del conocimiento y vacíos investigativos (Londoño et al., 2014).
Procedimiento
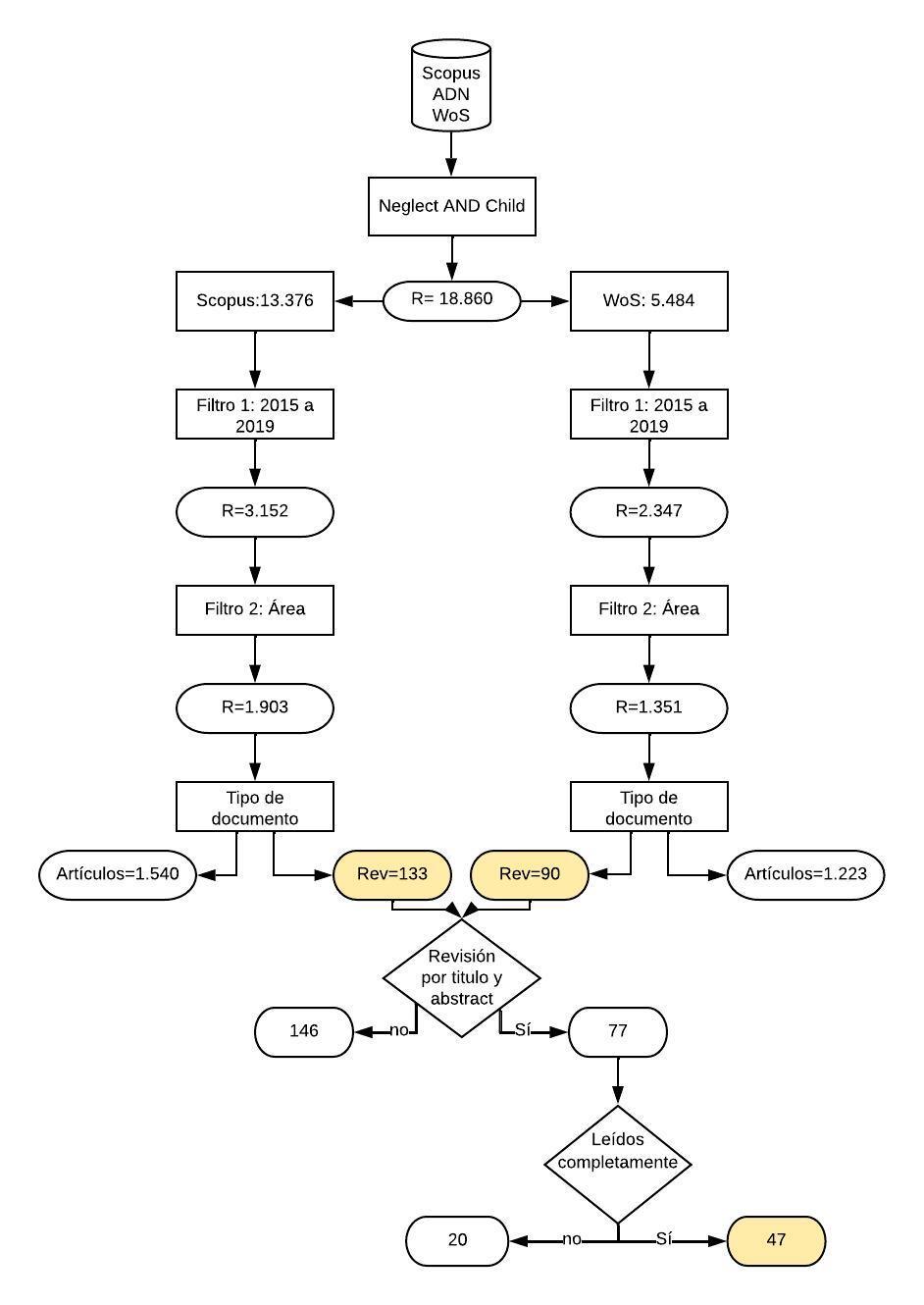
La búsqueda se realizó entre noviembre y diciembre del año 2019, a través de las bases de datos Scopus y Web of Science (WoS), con el uso de los términos de búsqueda “Child abuse AND Neglect”. El resultado inicial para ambas bases de datos fue de 18.860 reportes de investigación. Una vez que se aplicaron los filtros de refinamiento, referidos a la ventana de observación (2015 - 2019), el área (psicología, ciencias sociales, ciencias de la salud y afines) y el tipo de documento (revisiones), se obtuvieron 223 resultados (Scopus: 133 y WoS: 90). Los 223 estudios fueron revisados inicialmente por título y abstract, lo que permitió la selección de 77 artículos para ser leídos completamente por parte de los investigadores. De estos, cinco no lograron obtenerse y 30 fueron descartados por no cumplir con los criterios de inclusión. De tal manera, 47 reportes fueron incluidos en el Estado de Arte (ver figura 1).

Criterios de inclusión
Se contemplaron estudios que abordaran la negligencia infantil en el contexto familiar, al aportar la información referida a factores psicológicos, al contexto psicosocial y a las relaciones de comorbilidad y polivictimización. Además, solo se consideraron aquellos estudios que definieron claramente un método y procedimiento de investigación documental.
Análisis
Se procedió con un análisis de contenido a partir de tres categorías iniciales: 1) factores psicológicos asociados al maltrato infantil por negligencia; 2) contexto social en el que se produce el maltrato infantil por negligencia, y 3) las relaciones de comorbilidad entre la negligencia y otros tipos de maltrato. Para ello, se hizo uso de una matriz de sistematización que contempló información referida a datos de identificación del artículo, la estructura teórica y metodológica, y los principales hallazgos. De esta manera, el proceso de análisis permitió la emergencia de dos categorías: los efectos derivados en el menor víctima, que a su vez se subdivide en los de carácter biológico y neurológico; los relativos a problemáticas internalizantes y externalizantes; el apego y establecimiento de vínculos; el desarrollo de conductas delictivas; los efectos a largo plazo y, por último, las líneas para la intervención.
Resultados
La Tabla 2 muestra los reportes de investigación incluidos en este estado del arte, clasificados de acuerdo a su diseño metodológico.
| Tipo de documento | Cantidad | Referencias |
| Revisión narrativa | 4 | Ajilian et al., 2015; Bland et al., 2018; McCrory et al., 2017; Hoft y Haddad, 2017 |
| Revisión integrativa | 1 | Lines et al., 2017 |
| Revisión sistemática | 21 | Assed et al., 2019; Batzer et al., 2018; Camilo et al., 2016; Chiesa et al., 2018; Carvalho et al., 2016; Debowska et al., 2017; Edalati y Nicholls, 2019; Hameed, 2019; Kloppen et al., 2015; Lang et al., 2019; Lange et al., 2019; Levey et al., 2017; Maguire et al., 2015; Malvaso et al., 2018; Naughton et al., 2017; Read et al., 2018a; Read et al., 2018b; Romanowcz et al., 2019; Yingying et al., 2019; Yildiz y Tanriverdi, 2018; Yoon et al., 2019 |
| Revisión sistemática y meta-análisis | 8 | Ayers et al., 2019; Halpern et al., 2018; Gardner et al., 2019; Heany et al., 2018; Li et al., 2016; Pignatelli et al., 2017; Price et al., 2017; Vasileva y Petermann, 2018 |
| Meta-análisis | 9 | Chan et al., 2019; Infurna et al., 2016; Kane y Bornstein, 2018; Masson et al., 2015; Mulder et al., 2018; Stoltenborgh et al., 2015; Sumbleen et al., 2018; Sylvestre et al., 2015; van IJzendoorn et al., 2019 |
| Revisión de alcance | 4 | Jonson-Reid et al., 2019; Langevin et al., 2019; Lim y Barlas, 2019; Lines et al., 2018 |
Factores psicológicos asociados al maltrato infantil por negligencia
La psicopatología parental y los estilos de apego son factores predisponentes de conductas maltratantes en los padres, en tanto se convierten en factores que aumentan sus probabilidades de recurrir a prácticas parentales negativas. Se ha encontrado que los diagnósticos relacionados con síntomas depresivos, dependientes, ansiosos y desorganizantes –tales como creencias psicóticas– manifestados incluso desde la gestación, se correlacionan con prácticas maltratantes (Ayers et al., 2019; Gardner et al., 2019). Asimismo, se ha identificado que los padres con estilos de apego inseguros tienen el doble de probabilidad de maltratar a sus hijos en comparación con padres seguros (Assed et al., 2019; Ayers et al., 2019;van IJzendoorn et al., 2019).
La transmisión intergeneracional del maltrato es otro de los antecedentes que ha tomado alta relevancia en la investigación en los últimos años. Se plantea la hipótesis de la existencia de un fuerte vínculo entre experiencias de maltrato en la infancia y prácticas parentales maltratantes; esta asociación se ha encontrado con mayor fuerza en relación con el abuso emocional y sexual. Por su parte, la transmisión es más difusa en el caso de abuso físico y negligencia (Lange et al., 2019; van IJzendoorn et al., 2019).
Ahora bien, pese a que la definición de los principales antecedentes moderadores se orienta hacia el uso de sustancias psicoactivas, las enfermedades mentales (estrés postraumático, ansiedad y depresión), los historiales de conductas antisociales, los problemas de salud, la violencia de pareja, la sexualidad desorganizada y la exposición a abuso sexual infantil (Gardner et al., 2019; Langevin et al., 2019; Mulder et al., 2018; Naughton et al., 2017), el panorama aún no es claro, puesto que no se ha podido establecer, de manera concreta, cuáles son las variables que predicen la transmisión intergeneracional del maltrato (Lange et al., 2019; van IJzendoorn et al., 2019).
Los errores en el reconocimiento de las emociones, así como la falta de empatía para identificar y atender las necesidades de los niños, también han sido relacionados con las respuestas abusivas por parte de los padres, en tanto, frente a estímulos estresantes como el llanto frecuente, se afecta negativamente la capacidad en la toma de perspectiva. Esto se ha asociado con la reactividad fisiológica y la aceleración en la frecuencia cardiaca (Camilo et al., 2016). Asimismo, se plantea que la percepción de los padres hacia el niño —por ejemplo, percibir al niño como problemático— (Mulder et al., 2018), en conjunto con el estrés parental (Langevin et al., 2019), son predictores potentes de la negligencia infantil ya que, ante situaciones de angustia del niño, los padres se sienten abrumados y dejan al niño como encargado de manejar rutinariamente situaciones que exceden su nivel de madurez o que no son seguras.
Finalmente, se ha establecido que las condiciones asociadas al niño –tales como los problemas mentales, físicos y del comportamiento (Mulder et al., 2018), y su temprana edad (Assed et al., 2019; Langevin et al., 2019), aumentan el riesgo de negligencia infantil.
Contexto social en el que tiene lugar la negligencia infantil
La condición socioeconómica de los padres ha sido un factor de riesgo de la negligencia infantil ampliamente discutido (Delgado, 2016; Vargas-Porras, 2016). No obstante, se ha encontrado que las condiciones ambientales y, con ello el bajo estatus socioeconómico de los padres, siguen constituyendo los más importantes factores de riesgo psicosocial de prácticas negligentes (Chan et al., 2019; van IJzendoorn et al., 2019), más aun si, en conjunto, se presentan otras condiciones como el bajo nivel educativo de los padres, las figuras parentales menores de edad, las familias monoparentales, las familias inmigrantes, las víctimas de desplazamiento forzado o en las que los padres están desempleados (Mulder et al., 2018;van IJzendoorn et al., 2019).
Asimismo, al considerar que el consumo de sustancias psicoactivas es una problemática que integra aspectos tanto individuales como sociales (Bedoya-Gallego et al., 2019; Bedoya-Gallego et al., 2020), se encuentra que este es un problema psicosocial fuertemente asociado al abuso y negligencia infantil (Hameed, 2019; van IJzendoorn et al., 2019), máxime cuando se conjuga con otras problemáticas como la exposición a la violencia de pareja, ser criado por padres que están gravemente enfermos, ausentes o divorciados y que, bajo esta condición, muestran poca atención al cuidado diario de sus hijos (Price et al., 2017).
Por otro lado, se observó que las configuraciones culturales respecto de la crianza, también juegan un papel importante en el recurso a prácticas parentales negligentes, en tanto se sostienen modelos o creencias legitimadas cultualmente, aun cuando representan acciones de maltrato (Langevin et al., 2019; Lines et al., 2018). También, los factores étnicos –como ser niño no caucásico– aumenta las probabilidades de negligencia infantil, aunque este es un aspecto muy discutido, pues en conjunto con otras variables como la edad y el género, —también comúnmente asociadas a la victimización de niños— depende en gran medida del entorno cultural y relacional en el que crece el menor (Langevin et al., 2019; Mulder et al., 2018).
Finalmente, los servicios de atención médica juegan un papel relevante en la identificación de este fenómeno. Desde la perspectiva de Bland et al. (2018), la falta de atención y de supervisión, la desatención a condiciones de higiene y salubridad, las habilidades de crianza deficientes y la copresencia de abuso físico y emocional, son las características más relevantes que evidencian negligencia infantil. No obstante, el conocimiento que se tiene acerca de la respuesta por parte de los centros, cuando se descubre abuso o negligencia infantil, sigue siendo limitado (Read et al., 2018a). Esto se explica por la falta de confiabilidad de los estudios realizados sobre este tema, así como por la falta de consenso respecto a la definición de negligencia y a la identificación de los subtipos en los que esta se manifiesta (Bland et al., 2018).
Relaciones de comorbilidad entre la negligencia y los otros tipos de maltrato
Diversos estudios coinciden en señalar que, en comparación con los diferentes tipos de abuso (físico, sexual y psicológico), la negligencia es el tipo de maltrato más común; sin embargo, es el menos estudiado, especialmente en países de América del Sur y África (Ajilian et al., 2015; Stoltenborgh et al., 2015). En los últimos 20 años, los reportes de investigación referidos tanto a la negligencia física como a la negligencia emocional representan el 8.75 %, mientras que el mayor porcentaje de investigaciones se concentran en el abuso sexual (36.25 %), el abuso físico (27.5 %) y el abuso emocional (11.25 %) (Carvalho et al., 2016). Un aspecto sobre el que se llama la atención tiene que ver con las inconsistencias metodológicas (Kloppen et al., 2015), entre otras razones, porque se afecta la posibilidad de estudios que permitan establecer la relación entre la negligencia infantil y el desarrollo de psicopatologías y conductas violentas en la vida adulta (Bland et al., 2018; Infurna et al., 2016).
En ese sentido, las dificultades para su definición, identificación y consecuente estudio, podrían explicar que las investigaciones se orientan a un abordaje combinado de la negligencia y el abuso infantil (Hoft y Haddad, 2017; Yildiz y Tanriverdi, 2018) que revelan, además, la complejidad de un fenómeno que tiende a presentarse en un contexto de polivictimización (Jonson-Reid et al., 2019).
Algunos estudios se han ocupado de la comorbilidad entre negligencia (física y emocional) y abuso emocional y psicológico (Maguire et al., 2015;Read et al., 2018b).
Desde la perspectiva de Infurna et al. (2016), la negligencia y el abuso psicológico, probablemente, representan las dos polaridades extremas del maltrato en un niño. Por un lado, la negligencia es la forma más relevante de maltrato por omisión, en la que el niño se ve privado de respuestas básicas a sus necesidades de protección, cuidado y amor. Por otro lado, el abuso psicológico es un claro representante del maltrato por comisión, en el que los cuidadores degradan, humillan y aterrorizan voluntariamente a sus hijos para tener poder y control sobre ellos. En ambos casos, generan efectos a largo plazo tanto en la autoestima como el desarrollo de trastornos depresivos (Infurna et al., 2016).
De igual manera, se ha encontrado una tendencia al desencadenamiento de negligencia infantil en contextos de violencia intrafamiliar y violencia de pareja (Bland et al., 2018; Chan et al., 2019; van IJzendoorn et al., 2019). Las familias que presentan violencia intrafamiliar se caracterizan por tener padres abusivos psicológicamente, coercitivos y que en la relación de pareja sienten baja satisfacción matrimonial. Tales actos hacen a los niños más propensos a experimentar maltrato y separación de la familia nuclear, pues dichos comportamientos pueden contribuir a estilos de crianza adversos caracterizados por abuso y negligencia, máxime si además se asocia el uso indebido de drogas (Chiesa et al., 2018; Hameed, 2019).
Efectos derivados en el menor víctima
De carácter biológico y neurológico
El maltrato infantil se relaciona, en gran medida, con el deterioro en el funcionamiento cognitivo, en tanto entorpece la función neurológica y la maduración cerebral (Bland et al., 2018), en las que se ven involucrados el volumen total del cerebro, el tamaño del hipocampo, los ventrículos de la corteza prefrontal y la corteza cingulada anterior (Carvalho et al., 2016). En ese sentido, se ha logrado identificar que la exposición al maltrato por negligencia física y emocional, o de manera combinada, se relaciona de manera directa con el deterioro en el desarrollo cognitivo, la memoria, el rendimiento académico, el desarrollo del lenguaje, el coeficiente intelectual, la función ejecutiva, la velocidad en el procesamiento de la información, la disminución en el funcionamiento intelectual, el razonamiento perceptual, el razonamiento no verbal y el razonamiento matemático (Ajilian et al., 2015; Assed et al., 2019; Maguirre et al., 2015; Masson et al., 2015; Sylvestre et al., 2015; Yingying et al., 2019).
También se observó que los niños descuidados manifiestan mecanismos cerebrales irregulares que conllevan a dificultades sociales y emocionales, particularmente en lo que respecta al reconocimiento de las expresiones faciales (Assed et al., 2019).
Los efectos mencionados tienden a relacionarse con antecedentes genéticos, experiencias prenatales desfavorables –caracterizadas por la falta de intervención médica oportuna–, abuso de sustancias psicoactivas en edad gestacional –que causan alteraciones en la fisiología del estrés materno-fetal-placentario—, depresión y ansiedad preparto (Yingying et al., 2019), así como con experiencias posnatales adversas que impliquen interacciones diádicas deterioradas, que generan alteraciones en el desarrollo del sistema nervioso en general (Yingying et al., 2019).
Efectos relativos a problemáticas internalizantes y externalizantes
El rechazo, tanto paterno como materno, se ha asociado fuertemente a la adquisición del desajuste psicológico en edades posteriores del desarrollo y la adultez. Respecto a esto se afirma que el rechazo por parte de la madre tiene mayores efectos en comparación con el proveniente del padre. Dichos comportamientos parentales se caracterizan por ser fríos, hostiles y negligentes (Maguire et al., 2015; Sumbleen et al., 2018), lo cual genera síntomas internalizantes en los infantes expuestos (Batzer et al., 2018; Naughton et al., 2017) y externalizantes (Bland et al., 2018; Romanowicz et al., 2019), entre otros problemas de conducta, como el consumo de drogas, el miedo a la intimidad (Priece et al., 2017; Sumbleen et al., 2018) y una deteriorada autoestima (Infurna et al., 2016; Maguire et al., 2015). En definitiva, esas conductas producirán efectos en la salud mental a corto y largo plazo, aun cuando existan enfermedades mentales de base o no (McCrory et al., 2017).
También se ha encontrado en niños descuidados, algunos indicios de trastornos alimenticios y se ha considerado que esta puede ser una estrategia de adaptación por parte del niño para regular estados afectivos abrumadores relacionados con las experiencias traumáticas de abandono (Pignatelli et al., 2017).
Las experiencias tóxicas en la infancia también se relacionan con la adquisición de enfermedades mentales (Lang et al., 2019) y sistemas inadaptativos tempranos (SMT). Lim y Barlas (2019) señalan la relación entre el maltrato emocional, los sistemas de inadaptación temprana y los síntomas depresivos. Así, en una muestra de estudiantes universitarios y adultos con historial de maltrato infantil, se observó que la relación entre abandono emocional y negligencia generó efectos negativos en los estudiantes y medió con SMT como la privación emocional, el fracaso y la vulnerabilidad al daño, y la enfermedad.
Efectos en el apego y establecimiento de vínculos
Existe una relación entre las experiencias de negligencia emocional infantil y los problemas de apego en la infancia temprana y media (Bland et al., 2018). Hay una tendencia a organizaciones de apego ansioso/ambivalente en los niños que han experimentado negligencia o violencia interparental (Batzer, 2018;Maguire et al., 2015).
En los casos de abandono severo, se encontró que los niños descuidados y en situación de adopción exhibían comportamientos y reacciones emocionales relacionados con el apego desorganizado (Ajilian et al., 2015; Vasileva y Petermann, 2018). No obstante, aún son inconsistentes los datos que al respecto se presentan.
En cualquiera de los casos, la exposición a la negligencia genera dificultades para el establecimiento de relaciones interpersonales, el desarrollo de conductas prosociales, la resolución de problemas y la regulación emocional, debido a la falta de un apego seguro en las primeras etapas de la vida (Assed et al., 2019; Ajilian et al., 2015; Maguire et al., 2015; Naughton et al., 2017).
Efecto en el desarrollo de conductas delictivas
Se han encontrado asociaciones entre la exposición a la negligencia infantil y la comisión de delitos generales en la adolescencia tardía (Bland et al., 2018;Malvaso et al., 2018; Naughton et al., 2017). Además, se descubrió que al combinar el abuso físico y la negligencia infantil hubo una asociación significativa con resultados antisociales.
Particularmente, se plantea que la negligencia en la supervisión –en comparación con otros subtipos de la negligencia– representa un mayor factor de riesgo para que los infantes perpetúen el comportamiento violento de los adultos y respalda, así, la hipótesis del ciclo de violencia (Bland et al., 2018). Estos hallazgos presentan mayor asociación en los casos de niños en condición de calle, debido a la permanente revictimización a la que se encuentran expuestos (Edalati y Nicholls, 2019). No obstante, el respaldo teórico para concretar tal señalamiento aún es limitado, por lo que se sugiere la realización de un trabajo sistemático que arroje conclusiones concisas.
Efectos a largo plazo
De acuerdo a lo planteado por Li et al. (2016), el 10 % (67 millones) de los casos de depresión y el 12 % (75 millones) de los casos de ansiedad, a nivel mundial, son potencialmente atribuibles a la negligencia física y emocional. En ese sentido, una reducción del 10 % de la prevalencia de la negligencia física podría reducir el número de casos de depresión y ansiedad en 6.1 millones y, a su vez, este número aumentaría a 15.4 millones si se redujera la prevalencia de abandono físico en un 25 %. En lo que respecta a la negligencia emocional, una reducción del 10 % y el 25 % de su prevalencia a nivel mundial redundaría en la reducción, respectivamente, de 6.7 millones y 16.9 % de los casos de depresión y ansiedad (Li et al., 2016).
Lo señalado en el párrafo anterior permite identificar que el maltrato infantil por negligencia no solo está implicado en el desarrollo de dos de los trastornos psicológicos que mayor deterioro generan en la salud mental a nivel mundial, sino también en otros relacionados, tales como: el trastorno de estrés postraumático, el consumo de sustancias lícitas e ilícitas, otros trastornos psiquiátricos, problemas socioemocionales graves, conductas autolesivas e intentos de suicidio, y prácticas sexuales de riesgo (Carvalho et al., 2016; Debowska et al., 2017; Halpern et al., 2018; Heany et al., 2018; Masson et al., 2015; Naughton et al., 2017; Li et al., 2016; Pignatelli et al., 2017).
Por otro lado, de acuerdo con Lang et al., (2019), se han identificado marcas epigenéticas (mecanismo de selección de información genética que consiste en activar o desactivar diversos genes) de abuso y negligencia, las cuales se vinculan con los procesos de crecimiento y desarrollo neuronal, lo que responde al planteamiento que la exposición al abuso emocional repercute en una mala salud física. Sin embargo, estos hallazgos no pueden ser generalizables por aspectos como el tamaño de la muestra en los estudios analizados.
Líneas para la intervención
Se encuentran sugerencias orientadas a la realización de intervenciones basadas en la susceptibilidad diferencial o resiliencia, las cuales no solo benefician a los niños, sino también a los padres en la medida que permitirían evaluar componentes emocionales y contribuir, así, a la reparación en las familias más susceptibles de maltrato (IJzendoorn et al., 2019; Yoon et al., 2019). Sin embargo, el conocimiento respecto a los procesos resilientes, de acuerdo con el ciclo vital de las personas, aún es incipiente (Yoon et al., 2019).
Otro tipo de intervenciones, como la terapia de interacción entre padres e hijos (PCIT), se encuentran en proceso de experimentación y muestra resultados favorables en el mejoramiento del apego entre padres e hijos, específicamente para las figuras parentales físicamente abusivas, pero aún existen dudas acerca de su validez en casos de negligencia (Batzer et al., 2018).
Por otro parte, se han encontrado resultados mixtos en cuanto al personal idóneo para la realización de intervenciones para esta población. Aunque se reconoce que el personal de enfermería posee potencial para basar estrategias de prevención en información, apoyada en evidencia científica, respecto de la negligencia y el abuso infantil, su alcance es menor para evaluar e intervenir esta problemática desde una perspectiva psicosocial (Levey et al., 2017; Lines et al., 2017; van IJzendoorn et al., 2019; Yildiz y Tanriverdi, 2018), lo que exige la conformación de equipos interdisciplinarios.
Discusión
Los estudios aquí revisados destacan la evidencia creciente respecto al reconocimiento de los antecedentes más relevantes del maltrato infantil por negligencia, especialmente en lo relativo a la combinación: estilo de apego parental, antecedentes de maltrato en la propia infancia y la presencia de diagnósticos como depresión, ansiedad y consumo de sustancias psicoactivas. Otros factores de tipo socioeconómico y cultural se exponen a discusiones amplias pues, aunque se reconoce el papel que juegan ese estatus socioeconómico y las creencias acerca de la crianza, se sugiere que no debe confundirse negligencia con pobreza.
La alusión generalizada al término abuso y negligencia introduce ambigüedades respecto a la diferenciación que en la investigación se hace de las diversas formas de manifestación del maltrato o al conocimiento desarrollado respecto a las relaciones de comorbilidad más factibles, según la naturaleza y mecanismos subyacentes a cada tipo de maltrato. No obstante, se señala que contextos en los que hay violencia de pareja son más propensos al desarrollo de estilos de crianza caracterizados por el abuso y la negligencia (Bland et al., 2018; Chan et al., 2019; Chiesa et al., 2018). Asimismo, se plantea que es posible la presencia de la negligencia física y emocional en conjunto con el abuso emocional o psicológico (Maguire et al., 2015; Read et al., 2018b).
Lo mencionado en el párrafo anterior permite traer a colación que, pese a que cada vez hay una mejor diferenciación de las formas de manifestación de la negligencia (Bérubé et al., 2017), las investigaciones siguen con su estudio en sus formas más severas. En casos de niños institucionalizados o expuestos a ambientes familiares y sociales gravemente afectados, lo que sugiere que las manifestaciones más silenciosas, como la negligencia psicosocial, son todavía terrenos poco abordados (King et al., 2019).
Por otro lado, se reconoce la amplia síntesis que se ha logrado organizar acerca de los efectos a corto y largo plazo derivados en el menor que es víctima, manifestados en alteraciones en la maduración cerebral, el desarrollo cognoscitivo, así como la emergencia de trastornos internalizantes (especialmente depresión y ansiedad) y externalizantes (conductas delincuenciales en la adolescencia y juventud temprana), lo que deja entrever la complejidad de un fenómeno que vuelve sobre sí mismo, pues se observa una relación lógica entre los factores de riesgo y las consecuencias o efectos.
Pese a lo anterior, se observa una brecha en la publicación de síntesis que puedan abordar categorías como la vivencia de la maternidad y paternidad y, por lo tanto, que presenten planteamientos que expliquen la complejidad de un fenómeno que se solapa en los patrones vinculares, en la dependencia y en la vulnerabilidad de los niños, especialmente los menores de cinco años (Campos et al., 2010; Carbonell et al., 2019;Organización Mundial de la salud [OMS], 2009; Preciado et al., 2014; Smith et al., 2015)
Por último, y como un aspecto que trasluce las implicaciones prácticas de estos hallazgos, se reconoce la relevancia de los sistemas, así como de los equipos básicos de atención en salud, pues se encuentran en la primera línea de observación y, por lo tanto, de prevención temprana de este tipo de maltrato. Este aspecto exige que el acompañamiento que regularmente se ofrece para el sano desarrollo de los menores de edad, se fortalezca en sus mecanismos de evaluación e intervención psicosocial.
Referencias
Ajilian Abbasi, M., Saeidi, M., Khademi, G., Hoseini, B. y Emami Moghadam, Z. (2015). Child Maltreatment in the World: A Review Article. International Journal of Pediatrics, 3(11), 353–365. https://doi.org/10.22038/ijp.2015.3753
Arranz, M. y Torralba, J. (2017). El maltrato infantil por negligencia o desatención familiar: conceptualización e intervención. Revista de Trabajo Social e intervención social, 23, 73–95. https://doi.org/10.25100/prts.v0i23.4587
Assed, M., Khafif, T., Belizario, O.G., Fatorelli, R., Castanho, C. y de Pádua, A. (2019). Facial emotion recognition in maltreated children: A systematic review. Journal of Child and Family Studies, 29, 1493–1509. https://doi.org/10.1007/s10826-019-01636-w
Ayers, S., Bond, R., Webb, R., Miller, P. y Bateson, K. (2019). Perinatal mental health and risk of child maltreatment: A systematic review and meta-analysis. Child Abuse & Neglect, 98, 1–13. https://doi.org/10.1016/j.chiabu.2019.104172
Bakermans-Kranenburg, M. y van IJzendoorn, M. (2017). Protective parenting: neurobiological and behavioral dimensions. Corren Opinion in Psychology, 15, 45–49. https://doi.org/10.1016/j.copsyc.2017.02.001
Batzer, S., Berg, T., Godinet, M. y Stotzer, R. (2018). Efficacy or chaos? parent–child interaction therapy in maltreating populations: A review of research. Trauma, Violence, & Abuse, 19(1), 3-19. https://doi.org/10.1177/1524838015620819
Bedoya-Gallego, D. M., Buitrago-Duque, D. y Arbeláez, A. (2019). Transdisciplinariedad en salud mental: Una propuesta de modelo de formación. Interdisciplinaria, 36(1), 119-132. https://doi.org/10.16888/interd.36.1.9
Bedoya-Gallego, D., Buitrago-Duque, D., Restrepo, M. y Arbeláez, A. (2020). Salud mental: de un ejercicio conceptual a un modelo de formación. Bogotá: Corporación Universitaria Minuto de Dios - UNIMINUTO
Bérubé, A., Lafantaisie, V., Clémen, M-È., Coutu, S., Dubeau, D., Caron, J. y Lacharité, C. (2017). Caseworkers' perspective on risk factors in the family environment influencing mothers' difficulties in meeting children's needs. Children and Youth Services Review, 82, 365–372. https://doi.org/10.1016/j.childyouth.2017.09.038
Bland, V., Lambie, I. y Best, C. (2018). Does childhood neglect contribute to violent behavior in adulthood? A review of possible links. Clinical Psychology Review, 60, 126–135. https://doi.org/10.1016/j.cpr.2018.02.001
Boorman, R., Creedy, D., Fenwick J. y Muurlink, O. (2019). Empathy in pregnant women and new mothers: a systematic literature review. Journal of Reproductive and Infant Psychology, 37(1), 84–103. https://doi.org/10.1080 02646838.2018.1525695
Camilo, C., Garrido, M. y Calheiros, M. (2016). Implicit measures of child abuse and neglect: A systematic review. Aggression and Violent Behavior, 29, 43–54. https://doi.org/10.1016/j.avb.2016.06.002
Campos, M., Pérez, Y., Silveria, S. y Toledano Grave, Y. (2010). Maltrato infantil intrafamiliar en niños de la escuela primaria “Salvador Pascual Salcedo”. MEDISAN, 14(2), 192–199. http://www.redalyc.org/articulo.oa?id=368445238009
Carbonell, O. A., García, L. y Bermúdez-Jaimes, M. (2019). Estrategias de regulación emocional materna con bebés en situaciones de estrés: el uso del canto materno. Universitas Psychologica,18(5), 1–15. https://doi.org/10.11144/Javeriana.upsy18-5.erem
Carvalho, J., Donat, J., Brunnet, A., Silva, T., Silva, G. y Kristensen, C. (2016). Cognitive, Neurobiological and Psychopathological Alterations Associated with Child Maltreatment: A Review of Systematic Reviews. Child Indicators Research, 9(2), 389–406. https://doi.org/10.1007/s12187-015-9314-6
Chan, K., Chen, Q. y Chen, M. (2019). Prevalence and Correlates of the Co-Occurrence of Family Violence: A Meta-Analysis on Family Polyvictimization. Trauma, Violence, & Abuse, 22(2). https://doi.org/10.1177/1524838019841601
Chiesa, A., Kallechey, L., Harlaar, N., Ford, R., Garrido, E., Betts, W. y Maguire, S. (2018). Intimate partner violence victimization and parenting: A systematic review. Child Abuse & Neglect, 80, 285–300. https://doi.org/10.1016/j.chiabu.2018.03.028
Clément, M-È., Chamberland, C., Tourigny, M. y Mayer, M. (2009). Taxinomie des besoins des enfants dont les mauvais traitements ou les troubles de comportement ont été jugés fondés par la direction de la protection de la jeunesse. Child Abuse & Neglect, 33(10), 750–765. https://doi.org/10.1016/j.chiabu.2009.08.001
Crittenden, P. y DiLalla D. (1988). Compulsive Compliance: The development of an inhibitory coping strategy in infancy. Journal of Abnormal Child Psychology, 16(5), 585–599. https://doi.org/10.1007/BF00914268
Cyr, C. y Alink, L. (2017). Child maltreatment: the central roles of parenting capacities and attachment. Current Opinion in Psychology, 15, 81–86. https://doi.org/10.1016/j.copsyc.2017.02.002
Debowska, A., Willmott, D., Boduszek, D. y Jones, A. (2017). What do we know about child abuse and neglect patterns of co-occurrence? A systematic review of profiling studies and recommendations for future research. Child Abuse & Neglect, 70, 100–111. https://doi.org/10.1016/j.chiabu.2017.06.014
Delgado, A. (2016). Maltrato infantil por negligencia: concepto y visión general sobre su evaluación. I + D Revista de Investigaciones, 7(1), 1–21. https://doi.org/10.33304/revinv.v07n1-2016002
Edalati, H. y Nicholls, T. (2019). Childhood Maltreatment and the Risk for Criminal Justice Involvement and Victimization Among Homeless Individuals: A Systematic Review. Trauma, Violence & Abuse, 20(3), 315–330. https://doi.org/10.1177/1524838017708783
Gardner, M., Thomas, H. y Erskine, H. (2019). The association between five forms of child maltreatment and depressive and anxiety disorders: A systematic review and meta-analysis. Child Abuse & Neglect, 96, 104082. https://doi.org/10.1016/j.chiabu.2019.104082
Halpern, S., Schuch, F., Scherer, J., Sordi, A., Pachado, M., Dalbosco, C., Fara, L., Pechansky, F., Kessler, F. y Von Diemen, L. (2018). Child Maltreatment and Illicit Substance Abuse: A Systematic Review and Meta-Analysis of Longitudinal Studies. Child Abuse Review, 27(5), 344–360. https://doi.org/10.1002/car.2534
Hameed, M. (2019). The tripartite tragedy: Alcohol and other drugs, intimate partner violence and child abuse. Children Australia, 44, 32–41. https://doi.org/10.1017/cha.2018.52
Heany, S., Groenewold, N., Uhlmann, A., Dalvie, S., Stein, D. y Brooks, S. (2018). The neural correlates of Childhood Trauma Questionnaire scores in adults: A meta-analysis and review of functional magnetic resonance imaging studies. Development and Psychopathology, 30(4), 1475–1485. https://doi.org/10.1017/S0954579417001717
Helton, J., Cross, T., Vaughn. M. y Gochez-kerr, T. (2018). Food neglect and infant development. Infant Mental Health Journal, 39(2), 231–241. https://doi.org/10.1002/imhj.21694
Hillis, S., Mercy, J., Amobi, A. y Kress, H. (2016). Global Prevalence of Past-year Violence Against Children: A Systematic Review and Minimum Estimates. Pediatrics, 137(3), 1–15. https://doi.org/10.1542/peds.2015-4079
Hoft, M. y Haddad, L. (2017). Screening children for abuse and neglect: A review of the literature. Journal of Forensic Nursing, 13(1), 26–34. https://doi.org/10.1097/JFN.0000000000000136
Infurna, M., Reichl, C., Parzer, P., Schimmenti, A., Bifulco, A. y Kaess, M. (2016). Associations between depression and specific childhood experiences of abuse and neglect: A meta-analysis. Journal of Affective Disorders, 190, 47–55. https://doi.org/10.1016/j.jad.2015.09.006
Instituto Colombiano de Bienestar Familiar [ICBF]. (2018). Ingresos de niñas, niños y adolescentes al proceso administrativo de restablecimiento de derechos (PARD) por motivo de maltrato. https://www.icbf.gov.co/programas-y-estrategias/observatorio-del-bienestar-de-la-ninez/ingreso-de-ninas-ninos-y-adolescentes
Instituto Nacional de Medicina Legal y Ciencias Forenses [INMCF]. (2018). Forensis: Datos para la vida. http://www.medicinalegal.gov.co/documents/20143/386932/Forensis+2018.pdf/be4816a4-3da3-1ff0-2779-e7b5e3962d60
Jonson-Reid, M., Chiang, C., Kohl, P., Drake, B., Brown, D., Guo, S., Kim, H. y McBride, T. (2019). Repeat reports among cases reported for child neglect: A scoping review. Child Abuse & Neglect, 92, 43–65. https://doi.org/10.1016/j.chiabu.2019.03.013
Joosen. K., Mesman, J., Bakermans Kranenburg, M. y van IJzendoorn, M. (2012). Maternal sensitivity to infants in various settings predicts harsh discipline in toddlerhood. Attachment & Human Development, 14(2), 101–117. https://doi.org/10.1080/14616734.2012.661217
Kane, F. y Bornstein, R. (2018). Unhealthy dependency in victims and perpetrators of child maltreatment: A meta‐analytic review. Journal of Clinical Psychology, 74(6), 867–882. https://doi.org/10.1002/jclp.22550
King, L., Humphreys, K. y Gotliba, I. (2019). The neglect–enrichment continuum: Characterizing variation in early caregiving environments. Developmental Review, 51, 109–122. https://doi.org/10.1016/j.dr.2019.01.001
Kloppen, K., Maehle, M., Kvello, O., Haugland, S. y Breivik, K. (2015). Prevalence of intrafamilial child maltreatment in the Nordic countries: A review. Child Abuse Rev, 24(1), 51–66. https://doi.org/10.1002/car.2324
Kluczniok, D., Boedeker. K., Fuchs, A., Hindi, C., Fydrich, T., Fuehrer, D., Dittrich, K., Reck, C., Winter, S., Heinz, A., Herpertz, S., Brunner, R. y Bermpohl, F. (2015). Interaction: the effects of maternal depression in remission and additional history of childhood abuse. Depression and Anxiety, 00, 1–10. https://doi.org/10.1002/da.22462
Lang, J., McKie, J., Smith, H., McLaughlin, A., Gillberg, C., Shiels, P. y Minnis, H. (2019). Adverse childhood experiences, epigenetics and telomere length variation in childhood and beyond: a systematic review of the literature. European Child & Adolescent Psychiatry. https://doi.org/10.1007/s00787-019-01329-1
Lange, B., Condon, E. y Gardner, F. (2019). A systematic review of the association between the childhood sexual abuse experiences of mothers and the abuse status of their children: Protection strategies, intergenerational transmission, and reactions to the abuse of their children. Social Science & Medicine, 233, 113–137. https://doi.org/10.1016/j.socscimed.2019.05.004
Langevin, R., Marshall, C. y Kingsland, E. (2019). Intergenerational Cycles of Maltreatment: A Scoping Review of Psychosocial Risk and Protective Factors. Trauma, Violence & Abuse, 22(4) 1–17. https://doi.org/10.1177/1524838019870917
Levey, E., Gelaye, B., Bain, P., Rondon, M., Borba, C., Henderson, D. y Williams, M. (2017). A systematic review of randomized controlled trials of interventions designed to decrease child abuse in high-risk families. Child Abuse & Neglect, 65, 48–57. https://doi.org/10.1016/j.chiabu.2017.01.004
Li, M., D’Arcy, C. y Meng, X. (2016). Maltreatment in childhood substantially increases the risk of adult depression and anxiety in prospective cohort studies: Systematic review, meta-analysis, and proportional attributable fractions. Psychological Medicine, 46(4), 717–730. https://doi.org/10.1017/S0033291715002743
Lim, C. y Barlas, J. (2019). The effects of Toxic Early Childhood Experiences on Depression according to Young Schema Model: A Scoping Review. Journal of Affective Disorders, 246, 1–13. https://doi.org/10.1016/j.jad.2018.12.006
Lines, L., Grant, J. y Hutton, A. (2018). How do nurses keep children safe from abuse and neglect, and does it make a difference? A scoping review. Journal of Pediatric Nursing, 43, 75–84. https://doi.org/10.1016/j.pedn.2018.07.010
Lines, L., Hutton, A. y Grant, J. (2017). Integrative review: nurses’ roles and experiences in keeping children safe. Journal of Advanced Nursing, 73(2), 302–322. https://doi.org/10.1111/jan.13101
Lo Camila, K., Tung T., Chan L., Yip S., Lau T., Wong F., Wong S., Tsang M., Tsang Y., Tso W. y Ip, P. (2017). Risk factors for child physical abuse and neglect among Chinese young mothers. Child Abuse & Neglect, 67, 197–206. https://doi.org/10.1016/j.chiabu.2017.02.031
Londoño, O., Maldonado, L. y Calderón, L. (2014). Guías para construir estados del arte. Ministerio de Educación del Perú. http://repositorio.minedu.gob.pe/handle/123456789/4637
Maguire, S., Williams, B., Naughton, A., Cowley, L., Tempest, V., Mann, M., Teague, M. y Kemp, A. (2015). A systematic review of the emotional, behavioural and cognitive features exhibited by school‐aged children experiencing neglect or emotional abuse. Child Care Health Dev, 41(5), 641–653. https://doi.org/10.1111/cch.12227
Malvaso, C., Delfabbro, P. y Day, A. (2018). The maltreatment-offending association: A systematic review of the methodological features of prospective and longitudinal studies. Trauma, Violence & Abuse, 19(1), 20–34. https://doi.org/10.1177/1524838015620820
Masson, M., Bussières, E-L., East-Richard, C., R-Mercier, A. y Cellard, C. (2015) Neuropsychological profile of children, adolescents and adults experiencing maltreatment: A meta-analysis. The Clinical Neuropsychologist, 29(5), 573–594, https://doi.org/10.1080/13854046.2015.1061057
McCrory, E., Gerin, M. y Viding, E. (2017). Annual Research Review: Childhood maltreatment, latent vulnerability and the shift to preventative psychiatry - the contribution of functional brain imaging. Journal of Child Psychology and Psychiatry, 58(4), 338–357. https://doi.org/10.1111/jcpp.12713
Moreno, J. M. (2002). Estudio sobre las variables que intervienen en el abandono físico o negligencia infantil. Anales de Psicología, 18(1), 135–150. https://revistas.um.es/analesps/article/view/28661
Moretti, M. P. y Torrecilla, N. M. (2019). Desarrollo en las infancias institucionalizadas y en familias de acogida temporal. Interdisciplinaria, 36(2), 263-281. https://doi.org/10.16888/interd.2019.36.2.17
Mulder, T., Kuiper, K., van der Put, C., Stams, G. y Assink, M. (2018). Risk factors for child neglect: A meta-analytic review. Child Abuse & Neglect, 77, 198–210. https://doi.org/10.1016/j.chiabu.2018.01.006
Naughton, A., Cowley, L., Tempest, V., Maguire, S., Mann, M. y Kemp, A. (2017). Ask Me! self-reported features of adolescents experiencing neglect or emotional maltreatment: a rapid systematic review. Child: Care, Health and Development, 43(3), 348–360. https://doi.org/10.1111/cch.12440
Organización Mundial de la Salud [OMS] (2009). Prevención del maltrato infantil: qué hacer y cómo obtener evidencias. http://apps.who.int/iris/bitstream/handle/10665/44228/9789243594361_spa.pdf;jsessionid=A4A01C8D53A6A6D7688C60D083C1DB04?sequence=1
Organización Panamericana de la Salud [OPS] (2017). INSPIRE. Siete estrategias para poner fin a la violencia contra los niños y las niñas. https://iris.paho.org/handle/10665.2/33741
Pignatelli, A., Wampers, M., Loriedo, C., Biondi, M. y Vanderlinden, J. (2017). Childhood neglect in eating disorders: A systematic review and meta-analysis. Journal of Trauma and Dissociation, 18(1), 100–115. https://doi.org/10.1080/15299732.2016.1198951
Pisani, E. R. y Martins, M. B. (2016). Universal violence and child maltreatment prevention programs for parents: A systematic review. Psychosocial Intervention, 25(1), 27–38. https://doi.org/10.1016/j.psi.2015.10.003
Preciado, H., Lozano, L., Gutiérrez, J., Tierradentro, M. y Castro, C. (2014). Prevalencia de maltrato infantil en el Servicio de Pediatría del Hospital San José, 2010 – 2013. Revista Pediatría, 47(4), 90–95. http://www.elsevier.es/es-revista-pediatria-213-avance-resumen-prevalencia-maltrato-infantil-el-servicio-S0120491215301452
Price, A., Cook, P. A., Norgate, S. y Mukherjee, R. (2017). Prenatal alcohol exposure and traumatic childhood experiences: A systematic review. Neuroscience and Biobehavioral Reviews, 80, 89–98. https://doi.org/10.1016/j.neubiorev.2017.05.018
Read, J., Harper, D., Tucker, I. y Kennedy, A. (2018a). How do mental health services respond when child abuse or neglect become known? A literature review. International Journal of Mental Health Nursing, 27(6), 1606–1617. https://doi.org/10.1111/inm.12498
Read, J., Harper, D., Tucker, I. y Kennedy, A. (2018b). Do adult mental health services identify child abuse and neglect? A systematic review. International Journal of Mental Health Nursing, 27(1), 7–19. https://doi.org/10.1111/inm.12369
Romanowicz, M., Vande Voort, J., Shekunov, J., Oesterle, T., Thusius, N., Rummans, T., Croarkin, P., Karpyak, V., Lynch. B. y Schak, K. (2019). The effects of parental opioid use on the parent-child relationship and children's developmental and behavioral outcomes: a systematic review of published reports. Child and Adolescent Psychiatry and Mental Health, 13(5), 1–11. https://doi.org/10.1186/s13034-019-0266-3
Ruiz, I. y Gallardo, A. (2002). Impacto psicológico de la negligencia familiar (leve versus grave) en un grupo de niños y niñas. Anales de Psicología, 18(2), 1–12. https://www.um.es/analesps/v18/v18_2/05-18_2.pdf
Smith, A. M., Heyman, R. E. y Foran, H. M. (2015). Child Maltreatment in DSM-5 and ICD-11. Family Process, 54(1), 17-32. https://doi.org/10.1111/famp.12131
Stacks. A., Muzik, M., Wong, K., Beeghly, M., Huth-Bocks, A., Irwin, J. y Rosenblum K. (2015). Maternal Reflective Functioning among Mothers with Childhood Maltreatment Histories: Links to Sensitive Parenting and Infant Attachment Security. Attachment Human Development, 16(5), 515–533. https://doi.org/10.1080/14616734.2014.935452
Stoltenborgh, M., Bakermans‐Kranenburg, M. J., Alink, L. R. A. y van IJzendoorn, M. H. (2015) The prevalence of child maltreatment across the globe: Review of a series of meta‐analyses. Child Abuse Review, 24(1), 37–50. https://doi.org/10.1002/car.2353
Sumbleen, A., Khatun, N., Khaleque, A. y Rohner, R. (2018). They Love Me Not: A Meta-Analysis of Relations Between Parental Undifferentiated Rejection and Offspring’s Psychological Maladjustment. Journal of Cross-Cultural Psychology, 50(2), 185–199. https://doi.org/10.1177/0022022118815599
Sylvestre, A., Bussières, È-L. y Bouchard, C. (2015). Language Problems Among Abused and Neglected Children. Child Maltreatment, 21(1), 47–58. https://doi.org/10.1177/1077559515616703
van IJzendoorn, M. H., Bakermans‐Kranenburg, M. J., Coughlan, B. y Reijman, S. (2019). Annual Research Review: Umbrella synthesis of meta‐analyses on child maltreatment antecedents and interventions: differential susceptibility perspective on risk and resilience. Journal of Child Psychology and Psychiatry. https://doi.org/10.1111/jcpp.13147
Vargas-Porras, C., Villamizar-Carvajal, B. y Ardila-Suárez, E. (2016). Factores asociados al riesgo de negligencia materna en el cuidado del hijo. Enfermería Clínica, 26(4), 220–226. https://doi.org/10.1016/j.enfcli.2016.02.004
Vasileva, M. y Petermann, F. (2018). Attachment, development, and mental health in abused and neglected preschool children in foster Care: A meta-analysis. Trauma, Violence, & Abuse, 19(4), 443–458. https://doi.org/10.1177/1524838016669503
Yıldız, E. y Tanrıverdi, D. (2018). Child neglect and abuse: A global glimpse within the framework of evidence perspective. International Nursing Review, 65, 370–380. https://doi.org/10.1111/inr.12435
Yingying, S., D'Arcya, C., Shuaic, Y. y Xiangfei, X. (2019). How does childhood maltreatment influence ensuing cognitive functioning among people with the exposure of childhood maltreatment? A systematic review of prospective cohort studies. Journal of Affective Disorders, 252, 278–293. https://doi.org/10.1016/j.jad.2019.04.026
Yoon, S., Howell, K., Dillard, R., McCarthy, K., Napier, T. y Pei, F. (2019). Resilience Following Child Maltreatment: Definitional Considerations and Developmental Variations. Trauma, Violence & Abuse, 152483801986909. https://doi.org/10.1177/1524838019869094