Ciencias clínicas y patológicas
Repercusiones de la pandemia de COVID 19 en la atención odontológica, una perspectiva de los odontólogos clínicos
Implications of COVID-19 pandemic for dental care: a perspective for clinical dentists
Repercusiones de la pandemia de COVID 19 en la atención odontológica, una perspectiva de los odontólogos clínicos
Revista Habanera de Ciencias Médicas, vol. 19, núm. 4, e3410, 2020
Universidad de Ciencias Médicas de La Habana
Recepción: 25 Mayo 2020
Aprobación: 25 Junio 2020
RESUMEN
Introducción: La atención odontológica va a cambiar rotundamente debido a la pandemia de COVID-19. En el futuro cobrará mayor importancia, surgirán transformaciones rotundas y necesarias, pero mejorará.
Objetivo: Conocer las perspectivas de los odontólogos clínicos peruanos sobre los cambios y repercusiones que tiene y tendrá la pandemia COVID-19 en la atención odontológica.
Materiales y métodos: Estudio cualitativo con enfoque fenomenográfico que utilizó la técnica de la entrevista a profundidad a dentistas clínicos en el contexto de la cuarentena en el mes de abril de 2020 en Lima (Perú). La entrevista se efectuó de forma digital y las categorías incluyeron: rol del odontólogo, inconvenientes en la práctica asistencial, soluciones y estrategias frente a la pandemia, apreciaciones sobre las medidas del gobierno, medidas de prevención, atención odontológica en el futuro, y protocolos de atención frente a un paciente con diagnóstico de coronavirus.
Resultados: Los odontólogos tienen claro que tanto la indumentaria como los equipos en el consultorio deben estar condicionados a las medidas de protección para proteger tanto al paciente como al personal de salud presente; esto incluye que los ambientes deban estar distanciados, espaciar la atención entre paciente y paciente.
Conclusiones: Existe una gran preocupación en los dentistas por el cierre repentino de las clínicas dentales y aumento de personas infectadas, ya que son la primera línea de contagio al tener contacto directo con los pacientes. Los servicios dentales van a tener que adaptarse a los nuevos lineamientos y protocolos dados. Cambiará el modo de atención odontológica priorizando a las urgencias y emergencias, para aminorar la difusión de la enfermedad y lograr una atención más segura y adecuada.
Palabras clave: infecciones por coronavirus+ personal de Odontología+ salud bucal+ COVID-19+ consultas de Odontología.
ABSTRACT
Introduction: Dental care is going to change dramatically due to the COVID-19 pandemic. In the future, it will become more important; resounding and necessary changes will emerge, but it will improve for good.
Objective: To know the perspectives of Peruvian clinical dentists on the changes and repercussions that the COVID-19 pandemic has and will have in dental care.
Materials and methods: Qualitative study with a phenomenographic approach that used the technique of in-depth interview with clinical dentists in the context of quarantine in April 2020 in Lima (Peru). The interview was carried out digitally and the categories included: role of the dentist, inconveniences in healthcare practice, solutions and strategies in the face of the pandemic, insights from government measures, prevention measures, future dental care, and protocols for care in front of a patient diagnosed with coronavirus.
Results: Dentists are clear that both clothing and equipment in the office must be subject to protective measures to protect the patient and health personnel present; this includes that environments must be spaced, spacing patient-patient care.
Conclusions: There is great concern among dentists over the sudden closure of dental clinics and the increase of infected people since they are on the first line of contagion when having direct contact with patients. Dental services will have to adapt to the new guidelines and protocols given. The way of dental care will change, prioritizing urgencies and emergencies to lessen the spread of the disease and achieve safer and more adequate care.
Key words: Coronavirus infections, Dental Staff, Oral Health, COVID-19, Dental Offices.
Introducción
La enfermedad del coronavirus 2019, llamada COVID-19, se manifestó en Wuhan, China y en la actualidad, se ha propagado rápidamente por diversos países del mundo y sigue en incremento el número de casos, declarándose una pandemia. Frente a esta situación, los profesionales de diferentes áreas de la salud están expuestos ante este brote. La propagación de este virus ha generado retos en la Odontología y demás carreras de salud, que incluyen la realización de la labor clínica, aspecto financiero personal, entre otros.1
Las consultas odontológicas de rutina han sido suspendidas2 por la pandemia, a excepción de las emergencias en ciertos países, donde la atención clínica es desarrollada con equipos de protección propios para controlar la transmisión de la enfermedad.3) En gran parte del mundo, el riesgo de infecciones cruzadas es alto entre los pacientes- operadores, y es preciso establecer protocolos de control rigurosos.
Ante esta situación, los odontólogos son considerados la primera línea de diagnóstico porque existe una exposición continua de microorganismos y contacto directo con los pacientes.4 Por tal motivo, esta pandemia repercute en la atención continua odontológica, debido a una mayor predisposición y riesgo de presentar la infección. Además, los dentistas pueden ser portadores del coronavirus en vista de la labor que ejercen, por eso los odontólogos deben ser parte de la solución ante esta amenaza contra la salud pública.
Debido a lo anterior, es necesaria la capacitación constante y permanente del odontólogo, receptiva a actualizaciones. Se deben ver opciones de cómo llevar los tratamientos de los pacientes, brindar protección a los operadores en las intervenciones clínicas y estar preparados para reconocer pacientes con infección por coronavirus o pacientes sospechosos, entre otros.5
Por el momento, la atención odontológica en muchos países ha sido reprogramada hasta nuevo aviso, pero surgirán cambios con respecto a la atención clínica.
Sobre la atención dental, es importante el uso de colutorios por parte del paciente debido a que el virus tiene susceptibilidad a los oxidantes.6 Se deberán aplicar las medidas de bioseguridad para eludir futuros contagios entre operador y paciente, en cuanto al uso riguroso de mascarillas, guantes, gorro, lentes protectores, entre otros. El lavado de manos antes y después deberá ser continuo, también se establecerán dentro de las prácticas odontológicas, protocolos y normativas de desinfección y esterilización.7 Se reducirán las cirugías o tratamientos que produzcan aerosoles, y será continuo el uso de eyectores de saliva.5 Las piezas de mano deberán estar provistas de dispositivos antirreflujo.2 Se tendrá que posponer la atención clínica en casos que no sean emergencias o urgencias, y previamente a la atención odontológica, el operador podría comunicarse con el paciente e informarse de su estado de salud actual. Estas acciones reducirán el contacto directo y los factores de riesgo.
En el contexto peruano, las medidas tomadas por el gobierno han impedido la atención odontológica de rutina, y pasado el tiempo de cuarentena se necesitarán cambios en este tipo de atención, principalmente en los protocolos de bioseguridad. La atención odontológica luego de las medidas de distanciamiento social y cuarentena impartidas por el gobierno sufrirá variaciones puesto que la preocupación por contagiarse y contagiar seguirá.
Los odontólogos clínicos deberán seguir nuevos protocolos y medidas de atención; en este sentido resulta importante conocer cómo los dentistas asistenciales perciben los cambios que sufrirá la atención odontológica en el futuro y cómo la pandemia del COVID ha afectado su práctica asistencial, en tal sentido, conocer sus opiniones permite saber cómo piensan brindar sus servicios, qué cambios tendrán en los procedimientos, cuáles serán las medidas de bioseguridad que se tomarán, cómo reducirán los riesgos de contagio e infecciones en los pacientes y personal de salud. Por tal razón, es necesario que los profesionales de salud puedan estar atentos a las nuevas recomendaciones y normativas que se irán dando con respecto a las consideraciones en la atención odontológica para poder recuperarnos de esta enfermedad.
Con estas bases, el objetivo del presente trabajo es conocer las perspectivas de los odontólogos clínicos peruanos sobre los cambios y repercusiones que tiene y tendrá la pandemia COVID-19 en la atención odontológica.
Material y Métodos
El presente estudio pertenece a una investigación cualitativa del tipo descriptiva. Para ello se utilizó la fenomenografía como enfoque metodológico.8,9,10) Esta aproximación metodológica busca “identificar de forma cualitativa las diferentes formas en que las personas experimentan, conceptualizan, perciben y comprenden varios aspectos del fenómeno y de su mundo próximo”.9 Así, desde esta perspectiva, el interés del investigador no se centra en los fenómenos en sí mismos, sino en cómo los sujetos los vivencian y los perciben.
Los participantes fueron 15 odontólogos clínicos peruanos con diferentes especialidades. Los profesionales dentales que participaron en el estudio, diferían en los años de experiencia laboral y lugar de consultorio (la mayoría presentó más de 10 años de experiencia asistencial). Se incluyó a estos profesionales porque podían brindar un mayor enfoque en la atención odontológica durante la pandemia debido a su frecuente labor en la clínica dental.
Se utilizó la técnica de la entrevista a profundidad a través de una guía de preguntas. En la presente investigación, los odontólogos incluidos en el estudio fueron contactados de manera virtual (por las restricciones sociales impuestas en el Perú a propósito de la pandemia, no se pudo realizar una entrevista de forma presencial) para presentarles e informales del proyecto y obtener el consentimiento para la realización de la entrevista y vincularse a la investigación, momento en el que se acordó, con cada uno de ellos, la fecha en que se les iba a entrevistar. Luego se procedió a efectuar las entrevistas a los odontólogos de acuerdo con un formato semiestructurado que guiaba la entrevista, las preguntas se fueron profundizando de acuerdo con las respuestas emitidas por los participantes.
El instrumento que utilizamos fue la entrevista fenomenográfica. En esta se plantearon las interrogantes siguientes: ¿Cuál cree que será el rol del odontólogo frente a la pandemia y qué medidas de prevención se tomarán? ¿Cómo cree que será la atención odontológica en el futuro; qué protocolos o medidas se deberá tomar frente a un paciente con diagnóstico de coronavirus? ¿Qué inconvenientes le ha generado la pandemia y las medidas del gobierno en su práctica asistencial? ¿Qué soluciones o estrategias considera se deberán aplicar para continuar con la atención clínica? El trabajo de campo se desarrolló en el mes de abril de 2020.
La entrevista se efectuó vía medio digital (se utilizó como plataforma al Zoom Video debido a que es un servicio de videoconferencia basado en la nube que puede usarse para reunirse virtualmente con otras personas accesible desde computadoras de escritorio, computadoras portátiles, teléfonos inteligentes y tabletas; además de ser la plataforma que la mayoría de las universidades peruanas se encuentra implementando para las actividades educativas e investigativas virtuales).
Las categorías de las preguntas incluyeron: percepciones sobre el rol del odontólogo, inconvenientes en la práctica asistencial, soluciones y estrategias frente a la pandemia, apreciaciones sobre las medidas del gobierno, medidas de prevención, atención odontológica en el futuro, y protocolos o medidas de atención frente a un paciente con diagnóstico de coronavirus. La entrevista duró 3 horas y fue grabada previo consentimiento de los participantes.
Además, culminada la entrevista se les envió un formulario para poder registrar información de datos sociodemográficos de cada odontólogo, como el lugar de su consultorio, años de experiencia laboral, edad, entre otros. La muestra fue heterogénea en cuanto al género, años de experiencia, especialidad, residencia de clínica dental, entre otros aspectos. (Tabla 1).
La información obtenida en la entrevista se recolectó por medio de su grabación y transcritas posteriormente. Sin embargo, se respetaron los principios de beneficencia, autonomía, confidencialidad y privacidad de la información.

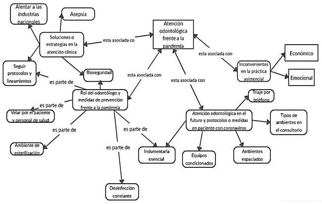
El análisis de los datos se fundamentó en el establecimiento de ciertas categorías previas que se fueron complementando con aquellos nuevos elementos que surgían desde los propios datos recabados. En el transcurso de la investigación nos apoyamos en el programa Atlas.Ti, que nos facilitó la codificación y jerarquización de los datos empíricos. Los códigos ya jerarquizados y agrupados en familias se indican en la matriz hermenéutica. (Figura 1).

Resultados
Se vislumbró cuatro temas en la entrevista con los participantes: rol del odontólogo y medidas de prevención frente a la pandemia, atención odontológica en el futuro y protocolos o medidas en pacientes con coronavirus, inconvenientes en la práctica asistencial, y soluciones o estrategias en la atención clínica; por tal razón, los resultados se dividieron según estos ámbitos.
Rol del odontólogo y medidas de prevención frente a la pandemia
En estas circunstancias, los participantes mencionan que el odontólogo siempre va a velar por la salud del paciente y el personal de salud. Por tal razón, mencionaron que el odontólogo debe ser parte del equipo de salud frente a la pandemia, debido a que la boca es uno de los principales medios contaminantes:
“La situación de emergencia que se atraviesa incluye la participación del odontólogo porque es parte del equipo de profesionales de la salud… hemos sido formados para trabajar con este equipo de salud sobre todo si se menciona que uno de los medios contaminantes es la boca” (OC1: Odontólogo clínico 1).
Gran parte de los odontólogos señalaron que el papel que cumplen ahora, involucra mayor complejidad y cuidado en esta atención, debido a medidas de prevención, protocolos, estrategias, entre otros, que el profesional dental deberá reforzar o cambiar en la atención clínica. En los odontólogos se evidenció en el curso de la entrevista, que las medidas de prevención que se tomen se dirigirán a seguir protocolos y lineamientos indicados por diversas entidades como la Organización Mundial de la Salud (OMS), Organización Panamericana de Salud (OPS), Colegio Odontológico del Perú, Ministerios de Salud (MINSA), entre otros; y que se aplicarán desde que entre el paciente a la consulta:
“Seguir los protocolos indicados por la OMS, la OPS y lineamientos, que incluso nos ha proporcionado el colegio odontológico, ya desde que entra el paciente a consulta” (OC9).
Para los odontólogos, lo ideal sería poder acceder al uso de pruebas rápidas en esta atención para obtener conocimiento de que el paciente y el personal de salud se encuentren con una salud estable:
“Sería mucho mejor incluso, que ya de acá en adelante podamos tener pruebas rápidas en disposición en las consultas privadas para poder tener alguna idea de que nosotros estemos bien y que el paciente que entre a la consulta también se encuentre muy bien” (OC13).
Algunos de los especialistas mencionaron que se debe reforzar la bioseguridad, uso de indumentaria esencial y el ambiente de esterilización en el consultorio:
“Se debe reforzar mucho más el tema de bioseguridad, entonces estoy retirando y adecuando algunas unidades dentales… estoy viendo también el tema de reforzar el ambiente de esterilización” (OC2).
Otros, que el paciente debe proveerse de enjuagatorios para evitar la colonización de bacterias, disminuir la virulencia y, asimismo, otros han recalcado que previa a la cita de cada paciente, se debe averiguar de manera telefónica su condición de salud:
“Averiguar de manera telefónica la condición de la cual se encuentra un paciente antes de venir a su cita, sabemos que actualmente sólo podemos atender tratamientos de emergencia, entonces vía telefónica debemos investigar la condiciones de cómo se encuentra el paciente… y dentro del tratamiento, lo primero es hacer que el paciente se enjuague con peróxido de hidrógeno, agua oxigenada fluido en agua para disminuir la virulencia de las bacterias” (OC10).
Una observación frecuente es que se ha recalcado que se debe atender 1 paciente por ambiente. También la desinfección constante antes, durante y después de la atención clínica y tratar de evitar el uso frecuente de turbinas:
“Solamente se puede atender a un paciente en un ambiente… no podemos atender muchos pacientes simultáneamente” (OC7).
“En cuanto al tratamiento tratar de evitar las turbinas para no generar el spray que es la parte más peligrosa” (OC2).
Atención odontológica en el futuro; protocolos y medidas en un paciente con diagnóstico de coronavirus
Debido a que la enfermedad está presente en diversas partes del mundo, muchas personas se encuentran infectadas y los casos aún siguen incrementando; por tal razón, la atención odontológica va a continuar aún después de la pandemia, las circunstancias que estamos enfrentando estarán presentes por un largo tiempo y muchos pacientes requerirán de atención clínica dental por urgencias o emergencias principalmente.
Muchos de los especialistas mencionaron en la entrevista que la atención odontológica en el futuro cobrará mayor importancia, surgirán cambios rotundos y necesarios, pero mejorará; no solo por la presencia de este virus sino porque más adelante aparecerán nuevas enfermedades aún no conocidas. Los odontólogos tienen claro que tanto la indumentaria como los equipos en el consultorio deben estar condicionados a las medidas de protección para proteger tanto al paciente como al personal de salud presente; esto incluye que los ambientes deben estar espaciados, así como la atención entre paciente y paciente:
“El odontólogo va a tener que usar una serie de indumentaria y equipos para protegerse el mismo como para el paciente… el consultorio va tener que ser acondicionado para que pueda cumplir todas esas medidas de protección, una de ellas por ejemplo espaciar la atención entre paciente y paciente, no permitir que haya más de un paciente en la sala de espera, tanto cuando uno programa a su paciente, ya que el ambiente tiene que estar bien espaciado” (OC15).
También el uso de mandilones, máscaras fáciles, cajas transparentes para la atención dental; otros odontólogos mencionan que se deben establecer dos tipos de ambientes en el consultorio, uno para pacientes con sospecha de coronavirus y otro para aquellos que no son portadores de la enfermedad:
“Hay un lineamiento dado por ESSALUD, donde ellos comentaban que cada ambiente debe tener una unidad dental, vamos a establecer dos ambientes, un ambiente donde ingresen pacientes con sospecha de coronavirus y otro ambiente de un paciente que no es portador” (OC12).
Se recalcó con frecuencia en la entrevista que se debe aplicar parte de la anamnesis antes de cada cita, triaje por teléfono, y cuando llegue a su consulta, porque si el paciente tuviera la enfermedad se puede derivar su tratamiento a un área específica si es que nosotros no pudiéramos hacerlo. Algunos doctores propusieron el uso de termómetros infrarrojos para poder postergar su cita y derivarlo a un centro de atención y hacinamiento. Por consiguiente, los profesionales odontológicos resaltaron que se necesita invertir económicamente para confeccionar ambientes, proveer de instrumentales, insumos tanto para el paciente como para el personal de salud.
Inconvenientes en la práctica asistencial
Todos los odontólogos presentes manifestaron que existen bastantes inconvenientes que han influenciado en gran manera la parte económica y emocional. En cuanto a lo económico, repercute en la mayoría de sus ingresos directos, debido a que la mayoría de los profesionales se dedican a la práctica asistencial y privada:
“El 70 % de los odontólogos, nos dedicamos mucho a la práctica privada y eso es nuestro ingreso directo para poder tener un ingreso para vivir y para mantener a nuestras familias” (OC11).
Mencionan también que hay un aumento de costos a consecuencia del incremento de precios de los equipos de bioseguridad, otro punto que señalaron es el cierre de los consultorios y citas canceladas:
“Económicamente, porque ha sido de la noche a la mañana cerrar los consultorios, cancelar casi todas las citas... Los costos también van a subir porque todos los equipos de bioseguridad son elevados” (OC15).
Luego, el aspecto emocional ha sido afectado, porque la labor que ejercen es parte de la pasión a la profesión y en la mayoría disminuye el estrés cuando están en el consultorio:
“En la parte emocional, todos estamos acostumbrados a una rutina, a un estilo de vida, en nuestro consultorio muchos hacemos esto por pasión, quitarnos también algo de nuestra pasión en nuestro día a día, nos afectan emocionalmente, al estar encerrados por protegernos a nosotros y a nuestra familia” (OC9).
“Anímicamente también porque de alguna manera a nosotros nos desestresaba estar en el consultorio” (OC10).
Otros inconvenientes incluyeron el cierre de laboratorios dentales, por tal razón los tratamientos no pueden desarrollarse, también que los pacientes no pueden salir de sus casas debido a la inmovilización social y por ultimo mencionaron que las tiendas dentales se encuentran cerradas, por lo que el citado a los materiales dentales es restringido:
“Los pacientes que estaban en pleno tratamiento se han quedado avisados hasta nuevo aviso… no funcionan los laboratorios dentales, por lo tanto no se puede avanzar absolutamente nada. Los pacientes no pueden salir de casa, necesitan un permiso para poder movilizarse y los insumos para protección del odontólogo como para el paciente está bastante complicado porque las tiendas están cerradas para conseguirlo… el citado a esos materiales está bastante restringido” (OC8).
Soluciones o estrategias en la atención clínica
En este aspecto, los odontólogos clínicos presentes aludieron a que se debe adaptar y acondicionar la práctica clínica a través de protocolos y seguirlos estrictamente:
“Este virus ha llegado para quedarse por mucho tiempo, al menos hasta que salga la vacuna y mientras eso ocurre tenemos que ir adaptándonos y acondicionando nuestra práctica a través de los protocolos que ya se han establecido en cuanto al cuidado de nosotros mismos” (OC1).
Un grupo de los entrevistados señalaron que los protocolos deberían establecerse según cada zona y el tratamiento que se realice. Otros profesionales señalaron poder obtener un protocolo estandarizado:
“En odontología vamos a tener que flexibilizar el protocolo a través de una lluvia de ideas algún procedimiento, tenemos entes que se deben pronunciar, pero si no lo hacen, no tendríamos otra forma de estandarizarnos a través de todo el país” (OC4).
También mencionaron dar importancia a la asepsia y bioseguridad para no ser agentes de infección.
“Seguir estrictamente los protocolos de bioseguridad, protegernos, no ser agentes de infección” (OC3).
Otras alternativas brindadas por los especialistas entrevistados fue alentar a las industrias nacionales para reducir costos en la indumentaria, equipos de protección, entre otros. Se debe evitar especulaciones, tener medidas de prevención, de bioseguridad, flexibilizar los protocolos. Sin embargo, mencionaron que se debe reforzar la política de salud y tomar medidas preventivas para ser una odontología preventiva y no solo asistencial. Por último, reforzar el uso de la teleodontología para que los pacientes no vengan solo a consultas:
“También estaba pensando en hacer y entrar un poco al manejo de la teleodontología, de manera que podríamos aplicarlo en nuestra práctica clínica… de qué manera se pueden implementar en nuestra práctica diaria, debido a que los pacientes no van a venir así nomás a la consulta, pero van a necesitar al menos por ejemplo un tratamiento preventivo en niños, en pacientes con ortodoncia, en algunos controles que hacemos postquirúrgicos, todo eso es para que el paciente no venga solamente para consultarnos o para verlos” (OC5).
Discusión
En la presente investigación, se reportó las repercusiones de la pandemia de COVID-19 en la atención odontológica según la perspectiva de los dentistas. Para este propósito, se efectuó una entrevista virtual con odontólogos clínicos. La enfermedad al trasmitirse de forma directa o indirecta por medio de gotas y aerosoles, ha originado la propagación del virus en millones de personas de todo el mundo.10,11) En el estudio, los participantes contemplaron con claridad, el papel que ejercen frente a la pandemia. Al ser parte del área y equipo de salud, tienen la labor de intervenir para aminorar la difusión del virus, en especial en la atención clínica dental.12 Además, sostuvieron que la aplicación de los protocolos establecidos por las entidades de salud es necesaria para disminuir y prevenir el contagio.
Ante la situación actual vivida, la Organización Mundial de la Salud (OMS) manifestó que la atención odontológica sería suspendida, a excepción de urgencias, mas estas serían atendidas adoptando las medidas de prevención adecuadas en relación con los protocolos y lineamientos emitidos por cada gobierno adaptándolo a su situación.13,14 Otro punto para mencionar fue que los dentistas aludieron a la necesidad de obtener pruebas rápidas en los consultorios. La aplicación de las pruebas diagnósticas brindaría la detención precoz de la enfermedad para poder intervenir de forma inmediata y evitar el avance y propagación del virus a más personas.15
En lo que respecta a la atención odontológica, los dentistas expusieron diversos criterios referidos a los equipos, indumentaria, ambientes, citas previas a la consulta, instrumentales y diferentes insumos, no solo para la clínica y personal de salud sino también para el paciente. Existió conformidad entre los participantes en relación con la presencia de muchos inconvenientes que influían en el ámbito económico y psicológico.
El aumento de casos positivos y ausencia de vacunas contra la enfermedad lleva a un aumento de estrés y ansiedad, sobre todo en el personal de salud debido a su intervención con pacientes, por encontrarse en una primera línea de contagio.16) Esto influiría en la parte psicológica de los dentistas de gran manera, ya que tienen un contacto directo con el paciente y pueden ser infectados fácilmente sin la aplicación de adecuadas medidas de prevención; por ende, esto llevaría a una gran inversión económica, que perjudicaría a los odontólogos, por el aumento de precios debido a una mayor demanda de insumos y/o escasez.
Cabe resaltar, que en la atención odontológica frente a la pandemia debe priorizarse el seguimiento de todas las recomendaciones y lineamientos dados por las entidades nacionales e internacionales, para tener una atención clínica dental segura, de buena calidad y atenta al bienestar de cada individuo.17
Nuestro estudio valoró cualitativamente la repercusión de la pandemia de COVID-19 en la atención odontológica no se encontraron estudios similares con los que pueda discutirse; sin embargo, sí se localizaron protocolos de atención que instituciones nacionales e internacionales vienen recomendando para la futura atención en la consulta clínica privada y hospitalaria.
Los odontólogos entrevistados manifestaron una discrepancia respecto a establecer protocolos de forma estandarizada o independiente de cada tratamiento o zona donde se atiende al paciente. De esta forma, hay un debate sobre si cada procedimiento odontológico debería tener un protocolo o cómo estos deberían ser modificados acorde con las demandas sociodemográficas y económicas que el paciente presenta. Muchos de estos demandarán mayor costo al dentista y por ende un mayor cobro en los servicios que el paciente tendrá que hacer, lamentablemente no todos los pacientes lo podrán costear y el dentista deberá modificar estos protocolos acorde con la situación del paciente.
La atención odontológica cambiará acorde con nuestros hallazgos, se resalta que la bioseguridad tendrá una mayor preocupación por parte de los dentistas y que la historia clínica del paciente será realizada con mayor rigurosidad con la finalidad de detectar posibles signos y síntomas que puedan indicar nociones de infección por coronavirus. Los entrevistados resaltan que las medidas de cuarentena y distanciamiento social otorgadas por el gobierno peruano han mermado los ingresos económicos y afectado el componente emocional del odontólogo puesto que de alguna forma la atención de rutina es parte de la actividad emotiva del dentista y una forma de desestresarse.
Nuestro estudio no está exento de limitaciones y podemos indicar que no se obtuvo respuesta de todos odontólogos clínicos pertenecientes a diferentes especialidades para su participación en la entrevista vía online, debido a que no todos se conectaban o respondieron la invitación enviada; por lo que la cantidad de participantes fue pequeña; en consecuencia, los resultados deben ser interpretados de forma cautelosa sin generalizar.
La entrevista online fue limitada por el tiempo que ofrecía el servidor y estuvoba sujeta a buenas conexiones de red por parte de todos los participantes que en algunas situaciones no se pudo controlar. Las entrevistas podrían ser reemplazadas de manera presencial para una mejor y directa comunicación con los participantes.
Acorde con las respuestas de los entrevistados y los resultados del presente estudio es recomendable que la atención odontológica sustituya aquellos tratamientos que conllevan mayor propagación de gotas y aerosoles como cirugías, por aquellos menos complejos. También se recomienda atender solo aquellos casos clínicos de urgencia con uso estricto de las medidas de bioseguridad y protocolos para evitar mayor transmisión de la enfermedad e infecciones cruzadas.
Conclusiones
Este estudio muestra que la atención odontológica dará un giro rotundo debido a la pandemia de COVID-19 que se ha presentado en este periodo de forma inesperada. Hay una gran preocupación en los dentistas por el cierre repentino de las clínicas dentales y aumento de personas infectadas, ya que son la primera línea de contagio al tener contacto directo con los pacientes. Los servicios dentales van a tener que adaptarse a los nuevos lineamientos y protocolos dados. También, cambiar el modo de atención odontológica priorizando a las urgencias y emergencias, para aminorar la difusión de la enfermedad y lograr una atención más segura y adecuada.
Referencias bibliográficas
1. Coulthard P. Dentistry and coronavirus (COVID-19) - moral decision-making. Br Dent J [Internet]. 2020 [Citado 12/05/2020];228(7):503-5. Disponible en: Disponible en: https://www.ncbi.nlm.nih.gov/pubmed/32277203
2. Meng L, Hua F, Bian Z. Coronavirus Disease 2019 (COVID-19): Emerging and Future Challenges for Dental and Oral Medicine. J Dent Res [Internet]. 2020 [Citado 12/05/2020];99(5):481-7. Disponible en: Disponible en: https://www.ncbi.nlm.nih.gov/pubmed/32162995
3. Li R W, Leung K W C, Sun F C S, Samaranayake L P. Severe Acute Respiratory Syndrome (SARS) and the GDP. Part II: Implications for GDPs. Br Dent J [Internet]. 2004 [Citado 12/05/2020];197(3):130-4. Disponible en: Disponible en: https://www.ncbi.nlm.nih.gov/pubmed/15311240
4. Spagnuolo G, De Vito D, Rengo S, Tatullo M. COVID-19 Outbreak: An Overview on Dentistry. Int J Environ Res Public Health [Internet]. 2020 [Citado 12/05/2020]; 17(6):[Aprox. 2 p.]. Disponible en: Disponible en: https://www.ncbi.nlm.nih.gov/pubmed/32235685
5. Consejo General de Dentistas de España. Recommendations of the General Council of Dentist regarding the situation created by epidemic caused by the coronavirus COVID19 [Internet]. España: Consejo General de Dentistas de España; 2020 [Citado 12/05/2020]. Disponible en: Disponible en: https://www.consejodentistas.es/
6. Xu X, Li Y, Cheng L, Zhou X, Ren B. Transmission routes of 2019-nCoV and controls in dental practice. Int J Oral Science [Internet]. 2020 [Citado 12/05/2020];12(9):[Aprox. 2p.] Disponible en: Disponible en: https://www.researchgate.net/publication/339650518_Transmission_routes_of_2019-nCoV_and_controls_in_dental_practice
7. Ather A, Patel B, Ruparel NB, Diogenes A, Hargreaves KM. Coronavirus Disease 19 (COVID-19): Implications for Clinical Dental Care. J Endod [Internet]. 2020 [Citado 12/05/2020];46(5):584-595. Disponible en: Disponible en: https://www.ncbi.nlm.nih.gov/pubmed/32273156
8. Bowden JA, Walsh E. Phenomenography [Internet]. Australia: RMIT University Press; 2000 [Citado 12/05/2020]. Disponible en: Disponible en: https://trove.nla.gov.au/work/31688622
9. Barnard A, Mc Cosker H, Gerber R. Phenomenography: A Qualitative Research Approach for Exploring Understanding in Health Care. Qualitative Health Research [Internet]. 1999 [Citado 12/05/2020];9(2):212-26. Disponible en: Disponible en: https://journals.sagepub.com/doi/10.1177/104973299129121794
10. Richardson JT. The concepts and methods of phenomenographic research. Review of Educational Research [Internet]. 1999 [Citado 12/05/2020];69(1): 53-82. Disponible en: Disponible en: https://www.journals.sagepub.com/doi/10.3102/00346543069001053#articleCitationDownloadContainer
11. Ge Z, Yang L, Xia J, Fu X, Zhang Y. Possible aerosol transmission of COVID-19 and special precautions in dentistry. J Zhejiang Univ Sci B [Internet]. 2020 [Citado 16/05/2020];21(5):361-8. Disponible en: Disponible en: https://www.ncbi.nlm.nih.gov/pmc/articles/PMC7089481/
12. Muhammad A, Rizwan J, Naseer A, Samira A, Marziya A, Muhammad Z, et al. Fear and Practice Modifications among Dentists to Combat Novel Coronavirus Disease (COVID-19) Outbreak. Int J Environ Res Public Health [Internet]. 2020 [Citado 16/05/2020];17(8):E2821. Disponible en: Disponible en: https://www.ncbi.nlm.nih.gov/pubmed/32325888
13. Ministerio de Salud pública y bienestar social. Protocolo para la atención odontológica durante la pandemia de sars-cov-2 en Paraguay [Internet]. Paraguay: Ministerio de Salud pública y bienestar social; 2020 [Citado 16/05/2020]. Disponible en: Disponible en: https://webcache.googleusercontent.com/search?q=cache:RvvXjndvfJUJ:https://www.mspbs.gov.py/dependencias/portal/adjunto/515742-Protocolodeatencinodontolgicadurantelapandemia.pdf+&cd=1&hl=es&ct=clnk&gl=pe&client=firefox-b-d
14. Ministerio de Salud y Protección Social. Lineamiento para la atención de urgencias por alteraciones de la salud bucal, durante el periodo de la pandemia por SARS-COV-2 (COVID-19) [Internet]. Bogotá: Ministerio de Salud y Protección Social; 2020 [Citado 16/05/2020]. Disponible en: Disponible en: https://minsalud.gov.co/salud/publica/PET/Paginas/Documentos-tecnicos-covid-19.aspx
15. Organización Mundial de la Salud. Pruebas de laboratorio para el nuevo coronavirus de 2019 (2019-nCoV) en casos sospechosos de infección en humanos [Internet]. Genova: Organización Mundial de la Salud; 2020 [Citado 16/05/2020]. Disponible en Disponible en https://apps.who.int/iris/handle/10665/330861
16. Lai J, Ma S, Wang Y, Cai Z, Hu J, Wei N, et al. Factors Associated with Mental Health Outcomes Among Health Care Workers Exposed to Coronavirus Disease 2019. JAMA Netw Open [Internet]. 2020 [Citado 16/05/2020];3(3):e203976. Disponible en: Disponible en: https://www.ncbi.nlm.nih.gov/pubmed/32202646
17. Quincho-Rosales D, Castro-Rodríguez Y, Grados-Pomarino S. Consideraciones sobre la atención estomatológica en el Perú durante la pandemia por la COVID-19. Rev Cubana Estomatol [Internet]. 2020 [Citado 16/06/2020]; 57(3):e3315. Disponible en: Disponible en: http://www.revestomatologia.sld.cu/index.php/est/article/view/3315
Contribución de autoría
Notas de autor
*Autor para la correspondencia: yuricastro_16@hotmail.com
Declaración de intereses