Documentos de base
Recepción: 07 Marzo 2017
Recibido del documento revisado: 20 Abril 2017
Aprobación: 02 Mayo 2017
Resumen: Este estudio se realizó en la provincia de Mugla, Turquía, que es famosa gracias a la realización de varias películas, series de televisión y documentales. La película "Water Diviner", producción internacional dirigida por Russell Crowe, fue filmada en la provincia de Mugla. El objetivo de esta investigación fue examinar la influencia de las variables socio-demográficas, los beneficios y los impactos turísticos esperados del turismo cinematográfico al igual que las actitudes de este turismo sobre el apego al lugar. El estudio se llevó a cabo en la provincia de Mugla entre enero y julio de 2016. En total se recogieron 456 cuestionarios analizados mediante SPSS 21.0, realizando un análisis de regresión. Los resultados del análisis indicaron que las características socio-demográficas de las personas influyen en los beneficios turísticos esperados. Además, los beneficios turísticos esperados y las percepciones de impacto influyen en sus actitudes hacia el desarrollo del turismo cinematográfico.
Palabras clave: Turismo cinematográfico, percepciones de la población local, impactos turísticos, apego al lugar.
Abstract: The study was conducted in Mugla province of Turkey, which have been famous thanks to various movies, TV series and documentaries. The movie which was directed by Russell Crowe "Water Diviner" filmed in Mugla province as an international production. The aim of this research is to examine the influence of socıo-demographic variables, film tourism benefits expected, tourism impacts and attitudes to film to tourism on the place attachment It was conducted in Mugla province between January-July 2016. Totally, 456 questionnaires were collected and analyzed in SPSS 21.0. Regression analysis results indicate that peoples’ socio-demographic characteristics influence their tourism benefits expected. Moreover, their tourism benefit expected and impact perceptions influence their attitudes towards film tourism development.
Keywords: Film tourism, perceptions of local people, tourism impacts, place attachment.
INTRODUCCIÓN
El turismo es visto como un medio de cambio percibido a lo largo de un continuo positivo-negativo. Esta modificación es generalmente observada entre los aspectos socio-culturales, económicos y ambientales. El grado de impacto que genera el turismo está en función de la cantidad de visitantes. En otras palabras, más visitantes pueden traer más dinero, pero adicionalmente generan más peso en el medio ambiente y en las comunidades receptoras (Beeton, 2004: 4).
En general, los medios de comunicación han desempeñado un papel fundamental en la selección de destinos turísticos y en las opciones de alojamiento. Además, la imagen sobre el destino es, en gran medida, formada por los medios de comunicación. Atribuir identificaciones específicas a ciertos lugares, especialmente utilizando los conceptos de romance, peligro o aventura es una estrategia para crear un destino atractivo que revela un impacto considerable en el consumidor de medios de comunicación (Beeton et al., 2005: 17).
Los productos de los medios de comunicación, especialmente los medios visuales, ya aseguran un flujo de caja cuando están siendo producidos. Se han señalado resultados financieros considerables, en términos de ganancias monetarias y empleo, a lo largo del período de la producción cinematográfica “A Thousand Acres”, que alcanzó ingresos de US$ 21 millones y generó 183 puestos de trabajo a tiempo completo en Illinois, EEUU (The Economist, 1998: 28). Por otra parte, la producción después de la proyección puede ser una inspiración para propuestas relacionadas al turismo en el destino durante años (Kim et al., 2007: 1343).
Después de su estreno las películas se pueden mostrar nuevamente en los cines y, en algunos casos, en canales de televisión nacionales o incluso en sitios Web. Como consecuencia de la repetición en las pantallas la idea de visitar el sitio se hace más intenso y, focalizando al destino desde un punto de visto más orientado hacia el turismo, hace que la intención de visitar se haga mucho más fuerte (Tooke & Baker, 1996: 87).
El alcance de las noticias y tendencias de moda (producciones de TV, películas, etc.) pueden dar datos significativos alrededor de un lugar en un breve período de tiempo. Las tendencias culturales en los casos contemporáneos abarcan las producciones proyectadas. Bajo este ángulo pueden influir en la gran mayoría de personas de manera intensiva en una corta duración, pues asistir a una películas con amigos y familiares es la mayor actividad de ocio en todo el mundo (Kim & Richardson, 2003: 218).
Las imágenes de las producciones cinematográficas probablemente afectan el proceso de decisión de la visita a los lugares de las películas. Sin embargo, esta correlación es difícil de revelar y apenas comprendida. La determinación de esta conexión entre los medios de comunicación y las decisiones de viaje ha sido considerada como una diversificación de productos entre otros destinos que presentan similitud de atracciones y características (Macionis, 2004: 87).
La imagen es muy importante para captar visitantes (Lew, 1988: 554). Posteriormente a la experiencia real se establecen las visitas repetidas (Butler, 1990: 48). Es muy probable que ver películas en televisión o cine influya en las decisiones del viaje (Cynthia & Beeton, 2006: 35). La propia película genera empleo temporal y familiaridad sobre las relaciones públicas, sin embargo algunos investigadores afirman que existen influencias positivas sobre el desarrollo a largo plazo en términos de turismo (Couldry, 1998: 95).
Manejadas de manera eficiente, las películas, las series de televisión y los nuevos tipos de proyecciones vistos en los medios de comunicación pueden constituir una ventaja para presentar los lugares orientados al turismo y las características de estas sociedades (Croy, 2010: 24).
El turismo cinematográfico ha sido clasificado como una rama del turismo cultural y definido como "todas las formas de viajar a destinos que, en general, permiten una conexión con el mundo del cine" (Zimmermann, 2003: 75). Esencialmente, el turismo cinematográfico es la actividad turística inducida por la visualización de una imagen en movimiento y abarca películas, televisión, productos pregrabados (vídeo / DVD / Blu-Ray). Además, actualmente se extiende a los medios digitales (Connell, 2006: 228).
Cabe señalar la variación en la terminología utilizada para definir el concepto de turismo cinematográfico. La diferenciación más básica es la cultural / geográfica, ya que algunas naciones tienden a favorecer el término 'turismo de película o de film', mientras que otras utilizan 'turismo cinematográfico'. Los dos términos se utilizan indistintamente en la investigación turística, pero esencialmente "película" o “film” se refiere al vocabulario cinematográfico americano para "imagen en movimiento"
Para la industria turística en general, el turismo cinematográfico es visto por los investigadores como una ampliación de los medios para la comercialización y promoción del turismo (Angelo et al., 2006: 79). Las películas y las dramatizaciones televisivas se perciben ampliamente como un catalizador, considerado como un significativo incentivo para transformar turistas potenciales en turistas efectivos para el destino (Connell, 2006: 228).
Como otros destinos turcos, en Mugla el turismo de sol y playa sigue siendo la principal actividad turística y este concepto puede ser utilizado como un factor distintivo para estimular la llegada de visitantes. Las actividades turísticas inducidas por el cine podrían facilitar el enfoque de sostenibilidad y la prolongación de la temporada turística y mejorar la aplicación de las metas de turismo alternativo en la provincia de Mugla. Es por este motivo que bajo la perspectiva del apego al lugar las percepciones y actitudes de la población local en esta región han sido investigadas en el presente trabajo. La cuestión principal es si el apego al lugar tiene un impacto o no en las percepciones y actitudes de la población local en términos del desarrollo del turismo cinematográfico. Así, debido a la falta de investigaciones sobre las relaciones en el ámbito del apego al lugar -disponibles-, este estudio trata de revelar la situación en esta región.
REVISIÓN DE LA LITERATURA
La investigación de los impactos de las películas producidas en destinos es un campo recientemente introducido en la literatura turística (Hudson & Ritchie, 2006: 387). Recientes investigaciones han expuesto diversas definiciones y algunas de las terminologías utilizadas son turismo inducido por los medios de comunicación (Media Induced Tourism), turismo inducido por películas (Movie Induced Tourism), turismo cinematográfico, turista cinematográfico y el peregrino de los medios de comunicación en una peregrinación mediática (Macionis, 2004: 87).
Este área de investigación fue denominada con el término "turismo inducido por el cine" con el fin de proteger la televisión y las producciones cinematográficas (Beeton, 2010). El término turismo inducido por películas también se utiliza para enfatizar que la producción es para las pantallas de cine. Por lo general se define al turismo cinematográfico como la visita de excursionistas y turistas como consecuencia de la aparición de los lugares en la televisión o en las pantallas de cine (Hudson & Ritchie, 2005; 2006).
Desde un punto de vista amplio el turismo inducido por el cine ha sido esquematizado en la Figura 1. Las cuestiones a favor y en contra del concepto deben tratarse de manera que se muestren las limitaciones de los nuevos destinos turísticos.
Según Buchmann (2006: 183) el set de "Edoras" de la película El Señor de los Anillos utilizó un lugar ubicado en el Valle Upper Rangitata, en Nueva Zelanda. Aunque ya no se encuentre allí, sigue siendo un atractivo turístico del destino. Probablemente la provincia de Mugla es un destino turístico popular con una gran área geográfica que posee nuevos y recientes destinos emergentes.
Según Beeton (2001: 173) las principales responsabilidades de los productores cinematográficos están en el lugar de la filmación, pero cuando la producción de la película finaliza se marchan. Por lo tanto, puede ser importante investigar los impactos a largo plazo en la comunidad, así como las percepciones y actitudes de las personas locales, especialmente en destinos emergentes.
La investigación inicial sobre el turismo cinematográfico se limitó a concentrarse en los cambios positivos en el número de visitas a los lugares de los destinos proyectados en películas y programas de televisión (Riley, 1994; Riley et al., 1998; Riley & Van Doren, 1992; Tooke & Baker, 1996; Beeton, 2010). En cuanto la investigación actual, ésta se centra en la imagen y la percepción del destino (Croy, 2010; Kim & Richardson, 2003), motivación (Macionis & Sparks, 2009), promoción del destino (Beeton, 2005; Connell, 2006; Hudson & Ritchie, 2006), marca del destino (O’Connor et al., 2008), desarrollo del destino turístico (Mordue, 1999) y comunidad de acogida (Beeton, 2005; Connell, 2006).
Los efectos potenciales de las películas dan señales de que el turismo cinematográfico debe ser planeado y organizado para que su uso sea suficiente y factible para los objetivos turísticos específicos del destino y su población local (Croy, 2010: 22).
La base del turismo cinematográfico depende de la participación en los lugares escenificados y la visita a los elementos culturales de los films. Desde este punto de vista, el ambiente focalizado funciona como un atractivo del destino. También ayuda a aumentar la familiaridad con el destino ante los ojos de los probables visitantes (Carl et al., 2007: 51).
Los productos de los medios cubren el paisaje visual de los destinos. Así, los turistas potenciales son amablemente invitados a esos lugares para experimentar sus escenas favoritas en el lugar. En este sentido, el turismo cinematográfico es considerado como una visita a un lugar lejano en el tiempo y el espacio. Además, aunque nunca se los haya visitado previamente, un sentimiento de familiaridad podría ser experimentado mediante las visitas a los sitios de turismo cinematográfico (Kim, 2012: 389).
A medida que aumentan las llegadas de turistas los destinos de turismo cinematográfico en entornos y sociedades frágiles pueden experimentar graves cambios, pues a menudo los sitios de producción para las películas están en áreas rurales que todavía no poseen infraestructura turística desarrollada (Beeton, 2004: 4).
En los últimos años, los investigadores se concentraron en los impactos del turismo. El objetivo principal de esta concentración es el proceso de intercambio social sobre los residentes, pues de existir percepciones positivas sobre el turismo, es más probable que apoyen el proceso de desarrollo turístico. Asimismo, las ideas de planificación y políticas para consideraciones futuras del turismo estarán fundamentadas en la información recopilada de los residentes (Ap, 1992: 668).
El desarrollo turístico puede afectar las percepciones y actitudes de los lugareños al crear ventajas o desventajas (Nunkoo et al., 2013: 1539). El valor añadido desde lo económico es percibido generalmente como positivo, mientras que los inconvenientes posiblemente disminuyen la apreciación del desarrollo turístico (Maragh & Gursoy, 2016: 2).
Para un desarrollo sostenible del turismo en una comunidad local es necesario realizar algunos intercambios adecuados. La contribución de la población local o de los residentes es generalmente considerada como fundamental para mejorar las preocupaciones sociales y económicas. El turismo es considerado como un peso que cargan los actores turísticos. No importa cómo el turismo se inicia y mejora en la comunidad local, los residentes son cruciales como colaboradores vitales del turismo, al menos para crear una sensación de hospitalidad desde la perspectiva de los visitantes. La planificación, organización, ampliación de los recursos y administración de las operaciones turísticas son contribuciones clave para los cambios. Todas estas contribuciones elevan los beneficios creados gracias al desarrollo del turismo en la zona (Ap, 1992: 668).
Recientemente se ha observado que por lo general los estudios del tema se realizaron a pequeña escala, o sea a nivel de pequeñas comunidades (Andereck & Vogt, 2000: 28). Así como en las reflexiones económicas, los factores espaciales se consideran importantes para los individuos porque intentan averiguar si el desarrollo del turismo genera costos o beneficios. Por ejemplo, residir muy próximo a un lugar turístico lleno de personas puede ser desfavorable para los individuos adinerados (Carmichael et al., 1996: 9).
Goathland como un lugar de producción de series de televisión en el Reino Unido ha obtenido, según Mordue (2001: 233) un aumento en las llegadas de turistas. Este crecimiento ha dado lugar a ciertos problemas de identidad en términos de virtualidad y tradición. La percepción de los residentes, en este caso, es de crucial importancia. El recientemente introducido campo de investigación podrá ayudar a determinar las alteraciones en las percepciones y actitudes de las economías emergentes y avanzadas.
El apego al lugar (Place attachment), definido como las preocupaciones que conectan a una persona con el lugar, es un campo de estudio relacionado con la psicología ambiental. Los sentimientos sobre un lugar es el tema principal de esta área. Esta terminología describe y analiza los valores que los individuos encuentran en su entorno. Además, las relaciones que se producen con el lugar son consideradas en esta rama de la investigación. Como un camino de unión social, los individuos pueden identificarse a sí mismos a través del apego a los lugares a los que ellos atribuyen valor en situaciones similares (Scannell & Gifford, 2009: 2).
Las clasificaciones de apego social, emocional, físico y funcional han sido estudiadas por varios investigadores considerando el apego al lugar (Backlund & Williams, 2003; Bricker &Kerstetter, 2000; Gunderson & Watson, 2007; Moore & Graefe, 1994; Williams & Roggenbuck, 1989; Williams & Vaske, 2002). Un apego funcional (place dependence) indica la importancia de un lugar en proporcionar características y condiciones que apoyan objetivos particulares o actividades requeridas (Stokols & Shumaker, 1982, Williams & Roggenbuck, 1989). Un apego emocional (place identity) hace mención a la importancia simbólica de un lugar como almacén de emociones y relaciones que dan sentido y propósito a la vida (Williams & Roggenbuck, 1989, Giuliani & Feldman, 1993).
METODOLOGÍA Y ANÁLISIS DE DATOS
Esta investigación se basa en el modelo de desarrollo turístico de Perdue et al. (1990) y en los estudios de Gursoy & Rutherford (2004), Lee & Back (2006) y Chiang & Yeh (2011). Los estudios de Perdue et al. (1990) comprobaron un modelo de las relaciones entre las percepciones de los residentes rurales sobre los impactos del turismo, apoyado por un desarrollo turístico adicional y las restricciones al desarrollo del mismo.
En el modelo de Gursoy & Rutherford (2004) las hipótesis se probaron a través de un enfoque de ecuaciones estructurales en dos etapas. Los resultados de este estudio revelaron que el apoyo de la comunidad de acogida para el desarrollo del turismo se ve afectado directa y/o indirectamente por nueve determinantes: el nivel de preocupación de la comunidad, los valores ecocéntricos, la utilización de recursos turísticos básicos, el apego a la comunidad, el nivel de la economía local, los beneficios económicos, los beneficios sociales, los costos sociales y los beneficios culturales. Además, los resultados indicaron que existen interacciones entre cinco dimensiones de impactos
El estudio de Lee & Back (2006) examinó en primer lugar la relación subyacente entre los factores de impacto y los beneficios con el nivel de apoyo en un patrón longitudinal basado en la teoría del intercambio social. En segundo lugar, este estudio longitudinal buscó explorar las actitudes cambiantes de los residentes hacia el desarrollo de un casino durante un período de 4 años, utilizando un modelo de ecuación estructural.
El propósito del estudio de Chiang & Yeh (2011) fue entender la influencia del beneficio turístico buscado por los residentes y las características sociodemográficas sobre su percepción, actitud y manejo del desarrollo del turismo inducido por el cine.

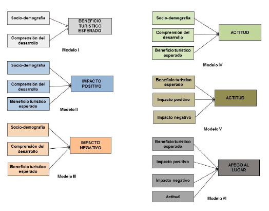
Las relaciones previstas entre las variables se observan en la Figura 2. Los modelos y las hipótesis son:
Modelo I
H0: Las características socio-demográficas de la población local no influyen sobre los beneficios turísticos esperados por ellos.
H1: Las características socio-demográficas de la población local influyen sobre los beneficios turísticos esperados por ellos.
Modelo II
H0: Las características socio-demográficas de la población local y los beneficios turísticos esperados no influyen en el nivel que se perciben los impactos positivos del turismo.
H1: Las características socio-demográficas de la población local y los beneficios turísticos esperados influyen en el nivel que se perciben los impactos positivos del turismo.
Modelo III
H0: Las características socio-demográficas de la población local y los beneficios turísticos esperados no influyen en el nivel que se perciben los impactos negativos del turismo.
H1: Las características socio-demográficas de la población local y los beneficios turísticos esperados influyen en el nivel que se perciben los impactos negativos del turismo.
Modelo IV
H0: Las características socio-demográficas de la población local y los beneficios turísticos esperados no influyen en sus actitudes hacia el desarrollo del turismo cinematográfico.
H1: Las características socio-demográficas de la población local y los beneficios turísticos esperados influyen en sus actitudes hacia el desarrollo del turismo cinematográfico.
Modelo V
H0: Los beneficios turísticos esperados por la población local y las percepciones de impacto no influyen en sus actitudes hacia el desarrollo del turismo cinematográfico.
H1: Los beneficios turísticos esperados por la población local y las percepciones de impacto influyen en sus actitudes hacia el desarrollo del turismo cinematográfico
Modelo VI
H0: Las características socio-demográficas de la población local, los beneficios turísticos esperados y las percepciones de impacto no influyen en el punto de vista de la gente local sobre la necesidad del apego al lugar.
H1: Las características socio-demográficas de la población local, los beneficios turísticos esperados y las percepciones de impacto influyen en el punto de vista de la gente local sobre la necesidad del apego al lugar.
Respecto al área de estudio, Mugla es un destino turístico popular y también un lugar de producción cinematográfica, pues sólo en el año 2015 fueron filmadas 12 series de televisión, 19 películas para el cine, 9 documentales, 18 programas de viajes y televisión, 7 películas de promoción y publicidad y 2 videos clip. Además, Mugla es un destino popular para el rodaje desde que se filmó la conocida película de Russel Crowe "Water Diviner".
La investigación se llevó a cabo entre enero y julio de 2016. El muestreo fue aleatorio, utilizándose al mismo tiempo cuestionarios impresos y en línea. Fueron recabados un total de 456 cuestionarios completados y validos sobre los 532 distribuidos inicialmente.
La encuesta se estructuró en cinco partes y las cuatro secciones iniciales utilizan una escala Likert de 5 puntos. La primera sección del cuestionario consistió en reunir información socio-demográfica y actitudes de la población local sobre el concepto investigado. Los ítems de percepción se clasificaron en percepciones de impacto económico, sociocultural y ambiental, conteniendo siete, nueve y seis ítems respectivamente.
La segunda sección del cuestionario buscó reunir información sobre las actitudes de la población local hacia el desarrollo del turismo inducido por películas. Los ítems estaban relacionados con los conceptos de cognición, afecto y acción, que se diseñaron basados en la revisión de la literatura (Gifford, 2007; Perdue et al., 1990).
La tercera sección del cuestionario fue diseñada para recopilar información sobre el beneficio turístico esperado por la población local y también se basó en estudios previos (Kang et al., 1996). Posee dos elementos, el primero tuvo como objetivo evaluar el beneficio turístico esperado por la población local para la comunidad y el último consideró la óptica de beneficio individual. La última sección del cuestionario se focalizó en el apego al lugar de las personas locales (Schroeder, 1991; Lewicka, 2011). Todos los ítems están listados en la Tabla 1.

Muestreo
La muestra se compone de un 44,7% de hombres y un 55,3% de mujeres. Un 70,1% corresponde a matrimonios y un 28,9% a personas solteras. Las distribución por grupos de edad es la siguiente: 18% entre 18 y 25 años; 15,4% entre 26 y 33; 11,8% entre 31 y 41; 16,7% entre 42 y 49; y 38,2% más de 50 años edad. El nivel educativo de la población local es de 23,2% nivel primario; 32,5% nivel secundario; 18% nivel de formación profesional; 17,5% graduados universitarios; 6,1% posee postgrado; y 2,6% cuenta con doctorado.
El salario mensual de los encuestados varía de la siguiente manera: 8,3% entre 0-285 USD; 34,6% entre 286-570 USD; 16,7% entre 571-855 USD; 9,2% entre 856-1140 USD; 10,1% más de 1141 USD; y 20,1% expresó que no recibe un salario mensual. El tiempo de residencia (en años) en la provincia es de 15,9% entre 0-2; 9,7% entre 3-5; 11,9% 6-8; 8,8% entre 9-11; y 53,7% por encima de 12 años. Un 90,8% de la población local ha visto una película o serie de televisión que se produjo en la provincia de Mugla. Un 30,3% de la población local tiene una ocupación relacionada con el turismo, mientras que un 69,7% no la tiene, aunque el 83,2% de los encuestados expresaron encuentros regulares con turistas. La mayoría de la población local entrevistada presentó un fuerte nivel de comprensión del desarrollo turístico (93,7%).
Análisis de Confiabilidad y Validez
El valor del Alfa de Cronbach (α) para los 13 ítems que forman la variable impacto positivo fue de 0,912. La variable dependiente impacto negativo formada por nueve ítems obtuvo un Alfa de Cronbach de 0,883. La variable actitud con 4 ítems presentó un α = 0,813: mientras que la variable beneficios turísticos esperados, formada por 2 ítems presentó un α = 0,960. Finalmente, la variable apego al lugar formada por 29 ítems resultó en un valor de α = 0,960. Por lo tanto, los resultados del Alfa de Crombach indicaron que las escalas son eficaces (Tabla 2).

Análisis de las puntuaciones medias
El puntaje promedio de los ítems del beneficio turístico esperado superó el punto medio de la escala. El beneficio turístico esperado para la ganancia individual alcanzó 3,88 puntos y el beneficio turístico esperado para la comunidad fue de 4,44 puntos. No es sorprendente que los residentes tengan decisiones positivas sobre el turismo y el desarrollo del emergente turismo cinematográfico en el destino.
En cuanto a las percepciones de impacto positivo, todas las puntuaciones de los ítems son superiores a 3, lo que muestra que la población local tiene percepciones positivas hacia el desarrollo del turismo. El ítem "turismo cinematográfico incrementa los ingresos de los locales" marcó la media más alta, de 4,68. A su vez, "Atraer inversiones extranjeras" presentó el puntaje más bajo, de 3,88.
De acuerdo con las percepciones de impacto negativo, sólo 3 ítems presentaron puntuación más alta que el punto medio de la escala y fueron: "aumento de los precios de la tierra" con 4,24 puntos; "inversiones ajenas toman la mayor parte de los ingresos económicos" con 3,24 puntos; y "aumento de la multitud y el tráfico" con 3,23 puntos. Sobre la base de las percepciones de impacto negativo es posible señalar que la población local tiene una menor percepción de impacto negativo; no obstante sigue preocupado por el desarrollo del turismo y sus resultados negativos. El punto que recibió la puntuación más baja fue "aumento de la tasa de criminalidad" con 2,11 puntos.
No es sorprendente que la población local tenga actitudes positivas hacia el desarrollo del turismo cinematográfico, pues todos los ítems de la escala de actitud superaron los 4,50, excepto la cuestión "participaré activamente en el desarrollo del turismo inducido por películas" que permaneció con 3,81 puntos.
En términos de apego al lugar, todos los ítems superaron 3,70, a excepción de "aquí es un buen lugar para visitar, pero no un buen lugar para vivir" cuya puntuación fue de 2,46. Estos resultados indicaron el apego positivo de los residentes a su provincia.
Análisis de Regresión
El coeficiente R² indicó que las variables demográficas explican sólo un 17,3% del beneficio turístico esperado en el Modelo I. Además, entre los 10 ítems propuestos para verificar las características socio-demográficas de la población local solamente seis han sido estadísticamente significantes (p-valor < 0,05). Esto sugiere que cuanto mayor es la participación en el turismo (el contacto con los turistas, entender el desarrollo, la educación y el salario), menor es el reconocimiento de los beneficios del turismo para la población local. El resultado del Modelo I validó que la población socio-demográfica local tiene poca influencia en el beneficio turístico local de la población (Tabla 2).
El resultado del Modelo I muestra que las características socio-demográficas de la población local tienen significación estadística en el beneficio turístico esperado (p = 0,000). Aunque estos resultados hubieran validado la H1, el resultado del R² indicó que las variables demográficas explican sólo un 17,3% del beneficio turístico en el Modelo I. Seis indicadores socio-demográficos de la población local mostraron un nivel de significación entre los 10 planteados. Sin embargo, algunos casos presentaron coeficiente de regresión negativo, por lo tanto es posible que cuanto mayor sea el involucramiento con el turismo, el contacto con turistas, la comprensión del desarrollo, el nivel de educación y el salario; menor es el reconocimiento del beneficio del turismo para la población local (Tabla 2). De hecho, el resultado del Modelo I validó que la variable características socio-demográficas de la población local tiene poca influencia en el beneficio turístico esperado por la población.
El Modelo II tiene como objetivo analizar la influencia de las características socio-demográficas de la población local y los beneficios turísticos esperados sobre la percepción de impactos positivos. Los resultados de los indicadores no fueron estadísticamente significativos a excepción de la edad. El beneficio turístico esperado es prácticamente la única variable que influye en la percepción de impacto positivo. Sin embargo, la capacidad explicativa del Modelo II fue de 34,2% (R²). La Tabla 2 muestra la aceptación de la hipótesis H1 del Modelo II, donde el beneficio turístico esperado (p = 0,000) y la edad (0,033) son las variables más efectivas.
Los resultados del análisis de regresión del Modelo III (Tabla 2) indicaron que las características socio-demográficas de la población local y el beneficio turístico esperado influyen en la percepción de impactos negativos (p = 0,000). Este resultado es coherente con la hipótesis H1 del Modelo III. Sin embargo, el resultado del R² indicó que las variables independientes del modelo explican sólo un 10% de la variable dependiente. Además, sólo dos variables de las características socio-demográficas de la población local influyen según el nivel de significación previamente definido (P <0,05), educación y participación en el turismo.
El resultado del Modelo IV indicó que las características socio-demográficas de la población local y el beneficio turístico esperado tienen una influencia significativa en las actitudes de la población local (p = 0,000). Por lo tanto, el resultado del análisis indica una cierta aceptación de la hipótesis H1 del Modelo IV. Sin embargo, el beneficio turístico esperado mostró un nivel significativo (p = 0,000), pero entre las características socio-demográficas de la población local sólo dos indicadores tienen un nivel de significación: Miró la película y Comprensión del desarrollo. Según el resultado del R², el modelo IV explica un 33,2% de las actitudes hacia el desarrollo del turismo cinematográfico (Tabla 2).
El resultado del Modelo V en la Tabla 2 indica que el beneficio turístico esperado, la percepción de impacto positivo y la percepción de impacto negativo impactan positivamente la actitud de la gente local hacia el desarrollo turístico. El R² fue de 33,4%, por lo que estas variables explicaron el 33,4% de las actitudes. Por lo tanto, el resultado es consistente con la hipótesis V del modelo V.
El resultado del Modelo VI indicó que los beneficios turísticos esperados y las percepciones de impacto negativo no influyen en sus puntos de vista sobre la necesidad del apego al lugar en los lugareños, pues su p-value es superior al intervalo de confianza de 0,05. Mientras tanto, el modelo VI también indicó que el impacto positivo (p = 0,000) y la actitud (p = 0,000) son las variables que tienen influencia significativa en la variable dependiente Apego al lugar (p = 0,000), siendo la mejor estadística de bondad de ajuste entre todos los modelos de este estudio (R² = 40,6). Por lo tanto, la hipótesis H1 del Modelo VI se apoya en los resultados empíricos (Tabla 2).
CONCLUSIÓN
Hay sugerencias que apoyan los hallazgos de la investigación y que tienen gran pertinencia dentro de la administración de objetivos turísticos. Asimismo, también están sometidas al turismo cinematográfico o donde existe un fuerte impulso para desarrollar esta modalidad de turismo como una especialidad, publicidad y encuentro.
Obviamente, el turismo cinematográfico produce uno de los únicos objetivos de publicidad que las DMOs (Destination Management Organization) declaran apoyar. Como uno de los miembros esenciales de las partes interesadas en el turismo, las actitudes de la población local y sus consideraciones de apego a los lugares son de importancia científica. El objetivo de la investigación es comprender las relaciones entre los beneficios turísticos buscados por la población local, la percepción del impacto del turismo, la actitud hacia el desarrollo del turismo y la necesidad del apego al lugar.
Los resultados de la investigación indicaron que las seis hipótesis del estudio son generalmente apoyadas por los resultados empíricos. Las percepciones y actitudes de la población local son los elementos clave para el desarrollo turístico de un destino. Sus características socio-demográficas influyen en los beneficios turísticos que se esperan en la provincia de Mugla. Esto puede estar relacionado con el pasado de la provincia como destino turístico. La razón podría ser que la población local está familiarizada con el turismo y sus beneficios. A su vez, el beneficio del turismo esperado por la población local y las percepciones de impacto influyen en sus actitudes hacia el desarrollo del turismo cinematográfico de Mugla. En definitiva, la población local percibe positivamente al turismo cinematográfico, sin embargo son conscientes de sus costos. Este resultado comulga con el turismo sostenible.
La provincia de Mugla es un destino turístico cinematográfico emergente y los resultados de esta investigación pueden poner en primer plano las percepciones de la población local respecto del turismo cinematográfico como inmaduras. Porque el turismo promovido por las películas puede ser percibido de la misma forma que el movimiento de turismo de masas por los residentes de Mugla. Así, es importante llevar a cabo futuras investigaciones similares en la provincia y en otros destinos con el fin de verificar o no las relaciones previstas.
En conclusión, al comparar los resultados de esta investigación con estudios anteriores, sólo se encontró una investigación con diseño similar, la cual se centró en la percepción de la población local hacia el desarrollo del turismo cinematográfico. Dicho estudio, de Chiang & Yeh (2011), realizó una investigación en Hengchun Town, ubicación que ha sido famosa debido a la película Cape No. 7. Sus resultados especificaron que el beneficio turístico buscado por los residentes puede ser usado para predecir su percepción de impacto y actitud, pero no su punto de vista sobre la necesidad de la gestión del crecimiento. Chiang & Yeh (2011) prefirieron hacer una investigación sobre la gestión del crecimiento, mientras que el objetivo de la presente investigación fue tomar en consideración el concepto de "apego al lugar".
Referencias
Andereck, K. L. & Vogt, C. A. (2000) “The relationship between residents’ attitudes toward tourism and tourism development options”. Journal of Travel Research 39(1): 27-36
Angelo, L. D.; Cesare, F. D. & Rech, G. (2006) “Films and tourism: Understanding the nature and intensity of their cause-effect relationship”. International Tourism and Media (ITAM) Conference 28 November-1 December 2006, Monash University, La Trobe University and University of Otago, Otago, pp. 79-91
Ap, J. (1992) “Residents' perceptions on tourism impacts”. Annals of Tourism Research 19(4): 665-690
Backlund, E. A. & Williams, D. R. (2003) “A quantitative synthesis of place attachment research: Investigating past experience and place attachment”. Proceedings of the 2003 Northeastern Recreation Research Symposium. April 6-8 2003. United States Department of Agriculture Forest Service. Bolton Landing, New York
Beeton, S. (2001) “Lights, camera, re-action. How does film-induced tourism affect a country town?” In: Rogers, M. F. & Collins, Y. M. J. (Eds.) The future of Australia’s country towns. Centre for Sustainable Regional Communities, La Trobe University, Bendigo, pp. 172–183
Beeton, S. (2004) “The more things change... a legacy of film-induced tourism”. In: Frost, W.; Croy, G. & Beeton, S. (Eds.) International tourism and media conference proceedings. Monash University Tourism Research Unit, Berwick, pp. 4–14
Beeton, S. (2005) “Film-induced tourism”. Channel View Publications, Clevedon
Beeton, S. (2010) “The advance of film tourism”. Tourism and Hospitality Planning and Development 7(1): 1-6
Beeton, S.; Bowen, H. & Santos, C. (2005) “State of knowledge: mass media and its relationship to perceptions of quality”. In: Jennings, G. & Nickerson, N. (Eds.) Quality tourism experiences. Elsevier Butterworth-Heinemann, Burlington, pp. 25–37
Bricker, K. S. & Kerstetter, D. L. (2000) “Level of specialization and place attachment: An exploratory study of whitewater recreationists”. Leisure Sciences 22: 233-257
Buchmann, A. (2006) “From Erewhon to Edoras: Tourism and myths in New Zealand”. Tourism Culture & Communication 6(3): 181-189
Busby, G. & Klug, J. (2001) “Movie-induced tourism: The challenge of measurement and other issues”. Journal of Vocation Marketing 7(4): 316-332
Butler, R. W. (1990) “The influence of the media in shaping international tourist patterns”. Tourism Recreation Research 15(2): 46–53
Carl, D.; Kindon, S. & Smith, K. (2007) “Tourists' experiences of film locations: New Zealand as ‘Middle-Earth’”. Tourism Geographies 9(1): 49-63
Carmichael, B. A.; Peppard, D. M. & Boudreau, F. (1996) “Megaresort on my doorstep: Local resident attitudes toward Foxwoods Casino and Casino Gambling on Nearby Indian Reservation Land”. Journal of Travel Research 34(3): 9-16
Chiang, H. J. & Yeh, S. S. (2011) “The examination of factors influencing residents’ perceptions and attitudes toward film induced tourism”. African Journal of Business Management 5(13): 5371-5377
Connell, J. (2006) “What’s the story in Balamory?: The impacts of a children’s TV programme on small tourism enterprises on the Isle of Mull, Scotland”. Journal of Sustainable Tourism 13(3): pp. 228-255
Couldry, N. (1998) “The view from inside the “simulacrum”: visitors’ tales from the set of Coronation Street”. Leisure Studies 17: 94–107
Croy, G. (2010) “Planning for film tourism: Active destination image management”. Tourism and Hospitality Planning and Development 7(1): 21-30
Cynthia, D. & Beeton, S. (2006) “Film-induced tourism cuts both ways: Supporting independent film through tourism”. International Tourism and Media (ITAM) Conference 28 November-1 December 2006. Monash University, La Trobe University and University of Otago, Ortago, pp. 34-41
Gifford, R. (2007) “Environmental psychology: Principles and practice”. Allyn and Bacon, Boston
Giuliani, M. V. & Feldman, R. (1993) “Place attachment in a developmental and cultural context”. Journal of Environmental Psychology 13: 267–274
Gunderson, K. & Watson, A. (2007) “Understanding place meanings on the bitterroot national forest, Montana”. Society and Natural Resources 20(8): 705-721
Gursoy, D. & Rutherford, D. G. (2004) “Host attitudes toward tourism: An improved structural model”. Annals of Tourism Research 31(3): 495-516
Hudson, S. & Ritchie, J. R. B. (2006) “Promoting destinations via film tourism: An empirical identification of supporting marketing initiatives”. Journal of Travel Research 44: 387–396
Hudson, S. & Ritchie, J. R. B. (2005) “Film tourism and destination marketing: The case of Captain Corelli’s Mandolin”. Journal of Vocation Marketing 12(3): 256-268
Kang, Y. S.; Long, P. T. & Perdue, R. R. (1996) “Resident attitudes toward legal gambling”. Annals Tourism Research 23(1): 71-85
Kim, S. (2012) “Audience involvement and film tourism experiences: Emotional places, emotional experiences”. Tourism Management 33(2): 387-396
Kim, H. & Richardson, S. L. (2003) “Motion picture impacts on destination images”. Annals of Tourism Research 30(1): 216-237
Kim, S. S.; Agrusa, J.; Lee, H. & Chon, K. (2007) “Effects of Korean television dramas on the flow of Japanese tourists”. Tourism Management 28(5): 1340–1353
Lee, C. K. & Back, K. J. (2006) “Examining structural relationships among perceived impact, benefit, and support for casino development based on 4 year longitudinal data”. Tourism Management 27(3): 466-480
Lew, A, A., (1988) “A framework of tourist attraction research”. Annals of Tourism Research 15(3): 553-575
Lewicka, M. (2011) “Place attachment: How far have we come in the last 40 years?” Journal of Environmental Psychology 31(3): 207-230
Macionis, N. (2004) “Understanding the film-induced tourist”. in: Frost, W.; Croy, G. & Beeton, S. (Eds.) International tourism and media conference proceedings. Monash University Tourism Research Unit, Berwick, pp. 86–97
Macionis, N. & Sparks, B. (2009) “Film-induced tourism: an incidental experience”. Tourism Review International 13: 93–101
Maragh, G. S. & Gursoy, D. (2016) “A conceptual model of residents’ support for tourism development in developing countries”. Tourism Planning and Development 13(1): 1-22
Moore, R. L. & Graefe, A. R. (1994) “Attachment to recreation settings: The case of rail-trail users”. Leisure Sciences 16: 17-31
Mordue, T. (1999) “Heartbeat country: Conflicting values, coinciding visions”. Environment and Planning 31: 629-646
Mordue, T. (2001) “Performing and directing resident/tourist cultures in Heartbeat country”. Tourist Studies 1(3): 233-252
Nunkoo, R.; Ramkissoon, H. & Gursoy, D. (2012) “Public trust in tourism institutions”. Annals of Tourism Research 39(3): 1538–1564
O’Connor, N.; Flanagan, S. & Gilbert, D. (2008) “The integration of film-induced tourism and destination branding in Yorkshire”. International Journal of Tourism Research 10: 423–437
Perdue, R. R.; Long, P. T. & Allen, L. (1990) “Resident support for tourism development”. Annals of Tourism Research 17(4): 586-599
Riley, R. W. (1994) “Movie-induced tourism”. In: Seaton, A. V. (Ed.) Tourism. The state of the art. John Wiley and Sons, Chichester
Riley, R.; Baker, D. & Van Doren, C. S. (1998) “Movie induced tourism”. Annals of Tourism Research 25(4): 919-935
Riley, R. W. & Van Doren, C. S. (1992) “Movies as tourism promotion: A ‘pull’ factor in a ‘push’ location”. Tourism Management 13(3): 46-55
Scannel, L. & Gifford, R. (2009) “Defining place attachment: A tripartite organizing framework”. Journal of Environmental Psychology 30: 1–10
Schroeder, H. W. (1991) “Preference and meaning of aboretum landscapes: Combining quantitative and qualitative data”. Journal of Environmental Psychology 11(3): 231-248
Stokols, D. & Shumaker, S. A. (1982) “The psychological context of residential mobility and well-being”. Journal of Social Issues 38(3): 149-171
The Economist (1998) “Lures and Enticements”. Vol. 346(8059): 28
Tooke, N. & Baker, M. (1996) “Seeing is believing: the effect of film on visitor numbers to screened locations”. Tourism Management 17(2): 87-94
Williams, D. R. & Vaske, J. J. (2002) “The measurement of place attachment: Validity and Generalizability of a psychometric approach”. Forest Science 49(6): 830-840
Williams, D. R. & Roggenbuck, J. W. (1989) “Measuring place attachment: Some preliminary results”. In: McAvoy, L. H. & Howard, D. (Eds.) Abstracts – 1989 Leisure Research Symposium. National Recreation and Park Association, Arlington, pp. 32
Zimmermann, S. (2003) “Reisen in den film” - Filmtourismus in Nordafrika, Tourismus – Lösung oder Fluch? Die Frage nach der nachhaltigen Entwicklung peripherer Regionen. Mainz 2003: 75-83 (= Mainzer Kontaktstudium Geographie, Bd. 9)