DOCUMENTOS DE BASE
LA IMAGEN DE BRASIL DESDE LA PERSPECTIVA DE LOS CONSUMIDORES MEXICANOS
The Perspective of Mexican Consumers on the Image of Brazil
LA IMAGEN DE BRASIL DESDE LA PERSPECTIVA DE LOS CONSUMIDORES MEXICANOS
Estudios y Perspectivas en Turismo, vol. 28, núm. 2, pp. 267-289, 2019
Centro de Investigaciones y Estudios Turísticos
Recepción: 21 Marzo 2018
Aprobación: 25 Abril 2018
Resumen: El objetivo de esta investigación fue identificar las dimensiones (creencias, sentimientos e intenciones de comportamiento) que los consumidores mexicanos asocian con la imagen de Brasil. Así, se desarrolló una investigación cualitativa y se realizaron entrevistas en profundidad a estudiantes de la Universidad Nacional Autónoma de México. La técnica elegida para aplicar las entrevistas fue la ZMET. Se puede concluir que las principales creencias de los participantes en relación a Brasil están asociadas a la cultura, la economía, la política, la geografía, los símbolos, los personajes con reconocimiento internacional y la población del país, siendo que los entrevistados demostraron el deseo de estudiar, trabajar y visitar Brasil.
Palabras clave: Creencias, sentimientos, México, imagen de Brasil.
Abstract: The objective of the research study was to identify the dimensions (beliefs, feelings and intentions of behavior) that Mexican consumers associate with the image of Brazil. For that, a qualitative research was carried out and in-depth interviews were carried out, together with 22 students from the National Autonomous University of Mexico. The technique chosen in the interviews was ZMET. It can be concluded that the main beliefs of the participants in relation to Brazil are associated with culture, economics, politics, geography, symbols, characters with international recognition and the population in general of the country, demonstrated a desire to study, work and visit Brazil.
Keywords: Beliefs, feelings, Mexico, image of Brazil.
INTRODUCCIÓN
La globalización y la consecuente competencia en el mercado internacional han sometido a los países más sensibles a las disposiciones del mercado (Hakala, Lemmetyinen & Kantola, 2013). De ese modo, la imagen que un país representa se tornó una preocupación para muchas naciones, por ejemplo, las imágenes de los países tienen un efecto importante sobre el éxito de las exportaciones (Dichter, 1962; Heslop & Papadopoulos, 1993), porque influyen en la forma en que las personas evalúan la calidad de los productos y servicios (Han & Terpstra, 1988) afectando la disposición de las mismas a pagar por un producto (Nebenzahl & Jaffe, 1997). Adicionalmente, la imagen de un país influiría en la inversión extranjera directa (Matarazzo, 2012) en la industria turística (Chon, 1990), así como en la estabilidad de las relaciones internacionales de los países (Gilboa, 2008).
En este sentido, la imagen del país puede mejorar actividades completamente diferentes, desde el mercado turístico hasta la venta de vino (Zamora & Barril, 2007; Mariutti, Giraldi & Costa, 2013). De esta manera, la competitividad de un lugar no está sólo relacionada con el potencial disponible de recursos utilizables, sino que también depende cada vez más de las ventajas competitivas por medio de la proyección de una imagen positiva en el ámbito nacional e internacional (Calvento & Colombo, 2009).
Una imagen negativa puede fortalecer los estereotipos nacionales y culturales que influyen en ciertas percepciones y evaluaciones. Por ejemplo, los productos originados en Paraguay no siempre reflejan una imagen de confiabilidad. Mientras los elementos electrónicos de Japón tienen mejor imagen que la comida, y los perfumes franceses son más valorados que la industria electrónica (Barroso & Mota, 2010).
Por lo tanto, a medida que los consumidores están más exigentes, los mercados internacionales se tornan más complejos y los países más conscientes del valor que tiene su imagen y reputación a nivel internacional. Así, el estudio de la imagen de un país gana una creciente relevancia en el campo de la estrategia del marketing internacional (Josiassen & Harzing, 2008; Roth & Diamantopoulos, 2009; Diamantopoulos, Schlegelmilch & Palihawadana, 2011; Brijs, Bloemer & Kasper, 2011; Papadopoulos, 2012; Buhmann & Ingenhoff, 2015). De ese modo, un nuevo abordaje territorial se incorporó al marketing apoyando la necesidad de los lugares, regiones y países de mejorar su imagen en los mercados internacionales (Echeverri et al., 2013).
En este escenario, se han destacado dos enfoques recientes en relación al estudio sobre el país de origen y la imagen del país: la imagen del destino turístico y la marca país. De acuerdo con Nadeau et al. (2008) y Elliot, Papadopoulos & Kim (2011) la imagen del país de origen y la imagen del destino turístico son dos campos de estudio que han evolucionado en forma separada. No obstante, ambos investigan las imágenes percibidas sobre los lugares. La imagen del destino turístico (Tourism Destination Image-TDI) puede ser definida en relación a las percepciones de la imagen de un destino (que puede ser un país). El país de origen se relaciona con las percepciones de la imagen de un país como fabricante y comercializador de productos (Nadeau et al., 2008).
Según Benedetti, Çakmak & Dinnie (2011) el interés por el estudio de la imagen del destino turístico recientemente se debe a que los gobiernos a nivel nacional, regional y local consideran al turismo no sólo como una fuente importante de ingresos sino también como una industria promisora para aumentar su visibilidad, mantener su cultura y tradiciones, además de crear empleos para sus países (Benedetti, Çakmak & Dinnie, 2011).
En relación a la marca país, Pappu & Quester (2010) se refiere a la estrategia de usar un nombre, logotipo u otros elementos de identidad visual con la finalidad de crear una identidad distinta para el país involucrado. Así, se obtiene una diferenciación del país y de sus ofertas en el contexto internacional (Pappu & Quester, 2010). De esta manera, la marca de un país se refiere al conjunto de atributos promovidos intencionalmente por un país para construir su diferenciación frente a los demás países. En la perspectiva de Jenes (2012) la marca país promueve el país como un destino turístico al mismo tiempo en que actúa como una marca nacional de tipo “paraguas”, procurando diferenciar los productos del país de la competencia internacional.
Así, la imagen de país es definida en base a las variables ambientales de un país. Por ejemplo, Allred, Chakraborty & Miller (1999: 36) definen la imagen de país como “la percepción o impresión que las organizaciones y los consumidores tienen sobre un país. Esa impresión o percepción del país se basa en la condición económica del mismo, la estructura política, la cultura, el conflicto con otros países, las condiciones de trabajo y las cuestiones ambientales”.
De acuerdo con Roth & Diamantopoulos (2009) las creencias, impresiones o percepciones de un país son elementos del concepto de actitud. Según Fishbein & Ajzen (1975) las actitudes se componen por tres elementos: cognitivo, afectivo y conativo. El componente cognitivo está relacionado con los conocimientos, opiniones, creencias y pensamientos que una persona tiene en relación a algún objeto (persona, problema o evento). El componente afectivo se refiere a los sentimientos de una persona en dirección a la evaluación de ese objeto. Mientras que el componente conativo serían las acciones o intenciones de comportamiento de una persona en relación al objeto (Fishbein & Ajzen, 1975).
En este contexto, el objetivo del presente trabajo fue identificar las dimensiones (creencias, sentimientos e intenciones de comportamiento) que los consumidores mexicanos asocian a la imagen de Brasil. Es importante resaltar que al investigar la imagen de un país, según Fan (2006) se debe considerar un público específico. De acuerdo con el autor un país puede tener varias imágenes, pero la imagen que se recupera depende del público y del contexto, debido a que una imagen que agrada en una cultura o en una situación puede no tener el mismo efecto en otra cultura u otra situación. En la misma lógica de pensamiento, Laroche et al. (2005) indican que la importancia atribuida a las dimensiones en la construcción de la imagen de un país es susceptible de variar de persona a persona y de país a país. En este sentido, se eligió investigar la imagen de Brasil en el mercado de México. La elección de Brasil se debe a que es un país emergente reconocido en el escenario mundial y con la mayor economía de América Latina (Brito Viana, 2014; Cepal, 2015).
REVISIÓN TEÓRICA
Definición de la Imagen de País
Existe una extensa área de investigación relacionada con el área de estudios sobre el país de origen (Dinnie, 2004; Papadopoulos, 2012). La mayoría de esos estudios está asociada al análisis del país de origen de un producto y su efecto en el comportamiento del consumidor (efecto país de origen). Recientemente el enfoque de esos estudios se centró en la comprensión y el análisis de la imagen de país como un constructo capaz de influenciar las actitudes de los consumidores (Heslop et al., 2004; Parameswaram & Pisharodi, 2002; Roth & Diamantopoulos, 2009).
El concepto de “imagen de país” aún es un tema de discusión ya que presenta visiones contrastantes y confusas en relación al modo en que es definida conceptual y metodológicamente en la literatura (Papadopoulos & Heslop, 2002; Roth & Diamantopoulos, 2009; Brijs, Bloemer & Kasper, 2011; Usunier, 2011; Diamantopoulos, Schlegelmilch & Palihawadana, 2011; Matarazzo, 2012; Wang et al., 2012).
Conforme Wang et al. (2012) algunos investigadores describen el constructo imagen de país en el sentido general de la misma, centrándose fundamentalmente en las variables económicas, tecnológicas, sociales y políticas del mismo (Martin & Eroglu, 1993; Verlegh & Steenkamp, 1999). Otros investigadores preferirían realzar la imagen del producto de un país enfocados en sus atributos específicos (Roth & Romeo, 1992; Han & Terpstra, 1988). En tanto que otros autores asociarían dos elementos combinando la imagen del producto con la del país en un único término denominado imagen del país de origen (Product Country Image-PCI), propuesto por Papadopoulos & Heslop (1993).
Desde el punto de vista de Yamanaka & Giraldi (2013) las diferencias en las interpretaciones conceptuales, posiblemente puedan ser explicadas por el hecho de que los investigadores enfocaron sus estudios en diferentes momentos del proceso de compra de los consumidores. Según la argumentación de Buhmann & Ingenhoff (2015) las imágenes de país son tanto la causa como el efecto de diferentes procesos sociales y psicológicos. Así, la multiplicidad de sus posibles efectos económicos, políticos y culturales llevaron a la realización de diversos estudios en campos teóricos diferentes y esto habría conducido al gran número de definiciones y conceptos divergentes en la literatura (Buhmann & Ingenhoff, 2015).
Conforme Roth & Diamantopoulos (2009) la única teoría que no sufre limitaciones al intentar explicar cómo se forma la imagen de país en la mente de los consumidores es la teoría de la actitud. Brijs, Bloemer & Kasper (2011), Buhmann & Ingenhoff (2015), Elliot, Papadopoulos & Kim (2011) y Laroche et al. (2005) aseguran que el enfoque basado en la actitud puede ser considerado el menos restrictivo dentro de los enfoques conceptuales existentes.
De este modo, Brijs (2006) y Roth & Diamantopoulos (2009) resaltan que la actitud es una herramienta valiosa para el estudio de la imagen de país, porque tendría la capacidad de explicar cómo son vistos los países en la mente de los consumidores, qué sentimientos tienen los consumidores sobre el país y cómo afecta esa información a las reacciones de los consumidores en relación al país estudiado (Roth & Diamantopoulos, 2009).
En ese contexto, de acuerdo con Brijs, Bloemer & Kasper (2011), Buhmann & Ingenhoff (2015), Laroche et al. (2005), Roth & Diamantopoulos (2009) y Sikonja, Brijs & Vanhoof (2009), la imagen de país puede ser analizada bajo el enfoque de la actitud. Finalmente, la imagen de país es definida como un constructo multidimensional compuesto por cogniciones, sentimientos y conaciones relacionadas con el país estudiado.
Factores que contribuyen en la formación de la imagen de país
Según Papadopoulos & Heslop (2002) la imagen de un país estaría formada por diversos aspectos como la educación, los medios de comunicación, la compra de productos, los viajes y las experiencias de negocios. De acuerdo con los autores la formación de imágenes depende de las percepciones y ambas están ligadas con los estereotipos. En ese sentido, Fan (2010) y Beerli & Martín (2004) afirman que la imagen de país es influida por conocimientos, estereotipos de la población, así como por condiciones sociales, políticas y económicas predominantes. La imagen de un país también puede ser influenciada por empresas y productos, personas, cultura, características nacionales, historia y tradiciones (Knight, Spreng & Yaprak 2003; Agarwal & Sikri, 1996; Nagashima, 1970; Kotler & Gertner, 2002).
Para Fan (2006) la cultura es uno de los factores principales que contribuyen a la formación de la imagen de un país, pues muchos de los estereotipos y asociaciones culturales en torno de un país tienen sus raíces en siglos de historia. Según el autor, algunos ejemplos de creencias asociadas a la imagen cultural de un país son la historia, las artes, la religión, el idioma, los bienes culturales (monumentos) y la culinaria.
Para Hakala, Lemmetyinen & Kantola (2013), gran parte de la formación de la imagen de un país, implica no sólo la experiencia de visitar el lugar sino también la experiencia obtenida por medio de la internacionalización en casa (por ejemplo cuando se conoce a alguien de la nación en cuestión). De acuerdo con los autores las experiencias personales de turistas y otros visitantes son fundamentales en términos de formación de imágenes, pues las buenas experiencias mejoran la imagen de un país y en contrapartida una mala experiencia puede destruirla.
En ese entendido, Hakala, Lemmetyiten & Kantola (2013) mostraron en su estudio que la historia del viaje de una persona influye en el nivel de consciencia de un país en otra persona. El estudio también mostró que la consciencia de las personas sobre un país es afectada por una marca, producto o hasta por celebridades.
Componentes de la imagen país bajo el enfoque de la actitud
Componente cognitivo
Según Fishbein & Ajzen (1975) el componente cognitivo de la actitud está asociado a las creencias que las personas poseen en relación a un objeto (persona, problema o evento). Conforme los autores existen tres tipos de creencias: descriptiva, inferencial e informativa. Estas creencias son formadas de diferentes maneras y todas contribuyen potencialmente a lo que una persona sabe, piensa o cree sobre el objeto (Fishbein & Ajzen, 1975).
De acuerdo con Erickson, Johansson & Chao (1984) y Martin & Eroglu (1993) las creencias descriptivas derivan de las experiencias directas que una persona tiene con un determinado país, por ejemplo un viaje a un país determinado. Las creencias informativas son aquellas que son influenciadas por fuentes externas de información (medios de comunicación o charlas con amigos y parientes). Las creencias inferenciales se forman al hacer inferencias (correctas o incorrectas) basadas en experiencias pasadas, por ejemplo el uso de productos originarios de un país en particular (Martin & Eroglu, 1993).
Componente afectivo
De acuerdo con Fishbein & Ajzen (1975) el componente afectivo de la actitud se refiere a los sentimientos de una persona en dirección a la evaluación de un objeto. En esta perspectiva, Brijs, Bloemer e Kasper (2011), Roth & Diamantopoulos (2009) y Laroche et al. (2005) destacan que el componente afectivo de la imagen de país captura los sentimientos (reacciones emocionales) de los consumidores en relación a un determinado país. Verlegh (2001) argumenta que esos sentimientos pueden estar formados por medio de experiencias directas (visitas al país o contacto con personas extranjeras) o por medio de experiencias indirectas (arte, educación y medios de comunicación) con los países y sus ciudadanos.
Componente conativo
Conforme Fishbein & Ajzen (1975) el componente conativo de la actitud comprende las acciones o intenciones de comportamiento de una persona en relación a un objeto. Así, el componente conativo de la imagen de país se refiere a las intenciones de comportamiento de los consumidores en relación a un determinado país. De acuerdo con Brijs (2006) las intenciones de comportamiento de una persona en dirección a un país deben ser vistas como construcciones bipolares unidimensionales, las cuales se alternan entre “aproximarse” o “evitar” el país, su población y sus productos.
PROCEDIMENTOS METODOLÓGICOS
Para alcanzar el objetivo propuesto en el estudio, se realizó una investigación cualitativa con entrevistas en profundidad a consumidores extranjeros de nacionalidad mexicana. La elección de este país se debe a que México tiene la segunda mayor economía de América Latina y es uno de los principales países exportadores de la región (Cepal, 2015). Además, México se caracteriza por tener una economía abierta y una localización geográfica estratégica por su proximidad a América del Norte. En este sentido, se tornó estratégico para la investigación el análisis de las percepciones de los consumidores de este país en relación a Brasil.
La técnica utilizada en la realización de las entrevistas en profundidad se denomina ZMET (Zaltman Metaphor Elicitation Technique). Conforme Zaltman & Coulter (1995) la ZMET es una técnica cualitativa de carácter híbrido fundamentada en varios dominios, entre los cuales se encuentran la comunicación verbal y no verbal, la sociología visual, la antropología visual, la crítica literaria, la semiótica, las imágenes mentales, la neurociencia cognitiva y la fototerapia.
La técnica ZMET es utilizada en el campo de los estudios de marketing con diversos fines, como el desarrollo de campañas publicitarias o el diseño de productos y embalajes, y en la búsqueda de conocimientos profundos acerca de los consumidores (Furlaneto & Dias, 2014). Por medio de la técnica ZMET es posible explorar los pensamientos y sentimientos más profundos de los consumidores en relación a un tópico especifico (Coulter; Zaltman & Coulter, 2001). En este sentido, la técnica comprende la realización de entrevistas semi-estructuradas en profundidad centradas en imágenes visuales que el participante lleva a la entrevista (Zaltman & Coulter, 1995).
Para Coulter (2007) la técnica ZMET es un instrumento adecuado para investigar la experiencia de los consumidores. Según el autor, la utilización de la técnica posibilita que los consumidores expresen libremente sus pensamientos y sentimientos, actitudes y perspectivas. Vieira & Tibola (2005) agregan que la ZMET provee una comprensión fundamental de los consumidores al identificar un conjunto de significados en varios niveles de experiencia. Así, los investigadores tendrían la oportunidad de explorar los pensamientos y sentimientos más profundos de los consumidores (Coulter, 2007).
Zaltman & Coulter (1995) resaltan que la técnica ZMET es más válida, confiable y esencialmente aporta insights más relevantes que los enfoques tradicionales usando entrevistas estructuradas. El argumento principal de los autores es que los participantes eligen sus propias imágenes para ser analizadas en la entrevista, de esa manera son ellos y no los investigadores los que controlan los estímulos utilizados en cada entrevista (Zaltman & Coulter, 1995).
Durante la etapa de preparación de las entrevistas en profundidad aplicando la técnica ZMET, la primera actividad a ser realizada por el investigador es la selección de los participantes. De acuerdo con Zaltman & Coulter (1995) generalmente se seleccionan 20 participantes, no obstante según los autores ese número puede variar dependiendo del tópico analizado, ya que los estudios de validación de la ZMET indican que 4 ó 5 entrevistas en profundidad proveen cerca del 90% de la información esencial disponible a partir de un conjunto mayor de entrevistas.
La segunda actividad a ser realizada por el investigador es la presentación de las instrucciones a los participantes. Alrededor de siete días antes de la entrevista, se les indicó a los participantes que llevaran a la entrevista aproximadamente 10 imágenes (fotografías, recortes de diarios o revistas) relacionadas con el tema de estudio (Zaltman & Coulter, 1995). Finalmente, la tercera actividad a realizar por el investigador es la elaboración de las preguntas de la entrevista.
A los fines de la presente investigación y siguiendo las directrices sugeridas por la técnica ZMET, se invitó a 45 estudiantes de la Facultad de Contabilidad y Administración de la Universidad Nacional Autónoma de México (UNAM) para participar en las entrevistas en profundidad. De esos 45, se seleccionaron 22 estudiantes (7 hombres y 15 mujeres) siguiendo estos parámetros: disponibilidad, interés por el tema tratado y no haber visitado Brasil.
Una vez que fueron seleccionados los participantes, se realizó una reunión (una semana antes de las entrevistas) donde se les pidió que trajeran 10 imágenes que representaran sus pensamientos y sentimientos sobre Brasil. En ese momento se les informó sobre la duración de la entrevista y el carácter de la participación anónima y voluntaria en el estudio. Finalmente se elaboró una agenda para el desarrollo de las entrevistas.
Todas las entrevistas fueron realizadas en la Facultad de Contabilidad y Administración de la Universidad Nacional Autónoma de México (UNAM), en la ciudad de México DF, en octubre y noviembre de 2014. Cada entrevista tuvo una duración media de 65 minutos y fueron grabadas para su posterior análisis. Conforme Vieira & Tibola (2005) y Zaltman & Coulter (1995) el punto de partida para el análisis de las entrevistas en profundidad es la lectura de las transcripciones de todas las entrevistas.
Una vez concluida la lectura de todas las entrevistas, se elaboró una lista con las principales construcciones. De acuerdo con Zaltman & Coulter (1995) el número de construcciones generado varía de proyecto a proyecto y de participante a participante, además de estar afectado por el interés de los participantes y su involucramiento con el tema. Todas las construcciones resultantes son organizadas y analizadas para construir mapas mentales y de consenso que expresen los pensamientos de la mayoría de los participantes (Coulter & Zaltman, 1995; Coulter, Zaltaman & Coulter, 2001). De acuerdo con Vieira & Tibola (2005) el mapa de consenso provee una visualización más entendible de los constructos utilizados por el entrevistado.
En este contexto, las 22 entrevistas ejecutadas fueron transcriptas y analizadas con el fin de verificar las principales intenciones de comportamiento, creencias y sentimientos que los participantes relacionaron con Brasil.
DESARROLLO DEL ESTUDIO
Con los resultados del análisis de las 22 entrevistas se identificaron los temas clave sobre el tópico investigado (la imagen de Brasil). De esta manera, los principales temas clave identificados fueron organizados en siete categorías tal como se presenta en el Cuadro 1 y se describen a continuación.

Primera categoría: Personajes
En la primera categoría denominada “Personajes” se identificó que las creencias de los participantes en relación a Brasil están asociadas a personalidades de reconocimiento internacional. Los nombres de las personalidades más nombradas en las entrevistas fueron agrupados en esta categoría. En el contexto político y económico el nombre del ex-presidente Luiz Ignácio Da Silva fue citado recurrentemente como ilustran los siguientes testimonios:
Lo primero que identifico de Brasil es su presidente Lula y es inevitable compararlo con el presidente de México, pues Lula fue un trabajador y toda la información que se recibe de él es que cambió su país en el ámbito económico, político y social. [...] Preferiría tener aquí un Lula y no un Peña Nieto (Participante 14).
[...] Cuando Lula fue electo presidente creí que Brasil iba a ser una potencia mundial. Creo que la calidad de vida que tiene la población de Brasil es mejor que la de México, pues el gobierno promueve su industria y este hecho motiva a las personas a buscar trabajo en su propio país, lo que creo que es muy importante (Participante 17).
Otra de las personalidades asociadas a Brasil fue el jugador de fútbol Neymar. Por ejemplo, uno de los relatos obtenidos fue el siguiente: “[...] Neymar es una figura muy representativa de Brasil, pues cuando pienso en ese país lo primero que me viene a la mente es Neymar” (Participante 14). Esta primera categoría identificada en el estudio es consistente con la publicación de Hakala, Lemmetyinen & Kantola (2013) quienes resaltan que las celebridades de un país refuerzan la imagen del mismo, debido a que actúan como embajadores de su lugar de origen.
Segunda categoría: Símbolos
En la segunda categoría denominada “Símbolos” fueron agrupados los símbolos citados frecuentemente en las entrevistas. Por ejemplo, la bandera nacional y el Cristo Redentor fueron los símbolos más representados en las imágenes recolectadas por los participantes. La bandera fue asociada a la cultura del país, la biodiversidad y las actividades de reivindicaciones sociales. En el Cuadro 2 se presentan algunas imágenes recolectadas por los participantes.

El Cristo Redentor es asociado a la religiosidad del pueblo brasileño. [...] “La imagen del Cristo Redentor para las personas que creen en Jesús expresa paz, tranquilidad y alegría” (Participante 11). “Para mí el Cristo Redentor es una figura muy fuerte, yo soy muy religioso. Desde la perspectiva religiosa Cristo es un símbolo importante de Brasil, una figura protectora, por eso creo que en Brasil existe una cultura religiosa muy fuerte” (Participante 16).
Esta segunda categoría (símbolos) asociada a la imagen de Brasil también es consistente con la literatura sobre imagen de país, tal como resaltan Verlegh & Steenkamp (1999: 525) cuando indican que “la imagen del país es una interpretación mental de los habitantes de un país, considerando los productos, la cultura y los símbolos nacionales”.
Tercera categoría: Cultura
En la tercera categoría denominada “Cultura” fueron agrupados los atributos relacionados con la cultura de Brasil. La comida, la música y la danza fueron las características más citadas por los participantes. El samba y el carnaval de Rio fueron identificados como expresiones culturales propias de Brasil, la feijoada y la caipiriña fueron la comida y la bebida más mencionadas. El Cuadro 3 muestra algunos ejemplos de las imágenes y relatos extraídos de las entrevistas.

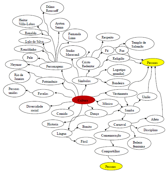
Esta tercera categoría asociada a la imagen de Brasil también es consistente con la literatura sobre imagen de país. Según Roth & Diamantopoulos (2009) la cultura es una dimensión importante a la hora de evaluar la imagen del país. La Figura 1 presenta el mapa mental de la imagen que los consumidores mexicanos tienen sobre la cultura brasileña.

En el mapa presentado se destaca que para los participantes la cultura de Brasil tiene importantes relaciones con personajes reconocidos del país (primera categoría identificada) como políticos, jugadores de fútbol, músicos y modelos. La cultura también tiene relación con los símbolos del país (segunda categoría identificada) como son las infraestructuras deportivas y turísticas, entre otros. Se resalta aquí que la imagen del Cristo Redentor ha sido relacionada recurrentemente con la religiosidad del pueblo brasileño.
Cuarta categoría: Economía
En la cuarta categoría denominada “Economía” fueron agrupadas las creencias relacionadas con la economía de Brasil. En este sentido, la integración económica de Brasil con otros países y el desarrollo tecnológico e industrial del país fueron los temas más citados por los participantes. También se observó que Brasil es considerado un país con poder económico, debido a que los participantes compararon varias veces a Brasil con Estados Unidos. Además, muchos testimonios se refirieron al crecimiento de la economía de Brasil.
[...] Creo que Brasil es como un personaje muy alegre, como un bailarín, que pasó dificultades económicas, pero fue mejorando gradualmente su situación económica y la calidad de vida de sus habitantes. Así, imagino a Brasil como un bailarín que empezó su carrera muy pobre, pero con el tiempo mejoró su estándar de vida (Participante 3).
En el cuadro 4 se presentan otros ejemplos de imágenes y relatos extraídos de las entrevistas.

Esta cuarta categoría identificada para ser asociada a la imagen de Brasil también es consistente con la literatura sobre imagen de país. Brijs, Bloemer & Kasper (2011) definen que la economía es una dimensión inherente a la imagen de un país; y Brijs (2006) indica que la economía es un aspecto importante de la imagen de un país, ya que muchos consumidores usan el nivel de desarrollo económico de un país para evaluar, por ejemplo, los productos y servicios de otros países extranjeros. La Figura 2 presenta el mapa mental en relación a la imagen que los consumidores mexicanos tienen sobre la economía brasileña.

En esta categoría se destaca que para los participantes la economía de Brasil está vinculada a aspectos positivos (economía abierta, estabilidad) como negativos (desigualdad económica). De la misma manera, la economía está asociada a aspectos culturales como el idioma y el fútbol (este último es considerado como uno de los principales negocios del país). Otro elemento relacionado a esta categoría son las personas, las cuales son consideradas felices, apasionadas y de gran importancia para el desarrollo económico de Brasil.
Quinta categoría: Política
En la quinta categoría denominada “Política” fueron agrupadas las creencias relacionadas con la actuación de Brasil en la política internacional. Por ejemplo, Brasil es considerado un país con apertura a las relaciones internacionales, que no discrimina y que implementa políticas que benefician a la sociedad en general. Además, según los entrevistados la imagen política de Brasil es aquella que más se difunde en los medios de comunicación y en internet.
Esta quinta categoría identificada para ser asociada a la imagen de Brasil también es consistente con la literatura sobre imagen de país. Por ejemplo, según Schooler (1965) y Martin & Eroglu (1993) el clima político de un país es una de las mayores dimensiones subyacentes de la percepción de otros países. La Figura 3 presenta el mapa mental en relación a la imagen que los consumidores mexicanos tienen sobre la política de Brasil.

En esta categoría la política de Brasil es vista por los participantes como abierta a las relaciones internacionalistas y protectora de sus empresas e industria. También se destaca la importancia de la participación del país como miembro del grupo económico BRICS, conformado por Brasil, Rusia, India, China y Sudáfrica. Otro elemento identificado en esta categoría se relaciona con el aspecto social y se caracteriza por el núcleo familiar de protección que existe en el país.
Sexta categoría: Geografía y Medioambiente
En la categoría denominada “Geografía y Medioambiente” fueron agrupadas las creencias relacionadas con las características geográficas del país. El clima, las playas, la biodiversidad y la belleza natural de Brasil fueron los aspectos más citados por los participantes. Por ejemplo, las siguientes imágenes y relatos fueron extraídos de las entrevistas (Cuadro 5).
Esta sexta categoría identificada para ser asociada a la imagen de Brasil también es consistente con la literatura sobre imagen de país. Conforme Verlegh (2001) las impresiones visuales de la geografía de un país son un componente importante de la imagen global del propio país y de los países extranjeros. La Figura 4 presenta el mapa mental en relación a los atributos geográficos y naturales que los consumidores mexicanos identificaron en Brasil.


En esta categoría se resalta la geografía de Brasil caracterizada por los recursos naturales y la biodiversidad que posee, destacando el petróleo como fuente de desarrollo económico para el país, así como la flora y fauna que catalogan a Brasil como una importante reserva mundial.
Séptima categoría: Personas
En la última categoría denominada “Personas” se agruparon las características asociadas a la población de Brasil. En este sentido, se observó que existe un gran aprecio por la población brasileña, ya que los entrevistados relataron diferentes características positivas relacionadas con la población (Cuadro 6).

Esta séptima categoría asociada a la imagen de Brasil también es consistente con la literatura sobre imagen de país. Por ejemplo, Brijs, Bloemer & Kasper (2011) y Roth & Diamantopoulos (2009) coinciden en destacar que las personas son un elemento importante de la imagen de un país.
Además de las siete categorías descriptas, los resultados del análisis de las entrevistas en profundidad mostraron aspectos negativos de la imagen de Brasil que fueron citados por los participantes. No obstante, no fueron aspectos citados recurrentemente, ya que sólo un participante citó el crimen (representado por la imagen del logotipo de BOPE), dos participantes citaron la corrupción en Brasil y otro la violencia. Así, se elaboró un mapa mental con las principales características que los consumidores mexicanos perciben en las personas brasileñas (Figura 5).

En el mapa se ven las características positivas en relación a las personas del país: amables, alegres, felices, amigables, carismáticas, entre otras características. Se destaca también la relación de las personas con la economía del país, siendo consideradas competitivas en ese aspecto. Finalmente, se elaboró un mapa mental (Figura 6) que presenta un resumen de lo que significa Brasil para los participantes del estudio.
Como se observa en el mapa se destaca que para los consumidores mexicanos Brasil es retratado como un país de oportunidades, con calidad de vida, libertad y un ejemplo para América Latina. Todos esos aspectos refuerzan la imagen positiva que Brasil refleja en el país estudiado.

CONSIDERACIONES FINALES
El objetivo de este estudio fue identificar las dimensiones (creencias, sentimientos e intenciones de comportamiento) que los consumidores mexicanos asocian con la imagen de Brasil. En ese sentido, se puede concluir que los resultados del análisis de las entrevistas en profundidad aplicando la técnica ZMET, mostraron que las principales creencias (componente cognitivo de la imagen de país) de los participantes en relación a la imagen de Brasil están asociadas a siete dimensiones: cultura, economía, política, geografía, símbolos, personajes con reconocimiento internacional y población general del país. Todas las dimensiones resultantes de la investigación son consistentes con la literatura relacionada con el estudio de la imagen de país.
En cuanto a las intenciones (componente conativo de la imagen de país) se identificaron tres, el deseo de estudiar, de trabajar y de visitar Brasil. Además, se encontró que los participantes tienen sentimientos de admiración y simpatía por Brasil y sus habitantes (componente afectivo de la imagen de país).
Asimismo, a través del presente estudio se confirmó que el constructo “Imagen de país” comprende tres componentes (cognitivo, afectivo y conativo) (Buhmann & Ingenhoff, 2015; Brijs, Bloemer & Kasper, 2011; Roth & Diamantopoulos, 2009). De esta manera, se confirmó que la imagen de Brasil puede ser analizada por un componente cognitivo, afectivo y conativo. El componente cognitivo fue el más fuertemente identificado basado en creencias relacionadas con la política, las personas del país, los aspectos socioambientales, la economía, la innovación y la cultura de Brasil.
Entre las principales implicaciones teóricas, los resultados del presente estudio refuerzan la discusión sobre el análisis de la imagen de país a partir del enfoque de la actitud. Ya que fue demostrado que la imagen de un país puede ser analizada a partir de los tres componentes de la actitud (cognitivo, afectivo y conativo).
Los resultados también contribuyen a la discusión sobre el uso de técnicas cualitativas en la definición de las dimensiones específicas de la imagen del país estudiado. En este sentido, la técnica ZMET empleada en el estudio puede ser considerada como una contribución importante para el análisis de la imagen de un país, teniendo en cuenta que no se encontró en la revisión de la literatura ningún estudio que aplicara la técnica mencionada.
Referencias
Agarwal, S. & Sikri, S. (1996) “Country image: consumer evaluation of product category extensions”. International Marketing Review 13(4): 23-39
Allred, A.; Chakraborty, G. & Miller, S. J. (1999) “Measuring images of developing countries: a scale development study”. Journal of Euro-Marketing 8(3): 29-49
Barroso, G. & Mota, K. C. (2010) “Marketing turístico internacional: La marca Brasil”. Estudios y Perspectivas en Turismo 19(2): 241-267
Benedetti, J.; Çakmak, E. & DinnieI, K. (2011) “The competitive identity of Brazil as a Dutch holiday destination”. Place Branding and Public Diplomacy 7(2): 107-115
Beerli, A. & Martin, J. D. (2004) “Factors influencing destination image”. Annals of Tourism Research 31(3): 657-681
Brijs, K. (2006) “Unravelling country-of-origin: Semiotics as a theoretical basis for a meaning-centred approach towards country-of-origin effects”. Master's thesis, Consumer Behavior and Marketing Communication, Radboud University Nijmegen, Tumhout
Brijs, K.; Bloemer, J. & Kasper, H. (2011) “Country-image discourse model: Unraveling meaning, structure, and function of country images”. Journal of Business Research 64(12): 1259-1269
Brito Viana, B. C. (2014) “A imagem do Brasil na mídia impressa portuguesa: um estudo do caso Diário de Notícias e Público”. Ciberlegenda 11(30): 36-47
Buhmann, A. & Ingenhoff, D. (2015) “Advancing the country image construct from a public relations perspective: From model to measurement”. Journal of Communication Management 19(1): 62-80
Calvento, M. & Colombo, S. S. (2009) “La marca-ciudad como herramienta de promoción turística: ¿Instrumento de inserción nacional e internacional? Estudios y Perspectivas en Turismo 18(3): 262-284
CEPAL - Comisión Económica para América Latina y el Caribe (2015) “Estudio Económico de América Latina y el Caribe”. Santiago
Chon, K. (1990) “The role of destination image in tourism: a review and discussion”. The Tourist Review 45(2): 2-9
Coulter, R. A.; Zaltman, G. & Coulter, K. S. (2001) “Interpreting consumer perceptions of advertising: An application of the Zaltman Metaphor Elicitation Technique”. Journal of Advertising 30(4): 1-21
Coulter, R. A. (2007) “30 consumption experiences as escape: an application of the Zaltman Metaphor Elicitation Technique”. In: Belk, R. H. (Ed.) Handbook of qualitative research methods in marketing. Edward Elgar, Cheltenham, pp. 400-418
Coulter, R. H. & Zaltman, G. (1995) “Seeing the voice of the customer: Metaphor-based advertising research”. Journal of Advertising Research 35(4): 35-51
Diamantopoulos, A.; Schlegelmilch, B. & Palihawadana, D. (2011) “The relationship between country-of-origin image and brand image as drivers of purchase intentions: a test of alternative perspectives”. International Marketing Review 28(5): 508-524
Dichter, E. (1962) “The world customer”. Thunderbird International Business Review 4(4): 25-27
Dinnie, K. (2004) “Country-of-origin 1965-2004: A literature review”. Journal of Customer Behaviour 3(2): 165-213
Echeverri, L. M.; Estay-Niculcar, C. A.; Herrera, C. & Santamaría, J. (2013) “Desarrollo de marca país y turismo: El caso de estudio de México”. Estudios y Perspectivas en Turismo 22(6): 1121-1139
Elliot, S.; Papadopoulos, N. & Kim, S. (2011) “An integrative model of place image: Exploring relationships between destination, product, and country images”. Journal of Travel Research 50(5): 520-534
Erickson, G. M.; Johansson, J. K. & Chao, P. (1984) “Image variables in multi-attribute product evaluations: country-of-origin effects”. Journal of Consumer Research 11(2): 694-699
Fan, Y. (2006) “Branding the nation: what is being branded?” Journal of Vacation Marketing 12(1): 5-14
Fishbein, M. & Ajzen, I. (1975) “Belief, attitude, intention, and behavior: An introduction to theory and research”. Addison-Wesley, Reading
Furlaneto, F. & Dias, A. M. (2014) “Análise de consumidores por meio do ZMET confirmam conforto e segurança como itens de preferência na escolha de automóveis”. PMKT - Revista Brasileira de Pesquisa de Marketing, Opinião e Mídia 14: 57-72
Gilboa, E. (2008) “Searching for a theory of public diplomacy”. The Annals of the American Academy of Political and Social Science 616(1): 55-77
Hakala, U.; Lemmetyinen, A. & Kantola, S. P. (2013) “Country image as a nation-branding tool”. Marketing Intelligence & Planning 31(5): 538-556
Han, C. M. & Terpstra, V. (1988) “Country-of-origin effects for uni-national and bi-national products”. Journal of International Business Studies 19(2): 235-255
Heslop, L. A. & Papadopoulos, N. (1993) “But who knows where or when: Reflections on the images of countries and their products”. En: Papadopoulos, N. & Heslop, L. A. Product-country images: Impact and role in international marketing. Routledge, New York, pp. 39-75
Heslop, L. A.; Papadopoulos, N.; Dowdles, M.; Wall, M. & Compeau, D. (2004) “Who controls the purse strings: A study of consumers' and retail buyers' reactions in an America's FTA environment”. Journal of Business Research 57(10): 1177-1188
Josiassen, A. & Harzing, A. W. (2008) “Comment: Descending from the ivory tower: reflections on the relevance and future of country‐of‐origin research”. European Management Review 5(4): 264-270
Jenes, B. (2012) “Theoretical and practical issues in measuring country image dimensions and measurement model of country image and country Brand”. PhD Dissertation - Corvinus University of Budapest, Budapest
Knight, G.; Spreng, R. A. & Yaprak, A. (2003) “Cross-national development and validation of an international business measurement scale: the COISCALE”. International Business Review 12(5): 581–599
Kotler, P. & Gertner, D. (2002) “Country as brand, product, and beyond: A place marketing and brand management perspective”. Journal of Brand Management 9(4): 249-261
Laroche, M.; Papadopoulos, N.; Heslop, L. A. & Mourali, M. (2005) “The influence of country image structure on consumer evaluations of foreign products”. International Marketing Review 22(1): 96-115
Martin, I. M. & Eroglu, S. (1993) “Measuring a multi-dimensional construct: Country image”. Journal of Business Research 28(3): 191-210
Mariutti, F. G.; Giraldi, J. D. M. & Costa, A. L. (2013) “Brazil's image abroad: How can the public and private sector partnership improve marketing strategies?” Tourism Planning & Development 10(1): 110-119
Matarazzo, M. (2012) “Country of origin effect: research evolution, basic constructs and firm implications”. En: Bertoli, G. & Resciniti, R. International marketing and the country of origin effect: The global impact of Made in Italy. Edward Elgar Publishing, Cheltenham, pp. 23-42
Nadeau, J.; Heslop, L.; O’reilly, N. & Luk, P. (2008) “Destination in a country image context”. Annals of Tourism Research 35(1): 84-106
Nagashima, A. (1970) “A comparison of Japanese and U.S. attitudes toward foreign products”. Journal of Marketing 34(1): 68-74
Nebenzahl, I. D. & Jaffe, E. D. (1997) “Measuring the joint effect of brand and country image in consumer evaluation of global products”. Journal of Marketing Practice: Applied Marketing Science 3(3): 190-207
Papadopoulos, N. & Heslop, L. (1993) “Product and country images: research and strategy”. Haworth, New York
Papadopoulos, N. & Heslop, L. (2002) “Country equity and country branding: Problems and prospects”. The Journal of Brand Management 9(4): 294-314
Papadopoulos, N. (2012) “Foreword ´Italy´ and ´made-in research´: a marriage made in heaven? In: Bertoli, G. & Resciniti, R. (Eds.) International marketing and the country of origin effect: the global impact of Made in Italy. Edward Elgar, Cheltenham, pp. viii-xiv
Pappu, R. & Quester, P. G. (2010) “Country equity: conceptualization and empirical evidence”. International Business Review 19(3): 276-291
Parameswaran, R. & Pisharodi, R. M. (2002) “Assimilation effects in country image research”. International Marketing Review 19(3): 259-278
Roth, K. P. & Diamantopoulos, A. (2009) “Advancing the country image construct”. Journal of Business Research 62(7): 726-740
Roth, M. S. & Romeo, J. B. (1992) “Matching product category and country image perceptions: A framework for managing country-of-origin effects”. Journal of International Business Studies 23(3): 477-497
Sikonja, M.; Brijs, K. & Vanhoof, K. (2009) “Ordinal evaluation: a new perspective on country images”. In: Perner, P. (Ed.) Advances in data mining: applications and theoretical aspects. Sringer, Berlin, pp. 261-275
Schooler, R. D. (1965) “Product bias in the Central American common market”. Journal of Marketing Research 2(4): 394-397
Usunier, J. C. (2011) “The shift from manufacturing to brand origin: suggestions for improving COO relevance”. International Marketing Review 28(5): 486-496
Verlegh, P. W. (2001) “Country-of-origin effects on consumer product evaluations”. Unpublished Phd Dissertation, Wageningen University, Wageningen
Verlegh, P. W. & Steenkamp, J. B. E. (1999) “A review and meta-analysis of country-of-origin research”. Journal of Economic Psychology 20(5): 521-546
Vieira, V. A. & Tibola, F. (2005) “Pesquisa qualitativa em marketing e suas variações: trilhas para pesquisas futuras”. Revista de Administração Contemporânea 9(2): 9-33
Wang, C. L.; Li, D.; Barnes, B. R. & Ahn, J. (2012) “Country image, product image and consumer purchase intention: Evidence from an emerging economy”. International Business Review 21(6): 1041-1051
Yamanaka, G. A. & Giraldi, J. D. M. (2013) “Country Brand Equity: Avaliação dos componentes do valor do Brasil por estudantes canadenses”. Turismo-Visão e Ação 15(1): 034-056
Zamora, J. & Barril, M. E. (2007) “Turismo y vino: Un estudio formativo sobre la evolución de las rutas del Vino en Chile”. Estudios y Perspectivas en Turismo 16(2): 173-194
Zaltman, G. & Coulter, R. H. (1995) “Seeing the voice of the customer: metaphor-based advertising research”. Journal of Advertising Research 35(4): 35-51
Notas de autor
Información adicional
Arbitraje: Arbitrado anónimamente
Traducción: Traducido del portugués