Recepción: 14 Diciembre 2017
Aprobación: 11 Julio 2019
Resumen:
El concepto de ciudad emergente, acuñado por el BID, ha permitido a esta institución impulsar la evaluación de la sostenibilidad y calidad de vida a través de 120 indicadores que miden: cambio climático y medio ambiente; desarrollo urbano integral; lo fiscal y gobernabilidad. El propósito de este trabajo, en su primera fase, es proponer el Balance Scorecard como método para realizar la evaluación de estos indicadores, más los 32 turísticos del investigador Ledger Brenner.
La ciudad de Cancún cuenta con una población de casi un millón de habitantes, alberga a casi 5 millones de turistas al año y muestra un importante crecimiento económico y urbano. Dicha ciudad requiere de un crecimiento sostenible evaluable para que los actores que interactúan en su territorio: ciudadanos, autoridades, agentes económicos turísticos y turistas lo conozcan. En la segunda fase de este proyecto de investigación se propone hacer la medición de los 152 indicadores interconectados para, calcular un índice de sostenibilidad y calidad de vida que pueda dar a conocer sus resultados en una plataforma de libre acceso en la web.
Palabras clave: Cancún, sostenible, evaluación, indicadores, Balance Scorecard.
Abstract: The concept of an emerging city, coined by the IDB, has allowed this institution to promote the evaluation of sustainability and quality of life through 120 indicators that measure: Climate Change and Environment; Integral Urban Development; and Fiscal and Governance area. The purpose of this article, in its first phase, is to propose the Balance Scorecard as a method to carry out the evaluation of these indicators, plus 32 tourism indicators of the researcher Ledger Brenner. The city of Cancun has a population of almost one million inhabitants, hosts almost 5 million tourists a year, and shows a significant economic and urban growth. This city requires a sustainable growth that can be evaluated so that the actors that interact in its territory: citizens, authorities, tourist economic agents and tourists know it. This research project in its second phase aims to measure the 152 interconnected indicators to calculate an index of sustainability and quality of life that can make its results known in an open access platform on the web.
Keywords: Cancún, sustainable, valuation, indicators, Balance Scorecard.
Introducción
El Banco Interamericano de Desarrollo (BID) ha creado el concepto, en la región de América Latina y el Caribe, de ciudades emergentes, las cuales se identifican por el tamaño de su población, que va de 500 000 a 2 000 000 habitantes (BID, 2014). Según los estudios realizados por esta institución, dichas ciudades “se caracterizan por contar con altos índices de pobreza, y por lo tanto, sus gobiernos requieren, en general, fortalecer su capacidad institucional y operacional, lo cual reviste más urgencia ante la escasez permanente de recursos financieros para inversiones y la consecuente necesidad de una gestión fiscal adecuada” (BID, 2014: 2).
Otro aspecto importante para el BID, asociado a las ciudades emergentes, es su rápido crecimiento urbano y de actividad económica. Lo que crea oportunidades para millones de personas, pero también representa grandes desafíos para los gobiernos de la región, los cuales necesitan ampliar la provisión de servicios básicos, garantizar una mejor calidad de vida, promover la generación de empleo, proteger el medio ambiente y abordar los desafíos relacionados con el cambio climático.
Dada la importancia que han cobrado estas ciudades, el BID ha creado un instrumento para brindar apoyo a éstas. Entre 2010 y 2011, el BID diseñó una metodología de rápida aplicación y diagnóstico que orienta a las ciudades emergentes en la formulación e implementación de planes de acción para su sostenibilidad, en junio de 2012 se lanzó la primera edición de la Guía metodológica ICES1 (Iniciativa de Ciudades Emergentes Sostenibles) y en el 2014 la segunda edición, donde se enfatiza este apoyo.
Ahora bien, del 2012 al 2014 se ha probado este instrumento en 40 ciudades y se han elaborado 15 planes de acción, su aplicación ha enriquecido el proceso metodológico, facilitando su mejora y profundización. El ICES permite a las ciudades presentar la información relativa a la sostenibilidad y la calidad de vida en tres dimensiones de sostenibilidad: el de Cambio Climático y Medio Ambiente; el de Desarrollo Urbano Integral; y el de Fiscal y Gobernabilidad. Estas tres dimensiones se subdividen en 23 temas y 59 subtemas, estos últimos se miden a través de 120 indicadores (BID, 2012).
El propósito del presente trabajo es proponer el procedimiento de aplicación de la Guía metodología del ICES para evaluar la sostenibilidad y la calidad de vida en una ciudad emergente como es Cancún; con el agregado de los 32 indicadores de Brenner, L. (1999), que miden la sostenibilidad turística; utilizando la estructura estratégica y operacional del Balance Scorecard.
En una segunda fase de esta investigación, el propósito será llevar a cabo las mediciones aquí propuestas y dar a conocer los resultados de la evaluación en una plataforma digital, con acceso libre, en la web para que pueda ser consultada. El resultado de este trabajo, en sus dos fases, se pretende mostrar ante las autoridades del Municipio de Benito Juárez, para propiciar políticas y acciones públicas en pro de la gestión de la sostenibilidad y calidad de vida en Cancún.
En ambas fases, la parte central de este trabajo es el uso de un instrumento de gestión como es el Balance Scorecard (BSC) para el manejo estratégico y de monitoreo de la sostenibilidad y calidad de vida de Cancún en sus cuatro dimensiones, temas, subtemas y de los 152 indicadores. Se trata de un instrumento que ya ha sido utilizado para fines sociales en países como Brasil y específicamente en el tema de la sostenibilidad en Europa que se utiliza el Tablero de Mando Integral (TMI), instrumento similar al BSC.
Marco de referencia: Cancún ciudad emergente
La ciudad de Cancún, en el municipio de Benito Juárez, se ubica en la parte norte del estado de Quintana Roo, México. Es una ciudad con un rápido crecimiento poblacional, urbano y económico. Su población pasó de 33 273 habitantes en 1980 a 668 306 en 2010 (H. Ayuntamiento de Cancún, 2012), y de acuerdo con cifras del Consejo Nacional de Población para 2016 contaba con aproximadamente 764 845 habitantes (CONAPO, 2017). El municipio cuenta con una superficie de 1 664 km2 y ocupa el 3.27% del territorio del estado (Cupul y Salazar, 2009).
Cancún es un destino que nació hace 46 años y que ha llegado a convertirse en el principal polo turístico de sol y playa de México con una captación de 4’761 482 turistas y una derrama económica de 4 700 millones de dólares (SEDETUR, 2016).
El modelo de desarrollo con el que se conceptualizó Cancún estuvo basado en un amplio estudio de capacidad de carga que se evaluó de acuerdo con la infraestructura necesaria, basada en una determinada cantidad de cuartos y tamaño de población fija en el centro de la población; hacia un horizonte de 30 años. Fue la primera zona turística en contar con un plan maestro de desarrollo que daría vida a los Centros Integralmente Planeados en México, con una visión innovadora para el momento debido al haber contemplado un polo turístico sostenible y equilibrado con interesantes oportunidades de empleo e inversión, siempre en armonía con el entorno natural.
La justificación al realizar esta investigación se debe a que Cancún, como toda ciudad con crecimiento poblacional y económico muy acelerado, sufre problemas sociales y ambientales que involucran a toda la sociedad y a todos los actores en su territorio.
Marco teórico: El territorio y su gestión
El concepto de territorio viene de lejos, Kasai, Y. (1975:2) afirma “que su estudio pertenece a la geografía desde tiempos muy remotos, sólo que ha cambiado con el tiempo”. La geografía universal, postulada por Von Richthofen en el siglo XIX, tiene como objeto de estudio a la superficie terrestre, entendida como territorios localizados en países o en grandes regiones del mundo. La ciencia se proponía estudiar a la superficie terrestre de dos maneras: la descriptiva, con sus elementos naturales: litósfera, hidrósfera y atmósfera, denominando a este enfoque como la geografía del paisaje. Y desde un segundo enfoque, llamado territorial, entendiendo al territorio como un espacio donde los organismos: el hombre, las plantas y los animales se interrelacionan entre sí con su entorno. El estudio del territorio es el análisis de la relación del hombre con otros cinco elementos; tres ya mencionados, más los naturales y los orgánicos (Kasai, Y., 1975).
La geografía del territorio, también llamada regional como la denomina el investigador Ortega, V., “es una geografía producto del siglo XX, cuyo objeto de estudio es la región o territorio y su objetivo es identificar unidades geográficas, caracterizarlas y explicarlas en relación con la interacción de las condiciones existentes con los grupos humanos habitantes en ella” (2000: 465).
Para Bozzano, H. (2009:4) “un territorio va más allá de lo físico,2 debido a que tiene que ver tanto con el continente (territorio) como con el contenido. El continente está integrado básicamente por lo físico, mientras que el contenido lo ocupan los diferentes actores sociales, económicos, gubernamentales y ambientales (flora y fauna) existentes en el territorio; observando cómo se interrelacionan estos actores entre sí”.
La geografía del territorio es una geografía del espacio, que permite el análisis de cómo están organizadas las relaciones de los diferentes grupos humanos existentes en ese territorio con su entorno económico, social, político y medio ambiental. El territorio, así concebido, es un espacio de relaciones sociales, políticas, culturales, económicas, tecnológicas, locales o globales, es decir, desde un enfoque integrador, que se sintetiza con la participación de los actores existentes en él (Cuadra, 2014). Esto le permite mostrarse “como una demarcación holística y sistemática tendiente a la proyección sobre un espacio dado de las estructuras específicas de un grupo humano, que incluyen el modo de división y de gestión del espacio, el ordenamiento de ese espacio” (Brunet, R., R. Ferras y H. Thery, 1993, citado en Blanco, J., 2009:42).
Así, el territorio es el espacio de gobernanza de la nación, es el punto de partida de la existencia de las personas. En éste se constituyen otros territorios producidos por las relaciones de las clases sociales. Las propiedades privadas no capitalistas, familiares o comunitarias. Las propiedades capitalistas constituyen el segundo territorio (Fernandes, 2009). Es como afirma Cuadra, D., Lucca, A., Taborda, M., Romero, L. (2015), el concepto de territorio se asocia, primeramente, a la noción de espacio concreto perteneciente a un Estado, provincia o municipio, es decir, depositario de las dimensiones físicas, políticas, jurídicas, institucionales y demográficas. Y en ese sentido es como se da un marco de referencia del territorio social, económico, ambiental y de sus interrelaciones. Un territorio es una ciudad, es un país con sus contenidos y sus interrelaciones.
Gestión de la sostenibilidad
Para la evaluación de la sostenibilidad del sistema territorial se debe involucrar el monitoreo del comportamiento, producto de la interacción, de todos los actores sociales, económicos, ambientales y gubernamentales. Esta evaluación de la sostenibilidad de los territorios ha tenido en la ONU (Organización de la Naciones Unidas) su principal impulsor, tanto a nivel de las naciones (Acuerdo de Paris, 2015), como a nivel de las ciudades, donde esta organización ha impulsado, desde 1990 la implantación de programas de sostenibilidad. Sougareva y Holec (2000) marcan los años 1990, 1993, 1996 y 2000 como los más importantes en que la ONU ha impulsado la adopción de la evaluación de la sostenibilidad a nivel mundial, siendo las ciudades del continente europeo las más adelantadas en ese sentido, como sigue:
A nivel Latino Americano no se tiene un programa de Ciudades Sustentables similar al europeo, sin embargo, el BID, siendo una instancia económico-financiera, está impulsando e incentivando económicamente, desde el 2010 el programa: Iniciativa Ciudades Emergentes Sustentables, ICES, que en su segunda edición (ICES-BID, 2014) dice en su introducción lo siguiente:
La Iniciativa Ciudades Emergentes y Sostenibles (ICES) es una propuesta institucional del Banco Interamericano de Desarrollo (BID) que busca apoyar, con una visión multisectorial, a las ciudades emergentes de ALC en sus esfuerzos por mejorar la calidad de vida de sus ciudadanos. El objetivo inmediato de esta propuesta es contribuir a la sostenibilidad, en tres dimensiones: la ambiental, la urbana, y la fiscal y de gobernabilidad, en las ciudades de la región.
Ahora bien, estas tres dimensiones de la ICES están conformadas de la siguiente manera: la dimensión ambiental incluye temas como: la calidad del aire y el agua, la mitigación de las emisiones de los gases de efecto invernadero, la adaptación al cambio climático, la reducción de la vulnerabilidad a los desastres naturales y la cobertura de los servicios públicos. La dimensión del desarrollo urbano considera los aspectos: físicos, económicos y sociales relativos al desarrollo urbano. Por su parte, la dimensión fiscal y de gobernabilidad aborda las características de la buena gobernabilidad, entre ellas: transparencia, participación pública y gestión orientada a la obtención de resultados, así como también las practicas fiscales de las ciudades, como la recuperación de los costos de pago, la administración de la deuda y la inversión pública. Estas tres dimensiones se subdividen en 23 temas, a su vez éstas en 59 subtemas, y estos derivan en los 120 indicadores, los cuales se especifican en la sección metodológica de este trabajo.
Dado que la ICES no contempla una dimensión para ciudades con vocación turística, como es el caso de Cancún. Se consideró necesario e importante incluir una cuarta dimensión en ese sentido. Para ello se evaluaron varias metodologías de diversos autores, básicamente europeos; se optó por el Modelo de Evaluación de la Sustentabilidad Turística de Ludger Brenner, L. (1999). Se seleccionó su modelo porque que de éste ya existe una evidencia empírica. El autor lo aplicó en la ciudad de Ixtapa-Zihuatanejo, estado de Guerrero, México; “ciudad que en muchos sentidos es similar a Cancún; está en la República Mexicana; es un destino turístico Integralmente planeado”5 (Dávila, 2009:1), al igual que Cancún, y que nace en las mismas fechas que ésta.
Este modelo está basado en 32 indicadores, distribuidos en tres ejes de análisis: el ecológico, el económico y el social. Así mismo, este modelo utiliza indicadores con valores de referencia, igual método que utiliza la ICES. Así en nuestro trabajo la evaluación se hace en 4 dimensiones: la ambiental, la urbana, la fiscal y de gobernabilidad, y la turística, que además resulta necesario para el uso del BSC.
Desarrollo sostenible y calidad de vida
Jeffrey Sachs (2015) sostiene que el desarrollo sostenible busca la construcción de un mundo donde el progreso económico esté extendido y la pobreza extrema eliminada; donde la confianza social esté sostenida por políticas públicas que busquen el refuerzo de las comunidades y que el medio ambiente esté protegido del mismo humano.
Para atender a estas problemáticas es necesario tener un enfoque holístico, es decir, se debe trabajar con todas las dimensiones a la vez, incluyendo un factor importante para su aplicación: la gobernanza, tal como señala la Asamblea General de las Naciones Unidas llevada a cabo en la Cumbre Río+20:
Reafirmamos también que es necesario lograr el desarrollo sostenible promoviendo un crecimiento sostenido, inclusivo y equitativo, creando mayores oportunidades para todos, reduciendo las desigualdades, mejorando los niveles de vida básicos, fomentando el desarrollo social equitativo y la inclusión, y promoviendo la ordenación integrada y sostenible de los recursos naturales y los ecosistemas, que contribuye, entre otras cosas, al desarrollo económico, social y humano y facilita al mismo tiempo la conservación, la regeneración, el restablecimiento y la resiliencia de los ecosistemas frente a los problemas nuevos y en ciernes (Asamblea General de las Naciones Unidas, 2012, pág. 1).
A final de cuentas, hablar de una ciudad desarrollada implicaría no nada más que sea económi- camente próspera, sino también socialmente inclusiva, ambientalmente sostenible y bien gobernada (Sachs, 2015).
Entonces, si partimos de la idea de que el concepto de desarrollo es un concepto multidimensional y que siempre ha estado ligado con el concepto de bienestar (Ordoñez Tovar, 2014), tendríamos que cuestionarnos a qué le llamamos bienestar-calidad de vida.
Para efectos de este trabajo se parte de una visión de sostenibilidad que pretende resolver problemáticas humanas y que finalmente se vuelve un camino para generar bienestar y elevar el nivel de calidad de vida de quienes componen a una comunidad. Lo difícil ha sido integrar una sola definición de calidad de vida y bienestar debido a que éstas se ven influidas por factores culturales, históricos y personales.
Los primeros acercamientos al estudio de la calidad de vida vinieron de la psicología y de la sociología, lo que abrió paso a dos maneras de abordarlo distintas. Por un lado, se encuentra la percepción subjetiva de la calidad de vida, también llamado bienestar subjetivo; y por el otro, una serie de indicadores cuantitativos de carácter económico y social que sirvieran para describir la calidad de vida de los grupos e individuos.
Dado el carácter descriptivo de los indicadores cuantitativos y su posibilidad de comparación en el tiempo y entre grupos, se desarrolló más esta línea con un enfoque economicista centrado en el ingreso. Partía de la idea que el mayor ingreso generaría, de manera directa, una mejor calidad de vida.
Sin embargo, los mismos datos comenzaron a señalar que la correlación no se daba necesariamente de esa manera. Entonces comenzaron a integrarse otros datos como el nivel educativo o acceso a servicios de salud, para comprender mejor las realidades, al igual que escalas de apreciación subjetiva que midieran la satisfacción de las personas (Ochoa León, 2008).
La publicación del Reporte Stiglitz (2013) propuso una serie de categorías que se deberían tomar en cuenta para medir el bienestar de la población, la cual requeriría de una definición multidimensional:

A nivel internacional se han desarrollado varios índices para medir calidad de vida, cuyas teorías de fondo son muy diversas entre sí. Algunos de los índices creados son:

Las más utilizadas hoy a nivel internacional son el Índice de Desarrollo Humano (IDH) del Programa de las Naciones Unidas para el Desarrollo (PNUD) y la medición del Bienestar de la Organización para la Cooperación y Desarrollo Económicos (OCDE).
El Índice de Desarrollo Humano del PNUD presenta una alternativa de medición basada en indicadores de ingreso, esperanza de vida y educación.
La OCDE (2015) presentó una propuesta de medición de bienestar multidimensional que cubre distintos aspectos de la vida, los cuales van del compromiso cívico a la vivienda, del ingreso familiar al balance vida-trabajo, y de las competencias y habilidades a la salud.
En el caso de México, la mayor parte de las aproximaciones han sido de corte cuantitativo con indicadores objetivos que buscan describir las condiciones de vida de la población:
Índice de marginación de Consejo Nacional de Población (CONAPO), el cual señala que la marginación “se expresa, por un lado, en la dificultad para propagar el progreso técnico en el conjunto de la estructura productiva y en las regiones del país y por el otro, en la exclusión de grupos sociales del proceso de desarrollo y disfrute de sus beneficios” (INEGI, Índices de marginación 2000, 2001). Evalúa cuatro dimensiones: vivienda, ingresos por trabajo, educación y distribución de la población, incluidas en nueve indicadores.
Índice de Masas Carenciales en la Ley de Coordinación Fiscal: identifica a los hogares que no satisfacen sus necesidades básicas en ingreso, educación, espacio habitacional, drenaje y combustible utilizado (Ochoa León, 2008).
Índice de Pobreza de la Secretaría de Desarrollo Social: brinda información sobre las características socioeconómicas de los miembros de las familias, las características de sus viviendas y los bienes que poseen para identificar a los hogares que fueran susceptibles de recibir los apoyos denominados Transferencias Monetarias, correspondientes a los programas del Programa de Educación, Salud y Alimentación (PROGRESA), ahora PROSPERA (Ochoa León, 2008).
Índice de Rezago Social del Consejo Nacional de Evaluación de la Política de Desarrollo Social (CONEVAL): se basa en los derechos sociales incluidos en la Ley General de Desarrollo Social (LGDS), por lo cual incluye indicadores de activos en el hogar, educativos, de acceso a servicios de salud y a la seguridad social, calidad y espacios en la vivienda y servicios básicos en la vivienda (Ochoa León, 2008).
Por otro lado, e influidos por la OCDE, México mide también el Bienestar a través del Índice para una Vida Mejor (INEGI, Indicadores de Bienestar por entidad federativa, 2017b). Éste presenta 35 indicadores agrupados en grandes categorías como: vivienda, ingresos, empleo, comunidad, educación, medio ambiente, compromiso cívico, salud, satisfacción, seguridad y balance entre la vida y el trabajo.
Para tomar en cuenta los indicadores subjetivos, el INEGI (2017a) ha desarrollado una medición subjetiva del bienestar a partir del diseño de los módulos BIARE (Bienestar Autoreportado), que acompañan a encuestas en hogares del Instituto, con la intención de tener una comprensión más integral de las personas y de la sociedad, así como del impacto de la política pública en la manera como experimentan sus vidas.
Para efectos de esta propuesta se tomarán en cuenta los siguientes indicadores como elementos de medición de calidad de vida. A continuación se integra una tabla comparativa entre las propuestas del BID (2014), Brenner (1999) y la OCDE (2015).


Queda claro que la calidad de vida se relaciona con elementos diversos y complejos, tales como los contemplados por el desarrollo sostenible. En este estudio se concentran los datos objetivos que describen las condiciones de vida, agrupados, principalmente en la dimensión de la Sostenibilidad Urbana, pero que son influidos por elementos contemplados en las dimensiones turística, ambiental y fiscal.
Para finalizar este apartado se podría concluir que, por un lado, entre los principales problemas para la medición de la calidad de vida se encuentran las diversas aportaciones de tipo teórico y metodológico, ya que la calidad de vida es un concepto multidimensional que busca evaluar lo que se considera una buena vida y, por lo tanto, debe tomar en cuenta las condiciones objetivas de vida (medidas en este estudio), así como el bienestar subjetivo, como elementos determinantes de la calidad de vida, especialmente en un contexto de desarrollo sostenible.
Metodología
El objetivo de este proyecto, en su fase uno, es proponer una metodología para la medición de la sostenibilidad y la calidad de vida en la ciudad de Cancún, que integre en el BSC los 152 indicadores, divididos en las cuatro dimensiones de la Guía Metodológica ICES y las del Modelo de Evaluación Turística de Brenner; utilizando para ello la estructura estratégica, de evaluación y de seguimiento que ofrece el Balance Scorecard.
A lo largo de esta sección se detalla el BSC en su versión original, como fue para fines eminentemente empresariales y que, dado su potencial estratégico y operativo evolucionó hasta ser utilizado ahora tanto en organizaciones no lucrativas, como en entidades gubernamentales. En nuestro proyecto proponemos los cambios necesarios a esta herramienta para hacer posible su uso para la medición de la sostenibilidad y calidad de vida en Cancún. Como se verá más adelante, las cuatro perspectivas del BSC que proponemos, en sustitución de las cuatro originales, son: la del ciudadano; la financiera o fiscal y gobernanza; la de procesos impulsada por todas las actividades turísticas que generan valor en la ciudad de Cancún; y la de aprendizaje y crecimiento, relativa al consumo de los recursos naturales de la ciudad.
Estas cuatro dimensiones están mutuamente interrelacionadas, siendo esa una de las virtudes del BSC, sin embargo, tres de ellas: la financiera, la de procesos y la de aprendizaje y crecimiento; se diferencian de la del ciudadano, ya que éste es el receptor y por lo tanto el evaluador de las tres primeras. Las tres primeras son, básicamente resultado de las políticas públicas y de su aplicación; así como de las políticas empresariales, en este caso de las empresas turísticas que convergen en Cancún, y de su impacto en su población.
En este contexto, la información, insumo para lograr integrar los 152 indicadores, en que se integran en las cuatro dimensiones mencionadas, salvo la del ciudadano por su naturaleza, es información pública oficial y por lo tanto está disponible en portales y publicaciones de entidades federales, estatales y municipales como: INEGI, CONAPO, Secretaría de Economía, Gobierno del Estado de Quinta Roo, CONAGUA, el Municipio de Benito Juárez (Cancún) y otras. Estos organismos constituyen para esta metodología, fuentes de información secundaria.
En lo referente a la obtención de la información de la perspectiva del ciudadano, es decir, el conocimiento de la incidencia y de la evaluación de éste de los 9 temas que conforman la sostenibilidad y la calidad de vida de la población en Cancún, a saber: Vivienda, Ingreso, Empleo, Educación, Medio ambiente, Compromiso cívico, Salud, Satisfacción, Seguridad, Balance vida-trabajo, Transporte, Conectividad y Comunidad. Se diseñó una investigación exploratoria transversal, con una muestra no representativa de 447 habitantes, pero que sí incluyera a la mayoría de las regiones y supermanzanas que integran la infraestructura urbana de la ciudad.
Para ello, se diseñó un cuestionario con 27 preguntas, de las cuales 24 son cerradas y 3 abiertas. Estas preguntas se ubicaron en 6 secciones: servicios públicos; hábitos familiares; turismo; servicios en el hogar; ingresos; movilidad. El cuestionario incluye datos de clasificación relativos a: tiempo de residencia en Cancún, grado de estudios, edad, estado civil, edad de los hijos, ocupación y quienes habitan la vivienda. De hecho, esta investigación se realizó desde finales de noviembre de 2017, en las diferentes regiones (barrios, colonias) de la ciudad.
El Balance Scorecard como instrumento metodológico
El Balance Scorecard (BSC) es un Tablero de Mando Integral de gestión que surge en 1992, producto de la autoría de Robert Kaplan y David Norton profesores de la Universidad de Harvard. En ese año estos autores presentan el BSC como un conjunto de indicadores que proporcionan a la alta dirección una visión comprensiva del negocio. Siendo una herramienta de gestión que traduce la estrategia de la empresa en un conjunto coherente de indicadores (Kaplan y Norton, 1992, en Michela, V., 2007). Ambas herramientas, la francesa y la norteamericana convergen en la cultura del desempeño en la empresa y por tanto tienen una utilidad similar, divergiendo solamente en el contexto cultural (Le Gall, G., 2004).
El BSC es entonces una herramienta, cuyo propósito es conducir a la empresa hacia sus objetivos estratégicos, a través del control del desempeño de cuatro perspectivas importantes para la empresa: la financiera; las del cliente; la de los procesos internos y por último la del aprendizaje organizacional y del crecimiento de la empresa (Kaplan y Norton, 1996a). Estas perspectivas no están aisladas, sino que tienen una relación de dependencia y de causalidad. Dichos autores lo expresan en el siguiente esquema.
Como se observa, el BSC pone a la cabeza de su análisis la dimensión financiera, ya que es el principal indicador del desempeño de una empresa. Le Gall, G. (2004) considera que esto es porque en los Estados Unidos existe una gran cultura de la información financiera, debido en gran parte al peso que los accionistas tienen en la vida de las empresas, pues estos raramente son los fundadores de la empresa, son sólo inversionistas. La información del comportamiento de las acciones de la empresa en la bolsa de valores y en los fondos de pensiones es importante y requiere una divulgación informativa periódica muy activa.
Para Kaplan y Norton (1996a, en Bourguignon A., Malleret, V. & Norreklit, H., 2001:6) estas cuatro perspectivas son analizadas, procesadas y dirigidas en función a dos públicos específicos: los accionistas y los clientes. La perspectiva financiera se traduce en cómo la compañía desea ser vista por sus accionistas. La perspectiva de los clientes se traduce en cómo la compañía desea ser vista por sus clientes. La perspectiva de procesos internos del negocio describe los procesos de negocio en el que la empresa tiene que ser especialmente hábil para satisfacer a sus accionistas y a sus clientes.
Así mismo, Kaplan y Norton (1996a en Bourguignon et al, 2001:6) asumen la siguiente cadena de causalidades:
El desempeño en aprendizaje organizacional y crecimiento (determina) — > El desempeño en procesos internos (y éste determina) — > El desempeño desde la perspectiva de los clientes (que determina) — > El desempeño financiero.
En la base de las cuatro perspectivas está el desempeño de la empresa en el aprendizaje organizacional, la innovación y el crecimiento para lograr los cambios y mejoras para alcanzar la misión planeada. Que repercute en impulsar un mejor desempeño de los procesos internos del negocio.
Para Le Gall, G. (2004), esta relación entre las cuatro perspectivas, es una relación no sólo de causalidad, sino también de equilibrio y de balance entre el corto y largo plazo, entre lo operativo y lo estratégico; entre lo interno y lo externo a la empresa (esquema 2).
Para que este encadenamiento se dé, es necesaria la identificación, en cada uno de los niveles y áreas, de los indicadores principales del o de los procesos que la empresa va a controlar y que le darán contenido al tablero de mando en sí mismo; identificando así, desde la base, los cambios y mejoras que la empresa necesita realizar para hacer de su visión estratégica una realidad verdadera (Kaplan y Norton, 1996, en Bourguignon et al., 2001).
El BSC en organizaciones no lucrativas
Robert Kaplan y David Norton, autores del Balance Scorecard o Tablero de Mando Integral (TMI), diseñaron este método pensando exclusivamente para ser utilizado en las organizaciones lucrativas, es decir, en las empresas. Sin embargo, ahora esta herramienta ha generalizado su utilización no sólo entre las grandes empresas internacionales, sino también entre entidades públicas, como gobiernos nacionales y municipales, y entre organizaciones no lucrativas de la sociedad civil como fundaciones, organizaciones filantrópicas, etc.
Para Kaplan, R. (2001:360), el BSC aplicado a las organizaciones no lucrativas y en entidades públicas, es el resultado de saber que en estas organizaciones el control de gestión no se manifiesta de la misma forma que en las organizaciones lucrativas. Los directivos de las organizaciones sin ánimo de lucro y entidades públicas deben diseñar sistemas de Control de Gestión que garanticen la efectiva y eficiente utilización de los recursos.
Una organización sin ánimo de lucro es aquella cuyo objetivo es distinto a la obtención de beneficios de sus propietarios. En entidades de este tipo, las decisiones tomadas por los directivos se encaminan a facilitar los mejores servicios posibles con los recursos disponibles. El éxito de este tipo de organizaciones se mide, por la cantidad de servicios que provee y por la calidad de los mismos, expresado por la contribución que se da al bienestar público. Siendo el control del uso del presupuesto anual una buena evaluación de acuerdo con los objetivos del programa, ya que en el curso del proceso presupuestario se efectúa una cuidadosa estimación de los costos por programa y de la responsabilidades para la ejecución de éstos, que se asignan a los centros de responsabilidad individual.
Así mismo, Kaplan y Norton (2000, 2001, en Urrea et al., 2004) consideran que el problema principal de los enfoques centrados sólo en mediciones financieras radica en que, éstas no toman en cuenta que los objetivos de las organizaciones no lucrativas, son sociales. Y el desempeño que se debe medir es qué tan eficazmente satisfacen las necesidades del sector social beneficiario al que van dirigidos. Aunque no se debe dejar de lado que los indicadores financieros y de control tienen un papel facilitador o de restricción para estas empresas.
Para Kaplan (2010), y Kaplan y Norton (2001, en Correa y Liddle, 2009), el BSC, para ser utilizado en organizaciones o en proyectos no lucrativos, se requieren algunos ajustes a su metodología, pero también unos ajustes al modus operandi de las organizaciones sin fines de lucro. Porque sus objetivos no están relacionados con el rendimiento financiero. Ellos proponen, entonces, colocar al cliente en la parte superior del mapa estratégico en vez de la dimensión financiera. Un problema, desde luego, a resolver es que estas entidades identifiquen quién es el cliente: los donantes de fondos o los destinatarios de la causa social. Para resolver esto proponen poner a ambos actores en la parte superior del modelo.
El BSC aplicado al proyecto: Cancún ciudad sostenible, una propuesta para evaluar su calidad de vida en bases a indicadores
Para aplicar el BSC a nuestro proyecto, al que denominamos Modelo Territorial. Se propone hacer cambios en la instrumentación original de que propone Kaplan y Norton (1992) originalmente, en relación a las cuatro perspectivas, componentes estructurales básicos y tradicionales del BSC, que conllevan una serie de relaciones de causalidad en las que se expresan el conjunto de objetivos estratégicos, acciones y logros, medidos en indicadores de desempeño. En nuestro caso estas perspectivas de causalidad las modificamos como se aprecia en seguida.

Se propone que la perspectiva del ciudadano y del turista encabece la posición más importante en la relación de causalidad de perspectivas, siguiéndoles la financiera, la de procesos operativos y la de aprendizaje. Así, para aplicar el BSC en la evaluación de una ciudad emergente, como Cancún, según el programa ICES-BID, se hacen las siguientes consideraciones o modificaciones al modelo como sugieren sus autores Kaplan y Norton (2001, en Correa y Liddle, 2009:357) para su aplicación en un proyecto no lucrativo como éste, y donde los indicadores no serán financieros, sino los de ICES y Brenner.
a. Fase 1.- Concepto Estratégico:
Una ciudad se puede ver como una empresa dado que tiene diversos actores entre los que se encuentran los ciudadanos, las empresas mismas, el gobierno y sus instituciones y en el caso de Cancún, por ser una ciudad turística, sus visitantes, a los que tiene que satisfacer, dado que son el motor económico del destino.
Como las empresas, la ciudad tiene recursos finitos que necesita utilizar eficientemente para lograr sus objetivos así mismo, tiene que hacer una ciudad para satisfacer las necesidades de sus clientes: los ciudadanos, y en el caso de Cancún también los turistas.
Cancún mide su éxito en la cantidad de turistas que recibe y en los trabajos que genera. Siempre que se analiza el éxito o fracaso de la ciudad se piensa en razón a indicadores cuantitativos relacionado directamente con el turismo no con el bienestar de la comunidad que habita en el lugar.
De tal forma que la Misión u Objetivo General es “ser una ciudad ideal para vivir y visitar reconocida por su calidad de vida”. Para que se cumpla deben de tener una visión particular cada uno de los actores participantes.

Cancún es una ciudad relativamente joven que nació hace 46 años. Entre sus valores se distingue por ser una ciudad resiliente que ha sido capaz de levantarse tras fuertes tragedias como fueron el Huracán Gilberto, Huracán Wilma y la influenza H1N1. Es también una ciudad Cosmopolita, que a pesar de ser una característica positiva, le ha dificultado la creación de una identidad propia.
Lo anterior es parte de los desafíos que la ciudad tiene, ya que el acelerado crecimiento que se ha generado ha provocado un crecimiento desordenado y no por la ausencia de planificación, ya que fue un destino concebido y planificado por técnicos mexicanos. El destino TURÍSTICO, Cancún, que nace en 1974, elabora su primer plan de desarrollo hasta los ochentas y de ahí ha sido revisado cada 10 años aproximadamente. La dificultad de estas revisiones es que siempre han sido contempladas con una constante modificación, como es el aumento territorial y el incremento de niveles y densidades sin control, lo cual ha generado desequilibrios socioeconómicos, territoriales y ambientales.
b. Fase 2: Objetivos y medidas estratégicas:
Una vez determinados los actores y su concepto estratégico de Cancún, con su misión, visión y valores se pasó a buscar cuáles serían las perspectivas estratégicas de acuerdo al modelo planteado por Norton y Kaplan y cómo éstas se ajustaban a las dimensiones que se tenían en los indicadores de ciudades emergentes sostenibles que el Banco Interamericano (BID) maneja, y que eran los indicadores principales con los que se trabajaría. De tal forma se realizó la siguiente tabla donde se sintetiza la reinterpretación del modelo de Norton y Kaplan.

c. Las perspectivas estratégicas del BSC:
En el modelo de Kaplan y Norton todos los actores se encuentran interrelacionados al momento de las estrategias, en el modelo territorial propuesto aquí para Cancún ciudad emergente, también están conectadas estas perspectivas, como se aprecia en el siguiente esquema.

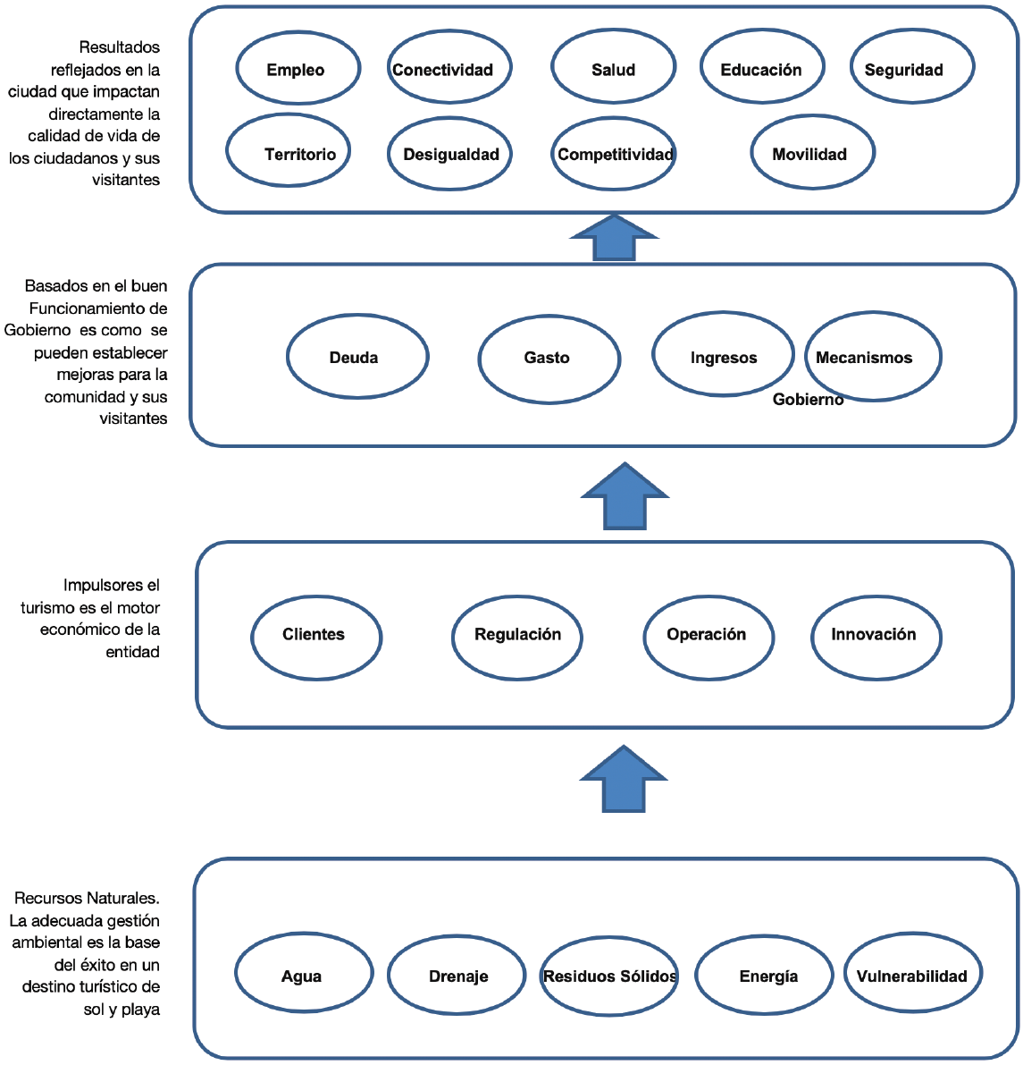
Perspectiva Estratégica
En este instrumento de control, de carácter territorial, lo que va a la cabeza es lo urbano que es donde se observan los logros que conllevan al mejoramiento de la ciudad para uso y disfrute de quienes la habitan y visitan, es decir, los ciudadanos y los turistas, que son los clientes, se convierten en el factor dominante. Es a partir de ellos que se establece la misión y visión, así como los objetivos para alcanzar dicha visión.

Una empresa busca satisfacer a sus clientes para finalmente obtener su objetivo de maximizar su utilidad, el éxito con los clientes que será la que muestre el adecuado funcionamiento del dinero para así tener éxito financieramente.
Pero en una ciudad o territorio el cliente viene a tomar el lugar del ciudadano y en el caso de un destino turístico, hay que incluir al turista quien también hace uso de los servicios que proporciona la ciudad. De tal forma que lo que aquí se evalúa como resultado final es el control del crecimiento y la mejora del hábitat humano.
Entre lo que se busca medir en este apartado se encuentra el buen funcionamiento del transporte urbano sostenible; el crecimiento económico local competitivo y sostenible y la provisión de servicios sociales de alto nivel y la cohesión social, dado que lo que se busca como objetivo último no es la maximización de ganancias sino el ser una ciudad ideal para vivir y visitar que sea reconocida por su calidad de vida, siendo está dimensión el fin último del modelo.

Siendo el objetivo último ser reconocida como una ciudad ideal para vivir y visitar, la perspectiva de gobernanza Fiscal y Financiera tiene como objetivo responder a las necesidades de los clientes que son los ciudadanos y turistas, ya que es donde se manejan los recursos financieros y es donde se evalúan los mecanismos adecuados de gobierno, la gestión de los ingresos, la gestión del gasto y el endeudamiento y obligaciones fiscales.

El modelo original realiza el análisis de los procesos al interior de la empresa para conocer la eficiencia de los mismos. En este apartado lo que se mide son los procesos de administración operacional, las ventas, la innovación en el producto y la regulación.
En el modelo territorial se decidió que dicho segmento debe de ser el turismo dado que éste es el impulsor económico del destino y la casi razón de ser de la ciudad, ya que cerca de un 70% de los habitantes trabajan en un sector relacionado directa o indirectamente con el sector turístico (Mc Coy, 2015). Las variables que en este apartado se evalúan son indicadores turísticos como son el nivel de satisfacción de los turistas, la proporción de turistas en lugares de interés, los turistas repetitivos, el nivel de satisfacción de la población local, la infraestructura, la llegada de turistas, el ingreso generado por el turismo, ocupación hotelera, empleos relacionados con el turismo, empleos comerciales relacionados con el turismo.

Una de las dimensiones es la de crecimiento y desarrollo, cuyo objetivo se encamina a evaluar cómo sostener su habilidad de cambiar y mejorar al interior de la empresa para poder de tal forma posicionarse y mantenerse en el mercado enfocando su trabajo a la cultura organizacional, el liderazgo y el trabajo en equipo entre otros.
En el modelo territorial, en un destino turístico como el que se propone, el segmento ambiental equivale a esta perspectiva dado que en un destino de sol y playa el principal atractivo es la naturaleza y por lo mismo, es importante darle un puntual cuidado, al mismo tiempo que se crea conciencia sobre lo necesario que es mantener este recurso natural. Lo que en este apartado se evalúa es la gestión del medio ambiente y consumo de los recursos naturales. Los recursos naturales que se miden son el agua; el saneamiento y el drenaje; gestión de residuos sólidos y la energía. Dado que se está localizado en una zona propensa a los huracanes se decidió también medir la vulnerabilidad ante desastres naturales en el contexto del cambio climático.

Conclusiones
Las ciudades al estar compuestas por seres humanos son entes vivos que se desarrollan y transforman constantemente, de ahí la necesidad de generar Planes de Desarrollo Urbano, Programas de Ordenamiento Ecológico Territorial, entre otros instrumentos de control. Sin embargo, la eficiencia de esos planes y programas al igual que los programas económicos son transversales a varias entidades gubernamentales, así como a varios gobiernos con lo que es importante contar con nuevos instrumentos que, de manera integral, sean capaces de medir el desempeño de las áreas fundamentales que conforman una ciudad y así conocer específicamente dónde se encuentran las fortalezas y debilidades de las entidades para poder tomar medidas de acción temprana siempre priorizando el bienestar y calidad de vida de la población.
De ahí surge la propuesta de generar una plataforma de uso administrativo para ser aplicado al territorio de una ciudad como Cancún, primer centro turístico que se distinguió en un momento por alto nivel de planeación y que, con el paso del tiempo la ha perdido a causa de un crecimiento desmedido, sobrepasando a las autoridades.
La economía urbana es un área de esta disciplina que obliga a estudiar qué es lo que sucede en la entidad con los actores sociales y económicos, la herramienta propuesta en este artículo es una opción para conocer estos impactos y poder así, conocer de qué manera está dimensión ha sido afectada a causa del crecimiento de la aglomeración urbana.
El desarrollo de la propuesta metodológica implicó la formación de grupos de discusión para poder integrar las dimensiones del BID a las perspectivas del BSC, en especial para poder definir cuál sería la perspectiva base y cuál sería la misión y visión de una ciudad. También llevó a la crítica del instrumento mismo en relación a la planeación estratégica y a las relaciones existentes entre todas las perspectivas.
Con respecto a la aplicación hemos encontrado fortalezas y debilidades. Entre las primeras se encuentra el enorme valor de identificar relaciones entre las dimensiones, especialmente cuando se llegue a contar con datos históricos, lo que permitirá establecer correlaciones entre indicadores, y generar propuestas de cambios prácticos para la ciudad. También se considera valioso el hecho de que se pueda visualizar fácilmente a través del dashboard desarrollado a partir de la propuesta metodológica. Una fácil visualización de los indicadores y sus valores proporciona la comprensión de la realidad medida, así como la toma de decisiones para la acción.
Entre las dificultades que se han vislumbrado están la necesidad de obtener datos confiables. Es decir, aunque se trabajan con bases de datos oficiales, estos a veces difieren de acuerdo a su origen. Por ejemplo, INEGI y CONAPO no siempre coinciden con sus datos sobre población o sobre las condiciones de habitabilidad de las viviendas.
En el tema de la información también se encontraron limitantes sobre datos que solamente tienen las cadenas hoteleras, mismo que puede dificultar darle el correcto seguimiento a la dimensión turística del modelo.
A pesar de todo esto, se encuentra que la evaluación de la sostenibilidad y la calidad de vida es una oportunidad que aprovecha la disponibilidad de los indicadores propuestos por el BID, por Brenner y para utilizar una herramienta tan poderosa como el Tablero de Mando del BSC, que haría de Cancún la primera ciudad turística en difundir sus indicadores, pudiendo repercutir de manera positiva en su población.
Referencias
Acuerdo de París (2016). Conferencia de París sobre el Clima (COP21), celebrada en diciembre de 2015. [En línea]. Disponible en https://unfccc.int/sites/default/files/spanish_paris_agree- ment.pdf, [mayo de 2017].
Asamblea General de las Naciones Unidas (2012). «El futuro que queremos.» Río + 20 Conferencia de las Naciones Unidas sobre el Desarrollo Sostenible. Río de Janeiro: Naciones Unidas, 1-59.
Banco Interamericano de Desarrollo (BID) (2014). Iniciativa Ciudades Emergentes y Sostenibles: Guía metodológica. [En línea]. Disponible en IABD.org: www.iabd.org, [10 de enero de 2015].
Banco Interamericano de Desarrollo (BID) (2014). Guía Metodológica, Iniciativa de las Ciudades Emergentes y Sostenibles. Segunda Edición.
Blanco, J. (2009). Espacio y territorio: elementos teórico-conceptuales implicados en el análisis geográfico. En Fernández Caso, M.V. y Gurevich, R. (Coordinadoras). Geografía. Nuevos temas, nuevas preguntas. Un temario para su enseñanza. Buenos Aires: Ed. Biblos. Colección Claves para la Formación Docente.
Bourguignon, A., Malleret, V. & Norreklit, H. (2001). Balanced Scorecard versus French tableau de bord: beyond dispute, a cultural and ideological perspective, [online] available at: http://www.hec.edu/var/fre/storage/original/application/b238ea034d08e3b258e080d334376553. pdf, [15 june 2017].
Bozzano, H. (2009). Territorios: El Método Territorii. Una mirada territorial a proyectos e investigaciones no siempre territoriales. En 8th International Conference of Territorial Intelligence. ENTI.No- vember, 4th - 7th 2009, Nov 2009, Salerno, Italia. 10 p., 2009, INTI-International Network of Territorial Intelligence. <halshs-00533337>.
Brenner, L. (1999). Modelo para la evaluación de la sostenibilidad del turismo en México con base en el ejemplo de Ixtapa-Zihuatanejo. Investigaciones geográficas, Boletín 39 (1999).
Brunet, R., R. Ferras y H. Thery (1993). Les Mots de la Geographie, dictionnaire critique, Paris, Reclus-La Documentation Francaise.
Consejo Nacional de Población (CONAPO) (2017). Datos de Proyecciones. [En línea]. Disponible en http://www.conapo.gob.mx/es/CONAPO/Proyecciones_Datos, [3 de diciembre de 2017].
Cuadra, D., Lucca, A., Taborda, M., Romero, L. (2015). Región y territorio: Aspectos conceptuales en torno a la organización del espacio y el rol de la ciencia geográfica. Revista Geográfica Digital, 12(24).
Cuadra, D. (2014). Los enfoques de la geografía en su evolución como ciencia. Revista Geográfica Digital, 11(21).
Cupul y Salazar (2009). Plan Integral de Actualización Municipal para Prevenir la Inseguridad. Municipio Benito Juárez, Quintana Roo: Observatorio Urbano, Universidad del Caribe.
Dávila, A. (2009). Centros Integralmente Planeados (CIPS) en México, Las piezas del proyecto turístico de FONATUR. [En línea] Disponible en https://upcommons.upc.edu/bitstream/ handle/2099/.../075_BCN_Davila_Arturo.pdf, [noviembre de 2017].
Fernandes, B. (2009). Territorio, teoría y política. [En línea]. Disponible en https://problemasrurales. files.wordpress.com/.../territorio-teoria-y-politica-bernardo.p...Bernardo Mançano Fernandes . UNESP. 1 bernardo@pesquisador.cnpq.br, [octubre de 2017].
H. Ayuntamiento de Cancún, 2012. Taller de la etapa de pronóstico, Modificación del programa de ordenamiento ecológico local del municipio Benito Juárez, Quintana Roo. [En línea]. Disponible en cancun.gob.mx/ecologia/files/2012/08/Presentaciontallerpronostico090812. pdf, [20 de junio de 2017].
Instituto Nacional de Estadística y Geografía (INEGI) (2017a) Bienestar subjetivo. [En línea]. Disponible en http://www.inegi.org.mx/inegi/contenidos/investigacion/Experimentales/ Bienestar/, [23 de febrero de 2017].
Instituto Nacional de Estadística y Geografía (INEGI) (2017b). Indicadores de Bienestar por entidad federativa. [En línea]. Disponible en http://www.beta.inegi.org.mx/app/bienestar/, [23 de febrero de 2017].
Instituto Nacional de Estadística y Geografía (INEGI) (2001) Índices de marginación 2000. México: CONAPO.
Kaplan, R.S., Norton, D.P. (1996a). The Balanced Scorecard. Boston (Ma.): Harvard Business Press. (French translation (1998). Le tableau de bord prospectif. Paris: Editions d’Organisation).
Kaplan, R. y Norton (1996b). Linking the Balance Scorecard with the strategy, en California Management Review.
Kaplan, R. y Norton (2000). Using the Balance Scoredcard as a Strategic Management System” en Harvard Business Review.
Kaplan, R. (2001). Strategic Performance Measurement and Management in Nonprofit Organizations, en Nonprofit Management & Leadership
Kaplan (2010). Conceptual Foudations of the Balance Scorecard, en Working Paper 10-074, Harvard Business School, Harvard University.
Kasai, Y. (1975). Von Richthofen and Modern Geography Urban of the Geographic Sciences 1975-06, en The science reports of the Tohoku University 7th series, Geography. [Online]. Available at:http://hdl.handle.net/10097/44999, [3 june 2017].
Le Gall, G. (2004), Piloter l’entreprise: tableau de bord ou ‘balanced scorecard. Le Jaune et le Rouge, (591). www.lajauneetlarouge.com/.../piloter-lentreprise-tableau-de-bord-, [julio de 2017].
Mairie de Paris (2010). Documento: Un amenagement pour Paris, un outil pour le suivi et l’evaluation des operations d’amenagement. http://www.hqegbc.org/plugins/fckeditor/userfiles/file/ Ateliers10_Quartiers_VilledeParis_C_Dechastenet.pdf, [julio, 2017].
Michela, V. (2007). Balance Scorecard, Master Oficial en Dirección de Empresas y Sistemas de Producción, Universidad Internacional de Catalunya. [En línea]. Disponible en https://hexalog. files.wordpress.com/2010/11/article4.pdf, [5 de enero de 2017].
Mc Coy, C. (2015). Propuesta para recuperar la perspectiva de destino turístico sustentable con base en el análisis de su desempeño y evolución a través de la metodología de Capacidad de Carga Turística: Caso Cancun (Tesis Doctoral). Cancún: UPAEP.
OCDE (2015). How’s Life? 2015. OCDE.
Ochoa León, S. M. (2008). Apuntes para la conceptualización y la medición de la calidad de vida en México. Documento de Trabajo núm. 49. Centro de Estudios Sociales y de Opinión Pública.
Ordoñez Tovar, J. (2014). Teorías del desarrollo y el papel del estado desarrollo humano y bienestar, propuesta de un indicador complementario al Índice de desarrollo Humano en México. Política y gobierno, 21(2), 407-439.
Ortega V. (2000). “Los horizontes de la geografía. Teoría de la geografía” Ariel, España. Capítulo 23 UAM en CAPÍTULO 23 ASCENSO Y CAÍDA DE LA GEOGRAFÍA REGIONAL...[En línea]. Disponible en sgpwe.izt.uam.mx/files/users/uami/agch/01-_Ortega-_2000.pdf, [8 de junio de 2017].
Sachs, J. (2015). La era del desarrollo sostenible. España: Deusto.
Secretaría de Turismo (SEDETUR) (2016). Indicadores turísticos de enero-diciembre. [En línea]. Disponible en http://sedetur.qroo.gob.mx/index.php/estadisticas/indicadores-turisticos, [11 de enero de 20116].
Sougareva N. y Holec, N. (2000). L’histoire des villes durables européennes, Emergence de villes durables dans la décennie des annés 90. http://base.d-p-h.info/fr/fiches/dph/ fiche-dph-8293.html, [julio de 2017].
Stiglitz, J. (2013). El informe Stiglitz. La reforma del sistema económico en el marco de la crisis global. España: RBA.
Urrea, J., Jiménez, A. A. y Escobar, N. (2004). Aplicación del Cuadro de Mando Integral en proyectos de empresas sociales. Revista Universidad EAFIT, 40 (133), 22-34.
Notas