CAPACIDADE ABSORTIVA EM CLUSTERS DE BAIXA INTENSIDADE TECNOLÓGICA
CAPACIDADE ABSORTIVA EM CLUSTERS DE BAIXA INTENSIDADE TECNOLÓGICA
Revista de Administração FACES Journal, vol. 16, núm. 1, pp. 123-141, 2017
Universidade FUMEC
Recepção: 01 Dezembro 2016
Aprovação: 01 Janeiro 2017
Resumo: O objetivo da pesquisa foi identificar e avaliar se a relação entre empresas de um cluster industrial de baixa tecnologia e suas características individuais influenciam a capacidade de absorção das empresas. Foram investigadas 80 empresas de portes variados, nas quais se avaliou a capacidade de absorção no cluster de calçados de Birigui/SP. Foi utilizado um survey com o objetivo de identificar se suas características e dos seus relacionamentos afetam a capacidade de absorção das empresas do cluster. Os resultados mostraram que as características das empresas e a forma como se relacionam intracluster afetam a capacidade de absorção das empresas do aglomerado. Como contribuições, apresenta uma melhor compreensão das características da empresa em relação à capacidade de absorção em clusters de baixa intensidade tecnológica e dessa relação com o tipo de cluster. Possibilita ainda contribuição para governança de clusters e para articulação de políticas públicas.
Palavras-chave: Cluster industrial, Capacidade de absorção, Relacionamento interempresas, Redes, Capacidades organizacionais.
Abstract: This research aims to identify and evaluate the relationship between companies of an industrial low-tech cluster, and their individual characteristics influence the absorption. We used a survey with 80 companies, in order to identify if their characteristics and the relationships affects the absorptive capacity of the clustered companies. The development of this survey showed that business characteristics and intracluster relationships affect the absorptive capacity of companies in the cluster. The study provides a better understanding of the characteristics of the company in relation to the absorptive capacity in low-tech clusters. It also enables contribution to governance of clusters and coordination of public policies.
Keywords: Industrial cluster, Absorption capacity, Inter-relationship, Networks, Organizational capabilities.
Introdução
Os estudos sobre clusters brasileiros também têm merecido atenção crescente dos pesquisadores (MASCENA ET AL., 2013). Os pesquisadores brasileiros têm-se a publicar estudos em clusters relacionados a competitividade e cooperação, desenvolvimento local e responsabilidade social, inovação e tecnologia, identificação e caracterização de clusters e APLs (arranjos produtivos locais), desempenho e produção; redes de relacionamento; e governança. Internacionalmente, a pesquisa sobre clusters também é voltada para esses temas, mas incluindo transferência de conhecimento, intra e interempresas colocalizadas, com a intenção de abastecer a capacidade de inovação. Porém ainda não está clara ou plenamente definida a razão da existência dos clusters e em quais condições estes podem prover desempenho superior para as empresas que os constituem (ROBERTSON; LANGLOIS, 1995). Estudos mais recentes reconhecem que a existência do cluster vincula-se à promoção de vantagem competitiva para o conjunto de empresas ou para cada uma das empresas individualmente e que esse benefício virá pelo esforço de criação de conhecimento (TALLMAN; JENKINS; PINCH, 2004).
Uma lacuna usual da literatura é abordar a capacidade de transformar informação em produto, ou seja, a capacidade absortiva (COHEN; LEVINTHAL, 1990) em clusters de alta tecnologia. No Brasil, assim como em outros países emergentes (LI; VELIYATH; TAN, 2013), existe uma quantidade significativa e são importantes os clusters que dedicados a atividades de baixa intensidade tecnológica (TRISTÃO et al., 2013). Este trabalho discute o papel exercido pelos relacionamentos e características das empresas sobre a capacidade de absorção das empresas num cluster industrial de baixa intensidade tecnológica, tendo como objetivo identificar e avaliar se a relação entre empresas de um cluster e suas características individuais influenciam a sua capacidade de absorção.
O artigo está estruturado em cinco partes além desta introdução. A primeira parte conceitua os aspectos que influenciam na capacidade de absorção do cluster pelo modelo de pesquisa e as hipóteses do trabalho. A seguir é apresentada a metodologia de pesquisa. Na terceira parte são apresentados resultados obtidos, seguida das discussões e considerações finais.
Quadro conceitual e desenvolvimento de hipóteses
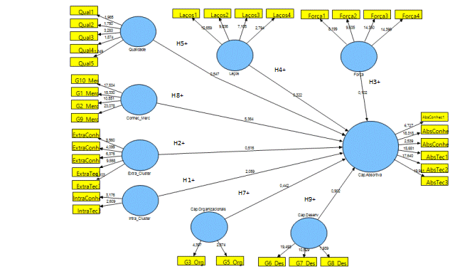
A Figura 1 apresenta o modelo conceitual que suporta este trabalho. Na parte esquerda do modelo proposto estão os aspectos que influenciariam a capacidade de absorção: as características das redes de relacionamento das empresas, que proporcionam o acesso à informação e ao conhecimento que fluem no interior do cluster e o conhecimento prévio da empresa, dependente das habilidades individuais e das capacidades da empresa.

Características da rede de relacionamentos
Lombardi e Randelli (2012) enfatizam a importância das inter-relações (face a face) e da proximidade geográfica, que aumentam a conexão entre as empresas e o transbordamento intenso de conhecimento entre elas. O papel dos técnicos também é motivo de destaque por promover o estabelecimento de vínculos de confiança entre empresas líderes e fornecedores, com o objetivo de criar uma rede de parceiros selecionados que irão promover a aprendizagem.
Os benefícios proporcionados pela concentração de empresas são viabilizados por meio de redes constituídas entre as empresas, que, na concepção de Li; Veliyath; Tan (2013, p. 3), “são arranjos informais que facilitam a criação e disseminação do conhecimento e recursos entre os membros da rede”. As redes são compostas por laços entre seus diversos membros (parceiros de negócios, amigos, agentes, mentores), proporcionando a troca de recursos por meio de relacionamentos (UZZI, 1997). A capacidade de aproveitar o que é proporcionado pela rede de colaboração depende da capacidade de absorção da empresa (GIULIANE; BELL, 2005; GIULIANE 2007, HERVAS-OLIVER; ALBORS-GARRIGOS, 2009).
Segundo Li, Veliyath e Tan (2013), os membros da rede estabelecem laços de confiança que facilitam a transferência de conhecimento, enquanto as redes, além de fornecerem recursos de conhecimento, são mecanismos eficazes de aprendizagem de novos conhecimentos. Os laços da rede estabelecidos entre empresas geram características estruturais relacionais únicas e diferenciadas, influenciando o nível de acesso à informação e a recursos, resultando em diferentes níveis de desempenho (COOKE; MORGAN, 1993; GIULIANE; BELL, 2005).
As características estruturais e relacionais da rede e o modo como a empresa se posiciona determinam a capacidade que ela terá de se beneficiar do que é proporcionado por suas conexões, bem como os efeitos sobre o seu desempenho. Características estruturais são conceituadas como dimensões estruturais, que são conexões globais mantidas pelas empresas para facilitar o acesso a informações, recursos e apoio, resultando na formação do capital social. Características relacionais são descritas como qualidade, intensidade e estabilidade dos laços mantidos, que irão influenciar a transferência do conhecimento entre as empresas do cluster (LI; VELIYATH; TAN, 2013).
Tsai (2001) afirma que, quanto mais central a posição ocupada pela empresa, maior a probabilidade de se beneficiar das oportunidades e estratégias oferecidas pela rede. A obtenção de insumos necessários ao abastecimento da sua capacidade inovadora e a possibilidade de contribuição com o fornecimento de informação externa para a geração de novas ideias são alguns dos desses benefícios. A relação que as empresas mantêm com outras é caracterizada pela força dos laços que são mantidos, o que determinará o nível de confiança, transferência de informações e resolução de problemas (UZZI,1997).
O tipo de conhecimento que uma empresa possui e está disposta a fornecer, bem como o tipo de conhecimento de que necessita, influenciam a formação da rede (LI; VELIYATH; TAN, 2013). Quanto maior a troca de informações com clientes e fornecedores, maior a eficiência da circulação do conhecimento na rede (GIULIANE; BELL, 2005). A capacidade de absorção determina o quanto a empresa será capaz de aproveitar o que é proporcionado pelas redes de colaboração (GIULIANE; BELL, 2005; GIULIANE, 2007).
A capacidade de absorção de um cluster depende da capacidade que as empresas possuem para estabelecer conexões de conhecimento com empresas intra e extracluster (GIULIANE, 2005) e é uma condição fundamental para que as empresas possam acessar fontes de conhecimento locais e distantes (COHEN; LEVINTHAL, 1990; GIULIANE; BELL, 2005).
Essas considerações sugerem que a posição que a empresa ocupa na estrutura da rede e o modo como se relaciona com as outras empresas do cluster dependem do que estão dispostas a oferecer, o que, por sua vez, depende da sua capacidade de absorção. Portanto, sua capacidade de absorção determinará o acesso às informações e recursos necessários.
Em face do exposto, propõe-se a seguinte hipótese:
Hipótese 1: A quantidade de relacionamentos das empresas dentro do cluster está positivamente relacionada com a capacidade de absorção da empresa.
A variação ao acesso às informações, à transferência do conhecimento e ao nível de exploração das vantagens oferecidas pelo conhecimento externo está relacionada com a capacidade de absorção das empresas (GIULIANE, 2007; COHEN; LEVINTHAL,1990). A definição de capacidade de absorção por Cohen; Levinthal (1990) implica a importância fundamental da capacidade interna das empresas em obter capacidade tecnológica e assim aumentar sua capacidade de assimilar e explorar o conhecimento externo em cluster. Na concepção de Nag; Gióia (2012), capacidade de absorção sugere uma propriedade mais dinâmica organizacional, inerente à avaliação e adaptação do conhecimento para criar novas ideias. O acesso ao conhecimento externo evita o efeito lock in (efeito introspectivo), que é prejudicial à capacidade de inovação e à adequação das empresas às novas exigências de mercado (GIULIANE; BELL, 2005).
Fabrízio (2009) sugere que a capacidade da empresa em gerar capacidade de absorção internamente exerce influência sobre a capacidade da empresa para fazer uso das conexões com fontes externas de conhecimento. Investimento em capacidade de absorção irá proporcionar o aproveitamento diferenciado da busca de conhecimento e de resultados de inovação. Existem tipos de clusters que são desiguais em relação a sua estrutura, conexões externas e internas, poder de coordenação, cooperação, transferência do conhecimento, inovação, entre outros aspectos. O acesso ao conhecimento e ao efeito gerado por ele são condicionados à capacidade de absorção das empresas, o que o torna uma fonte potencial de vantagem competitiva por causa do conhecimento externo que pode ser acessado (HERVAS-OLIVER et al., 2012). Essas considerações sugerem a segunda hipótese:
Hipótese 2: A quantidade dos relacionamentos da empresa externos ao cluster influencia positivamente a capacidade de absorção da empresa.
Considerando o ponto de vista sociológico, Gulati; Gargiulo (1999) concluem que organizações criam laços com organizações que possuem recursos e capacidades que possam ajudá-las a gerenciar ambientes de incerteza e satisfazer as necessidades de recursos.
Li, Veliyath e Tan (2013) ressaltam que a capacidade da empresa de se beneficiar de uma rede depende das suas características estruturais e relacionais. Reconhecem que a posse do tipo de conhecimento necessário influencia a formação da rede. Relações estreitas ou especiais são caracterizadas por maior confiança ou eficácia na transferência de informações e maior resolução de problemas comuns (UZZI, 1997). Laços fortes permitem que empresas tenham acesso ao conhecimento interno de outras empresas (LI; VELIYATH; TAN, 2013), mas, para se beneficiar desse conhecimento, a empresa necessita dispor de capacidade de absorção e adaptação de novos conhecimentos (JANE; ANAND, 2009). Fabrizio (2009) ressalta que o conhecimento externo não pode ser acessado e absorvido livre e igualitariamente por todas as empresas, por demandar esforço e investimento em capacidade de absorção.
Capaldo (2007) menciona que pesquisadores classificam os relacionamentos interpessoais e interorganizacionais como sendo fracos ou fortes e, oportunamente, defende três variáveis para expressar a força da relação interorganizacional: 1. Duração do relacionamento, 2. Frequência de colaboração, 3. Intensidade da colaboração. Quanto maior a intensidade das três variáveis, maior a força da relação, o que implica maiores compromissos e recursos. Confiança e conteúdos sociais aumentam as relações entre as organizações e a força relacional interorganizacional. Tendo em conta a necessidade da formação de uma rede relacional interorganizacional para a obtenção do conhecimento externo e a fundamental importância da capacidade de absorção para o aproveitamento desse conhecimento, sugere-se a terceira hipótese:
Hipótese 3: A força das ligações na rede de relacionamentos da empresa influencia positivamente a capacidade de absorção da empresa.
Li, Veliyath e Tan (2013) entendem que a estabilidade dos laços na rede refere-se ao relacionamento de longo prazo da empresa com seus parceiros da rede. A durabilidade dos relacionamentos impacta sobre os níveis de aprendizagem e comunicação entre as empresas: laços de relacionamentos mais estáveis entre fornecedores e clientes locais reforçam o capital relacional das empresas, promovendo a aprendizagem coletiva (CAMPELLO; FAGGIAN, 2005). Capital relacional é definido por Campello e Faggian (2005) como um conjunto de relações de poder, de mercado e de cooperação entre atores (instituições, empresas e pessoas), originadas pelo senso de comprometimento e de cooperação, que são atributos típicos de pessoas e instituições culturalmente semelhantes. Cooperação de longo prazo contribui para assemelhar as culturas organizacionais (WILS; HELMSING, 2001).
Os relacionamentos de longo prazo favorecem a cooperação e o compartilhamento de conhecimento entre os membros da rede, oportunizando a criação de valores, que incentivará a troca de conhecimentos valiosos entre os concorrentes. Relacionamento de longo prazo também induz as empresas a imitar e acompanhar os parceiros de rede com melhor desempenho, o que incentiva a adoção das melhores práticas desenvolvidas pelos membros dessa rede (LI; VELIYATH; TAN, 2013).
A estabilidade dos laços também facilita a compreensão e transmissão do conhecimento (LI; VELIYATH; TAN, 2013). Embora os relacionamentos de longo prazo (estabilidade), juntamente com o capital relacional, sejam tidos como insumos fundamentais para a troca de habilidades entre parceiros de rede, a capacidade de absorção é enfatizada por Giuliani e Bell (2005), Giuliane (2007), e Hervas-Oliver e Albors-Garrigos (2009) como condição primordial para que as empresas sejam capazes de aproveitar o que é proporcionado pelas redes de colaboração. Nesse contexto, propõe-se mais uma hipótese:
Hipótese 4: A estabilidade das ligações da rede de relacionamentos da empresa influencia positivamente a capacidade de absorção da empresa.
Características relacionais de redes são diferentes na intensidade, estabilidade ou qualidade dos laços e irão exercer influência na transferência do conhecimento entre as empresas do cluster. O capital relacional viabiliza, por meio de ligações diretas, a obtenção de informações de alta qualidade, transferência de conhecimento tácito e experiência. O estabelecimento de relações de confiança e durabilidade entre os membros da rede é essencial para a qualidade das relações na rede (LI; VELIYATH; TAN, 2013).
A estrutura das redes é mensurada de acordo com suas dimensões, como centralidade, tamanho e densidade (qualitativa e quantitativa). Empresas com maior número de conexões têm acesso a um conjunto mais diversificado de atividades, e as empresas mais experientes em colaborar têm mais laços, proporcionando uma posição mais central e gerando maior capacidade de localizar informações mais ricas (POWELL; KOPUT; SMITH-DOERR, 1996).
A posição de centralidade da empresa permite o acesso a novos conhecimentos, recursos estratégicos, formação de aliança com outras empresas e integração do conhecimento e da tecnologia desenvolvidos por outras unidades, o que promove a inovação e melhor desempenho (TSAI, 2001). Uma localização diferencial em uma rede de parcerias resulta em empresas com capacidades diferentes de colaborar (POWELL; KOPUT; SMITH-DOERR, 1996).
Com base nessas considerações observa-se que a capacidade de absorção das empresas está relacionada com a qualidade das ligações na rede, que depende da posição que estas ocupam na estrutura da rede relacional. Desse modo, sugere-se outra hipótese:
Hipótese 5: A qualidade das ligações na rede de relacionamentos influencia a capacidade de absorção da empresa.
Conhecimento prévio da empresa
Capacidades individuais
O conhecimento organizacional é composto pelo conhecimento dos membros individualmente e pelo conhecimento coletivo, e ambos estão atrelados à capacidade de absorção. Capacidade de absorção coletiva é a estrutura de comunicação e informação, enquanto capacidade de absorção individual refere-se ao estoque do conhecimento prévio e experiência dos membros individuais da empresa destinatária (JOHANNESSEN; OLSEN, 2009). Cohen e Levinthal (1990) definem capacidade de absorção individual como a capacidade de reconhecer, assimilar e aplicar o conhecimento externo. Maior nível de conhecimento individual deve resultar em uma maior aquisição de conhecimento coletivo (ZHAO; ANAND, 2009).
Zander e Kogut (1995) citam a experiência como insumo de grande importância, tanto para o indivíduo como para a organização. O conhecimento adquirido facilita a aprendizagem de habilidades se houver o compartilhamento de conhecimento novo com os já adquiridos anteriormente. Nahapiet e Ghoshal (1998) argumentam que o que abastece a capacidade de as pessoas agirem de maneiras novas e diferenciadas é o seu capital intelectual, que, para os autores, se refere aos conhecimentos adquiridos e suas habilidades ou capacidades. Em uma organização, capital intelectual é conceituado como o conhecimento e capacidade de saber de uma coletividade social que interage por meio de redes sociais, formando o capital social. O capital social facilita a criação de (novo) capital intelectual (NAHAPIET; GHOSHAL, 1998). Considerando essas argumentações, observa-se que a capacidade coletiva de inovar da organização depende do conhecimento e habilidades individuais dos colaboradores, portanto sugere-se mais uma hipótese:
Hipótese 6: Habilidades individuais (aptidão e capacidade de realizar) dos colaboradores da empresa influenciam positivamente a capacidade de absorção da empresa.
Capacidades organizacionais
Bosch, Volberda e Boer (1999) compartilham da visão de Cohen e Levinthal (1990) em relação à importância do conhecimento prévio relacionado para a capacidade de absorção, mas complementam que formas de organização e capacidades combinatórias também são fundamentais e precisam ser consideradas. Capacidade de absorção não depende somente do conhecimento prévio relacionado, como sugerido por Cohen e Levinthal (1990), mas também da forma de organização de uma empresa, que está relacionada às atividades de processamento do conhecimento e de suas capacidades combinatórias (BOSCH; VOLBERDA; BOER, 1999).
Mecanismos internos às empresas influenciam a capacidade de absorção da organização (COHEN; LEVINTHAL,1990). Esses mecanismos os quais são descritos por Bosh, Volberda e Boer (1999) como a transferência do conhecimento intra e interempresas, a estrutura de comunicação entre o meio ambiente externo e interno da empresa e a integração entre os dois. A geração de novo conhecimento para a empresa depende da capacidade combinatória da empresa para gerar novas aplicações a partir do conhecimento existente (tácito e explícito) (KOGUT; ZANDER, 1992).
Capacidades combinatórias são o segundo fator organizacional determinante do nível de capacidade de absorção de uma empresa e podem ser de natureza intra ou interorganizacional. Capacidade combinatória de três recursos como capacidade de sistemas e de socialização e coordenação de recursos, pode ser utilizada para absorver conhecimento componente dentro da empresa, no seu ambiente industrial ou em outro relacionado à indústria (BOSCH; VOLBERDA; BOER, 1999).
A capacidade de absorção é apontada por Cohen e Levinthal (1990) como um indicador que possibilita a identificação de oportunidades no seu ambiente, independente do atual critério de desempenho. Empresas com maiores níveis de capacidade de absorção são mais proativas, enquanto menores níveis de capacidade de absorção levam as empresas a movimentos reativos na exploração de oportunidades (COHEN; LEVINTHAL, 1990). Com base em tais argumentações, propõe-se a sétima hipótese:
Hipótese 7: A capacidade de organização da empresa tem influência positiva sobre a capacidade de absorção da empresa.
Empresas com maior capacidade de absorção terão maior habilidade para identificar oportunidades, bem como para explorar e obter vantagens a partir de fontes externas de conhecimento (COHEN; LEVINTHAL, 1990). Capacidades internas são fundamentais para a capacidade de absorção das empresas por viabilizarem maior capacidade da empresa para assimilar e explorar o conhecimento externo (HERVAS-OLIVER et al., 2012) e melhorar a inovação nas empresas (COHEN; LEVINTHAL, 1990).
Empresas com maior capacidade de absorção são mais pró-ativas do que as empresas de menor nível de capacidade de absorção, que se tornam reativas à exploração de oportunidades de mercado. O contexto do ambiente onde as empresas estão inseridas contribui para o seu perfil de movimentação (COHEN; LEVINTHAL, 1990). Empresas adaptadas aos requisitos de absorção de conhecimento de um ambiente estável tenderão a ter um comportamento mais reativo, ou seja, menos proativo, para explorar oportunidades fora do seu ambiente (BOSCH et al., 1999). Observa-se que a capacidade de explorar as oportunidades de mercado está intimamente relacionada com a capacidade de absorção das empresas, portanto sugere-se:
Hipótese 8: A capacidade da empresa monitorar o mercado influencia positivamente a capacidade de absorção da empresa.
O processo de desenvolvimento de novos produtos depende, muitas vezes, da interação com empresas externas e da transferência de conhecimento (SUZULANSKI, 1996). A transferência do conhecimento entre empresas é influenciada por três fatores (LAWSON; POTTER, 2011): características do conhecimento transferido (ZANDER; KOGUT, 1995), motivação da fonte e destinatário (SZULANSKI, 1996) e capacidade de absorção da empresa focal (COHEN; LEVINTHAL, 1990). A capacidade de absorção desempenha papel fundamental na determinação da extensão da transferência do conhecimento externo à empresa e na sua capacidade absorver e usufruir o conhecimento adquirido (COHEN; LEVINTHAL, 1990).
A transferência de conhecimento leva à inovação, que, por seu turno, contribui para que as organizações subam na cadeia de valor, oferecendo serviços sofisticados e produtos que nenhuma das organizações seria capaz de oferecer sozinhas (DAYASINDHU, 2002). Cohen e Levinthal (1990) consideram que a capacidade de absorção é um aspecto inerente ao processo de inovação e está vinculada de forma explícita à aprendizagem organizacional e à aplicação comercial da informação externa. Nem todas as empresas podem beneficiar-se igualmente do conhecimento externo adquirido por disporem de capacidades de absorção díspares, o que influencia a compreensão e utilização desse conhecimento para fins comerciais. Considerando a dependência da capacidade de absorção das empresas para o desenvolvimento de novos produtos, sugere-se:
Hipótese 9: Quanto maior a capacidade de desenvolvimento de produtos da empresa, maior será a influência sobre a capacidade de absorção da empresa.
MÉTODO
Tipo de Pesquisa
Trata-se de uma pesquisa empírica quantitativa, de natureza explicativa (VERGARA, 2003), pois procura explicar as relações entre os relacionamentos das empresas e das suas características e a capacidade de absorção. O modelo teórico dessas relações foi apresentado anteriormente na Figura 1. A pesquisa foi realizada por intermédio de questionário estruturado (Apêndice B), segundo um levantamento interseccional (BABBIE, 1999; MALHOTRA, 2001). O questionário que foi utilizado e que será objeto de uma melhor descrição mais adiante, foi construído com o intuito de medir a capacidade de absorção em um cluster de baixa intensidade tecnológica, que é usual existir, mas pouco pesquisado, e que por este motivo tem uma população significativa de pequenas empresas.
Amostra e coleta de dados e informações
Foi selecionado o cluster de calçados de Birigui, localizado no Estado de São Paulo, que se dedica à produção de calçados masculino, feminino e, sobretudo, infantil. O cluster de calçados em Birigui é composto por 220 empresas, entre produtoras de calçados e fornecedores de insumos para calçados. Dentre as 220 empresas, 6 (seis) destacam-se como empresas dominantes e que têm como atividade principal a produção de calçados infantis. O cluster será apresentado com detalhe na seção dos resultados da pesquisa.
A seleção das empresas foi aleatória, considerando-se apenas a sua participação no cluster. As empresas foram classificadas pelo seu porte, considerando-se o número de funcionários. Inicialmente, a proposta do método previa o envio do questionário por e-mail.
O questionário, adaptado do trabalho de Li, Veliyath, Tan (2013) e adequado com termos específicos e de fácil compreensão, foi encaminhado às empresas por meio de um aplicativo do google drive, que facilitou a tabulação dos dados. O questionário contou com questões baseadas em Escala Likert com 7 níveis de intensidade. A indicação foi para que os gestores responsáveis pelas empresas fossem os respondentes.
Das 220 empresas participantes do cluster, até o prazo de encerramento da pesquisa, 80 empresas de portes e atividades variados, representando aproximadamente 38% do total do aglomerado, responderam ao questionário.
Variáveis
Variável dependente
A variável dependente é a capacidade de absorção. Para medi-la, foi utilizada a proposta de Li, Veligath e Tan (2013), com destaque ao questionário utilizado pelos autores para avaliação da percepção dos gestores sobre a capacidade de absorção de suas empresas. O questionário foi adaptado ligeiramente para facilitar a compreensão e por sugestão da banca de qualificação. Neste caso, os respondentes foram convidados a indicar suas respostas numa escala Likert variando de 1 (discordo totalmente) até 7 (concordo totalmente), tendo o 4 como ponto neutro. É utilizada uma escala com 11 questões que os autores elaboraram a partir de bibliografia prévia.
O uso da escala proposta pelos autores, e utilizada em seu estudo na China, baseia-se no fato de não se haver encontrado medidas diretas para a capacidade de absorção na intenção de relacionar os fatores (variáveis dependentes), utilizados como medidas indiretas em outros trabalhos, para confirmação de sua influência. Li, Veligath e Tan (2013) argumentam que a percepção de desempenho baseada na auto percepção tem-se mostrado confiável em outros trabalhos (ver NAYVAR, 1992; TAN; LITSCHERT, 1994). As afirmações da escala a ser utilizada estão reproduzidas no Apêndice 1.
Embora tendo como resposta a percepção dos gestores sobre o desempenho de suas empresas, utilizando também o questionário de Li, Veligath e Tan (2013), verificou-se a relação entre a capacidade de absorção e a percepção de desempenho.
Variáveis independentes
São dois conjuntos de variáveis independentes neste trabalho: aquelas que medem o relacionamento entre empresas e as que buscam medir o grau de conhecimento existente.
Para medir a rede de relacionamentos, também se utiliza a escala proposta pelo trabalho de Li, Veligath e Tan (2013). Da mesma forma se usa a percepção dos gestores em relação ao grau de relacionamento existente. Neste caso, são consideradas cinco variáveis: ligações intracluster, ligações extracluster, força das ligações, estabilidade das ligações, qualidade das ligações.
As ligações intracluster consideram três itens, seguindo o trabalho de Seniem e Reed (2002): quantidade de fornecedores locais com que a empresa troca conhecimento e tecnologia; idem para clientes; idem para concorrentes. As ligações extracluster consideram as mesmas informações para fora do cluster. A força das ligações considera a frequência de trocas de conhecimento com fornecedores e com clientes. A estabilidade das ligações é medida segundo a proposta de Nahapiet e Ghoshal (1998), considerado o tempo de relacionamento de troca de conhecimentos com fornecedores e clientes. A qualidade das ligações considera as contribuições de Inkpen e Tsang (2005), observando-se responsabilidade mútua, comportamento não oportunístico e acesso à informação nos relacionamentos.
Para avaliar o grau de conhecimentos existente, considerando tratar-se de um cluster de baixa intensidade de conhecimento, a base é o trabalho de Herman-Oliver et al. (2012). Neste caso, utilizam-se medidas diretas de recursos internos das empresas, usadas normalmente para medir a capacidade de absorção. Veja que, neste caso, pretende-se confirmar se efetivamente o grau de conhecimento influencia a capacidade de absorção, como no caso dos relacionamentos.
Resultados
Caracterização do Cluster de Birigui
Dada a importância da indústria de calçados no cenário da economia nacional, selecionou-se o cluster de calçados de Birigui, no Estado de São Paulo, para o desenvolvimento desta tese. O cluster de calçados de Birigui dedica-se à produção de calçados masculinos, femininos e, sobretudo, infantis. Serra (2006) relata que Birigui surgiu no século XX, e, desde sua fundação na década de 1950, a cidade passou por inúmeras transformações de ordem social e política, sendo a maior delas a formação de uma indústria sólida e especializada na produção de calçados infantis, que tem exercido papel extremamente importante no seu desenvolvimento e no da região.
Atualmente, a representatividade da indústria de calçados de Birigui, no contexto da estrutura do setor em âmbito estadual e nacional, é muito expressiva. O polo industrial local abriga, oficialmente, 350 empresas dos ramos de calçado feminino, masculino, adulto, infantil e de confecção, com produção anual em torno de 60 milhões de pares ao ano, com 3% da produção direcionada ao mercado externo. A produção exportada está sendo mantida desde 2011, em decorrência da instabilidade cambial e de políticas protecionistas de países como a Argentina, que dificultam a comercialização nesses mercados. Por esses motivos que promovem a incerteza, poucas empresas investem em exportação (SINBI, 2014).
O cluster de calçados em Birigui é composto por 220 empresas, entre produtoras de calçados e fornecedores de insumos para a produção, classificadas conforme Tabela 1.
| PORTE | Nº DE EMPRESAS | % |
| Grande | 06 | 2,73% |
| Média | 20 | 9,09% |
| Pequena | 84 | 38,18% |
| Micro | 110 | 50,00% |
| TOTAL | 220 | 100% |
| ATIVIDADE | ||
| Produtor | 166 | 75,45% |
| Fornecedor | 54 | 24,55% |
| TOTAL | 220 | 100% |
As empresas do cluster consideradas de porte grande são (acima de 500 funcionários): Klin Produtos infantis Ltda, Kidy Birigui Calçados Indústria e Comércio Ltda, Pampili Produtos para Meninas Ltda, Pé com Pé Calçados Ltda, Tiptoe Ind. e Com. de Calçados Ltda. e Klassipé. Algumas das suas características estão descritas na tabela 8.
A classificação das empresas foi embasada no critério de número de empregados da indústria do SEBRAE, que utiliza o critério adotado pelo IBGE para fins bancários, ações de tecnologia, exportação e outros.
Para a pesquisa, foi determinada uma amostra de 120 empresas que atuam na produção e/ou fornecimento de insumos para a produção de calçados, mas somente 80 empresas participaram. O questionário aplicado foi pré-testado e adequado para envio às empresas que fazem parte da amostra.
Modelo de relações diretas
Os resultados do modelo inicial foram obtidos observando a sequência de análises sugeridas por Bido, Silva e Ringle (2014), compreendendo a verificação da variância média extraída, a confiabilidade composta e o alpha de Crombach, segundo os níveis recomendados, a comparação da raiz da AVE (variância explicada) com a correlação entre os construtos, os níveis de correlações desatenuadas, os coeficientes de determinação, a relevância preditiva e o tamanho do efeito do modelo e a significância dos caminhos. O software Smart PLS (versão 2.0M3) foi usado para os cálculos.
Nos resultados expressos na Tabela 2, todos os construtos, mesmo as variáveis de segunda ordem, também estão dentro nos níveis de variância média extraída maior que 0,5 para o Critério de Fornell e Larcker (HENSELER; RINGLE; SINKOVICS, 2009), com confiabilidade composta acima de 0,7 (HAIR et al., 2014) e de Alpha de Crombach acima de 0,6 (HAIR et al., 2014). Os coeficientes de determinação de Pearson (R²) apresentam valores substanciais e superiores a 0,26, considerado grande para as ciências sociais (COHEN, 1988).
| AVE | Confiança Composta | R2 | Alpha de Crombach | |
| Cap.Absortiva | 0,569725 | 0,882441 | 0,617257 | 0,830139 |
| Cap.Desenv | 0,804731 | 0,925016 | 0,878186 | |
| Cap.Organizacionais | 0,737687 | 0,84619 | 0,714838 | |
| Conhec_Merc | 0,676637 | 0,893114 | 0,84116 | |
| Extra_Cluster | 0,590314 | 0,876678 | 0,827291 | |
| Força | 0,78191 | 0,934751 | 0,908298 | |
| Intra_Cluster | 0,943667 | 0,971007 | 0,946792 | |
| Laços | 0,70072 | 0,900855 | 0,859209 | |
| Qualidade | 0,486654 | 0,822535 | 0,730965 |
Na tabela 3, a correlação entre os construtos é exposta acima da diagonal que expressa a raiz quadrada da AVE. Os resultados, com todos os construtos respeitando o Critério de Fornell e Lacker (FORNELL; LARKER, 1981), também indicam que há validade discriminante. A validade discriminante foi novamente calculada pela correlação desatenuada (NUNNALLY; BERNSTEIN, 1994), com valores abaixo de 1,0, que indicam haver validade discriminante entre os construtos. Os valores na diagonal inferior referem-se à correlação desatenuada e, para todos os construtos, encontram-se abaixo do limite de referência de Nunnaly e Bernstein (1994). A validade discriminante é confirmada, assim, pelos dois critérios sugeridos na literatura.

A relevância preditiva, que avalia a precisão do modelo ajustado, foi testada por meio do indicador de Stone-Geisser (Q²); e a utilidade de cada construto, pelo indicador de Cohen (f2) (HENSELER et al., 2009; HAIR et al., 2014). Os valores que os classificam são: até 0,02, pequena; de 0,02 até 0,15, média; acima de 0,35, grande). Os construtos apresentam efeitos grandes. Com somente o constructo Capacidades organizacionais com efeito médio. Os resultados estão apresentados na Tabela 4.
| Q2 | Validade/ relevância | F2 | Efeito | |
| Cap.Absortiva | 0,284748 | * | 0,395992 | Grande |
| Cap.Desenv | 0,572652 | * | 0,572652 | Grande |
| Cap.Organizacionais | 0,206684 | * | 0,206684 | Médio |
| Conhec_Merc | 0,424032 | * | 0,424032 | Grande |
| Extracluster | 0,375798 | * | 0,375798 | Grande |
| Força | 0,603815 | * | 0,603815 | Grande |
| Intracluster | 0,555167 | * | 0,555167 | Grande |
| Laços | 0,504217 | * | 0,504217 | Grande |
| Qualidade | 0,209652 | * | 0,209652 | Grande |
Esses testes complementares foram realizados para confirmar as relações entre construtos com uma mediação de segunda ordem. Neste caso, ao se calcular a amostra representativa pelo software G*Power, versão 3.1.7 (Faul, Erdfelder, Lang, Buchner, 2007), seriam necessárias 43 empresas. Os resultados apresentados consideram as 80 empresas que responderam aos questionários. Considerando o modelo final (Figura 2), somente os caminhos Relacionamentos Intraccluster e Conhecimento de Mercado foram confirmados. Esses poucos resultados confirmam as Hipóteses 1 e 8.

Discussão e considerações finais
A pesquisa sobre cluster é bastante ampla e com diversas abordagens. Também existem pesquisas sobre capacidade absortiva em clusters, mas, em geral, com foco em empresas e setores de grande porte e com intensidade tecnológica significativa. Por exemplo, em trabalho recente, Hanningan, Cano-Kollman e Mudambi (2015) investigaram a inovação em um cluster em declínio de produção, o automotivo de Detroit. Compreender melhor os clusters de baixa intensidade e, em especial, a relação com a capacidade absortiva é fundamental para melhorar e ampliar a capacidade das empresas participantes e para que estas e o cluster se tornem competitivos (GIULIANI, 2005). Como são poucas as pesquisas sobre clusters de baixa intensidade tecnológica e capacidade absortiva – até pela característica de menos formalidade administrativa de clusters que podem ser compostos por empresas de menor porte e sofisticação –, houve o interesse em estudar um cluster de calçados. Adicionalmente, uma parte de países em desenvolvimento e emergentes, como o Brasil, não se caracterizam (infelizmente) pela intensidade tecnológica e pelas inovações, em suas empresas e clusters, o que aumenta o interesse por este tipo de pesquisa. Pelo que foi exposto anteriormente, a compreensão da capacidade de absorção, em clusters de empresas de baixa intensidade tecnológica, e das características das empresas que podem influenciar a capacidade de absorção não só traz contribuição para o progresso do conhecimento sobre o tema, mas também pode auxiliar gestores de empresas e a governança de clusters e influenciar o aumento de competitividade.
As conexões intra e extracluster teriam influência sobre a capacidade de absorção (GIULIANE, 2005). Considerando se tratar de um cluster de baixa intensidade tecnológica, composto predominantemente por empresas de pequeno porte, os resultados indicam que as relações intracluster. Embora as duas relações espaciais de relacionamento constituam condição fundamental para que as empresas possam acessar fontes de conhecimento locais e distantes (COHEN; LEVINTHAL, 1990; GIULIANE; BELL, 2005). Em um cluster de baixa intensidade tecnológica o papel da governança e de outras entidades complementares parece ser importante para promover o acesso a relações extracluster, o que mercê investigações futuras.
A outra relação direta foi o Conhecimento de Mercado. Essa capacidade influencia a capacidade de absorção, seja para identificar e explorar oportunidades (BOSCH et al., 1999), seja no que concerne a uma melhor compreensão do ambiente (COHEN; LEVINTHAL, 1990). Mesmo havendo predominância de empresas de menor porte e com menos recursos, os esforços em conhecer o ambiente de forma genérica evidenciaram a influência direta na capacidade de absorção.
A principal limitação deste trabalho se deve a ter sido testado em um só cluster. No entanto, acreditamos que a expressão do cluster de Birigui como representante típico de clusters de baixa intensidade tecnológica no Brasil, se fundamenta pela quantidade de trabalhos acadêmicos existentes.
O estudo contribui para a melhor compreensão das características da empresa em relação à capacidade de absorção em clusters de baixa intensidade tecnológica, que são predominantes num país de economia emergente como o Brasil. Também contribui para o entendimento dessa relação com o tipo de cluster e para a prática, ao possibilitar a orientação de executivos ou da governança de clusters e mesmo para a elaboração de políticas públicas, em aspectos que possam aumentar a competitividade das empresas e do cluster como um todo.
A coleta de dados apresentou algumas dificuldades. Pelas características de porte das empresas e até mesmo pela baixa intensidade tecnológica (e de conhecimento de alto nível do cluster), houve dificuldade em conseguir as respostas das empresas, o que levou a um esforço pessoal bastante grande. Mais que isso: são empresas que não possuem registros formais sofisticados ou que não têm obrigação de fornecê-los, como as empresas de capital aberto. Assim, o questionário utilizado baseou-se nas respostas dos entrevistados em relação a respostas não métricas. Essa limitação, por exemplo, fez que não fosse medida nenhuma variável de desempenho das empresas para verificar a capacidade de absorção em relação ao desempenho.
As pesquisas sobre capacidade absortiva em cluster têm investigado grandes empresas e setores intensivos em tecnologia. Os cluster de baixa intensidade tecnológica são importantes para os países emergentes. Estes estudos são importantes para compreender e melhorar a competitividade de empresas de menor porte que compõem a maior fatia nestes tipos de clusters.
Referências
ABICALÇADOS. Abicalçados na defesa do calçado brasileiro. Associação Brasileira das Indústrias de Calçados. Novo Hamburgo, 2014. Disponível em: http://www.abicalcados.com. br. Acesso em: 10 set. 2014.
ARGOTE, L. Organizational Learning: Creating, Retaining, and transferring knowledge. Norwell: Kluwer Academic, 1999.
BABBIE, Earl. Métodos de pesquisas de survey. Ed. da UFMG, 1999.
BAPTISTA, R., SWANN, P. Do firms in clusters innovate more? Research Policy, v.27, n.5, p. 525-540, 1998.
BIDO, D., DA SILVA, D., RINGLE, C.. Modelagem de Equações Estruturais com Utilização do Smartpls. Revista Brasileira de Marketing e-ISSN:2177-5184, 13, may. 2014. Disponível em: http://www.revistabrasileiramarketing.org/ojs2.2.4/index.php/remark/article/v iew/2717. Acesso em: 23 Jun. 2015.
BOSCH, V.D.; VOLBERDA, F.A.J.; DE BOER, M. Coevolution of firm absorptive capacity and knowledge environment: organizational forms and combinative capabilities. Organization Science, v. 10, n.5, p. 551-568, 1999.
CAPALDO, Antonio. Network structure and innovation: The leveraging of a dual network as a distinctive relational capability. Strategic Management Journal, v. 28, n. 6, p. 585-608, 2007.
COHEN, J. Statistical Power Analysis for the Behavioral Sciences. 2nd ed. New York: Psychology Press, 1988.
COHEN, W.; LEVINTHAL, D. Absorptive capacity: a new perspective on learning and innovation. Administrative Science Quarterly, v. 35, p. 128-152, 1990.
COOKE, P.; MORGAN, K.The network paradigma: new departures in corporate and regional development. Environment and Planning D., v.11, n.5, p. 543- 564, 1993.
DAYASINDHU, N. Embeddedness, knowledge transfer, industry clusters and global competitiveness: a case study of the Indian software industry. Technovation, v. 22, n.9, p. 551-560, 2002.
ENRIGHT, M.J. Survey on the characterization of regional clusters: initial results. University of Hong Kong, p. 1-21, 2000.
FAUL, Franz et al. G* Power 3: A flexible statistical power analysis program for the social, behavioral, and biomedical sciences. Behavior research methods, v. 39, n. 2, p. 175-191, 2007.
FABRIZIO, K. R. Absorptive capacity and the search for innovation. Elsevier, 38, n.2, p. 255-267, 2009.
FORNELL, C.; LARCKER, D.F. Evaluating structural equation models with unobservable variables and measurement error. Journal of Marketing Research. v.18, n. 1, p. 39-50, 1981.
FORSMANN, M.; SOLITANDER, N. Knowledge transfer in clusters and networks. Journal of International Business Studies, p.1-23, 2003.
GIULIANE, E. The selective nature of knowledge networks in clusters: evidence from the wine industry. Journal of Economic Geography, v.7, n.2, p. 139-168, 2007.
GIULIANE, E.; BELL, M. The micro-determinants of meso-level learning and innovation: evidence from a Chilean wine cluster. Research Policy, v. 34, n.1, p. 47-68, 2005.
GRANOVETTER, M. Economic action and social structure the problem of embeddedness. American Journal of Sociology. v. 91, n.3, p. 481-510, 1985.
GULATI, R; GARGIULO, M. Where do interorganizational networks come from? American Journal of Sociology, v. 104, n.5, p.1439-1493, 1999.
HANSEN, P.B.; BIASOLI, P.K.; CORTEZIAS, S.; RITTER, F. Análise preliminar da cadeia coureiro-calçadista do rs. In: XXIII ENCONTRO NACIONAL DE ENGENHARIA DE PRODUÇÃO, Ouro Preto, MG, Anais XXIII..., Ouro Preto, MG, Brasil, p. 22-24, 2003.
HAIR, J.; HULT, G. T. M.; RINGLE, C.; SARSTEDT, M. A Primer on Partial Least Squares Structural Equation Modeling (PLS-SEM), Los Angeles: SAGE Publications, 2014.
HENSELER, J.; RINGLE, C. M.; SINKOVICS, R. R. The use of partial least squares path modeling in international marketing. Advances in International Marketing. v. 20, p. 277-319, 2009.
HENSELER, J.; SARSTEDT, M. Goodness-of-Fit Indices for Partial Least Squares Path Modeling, Computational Statistics (28), pp 565-580, 2012.
HERVAS-OLIVER, J.L.; ALBORS-GARRIGOS, J. The role of the firm's internal and relational capabilities in clusters: when distance and embeddedness are not enough to explain innovation. Journal of Economic Geography, v.9. lbn033, p. 263-283, 2008.
HERVAS-OLIVER, J.L.; ALBORS-GARRIGOS, J. MIGUEL, B.; HIDALGO, A. The role of a firm’s absorptive capacity and the technology transfer process in clusters: How effective are technology centres in low-tech clusters? Entrepreneurship & Regional Development, v. 24, n.7-8, p. 523–559, 2012.
INKPEN, A.C; TSANG, W.K. Social capital, network and knowledge transfer. Academy of Management Review, v. 30, n.1, p. 146-165, 2005.
JANE Z.Z.; ANAND, J. A multilevel perspective on knowledge transfer: evidence from the Chinese automotive industry. Strategic Management Journal, v. 30, n. 9, p. 959-983, 2009.
KOGUT, B.; ZANDER, U. Knowledge of the firm, combinative capabilities, and the replication of technology. Organization science, v. 3, n.3, p. 383-397,1992.
LAWSON, B.; POTTER, A. Determinants of knowledge transfer in inter-firm Production Management, v. 32, p. 1228-1247, 2011.
LI, W., VELIYATH, F.; TAN, J. Network characteristics and firm performance: an examination of the relationships in the context of a cluster. Journal of Small Business Management, v. 51, n.1, p. 1- 22, 2013.
LOMBARDI, M.; RANDELLI, F. The role of leading firms in the evolution of SMEs clusters: evidence from the leather products cluster in Florence. Working Paper, n. 17, p. 1-21, 2012.
MALHOTRA, N. Pesquisa de marketing: uma orientação aplicada. 3. ed. Porto Alegre: Bookman, 2001.
MARKUSEN, A. Sticky places in slippery space: a typology of industrial districts, Economic Geography, v. 72, n.3, p. 293-313, 1996.
MASCENA, K.M.C.; FIGUEIREDO, F.C.; BOAVENTURA, J.M. Cluster’s e apl’s: análise bibliométrica das publicações nacionais no período de 2000 a 2011. RAE- Revista de Administração de Empresas. v. 53, n.5, p. 454-468, 2013.
MARSHALL, A. Principles of economics: An introductory. London, Macmillan and Co, 1920.
NAG, R.; GIÓIA, D.A. From common to uncommon knowledge: foundations of firm-specific use of knowledge as a resource. Academy of Management Journal, v. 55, n.2, p. 421-457, 2012.
NAYVAR, P.R. On the measurement of corporate diversification strategy evidence from lare united states service firms. Strategic Management Journal, v. 13, n. 3, p. 219-235, 1992.
NAHAPIET, J., GHOSHAL, S. Social capital, intellectual capital, and the organizational advantage. Academy Management Review, v. 23, n.2, p. 242-266, 1998.
NUNNALLY, J. C.; BERNSTEIN, I. H. Psychometric Theory. 3rd ed. New York: McGraw-Hill, 1994.
OCDE – Organization for Economic Co-Operation and Development. Annual Report, 2008.
PORTER, M. Competitive advantage of nations. New York: Harvard Business Review, 1990.
. Cluster and the new economics of competition. Harvard Business Review, v. 76, n.6, p. 77-90, 1998.
. Location, competition, and economic development: Local clusters in a global economy. Economic Development Quarterly, v.14, n.1, p. 15–34, 2000.
RINGLE, C.; SILVA, D.; BIDO, D. Modelagem de Equações Estruturais com utilização do Smartpls. Revista Brasileira de Marketing, v. 13, n. 2, p. 54-71, 2014.
ROBERTSON, P., LANGLOIS, R.N. Innovation, networks, and vertical integration. Research Policy, v.24, n.4, p. 543-562, 1995.
SERRA, A.E. Birigui cidade pérola. Noovha América. São Paulo, 2006.
SINBI - Sindicato das Indústrias do Calçado e Vestuário de Birigui. Disponível em: http://www.sindicato.org.br. Acesso em: 21 de junho de 2014.
SZULANSKI, G., Exploring internal stickiness: Impediments to the Transfer of Best Practice Within the Firm. Strategic Management Journal, Special Issue, v.17, n. S2, p. 27–43, 1996.
TALLMAN, S.; JENKINS M.; HENRY, N.; PINCH, S. Knowledge, clusters, and competitive advantage. Academy of Management Review, v.29, n.2, p. 258-271, 2004.
TAN, J.; LITSCHERT, R.J., Environment-strategy relationship and its performance implications: an empirical study of chinese electronics industry. Strategic Management Journal, v.15, p. 1-20, 1994.
TRISTÃO, H.M.; OPRIME, P.C.; JUNGEND, D.; SILVA, S.L.; Innovation in Industrial Clusters: A Survey of Footwear Companies in Brazil. Journal Technological Management Innovation. v. 8, n.3, p. 45-56, 2013.
TSAI, W. Knowledge transfer in intraorganizational networks: effects of network position and absorptive capacity on business unit innovation and performance. Academy of Management Journal, v. 44, n.5, p. 996-1004, 2001.
UZZI, B. Social structure and competition in interfirm networks: the paradox of embeddedness. Administrative Science Quarterly, v. 42, p. 35-67, 1997.
VERGARA, S. C. Projetos e Relatórios de Pesquisa em Administração. 6ª ed., São Paulo, Atlas, 2003.
WILS, F.C.M, HELMSING, A.H.J. Enabling Communities and markets: meanings, relationships and options in settlement improvement. ISS Working Papers, General Series, v. 335, p.1-41, 2001.
ZANDER, U.; KOGUT, B. Knowledge and the speed of the transfer and imitation of organizational capabilities: an empirical test. Organization Science, v. 6, n.1, p. 76-92, 1995.