Artículo
Opinión de docentes y estudiantes sobre las clases de educación física en secundaria
Teachers and Students Opinions of Physical Education Classes in High School
Opinión de docentes y estudiantes sobre las clases de educación física en secundaria
Revista Electrónica Educare, vol. 20, núm. 2, pp. 78-100, 2016
Universidad Nacional. CIDE
Recepción: 26 Marzo 2015
Recibido del documento revisado: 22 Enero 2016
Aprobación: 12 Abril 2016
Resumen: El presente trabajo recoge la opinión de docentes y estudiantes sobre las clases de educación física en secundaria, con el objetivo de describir los aspectos más relevantes de las lecciones a partir del enfoque de la reforma curricular “Ética, estética y ciudadanía”. Las opiniones de docentes y estudiantes se recogieron a través de la realización de ocho grupos focales en cuatro direcciones regionales de educación del país (Alajuela, Cartago, Pérez Zeledón, San José Central). En total participaron 38 docentes y 27 estudiantes. Cada grupo focal duró aproximadamente una hora. La información recopilada fue digitalizada, categorizada y analizada a través del programa Atlas.ti 7. Los resultados muestran que las clases de educación física cambiaron de una forma favorable, de acuerdo con las opiniones de estudiantes y docentes. Esto se constata en la diversidad de actividades que se realizan en el aula. Sin embargo, docentes y estudiantes expresan preocupación sobre la forma de concebir, ejecutar y evaluar los proyectos en la asignatura.
Palabras claves: Educación física, reforma curricular, aprendizaje basado en proyectos.
Abstract: This paper reflects the views of teachers and students about the physical education classes in high school, with the aim of describing the most relevant aspects of those lessons from the approach to curriculum reform “Ethics, Aesthetics and Citizenship”. The opinion of teachers and students were collected through eight focus groups in four of the country’s educational regions (Alajuela, Cartago, Pérez Zeledón, Central San José). In all, 38 teachers and 27 students participated; each focus group lasted about an hour. The information collected was digitalized, categorized and analyzed using the program Atlas.ti7. The results show that physical education classes changed in a positive way. This is reflected in the diversity of activities that take place in the classroom. However, teachers and students express concern on how to design, implement and evaluate projects in the subject.
Keywords: Physical education, project based learning, curriculum reform.
Introducción
Se espera que las lecciones de educación física en secundaria se planifiquen siguiendo el Programa de Estudios de Educación Física para tercer ciclo de educación general básica y educación diversificada que entró en vigencia en el año 2011. El programa de estudio responde a las reformas curriculares Ética, Estética y Ciudadanía impulsadas durante el período 2006-2014 (Ministerio de Educación Pública, MEP, 2014).
La propuesta curricular se nutrió de investigaciones que permitieron identificar barreras y motivadores para la práctica de estilos de vida activos en estudiantes. Los motivadores claves encontrados por Monge-Rojas, Garita-Arce, Sánchez-López y Colón-Ramos (2009) para el fomento de estilos saludables fueron: un currículo de educación física enfocado en actividades recreativas y de tiempo libre -en vez de estar enfocado al deporte competitivo-, espacios o lugares propicios para la educación física dentro de la institución como en la comunidad, mayor apoyo de pares y de familiares. Considerando estos motivadores, se diseñó un nuevo programa cuyo principal objetivo fue “la promoción de su práctica [de la educación física] con fines de recreación y buscando que el estudiantado en general se enamore de los deportes y los practique en la vida cotidiana, dentro y fuera de su institución educativa...” (MEP, 2010, p. 45).
El programa de estudios actualmente desarrolla tres áreas temáticas transversales en las clases: el movimiento humano (se conocen y ponen en práctica diversas formas de actividad física), juegos y deportes (se ponen en práctica diferentes juegos motores y actividades físicas) y actividades dancísticas o movimiento con música (el uso de la música como medio para mover el cuerpo).
En lo que corresponde a la evaluación, el programa cambia los porcentajes para cada componente de la nota (trabajo cotidiano, trabajo extra clase, pruebas, concepto y asistencia) e introduce la evaluación por medio del aprendizaje basado en proyectos.
La revisión de investigaciones en las bibliotecas de las universidades (UNA, UCR, UNED, UACA) y en el Ministerio de Educación Pública permitió corroborar que no se han hecho hasta el momento estudios sobre cómo perciben estudiantes y docentes las lecciones de educación física desde la implementación del actual programa de estudio. Por tanto, el presente trabajo tiene como objetivo recoger la opinión de docentes y estudiantes de los aspectos que ellos consideran relevantes sobre cómo son las clases de educación física en III ciclo y educación diversificada.
Marco teórico
La enseñanza de la educación física dentro del currículo nacional costarricense está presente desde finales del siglo XIX. El Liceo de Costa Rica en 1887 fue el primer centro educativo en contar con un plan de educación física (Urbina, 2001). En esta época, el Liceo de Costa Rica y el Colegio Superior de Señoritas impartían la educación física de acuerdo con el género: gimnasia y ejercicios militares para hombres y calistenia para las mujeres (López et al., 1993).
En la primera década del siglo XX los gobernantes promocionaron las competencias deportivas a nivel de secundaria. En el año 1932 se realizaron los primeros Juegos Intercolegiales de Atletismo. En el caso de primaria, en el año 1942, se redacta el primer Programa de Educación Física para las Escuelas Primarias de Costa Rica. El objetivo principal del programa era vigilar el correcto crecimiento de la niñez y su fortificación, bajo la suposición de que la mayoría de estudiantes de primaria tenían anemia (Urbina, 2001).
Con la creación de la Universidad de Costa Rica (UCR), en la década de los cuarentas, se ve la oportunidad de graduar a docentes profesionales en el campo de la educación física. Esta intención se concretó en el año 1969, con la creación de una carrera específica en la Universidad de Costa Rica. Este mismo año también se funda en Heredia el Centro Nacional de Educación Física de la Escuela Normal Superior (Ballestero, Chaves, Lobo y Román, 2013).
Tradicionalmente la educación física ha sido vista en el currículo nacional como una materia aislada, cuyo contenido se aborda en dos lecciones semanales para estudiantes de primaria y secundaria. Sin embargo, no todos los centros educativos imparten la asignatura, sobre todo, en primaria. Durante las clases se ha dado importancia a la ejecución correcta de ejercicios físicos, la práctica deportiva y actividad lúdica (Vargas y Orozco, 2003).
En secundaria, la enseñanza de la educación física ha estado orientada por un enfoque deportivo que da prioridad a la medición y cuantificación de las capacidades físicas (por ejemplo, prueba Cooper, prueba de una Milla). En otros momentos, las lecciones son un espacio de recreo para el estudiantado (Pereira-Hidalgo, 2011).
El más reciente programa de estudio de educación física para III ciclo y educación diversificada se enmarca en la reforma curricular del período (2006-2014), con el nombre de Ética, Estética y Ciudadanía. El diseño curricular del programa busca reflejar la dimensión de la ética entendida como convivencia y convicción, es decir, una integración entre la dimensión social y personal (MEP, 2010). Se fomenta, en este sentido, la socialización, el juego justo frente a la competencia.
La dimensión de la estética busca que el arte una a estudiantes y a docentes. Se pretende que los grupos de estudiantes gocen y disfruten de las manifestaciones estéticas. El programa desarrolla esta dimensión por medio la valoración y apreciación de las formas de movimiento humano (deportes, danzas, bailes etc…) y el estímulo de la creatividad (Ballestero et al., 2013).
El concepto de ciudadanía, por su lado, parte del reconocimiento de la igualdad de derechos y deberes de todos los individuos, el compromiso con la democracia, el dirimir las diferencias y los conflictos, el desarrollo de la identidad cultural y la responsabilidad social (MEP, 2010). En este sentido, se fomenta la participación estudiantil evitando cualquier tipo de exclusión, así como fomentar la igualdad de géneros (Ballestero et al., 2013).
En relación con los contenidos, la estructura del programa tiene tres ejes temáticos transversales. La primera área temática se refiere al movimiento humano, donde se estudian diversas formas de actividad física que fomenten una vida saludable. La segunda área, la de juegos y deportes, estudia y pone en práctica diversos juegos motores y actividades deportivas, donde se enfatiza la ejecución independientemente de la calidad. Y la tercera área, actividades dancísticas o movimientos con música que utiliza la música como una herramienta de recreación física (MEP, 2010).
El programa propone, también, nuevas estrategias evaluativas y una nueva distribución de los porcentajes de los rubros a calificar. Entre las novedades del programa están: disminución del valor del trabajo cotidiano de 40 a 20 (III ciclo) y 10 (ciclo diversificado), menor valor extraclase (de 15-10 a solo 5), menor valor a la prueba escrita (de 40 a 25) y la introducción de un proyecto por el valor de 40 en III ciclo y 50 en diversificado. No se realizan cambios en concepto y asistencia (MEP, 2010).
Sobre el aprendizaje por proyectos el programa ofrece una definición amplia (MEP, 2010):
Se asume como el conjuntos de actividades, técnicas y recursos debidamente organizados, que se proponen para la consecución de un propósito pedagógico, el desarrollo de unos contenidos curriculares (conceptuales, procedimentales y actitudinales) y el logro de unos aprendizajes individuales y colectivos, además del abordaje de una serie de valores, actitudes y comportamientos que se promueven en la formación del estudiantado. (pp. 30-31)
Se espera que cada trimestre el estudiantado pueda desarrollar un proyecto que se ejecute en diversas etapas; que genere procesos de autoevaluación y coevaluación; que permite la observación de avances y la construcción de instrumentos de evaluación (Torres, 2011). Sin embargo, el programa no ofrece una guía clara de cómo utilizar el aprendizaje basado en proyectos en el aula.
Por su parte, el Reglamento de Evaluación de los Aprendizajes, Decreto Ejecutivo N.º 35355 del 21 de septiembre 2009 utiliza en dos ocasiones el concepto de proyecto. En primer lugar en el artículo 24, donde se indica que los trabajos extra clase para III ciclo y educación diversificada pueden ser tareas, proyectos o investigaciones que realizará el estudiante en forma individual o grupal fuera del horario lectivo (MEP, 2009). En segundo lugar, en el artículo 26, donde define el proyecto de la siguiente manera:
De la Definición de Proyecto. Para las asignaturas de Cívica, Música, y otras según autorización previa y expresa del Consejo Superior de Educación es un proceso que parte de la identificación de contextos del interés por parte del estudiantado, relacionadas con los contenidos curriculares, valores, actitudes y prácticas propuestas en cada unidad temática del programa de estudio. Incluye una serie de etapas organizadas que busca la incidencia de los y las [sic] estudiantes en contextos determinados del entorno socio cultural. El o la [sic] docente orientará este proceso. Para su evaluación debe considerarse tanto el proceso como el resultado y utilizar instrumentos técnicamente elaborados. (p. 19)
La mención de estos elementos del Programa de Estudio de Educación Física son necesarios para comprender la naturaleza de las lecciones en los colegios, pues, es una obligación de docentes la planificación y contextualización del currículo oficial en las lecciones.
Marco metodológico
De acuerdo con el propósito de la investigación, se utilizó una metodología cualitativa descriptiva. Se eligió un enfoque cualitativo, pues permitió que las personas participantes del estudio pudieran expresar de forma más natural sus opiniones acerca del tema estudiado y, de esta forma, registrar el sentido o interpretación que las personas (docentes y estudiantes) tienen de las clases de educación física (Vasilachis, 2006). En cuanto a su alcance, el estudio es descriptivo, pues su objetivo es presentar las opiniones y actitudes de estudiantes y docentes, sin pretender explicar el origen de esas opiniones. Pero sí mostrar la convergencia de datos que pueden existir entre ambas fuentes.
Para la recolección de la información se utilizaron ocho grupos focales en cuatro direcciones regionales (Alajuela, Cartago, Perez Zeledón, San José Central): cuatro grupos de docentes y cuatro grupos de estudiantes (ver Figura 4. Apéndice A). El grupo focal es una herramienta cualitativa científica cuyo objetivo es reunir un grupo de personas para recopilar información referente a un tema específico, con la guía de una persona moderadora del grupo. Esta facilita la creación de un ambiente cálido y amigable para sus participantes y estimula la interacción del grupo. Utiliza una estrategia para hacer preguntas y de esta forma crear un diálogo sobre un tema (Lamb, 2012). El tamaño del grupo, de acuerdo con diversos estudios, oscila entre las 6-12 personas (Cheng, 2007). En el presente estudio participaron 38 docentes y 27 estudiantes.
La selección de docentes y direcciones regionales participantes en el estudio se hizo a través de un criterio de muestreo por juicio. Es decir, el grupo investigador seleccionó la muestra con base en sus conocimientos y criterio profesional, con el objetivo de obtener una muestra representativa de diversas regiones del país. Para tal fin, se delimitaron las direcciones regiones donde trabajan 1223 docentes de educación física de secundaria y estudiantes de noveno, décimo y undécimo año de colegios diurnos (académicos y técnicos). Posteriormente, en el transcurso de la investigación se comprobó que la cantidad ocho grupos focales era suficiente para cumplir con un criterio de saturación de datos.
Cada sesión fue grabada con un dispositivo de audio digital; además, un miembro del equipo de investigación tomó notas. A través de unas preguntas previamente elaboradas, se propició el diálogo y la discusión en los grupos. Para este fin se redactaron dos tipos de preguntas: una dirigida a docentes y otra dirigida a estudiantes (ver Figura 5. Apéndice B). Las preguntas fueron elaboradas y ordenadas partiendo de preguntas más generales a temas más específicos (Cheng, 2007).
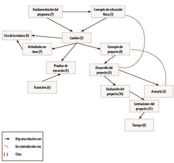
La información de los grupos fue, posteriormente, tratada con un análisis basado en la trascripción de los datos, es decir, se procedió a escuchar y transcribir los audios digitales de los grupos focales (Onwuegbuzie, Leech, Dicikinson y Zoran, 2011). Se estableció el grupo como la unidad de análisis, es decir, la codificación de los datos y las temáticas emergentes fue sin considerar la opinión individual. El procedimiento para el análisis de comparación constante, introducido por la teoría fundamentada, consta de tres etapas: la asignación de códigos a fragmentos de pequeñas unidades (citas), la agrupación de los código en categorías y del desarrollo de las temáticas que emergen (Onwuegbuzie et al., 2011) (ver Figura 1). Para facilitar esta labor de análisis de contenido se utilizó el programa ATLAS.TI. 7.

En el análisis se anotó la cantidad de citas en relación con las categorías con el fin de observar la importancia relativa de una categoría y el grado de consenso de los grupos (Onwuegbuzie, et al., 2011). Posteriormente, se definieron los temas emergentes a partir de la relación entre las categorías (ver Figura 2) y la elaboración de una nube de palabras para buscar los conceptos más representativos del diálogo de los grupos focales (ver Figura 3).


De acuerdo con Cohen, Manion y Morrison (2007), la organización y presentación de los datos puede hacerse de cinco formas: dos que consideran a las personas, dos que consideran la cuestión y una, el instrumento. En el presente estudio se eligió una organización y presentación de los datos que consideran la cuestión (objeto de la investigación), es decir, los aspectos más relevantes expresados en las opiniones de estudiantes y docentes.
Resultados, análisis y discusión
A través de un análisis de frecuencia de las palabras utilizadas por docentes y estudiantes, así como un análisis de los contenidos de los grupos focales se pueden identificar dos grandes temas aglutinadores. El primero, tiene que ver con los proyectos, hecho que se corrobora con 43 citas recopiladas sobre este tema. El segundo, el cambio de actividades que se desarrollan en clase, gracias al nuevo enfoque de los programas de estudio.
Los proyectos
Concepto del proyecto
Tantos docentes como estudiantes consideran que el proyecto es una actividad más estructurada y con diferentes secuencias en su desarrollo. En este sentido, expresan lo siguiente:
-Ayer ya nos dieron el proyecto de física, y ya hay que llevar la primera etapa la próxima semana: poner el nombre, definir lo que vamos hacer, los integrantes y los objetivos. Grupo focal E-1
-Un proyecto es la formulación de diferentes etapas, la finalidad de un proyecto es alcanzar un objetivo... nosotros no lo desarrollamos no tenemos un objetivo claro. Por el poco tiempo. Grupo Focal D-1
Desarrollo del proyecto
El proyecto ha permito desarrollar una variedad de actividades en la clase. Sin embargo, el proyecto también se ha visto como una actividad extraclase. Los grupos focales de estudiantes y docentes evidencian que no hay una uniformidad en cómo desarrollar el proyecto. A veces se le da más peso como actividad fuera de la institución y en otros casos como parte del trabajo cotidiano.
A lo que ellos se refieren del proyecto para mí está bien. Nos mandan hacer ejercicio en la casa y que los papas supervisen. Nos dan una hoja con ciertos ejercicios, ponen un tiempo y cierta cantidad, y te ponen el día que lo hizo, el ejercicio y la firma. Para mí eso es el proyecto. Con casi todos los deportes. Grupo focal E-1
Antes… [en otro colegio] era presentar un proyecto, un deporte, que otro… que balonmano, que investigar y así. Presentamos proyecto como de baile… pero una investigación muy pequeña. Presentamos el acrosport, investigamos sobre el acrosport e hicimos una presentación aparte. Pero no tan grande la teoría como la presentación en sí que es lo más divertido. Uno va y se relaja un momento. Grupo focal E-3
Nadie nunca nos enseñó y llevamos cuatro años de proceso de ensayo y error, donde ha sido más error que ensayo… y cosas positivas. Este año no hago las tonterías que cometí el año pasado. Y no por hacerlo a la carrera… sino porque la experiencia me enseñó que no funcionaba así. Grupo Focal D-1
Evaluación del proyecto
La opinión de docentes y estudiantes coincide en señalar que la evaluación del proyecto presenta dificultades. De hecho, esta es la categoría que tiene más citas en toda la investigación. En primer lugar, por el porcentaje del proyecto, ya que se considera no toma en cuenta el trabajo en clase y la asistencia. En segundo lugar, tanto estudiantes como docentes relatan una práctica común de estudiantes que no asisten a clase y solo presentan el trabajo escrito del proyecto para ganarse la nota.
Sinceramente para mí es mucho porque le están regalando la nota. No es mi caso… pero siempre hay compañeros que llegan y dicen… me avisan cuando es el proyecto… nunca llegan... entregan el proyecto y ya tienen la mitad de la nota. Le avisan a uno: Cuándo es el examen?... Porque ellos tienen que avisarnos una semana antes. Llegan, hacen el examen, el proyecto y tienen la nota. El cotidiano vale 5. Siento que el proyecto tiene mucho y el cotidiano tiene muy poco. Siento que debe valer más para que tengan más responsabilidades. Grupo focal E-1
Lo que estoy en contra es el proyecto del 40% yo siento que es mucho para un proyecto. Más bien deberíamos quitarlo o pasarlo para trabajo cotidiano. Grupo focal E-2
Si hay… no llegan, igual en las otras materias. Se escamuzan y ahí van pasando. Con tanto porcentaje de proyecto… hacen examen y el proyecto y ya pasaron setenta y algo. Uno que siempre va, que tiene trabajo cotidiano, que hace un proyecto lo más mejor… hace todo lo que puede... y pueden que los otros salgan mejor. Grupo focal E-3
Lo que no me gusta… se ve mucha materia, mucha teoría. Que hacer proyectos, tareas. El proyecto mucha evaluación. Un 50%, por ejemplo, uno hace el proyecto pasa, si no lo hace el proyecto se queda. Ese el problema... y uno a partir de cuarto año en un técnico uno tiene mucha materia: tiene la especialidad y la académica. Mucho trabajo, uno quiere llegar a educación física a liberar todo el estrés de todo el día. La clase ahorita no permite eso. Grupo focal E-3
Un estudiante, dependiendo de cómo usted lo canalice... y después de escuchar que no los avances no se evalúan que solo se evalúa el final. Quiere decir que un estudiante que pasa todo el trimestre sin hacer nada presenta su proyecto, ya se ganó su 50%, y perdió puntos en otras cosas… ya se ganó la nota. Puede ser que pase.
Nosotros pasamos más tiempo calificando proyecto, porque todo viene muy teórico y porque tenemos que sacrificar nuestro tiempo práctico para la teoría. Grupo Focal D-1
Yo considero que el valor porcentual que se le está dando al proyecto es demasiado. 50% en caso de IV ciclo, 40 en III ciclo... ellos con que hagan el proyecto y un poquito más que aporten ya pasaron, aún sin ir a clase. Me ha pasado un montón de veces. Grupo Focal D-2
Limitaciones del proyecto
Se coincide en que el proyecto vuelve más teórica la clase y quita tiempo para realizar actividades físicas. El personal docente revisa los avances del proyecto en clase, lo cual le quita tiempo. El estudiantado ve la clase como sedentaria. En el caso de colegios en zonas rurales, se señala que el estudiantado tiene más dificultad para reunirse en grupo en horarios fuera de la clase.
Y en los proyectos como que tiene mucha teoría. Y uno va a la educación física a distraerse… para mi opinión, uno tiene que recrearse y hacer actividad física y no tanto papeleo. Mientras se va que el profesor revisa todo lo escrito, no recibimos nada. Grupo focal E-1
Digamos que yo venga de matemáticas y yo quiera hacer ejercicio y todo… y que me vengan diciendo que se sientan a dictar el proyecto, o sea, yo quiero estirarme no escribir. Grupo focal E-2
En este momento si aprendemos de lo se trata cada deporte, qué beneficios tienen. Pero no tenemos la parte práctica, de practicarlo, de hacerlo. Uno sabe que el ejercicio es bueno, pero no puede practicarlo en educación física. Para practicarlo tendría que hacerlo fuera de clase, en tiempo libre. Nosotros gimnasio no tenemos, pero tenemos una plaza adecuada para hacerlo. Grupo focal E-3
Uno dependiendo de donde trabaja ... yo no puedo decirles a los estudiantes que hagan el proyecto en la comunidad... por qué? Porque hay comunidades que están separadas por kilómetros. Uno incluye esa parte dentro de la clase porque es el único espacio que uno se asegura que están. Grupo Focal D-3
El trabajo escrito: no podemos dejar un proyecto para cada estudiante porque no nos daría tiempo para revisar cada uno. Por eso hay que hacerlo en grupos. En grupos mentiras que todo el grupo se va a reunir para hacer un escrito, siempre son dos o uno. Porque no todos viven en la misma zona tampoco. Grupo Focal D-3
El tiempo
Una limitación muy importante en relación con el proyecto y con la misma clase de educación física es el tiempo efectivo durante el trimestre. Existe una gran variedad de actividades como la semana de exámenes, reuniones, actos cívicos, juegos estudiantiles que ponen al personal docente en dificultad para evaluar a sus estudiantes, así como para abarcar la mayoría de los contenidos curriculares.
La disposición de tiempo que tenemos nosotros entre exámenes, etc., etc... más de un contenido por trimestre es mucho. Voy a ser muy franco... hay grupos que vemos una o dos veces por trimestre y al final vemos la forma de no perjudicarlos con la parte de la evaluación. Grupo Focal D-1
Son demasiados para darlos en un trimestre todo. Jamás. Lo que yo hago con el programa, doy el que más se adapte eso es lo que tomo y ese es el que veo. También como estamos con estudiantiles, también capacitaciones, consejos, semanas de evaluación... no se abarcarían. Como mucho se pueden abarcar dos ccontenidos curriculares. Por ejemplo, en el segundo período, el grupo de sétimos solo lo vi una vez... nada más. O por estudiantiles, o por feriados, o por consejo, o por la huelga... Grupo Focal D-2
Eso es algo que hemos experimentado, la compañera y mi persona, porque hay un trimestre que hay que ver tres deportes. En nuestro caso el gimnasio es el centro de todo: actos cívicos, reuniones con padres de familias... hay grupos que en un mes lo vi dos veces. Grupo Focal D-3
Yo siento que el tiempo es la mayor limitante. Si vos agarrás 12 lecciones por trimestre que tenés, 12 días… agregás la salida que tenés por eliminatoria, tenés que dedicarle 4 o 5 lecciones a avalar el proyecto que es lo que tiene mayor puntaje... y exámenes. Al final lo que trabajás con los grupos 4 lecciones, o 3 lecciones... y dividir esas lecciones para tres o cuatro deportes es imposible. Grupo Focal D-3
La asesoría
En dos grupos focales los docentes expresaron que no recibieron información clara sobre los proyectos. Tal situación no se ha resuelto y mantienen dudas sobre cómo desarrollar y evaluar el proyecto. Este punto también fue expresado en las dificultades para el desarrollo del proyecto.
Otra inquietud que yo tengo... es respecto a la asesoría en evaluación, yo me siento en esa parte siempre como muy perdida. He tenido varias capacitaciones en evaluación y todas dicen cosas diferentes. Entonces, una capacitación que se ve sobre esto, se ve es A y en otra es B es C, es D… y le sacan un montón de cosas. ... Entonces, sonará mal esto, pero sentarme como una persona de evaluación que no sabe nada de educación física… de evaluación de destrezas y todo eso… y yo le haga las consultas y me diga “no, es que eso está mal, usted no puede calificar en grupo el proyecto”. Y yo le digo, ok, pero aquí dice que el objetivo es ejecutar, participar y desarrollar un torneo... eso es en grupo. Entonces, es muy difícil aclarar las dudas en evaluación cuando la misma persona encargada no es experta en educación física. Grupo Focal D-1
Los asesores nos dijeron que no se pueden hacer los proyectos en clase, pero entonces, ¿cómo hago con los problemas que uno tiene? De infraestructura, de poco tiempo, de suspensión de lecciones, de la lejanía que hay entre estudiantes. Grupo Focal D-3
Cambio en las actividades en clase
En esta segunda sección se presentan las opiniones de docentes y estudiantes sobre cómo se percibe y se desarrolla la clase de educación física actualmente. La información permite tener una visión general de cómo se vivió el cambio en el enfoque de la materia y su puesta en la práctica.
Fundamentación del programa
En general la opinión de docentes es favorable a la fundamentación del programa, consideran que está bien hecho. Perciben el nuevo enfoque sobre la enseñanza de la educación física. Algunos señalan mejoras que se pueden hacer.
Me parece que la parte de la fundamentación lo que se ha querido rescatar es que se valores más el trabajo en equipo, la parte recreativa, la sociabilidad, tener mejor relación entre él y yo, que haya más igualdad entre hombre y la mujer. Grupo Focal D-1
A mí me gusta mucho. Suena muy bien. Inclusive soy de las que cuando se lee el programa le encanta. A la hora de plasmarlo, ahí está lo difícil. Toda la parte procedimental, actitudinal lo explica muy bien. Da ganas de irse a la práctica… Lo hicieron muy generalizado. No se dieron cuenta de que no todas las instituciones no tienen la misma estructura. Cuando ya eso se sumerge en la verdad es lo difícil. Grupo Focal D-2
Yo siento que tal vez el programa en sí está bien… en lo que yo pienso que se pierde ... es pasar de lo que está escrito a lo que se va hacer… es en la parte evaluativa. No termina de cuajar. Grupo Focal D-2
El cambio
El personal docente está consciente de las novedades del programa y de las diferencias de este con el anterior. Tienen en general una opinión positiva del cambio, aunque ese cambio les demandó mayor preparación en diversos temas.
El programa anterior se enfocaba mucho en algunas cosas básicas: futbol, baloncesto, voleibol, acondicionamiento y se acabó... atletismo. Y por ejemplo eso… brillaban mucho los chiquillos que eran carga. Pero los gorditos, a los que les cuesta entender, los que no les gusta la actividad física… estaban como… para ello ir educación física era como que pereza. Con estos nuevos programas yo siento que se les abra una gama de oportunidades para que ellos puedan descubrir que educación física no es solamente correr, no es solamente futbol… sino que hay montón de cosas que ellos pueden hacer. Hay algo que tienen que descubrir que sí les gusta. Grupo Focal D-1
Las clases actuales de educación física me gustan. Son más motivantes para algunos estudiantes que les costaba más. EL problema no está ahí, sino en la capacidad… llevamos en U un curso de folklor. Estamos atacando un área que no se atacaba antes que es sumamente importante: la convivencia entre hombres y mujeres, la participación de estudiantes con problemas motrices, pero también estamos descuidando en lo que éramos fuertes antes. Yo trabajo en voleibol… vieras lo que cuesta conseguir un muchacho que juegue voleibol ahora. Lo mismo me decía un compañero que está en baloncesto. Debemos buscar ese equilibrio, ese balance entre lo recreativo y deportivo. Grupo Focal D1
Concepto de educación física
Existe una visión compartida entre docentes y estudiantes sobre la naturaleza de la clase de educación física como una materia diferente de las otras. La conciben como un espacio para liberarse y relajarse, como una necesidad para los grupos de estudiantes.
...la idea es como más dinámico. Nosotros jugamos bola, en mi caso yo juego futbol, yo juego pin pong con mis compañeros. Más bien es dinámico. A mí me gusta más que como era antes… porque antes solo era presentar proyectos y proyectos... y como dice ella... es algo para irse a relajarse... usted sale... es un momento para liberarse de toda la energía que tiene. Grupo focal E-3
-…yo les digo a mis estudiantes “Ustedes vienen de matemáticas, estan sentados, de sociales los ponen a trabajar en grupo, de cualquier otra materia y aquí vienen a desestresarse más que en pensar en una nota… donde se desestresan, donde se divierten, donde pueden gritar, donde comparten, donde se ríen porque aquel otro se calló… o porque el profesor se metió a jugar y se calló... Grupo Focal D-1
-En área rural, el muchacho cuando viene en sétimo quiere experimentar deporte, como deporte....como que la diversión la tienen en su pueblito, ellos tienen su recreación propia. Decirles como que se sientan, vamos hacer un juego… esto y lo otro… no es un atractivo para ellos. Y eso expresado por ellos. Ellos quieren aprenden un deporte... ellos quieren saber cómo agarrar una raqueta, cómo jugar voleibol. Ellos no vienen con esa intención de jugar sino de experimentar el deporte como deporte. Grupo Focal D-3
Actividades en clase
Los grupos de estudiantes valoran positivamente la variedad de actividades que realizan durante la clase. Se incorporaron nuevos deportes o actividades que despiertan interés. Sin embargo, hay lugares donde el docente es poco creativo.
Hacer los deportes… el futbol. Practicar los deportes, hacer cosas nuevas. Porque ya no es como antes solo futbol, ahora se hacen más deportes. Como balonmano, raquetbol, volibol. Grupo focal E-1
Me gusta mucho hacer deporte. Me gusta mucho tener diferentes actividades. Por ejemplo, ahora en el trimestre practicamos pirámides. Fue muy interesante. En el anterior trimestre tuvimos que trabajar en una coreografía. No a muchos les gusta. Personalmente, preferiría realizar una actividad deportiva. Grupo focal E-2
En mi caso es muy dinámico... nosotros presentamos un proyecto de baile. Muy dinámico... se estira primero antes de empezar y los que quieran juegan baloncesto, pin pong, o futbol. Hay más variedad de actividades. Ahí en el salón tenemos, bueno en el salón de la comunidad, tenemos canasta, un desayunador bien grande, casi como una mesa de pin pong donde jugamos pin pong. Grupo focal E-3
Música
La utilización de la música en la clase es vista como un recurso motivador por estudiantes. Sin embargo, al personal docente se le olvida aprovechar este recurso y lo limita para acompañar las actividades dancísticas.
La música solo se usa cuando hacemos un baile, aeróbicas. Pero la pusieran cuando estamos realizando una actividad sería chiva. Como que le inyecta a uno. Grupo focal E-1
En noveno era más práctico con el programa anterior... y usábamos la música… Luego ya entramos a décimo y undécimo y ya es más teórico. En este año, lo que llevamos del año, ni una vez hemos utilizado la música. Grupo focal E-3
Nada más compare un gimnasio sin música y un gimnasio con música. Escuchan los carajillos la música y aunque no estén en clase bajan. ¿Por qué? Porque la música por sí inyecta. Un plus que tenemos nosotros, un plus que debería tener la clase es tener música. Grupo Focal D-1
Transición
En dos grupos focales sus docentes externaron preocupación por estudiantes que ingresan a sétimo, sobre todo de áreas rurales, donde, en sus escuelas no recibieron educación física. Esta situación hace que tengan realizar adecuaciones. El programa de estudios actualmente no prevé esta situación.
Me preocupa que les tiras una bola a los chicos de sétimo que vienen de lugares donde no recibieron educación física no saben picar un balón, no saben patear, no saben lanzar... ahí en el programa debería incluirse la parte el reforzamiento de patrones básicos de movimiento que se supone que se desarrollan en edades más tempranas… Grupo Focal D-1
En área rural, el muchacho cuando viene en sétimo quiere experimentar deporte, como deporte... como que la diversión la tienen en su pueblito, ellos tienen su recreación propia. Decirles como que se sientan, vamos hacer un juego… esto y lo otro... no es un atractivo para ellos. Y eso expresado por ellos. Ellos quieren aprenden un deporte... ellos quieren saber cómo agarrar una raqueta, como jugar voleibol. Ellos no vienen con esa intención de jugar sino de experimentar el deporte como deporte. Grupo Focal D-3
En el programa habla que sétimo, prácticamente todo el año, hay que trabajar juegos ya sea deportivos o tradicionales. Un estudiante tiene cierto grado de aguante... a las actividades… pero cuando usted está haciendo juegos deportivos, juegos tradicionales todo el año el estudiante no va querer. No quiere. Grupo Focal D-3
También de que… estamos olvidándonos que ellos viene de la escuela donde no le dan educación física. Cuando llegan al colegio uno trata de empezar con otras cositas, por ejemplo hablar de alimentación sana, hablar un poquito de hacer ejercicios… Si uno se apega a lo que dice el programa no podríamos trabajar esas cosas. Grupo Focal D-3
Pruebas de ejecución
Tanto docentes como estudiantes relataron experiencias diversas sobre las pruebas de ejecución. No existe un criterio uniformado sobre qué aspectos son los más importantes en su evaluación.
el último examen fue de balonmano… los movimiento que hay que hacer… y van calificando... hay que pasar por unos conos primero… después con otro compañero si lo pasa bien.
abdominales, salto largo, la milla... En este último examen el promedio era 27 abdominales en un minuto, y yo hice 77… otros hicieron 30, 27... hicieron parecido… solo yo sobresalí.
-nos dio la bola y jueguen... pero ahí siento que es injusto. Uno no siempre tiene la bola. Y hay gente que siempre quiere tener la bola más que los demás. Y a rato tiene mala nota porque no participó. Y no es que no participó, sino que no le dieron la bola. Grupo focal E-1
En la parte de examen, hacer las clases tan recreativas, yo puedo ver Bádminton, pero el programa me dice que tiene que ser más recreativos. Yo no puedo venir y decirle al estudiante que lo voy a evaluar como agarra la raqueta, como hace un saque... en voleibol como hacer su boleo, la cuestión de los brazos... debo hacerlo más de la parte si me entiende lo que está haciendo. Si entiende que este es un boleo... Hoy en día ciertas pruebas de ejecución son virtualmente, prácticamente imposibles por el tipo de clase que nosotros damos. ¿Qué estamos haciendo? Estamos sacando exámenes bajo la manga para que el estudiante se gane la nota. Para que el estudiante no ande diciendo que el profesor de educación física no me hizo exámenes. Porque uno queda como el peor profesor de todo el colegio... por eso digo que no es compatible o hay proyecto o hay examen. Grupo Focal D-1
Discusión
La educación física cambió en los colegios
Para el personal docente el programa de estudios si generó un cambio en la forma de dar educación física en las clases. En primer lugar, requirió desarrollar clases más recreativas que competitivas. Este cambio lo perciben como positivo, aunque genera dificultad para formar a estudiantes con habilidades deportivas y formar equipos deportivos.
También se incorporaron nuevas actividades a la clase, lo cual les demandó investigar sobre cómo realizar esas actividades. Lo que más les ha costado, hasta la fecha en aplicar, es lo relacionado con el proyecto. Aunque hay experiencias positivas, consideran que no tienen suficiente claridad al respecto.
Los estudiantes expresan igualmente una visión de la educación física relacionada con una variedad de actividades, sobre todo prácticas. Consideran que la clase debe ser para relajarse y hacer cosas diferentes a las clases académicas. Por tanto, no debe ser teórica, ni para escribir.
Sobre el uso de la música como un recurso de mediación, se debe enfatizar más en docentes sobre lo apropiado que es para acompañar las actividades de la clase. Pues, actualmente todavía es un recurso subutilizado.
Más variedad de actividades, pero poco tiempo
En los grupos focales se evidenció una gran variedad de actividades que se desarrollan en las clases: coreografías, acrosport, bádminton, raquetbol, pirámides, aeróbicos, futbol, básquet, voleibol, juegos tradicionales, calentamientos… Además del proyecto que es percibido como una actividad aparte.
La mayor limitante señalada por docentes tiene que ver con el tiempo efectivo de clase que reciben sus estudiantes en el trimestre. En un trimestre a veces a un grupo lo ven una o dos veces en todo el período, lo que dificulta tanto el desarrollo de los temas como la evaluación. Esta situación se da por las múltiples actividades, generalmente ya programadas durante el trimestre: semana de exámenes, actos cívicos, feriados, juegos estudiantiles, consejo de profesores y reuniones con padres. Cuando el centro educativo tiene un gimnasio es aprovechado para estas reuniones.
El proyecto opaca la educación física
Aunque se preguntó sobre de diferentes aspectos de la clase de educación física, tanto estudiantes como docentes dedicaron buena parte de sus respuestas para referirse al tema de proyectos.
Para estudiantes el proyecto es una actividad sistemática de investigación que hace más teórica la clase y que demanda escribir un informe. Esta parte la ven negativamente. La parte positiva de los proyectos es cuando se da la parte práctica en la clase. Cuando el proyecto se limita a algo escrito, hay estudiantes que solo presentan el informe y no asisten a clases regularmente, y logran pasar la clase. Esto se atribuye al alto porcentaje de la nota que representa proyectos, 40% en básica y 50% en diversificada. Los estudiantes califican esta situación como injusta, pues no se valora adecuadamente a quienes asisten regularmente a las clases.
Docentes y estudiantes comparten la visión sobre el proyecto en lo referente al alto porcentaje que representa de la nota, y el poco valor que se da al trabajo cotidiano. Además los grupos docentes indican que dedican mucho tiempo de la clase a proyectos, que lo ven más como un añadido que como algo propio de la clase. Esta situación del tiempo se agrava más por las lecciones que se pierden.
Otro aspecto comentado por docentes es que no existe una claridad sobre cómo realizar el proyecto y cómo evaluarlo. En las asesorías recibidas no quedó claro. Esto explicaría porque hay proyectos demasiado teóricos y otros más prácticos.
Por tanto, dos acciones que se deben valorar es la necesidad de un cambio porcentual en los rubros de proyecto y trabajo cotidiano, con el fin de aumentar el valor del trabajo cotidiano y disminuir el del proyecto. La segunda acción se refiere a la necesidad de dar nuevas orientaciones al personal docente sobre la naturaleza y rol del proyecto dentro de la clase.
La evaluación es un reto
El personal docente expresa que actualmente la educación física es más recreativa y menos centrada en el aprendizaje de habilidades y técnicas para realizar un deporte. Esta concepción también ha influido en la forma de realizar la evaluación de la clase, donde ya no se evalúa el desempeño físico estudiantil, sino su participación. Sin embargo, no es claro cómo hacer esto. Una parte prefieren seguir evaluando como lo hacía antes.
Lo que sí es una práctica común es evaluar a estudiantes de acuerdo con lo que han visto en clase, y avisando con tiempo lo que será evaluado en la siguiente clase, a veces de forma escrita.
La coevaluación y autoevaluación propuestas por el programa solamente se aplica para el proyecto. En ningún otro espacio se utiliza.
Conclusiones
La investigación cumplió con el objetivo propuesto de recoger las opiniones de docentes y estudiantes acerca de las clases de educación física en secundaria y extraer los temas más relevantes de acuerdo con estas.
El análisis comparativo constante a la transcripción de los grupos focales evidenció dos grandes temas de interés para docentes y estudiantes: el proyecto y las actividades de la clase.
En el caso del proyecto, los testimonios muestran que no hay claridad conceptual sobre la naturaleza del proyecto, situación que ha dado pie al ensayo-error y no ha sido resuelta por la asesoría recibida. Los proyectos suelen ser un trabajo investigativo escrito, así como la ejecución de una actividad de movimiento físico. Tiene un alto valor en la nota de la asignatura: 40% en tercer ciclo y 50% en educación diversificada. Por esta razón, cierta cantidad de estudiantes participa más en el proyecto y se ausenta en otros momentos de la clase. Esta situación requiere que en un futuro se hagan ajustes al desarrollo y evaluación de los proyectos en las clases.
A partir del programa de estudio se abre la oportunidad de realizar nuevas actividades en la clase, deportivas y recreativas. Estudiantes y docentes comparten la opinión de que la educación física es un momento para “desestresarse” y, por tanto, de tener actividades de acuerdo con esta creencia. La música es un recurso que es motivante para la actividad física, pero aún no se está aprovechando lo suficiente en todas las clases. Generalmente se asocia la música con la coreografía. Habrá que acompañar más al personal docente en el recurso de la música para utilizar en las actividades de la clase.


Referencias
Ballestero, C., Chaves, K., Lobo, J. y Román, A. L. (2013). Educación física en América Latina: Costa Rica. Revista Electrónica Actividad Física y Ciencias, 5(1), 1-31. Recuperado de http://www.actividadfisicayciencias.com/articulos/2013/educacion_fisica_costa_rica/EDUCACION_FISICA_EN_AMERICA_LATINA_COSTA_RICA.pdf
Cheng, K. W. (Invierno, 2007). A study on applying focus group interview on education [Estudio de aplicación de grupo focal en educación]. Reading Improvement, 44(4), 194-198.
Cohen, L., Manion, L. y Morrison, K. (2007). Research methods in education [Métodos de investigación en educación] (6ª ed.). USA y Canada: Routledge.
Lamb, D. (Junio, 2012). Establishing and maintaining focus in your research: Promoting the use and effective implementation of focus group methodology in a ‘real-life’ research study [Estableciendo y manteniendo un grupo focal en tu investigación: Promoviendo el uso y aplicación de la metodología del grupo focal en estudios de vida real]. En R. Mc-clean (Ed.), Proceedings of the 11th European Conference on Research Methodologies (pp. 215-221). Bolton, UK: Academic Publishing International.
López, B., Barrantes, M., Martínez, I., Murillo, L., Robles, R. y Villalobos, M. L. (1993). La educación costarricense en el período liberal: Liceo de Costa Rica - Colegio Superior de Señoritas 1885-1940 (Tesis de Licenciatura). Universidad de Costa Rica, Costa Rica.
Ministerio de Educación Pública (MEP). (14 de julio, 2009). Ministerio de Educación Pública reglamenta evaluación de aprendizajes. La Gaceta digital. Diario Oficial, Año 131, N° 135, p. 19. Recuperado de http://www.imprentanacional.go.cr/pub/2009/07/14/COMP_14_07_2009.pdf
Ministerio de Educación Pública (MEP). (2010). Programas de Estudio Educación Física: Tercer Ciclo de Educación General Básica y Educación Diversificada. San José, Costa Rica.
Ministerio de Educación Pública (MEP). (2014). Memoria institucional 2006-2014: La educación subversiva, atreverse a construir el país que queremos. San José, Costa Rica. Recuperado de http://www.mep.go.cr/sites/default/files/page/adjuntos/memoriainstitucional20062014pdf.pdf
Monge-Rojas, R., Garita-Arce, C., Sánchez-López, M. y Colón-Ramos, U. (Mayo-Junio, 2009). Barrier to and suggestions for a healtful, active lifestyle as perceived by rural and urban Costa Rican adolescents [Sugerencias y barreras para un saludable y activo estilo de vida percibido por adolescentes urbanos de Costa Rica]. Journal of Nutrition Education and Behavior, 41(3), 152-160. doi: 10.1016/j.jneb.2008.03.002
Pereira-Hidalgo, E. (2011). La educación física en las organizaciones educativas, un estudio de caso en centros educativos públicos de secundaria en el circuito 10 en la Dirección regional de Educación de San José, Costa Rica. Revista Gestión de la Educación, 1(2), 107-143. doi: 10.15517/rge.v1i2.2145
Onwuegbuzie, A. J., Leench, N. L., Dickinson, W. B., y Zoran, A. G. (Enero-junio, 2011). Un marco cualitativo para la recolección y análisis de datos en la investigación basada en grupos focales. Paradigmas, 3(1), 127-157. Recuperado de http://dialnet.unirioja.es/servlet/articulo?codigo=3798215
Torres, R. (2011). Respuestas a las consultas más frecuentes en el proceso de evaluación de los aprendizajes. San José, Costa Rica: MEP.
Urbina, C. (Abril, 2001). Orígenes de la política deportiva en Costa Rica (1887-1942). Revista Digital Efdeportes.com 7(34), 1-2. Recuperado de http://www.efdeportes.com/efd34/crica.htm
Vargas, P. y Orozco, R. (2003). La importancia de la Educación Física en el currículo escolar, InterSedes, 4(7), 119-130. Recuperado de http://www.redalyc.org/pdf/666/66640709.pdf
Vasilachis, I. (2006). La investigación cualitativa. En I. Vasilachis (Ed.), Estrategias de investigación cualitativa (pp. 23-64). Barcelona: Editorial Gedisa. Recuperado de http://investigacionsocial.sociales.uba.ar/files/2013/03/VASILACHIS_Estrategias-de-investigaci%C3%B3n-cualitativa.pdf
Notas de autor