Artículo
Conexión ser humano-naturaleza: Una experiencia educativa alternativa en la “Fábrica de sueños”, Manizales, Colombia
Human Being-Nature Connection: An Alternative Educational Experience in the “Dream Factory,” Manizales, Colombia
Conexão ser humano-natureza: uma experiência educacional alternativa na “Fábrica de Sonhos”, Manizales, Colômbia
Conexión ser humano-naturaleza: Una experiencia educativa alternativa en la “Fábrica de sueños”, Manizales, Colombia
Revista Electrónica Educare, vol. 27, núm. 3, pp. 115-135, 2023
Universidad Nacional. CIDE
Recepción: 01 Julio 2022
Recibido del documento revisado: 15 Junio 2023
Aprobación: 13 Julio 2023
Resumen
Objetivo: Analizar las percepciones sobre la educación alternativa en el proyecto La Fábrica de Sueños - FS, orientada a la reforestación de la conciencia, y a la transformación cultural en niños y niñas de siete años de instituciones educativas para el cuidado de la naturaleza y la convivencia.
Metodología: La metodología se centra en la sistematización de la experiencia vivida, recolectada mediante entrevistas semiestructuradas, relatos y dibujos, de padres y madres de familia, personal docente, niños y niñas. El análisis se hizo con el programa Atlas ti, a partir de la investigación cualitativa y análisis categorial. Se establecieron coincidencias, relaciones y correlatos a través de una categoría central, la reforestación de conciencia, y cinco categorías axiales: empoderamiento personal, ser humano, conciencia de sí, convivencia y relación con la naturaleza, que emergieron de las experiencias y de las apuestas educativas centradas en lo ético y pedagógico.
Resultados: El enfoque experiencial aplicado, en especial el contacto con la naturaleza y con el arte, sensibiliza hacia nuevos aprendizajes desde el estímulo a la creatividad y la imaginación, son motores para la libre expresión y narración de los niños y niñas. La Fábrica de Sueños, aporta a la formación integral, y conduce al despertar de los niños y niñas en convivencia con su entorno social y natural. La experiencia, fortalece el desarrollo del pensamiento creativo, crítico y reflexivo que parte del empoderamiento y comprensión de su espacio vital.
Palabras claves: Aprendizaje por experiencia+ conciencia+ investigación educativa+ percepción+ valores.
Abstract
Aim: This study aims to analyze the perceptions of alternative education in the La Fábrica de Sueños (Dream Factory) project. The project aimed at the reforestation of consciousness and the cultural transformation in seven-year-old children from educational institutions for the care of nature and coexistence.
Methodology: The methodology focuses on the systematization of an experience that parents, teaching staff, and children lived. The data was collected through semi-structured interviews, stories, and drawings; it was analyzed with the Atlas ti program based on qualitative research and categorical analysis. Coincidences, relationships, and correlations were established through the central category of reforestation of awareness and the following five axial categories: personal empowerment, human being, self-awareness, coexistence, and relationship with nature. These five categories emerged from experiences and educational commitments, focused on ethics and pedagogy.
Results: It was found that the applied experiential approach, especially the contact with nature and art, sensitizes toward new learning from the stimulation of creativity and imagination that are motors for children’s free expression and narration. The Dream Factory project contributes to comprehensive training and leads to the children’s awakening in coexistence with their social and natural environment. The experience strengthens the development of creative, critical, and reflective thinking that starts from the empowerment and understanding of children’s vital space.
Keywords: Learning by experience, awareness, educational investigation, perception, values.
Resumo
Objetivo: Analisar as percepções sobre a educação alternativa no projeto La Fábrica de Sueños (A Fábrica de Sonhos), voltado para o reflorestamento da consciência e a transformação cultural em meninos e meninas de sete anos de instituições educativas para o cuidado da natureza e convivência.
Metodologia: A metodologia centra-se na sistematização da experiência vivida, recolhida através de entrevistas semi-estruturadas, histórias e desenhos, junto de pais e mães de família, docentes, meninos e meninas. A análise foi feita com o programa Atlas ti, com base em pesquisa qualitativa e análise categorial. Coincidências, relações e correlações foram estabelecidos por meio de uma categoria central, reflorestamento da consciência, e cinco categorias axiais: empoderamento pessoal, ser humano, autoconsciência, convivência e relação com a natureza, que emergiram de experiências e compromissos educativos com foco na ética e pedagogia.
Resultados: Constatou-se que a abordagem vivencial aplicada, especialmente o contato com a natureza e a arte, sensibiliza para novas aprendizagens a partir do estímulo à criatividade e imaginação, sendo motores para a livre expressão e narração de meninos e meninas. A Fábrica de Sonhos contribui para uma formação integral, e leva ao despertar de meninos e meninas na convivência com seu ambiente social e natural. A vivência fortalece o desenvolvimento do pensamento criativo, crítico e reflexivo que parte do empoderamento e compreensão do seu espaço de convivência.
Palavras-chave: Aprendizagem pela experiencia, conhecimento, investigação educacional, percepção, valores.
Introducción
Los procesos educativos se hacen necesarios para lograr las transformaciones sociales y culturales que lleven a prácticas y relaciones que no busquen la dominancia de la especie humana sobre la naturaleza. Así mismo, indagar sobre las representaciones e imaginarios, apalabrar los saberes de los actores sociales, escuchar las voces de quienes hacen parte de una práctica social y comunitaria, como lo es el proyecto educativo La Fábrica de Sueños (FS), conlleva a preguntarse cómo se produce conocimiento social a través de la experiencia. Los resultados de la investigación de tipo cualitativo con enfoque interpretativo, que se realizó en el 2016, se orientaron a comprender, desde las percepciones que las personas participantes (niñas y niños) y actores (padres, madres, docentes), tienen de las relaciones y dinámicas que se configuran en las interacciones dentro de la FS, y de qué manera estas interacciones aportan insumos éticos, vivenciales y reflexivos. La dinámica aporta a la transformación cultural y social, lo que en el proyecto se define como una reforestación de la conciencia, donde el arte y las experiencias son los mediadores del desarrollo de actividades lúdicas que fortalecen las capacidades humanas y las competencias afectivas, sociales, creativas y artísticas.
Para este análisis, se considera, primero una revisión documental del archivo físico y digital (2012, 2013 y 2014) y, segundo, la sistematización de la información recolectada a través de entrevistas semiestructuradas y relatos de niños y niñas, para recoger las percepciones de esta experiencia educativa. Así, en este estudio se reconoce el proyecto de la FS como una alternativa de educación no formal orientada a la transformación en la convivencia y la reforestación de la conciencia en niños y niñas de siete años, que busca renovar la comprensión del mundo, el cuidado del otro ser, y la capacidad de potenciar las emociones y de reconocerse parte del planeta. De este modo, el proyecto ha venido desarrollándose -desde el año 2012- en jornadas de siete horas una vez al año, con niñas y niños de siete años; contempla actividades experienciales para el desarrollo personal que imprimen, desde las acciones colectivas y la conciencia individual a lo largo de la vida de cada persona, en pro de fortalecer su inteligencia emocional.
En consonancia con lo anterior, el presente artículo da cuenta de una experiencia que sirve de apoyo a la educación formal y explora caminos a la investigación de pedagogías alternativas, desde dos campos de conocimiento: el primero es el pensamiento crítico y, el segundo, el constructivismo que ha ampliado tanto las perspectivas teóricas como metodológicas.
La educación convencional, una cuestión por resolver
De acuerdo con Contreras Domingo (2004), ponen tensión aspectos que actualmente son difícilmente discutibles del sistema escolar convencional. Giroux (1990) ligado a la pedagogía crítica, plantea la teoría de la resistencia como recurso teórico e ideológico para analizar la relación entre la escuela y la sociedad, ahondando en la necesidad del agenciamiento humano y la experiencia claves para comprender la realidad y para la transformación social de forma crítica y propositiva. Por tal razón, el autor reconoce una posibilidad de relacionar estrechamente la práctica escolar con la liberación del pensamiento, a través del desarrollo del autoconocimiento crítico, para que, en su futuro adulto, el individuo tenga la capacidad de hacer frente a la desigualdad y las estructuras de dominación y opresión.
La educación, entonces, requiere combatir problemas hacia su interior, donde los individuos no sirvan solo de engranaje del mercado y de las relaciones de competencia y no de colaboración. Esa desvalorización del papel de la educación y del rol de la persona educadora impide formar conciencia desde los espacios educativos. Todo lo contrario es lo que expone la educación pensada en la sostenibilidad, dada por un proceso de aprendizaje permanente para la conservación del patrimonio natural y cultural, con la que se posibilita, de manera decisiva, la consecución de los objetivos del desarrollo sostenible, y logra su propósito transformador de la sociedad. (Organización de las Naciones Unidas para la Educación, la Ciencia y la Cultura [UNESCO], 2020).
De tal forma, según lo anterior, la educación, como basamento de la conciencia, no puede ser únicamente un proceso intelectual para fortalecer las competencias referidas al saber hacer, sino “concebirla sin el cultivo de profundos sentimientos interhumanos le resta la eficacia necesaria si se desea alcanzar un nuevo orden social” (Reyes,1970, p.133). Incrementar las posibilidades de pensar críticamente desde el aula, y desde los diferentes escenarios educativos -escolarizados, no escolarizados, con y sin formación académica-lleva progresivamente a despertar en los sujetos de conocimiento una responsabilidad fundamentada en la dimensión ética de la ecología como alternativa para enfrentar la profunda crisis que atraviesa el mundo. Lo anterior puede dar a través de la “doble condición [de la educación]: como elemento de conocimiento político-sociológico y como acción reguladora social” (Pallarès Piquer et al., 2019, p. 125). Además, Nussbaum (2012) afirma que los nuevos horizontes sociales y humanos deben partir desde el principio de la capacidad humana de ser y hacer para que cada persona, como fin en sí misma, pueda potenciar su actuar colectivo.
Educación transformadora para la renovación social
En la propuesta de la UNESCO (2020), se expone que, para cambiar hacia un futuro sostenible, es necesario repensar qué, dónde y cómo aprendemos a desarrollar las habilidades, los valores, las actitudes y los conocimientos que nos permitan a todos tomar decisiones fundamentales desde lo individual y colectivo sobre las cuestiones urgentes en los ámbitos local, nacional y mundial. En ese sentido, el paradigma de la educación popular, la pedagogía crítica y la antroposofía son postulados que se cruzan en la práctica educativa de la FS (la fundación Chimí, liderada y fundada por el artista Luis Guillermo Vallejo Vargas, ha sido el creador de la metodología del proyecto Fábrica de Sueños). En ella, se trata de la experiencia de niños y niñas de siete (7) años (primer septenio), al despertar de la conciencia y al desarrollo espiritual -que favorezcan el desarrollo integral a través del reconocimiento de la diversidad y la reciprocidad de las relaciones- y basada en la convivencia social, el conocimiento de su propio ser y de la existencia armónica de todos los seres sintientes y con estos (Valdés et al., 2016).
De acuerdo con Steiner, a partir de los siete años el humano entra en “la etapa de poder ejercer sobre él, desde fuera, una influencia educativa... Su modificación y crecimiento significan modificación o desarrollo de las inclinaciones, de los hábitos, de la conciencia moral, del carácter, de la memoria y del temperamento” (Steiner, 1991, p. 15). Así mismo, Piaget (1991) plantea que “el promedio de edad situado en los siete años, que coincide con el principio de la escolaridad propiamente dicha del niño, señala un giro decisivo en el desarrollo mental” (p. 54). Es, pues, una construcción compleja de la inteligencia o de la vida afectiva y de las relaciones sociales, con la aparición de nuevas formas de organización que le aseguran un equilibrio en una serie ininterrumpida de nuevas construcciones.
En el escenario anterior, la FS busca que las experiencias sean transformadoras y “subjetivas de alto impacto emocional con una fuerte incidencia en el modo como las personas comprenden y reconocen a sí mismas” (Valdés et al., 2016, p. 169). De acuerdo con el análisis de Elisondo & Donolo (2014) a tres investigaciones previas, “las actividades artísticas, culturales y comunitarias representan para las personas oportunidades para desplegar sus potenciales creadores y generar productos creativos” (p. 10). A su vez, la creatividad mueve hacia la construcción de nuevas experiencias y espacios para las relaciones sociales y comunitarias. Esta reforestación de la conciencia, es decir, esta transformación social y cultural exige una renovación educativa desde apuestas éticas y políticas articuladas en enfoques pedagógicos alternativos, como vía para la superación y la transición hacia una cultura de la paz que deconstruya -desde el desaprendizaje- los patrones de violencia estructural que están arraigados en el ser. Ahora bien, la conciencia como reflexión sobre la existencia, en esa actitud primera sobre las cosas, permite que el individuo se reconozca como sujeto pensante capaz de tomar decisiones y asumir su vida en el marco de las relaciones que establece con los otros seres, además que, como sujeto histórico y social y en su espacio-tiempo, dote de sentido su existencia.
Así pues, ninguna acción que se dé en la relación naturaleza-sociedad está en el plano de lo inconsciente, por lo tanto, se habla de una conciencia crítica y ya no solo como un acto reflexivo, toda vez que, desde el mundo vivencial y experiencial, toda decisión tiene unas consecuencias que deben ser asumidas. Para Husserl, la conciencia de algo no es “un mero y vacío tener este algo; cada fenómeno tiene su propia forma total intencional, pero al mismo tiempo posee una estructuración que, en el análisis intencional, nos lleva siempre de nuevo a componentes que son ellos mismos intencionales” (Husserl, 1992, p. 36). Ahora bien, la conciencia como ejercicio reflexivo exige la activación de procesos formativos encaminados a fortalecer la autonomía y el desarrollo espiritual y mental, que permitan la interacción entre los sujetos cognoscentes y desde relacionamientos horizontales, comunales y recíprocos.
Lo anterior, según Freire (2005) “implica el reconocimiento crítico de la razón de esta situación, a fin de lograr, a través de una acción transformadora que incida sobre la realidad, la instauración de una situación diferente, que posibilite la búsqueda del ser más” (p. 45) del sujeto. Estos supuestos, sobre los que se soporta la teoría de la conciencia, han servido para desarrollar alternativas reales a las problemáticas contingentes, coyunturales y estructurales de las comunidades y organizaciones sociales; además, ha sido la base para la emersión de propuestas locales y regionales orientadas a la resolución de problemas ambientales. Es decir, en relación con la FS y con las experiencias allí vividas se logra crear condiciones para soñar e imaginarse a sí mismos y a sí mismas.
En el proyecto de la fábrica de sueños el enfoque experiencial, basado en el fortalecimiento de la conciencia crítica, parte de un trabajo de intervención orientada a la motivación de los sujetos hacia los temas ambientales, de tal manera que incite la reflexión individual y acerca de lo colectivo, es decir, sobre su realidad objetiva y cultural buscando con ello generar un cambio significativo de la misma percepción y actitud hacia su contexto mediato e inmediato. Posteriormente, se hace una intervención más estructurada incidiendo, progresiva y significativamente, en su orden cognitivo estructurando un cambio a nivel mental y discursivo sobre el medio ambiente para que no sea visto ya como un objeto que puede y debe usufructuarse, sino como parte constitutiva de su existencia. Para este modelo, es necesario que la actividad con los sujetos partícipes se realice, como lo señala Chesney Lawrence (2008), por medio del estudio vivencial de su “situación ambiental y del desarrollo de un proceso de diálogos en una relación horizontal entre facilitadores preparados y participantes, a partir de lo cual los actores empiezan a enunciar sus propias realidades, a aprehender las relaciones e interdependencias” (p. 122).
Freire (1983), quien entendía la educación como práctica de la libertad, afirmaba que esta debía proceder de tal manera que hombres y mujeres, con formación académica y sin esta, de manera crítica, consciente y creativamente se ocupen con la realidad y descubran cómo participar en la transformación de su mundo; y es en esta forma que la conciencia como acto educativo puede entenderse desde la perspectiva de la pedagogía crítica como un acto (acción) político (participación) para la transformación social con una racionalidad ambiental para mantener el equilibrio socio-ambiental y cultural en el mundo. Lo anterior, consolida los fundamentos de la FS con reforestación de la conciencia y reflexión crítica; esto, permite un proceso constante de cuestionamiento en la innovación de las formas de enseñanza que propicien aprendizajes significativos que conduzcan a la transformación de las prácticas sociales. Además, en Freire, la forma en cómo se educa, es un indicativo de una sociedad que oprime a su juventud y niñez a través de quitarles la oportunidad de pensar críticamente por sí. Es decir, la conciencia representa para los individuos la capacidad de percibir las injusticias e inequidades sociales, políticas y económicas y, asimismo, con la naturaleza y su mundo de la vida para transformar su realidad.
Por su parte, como aporte a la reforestación de conciencias, Boff (1999) reivindica al sujeto como ser participante en la gran casa común: la tierra, y al cuidado, como principio inspirador de un paradigma de convivencialidad para el desarrollo de nuevos modos de convivencia como base para construir una relación de mayor cuidado para con la Tierra y que inicie una nueva alianza entre los pueblos para la preservación de la vida. Una transformación con este sentido brinda alternativas de una nueva esperanza para la Tierra y la humanidad (Boff, 1999).
Entonces, el cuidado y la sostenibilidad son la solución cuando van de la mano con un profundo cambio en la esencia humana, es decir, desde su dimensión espiritual, “el esprít de finesse (espíritu de delicadeza) que cultiva la lógica del corazón y de la ternura por todo lo que existe y vive” (Boff, 2002, p. 19).
Metodología
La investigación desde el enfoque cualitativo se realizó a través de diferentes fases: 1) Acercamientos a la experiencia FS a través de encuentros conversacionales con el director del proyecto. 2) Consolidación de la información, en la que se definió la ruta metodológica del análisis de las narrativas que recogen las percepciones de las experiencias; en esta, se hizo mapeo de actores a través de la revisión de las bases de datos del proyecto, se definieron las fuentes secundarias y se construyeron las entrevistas semiestructuradas. 3) Por último, aplicación de entrevistas y revisión documental. Se depuró la información para enriquecer el ejercicio de triangulación y análisis de la información de acuerdo con las categorías.
El proyecto FS ubica como actores de la experiencia a niñas y niños de siete años puesto que, desde los principios de la antroposofía, el desarrollo espiritual del ser humano ocurre, según Steiner, en estos primeros años, momento en el que la conciencia es el centro de la existencia. Además, el ser humano desarrolla las capacidades para convertirse en actor de la evolución del cosmos. El cuerpo humano antes de nacer es protegido por la envoltura materna y, luego, queda expuesto a las fuerzas y elementos del mundo físico externo (Steiner, 1991). La construcción evolutiva del desarrollo cognitivo del ser humano pasa, entonces, por etapas: De 0 a 2 la sensorio-motriz, de 2 a 7 preoperacional, en la cual lo intuitivo permite desarrollos en tiempo y espacio ligado a los objetos y denominaciones. Este periodo prepara la etapa siguiente de 7 a 12, de operaciones concretas, y la posterior de operaciones formales y vinculaciones con el mundo (Piaget, 1991). Esto se complementa con la que dice Badilla Zamora (2016): en los primeros siete años, se vive intensamente la individualidad y lo bello como producto de la imaginación por medio de las artes. En el 2012 participaron 558 niños y niñas de 33 instituciones educativas públicas y privadas (urbanas y rurales), en el 2013, 336 niños y niñas de 16 instituciones, y en 2014, 9 instituciones con 190 estudiantes. La investigación cualitativa de percepciones consideró 2 jornadas con 21 participantes cada una, para el trabajo de campo. En estas jornadas se buscó que, a través de sus propios relatos, reconstruyeran la experiencia en FS, y se potenciara y contribuyera a la conceptualización del campo temático (Torres Carrillo, 1999), desde la interpretación crítica de las percepciones y significados contenidas en ellas.
El análisis de los significados y percepciones identificados a través de los relatos se interpretó con el enfoque cualitativo (Strauss & Corbin, 2002), se identificaron categorías de análisis derivadas de los datos de las entrevistas realizadas con padres, madres, y profesorado. La información fue analizada con el programa ATLAS TI, a través de una categoría central reforestación de conciencia, y cinco categorías axiales: empoderamiento personal, ser humano, conciencia de sí, convivencia y relación con la naturaleza, que emergieron de las mismas narrativas (códigos in vivo).
Revisión documental: se revisaron 42 informes elaborados por una psicopedagoga, así mismo se revisaron actas, registros, invitaciones, cotizaciones, publicidad, recursos digitales y redes sociales. Se diseñaron matrices de análisis, usando categorías axiales y emergentes que se triangularon con dimensiones surgidas de la fundamentación teórica: empoderamiento personal, ser humano, conciencia de sí, convivencia, relación con la naturaleza, imaginación y creatividad.
Trabajo de campo: la Fundación para la Cultura CHIMI (2014) y el Centro de Investigaciones en Medio Ambiente y Desarrollo-CIMAD de la Universidad de Manizales realizaron dos (2) jornadas de FS como parte del proceso de interpretación crítica de las experiencias desde la voz de los actores: el artista Luis Guillermo Vallejo Vargas, y 21 niñas y niños por jornada.
Entrevistas: seis docentes, 1 padre de familia, 4 madres de familia y 2 directivas de colegios participaron de los círculos de memoria, en la modalidad de comunidad aprendiente, con técnicas de conversatorio y entrevistas semiestructuradas, para lo cual se construyó la siguiente pregunta estructurante: ¿Cuál considera que es el aporte e influencia de la FS en el proceso formativo, pedagógico y socioafectivo de las niñas y niños que han participado? A partir de esta pregunta, y con base en las categorías que emergían de los ejercicios de memoria y de la revisión documental, se fue creando la batería de preguntas que luego fue codificada y categorizada para construir finalmente el instrumento para las entrevistas y los círculos de la palabra.
Sistematización de experiencias: la sistematización se asumió como el proceso que orientaría y dinamizaría las demás fases de la investigación, permitió recuperar los aprendizajes y las lecciones de la experiencia emanadas de los diversos registros, aportando nuevas miradas y reflexiones claves para encauzar el proyecto.
Como lo plantean Barragán Cordero & Torres Carrillo (2017), no existe una sola manera o fórmula para abordar un proceso de sistematización; se definió, entonces, como un eje, la dotación, en términos de capacidades humanas, que adquirieron las niñas y los niños que han participado en el proyecto de la FS para el fortalecimiento el desarrollo del pensamiento crítico, creativo y reflexivo. Ahora bien, tomando como referencia la multiplicidad de enfoques epistémicos y metodológicos que brinda el acercamiento a la teoría social contemporánea, desde la ideología liberal donde la construcción social del sujeto en la experiencia de la FS, lleva al niño o a la niña a la construcción de su mundo, enfrentando el cuidado de la naturaleza y el desarrollo creativo. Así, se recurrió a diferentes herramientas para interpretar los correlatos y los lugares de enunciación desde los que emergían las percepciones sobre la FS.
Dibujos. De los archivos de trabajos realizados en FS por el artista Vallejo en los años 2012, 2013 y 2014, se recopilaron 100 dibujos y se filtraron 70 limpios, es decir, aquellos que no tenían escritos o leyendas; luego, se sometieron a un segundo filtro desde la lectura a los dibujos realizados por parte del equipo investigador que escogió 55 dibujos. El análisis se centró en las categorías de análisis: posición, dimensiones, trazos, precisión y colores de los objetos dibujados.
Relatos escritos. Se revisaron y analizaron las narrativas de 100 cartas (80 de niños y niñas, 7 cartas de madres y padres y 13 de docentes), que fueron escritas entre el 2012 y el 2014. Para su análisis se tuvo en cuenta subcategorías como el empoderamiento personal, ser humano, conciencia de sí, convivencia, relación con la naturaleza, creatividad e imaginación, las cuales estructuran el proyecto educativo de la FS, y que fueron triangulados con base en las categorías de racionalidad ambiental, conciencia crítica, autocuidado. Igualmente, se incluyeron las expresiones de los niños y las niñas y lo que les pudo haber quedado de una forma significativa después de la experiencia.
Ejercicios de memoria colectiva. Buscaban reactivar los recuerdos sobre la primera visita a la Montaña mágica, nombre de la casa-taller de creación donde se realizan las jornadas educativas, ubicada en la Vereda Buenavista, Manizales, Caldas; a partir del reencuentro con los espacios, y sensaciones, con los que ya habían interactuado en la primera visita. Así, los niños y las niñas (42) participaron en la construcción del mural llamado: soñando en colectivo, orientado por el artista Luis Guillermo Vallejo. Se mantuvo el criterio de negociación de los puntos de encuentro y quiebre de la memoria experiencial, registrándose en diarios de campo expresiones, ideas de las niñas y los niños, así como narrativas de padres, madres y docentes.
La sistematización permitió ordenar la experiencia, conceptualizarla, contextualizarla y dotarla de sentido, con el fin de recuperar la memoria de quienes han sido parte de su construcción. La sistematización revela una experiencia inédita a través, no solo de procedimientos y técnicas, sino también de opción de autocomprensión de individuos y grupos (Cendales & Torres, 2006).
Resultados, análisis y discusión
Con el desarrollo de esta investigación, se identificó la conexión ser humano-naturaleza como una experiencia educativa alternativa, a través de actividades con los niños y niñas, lo cual evidencia los comportamientos y actitudes de los participantes en concordancia con el grado de adaptabilidad al contexto. Este influye en el reconocimiento de sus capacidades en tanto seres humanos y la necesidad de restablecer las relaciones armoniosas y cordiales con la naturaleza en contextos sociales.
Dimensiones y categorías
Se identificaron categorías de análisis derivadas de los datos obtenidos en las entrevistas, la revisión documental y el trabajo de campo. Siguiendo a Strauss & Corbin (2002), se reagruparon las categorías centrales en subcategorías, derivado de la codificación axial, es decir, con el análisis enfocado en las características y dimensiones de cada categoría y su relación axial, para integrar teóricamente categorías centrales. En este apartado se consideran los referentes teóricos y metodológicos del enfoque cualitativo desde el campo de la sociología por Barney Glaser y Anselm Strauss, enmarcada en las narrativas que, de acuerdo con Sandoval Casilimas (2002), tiene como centro de análisis “el estudio del mundo social visible, tal y como lo hacen y comprenden los actores vinculados al mismo … y no sólo como una expresión de las estructuras profundas de la sociedad” (pp. 58-59).

En la Tabla 1 se identifican nueve categorías axiales y sus vínculos, mediante los cuales se evidenciaron coincidencias en cuanto a componentes de categorización, las dimensiones comparadas a la luz de los resultados de las entrevistas y los escritos de madres, padres, docentes y directivas en la revisión documental. Presentan características propias de las relaciones sociedad-naturaleza, ser humano-territorio y conciencia de sí -empoderamiento- que coinciden con las caracterizaciones contempladas en los documentos revisados, dibujos y cartas elaboradas por niñas y niños participantes. Según las correlaciones encontradas las percepciones están asociadas principalmente a conciencia y empoderamiento.
Prácticas en la “Fábrica de sueños”: Una lectura a las categorías
La conciencia es capaz de diferenciar, categorizar, incorporar información y reaccionar ante los estímulos ambientales o del entorno. Siendo así, si la conciencia es influenciada por las vivencias y las emociones que se suscitan y se tejen en colectivo, proyectos experienciales como la FS pueden aportar a la reforestación de conciencias. Según Chalmers (1998), estos procesos no son considerados como el sustrato que produce la conciencia, sino como su correlato y son los fenómenos colectivos neuronales los que producen la conciencia. En el proceso educativo, no se puede perder de vista el cuidado del mantenimiento y comprensión en la relación de la cultura que atraviesa a un individuo y la educación de su propia personalidad. Es decir, las relaciones sociales se transmutan, “de forma progresiva, genera nuevos cauces de representación, de comunicación y, consecuentemente, de construcción de identidades” (Boyd, 2008, 2014 & Livingstone, 2014 en Triviño Cabrera & Vaquero Cañestro, 2020, p. 376).
Con base en este proceso, y a partir de la red semántica, se encontró que la categoría selectiva empoderamiento tiene seis (6) percepciones asociadas: autodescubrirse, programarse para ser mejor, construcción de una vida más humana, plenitud de conciencia crítica de los actos y decisiones, y vivir con conciencia. Asimismo, registra correlación con conciencia, ser humano e imaginación; con creatividad y convivencia; y experiencia. La percepción asociada a conciencia es identificada con la meditación, la luz interior, el Yo interior, la verdad y la energía vital de donde, aspectos vitales como el autodescubrirse, deviene un proceso constate de reflexión sobre el quehacer cotidiano lo que permite la construcción de una vida más humana. Por su parte, la percepción asociada a empoderamiento se encuadra en la relación con la tierra, la conexión con el centro, la fuerza vital, las emociones, el poder del amor. Frente a lo cual, el artista L. G. Vallejo, para este estudio, afirma que “adquiriendo el hábito de meditar, la contemplación y el silencio, nuestra juventud despeja conflictos de la cotidianidad permitiéndole al ser humano vivir momentos de lucidez que son propios de su práctica de vida en armonía y conexión con su ser” (L. G. Vallejo, comunicación personal, 20 abril de 2016).
Al respecto, Boff (2011) identifica la necesidad de reinventar un nuevo modo de estar en el mundo con los otros seres, con la Tierra. “Aprender a ser más con menos y a satisfacer nuestras necesidades con sentido de solidaridad con los millones de personas que pasan hambre y con el futuro de nuestros hijos y nietos” (párr. 6).
Por otra parte, el análisis de los resultados de la percepción asociada con la creatividad se relaciona con la libertad para expresar o narrar, es decir, hay una construcción de sentido sobre las actividades donde las niñas y los niños pueden interactuar con su entorno, su espacialidad y su temporalidad a través del dibujo, la pintura, la escritura y diferentes expresiones artísticas. De acuerdo con esto, se identificaron tres categorías abiertas donde el código de conciencia de sí contiene 31 enunciados asociados que se distribuyen en 3 códigos diferentes, indicando que conciencia hace parte de las redes semánticas desde aspectos teóricos. De la red semántica se derivaron otros datos como convivencia y buen trato hacia los compañeros y compañeras y la naturaleza, esto como producto de que las personas participantes indican que FS es un despertar de la conciencia hacia la vida, la naturaleza y hacia la humanidad.
En consecuencia, a partir de los resultados se reconoce que la escuela ocupa un lugar principal dentro del conjunto de influencias que intervienen en la formación. Nussbaum (2016), en el discurso sobre el futuro de la educación mundial, insiste en la necesidad de preservar las humanidades y las artes, de forma que haya personas y naciones con la capacidad de superar el miedo y la sospecha para pasar a un debate compresivo de una existencia que valga la pena vivir.
Freire (1983), quien entendía la educación como práctica de la libertad, afirmaba que esta debía proceder de tal manera que hombres y mujeres, con formación académica y sin esta, de manera crítica, consciente y creativa se ocupen con la realidad y descubran cómo participar en la transformación de su mundo; y es en esta forma que la conciencia interviene como acto pedagógico para la transformación social desde una racionalidad ambiental como apuesta mantener el equilibrio socio-ambiental y cultural.
En el análisis, las categorías convivencia, creatividad e imaginación son relacionadas por los participantes y las participantes, como las percepciones asociadas a conciencia y empoderamiento que registran conexiones con la categoría ser humano, de donde se establece que la convivencia es asumida como el estar en armonía con las otras y los otros y con el espacio que se habita; es decir, que el ser humano se empodera de su existencia en tanto se reconoce como ser social y esto ocurre por vía de una reflexión sobre su acontecer, que le es propia en la medida en que reflexiona desde su ser y, a partir de allí, redimensiona su experiencia; esto, constituye la etapa relevante para la educación y liberación del ser humano. Demuestra ello que, en efecto, a través de pedagogías críticas desde propuestas educativas alternativas como la de la FS sí es posible promover el desarrollo del pensamiento crítico como estrategia metodológica para la transformación social con base en procesos de concienciación, puesto que el repensar las prácticas pedagógicas nos lleva a ajustes necesarios y mejoras.
En las narrativas sobre las percepciones que se recogieron en la categoría conciencia de sí, es identificada por las niñas y los niños como el reconocimiento de su ser, como la posibilidad de decidir sobre su espacio de vida (naturaleza) en cuanto a sus gustos y preferencias, desde sus potencialidades como ser humano, donde la imaginación es propiedad suya asociada con creatividad, cualidades para el diseño de sus propios espacios de vida y relaciones. Esto quiere decir que las percepciones sobre el proyecto FS, a través de las experiencias de las personas participantes reconocen la creatividad y la imaginación como los aspectos que más enriquecen su ser y que más aportan a su formación personal y espiritual, por lo cual, el fortalecimiento de esta relación, a partir de la reflexión, permitirá una reforestación de la conciencia entendida como un despertar, un cambio de mentalidad que implica “comprender realista y correctamente la ubicación [del ser humano] en la naturaleza y en la sociedad; la capacidad de analizar críticamente sus causas y consecuencias y establecer comparaciones con otras situaciones y posibilidades; y una acción eficaz y transformadora” (Freire, 1983, p. 14).
Ahora, se resalta la categoría sueños como propiedad de la percepción asociada con conciencia en correlato de la categoría de creatividad y, a su vez, como causa o referente de las categorías imaginación y ser humano; esto denota la importancia de que en las acciones pedagógicas que se lleven a cabo se tenga como punto de partida el mundo experiencial y vivencial de las niñas y los niños, que despierte en ellos y ellas una responsabilidad ecológica como alternativa para enfrentar la profunda crisis que atraviesa el mundo.
La conciencia y el empoderamiento fueron ubicadas como percepciones desde las cuales las niñas y los niños refieren y significan sus experiencias, lo que permitió establecer que FS, en tanto proyecto educativo alternativo deviene en una propuesta ético-política y pedagógica que dota a las personas participantes de capacidades para asumir su vida y su lugar en el mundo y, desde allí, proponer otros relacionamientos y otras formas de ser, estar y actuar, puesto que, como lo señala Steiner (1991), a los 7 años las niñas y los niños tiene disposición y apertura para el aprendizaje, toda vez que a esta edad “viven intensamente su individualidad como resultado del desarrollo anímico del sentimiento. En este septenio se cultiva lo bello y esta belleza se desarrolla a través de la imaginación por medio de las artes” (p. 13).
Por último, una de las coincidencias que se establecieron a la luz de los análisis a la percepción asociada a empoderamiento y la manera como este es identificado por madres, padres, docentes y directivas de las instituciones como elemento estructurante del proyecto educativo para niñas y los niños que puedan pasar de la transitividad ingenua hacia la transitividad de la conciencia, etapa en la que, según Freire, los individuos son capaces de reflexionar sobre sí y sus funciones y responsabilidades. La FS tiene entre sus postulados pedagógicos la siembra de conciencia de sí mismo o de sí misma repensando las relaciones con la naturaleza para el fortalecimiento del empoderamiento personal: fuerza interior, creatividad, estímulo intenso de sus sentidos y en especial en las percepciones asociadas a empoderamiento y conciencia. “La orientación hacia los potenciales del desarrollo humano y la ampliación de los mismos favorece el reconocimiento de las fortalezas, los recursos y las potencias individuales y relacionales presentes” (Ospina-Ramírez & Ospina-Alvarado, 2017, p. 190).
La segunda coincidencia tiene que ver con la correlación entre la percepción asociada a convivencia y las categorías creatividad e imaginación que se evidencia en los ejercicios de creación individual y colectiva donde los niños y las niñas expresaron y expusieron sus miradas frente al ser humano -que se presentan mucho más naturales y espontáneas cuando el escenario de mediación pedagógica les permite un contacto directo con la naturaleza-, lo que permitió identificar procesos de identidad y empoderamiento. Es decir, FS es una propuesta alternativa en tanto sus fundamentos pedagógicos basados en Conocimiento-conciencia fortalecen el cuerpo etérico o morfogenético que, según la propuesta de la antroposofía de Steiner, “es una envoltura con la que nacemos. ... Este cuerpo etéreo ha sido también denominado como fuerza vital o élan vital por el filósofo francés Henri Bergson, coetáneo de Rudolf Steiner” (Quiroga Uceda & Igelmo Zaldívar, 2013, p. 91).
Percepciones, relaciones y acciones en las actividades de la “Fábrica de sueños”
El análisis a las percepciones sobre la conciencia muestra que las personas participantes la asocian con la tolerancia ligada a las actividades que involucran el trabajo en equipo que fomenta el respeto por las ideas de los otros seres que involucra la convivencia, el reconocimiento del otro ser como par, como sujeto, así como el respeto del otro ser como parte de la naturaleza, es decir, el refuerzo de las capacidades como instrumento para el cambio social en un ecosistema con “actores humanos implicados, teniendo en cuenta los actores no humanos -otras especies- y los escenarios tanto ecosistémicos como culturales donde se realiza la educación” (Noguera de Echeverry, 2004, p. 90). En este sentido, en los resultados, se retoma el planteamiento de que las narrativas dibujadas, expresan como la sociedad actual, atrapada en el ciberespacio, la controversia y el espectáculo demanda el desarrollo de generaciones empáticas, comprometidas con un entorno físico y social en crisis y dispuestas a asumir el reto de la sobresaturación informativa y la hiperestimulación digital (Bauman, 2007, citado por Triviño Cabrera & Vaquero Cañestro, 2020).
En las categorías de conciencia crítica, racionalidad ambiental y ética del cuidado se registraron mayor número de coincidencias de códigos a partir de la experiencia vivida por las personas participantes, actores y actoras. Se encontró que hay una dotación en términos de capacidades humanas, toda vez que se reconocen como sujetos transformadores y desde allí racionalizan su lugar en el mundo y rol en la sociedad.
La experiencia de los dibujos da cuenta de la lectura desde las categorías que se hacen presentes en cada una de las actividades realizadas en la Fábrica de sueños muestra mayor relevancia en las pinturas realizadas por las niñas y los niños en la lectura a la experiencia, imaginación, sueños, y creatividad y, por otro lado, la menor presencia se encuentra reflejada en dimensiones como convivencia y empoderamiento de acuerdo con una visión global de cómo las niñas y niños se ven a sí dentro de su contexto psicosocial.
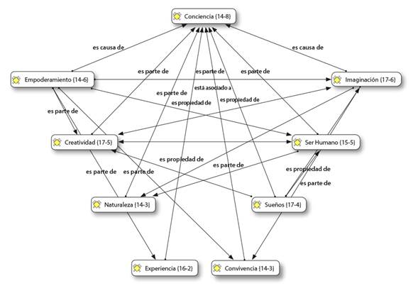
Las representaciones en la síntesis del Atlas Ti, muestran las interacciones desde las categorías para garantizar el amor por la naturaleza y la creatividad desde la reforestación de conciencias. Los pesos mayores están en imaginación, creatividad y sueños como se expone en el texto (ver Figura 1).

Los resultados -derivados del análisis de las categorías conciencia, convivencia, creatividad, empoderamiento, experiencia, imaginación, naturaleza, ser humano y sueños por la aplicación de los instrumentos- demostraron que el proyecto de la Fábrica de sueños permite generar espacios de formación alternativos que aportan significativamente al desarrollo social y humano de los niños y las niñas participantes. Además, la propuesta es un escenario pedagógico complementario a la educación formal, puesto que la escuela y sus actores son asumidos como mediadores en esta experiencia.
La Figura 2 contiene la síntesis de la experiencia en la actividad de la producción de los dibujos como memoria colectiva y muestra algunos rasgos y detalles de la elaboración conjunta; en ella, se logró evidenciar que las niñas y los niños que fueron a la Fábrica de sueños se reconocen a sí mismos y mismas, y tienen conciencia de lo que pasa en sus vidas. Además, muestra una creatividad que puede ser cultivada. Durante la observación las dimensiones naturaleza y sueños, se reconocen en los resultados de la jornada.

Contribuciones
El acercamiento a la memoria histórica, la diversidad cultural y el respeto por el medio ambiente, como parte del proyecto Fábrica de sueños, potencia y amplía las capacidades en la vida de los niños y niñas, a través de las relaciones del ser humano- naturaleza y el arte. Es decir, el reconocimiento de sus propias habilidades y el recuerdo de su historia y ancestros refuerza su sentido de pertenencia e identidad, esa capacidad de reconocerse como ser único y diferente frente a los otros seres, esos otros que complementan su singularidad con otras cualidades, en medio de un entorno natural que requiere cuidado para poder desarrollar sus capacidades y sueños.
En el proyecto FS se propone mejorar las relaciones entre la sociedad y la naturaleza, lo cual implica replantear la manera como los seres humanos se asumen como parte de esta, ya no como algo ajeno a su realidad que puede ser usufructuado y usado con arreglo a sus necesidades e intereses, sino como parte constitutiva y consubstancial a su existencia. Las actividades que se realizan en la Fábrica de sueños son el recuentro con el entorno natural y social.
La experiencia de la Fábrica de sueños muestra cómo se potencia el sentido que niñas, niños e instituciones le han dado a la relación ser humano-naturaleza, a la vez que permite la autorreflexión entre actores sociales. A partir del análisis categorial puede establecerse que la dotación, en términos de capacidades humanas, es el fortalecimiento del desarrollo del pensamiento creativo y reflexivo; insumos para formar seres autónomos, empoderados, con capacidades humanas y sociales para reconectarse con el territorio, restablecer las relaciones con la naturaleza, repensarse desde sus lugares y privilegios y asumirse como sujetos. Además, en los resultados se encuentra que conciencia como categoría articuladora teje conexiones con otras, las cuales son creatividad, imaginación y sueños.
Las categorías que emergen de las dinámicas en la Fábrica de sueños van desde ser humano, empoderamiento, conciencia, relación con la naturaleza, convivencia, creatividad e imaginación, las cuales se identifican como oportunidad de un espacio alternativo y, a la vez, complementario a su educación formal en la que el contacto con la naturaleza y los espacios abiertos son pocos y a veces casi inexistentes. A manera de ejemplo, en los niños y las niñas participantes en FS es posible, a partir del reforzamiento espiritual y social -que deviene del crecimiento de la conciencia por el conocimiento profundo de la existencia de sí y su interacción con el entorno-, impulsar el empoderamiento.
En este sentido, la metodología permite la contrastación de los resultados a través de los códigos axiales, de los cuales emerge la categoría transversal: reforestación de la conciencia. Los sujetos participantes en FS reconocieron los aportes de las actividades que se desarrollaron en las jornadas de siete (7) horas, toda vez que fueron experiencias que complementaron la cotidianidad en que están inmersos. Así mismo, padres y madres reconocieron los efectos e impactos significativos en la vida de las personas participantes en el proyecto FS y consideraron pertinente que se establezcan jornadas complementarias con mayor frecuencia, para avanzar hacia nuevas formas de relacionarse e interactuar en beneficio del entorno natural, social, cultural e histórico. Por ser procesos de formación desde lo vivencial, lo experiencial y sensorial, se requiere una serie de jornadas con el mismo grupo que permita una continuidad que lleve a desarrollar competencias e inteligencias para fortalecerlas durante el año.
Las categorías articuladas a las dimensiones pedagógica, socio-cultural y ontológica proporcionan como resultado una propuesta de formación vivencial con sentido ser humano-naturaleza. Son los testimonios y las observaciones, las que permiten poner las esperanzas de un mejor mundo junto con la posibilidad de dar unas mejores bases de valores y fortaleza a las niñas y niños, como semilla poderosa de creación de futuro.
Así, el contexto social de la Fábrica de sueños moviliza la conciencia ambiental y creatividad en colectivo que mantiene los sueños y el empoderamiento en entornos educativos. La experiencia de los participantes es significativa desde lo pedagógico y desde lo vivencial, ambas se reflejan en las diferentes actividades. Hay una relación directa de sus descripciones con lo referido a la relación con la naturaleza; sin embargo, no se evidencia continuidad de estos procesos en sus instituciones educativas o en sus hogares. Entre las propuestas, se reconoce que falta que se generen dinámicas psicosociales, pedagógicas y educativas que de manera transversal impacten en todos los ámbitos y espacios de socialización e interacción.
A manera de reflexión, la reforestación de conciencia nace a partir de esa semilla mágica que se encuentra en estado de dormancia (capacidad de estar en reposo hasta detectar las condiciones necesarias para germinar), que espera por condiciones idóneas como el calor del sol, la frescura del agua, al amor de las palabras, el afecto del que cuida, las caricias del viento que la estimulen a germinar y apropiar las acciones vividas en los espacios educativos para el empoderamiento, la convivencia y la transformación.
Referencias
Badilla Zamora, I. (2016). Los cuentos de hadas, una propuesta para la niñez desde la pedagogía Waldorf. Innovaciones Educativas, 18(25), 55-64. 10.22458/ie.v18i25.1650
Barragán Cordero, D. & Torres Carrillo, A. (2017). La sistematización como investigación interpretativa crítica. Editorial El Búho Corporación Síntesis. https://www.academia.edu/37500472/La_sistematizaci%C3%B3n_como_investigaci%C3%B3n_interpretativa_cr%C3%ADtica
Boff, L. (1999). Saber cuidar. Editora Vozes. https://www.rumbosostenible.com/wp-content/uploads/Saber-Cuidar-Libro-de-Leonardo-Boff.pdf
Boff, L. (2002). El cuidado esencial. Ética de lo humano, compasión por la Tierra. Editorial Trotta. https://redmovimientos.mx/wp-content/uploads/2020/07/El-Cuidado-Esencial-Boff.pdf
Boff, L. (2011, 10 de junio). Sostenibilidad: ¿Adjetivo o sustantivo? Servicios Koinonia. http://www.servicioskoinonia.org/boff/articulo.php?num=439
Cendales, L. & Torres, A. (2006). La sistematización como experiencia investigativa y formativa. La Piragua, (23), 29-38. http://ceaal.org/images/documentos/lapiragua23-1.pdf
Chalmers, D. J. (1998). On the search for the neural correlate of consciousness. En S. Hameroff, A. Kaszrnak, y A. Scott. (Eds.), Toward a science of consciousness II: The second Tucson discussions and debates (Vol. 2, pp. 219-230). Mit Press. http://consc.net/papers/ncc.pdf
Chesney Lawrence, L. (2008). Ambiente y concientización. Terra, 24(36), 113-140. https://www.redalyc.org/pdf/721/72103605.pdf
Contreras Domingo, J. (2004). Una educación diferente. Cuadernos de Pedagogía, (341), 12-17. https://educaciondemocratica.files.wordpress.com/2008/12/una-educacion-diferente-pepe-contreras.pdf
Elisondo, R., & Donolo, D. (2014). Interculturalidad , apertura a experiencias y creatividad. Aportes para una educación alternativa. Revista de Educación a Distancia, (41), 1-19. https://www.um.es/ead/red/41/elisondo-donolo.pdf
Freire, P. (1983). La educación como práctica de la libertad. Siglo XXI. https://asslliuab.noblogs.org/files/2013/09/freire_educaci%C3%B3n_como_pr%C3%A1ctica_libertad.pdf_-1.pdf
Freire, P. (2005). Pedagogía del oprimido. Siglo XXI. https://fhcv.files.wordpress.com/2014/01/freire-pedagogia-del-oprimido.pdf
Fundación Chimi Colombia. (2014). Fábrica de sueños. https://fundacionchimi.wixsite.com/fundacionchimi/fabrica-de-sueos
Giroux, H. A. (1990). Los profesores como intelectuales: Hacia una teoría crítica del aprendizaje. Paidós. http://www.terras.edu.ar/biblioteca/11/11DID_Giroux_Unidad_3.pdf
Husserl, E. (1992). Invitación a la fenomenología. Paidós.
Noguera de Echeverry, A. (2004). El reencantamiento del mundo. Universidad Nacional de Colombia. https://repositorio.unal.edu.co/handle/unal/9154
Nussbaum, M. C. (2012). Crear capacidades. Propuesta para el desarrollo humano. Paidós.
Nussbaum, M. C. (2016). Educación para el lucro, educación para la libertad. Nómadas, 44, 13-25. 10.30578/nomadas.n44a1
Organización de las Naciones Unidas para la Educación, la Ciencia y la Cultura (UNESCO). (2020). Educación para el desarrollo sostenible: Hoja de ruta. https://unesdoc.unesco.org/ark:/48223/pf0000374896/PDF/374896spa.pdf.multi
Ospina-Ramírez, D. A. & Ospina-Alvarado, M. C. (2017). Futuros posibles, el potencial creativo de niñas y niños para la construcción de paz. Revista Latinoamericana de Ciencias Sociales, Niñez y Juventud, 15(1), 175-192. https://revistaumanizales.cinde.org.co/rlcsnj/index.php/Revista-Latinoamericana/article/view/2956/787
Pallarès Piquer, M., Chiva Bartoll, Ó., Planella, J., & López Martín, R. (2019). Repensando la educación. Trayectoria y futuro de los sistemas educativos modernos. Perfiles Educativos, 41(163), 123-137. 10.22201/iisue.24486167e.2019.163.58843
Piaget, J. (1991). Seis estudios de psicología. Editorial Labor.
Quiroga Uceda, P. & Igelmo Zaldívar, J. (2013). La pedagogía Waldorf y el juego en el jardín de infancia. Una propuesta teórica singular. Bordón, 65(1), 79-92. 10.13042/brp.2013.65105
Reyes, R. (1970). ¿Para qué futuro educamos? Editorial Alfa. https://anaforas.fic.edu.uy/jspui/handle/123456789/39506?mode=full
Sandoval Casilimas, C. (2002). Investigación cualitativa. Arfo. https://panel.inkuba.com/sites/2/archivos/manual%20colombia%20cualitativo.pdf
Steiner, R. (1991). La educación del niño desde el punto de vista de la antroposofía. Metodología de la enseñanza y las condiciones vitales de la educación. Editorial Rudolf Steiner. http://peuma.e.p.f.unblog.fr/files/2012/07/Steiner-La-educacion-del-ni%C3%B1o-desde-la-antroposofia.pdf
Strauss, A. & Corbin, J. (2002). Bases de la investigación cualitativa. Técnicas y procedimientos para desarrollar la teoría fundamentada. Editorial Universidad de Antioquia. https://diversidadlocal.files.wordpress.com/2012/09/bases-investigacion-cualitativa.pdf
Torres Carrillo, A. (1999). La sistematización de experiencias educativas: Reflexiones sobre una práctica reciente. Pedagogía y Saberes (13), 5-16. 10.17227/01212494.13pys5.16
Triviño Cabrera, L. & Vaquero Cañestro, C. (2020). Educación artística y ciudadana en la formación inicial de maestras/os. Un estudio de caso sobre el desarrollo del pensamiento crítico-creativo-social a través de malamente. Revista Complutense de Educación, 31(3), 375-385. 10.5209/rced.63488
Valdés, A., Coll, C., & Falsafi, L. (2016). Experiencias transformadoras que nos confieren identidad como aprendices: Las experiencias clave de aprendizaje. Perfiles Educativos, 38(153), 168-185. 10.22201/iisue.24486167e.2016.153.57643
Declaración de contribuciones
Declaración de material complementario
Preprint en https://ridum.umanizales.edu.co/xmlui/handle/20.500.12746/6222