Resumen: El proceso evaluativo es un asunto de vital importancia en el contexto de la clase de Educación Física, en especial en la población estudiantil. Se tuvo como objetivo describir la percepción que tienen los estudiantes de secundaria sobre la evaluación en la clase de Educación Física. Se desarrolló un diseño mixto, no experimental descriptivo y de estudio de caso; se aplicó un cuestionario sobre percepciones de la evaluación en la clase de Educación Física en una muestra probabilística de 456 estudiantes, de 6° a 11° grado, de una institución educativa de un municipio colombiano, complementado con la realización de 6 entrevistas semiestructuradas. Los resultados indican que los estudiantes en general tienen una percepción favorable de la evaluación en la clase de Educación Física, la cual es mejor en los estudiantes de básica secundaria; también, se encontró que la heteroevaluación y la autoevaluación son las principales tendencias evaluativas en la clase. Se concluye que es relevante ahondar en las concepciones y opiniones de los estudiantes, pues sus posiciones favorables, sin ser las más altas, implican un reto para el cuerpo docente, quien deberá atender a las voces de sus estudiantes y, a partir de ello, mejorar su enseñanza en la clase.
Palabras clave: Educación Física, Estudiante de secundaria, Evaluación, Percepción.
Abstract: The assessment is a matter of vital importance in the context of the Physical Education class, especially in the student population. The objective was to describe the perception that high school students have about the assessment in the Physical Education class. A mixed, non-experimental descriptive and case study design was developed; a questionnaire on perceptions of evaluation in Physical Education class was applied to a probabilistic sample of 456 students, from 6th to 11th grade, from an educational institution in a Colombian municipality, complemented by the performance of 6 semi-structured interviews. The results indicate that students in general have a favorable perception of the assessment in the Physical Education class, which is better in secondary school students; also, it was found that hetero-evaluation and self-evaluation are the main evaluative tendencies in the class. It is concluded that it is relevant to delve into the conceptions and opinions of the students, since their favorable positions, without being the highest, imply a challenge in the teaching work, who must attend to the voices of their students and improve their teaching in the class.
Keywords: Physical Education, Secondary school students, Assessment, Perception.
Artículos de Investigación
La evaluación en la clase de Educación Física desde la percepción de los estudiantes de secundaria
The Assessment in the Physical Education class from the perceptions of high school students

Recepción: 21 Agosto 2022
Aprobación: 26 Enero 2023
La evaluación es un componente regulador del proceso educativo que permite realizar un seguimiento tanto del avance como de los resultados de cada estudiante (Presidencia de la República de Colombia, 2009). En la actualidad es posible establecer la diferencia entre medir y evaluar, ya que esta última “aporta comprensiones, argumentos, interpretaciones y valoraciones” (Ortiz Ocaña & Salcedo Barragán, 2020, p. 219); en fin, es posible hablar de evaluación cuando esta acción está en función de un fines y logros pedagógicos, y no como un acto de control y simple cuantificación; por tanto, la evaluación será pertinente cuando esta ofrezca información esencial que conduzca a comprender y mejorar los procesos de enseñanza-aprendizaje (González Palacio, et al., 2022; Rico-Reintsch, 2019), además de ser contextualizada en circunstancias de aprendizaje real (Otero-Saborido, Vázquez-Ramos et al., 2021).
En términos didácticos, la evaluación es uno de los principales componentes del proceso educativo docente (López-Pastor et al., 2019); pues si se aborda de la manera apropiada es una de las formas de dar cuenta del abordaje de contenidos, de los aprendizajes obtenidos y la manera como fueron afrontados; es decir, como una verificación permanente del proceso (Álvarez de Zayas & González Agudelo, 2003, p. 33), como un asunto democrático en el que todos participan (Córdoba Jiménez et al., 2018) y, en especial, como un aspecto que mejora la calidad educativa (Kippers et al., 2018).
Existen diferentes posturas para asumir la evaluación; en esta investigación se revisan dos de ellas. La primera, la tradicional, que es vista como un proceso de control y autoridad; se realiza a través de pruebas escritas o prácticas, con la intención de obtener una calificación cuantificable; para el caso específico de la Educación Física está orientada al rendimiento y hacia una racionalidad técnica, y el principal protagonista es el profesor (Atienza et al., 2018).
La segunda postura es una evaluación alternativa, la cual promueve el conocimiento complejo, fomenta la reflexión como rutina mental, registra la evolución del conocimiento del alumno y utiliza los procesos de evaluación como momentos de aprendizaje (Barrientos Hernán et al., 2022); en esta evaluación los estudiantes son partícipes activos del proceso. Para Atienza et al. (2018)
Estos dos enfoques responden de forma diferente a las siguientes cuestiones básicas de la evaluación: por qué evaluar, para qué evaluar, qué evaluar, cuándo evaluar, cómo evaluar, quién evalúa, a quién evalúa, para quién evaluar y a quién beneficia la evaluación. (p. 128)
De esta manera, la evaluación ha evolucionado y ha hecho una transición de lo tradicional a lo alternativo; es decir, ahora no hay protagonistas, dado que tanto el profesor como los estudiantes son actores partícipes en el escenario educativo. Este enfoque alternativo está centrado en posicionamientos más creativos e innovadores, en donde el estudiante comprende y mejora su proceso, y el profesor reflexiona, ajusta y mejora su enseñanza (Ministerio de Educación Nacional [MEN], 2017).
Es claro que el proceso educativo necesita pensarse desde otros puntos de vista, en otras formas de evaluar; no todos aprenden por la misma vía y de la misma forma. Por tanto, el proceso evaluativo también debe ser dinámico y contextualizado. Estamos de acuerdo en que para que la evaluación tenga sentido, es decir, que se defina en función de cada contexto educativo, debemos reconocer que las condiciones (es decir, los recursos didácticos, el entorno socioeconómico de los alumnos, el número de alumnos por clase, etc.) en las que se desarrolla el aprendizaje juegan un papel fundamental (Otero-Saborido, Vázquez-Ramos et al., 2021).
Para el caso particular de la Educación Física, la evaluación se ha basado en muchas ocasiones en el uso de test y pruebas físicas (Herrero-González et al., 2021); es decir, de una forma muy tradicional. Lo que se logra con este enfoque es clasificar a los sujetos a partir de su rendimiento motor; el problema es que, generalmente, se basan en baremos de otros contextos; y aunque el uso de test es posible en la clase, lo que se cuestiona es cuando su uso implica la obtención de una nota y no como una herramienta para la mejora del proceso de enseñanza; por tanto, estos instrumentos pueden hacer parte del proceso, pero no se pueden convertir en todo.
Dado lo anterior, se tienen algunas consideraciones importantes para el abordaje de lo evaluativo; de una parte, desde lo pedagógico la reflexión se hace atendiendo a la participación del estudiante, ya que este debe tener un papel activo en el proceso; y de otro lado, la toma de decisiones en aspectos referidos a la enseñanza de la clase por parte del profesor debe estar en función de las posiciones y expresiones de sus alumnos.
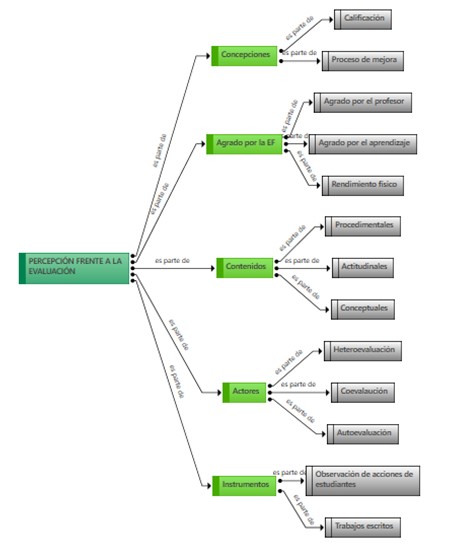
En algunos estudios, realizados en Colombia, se ha evidenciado la necesidad de conocer qué piensan los estudiantes sobre la evaluación; en el trabajo desarrollado por Murcia Peña y Jaramillo Echeverri (2005), sobre “los imaginarios del joven colombiano frente a la clase de Educación Física”, se pudo encontrar que los estudiantes solicitan una evaluación más integral. En otro estudio, realizado por Ayala Zuluaga y Loaiza Zuluaga (2012), sobre la percepción de la evaluación tanto para docentes como para estudiantes, en el área de Educación Física, se encontró que los estudiantes solicitan que la evaluación sea compartida; es decir, que incluya la autoevaluación y coevaluación, y no tanto la evaluación tradicional. Por su parte, González Palacio et al. (2020) consideran la evaluación como un acto ético, lo que implica que es necesario escuchar al otro, al estudiante, para lo cual proponen cuatro aspectos: concepciones, actores, instrumentos-momentos y contenidos; aspectos que de manera particular han sido abordados por otros autores interesados en la temática, y que se sintetizan de la siguiente manera:
Las concepciones se refieren a los aportes que hace la evaluación a los aprendizajes derivados de la clase (Beltrán-Carrillo & Devís Devís, 2019); los actores, dan cuenta de quién evalúa (Pérez-Pueyo et al., 2021); los instrumentos y momentos (Cano & Ruiz, 2019) hacen alusión a qué herramientas se usan en la evaluación y el cronos de la misma; y los contenidos determinan las actitudes, conceptos y procedimientos abordados en la clase (González Palacio et al., 2020).
En este orden de ideas, se hace imperioso tener en cuenta tanto los resultados del proceso de evaluación como las apreciaciones de los estudiantes frente a esta, y que estos dos asuntos sean revisados minuciosamente por el docente durante todo el proceso de enseñanza-aprendizaje; esto con el fin de establecer cambios pertinentes y mejorar la calidad evaluativa, si es necesario, pues esto permite:
Comprender las dinámicas que constituyen los procesos de enseñanza y aprendizaje, donde su sentido no puede ser la estandarización e instrumentalización del desempeño de los estudiantes, sino reconocer el potencial en el marco de sus particularidades, en las cuales están inmersas las diferentes dimensiones que configuran al ser humano. (López Ávila et al., 2022, p. 78)
De esta manera, este estudio tuvo como intención principal responder el siguiente cuestionamiento: ¿Cuál es la percepción que tienen los estudiantes de secundaria frente a la evaluación que se realiza en la clase de Educación Física?
Esta investigación se enmarcó en un método mixto explicativo (Creswell & Plano Clark, 2017); es decir, que posee elementos tanto de investigación cuantitativa como cualitativa. El diseño desde la investigación cuantitativa fue no experimental descriptivo, de corte transversal (Polit & Hungler, 2005; Thompson & Panacek, 2007), ya que no se manipuló ningún tipo de variable independiente y el objetivo fue caracterizar las percepciones de los estudiantes frente a la evaluación. Desde lo cualitativo, el diseño fue un estudio de caso, dado que como lo expresan Chaverra Fernández et al. (2019), este se encarga de analizar las particularidades presentes en una realidad concreta.
En lo referido a la población objeto, fueron estudiantes de educación secundaria (grados 6° a 11°) de una institución educativa del municipio de Bello-Colombia, que en su totalidad (N) corresponde a 989 sujetos. Para la escogencia de la muestra se utilizó un muestreo probabilístico aleatorio simple (Grisales, 2001) con una confiabilidad del 98 % (Z=2,33), un error del 4 % y una probabilidad (p) del 50 %. El cálculo de la muestra arrojó un dato de 456 estudiantes; finalmente, se lograron encuestar 469 sujetos.
Para la indagación de naturaleza cualitativa se utilizó una muestra intencionada por conveniencia, entrevistando un estudiante por cada grado; es decir, se realizaron 6 entrevistas.
Para recolectar la información, se atendieron las disposiciones del Comité de Bioética de la Universidad de San Buenaventura-Medellín y la firma del consentimiento informado, debidamente firmado por los padres de familia.
Los instrumentos utilizados fueron: El “Cuestionario de percepción de la evaluación en la clase de EF” (González Palacio et al., 2020), el cual presenta una fiabilidad alta (a= 0,804) y permite conocer las apreciaciones, ideas y experiencias evaluativas en la clase de Educación Física de los estudiantes; este contiene una información general y 26 enunciados en los cuales se pregunta si se les hace partícipe en la evaluación y la calificación del área. Las opciones de respuesta son tipo Likert, para los primeros cinco ítems son: 1. Nunca, 2. Casi nunca, 3. A veces, 4. Casi siempre y 5. Siempre; en el resto de los ítems las opciones son: 1. Muy en desacuerdo, 2. En desacuerdo, 3. Indiferente, 4, De acuerdo y 5. Muy de acuerdo. Por último, se aplicó una entrevista semiestructurada, la cual permitió indagar apreciaciones y opiniones frente el abordaje de la evaluación en el área de la educación física.
La información cuantitativa fue procesada y digitalizada en el programa Microsoft Excel 2016 y analizada posteriormente en el software SPSS versión 27. En el análisis descriptivo de las variables ordinales se usaron tablas de frecuencia, presentando los resultados a partir de porcentajes, en especial de la moda; en las variables cuantitativas se evaluó la normalidad a partir de la prueba Shapiro-Wilk, tanto en la muestra general y al separar por grupos (género y nivel de escolaridad); encontrándose principalmente distribuciones no normales (p > 0,05), por lo que el análisis descriptivo se hizo con la mediana y el coeficiente de variación, las correlaciones con la r de Spearman y las comparaciones entre dos grupos con la U de Mann Whitney; la significancia estadística (p) fue de 0,05. Para análisis cualitativo, este se realizó en el software Atlas.ti versión 8.0, a partir de una codificación axial, en donde se tuvo en cuenta una categoría central o de primer orden y cinco categorías de segundo orden a las cuales se les asociaron entre dos y tres categorías de tercer orden (ver Tabla 1 y Figura 1).

Dado que esta investigación se enmarcó tanto desde lo cuantitativo como de lo cualitativo, para dar cuenta de los resultados, estos se presentan, en primera instancia, a partir del análisis de variables y, posteriormente, en términos de complemento de lo encontrado estadísticamente se presentan los resultados de orden interpretativo.
La investigación se realizó con 469 adolescentes de una institución educativa del municipio de Bello, de los cuales el 55,2 % fueron de género femenino, con una mediana de edad de 15 años (CV= 0,13); en su gran mayoría vivían en el municipio de Bello (84,7 %), principalmente en el estrato dos (32,8 %) y tres (48,4 %), y el mayor porcentaje de participación fue del grado once (23 %), seguido del grado octavo (22, 4 %). No obstante, es importante aclarar que hubo participación de estudiantes de todos los grados, de sexto a once.
Frente al análisis cuantitativo de las diferentes dimensiones del cuestionario utilizado, en la primera de ellas, referida a Concepciones frente a la evaluación (ver Tabla 2), se puede destacar que los estudiantes se encuentran muy en desacuerdo frente a que la calificación es importante para ellos (91,9 %). Sin embargo, el 62,7 % de los mismos están de acuerdo con que el proceso evaluativo que realiza el profesor aporta a su aprendizaje. Al analizar la valoración cuantitativa de esta dimensión (escala de 1 a 5) (Tabla 6), su mediana fue de 2,8 (CV=0,15), que tiende a hacer una calificación media; la cual además es estable en el grupo indagado, pues no se relaciona ni asocia con la edad (rs=-0,015; p>0,05), ni diferencias estadísticamente significativas de acuerdo con el género de los estudiantes (UMW=24685,0; p > 0,05).

En cuanto a la dimensión actores de la evaluación (ver Tabla 3), se logra evidenciar que, para una buena proporción de estudiantes (56,9 %), la calificación nunca refleja su nivel de aprendizaje. Además, en esta dimensión un 55,9 % de los estudiantes refiere que el profesor siempre es justo cuando los evalúa frente a sus procesos en Educación Física y que este, a su vez, casi siempre (26,9 %) o siempre (41,6 %) les pregunta cómo les pareció la clase. En la puntuación de la dimensión actores (Tabla 6), la mediana se situó en 3,7 (CV=0,17), es decir, una valoración media; puntuación que no se relaciona ni asocia con la edad (rs=-0,122; p > 0,05) ni presenta diferencias estadísticamente significativas de acuerdo con el género (UMW=25888,0; p > 0,05).

Para la dimensión Instrumentos/momento de la evaluación (ver Tabla 4) se halló que, al final del periodo, el profesor nunca hace un examen para ver qué han aprendido (59,5 %) ni utiliza un test físico para ver qué han mejorado (52,2 %). Sin embargo, casi siempre (30,7 %) o siempre (30,3 %), al final de la clase se evalúa lo abordado en la sesión, y casi siempre (32,2 %) o siempre (34,5 %) lo hace de forma escrita. En la valoración de la puntuación de esta dimensión (Tabla 6) se encontró una mediana de 3,33 (CV=0,16), es decir, una calificación media; puntuación que no se relaciona ni asocia con la edad (rs=-0,168; p > 0,05) ni presenta diferencias estadísticamente significativas de acuerdo con el género (UMW= 26768,5; p > 0,05).

En la cuarta dimensión contenidos en la evaluación (ver Tabla 5) se puede evidenciar que realmente existe un interés por parte del profesor de dar a conocer a los alumnos los contenidos previos a trabajar durante todo el periodo (54,2 %); también, es de suma importancia resaltar que la práctica cumple un papel fundamental a la hora de evaluar (56,5 %); y, por último, los estudiantes refieren que nunca la calificación depende del comportamiento durante las actividades (79,3 %) o de llevar correctamente el uniforme (60,1 %). Al analizar la puntuación de esta dimensión (Tabla 6) se encontró una mediana de 3,56 (CV=0,16), es decir, una calificación media; puntuación que no se relaciona ni asocia con la edad (rs=-0,1758; p > 0,05) ni presenta diferencias estadísticamente significativas de acuerdo con el género (UMW= 26579,5; p > 0,05).

Finalmente, al analizar las puntuaciones de todas las dimensiones del cuestionario (ver Tabla 6) se puede apreciar que la dimensión que presenta una mejor percepción por parte de los estudiantes es aquella referida a los contenidos de la evaluación (md=3,65; CV=0,16); le siguen, en su orden: instrumentos-momentos (md=3,33; CV=0,16) y actores (md=3,17; CV=0,17). La dimensión que presentó la menor percepción fue la de concepciones (md=2,80; CV=0,15), lo cual indica que los estudiantes presentan una valoración media, como ya se había mencionado anteriormente, o más bien aceptable del proceso evaluativo al interior de la clase de Educación Física. Esto, sin duda, refleja que hay asuntos que son susceptibles de ser mejorados, aunque las percepciones en general tienden a ser positivas en el caso o institución explorada. La puntuación total referida a la percepción frente a la evaluación por parte de los estudiantes, al igual que las dimensiones, también fue media (md=3,17; CV=0,11) y tampoco presentó relación con la edad (rs=-0,160; p > 0,05) ni diferencias por género (UMW=27068,0; p > 0,05).

Los hallazgos antes presentados (valoración media) se corresponden con lo encontrado al mostrar los resultados utilizando los baremos de clasificación del test para las dimensiones y el total de la percepción frente a la evaluación en la clase de Educación Física (ver Tabla 7).

Para comparar la percepción de la evaluación de acuerdo con el nivel de escolaridad (Básica secundaria y Media) se encontraron diferencias estadísticamente significativas (p < 0,01) en las dimensiones: actores, instrumentos-momentos, contenidos y el total de la percepción, todas ellas a favor del nivel de escolaridad de básica secundaria; es decir, a pesar de que en estas dimensiones la percepción de la evaluación es favorable, lo es más en los estudiantes de sexto a noveno grado; en la dimensión concepciones, el nivel de escolaridad no representó diferencia alguna (ver Tabla 8).

Con el fin de complementar los resultados cuantitativos, a continuación, se presentan los resultados de corte cualitativo, los cuales emanan del análisis categorial (ver Figura 1) de 6 entrevistas de estudiantes de sexto a once grado.

Para la presentación de los resultados cualitativos se tuvieron en cuenta las dimensiones propuestas por González Palacio et al. (2020) como categorías deductivas, a partir de una codificación axial. Dado que la percepción sobre evaluación es acerca de la clase de Educación Física, inicialmente se indagó en algunos estudiantes sobre la opinión que tenían frente a la clase; referente a esto se obtuvo que todas las apreciaciones fueron de orden positivo y se agruparon en tres subcategorías principalmente, a saber: el rendimiento físico; es decir, por el abordaje de ejercicios y acciones desde las capacidades físicas; por la cercanía o agrado por el profesor; pero principalmente por el aprendizaje. Los estudiantes opinan que la Educación Física es un área que les permite obtener diferentes conocimientos, ya sea de educación general, recreación y diversión, y, sobre todo, de salud; en fin, como lo expresa el siguiente testimonio, por lo que se aprende: .Profe a mi si me gusta la clase de Educación Física porque a mí me parece que aprendo más y es muy divertida también” (Ent-06-03)[1].
Al indagar específicamente sobre la evaluación en el área, es decir concepciones, emergieron dos subcategorías principalmente; una concepción que habla de la evaluación como un proceso de mejora, o sea, que va más allá de corregir o de la asignación de una “nota”, por lo que es un proceso que ayuda al aprendizaje y que tiene en cuenta diferentes aspectos, donde se destaca hacer lo que se propone en clase y el esmero que se pone en las actividades. Tal como se aprecia en el siguiente testimonio: “no es que nosotros lo hagamos bien o mal es por el interés que nosotros le ponemos para hacer las cosas y también por lo que aprendemos” (Ent-06-14).
La otra subcategoría hace referencia a la calificación, pues en variadas ocasiones, al preguntar a algunos estudiantes sobre la evaluación, estos la asumen como el acto de calificar por parte del profesor, quien asume en algunos momentos de la clase un papel protagónico y se encarga de determinar lo que está bien o no en función de una actividad, “me califica diciendo que está bien” (Ent-02-08).
La anterior subcategoría se relaciona mucho con la categoría actores de la evaluación, sobre todo con el componente de heteroevaluación, que es el tipo de evaluación de la cual se encarga específicamente el profesor, y que es el actor más mencionado en los testimonios de los estudiantes, dado que, como ellos lo mencionan, “dependiendo de mis trabajos la profesora dice si está bien o no y eso lo hacemos en clase” (Ent-06-20).
También, en la categoría actores, la autoevaluación es reconocida; de hecho, algunos estudiantes, al hablar de ella, la refieren textualmente “autoevaluación”,entendiéndola como una postura de ellos frente a sí mismos, aunque también debe destacarse la gran asociación que tienen de ella frente a la auto calificación, pues es la nota a lo que se refieren cuando asumen el proceso auto evaluativo.
En los actores también aparece la subcategoría de coevaluación, la cual asumen también desde la nota, la calificación, aunque para ellos es claro que este proceso se da entre pares. En algunas ocasiones, la coevaluación tiene un matiz de heteroevaluación, en la medida que el profesor aprueba la postura de los estudiantes, como ellos mismos lo expresan: “cuando son coevaluaciones el profesor nos pone a calificar a otros compañeros bajo ciertos criterios y después el ratifica si está de acuerdo o no” (Ent-04-13).
En relación con los contenidos, se destacan tres cosas; por un lado, que los elementos conceptuales emergen como un tipo de acción a evaluar en la clase; que los aspectos actitudinales son de gran presencia y relevancia en la valoración del área de Educación Física, “la participación” (Ent-03-13). pero sobre todo que los elementos procedimentales y de orden práctico siguen imperando en la evaluación de la Educación Física.
Lo anterior, también guarda gran relación con los instrumentos que los estudiantes perciben que se utilizan, en donde los diferentes trabajos conceptuales y consultas son empleados (trabajos escritos) por el profesor para la valoración de la clase, “ella nos evalúa por los trabajos escritos” (Ent-06-15).
Pero se confirma que el componente más importante, a la hora de calificar y evaluar, es lo que el estudiante realiza en clase (observación de acciones), como se puntualiza en los siguientes testimonios: “lo que hacemos en clase” (Ent-01-12, “lo que yo recuerdo, lo que hemos hecho más seguido es ejercicio” (Ent-06-04); es decir, entre la planilla de notas y las acciones del estudiante, está el ojo experto del profesor que es quien valora el trabajo del otro.
En la literatura especializada, así como en el análisis de este estudio se evidencia la necesidad y relevancia de realizar trabajos sobre la evaluación en Educación Física, dado que este componente aporta al proceso de enseñanza, proyecta el aporte que hace la Educación Física en el ámbito escolar, pero, sobre todo, genera rutas de trabajo que invitan a indagar en lo que piensan los estudiantes, creen o perciben de su clase. Destacamos la relevancia de la continuidad de los trabajos sobre el tema, ya que la práctica evaluativa permite analizar todas las acciones que se realizan en el proceso de enseñanza-aprendizaje, así como proyectar el aporte de la Educación Física en la escuela; el lugar que ocupa en la educación escolar; lo que se aprende de lo que se enseña; los objetivos que constituyen las prácticas pedagógicas de los docentes de este componente curricular; las apropiaciones que hacen los alumnos en la relación con el conocimiento (Dos Santos et al., 2018).
En general, la percepción que tienen los estudiantes de básica secundaria y media frente a la evaluación en la clase de Educación Física es positiva; asunto que en parte se deriva del hecho de que los estudiantes participan del acto evaluativo, lo que coincide con lo expresado por Córdoba Jiménez et al. (2018), quienes consideran la evaluación como un asunto participativo y democrático
No obstante, la evaluación también tiende a asumirse y confundirse con el acto de calificar por parte del profesor, asunto que coincide con el estudio realizado por Chaverra-Fernández & Hernández-Álvarez (2019), en el cual se indagaba a un grupo de profesores respecto a la planificación de la evaluación, encontrando “en el lenguaje del profesorado, una idea de evaluación como sinónimo de calificación” (p. 19).
Con respecto a los instrumentos y momentos de la evaluación, se encontró que, al final del periodo, el profesor nunca hace un examen para ver qué han aprendido ni utiliza un test físico para ver qué han mejorado, aspecto que no coincide con investigaciones como las de Peña Troncoso et al. (2019) y Atienza et al. (2018), en las cuales se encontraron que existe una tendencia hacia la evaluación a partir de la realización de test de aptitud física y pruebas técnicas deportivas, entre otras. Lo que denota que, para el caso particular, la evaluación se realiza como proceso y no simplemente como producto, lo que coincide con lo referido por Cañadas y Santos-Pastor (2021), quienes indican que “los procesos evaluativos deben superar la tradicional visión de selección y clasificación del alumnado a partir de calificaciones establecidas al final de los procesos educativos a través de test o exámenes” (p.3); es decir, existe una especie de consenso frente a los momentos evaluativos, los cuales no solo deben utilizarse en el momento final, sino como un “momento inicial y permanente que estimula e incita el deseo de aprender” (Ortiz Ocaña & Salcedo Barragán, 2020, p. 221).
Después de analizar las palabras de los estudiantes frente a la evaluación, se resalta que existe un interés, por parte del profesorado, por dar a conocer a sus estudiantes los contenidos y objetivos previos al trabajo de clase; aspectos que son cruciales en un proceso de evaluación alternativo, ya que esto permite que los estudiantes autorregulen su proceso de aprendizaje y no se conviertan en meros receptores de información (Barrientos Hernán et al., 2022; Bores-García et al., 2020). En este mismo componente se resalta que nunca la calificación depende del comportamiento durante las actividades o de llevar correctamente el uniforme, aspecto que en la actualidad es de vital importancia, puesto que, como lo mencionan Walters et al. (2022) las prácticas de evaluación en Educación Física no deberían producir calificaciones basadas en pruebas de habilidades o medidas subjetivas de participación y esfuerzo. Muchas de estas prácticas de evaluación de la “vieja escuela”, por ejemplo, la asignación de notas por vestirse, no apoyan el compromiso de los estudiantes en la Educación Física, no representan una práctica pedagógica sólida.
La Educación Física como área no se limita a enseñar a los alumnos a moverse, sino que también fomenta habilidades de comportamiento y conocimientos que pueden utilizarse para llevar una vida más saludable (Ha et al., 2022); asunto que se destacó en esta investigación, ya que los estudiantes perciben que esta área les permite obtener diferentes conocimientos, ya sea de educación general, recreación y diversión, y, sobre todo, de salud.
En relación con los actores que participan en la evaluación, el que más se resalta en los testimonios de los estudiantes es el profesor; es decir, el enfoque de heteroevaluación es el que prima en el proceso de evaluación de los estudiantes (Canales Nuñez et al., 2018, p. 212); sin embargo, la autoevaluación también es reconocida por los estudiantes, aspecto que resulta ser crucial, dado que, como lo mencionan Otero-Saborido, Torreblanca-Martínez y González-Jurado (2021), en su revisión sistemática de la autoevaluación en Educación Física: es uno de los procesos de mayor impacto en el aprendizaje de los estudiantes. De la misma manera, para los estudiantes es claro el proceso de coevaluación, y a pesar de que este mejora la capacidad de reflexión y compromiso (Bores-García et al., 2020) y tiene un impacto positivo en el rendimiento académico, por encima de la evaluación tradicional del profesor (Double et al., 2020), no se realiza adecuadamente, pues aparece como una especie de transformación de la heteroevaluación, en la medida que el profesor aprueba la postura de los estudiantes. Es importante mencionar que, asumiendo la evaluación como un proceso formativo, los actores principales del proceso de enseñanza (estudiante-maestro) deben estar en continuo dialogo, para que de esta manera puedan construir conocimientos, saberes, habilidades, destrezas y valores en conjunto (Valencia Rodríguez & Vallejo Cardona, 2015).
Los aspectos actitudinales son de gran presencia y relevancia en la valoración del área de Educación Física (Silva-Cortés et al. 2017); aspecto que coincide con el estudio de Chaverra Fernández (2017), donde se encontró que las valoraciones “no se centraron en los aprendizajes de las tareas motrices, sino en el esfuerzo, la buena actitud y la participación durante las clases” (p. 726). No obstante, hay que tener en cuenta que:
La evaluación en la clase de Educación Física tiende a ser comprendida de forma polisémica, es decir, dicho acto origina prácticas en las cuales se privilegie el desempeño físico o los aspectos actitudinales, que finalmente terminan opacando los contenidos conceptuales. (López Ávila et al., 2022, p.77)
En definitiva, la evaluación es un proceso complejo, dado su carácter obligatorio en el aula de clase, pues de una u otra manera hay que dar cuenta de los aprendizajes de los estudiantes. Esto no significa que tenga que ser una acción unilateral, avasallante y discriminatoria; al contrario, lo que proponen las opiniones y voces de los estudiantes es que debe y puede ser un acto democrático, en donde el profesor puede tener la batuta, pero no necesariamente la última palabra. Esto puede evidenciar que la evaluación es un proceso que mejora la enseñanza del maestro, por el hecho de escuchar al otro; por tanto, es una pauta fundamental de una educación con calidad (Kippers et al., 2018), no por el hecho de ser un indicador, sino por la simple razón de dar cuenta de los requerimientos y necesidades de los actores implicados en el acto.
Por todo lo anterior, atender a las voces de los estudiantes, es decir, sus concepciones, opiniones y actitudes frente a la evaluación que se implementa en la clase, debe tener repercusiones en los procesos de enseñanza de la asignatura y el relacionamiento del profesor con los estudiantes y la forma de abordar el saber enseñado. Las implicaciones prácticas de valorar la evaluación que se realiza en la clase es permitirle al maestro revisar su actuación y mejorar su labor docente y, por ende, beneficiar a la población estudiantil de los aprendizajes y experiencias positivas derivadas de la clase de Educación Física.
En este orden de ideas, la evaluación es percibida por el estudiante como una acción del profesor frente a él y su desempeño, pero también la perciben como un asunto en el que pueden participar y afortunadamente su voz no es acallada del todo. Esto denota un panorama bien particular, con dos matices en el horizonte; por un lado, el tono gris de la evaluación tradicional, dominada por el profesor y confundida con la calificación; pero, por el otro, un tono más esperanzador, referido a que los estudiantes son tenidos en cuenta en lo evaluativo, y que el área de Educación Física no solo alberga procedimientos en su actuación, sino también conceptos y sentimientos.
Los estudiantes participantes de este estudio tienden a tener una valoración favorable de la evaluación que se realiza en la clase de Educación Física, aunque debe aclarase que puede ser mejor. De estas percepciones y opiniones se destacan los contenidos y los actores presentes en la misma. Frente a los contenidos, las apreciaciones se inclinan a ofrecer un panorama tendiente a lo integral, pues, aunque aún el asunto de las actividades prácticas sigue siendo relevante, no es lo único que se considera, pues conceptos y actitudes también son tenidos en cuenta a la hora de valorar los aprendizajes de los estudiantes.
En lo referido a los actores, también hay cierta complementariedad en las voces que participan del proceso, y a pesar de que la voz del maestro (heteroevaluación) sigue imperando, la autoevaluación y la coevaluación emergen como posibilidades evaluativas de la clase.
Entre los aspectos a mejorar está el referido a la sinonimia entre calificar y evaluar, asunto que aún no es claro ni fácil de diferenciar en la población estudiantil; también, es importante llamar la atención en cuanto a que, cuando se aplica el proceso de coevaluación, este debe asumirse como un acto formador entre los estudiantes, ya que, aunque mediado por el profesor, no debe estar sometido a su juicio y predominio, pues ya deja de ser este tipo de evaluación.
En cuanto a las limitaciones de este estudio, al tener una muestra probabilística sus resultados son inferibles a la población de la cual fue extractada; no obstante, como caso solo se limita a la institución donde se realizó y, por otro lado, se trata de un estudio transversal, los resultados solo reflejan una realidad temporal, la cual es susceptible de variar, pues tanto los procesos educativos como los sujetos implicados en ellos tienden a ser cambiantes y dinámicos. En este orden de ideas, los resultados presentados dan una perspectiva del proceso evaluativo en la clase de Educación Física; por tanto, invitan a preguntarse: ¿Qué pasa con las percepciones de otros estudiantes?, ¿será similar en otras instituciones educativas, comparado con otras áreas, en relación con lo que perciben los maestros y los directivos?, ¿las percepciones de los estudiantes son susceptibles de cambio si se intencionan desde la reflexión e intervención del maestro? Dado el dinamismo del acto evaluativo, estas y otras preguntas pueden ser el inicio de otros estudios y nuevos aportes, controversias y propuestas.








