Artículos de Investigación
Prácticas de aprendizaje experiencial en la formación de estudiantes de pregrado universitario en comunicación de las organizaciones
Experiential learning practices in the training of undergraduate students in organizational communication
Prácticas de aprendizaje experiencial en la formación de estudiantes de pregrado universitario en comunicación de las organizaciones
Revista Virtual Universidad Católica del Norte, núm. 76, pp. 31-58, 2025
Fundación Universitaria Católica del Norte

Recepción: 12 Noviembre 2024
Aprobación: 26 Julio 2025
Resumen: Implementar el aprendizaje experiencial en las universidades ha demandado procesos de actualización de los profesores, en quienes recae la tarea de sacar provecho de todas las bondades y posibilidades de este modelo formativo. La presente investigación se ha orientado a conocer cómo entienden e implementan el aprendizaje experiencial los profesores universitarios que trabajan en programas de pregrado en comunicación de las organizaciones en Colombia. La metodología seguida consistió en entrevistas semiestructuradas en profundidad aplicadas a 28 profesores de 12 universidades colombianas. La información obtenida se analizó mediante la creación y aplicación de códigos creados a partir de variables tomadas del modelo teórico asumido para el análisis, de la revisión de la literatura y de las respuestas de los entrevistados, utilizando el software Atlas.ti. Los resultados indican que los profesores de la muestra conocen en qué consiste el aprendizaje experiencial, valoran notablemente las metodologías asociadas a él y las implementan. Sin embargo, para optimizar su aplicación, deberán ampliar el tiempo que dedican a cada momento del proceso, incluir una mayor diversidad de actores en él y fortalecer mecanismos de análisis y reflexión por parte de los estudiantes, sobre las experiencias vividas.
Palabras clave: Aprendizaje activo, Ciencias sociales, Comunicación, Enseñanza, Enseñanza superior, Organización.
Abstract: Implementing experiential learning in universities has required updating processes for teachers, who are responsible for taking advantage of all the benefits and possibilities of this training model. This research has been aimed at finding out how university professors working in undergraduate communication programs in Colombia understand and implement experiential learning. The methodology followed consisted of in-depth semi-structured interviews applied to 28 professors from 12 Colombian universities. The information obtained was analyzed by creating and applying codes created from variables taken from the theoretical model assumed for the analysis, from the literature review and from the interviewees' responses, using the Atlas.ti software. The results indicate that the teachers in the sample know what experiential learning consists of, they greatly value the methodologies associated with it and implement them. However, to optimize its application, they must extend the time they dedicate to each moment of the process, include a greater diversity of actors in it and strengthen mechanisms of analysis and reflection on the part of students about the experiences lived.
Keywords: Active learning, Social Sciences, Communication, Teaching, Higher education, Organization.
Introducción
En la formación universitaria en Colombia se ha venido intensificando la práctica del aprendizaje experiencial (Grueso Hinestroza, 2022; Universidad EAFIT, 2023), en adelante AE, para desarrollar conocimiento funcional y descubrir maneras creativas de resolver problemas del entorno, exponiendo a los estudiantes a utilizar sistemas y modelos basados en actividades y herramientas que simulan de manera precisa la realidad o que los enfrentan a trabajar directamente con ella (Triche et al., 2024). Esta es una práctica que se acentúa desde la necesidad de facilitar la empleabilidad futura de quienes se están formando (Nair, 2020) y del incremento de las demandas y expectativas de empleadores y de algunos gobiernos (LaCroix, 2022; Tar Lim et al., 2024).
El AE se propuso hace varias décadas en trabajos realizados en diversas latitudes por autores como Kolb (2015), quien publicó su modelo en 1984, y Roberts (2006); e incluso en Brasil, donde sobresale la figura de Paulo Freire (1970). Pese a ello, en la praxis universitaria sigue siendo considerado una tendencia de innovación educativa (Fullan, 2012).
El AE se fundamenta en metodologías activas, como el servicio enfocado en una comunidad, las dinámicas de grupo, pasantías, aprendizaje basado en proyectos, casos y problemas (Tar Lim et al., 2024, Dochy et al., 2003).
Si bien, y como se mencionó, el AE se ha posicionado como método relevante en la enseñanza universitaria desde hace años, la investigación académica sobre este, en el campo de la comunicación de las organizaciones en Colombia, no ha sido abundante ni arroja conocimiento proveniente de estudios sistemáticos al respecto. En cuanto a los vacíos, hasta ahora se desconocen investigaciones acerca de cómo lo implementan los profesores del área. Por este motivo se ha realizado una investigación sobre la manera cómo en el país latinoamericano ha crecido la preocupación por formar a los estudiantes en conocimientos que los acerquen más a la realidad y les permitan pensar por sí mismos, reflexionar y resolver problemas verdaderos. Las preguntas que guiaron la investigación fueron: ¿Cómo entienden el AE los profesores universitarios del campo de la comunicación de las organizaciones en Colombia?, ¿Qué metodologías implementan?, ¿Cómo se trabaja en cada una de las etapas del ciclo, de ca en conducir investigaciones, integrar teoría y práctica, y aplicar capacidades mediante pedagogías que buscan transformar al individuo gracias a la relación que él mismo llega a establecer entre conocimiento teórico y práctico (Beard & Wilson, 2013; Bennet & Raymond, 2019; Breunig, 2017; Goby & Lewis, 2000; Satyam & Aithal, 2022).
Uno de los modelos más citados en la literatura, incluso en la más reciente, sobre AE, y que ha sido reconocido como una estrategia efectiva, es el de Kolb (2015). El ciclo que este autor propone se elige aquí porque destaca elementos sustanciales en el proceso de aprendizaje, al organizarse en cuatro etapas, lo que aporta secuencialidad y orden al proceso; se centra en el individuo y en sus procesos cognitivos y sicológicos, más que en cuestiones asociadas a la democratización del conocimiento, como es el caso del modelo de Dewey (1998), o de Freire (1970), quien apunta más a la concientización social. Sumado a ello, el modelo de Kolb (2015) promueve la comprensión e integra en el aprendizaje la búsqueda de autonomía para el estudiante y relación con el entorno, aspectos útiles en la formación de los comunicadores de las organizaciones.
En cuanto a las etapas, Kolb (2015) abarca las siguientes: experiencia concreta, observación reflexiva, conceptualización abstracta y experimentación activa, las cuales ayudan al estudiante a observar su proceso para obtener conocimiento, así como a reflexionar sobre aspectos tangibles de la experiencia vivida, estableciendo una conexión entre las acciones realizadas y los resultados a los que llega. La descripción de las etapas del ciclo propuesto por este autor se presenta en la Tabla 1.
Los métodos aplicados en el AE se han visto beneficiados por el uso de tecnologías de la información y las comunicaciones -TIC-, con las cuales se puede trabajar desde simulaciones en espacios físicos o virtuales (Triche et al., 2024), a la vez que, en lo que atañe a la comunicación de las organizaciones, han dado nueva forma a las relaciones sociales y han generado la participación de manera simultánea y directa de públicos, consumidores o usuarios de productos y servicios (Nair, 2020).
En estudios realizados con estudiantes universitarios de comunicación en las organizaciones, se encontró que ellos preferían metodologías prácticas para aprender, como las pasantías en organizaciones y la realización de talleres (Barry, 2005). En este, como en otros ámbitos del conocimiento, la necesidad de alejar a los estudiantes de las prácticas pasivas condujo a replantear los enfoques educativos tradicionales (Fullan et al., 2018) por modelos de enseñanza y aprendizaje activos e innovadores (Blanchard & Muzás, 2016), que persiguen adaptarlos a las características de la sociedad actual, de modo que puedan desarrollar las capacidades y competencias que necesitan. Precisamente, en materia de tendencias formativas propias del campo de la comunicación en las organizaciones, la Commission on Public Relations Education (CPRE) realizó un estudio sobre los retos para la enseñanza de la profesión. En el informe producto del estudio (Kim, 2022), se resalta el uso del enfoque enseñar, hacer, aplicar y reflexionar, el cual guarda relación con el modelo de Kolb (2015).
No son muchas las diferencias entre los beneficios que ofrece el AE en el campo de la comunicación de las organizaciones y los de otras disciplinas de estudio. En la administración, la ingeniería, la sanidad, la agricultura o la energía, se persigue sumergir a los estudiantes en experiencias conducentes a mejorar la empleabilidad, crear sus propias experiencias de aprendizaje, vincularse de lleno en problemas sociales y comunitarios, aplicar herramientas y materializar teorías en aplicaciones tecnológicas, simulaciones o estudios de caso (Bliemel & Ali-Hassan, 2014; Prashant, 2020; Fraser & Greenhalgh, 2001). En el campo de la comunicación en las organizaciones, el AE se constituye en una alternativa para que los estudiantes comprendan cómo el entorno es determinante en la manera de conceptualizar y entender las situaciones y problemas, teniendo en cuenta que este es un ámbito orientado a comprender relaciones entre actores sociales (Van Ruler, 2018) y que en el AE se aportan significativas posibilidades de conocimiento, al colaborar con expertos, profesionales de la industria y usuarios finales (Triche et al., 2024).
| Etapa del AE | Conceptualización de la etapa |
| Experiencia concreta | Es la práctica directa de los estudiantes al interactuar con el entorno o con una experiencia real relevante para el aprendizaje, donde se encuentran con una situación o fenómeno que los motiva a la indagación y a la reflexión (Kolb, 2015; Kolb & Kolb, 2018; Konstantidinis et al., 2021; Roberts, 2006; Wurdinger, 2005). |
| Observación reflexiva | Los estudiantes reflexionan a partir de sus observaciones y reacciones sobre la experiencia práctica y generen una valoración conceptual sobre esta, en un proceso que les demanda introspección y análisis para profundizar en la comprensión de teorías, conceptos o modelos de análisis que pueda asociar con la experiencia concreta (Moon, 2004). |
| Conceptualización abstracta | Basados en las reflexiones desarrolladas en la observación reflexiva y en el feedback obtenido en las conversaciones con el profesor, los estudiantes mejoran la comprensión del problema, proponen y ajustan soluciones (Triche et al., 2024). El análisis lógico de las ideas y la comprensión imparcial de una situación impulsan a aprender y asumir una postura frente a la validez de la teoría en la realidad con la que se ha experimentado (Konstantidinis et al., 2021). Para lograr una reflexión profunda, los estudiantes deben tener una estructura cognitiva consistente, la comprensión o el dominio de varios conceptos y teorías que, cuando se integran, constituyen un marco conceptual común. Esto les permite adoptar diferentes perspectivas y estrategias analíticas para interpretar y dar sentido a sus experiencias prácticas a través de las hipótesis y conclusiones que realicen del proceso (McMullan & Cahoon, 1979). Se trabaja en grupos para generar una solución adecuada a la organización alrededor de la cual se ha planteado el problema inicial y para relacionar estrategias innovadoras con los conceptos aprendidos. El espacio de creación puede ser un laboratorio, una organización o un escenario virtual de simulación (Thouin & Hefley, 2024). |
| Experimentación activa | Los estudiantes plantean y exponen lo que han aprendido mediante la aplicación del conocimiento obtenido al problema real al que fueron expuestos inicialmente (Miniano & Rui, 2020; O’Brien et al., 2021; Rodríguez et al., 2024). Actuando como profesionales, presentan sus hallazgos de formas orales o escritas, de modo que aplican las habilidades adquiridas. Lo ideal es que lo expongan ante un panel de jueces o expertos, quienes representan a la organización, a la industria y a los usuarios finales. Estos indagan sobre cómo fue construida la solución y opinan sobre lo que están viendo y escuchando (Glazier et al., 2017). Los resultados de esta etapa serán la base para futuras experiencias prácticas (Itin, 1999). |
A pesar de los beneficios que presenta el modelo de Kolb (2015), es preciso hacer notar que implementarlo requiere vincular a los estudiantes de manera comprometida en lo cognitivo, emocional y comportamental (McCrea &Mirchandi, 2025), asunto que no es tan fácil de lograr. De parte del profesor, demanda formarse en nuevas habilidades pedagógicas, incrementar sus roles como guías, facilitadores y mentores. Se debe comprometer, asimismo, a más actores en la formación de los estudiantes y contar con una fuerte organización y articulación institucional. Esta serie de aspectos no se dan por hechos, sino que deben proporcionarse desde las instituciones universitarias. Para empezar, se debe revisar si los proyectos en los que se trabaja atacan los problemas y necesidades más urgentes para la sociedad, o se eligen los de entidades que son más cercanas a las universidades.
Metodología
En el propósito de dar respuesta a las preguntas y al objetivo de la investigación, orientados a conocer cómo se concibe e implementa el AE entre profesores universitarios de pregrado en el campo de la comunicación de las organizaciones, se eligió aplicar entrevistas en profundidad, una metodología cualitativa que posibilita discutir e interpretar información sobre el qué, cómo y porqué de las prácticas asociadas al AE, con personas dedicadas a la enseñanza y a la investigación universitaria de la comunicación en las organizaciones.
Las conversaciones facilitaron que los profesores dieran cuenta del enfoque desde el cual orientan su trabajo, describieran sus experiencias y comentaran cuál era su consideración particular sobre las cuestiones que aquí se analizan. En esta línea, la entrevista, como metodología cualitativa, facilita la interacción directa con los entrevistados, de manera que profundicen en el trabajo que hacen, otorguen sentido a los procesos formativos en los que participan y, en conjunto con el investigador, comprendan percepciones, sentidos, lenguajes y relevancia del contexto. Ello teniendo en cuenta que en las metodologías cualitativas se valoran más estos aspectos, que el número de casos que se abordan.
Se diseñó, entonces, un cuestionario con 25 preguntas abiertas, las cuales posibilitan preguntar sobre los mismos asuntos, dando a cada entrevistado la posibilidad de explicar y ampliar sus respuestas, así como identificar matices y tendencias. El cuestionario se organizó en tres partes: a) información sociodemográfica de los entrevistados, b) concepciones de los profesores acerca del AE y c) prácticas de AE.
Para validar acciones asociadas a la etapa denominada experiencia concreta, se buscó verificar si, además de lecturas y sesiones expositivas, el profesor involucraba a los estudiantes con problemas reales (Roberts, 2006), planteados mediante estudios de caso o desde una organización con la que se relacionaran por la vía de conversaciones, preguntas y repuestas con responsables de comunicación y mercadeo, y si el profesor los implicaba en experiencias que los llevaran a reinterpretar vivencias anteriores relacionadas con los mismos asuntos.
En lo que atañe a la segunda etapa, se consultó si el profesor o los estudiantes registraban sus reflexiones en anotaciones que pudieran relacionar con elementos teóricos ya estudiados (Konstantidinis et al., 2021; Rodríguez et al., 2024) u otras formas de conseguir que cayeran en la cuenta sobre lo que iban aprendiendo, de modo que ellos mismos pudieran cotejar teorías y conceptos con prácticas que se dan en las organizaciones.
Con el fin de revisar aspectos propios de la tercera fase, en la que se da forma a nuevo conocimiento, al análisis lógico de las ideas y a la comprensión imparcial de las situaciones, se consultó si los profesores impulsaban a los estudiantes a aprender y asumir una postura frente a la validez de la teoría en la realidad después de haber explorado soluciones a los problemas (Konstantidinis et al., 2021) y si brindaban espacios para probar, ensayar y tomar decisiones sobre cuáles serían las soluciones óptimas, o si incentivaban a los estudiantes a no quedarse con la primera idea que surgía.
Por último, y como parte de las conversaciones relativas a la cuarta fase del ciclo, se hicieron preguntas para indagar si, basados en las reflexiones desarrolladas en las tres primeras etapas del ciclo, los estudiantes socializaban sus resultados, cómo eran evaluados y quiénes participaban en esta parte del proceso.
Muestra analizada
Se invitó a participar en el estudio a 35 profesores de 20 universidades, tomadas de una base de datos creada a partir de consultas telefónicas y en internet sobre los programas de comunicación que existen en el país y en los que se incluyen materias de comunicación en las organizaciones.
De acuerdo con Afacom (2023), asociación nacional que reúne universidades que ofrecen programas de comunicación social en Colombia, existen 62 instituciones de educación superior afiliadas con programas de pregrado. Por lo general, estos abarcan el periodismo, la comunicación audiovisual, la comunicación política y la comunicación de las organizaciones.
En el Sistema Nacional de Información de la Educación Superior del Ministerio de Educación Nacional de Colombia (Snies, 2023), aparecen registrados cinco programas específicos de pregrado en comunicación de las organizaciones, los cuales están localizados en las ciudades de Medellín, Bogotá y Cúcuta. Esto conduce a que en la muestra final de la investigación haya un mayor número de profesores que dictan esas materias en Medellín y Bogotá, las dos más grandes del país. La definición de la muestra final se hizo por conveniencia, pues no todos los profesores identificados quisieron participar. De los 35, solo 28 respondieron afirmativamente a la convocatoria.
Las entrevistas se realizaron durante los meses de septiembre y octubre de 2023, de manera remota, con audio y video, utilizando la plataforma Teams. Todas se grabaron con consentimiento informado, firmado por los entrevistados. Entre los 28 que aceptaron y que hacen parte de la muestra final, hay 17 mujeres y 11 hombres; 4 de universidades públicas y 24 de universidades privadas; 7 llevan más de 20 años trabajando como profesores; 5 entre 11 y 19 años; 9 entre 6 y 10 años y 7 llevan menos de 5 años. Como se incluyeron sus respuestas en el apartado de resultados de este artículo, cada uno se ha relacionado con la letra P de profesor, y para distinguir a unos de otros, se les ha asignado un número.
Procesamiento de los datos
El análisis cualitativo de las transcripciones de las entrevistas se realizó utilizando el software Atlas.TI, por la capacidad que este tiene para codificar, organizar y analizar los datos de manera efectiva, lo que ayuda a evadir la subjetividad y aportar rigurosidad al proceso.
Para la creación de las categorías de análisis, se recurrió a las variables obtenidas de la literatura consultada. Una vez organizadas todas las citas relacionadas con cada categoría, se hicieron memos para facilitar el desarrollo de la interpretación, así como el registro de reflexiones e ideas, de modo que se pudiera dar forma a la presentación de los resultados. El listado final de categorías analizadas se presenta en la Tabla 2, de manera descendente, de las más a las menos mencionadas.
| Categorías | Número de citas | Porcentaje |
| Metodologías de AE | 65 | 33,16 % |
| Problemas reales | 33 | 16,83 % |
| Aprendizaje experiencial | 32 | 16,32 % |
| Observación y reflexión | 24 | 12,24 % |
| Organización | 20 | 10,20 % |
| Conceptualización abstracta | 10 | 5,10 % |
| Experiencia concreta | 7 | 3,57 % |
| Experimentación activa | 5 | 2,55 % |
| Citas totales | 196 | 100 % |
Resultados
Los resultados más relevantes, como aquí se detalla, apuntan a los siguientes aspectos: a) los profesores conciben el aprendizaje experiencial como una batería de metodologías integradas en él, b) como un modelo en el que definitivamente debe haber participación de terceros en la formación y, en el campo de la comunicación de las organizaciones, en particular, con la inclusión de entidades de todo tipo. Algunos ámbitos por mejorar son: a) la participación más abierta y comprometida de agentes externos (organizaciones, comunidades); b) una mayor creatividad y recursividad, de parte de profesores y entidades educativas, en la búsqueda de problemas retadores para que los estudiantes resuelvan; y c) mecanismos de simulación y validación que ayuden a prever con mayor certeza el impacto que pueden llegar a tener las propuestas que se hacen y presentan en la etapa final del modelo.
Estos hallazgos se comentan con mayor profundidad a continuación, siguiendo el orden de categorías presentado en la Tabla 2. Se exponen en ese orden, dada la relevancia que los propios entrevistados dieron a cada asunto, al dedicarles más tiempo y reflexiones.
Metodologías de AE
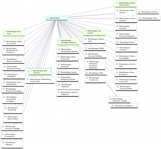
Para el análisis cualitativo se creó una red (entidad) con el software Atlas.TI, a partir de la codificación de unidades de análisis y las respuestas de los entrevistados. Esta visualización representa los diferentes tipos de relaciones analíticas, como causa-efecto, oposición o apoyo de unos códigos con otros. Como se evidencia en la Figura 1, la red permite visualizar de manera estructurada y dinámica cómo se interrelacionan los conceptos y hallazgos sobre las metodologías de AE según el análisis cualitativo, para facilitar la interpretación y complementar la presentación de resultados.

La temática a la que más hacen referencia los entrevistados es la de las metodologías utilizadas, las cuales son predominantemente aplicadas. La totalidad de los profesores asigna al estudiante un rol protagonista en el proceso de aprendizaje. Las metodologías de AE más mencionadas son el estudio de caso, los retos, el aprendizaje basado en proyectos y el aprendizaje basado en problemas. A juicio de los profesores, estas metodologías ayudan a que los estudiantes tengan una participación más activa, en contraposición con las sesiones magistrales, a las que algunos acuden cuando deben introducir teorías y conceptos que luego se llevan a las actividades más prácticas (P1, P25).
Problemas reales
Cada vez más, y por las necesidades que el oficio demanda, los profesores han debido buscar alternativas para ajustar los modelos teóricos propuestos en otros lugares del mundo, a las organizaciones locales. Como ellos afirman, la brecha se ha ido reduciendo en las dos últimas décadas, al buscar cómo el conocimiento que se transfiere a los estudiantes es interpretado según las necesidades del ámbito local (P13, P23), algo que ha hecho posible el AE. En este sentido resaltan el afán de comprometer a los estudiantes con el ámbito social (P1, P15, P18), “porque nos toca; porque no podemos ser superficiales, porque los problemas sociales están en el día a día de las organizaciones y eso es algo que no podemos elegir” (P2); “si bien seguimos tendencias” (P1) y asuntos ‘de moda’, “como el Metaverso o la IA, a los que tratamos de adaptarnos lo más rápido posible” (P2).
En esta etapa los profesores diseñan y aplican ejercicios cortos, actuando como entrenadores para que los estudiantes se familiaricen con los actores y las situaciones que tienden a presentarse en la interacción entre las organizaciones y sus entornos (P6, P8). Así, al decir de uno de los entrevistados,
Es posible entender aquí la importancia del propósito de las organizaciones, de sus postulados estratégicos, que quedan bien en el papel, pero que solo pueden reconocerse cuando nos acercamos a ellas y validamos cómo viven esa filosofía. Sumado a ello, el contacto con la realidad facilita que el estudiante perciba cómo puede relacionarse con otros, como es propio de la formación en el área. (P1)
Los profesores tratan de adoptar un estilo de enseñanza cercano, a la vez que fomentan la proximidad y conexión con los estudiantes (P8, P13, P19), para motivarlos a profundizar en los problemas propuestos. Los invitan “a que puedan leer la realidad desde lo que aprenden teóricamente” (P25), a que “tengan una experiencia en la que se puedan cuestionar sobre lo que ocurre en una organización y a que puedan identificar los principales problemas” (P24).
Aprendizaje experiencial

Como se puede ver en la Figura 2, para los entrevistados, el AE es la mejor forma de “aprender haciendo”. El profesor es un facilitador y el estudiante un hacedor que experimenta la vida de las entidades y se relaciona con los públicos de sus entornos. El AE es, asimismo, un “enfoque óptimo para aprender, en un momento en el que los estudiantes, si no ven conocimiento cercano, útil y práctico, se alejan” (P7) y en el que pueden “entrar en la realidad para reflexionar, proponer, ser agentes de cambio y hacer vida procesos de co-creación” (P8). Gracias a él, es posible “generarles preguntas problematizadoras, darles experiencias para que, a partir de experimentos y ejercicios, comparen lo que se les plantea en las clases y en otros espacios, con lo que arrojan las experiencias” (P2). Los entrevistados prevén que la cercanía con la cotidianidad de las organizaciones involucrará a los estudiantes directamente para que dejen de ser espectadores y observen de cerca para entender (P12, P15, P17, P23), aunque para algunos profesores no necesariamente hay que estar dentro de las organizaciones cuando se busca implementar el AE (P27).
Observación y reflexión
Las conversaciones sobre este aspecto abarcan los esfuerzos que hacen los profesores para que los estudiantes tomen conciencia de lo que están aprendiendo y puedan vincular la realidad y las diferentes actividades que ejecutan, con los conceptos, las teorías y las relaciones que experimentan. En las conversaciones sobre los procesos de observación y reflexión, se consultó por las herramientas que los hacen posible. El método más utilizado es de tipo dialógico, mediante conversaciones y discusiones en el salón de clase, en un formato más abierto (P1, P5) y menos orientado a pedirles memorias escritas sobre sus experiencias. La mención de experiencias concernientes a que el estudiante coteje la teoría a partir de su experiencia práctica es escasa entre el conjunto de entrevistados (P8, P2).
En las repuestas sobre cómo se implementa la etapa de la observación reflexiva, del ciclo de Kolb (2015), los profesores afirman que hacen preguntas después de la presentación de los avances para que el estudiante vaya consolidando sus puntos de vista, los vaya madurando y replanteando o confirmando con cada acercamiento a la organización (P2), a sus representantes, o a la resolución del problema.
Organización
La participación directa de las organizaciones resulta fundamental para el conjunto de los entrevistados, quienes no conciben el AE sin un tercer actor, una entidad a la cual resolver un problema o una necesidad de comunicación (P1). Las organizaciones con las que trabajan con mayor frecuencia son las empresas y las entidades sin fin de lucro (P9). Pocos mencionan a las instituciones del sector público.
En cursos más orientados a la relación con comunidades se interactúa con personas que se conciben como beneficiarias de la solución (P7, P9, P24). En el caso de las empresas, no se presenta un acercamiento a la experiencia concreta de clientes o usuarios finales porque “el tiempo de las actividades académicas, organizado por semestres, no alcanza” (P14, P.20). La participación de representantes de las organizaciones es central para los profesores (P15, P23) porque gracias a ella es posible escuchar y tocar muchas realidades:
Los actores externos ayudan a que los estudiantes entiendan que la única realidad no es la de sus casas (...) Ellos aprenden que en las empresas no todo es maravilloso y les toca trabajar con gente que no les gusta, con medios que no se tienen, con jefes que no les dejan desarrollar lo que quieren, y ven la realidad de un país complejo como el nuestro. (P9)
Se advierte, asimismo, que en esta parte del proceso los actores externos podrían aportar más información y abrir nuevos espacios para que los estudiantes participen en la vida organizacional. Algunos afirman que por ahora es difícil que suceda, porque muchas organizaciones temen compartir información (P20), lo que lleva a que los estudiantes se acerquen a ellas de maneras muy controladas (P23). Una de las entrevistadas siente que las empresas no toman muy en serio el aporte que les hacen los estudiantes (P5), porque en sus clases, los representantes de ese sector solo aparecen al comienzo y al final del ciclo y, en ocasiones, ni siquiera aparecen al final.
Conceptualización abstracta
A ojos de los entrevistados, en esta etapa del AE los estudiantes centran sus esfuerzos en la ideación de soluciones ante los retos y problemas que se les han planteado (P18, P22). Trabajan en grupos, como suele ocurrir en el mundo profesional. Al igual que en el ciclo de Kolb (2015), en esta etapa los profesores (P13, P16 y P24) piden a los estudiantes diseñar estrategias posibles mediante prácticas como la lluvia de ideas, el design thinking, la experimentación de propuestas y la validación de las que consideren más ajustadas al problema y al contexto. Las propuestas se materializan en planes y estrategias de comunicación, argumentos para la negociación, resolución de crisis y diseño de ideas creativas (P5, P8, P11, P14).
Para P7, este es el momento en el que es posible observar de qué manera los estudiantes están cerrando las brechas entre el conocimiento teórico y la experiencia vivida, porque conocieron a alguien que trabajaba en el área, les explicaron el nivel de responsabilidad requerido, la atención a los detalles o la interdisciplina que se genera en los escenarios laborales, si bien es un resultado que se les queda en la cabeza y que no se siempre se verbaliza o se deja por escrito. Se cierran también las brechas tecnológicas, porque el estudiante tiene que trabajar directamente con recursos informáticos aplicados a la materialización de las ideas.
Al indagar por el uso de espacios alternativos al salón de clase, como los laboratorios vivos, la mayoría de los entrevistados respondió que no los utiliza, pues para ellos “el laboratorio es la posibilidad de experimentar, cotejar, equivocarse y volver a empezar” (P8) y no siempre tiene que asociarse a un espacio específico. Cuando deben diseñar propuestas, algunos estudiantes buscan lugares dotados de tecnología, como sucede en la Universidad de Antioquia, en Medellín, donde los alumnos de la Facultad de Comunicaciones disponen de un edificio completo del campus para experimentar (P3, P4).
Los entrevistados no han vivido casos en los que estudiantes de pregrado hayan propuesto nuevas teorías, pero sí experiencias gracias a las cuales han desarrollado instrumentos que podrían llegar a considerarse nuevos aportes de conocimiento (P9). Citan formatos, plantillas, modelos o formulaciones originales plasmadas en plataformas digitales y diligenciadas en línea, las cuales sirven a propósitos formativos, pero también cuando las organizaciones contratan a las universidades y les pagan por asesorías en comunicación (P3, P4, P9, P15).
Experiencia concreta
Para acercar a los estudiantes a experiencias concretas, los profesores fomentan la investigación del entorno y de los públicos de las organizaciones, el análisis de tendencias en el comportamiento social, la identificación y análisis de cambios culturales y la previsión de consecuencias de las actividades y decisiones de las organizaciones en sus contextos sociales, pues parten de que muchos de los problemas y necesidades de comunicación se presentan porque las organizaciones no entienden las transformaciones que se dan en el entorno y chocan cuando implementan productos, servicios, estrategias o narrativas. De este modo, se busca que los estudiantes desarrollen la capacidad de analizar y entender entornos cambiantes (P5, P17), situación que enfrentarán durante toda su vida profesional (P18).
Experimentación activa
En la experimentación activa, que viene a ser la última etapa del ciclo de Kolb (2015), profesores y externos operan como evaluadores. La participación de otros actores amplía el número de visiones que existen sobre un problema (P1). En muchos casos, los representantes de las organizaciones e invitados externos comentan las soluciones, pero no participan en la calificación cuantitativa, que corre por cuenta del profesor (P1, P2, P8).
Una dificultad en la que algunos coinciden (P15, P26) tiene que ver con que no se alcanzan a ejecutar todas las propuestas ni siempre es posible determinar si la solución elegida llevó a solventar el problema o cuál fue el impacto final de las ideas de los estudiantes, porque la programación cuatrimestral de las actividades formativas no coincide con los tiempos de trabajo de las organizaciones ni con los plazos para solucionar sus problemas.
Dos de las personas entrevistadas (P2, P24) afirmaron que, al ajustar la metodología de la carrera al AE, cambiaron los objetivos y tiempos de las asignaturas y ahora utilizan un modelo sistémico que les permite resolver las necesidades y problemas desde las materias, vistas ya, no una por una, sino de manera que cada asignatura aporte a la resolución del problema de forma articulada, abordando un asunto fundamental en cada semestre académico, como sería la resolución comunicativa de las crisis o la gestión y medición de la reputación de las organizaciones.
Discusión
Los profesores de la muestra entienden el concepto de aprendizaje experiencial, del mismo modo que la literatura, como la oportunidad de acercar a los estudiantes a la realidad de sus entornos y vivir situaciones lo más parecidas posible a las funciones que desarrollarán cuando sean profesionales. Comparten la premisa de autores como Kolb (2015) y Breunig (2017), según las cuales el AE es una introducción intencionada de experiencias en el proceso formativo del estudiante, en el que se aplican pedagogías alternativas a la clase magistral.
Al recurrir a la participación de organizaciones externas a la Universidad, y que tienen necesidades o problemas de comunicación, como indica la primera etapa del ciclo de AE tomado aquí como base teórica, los profesores están construyendo o fortaleciendo relaciones entre la universidad, la empresa, las ONG y las entidades públicas, si bien se trabaja menos con estas últimas. Esa es una evidencia de que están pasando de ocuparse solo de la docencia e impactando solo a los estudiantes, para aportar a las sociedades y tener un impacto mayor, lo que refuerza la tarea de proyección social (Wehrmann & van der Sanden, 2017).
Ahora bien, existe un vacío en las intervenciones de los entrevistados, en relación con la participación de ciudadanos y usuarios finales de las empresas, un asunto en el que han insistido otras investigaciones académicas realizadas sobre el uso del AE en las universidades (Lebron et al., 2024).
En cuanto a la toma de conciencia frente a lo que se va aprendiendo, propia de la segunda etapa de Kolb (2015), y a la manera como se motiva a los estudiantes a reflexionar y cotejar el conocimiento que obtienen de fuentes diversas, se encontró que existe poca sistematización y análisis de las reflexiones y discusiones. Si el AE aporta soluciones ante la dificultad de que los estudiantes, al aplicar, hagan abstracción del conocimiento teórico, debería haber un esfuerzo mayor en relacionar de manera explícita el resultado al que se llega con la teoría. Profesores y estudiantes deberían analizar la utilidad de la teoría: si el resultado la cambia o la refrenda. Solo de ese modo podría identificarse y hacer más explícita la generación de nuevo conocimiento relativo a las prácticas de comunicación de las organizaciones que se dan en el entorno inmediato, a partir del cual se podrían construir enfoques y teorías propias de la región en un campo de estudios al que no se hacen suficientes aportes desde América Latina, porque en la región suelen aplicarse modelos y teorías provenientes de Estados Unidos y Europa (Arzuaga-Williams, 2019).
Como muestran los resultados, la experiencia concreta es una etapa sobre la que se ha hablado de manera minoritaria en comparación con las demás etapas del ciclo de Kolb (2015), en parte porque los profesores están más familiarizados con que es la manera de dar cierre al proceso que ellos mismos abrieron cuando propusieron la resolución de una situación o problema a sus estudiantes. Al no ceder el proceso de evaluar a otros, se aseguran de tener en cuenta la participación del estudiante y sus preguntas, aportes o soluciones a lo largo del ciclo. Al hacer co-evaluación y autoevaluación, buscan asegurarse de que, incluso en esta última etapa del ciclo, haya métodos alternativos para evaluar y no solo exámenes sumativos (Lazareva & Agostino, 2024). De ese modo garantizan que el aprendizaje centrado en el estudiante abarque también la evaluación.
Para los entrevistados, gracias al AE es posible utilizar metodologías que ayudan a hacer la transición hacia el uso de las tecnologías por parte de los estudiantes, facilita una formación más interactiva, colaborativa y centrada en él (Kee et al., 2024), y en el campo concreto de la comunicación de las organizaciones, se podrían conocer y aprovechar experiencias de otras disciplinas del conocimiento en las que se sirve bastante bien el potencial de las simulaciones tecnológicas o de otra índole (Brennan et al., 2024).
Conclusiones
Teniendo en cuenta los hallazgos presentados y las preguntas de investigación inicialmente formuladas, es posible afirmar que el grupo de profesores entrevistados tiene claridad acerca de lo que es el AE y de las metodologías que abarca. Practican las etapas del ciclo de Kolb (2015), si bien se ajustan con mayor solvencia a la primera, ateniente a la experiencia concreta, de la que hablan, además del tipo de problemas que proponen a los estudiantes, del trabajo con las organizaciones, asuntos que, junto con las metodologías utilizadas, han generado el mayor volumen de conversaciones.
En la segunda etapa, si bien se reporta como prioritario el método de la discusión, sería valioso que se sistematizaran las experiencias y aprendizajes de maneras más intencionadas y explícitas, con el ánimo de determinar el nivel práctico de las teorías, de una parte y, de otra, cómo proponer teorías propias sobre los asuntos en los que se trabaja, a partir de las experiencias vividas. Para ello podrían utilizarse soportes o plataformas digitales al acceso de todos, para tener insumos a partir de los cuales ir construyendo memoria de los aprendizajes e incluso investigar estos mismos procesos para mejorar la enseñanza de la comunicación de las organizaciones. Es pertinente decir, entonces, que el AE constituye una oportunidad para contrastar, ajustar o generar teorías acerca de cómo se entiende la comunicación en las organizaciones en el ámbito local, pues se está trabajando sobre asuntos propios.
En cuanto a la tercera etapa, de la conceptualización abstracta, los aspectos mejorables apuntaron sobre todo a que el estudiante se ocupe de explorar, si bien no se profundiza mucho en el cómo. Haría falta acompañarlos en el uso de espacios alternativos, en concreto, en el uso de laboratorios, pues muchas veces los estudiantes y los mismos profesores no saben cómo usar los laboratorios ni qué tanto provecho se les puede sacar, de acuerdo con la naturaleza de cada uno de ellos o de las propias necesidades.
Ya en la cuarta etapa del ciclo, la de la experimentación activa, cabe decir que, aunque hubo menos análisis y conversación de los entrevistados alrededor de ella, la falta de tiempo para ocuparse en profundidad de todo el proceso surgió como asunto que debe revisarse para determinar si la solución presentada a las organizaciones resuelve el problema planteado inicialmente. La imposibilidad de evidenciar resultados constituye una justificación más para aprovechar las posibilidades que brindan las TIC y la inteligencia artificial, e involucrar a usuarios finales de servicios, productos y procesos de las organizaciones, en todas las etapas del ciclo de AE, pues ellos ayudarían a definir, de esa forma, si la solución prevista puede llegar a satisfacerlos.
Implicaciones prácticas y recomendaciones
Los resultados muestran que es necesario fortalecer la participación de ciudadanos y usuarios finales, de manera que se cubra a todo tipo de organizaciones y actores a quienes, en algún momento de su vida profesional, los estudiantes terminarán dirigiendo buena parte de sus trabajos, sobre todo en lo que atañe a la participación de actores de la sociedad civil, para que la cuádruple hélice funcione de manera articulada (Solís Navarrete et al., 2021).
Habría que revisar también la programación de las clases, la cual no debería ser impedimento para que el nuevo conocimiento o las nuevas propuestas puedan ser aplicadas por las organizaciones (Miniano & Rui, 2020). Ello, porque cuando sean profesionales, los estudiantes deberán resolver problemas en el menor tiempo posible. Deberán analizarse alternativas por parte de las universidades, de manera que los calendarios se ajusten a las metodologías del AE y no al contrario. Si han cambiado los métodos de aprendizaje, urge revisar en igual sentido la estructuración de los tiempos trabajando en franjas más amplias para cumplir con el proceso completo de formación y del ejercicio de la comunicación en las organizaciones, y no tanto como sucedía en el uso de metodologías más tradicionales, cuando se trabajaba en varias asignaturas, cada una de las cuales debía asimilarse y practicarse sin apenas establecer relación entre ellas.
Otro aspecto que habría que entrar a revisar es cómo solventar el hecho de que, por falta de tiempo, no se conozca el resultado final de la aplicación de las estrategias de comunicación propuestas a las entidades, lo que impide fortalecer capacidades asociadas a medir el impacto de lo que se hace (Kim & Park, 2023). Ante esta dificultad expresada por los profesores, sería pertinente que las universidades estrecharan relaciones, desarrollaran programas conjuntos dirigidos a fortalecer la confianza hacia las universidades y la participación de estudiantes en sus procesos, y que los estudiantes validaran sus propuestas y/o prototipos de estas con grupos o representantes de los stakeholders a quienes se dirigirán las soluciones, antes de la ejecución, para prever posibles impactos. Hacia dentro, haría falta que la academia examinara el potencial de la tecnología y de otros recursos como facilitadores de espacios de simulación y realidad virtual para experimentar y anticipar resultados alrededor de algunos procesos de comunicación en las organizaciones, entendiendo que estos recursos complementan experiencias obtenidas de otras fuentes y permiten explorar el resultado de las estrategias en los usuarios, en ambientes controlados (Ekta, 2023; Kayes et al., 2005; O’Brien et al., 2021).
Limitaciones del estudio
La presente investigación ha tenido algunas limitaciones. La más relevante ha sido la dificultad para comprometer a más profesores a participar en ella. Una razón por la que otros profesores no se han vinculado al estudio tiene que ver con que las universidades, en particular las privadas, compiten por matrículas, número de estudiantes y estrategias de formación. Aunque están obligadas a hacer públicos sus programas, en algunas de ellas se cuidan de compartir sus experiencias de éxito por temor a que sean copiadas.
Referencias
Afacom (2023). Asociación Colombiana de Facultades y Programas Universitarios de Comunicación. Quiénes somos. https://afacom.org/#
Arzuaga-Williams, M. (2019, enero-junio). Perspectivas latinoamericanas sobre el rol de los profesionales de la comunicación organizacional y las relaciones públicas. Anagramas Rumbos y Sentidos de la Comunicación, 17(34), 135-154. https://doi.org/10.22395/angr.v17n34a7
Barry, W. I. A. (2005). Teaching public relations in the information age: A case study at an Egyptian university [La enseñanza de las relaciones públicas en la era de la información: un estudio de caso en una universidad egipcia]. Public Relations Review, 31(3), 355-361. https://doi.org/10.1016/j.pubrev.2005.05.020
Beard, C., & Wilson, J. (2013). Experiential Learning: A Best Practice Handbook for Education, Trainning and Coaching [Aprendizaje experiencial: un manual de mejores prácticas para la educación, la formación y el coaching]. Koganpage. https://bit.ly/2O8Fe1d
Bennett, D. H. S., & Raymond, M. (2019). From the classroom to the boardroom: Corporate engagement programs that integrate theory and practice on site with business executives [Del aula a la sala de juntas: programas de participación corporativa que integran teoría y práctica en el sitio con ejecutivos de Negocios]. Marketing Education Review, 29(1), 88-103. https://doi.org/10.1080/10528008.2019.1575170
Blanchard, M., & Muzás, M. D. (2016). Los proyectos de aprendizaje. Un marco metodológico clave para la innovación. Narcea Ediciones. https://www.coursesidekick.com/arts-humanities/6014634
Bliemel, M., & Ali-Hassan, H. (2014). Game-based expriential learning in online management information systems classes using Intel’s IY Manager 3 [Aprendizaje experiencial basado en juegos en clases de sistemas de información de gestión en línea utilizando IY Manager 3 de Intel]. Journal of Information Systems Education, 25(2), 117-124. https://aisel.aisnet.org/jise/vol25/iss2/3/
Brennan, B., Hintz, W., & Zacher, R. (2024). Prebriefing in simulation from the nursing student perspective: A qualitative descriptive study [Prebriefing en simulación desde la perspectiva del estudiante de enfermería: un estudio descriptivo cualitativo]. Clinical Simulation in Nursing, 97, article 101634. https://doi.org/10.1016/j.ecns.2024.101634
Breunig, M. (2017). Experientially learning and teaching in a student-directed classroom [Aprendizaje y enseñanza experiencial en un aula dirigida por estudiantes]. Journal of experiential education, 40(3), 213-230. https://doi.org/10.1177/105382591667826
Dewey, J. (1998). Experience and education [Experiencia y educación]. Kappa Delta Pi.
Dochy, F., Segers, M., Van den Bossche, P., & Gijbels, D. (2003). Effects of problem-based learning: a meta-analysis [Efectos del aprendizaje basado en problemas: un metanálisis]. Learning and Instruction, 13, 533-568. https://doi.org/10.1016/S0959-4752(02)00025-7
Ekta, S. (2023). ‘Co-creating’ experiential learning in the metaverse- extending the Kolb's learning cycle and identifying potential challenges [“Co-creación” de aprendizaje experiencial en el metaverso: ampliación del ciclo de aprendizaje de Kolb e identificación de posibles desafíos]. International Journal of Management Education, 21(3), article 100875. https://10.1016/j.ijme.2023.100875
Fraser, S., & Greenhalgh, T. (2001). Coping with complexity: Educating for capability [Afrontar la complejidad: educar para desarrollar capacidades]. British Medical Journal, 323(7317), 799-803. https://10.1136/bmj.323.7316.799
Freire, P. (1970). Pedagogía del oprimido. Tierra Nueva, Siglo XXI Editores.
Fullan, M. (2012). Los nuevos significados del cambio en la educación. Octaedro.
Fullan, M., Quinn, J., & McEachen J. (2018). Deep Learning: Engage the World, Change the World [Aprendizaje profundo: involucrar al mundo, cambiar el mundo]. Corwin.
Glazier, J., Bolick, C., & Stutts, C. (2017). Unstable Ground: Unearthing the Realities of Experiential Education in Teacher Education [Terreno inestable: Desenterrando las realidades de la educación experiencial en la formación docente]. The Journal of Experiential Education, 40(3), 231-248. https://doi.org/10.1177/1053825917712734
Goby, V. P., & Lewis, J. H. (2000). Using Experiential Learning Theory and the Myers-Briggs Type Indicator in Teaching Business Communication [Utilización de la teoría del aprendizaje experiencial y el indicador de tipo Myers-Briggs en la enseñanza de la comunicación empresarial.]. Business Communication Quarterly, 63(3), 39-48. https://doi.org/10.1177/108056990006300304
Grueso Hinestroza, M. P. (2022). Contextos y estrategias para el Aprendizaje Experiencial en programas de especialización del campo de la Administración. Reflexiones Pedagógicas, (31), 1-11. https://doi.org/10.12804/issne.2500-6150_10336.33404_ceap
Itin, C. (1999). Reasserting the philosophy of experiential education as a vehicle for change in the 21st century [Reafirmando la filosofía de la educación experiencial como vehículo para el cambio en el siglo XXI]. Journal of Experiential Education, 22, 91-98. https://doi.org/10.1177/105382599902200206
Kayes, A. B., Kayes, D. C., & Kolb, D. A. (2005). Experiential Learning in Teams [Aprendizaje experiencial en equipos]. Simulation & Gaming, 36(3), 330-354. https://doi.org/10.1177/1046878105279012
Kee, T., Zhang, H., & King, R. (2024). An empirical study on immersive technology in synchronous hybrid learning in design education [Un estudio empírico sobre la tecnología inmersiva en el aprendizaje híbrido sincrónico en la educación en diseño]. International Journal of Technology and Design Education, 34, 1243-1273. https://doi.org/10.1007/s10798-023-09855-5
Kim, C. (2022). Public relations education online: Challenges and opportunities. Fast Fordward: Updates on public relations education [Educación en relaciones públicas en línea: Desafíos y oportunidades. Avance rápido: Actualizaciones sobre la educación en relaciones públicas]. Commission on Public Relations Education.
Kim, M., & Park, M. J. (2023). Absorptive capacity in entrepreneurial education: Rethinking the Kolb's experiential learning theory [Capacidad de absorción en la educación emprendedora: repensando la teoría del aprendizaje experiencial de Kolb]. The International Journal of Management Education, 21(3). https://doi.org/10.1016/j.ijme.2023.100873
Kolb, D. A. (2015). Experiential learning: Experience as the source of learning and development [Aprendizaje experiencial: La experiencia como fuente de aprendizaje y desarrollo] (2nd ed.). Pearson.
Kolb, A., & Kolb, D. (2018). Eight important things to know about The Experiential Learning Cycle [Ocho cosas importantes que debes saber sobre el ciclo de aprendizaje experiencial]. Australian Educational Leader, 40(3), 8-14. https://learningfromexperience.com/downloads/research-library/eight-important-things-to-know-about-the-experiential-learning-cycle.pdf
Konstantidinis, E., Petsani, D., & Bamidis, P. D. (2021, enero-marzo). Teaching university students’ co-creation and living lab methodologies through experiential learning activities and preparing them for RRI [Enseñar metodologías de cocreación y laboratorio viviente a estudiantes universitarios a través de actividades de aprendizaje experiencial y prepararlos para la RRI]. Health Informatics Journal, 27(1), 1-12. https://doi.org/10.1177/14604582219912
LaCroix, E. (2022). Organizational complexities of experiential education: Institutionalization and logical work in higher education [Complejidades organizacionales de la educación experiencial: institucionalización y trabajo lógico en la educación superior]. Journal of Experiential Education, 45(2), 157-171. https://doi.org/10.1177/10538259211028987
Lazareva, A., & Agostini, D. (2024). Shifting from Traditional to Alternative Assessment Methods in Higher Education: A Case Study of Norwegian and Italian Universities [Pasando de métodos de evaluación tradicionales a alternativos en la educación superior: un estudio de caso de universidades noruegas e italianas]. In 16th International Conference on Computer Supported Education, CSEDU (Vol. 2, pp. 533-40). https://doi.org/10.5220/0012623300003693
Lebron, M., Swab, R. G., & Bruns, R. (2024). Students as game designers and developers: developing cooperative strategy board games to teach leadership skills [Estudiantes como diseñadores y desarrolladores de juegos: desarrollo de juegos de mesa de estrategia cooperativa para enseñar habilidades de liderazgo]. Organization Management Journal, 21(1), 41-48.https://doi.org/10.1108/OMJ-03-2023-1783
McCrea, E., & Mirchandi, D. (2025). Experiential learning for societal impact [Aprendizaje experiencial para el impacto social]. Organizational Management Journal, 22(1), 61-71. https://doi.org/10.1108/OMJ-02-2025-2439
McMullan, W. E., & Cahoon, A. (1979). Integrating abstract conceptualizing with experiential learning [Integrando la conceptualización abstracta con el aprendizaje experiencial]. Academy of Management Review, 4(3), 453-458. https://doi.org/10.5465/amr.1979.4289132
Miniano, C. M. B., & Rui, X.-Y. (2020). Kolb’s Learning Styles and Managerial Concern for People and Task: A Reflective Measurement Model [Los estilos de aprendizaje de Kolb y la preocupación gerencial por las personas y las tareas: un modelo de medición reflexive]. European Journal of Business and Management, 12(9). https://doi.org/10.7176/EJBM/12-9-02
Moon, J. A. (2004). A handbook of reflective and experiential learning: theory and practice [Un manual de aprendizaje reflexivo y experiencial: teoría y práctica]. Taylor and Francis.
Nair, P. R. (2020). Increasing employability of Indian engineering graduates through experiential learning programs and competitive programming: Case study [Aumentar la empleabilidad de los graduados de ingeniería indios mediante programas de aprendizaje experiencial y programación competitiva: estudio de caso]. Procedia Computer Science, 172, 831-837. https://doi.org/10.1016/j.procs.2020.05.119
O’Brien, W., Doré, N., Campbell-Templeman, K., Lowcay, D., & Derakhti, M. (2021). Living labs as an opportunity for experiential learning in building engineering education [Los laboratorios vivientes como oportunidad de aprendizaje experiencial en la formación en ingeniería de edificación]. Advanced Engineering Informatics, (50), article 101440. https://doi.org/10.1016/j.aei.2021.101440
Prashant, R. N. (2020). Increasing employability of Indian engineering graduates through experiential learning programs and competitive programming: Case study [Aumentar la empleabilidad de los graduados de ingeniería indios mediante programas de aprendizaje experiencial y programación competitiva: estudio de caso]. Procedia Computer Science, 172, 831-837. https://doi.org/10.1016/j.procs.2020.05.119
Roberts, T. G. (2006). A philosophical examination of experiential learning theory for agricultural educators [Un examen filosófico de la teoría del aprendizaje experiencial para educadores agrícolas]. Journal of Agricultural Education, 47(1), 17-29. https://doi.org/10.5032/jae.2006.01017
Rodríguez, M., Doodley, K. E., & Roberts, T. G. (2024). A phenomenological study of intensive experiential learning for university faculty professional development [Un estudio fenomenológico del aprendizaje experiencial intensivo para el desarrollo profesional del profesorado universitario]. Journal of Experiential Education, 1-19. https://doi.org/10.1177/1053825924123591
Satyam, & Aithal, R. K. (2022). Reimagining an Experiential Learning Exercise in Times of Crisis: Lessons Learned and a Proposed Framework [Reimaginando un ejercicio de aprendizaje experiencial en tiempos de crisis: Lecciones aprendidas y un marco propuesto]. Journal of Marketing Education, 44(2), 191-202. https://doi.org/10.1177/02734753221084128
Sistema Nacional de Información de la Educación Superior del Ministerio de Educación Nacional de Colombia. (2023). Consultas públicas programas. https://hecaa.mineducacion.gov.co/consultaspublicas/programas
Solís Navarrete, J. A., Bucio-Mendoza, S., & Paneque-Gálvez, J. (2021). Whats is not social innovation [¿Qué no es innovación social?]. Tecnological Forecasting & Social Change, 173, article 121190. https://doi.org/10.1016/j.techfore.2021.121190
Tar Lim, R. B., Shin Chow, D. W., & Zheng, H. (2024). A scooping review of experiential learning in public health education from the perspective of students, faculty, and community partners [Una revisión exhaustiva del aprendizaje experiencial en la educación en salud pública desde la perspectiva de estudiantes, profesores y socios comunitarios.]. Journal of Experiential Education, 47(1), 72-110. https://doi.org/10.1007/s10896-023-00552-4
Thouin, M. F., & Hefley, W. E. (2024). Teaching Scrum Product Owner Competencies Using an Experiential Learning Simulation [Enseñanza de las competencias del Product Owner de Scrum mediante una simulación de aprendizaje experiencial]. Journal of Information Systems Education, 35(1), 37-47.https://doi.org/10.62273/GXMA1727
Triche, J., Dong, T., Landon, J., & Baied, E. (2024). Teaching tip: Enhancing student’s understanding of enterprise systems using Salesforce [Consejo didáctico: Mejorar la comprensión de los estudiantes sobre los sistemas empresariales mediante Salesforce]. Journal of Information Systems Education, 35(1), 25-36. https://doi.org/10.62273/LSVK6170
Universidad Eafit (2023). Aprendizaje experiencial. https://www.eafit.edu.co/institucional/pei/Paginas/aprendizaje-experiencial.aspx
Van Ruler, B. (2018). Communication theory: An underrated pillar on which strategic communication rests [Teoría de la comunicación: un pilar subestimado sobre el que se sustenta la comunicación estratégica]. International Journal of Strategic Communication, 12(4), 367-381. https://doi.org/10.1080/1553118X.2018.1452240
Wehrmann, C., & van der Sanden, C. A. M. (2017). Universities as living labs for science communication [Las universidades como laboratorios vivos para la comunicación científica]. Journal of Science Communication, 16(05), CO3. https://doi.org/10.22323/2.16050303
Wurdinger, S. D. (2005). Using experiential learning in the classroom: Practical ideas for all educators [Utilizando el aprendizaje experiencial en el aula: Ideas prácticas para todos los educadores]. R&L Education.
Información adicional
redalyc-journal-id: 1942