Human and Social Management
IMPACT OF MANAGEMENT PRACTICES ON JOB SATISFACTION
IMPACT OF MANAGEMENT PRACTICES ON JOB SATISFACTION
RAM. Revista de Administração Mackenzie, vol. 18, no. 05, pp. 92-115, 2017
Universidade Presbiteriana Mackenzie
Received: 14 June 2017
Accepted: 03 July 2017
ABSTRACT
Purpose: 1. to evaluate the effect of five human resource management practices (HRMP) oriented towards results, employees, rigid systems, permanent recruitment of new markets, and open systems on job satis faction of employees; 2. to analyze whether perceptions of organizational justice act as mediators in such relationships.
Originality/value: clarifying the mechanisms through which HRMP influence desirable organizational outcomes, such as job satisfaction.
Design/methodology/approach: a quantitative and transversal study, framed within the guidelines of the associative-explanatory strategy, was carried out. A theoretical model was proposed and tested through structural equations, with confirmatory modeling strategy. The empirical verification was performed with a sample of 557 Argentine employees, who completed the scales of HRMP (25 items); Generic Work Satisfaction (7 items), and Organizational Justice (20 items).
Findings: the HRMP that generate the greatest satisfaction among workers are those oriented to employees, and to open systems. Perceptions of justice partially mediate the relationships between HRMP and worker satisfaction.
KEYWORDS: Human resources+ Job satisfaction+ Organizational justice+ Explanatory model+ Mediation.
1. INTRODUCTION
Human resource management practices (HRMP) refer to the policies and actions involved in the integral management of employees, including job analysis, recruitment, selection, orientation, compensation, performance evaluation, training, development and industrial relations (Nieto, 2014). According to Hofstede, Hofstede, and Minkov (2010), HRMP constitute the visible side of the organizational culture, in other words, actions that impart identity to the companies. So far, there is no univocal and consensual definition of HRMP, although most of the proposals share a concept similar to that advanced by Schuler (1992, p. 27), in the sense that they are "specific actions used by companies to attract, motivate, retain, and develop employees". Numerous experts (Andreassi, Lawter, Brockerhoff, & Rutigliano, 2014; Becker, Brandt, & Eggeling, 2015; Nieto, 2014) have pointed out that the adoption of appropriate HRMP benefits companies, since they contribute to maximizing the capabilities of their human resources. However, lately it has been reported that it is not the best practices that matter, but the combination of those that fit the strategic vision of the company. According to this perspective, the key point for the sustainable management of human resources is to have effective HRMP that can achieve competitive advantages, creating a unique value inimitable by the competitors and, therefore, a strategic hallmark (Becker et al., 2015).
Although an important body of literature agrees that HRMP contribute to creating value and improving the performance of organizations (de Brito & de Oliveira, 2016; El-Ghalayini, 2017; Sojka, 2017), the mechanisms through which they influence such organizational results are still not clearly understood. In general terms, recent theoretical models on human resource management (Verburg, den Hartog, & Koopman, 2007; Way & Johnson, 2005) support the hypothesis that HRMP do not directly influence organizational performance. These are theoretical speculations that since the 1990s have been corroborated by empirical evidence that show that the effects of HRMP on organizational results occur through the mediation of other variables. In this sense, for example, Alfes, Shantz, Truss, and Soane (2013) have shown that the influence of HRMP on organizational citizenship behaviors and intentions to leave the organization is mediated by employee engagement, at the same time that the action of the latter on such variables is subject to the moderating action of the perceptions of organizational support. Whereas, Korff, Biemann, and Voelpel (2017) have reported that future orientation emerges as an explanatory link between HRMP, job satisfaction and commitment to the organization.
Empirical evidence also indicates that work environments characterized by fair and equitable standards not only promote the effective functioning of organizations, but also enhance the satisfaction of their members. Said conclusions were arrived at, for example, by Chi, Yang, and Lin (2016), who showed that perceptions of justice have a positive impact on the welfare of workers, resulting in greater job satisfaction and experiences of positive affect towards work. However, despite the crucial role of HRMP and organizational justice, there are very few studies that have investigated their joint effect on job satisfaction.
According to Gould-Williams and Davies (2005), HRMP can be classified as hard and soft. Hard practices promote control, supervision and constant monitoring. Soft practices promote the employee's trust, commitment, and affective ties with the organization. The present study assesses the effect of five HRMP, three hard (oriented to results, to rigid systems, and to permanent recruitment of new markets), and two soft (oriented to employees, and to open systems), on job satisfaction of the employees. Complementarily, and sharing the premise that HRMP have an indirect impact on organizational results, it is analyzed whether perceptions of organizational justice act as mediators in such relationships. Flowchart 1 represents the postulated theoretical model. It should be noted that the HRMP were measured as they are perceived by the employee, given that the current trend indicates that perceptions of the practices are more important than the written policies themselves (Alfes et al., 2013).

2. HRMP AND EMPLOYEES JOB SATISFACTION
The theory of social interchange (Blau, 1964) is a suitable theoretical framework to understand how HRMP influence cognitions, behaviors and, especially, workers' attitudes, such as job satisfaction. From this perspective, HRMP would indicate to employees the degree to which the organization cares and is committed to them, which would result in the development of reciprocal attitudes, such as commitment, loyalty, trust and satisfaction. While the impact of some HRMP on employee well-being, engagement and performance is known (Kehoe & Wright, 2013; Saridakis, Muñoz-Torres, & Johnstone, 2013), their impact on job satisfaction remains largely unexplored. Especially because contemporary research has been limited to studying the effect of a special type of HRMP, such as those designed to alleviate the conflict between work and family. In this regard, the evidence published (Butts, Casper, & Yang, 2013) indicates that the availability and implementation of practices that promote positive articulation between work and family are associated with positive work attitudes, especially satisfaction. Odle-Dusseau, Britt and Greene-Shortridge (2012) have pointed out that when employees perceive that their supervisors facilitate an environment in which work and family can be handled harmoniously, they develop more positive work attitudes and improve performance significantly. Although different authors have reported that HRMP tend to increase loyalty, organizational citizenship behaviors, and job satisfaction (Campbell, Perry, Maertz, Allen, & Griffeth, 2013; Carlson, Ferguson, Kacmar, Grzywacz, & Whitten, 2011; Kossek, Baltes, & Matthews, 2011), the role of other HRMP (such as those explored in the present study) on employee satisfaction remains unclear.
Job satisfaction is a complex and controversial construct, on which there is no single definition. Consensually, it is considered one of the most positive attitudes towards work itself. Currently, there is a predominance of a multidimensional approach that understands satisfaction as a tripartite psychological response composed of feelings, ideas and intentions to act, by which people evaluate their work experiences in an emotional and/or cognitive way (Judge & Kammeyer-Mueller, 2012). Specialists agree on the positive impact and beneficial consequences of satisfaction in the workplace. In fact, the relationship between job satisfaction and productivity has been repeatedly highlighted (Böckerman & Ilmakunnas, 2012). A review of the literature shows that job satisfaction is also related to organizational commitment (Chordiya, Sabharwal, & Doug, 2017), organizational performance (Borgogni, Latham, & Gary, 2017), intentions to remain in the company (Zhang, Xiong, Jiang, & Qiu, 2016), and trust in the supervisor (Gockel, Robertson, & Brauner, 2013), although their relationship with HRMPs remains underexploited.
In order to fill this conceptual gap, the aim of this article was to study the impact on the job satisfaction of five HRMP, two soft (oriented to employees, and to open systems) and three hard (oriented to results, to rigid systems, and to the permanent capture of new markets). Based on the operational definitions of such practices and some available empirical evidence about job satisfaction (Hantula, 2015), some potential relationships were proposed, which are explained next.
Employee-oriented HRMP denote the organization's investment in its human resources, especially in what concerns its growth and professional development. From the perspective of social exchange theory, employees would respond to such care and investments with the intention of conti nuing to work in the company and with more favorable evaluations of their work environment. Thus, in organizations characterized by employee--centered HRMP, given the importance of welfare and development (Clarke & Hill, 2012), it would be expected to find higher levels of job satisfaction among its members. Open systems oriented HRMP refer to transparent internal practices, easily communicated to new members, through which managers and employees openly discuss errors and criticisms. Evidence (Vermeeren, Kuipers, & Steijn, 2014) indicate that the most satisfied employees are those who receive ongoing feedback on their performance, full information on the processes and procedures, as well as dignified and respectful treatment by managers and supervisors. Therefore, in organizations characterized by HRMP oriented to open systems, in which frank communication and personal involvement between managers and subordinates are encouraged (Banerjee & Cummings-Perrucci, 2012), employees would be expected to experience higher levels of satisfaction. Faced with such arguments, it was assumed that:
H1: workers in companies whose HRMP are oriented to employees or to open systems will experience greater job satisfaction
Results-oriented HRMP imply a state of permanent competition with a view to achieving predetermined objectives, which is why they favor a rigid division of tasks over the relaxation of processes and procedures. Recent studies (Butts et al., 2013) have reported that work environments characterized by excessive labor demands and lack of collaboration and mutual help among those who perform different functions, generate high dissatisfaction. So, employees of organizations characterized by this type of HRMP, coupled with the enormous pressure for constant productivity, could experience lower levels of job satisfaction. The HRMP oriented to rigid systems refer to the adoption of excessive control over employees, especially regarding compliance with work schedules and their respective breaks; as well as against the use of infrastructure, technology and inputs owned by the company. Evidence (Hantula, 2015) indicates that the most satisfied employees are those who work in positions that offer them freedom, independence and discretion to schedule work and decide on procedures; autonomy for decision making, as well as op por tunities to apply and develop personal skills and competences. So, in organizations characterized by HRMP oriented to rigid systems, due to stress and anxiety-producing controls, betrayals by peers and lack of freedom and autonomy (Jensen, Patel, & Messersmith, 2013), it would be expected for employees to experience lower levels of job satisfaction. Finally, external market-oriented HRMP have as a priority the attention to consumer needs and satisfaction, which is why they are constantly immersed in a competitive process that characterizes the conquest of new customers. Recently, it has been reported that excessive demands of a role prevent attention to other roles, generating discomfort and dissatisfaction (Demerouti, Peeters, & van der Heijden, 2012). In orga nizations characterized by HRMP oriented to the external market, the effort put into conquering new customers would take away energy from the employee when attempting to devote attention to his personal and family needs (Bourhis & Mekkaoui, 2010), so it would be expected for them experience lower levels of satisfaction with their work. Based on such considerations it was assumed:
H2: workers of companies whose HRMP are oriented to the results, to rigid systems, or to external markets, will experience less job satisfaction.
3. DISTRIBUTIVE JUSTICE AS MEDIATOR
Organizational justice refers to the perceptions that employees have about what is fair and what is unfair within the organizations to which they belong (Colquitt et al., 2013). It is a personal assessment of the ethical and moral standards that characterize the organization. The study of organizational justice was taking place in waves, beginning with the wave of distributive justice in the 1950s, followed by the wave of procedural justice during the 1970s and by the wave of interpersonal and informatio nal justice in the 1980s. Currently, there is no doubt that organizational justice is a multidimensional concept, integrated by distributive, procedural, interpersonal and informational facets (Omar, 2017).
Distributive justice refers to perceptions of fairness that workers have in relation to the distribution of outcomes (salary, awards, promotions, etc.). By emphasizing the benefits, it is mainly related to cognitive, affective and behavioral reactions directed to the tasks or to specific results. Procedural justice refers to the means, mechanisms and processes by which the benefits and rewards are distributed in an organization. When the worker perceives procedural justice, his reactions are directed to the organization as a whole. Interpersonal justice refers to the degree to which the manager adopts a dignified and respectful treatment in relation to persons affected by the proceedings and allocative decisions. Informational justice includes the information and explanations provided to the workers on the decisions taken. By representing the social facet of justice, when the worker perceives interpersonal and/or informational justice, his reactions are addressed to his immediate bosses, supervisors and management representatives (Colquitt et al., 2013; Omar, 2017).
Justice is an essential requirement for the effective functioning of organizations, while setting a benchmark that employees use to define links with their companies. Even though pioneering research has shown direct relationships between perceptions of justice and a variety of cognitive--affective and behavioral reactions of employees, the current trend is to explore the moderating/mediating role of justice between predictive and explained variables. In this sense, Omar (2009), for instance, reported that perceptions of interpersonal justice moderated the relationships between personality and voice behavior and prosocial silence among employees of public and private Argentine companies. Yiwen Lepine, Buckman, and Feng (2014) indicated that organizational justice mediated the relationships between work stressors and job performance, creativity, voice behaviors, and counterproductive behaviors. More recently, Ouyang, Sang, Li, and Peng (2015) reported that the effect of emotional intelligence on job satisfaction was partly mediated by perceptions of justice. Despite such findings, to date, it has not been examined whether the relationships between HRMP and job satisfaction are affected by perceptions of organizational justice. However, in the light of available evidence, it could be hypothesized that perceptions of justice will mediate the relationships between a contextual variable (such as HRMP) and an attitudinal variable (such as job satisfaction). So it is predicted that:
H3: perceptions of organizational justice will mediate the relationships between HRMP and employee job satisfaction.
4. METHODOLOGY
4.1. Design
The present investigation corresponds to an empirical, quantitative and transversal study. It is framed within the guidelines of the associative- -explanatory strategy (Ato, López, & Benavente, 2013), since its purpose was to explore the functional relationship between variables.
4.2. Participants and procedure
The sample consisted of 557 employees (297 men and 260 women) from public and private companies based in the city of Rosario (Argentina). The average age of the participants was 34 years (SD = 6.87), and the average time in the profession was of 5 years (SD = 7.48). Almost 60% (59.6%) of the subjects had higher education (tertiary or university). Regarding the branch of activity, 43.5% belonged to the service sector (including activities in the field of health, education, and public administration), 30.9% worked in the industrial sector, and 25.6% worked in commercial activities. All participants were contacted in their respective workplaces and then, in order to let them know the goals of the study, they were invited to respond to a booklet consisting of an informed consent sheet and a selection of instruments developed to measure the constructs detailed below. The implementation of this research was conducted in full accordance with ethical procedures recommended by the American Psychological Association and the ethical frame of reference for the Social Sciences and Humanities developed by CONICET (2827/06).
4.3. Instruments
4.3.1. Human resource management practices
They were evaluated with the homonymous scale elaborated by Omar and Urteaga (2010). It is an instrument composed of 25 items, with Likert format of 5 points, ranging from 1 (totally disagree) to 5 (totally agree). It explores the following five HRMP (through five items each): oriented to results (a = .85; e.g. "There are clear mechanisms to measure the results obtained"); to employees (a = .79; e.g. "Managers are concerned with employees' personal problems"); to open systems (a = .81 e.g. "When employees do not agree with a decision, managers listen to their opinions"); to rigid systems (a = .85, e.g. "Everything is done according to previously defined procedures"), and to external markets (a = .80 e.g. "The company seeks new markets for its products and services"). At higher scores, greater emphasis on results, employees, open systems, rigid systems, and external markets, respectively.
4.3.2. Job satisfaction
It was evaluated through the Generic Job Satisfaction Scale (Salessi & Omar, 2016). The instrument is composed of seven items (a = .87, e.g. "In my work I receive recognition for my good performance") with a five- -point Likert format, varying from 1 (totally disagree) to 5 (totally agree). At higher score, higher job satisfaction.
4.3.3. Organizational Justice
The Argentine version (Omar, Oggero, Maltaneres, & Paris, 2003) of the scale developed by Colquitt was used. The instrument is composed of 20 items with Likert format of 5 points, ranging from 1 (never) to 5 (always). The items measure procedural justice (7 items, a = .84, e.g. "I can express my opinions and feelings during the application of the procedures used to make decisions in my workplace"); distributive justice (4 items, a = .87, e.g. "The results obtained (salary, prizes, promotions etc.) reflect the effort I put in my work"); interpersonal justice (4 items, a = .83, e.g. "The person who makes the decisions in my work (boss, supervisor etc.) treats me with respect") and informational justice (5 items, a = .88; "The decision-maker at my workplace (boss, supervisor etc.) gives me reasonable explanations about decision-making procedures"). At higher scores, greater perceptions of procedural, distributive, interpersonal, and informational justice, respectively.
4.4. Data analysis strategy
First, the data were inspected for the purpose of detecting missing values and outliers. From a univariate perspective, more than 3.5 standard deviations of the mean were considered atypical. In order to identify multivariate outliers, we calculated the Mahalanobis squared distance (D2), which indicates that probability values equal to or less than .001 are evidence of marginal observations. Secondly, the distribution of variables was analyzed by calculating the coefficients of skewness and kurtosis, considering appropriate values lower than 1.60 (Hair, Black, Babin, Anderson, & Tatham, 2010). The multi-normality assumption was verified by calculating the normalized Mardia coefficient (Bentler, 2006). Reliability and validity measurements were obtained for each scale. Reliability was determined based on the alpha ordinal and composite reliability (CR) coefficients. For both indexes, values equal to or greater than .70 are evidence of adequate reliability. In order to determine the convergent validity, the AVE (Average Variance Extracted) was analyzed, considering values greater than .50. To determine discriminant validity, the square root of AVE was calculated. In this case, values higher than the correlation between each construct and the rest of the others (Bagozzi & Yi, 2012; Henseler, Ringle, & Sarstedt, 2015) are considered acceptable. Complementarily, a confirmatory factorial analysis (AFC) was executed in order to compare the adjustment of the measurement model used (conformed by ten correlated latent variables: one corresponding to job satisfaction, four to justice dimensions, and five to HRMP), with two alternative models. On the one hand, a uni-factorial model, in which all the items saturated in a single factor; on the other hand, a tri-factorial model in which, in addition to the job satisfaction factor, all the items that measu re HRMP were grouped into a single general factor, and all items that measu re justice were nucleated into a single justice factor. The maximum likelihood estimation method was used with the robust Satorra-Bentler correction (S-B), recommended when the data come from ordinal scales (Bentler, 2006). To evaluate the goodness of fit of each model, it was analyzed that the S-Bc2 correction on the degrees of freedom (S-Bc2/gl) was lower than 3; that the GFI (Goodness of Fit Index) and the CFI (Comparative Fit Index) index reached values equal to or greater than .90, and that the RMSEA (Root Mean Square Error of Approximation) was less than .05. We also examined the AIC (Akaike Information Criterion) index, knowing that the smaller the value is the more parsimonious is the model (Hair et al., 2010). Additionally, considering that all the variables were measured with self-descriptive instruments, it was considered pertinent to explore if the data were biased due to the common method. For this purpose, the Harman single factor test (Podsakoff, MacKenzie, & Podsakoff, 2012) was performed.
After preliminary analysis, we calculated descriptive statistics (mean and standard deviations) as well as correlations between the variables under study. Additionally, analysis of variance (ANOVA) and "t" Student tests were performed, as appropriate, depending on the personal characteristics of the participants in order to include or dismiss them as control variables. The proposed theoretical model was verified from its modeling with structural equations, adopting the confirmatory modeling strategy. To determine the indirect effects, bootstrapping analyses (Hayes, 2013) were implemented. For this purpose, five thousand replicates of the data set were selected to estimate the coefficients and confidence intervals corrected to 95%. Finally, we obtained indicators for the percentage of variance explained, the effect size, and the predictive capacity of the model, based on Cohen's R2, f2 statistics, and Geisser's Q2, respectively (Hair et al., 2010). Data processing and analysis were performed using the SPSS 19.0 package, the EQS 6 program, and the G * Power program.
5. RESULTS
5.1. Preliminary analysis
The proportion of missing cases was less than 5%, using the EM (expectation-maximization) algorithm to mathematically replace the missing values. No problems of extreme asymmetry and/or kurtosis, or atypical observations from a univariate or multivariate perspective were detected. The value obtained in the Normalized Multivariate Coefficient was outside the range (between -3 to 3) suggested by Bentler (2006). The AFC showed that the deca-factorial measurement model adequately fitted the empirical data (S-Bc2/gl = 2.34, GFI = .92, AGFI = .89, CFI = .93, NFI = .90, RMSEA = .03 [.02; .04]), unlike rival uni-factorial (S-Bc2/gl = 9.23, GFI = .63, AGFI = .60, CFI = .59, NFI = .58, RMSEA = .16 [.15; .17]), and tri-factorial models (S-Bc2/gl = 6.15, GFI = .71, AGFI = .70, CFI = .68, NFI = .69, RMSEA = .13 [.12; .14]). The Harman single factor test showed that the percentage of variance explained by a single factor was only 10.28%, so the data were not biased by the common method. For all scales, evidence of adequate reliability, convergent validity, and discriminant validity was obtained. Chart 1 presents descriptive statistics, CR coefficients, AVE in dexes, and bivariate correlations among the variables studied.

Chart 1 shows that HRMP focused on employees and open systems are positively associated with all forms of justice, while rigid practices correlate negatively. Practices that privilege openness to external markets correlate with low perceptions of interpersonal and informational justice, while practices oriented to results are positively associated with procedural and distributive justice and, negatively, with interpersonal and informational justice. The results show positive relationships between job satisfaction and the four types of justice. In turn, they show positive correlations between satisfaction and employee-oriented practices and open systems; and negative correlations between satisfaction and result-oriented practices, rigid systems, and external markets.
Regarding the sociodemographic characteristics, neither the age nor the tenure showed statistically significant correlations with job satisfaction. The "t" Student test computed for gender and type of activity yielded no differences in terms of the satisfaction of men and women, or workers in the public sector or the private sector. Regarding the position, although workers with hierarchical positions (bosses, managers, supervisors, and managers) showed higher averages of job satisfaction [M = 3.23, SD = 1.03; t=(557) = 2.11, p = .039], the effect of size computation indicated a very small effect (d = .04). Regarding the level of studies, the ANOVA executed for the different types of activity showed no differences. Instead, workers with university studies had higher satisfaction scores than employees who only had secondary or primary studies [F(3, 552) = 3.48, p = .038]. However, post-hoc comparisons, using the Bonferroni test, indicated that such differences were not statistically significant (p = .098). The lack of differences attributable to the sociodemographic variables justified the fact that they were not included as control variables in the subsequent analyzes.
5.2. Verification of the theoretical model
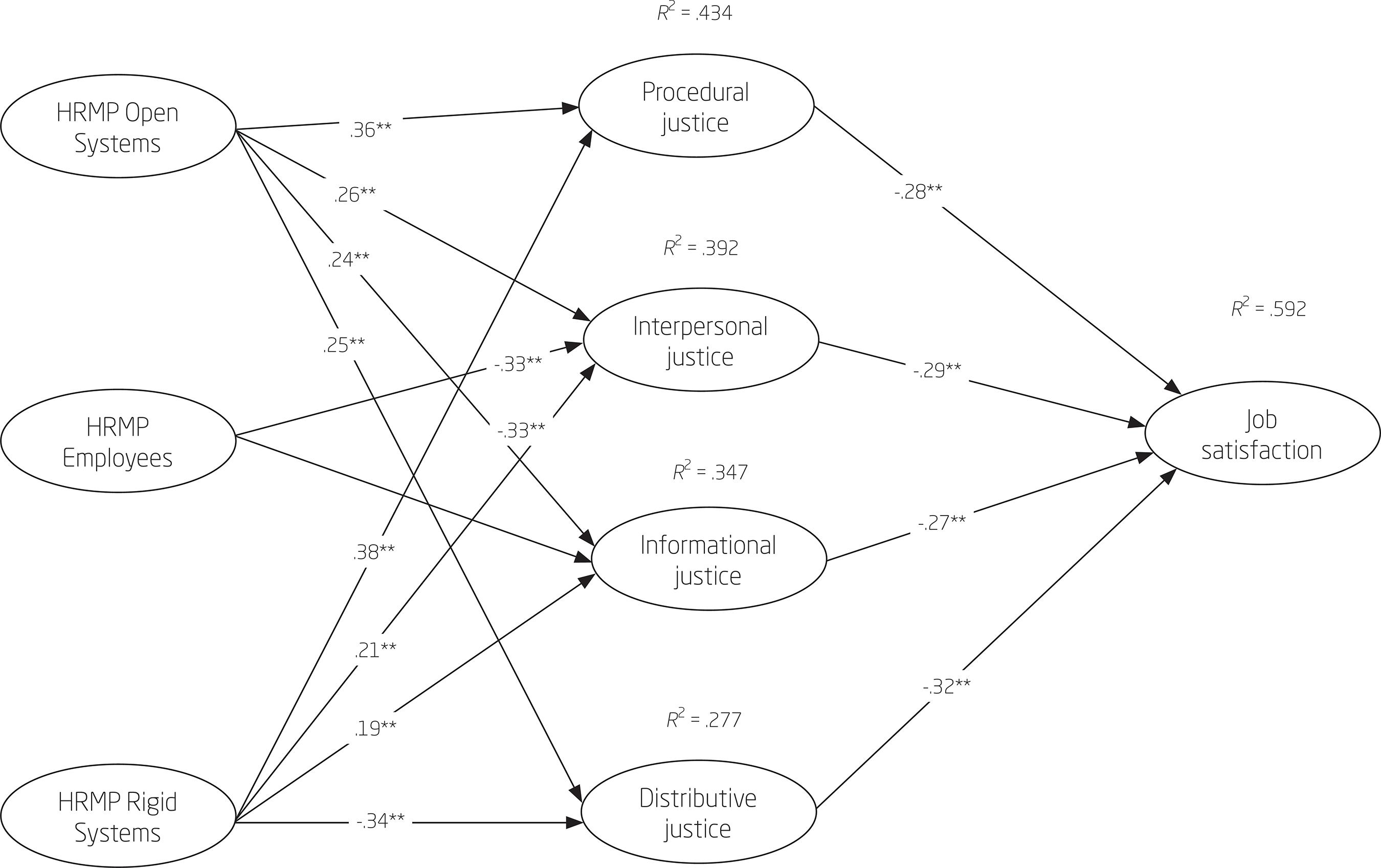
The preliminary inspection of the adjustment indexes for the proposed theoretical model did not reach adequate values (S-Bc2/gl = 8.73, GFI = .73, AGFI = .75, CFI = .71, NFI = .70, RMSEA = .18 [.16; .23]). Faced with this scenario, we analyzed the coefficients corresponding to the relationships between: 1. the HRMP and job satisfaction; 2. the HRMP and perceptions of justice, and 3. perceptions of justice and job satisfaction. This analysis showed that practices oriented to open systems, to employees, and to rigid systems had significant effects on job satisfaction, while practices focused to market and to results did not emerge as predictors of satisfaction. Employee-oriented practices did not have a significant effect on perceptions of procedural justice or perceptions of distributive justice. The explanatory contributions for these two forms of justice (distributive and procedural) came from practices centered on rigid systems and those focused on open systems. All HRMP had significant effects on interpersonal and informational justice. Finally, significant relationships for all forms of justice and job satisfaction were found.
After eliminating practices focused on results and markets, as well as non-significant paths between HRMP focused on employees and distributive and procedural justice, we proceeded to recalculate the model fit. The indices obtained for the re-specified model (HRMP oriented to employee, to open systems, and to rigid systems, four perceptions of justice, and job satisfaction) showed a substantial improvement in the degree of adjustment (S-Bc2/gl = 2.64, GFI = .91, AGFI = .90, CFI = .91, NFI = .91, RMSEA = .03 [.02; .04]).
To establish irrefutably the existence of mediation, the effects of HRMP on job satisfaction through perceptions of justice (indirect effects) were calculated. Chart 2 presents the respective coefficients and CI at 95%. As it can be seen, all indirect effects were statistically significant, from the moment that in no case the confidence intervals included zero.

Having verified the existence of mediation, the next step was to determine whether it was a full or partial mediation. For this purpose, the direct effects of the HRMP on job satisfaction were added to the proposed model (total mediation), examining the adjustment in light of the chosen indicators. Although the indices obtained for this second model (partial mediation) were adequate (S-Bc2/gl = 2.31, GFI = .90, AGFI = .90, CFI = .90, NFI = .89, RMSEA = .04 [.03; .05]), the chi-square test was not significant (Δc2(3) = .33, p = .954). This result showed that the residual effects of HRMP beyond perceptions of justice do not make a significant improvement in the degree of fit of the model, confirming that mediation was total. The multiple mediation model explained 59% (R2 = .592) of the variance of job satisfaction. This percentage assumes a large effect size (f2 = 1.45) and an adequate predictive capacity of the model (Q2 = .48). The final model is shown in Flowchart 2.

6. DISCUSSION
In line with an important body of studies (Andreassi et al., 2014; Becker et al., 2015; Nieto, 2014), the results obtained in the present empirical verification indicate that the HRMP implemented by the companies have an impact on the job satisfaction of the employees, fundamentally through the promotion of perceptions of justice. The HRMP that generate the greatest satisfaction among workers are those oriented to open systems and those oriented to employees. Conversely, the HRMP with more harmful effects on satisfaction prove to be rigid control practices. Taking into account that HRMP oriented to open systems promote group harmony from a direct and open communication, and that HRMP focused on employees denote the organization's investment in the growth and professional development of its human resources, it is understandable that in companies where they are cultivated, employees experience high levels of job satisfaction. In the same way, considering that HRMP oriented to rigid systems cut off the autonomy of the employee and prevent them from organizing their labor agenda in a plastic way, it is logical that this type of HRMP has a negative impact on the welfare of the workers.
The person-environment fit theory can be a useful framework for understanding why some HRMP have the ability to generate employee satisfaction. This theory holds that the degree of "fit" between employee needs and organizational supplies impacts employees' attitudes. In this regard, for example, the evidence (Odle-Dusseau et al., 2012) indicates that the interaction between working life and family life is shaped by cognitive assessments of the situation itself. Hence, it is likely that positive attitudes towards work (basically job satisfaction) arise when the degree of perceived fit between the person and the work environment is high, while negative attitudes would develop when the person-environment adjustment is perceived to be low. From this perspective, HRMP oriented to employees, and open systems would be HRMP that would contribute to increase the perceived engagement between the employee and their work environment; which, in turn contributed to the development of one of the most positive attitudes towards work, such as job satisfaction. Moreover, such HRMP could be considered "healthy" (Salanova, Llorens, Cifre, & Martinez, 2012) from the moment they favor the development of psychological resources (such as self-efficacy, optimism, resilience etc.), which translate into increased occupational health and well-being. In contrast, HRMP oriented to rigid control would hinder the possibility of reconciling personal needs and the demands of the work environment, negatively affecting workers' self-esteem and motivation, with the usual effects on burnout and work unrest.
In addition to showing which HRMP have a significant influence on satisfaction, the results of the present study allow taking a position on the role of justice in such relationships. In this sense, the findings supported the mediating role of perceptions of organizational justice, given that, when such perceptions entered the scene, the direct relations between HRMH and job satisfaction were modified. The results obtained show that justice is a direct result of the HRMP implemented by the organizations, at the same time that they stand as "bridges" that lead to the greater or lesser satisfaction of the workers. Nevertheless, only a fraction of the impact of each type of practice is based on the intervention of the mediator. In other words, justice does not become a dominant mediator, enlightened the possibility that other "ways" can contribute to explain their influence on satisfaction. Thus, for example, variables such as commitment and organizational identification, engagement and passion for work could also become mediators between the way of managing human resources and workers' attitudes. The exploration of such alternatives would be setting the agenda for future studies in the area.
As any empirical research, the present study presents some strengths and limitations that deserve to be commented. Among the limitations, it should be noted that, since all the variables were measured in the same questionnaire, the results could have been affected by biases due to the variance of the common method. With a view to overcoming this problem (Podsakoff et al., 2012), future research should include other sources of exploration, such as supervisors' and consumers' opinions, as well as systematic observations, especially of HRMP. Another limitation concerns the possible contamination of responses by the effects of social desirability (that is, the tendency to show an improved self-image). Especially in groups belonging to companies oriented to rigid controls, in which the employees could have responded in a socially desirable way, trying to ingratiate themselves with bosses and supervisors, for fear of future reprisals, even though they were guaranteed anonymity during data collection.
Finally, and in spite of the need for further refinements, the present study constitutes a significant contribution to the organizational literature because it clearly states that the type of human resource management is of crucial importance regarding the development of attitudes related to work, such as job satisfaction. One of the practical implications of the obtained results refers, mainly, to the necessity of analyzing the organizational culture before any intervention aimed at improving the level of employee satisfaction. At the same time, interventions aimed at increasing satisfaction should encourage the implementation of HRMP that strengthen it, as well as promote fair and equitable work environments.
Concomitant with such practical implications, the results (and limitations) of the present study could be capitalized for the inauguration of new lines of research in the area. The suggestions, without being exhaustive, are oriented to the following: 1. implement new verifications with samples of employees from different countries in the region, in order to form a body of knowledge that genuinely reflects the Latin American situation regarding HRMP, organizational justice, and job satisfaction; 2. encourage organizational managers and administrators to implement policies and practices that promote job satisfaction; 3. disseminate and foster HRMP that are positively associated with job satisfaction.
REFERENCES
Alfes, K., Shantz, A., Truss, C., & Soane, E. (2013). The link between perceived human resource management practices, engagement and employee behaviour: a moderated mediation model. International Journal of Human Resource Management, 24, 330-351. doi 10.1080/09585192.2012.679950
Andreassi, J. K., Lawter, L., Brockerhoff, M., & Rutigliano, P. J. (2014). Cultural impact of human resource practices on job satisfaction: A global study across 48 countries. Cross Cultural Management, 21, 55-77. doi 10.1108/CCM-05-2012-0044
Ato, M., López, J., & Benavente, A. (2013). Un sistema de clasificación de los diseños de investigación en psicología. [A classification system of research designs in psychology]. Anales de Psicología, 29, 1038-1059. doi 10.6018/analesps.29.3.178511
Bagozzi, R. P., & Yi, Y. (2012). Specification, Evaluation, and Interpretation of Structural Equation Models. Journal of the Academy of Marketing Science, 40, 8-34. doi 10.1007/s11747-011-0278-x
Banerjee, D., & Cummings-Perrucci, C. (2012). Employee benefits and policies: do they make a difference for work/family conflict? Journal of Sociology & Social Welfare, 39, 133-149.
Becker, W., Brandt, B., & Eggeling, H. (2015). Determining outcomes of HRM practices: Benefits, opportunities and limitations. In M. Andresen, & C. Nowak (Eds.). Human resource management practices: assessing added value (pp. 223-235). Cham, SWZ: Springer International Publishing.
Bentler, P. (2006). EQS 6 structural equations program manual. Encino, CA: Multivariate Software.
Blau, P. M. (1964). Exchange and power in social life. New York, NY: Wiley.
Böckerman, P., & Ilmakunnas, P. (2012). The job satisfaction-productivity nexus: A study using matched survey and register data. ILR Review, 65, 244-262. doi 10.1177/001979391206500203
Borgogni, G., Latham, L., & Gary, G. (2017). A dynamic model of the longitudinal relationship between job satisfaction and supervisor-rated job performance. Applied Psychology: An International Review, 66, 207-232. doi 10.1111/apps.12091
Bourhis, A., & Mekkaoui, R. (2010). Beyond work-family balance: Are family-friendly organizations more attractive? Industrial Relations, 65, 98-114.
Brito, R. P., & Oliveira, L. B. (2016). The relationship between human resource management and organizational performance. Brazilian Business Review, 13, 90-110. doi 10.15728/bbr.2016.13.3.5
Butts, M., Casper, W., & Yang, T. (2013). How important are work-family support policies? A meta-analytic investigation of their effects on employee outcomes. Journal of Applied Psychology, 98, 1-25. doi 10.1037/a0030389
Campbell, N. S., Perry, S. J., Maertz, C. P., Allen, D. G., & Griffeth, R. W. (2013). All you need is… resources: The effects of justice and support on burnout and turnover. Human Relations, 66, 759-782. doi 10.1177/0018726712462614
Carlson, D. S., Ferguson, M., Kacmar, K. M., Grzywacz, J. G., & Whitten, D. (2011). Pay it forward: The positive crossover effects of supervisor work-family enrichment. Journal of Management, 37, 770-789. doi 10.1177/0149206310363613
Chi, N. W., Yang, J., & Lin, C. Y. (2016). Service workers' chain reactions to daily customer mistreatment: Behavioral linkages, mechanisms, and boundary conditions. Journal of Occupational Health Psychology. Retrieved from https://www.researchgate.net/publication/309491707
Chordiya, R., Sabharwal, M., & Doug, G. (2017). Affective organizational commitment and job satisfaction: A cross-national comparative study. Public Administration, 95, 178-195. doi 10.1111/padm.12306
Clarke, M., & Hill, S. (2012). Promoting employee wellbeing and quality service outcomes: The role of HRM practices. Journal of Management & Organization, 18, 702-713.
Colquitt, J. A., Scott, B. A., Rodell, J. B., Long, D. M., Zapata, C. P., Conlon, D. E., & Wesson, M. J. (2013). Justice at the millennium, a decade later: A meta-analytic test of social exchange and affect-based perspectives. Journal of Applied Psychology, 98, 199-236. doi 10.1037/a0031757
Demerouti, E., Peeters, M. W., & van der Heijden, B. M. (2012). Work-family interface from a life and career stage perspective: The role of demands and resources. International Journal of Psychology, 47, 241-258. doi 10.1080/00207594.2012.699055
El-Ghalayini, Y. (2017). Human resource management practices and organizational performance in public sector organization. Journal of Business Studies Quarterly, 8, 65-80.
Gockel, C., Robertson, R., & Brauner, E. (2013). Trust your teammates or bosses? Differential effects of trust on transative memory, job satisfaction, and performance. Employee Relations, 35, 222-242.
Gould-Williams, J. S., & Davies, F. (2005). Using social exchange theory to predict the effects of HRM practice on employee outcomes: An analysis of public sector workers. Public Management Review, 7, 25-47.
Hair, J. E., Black, W. C., Babin, B. J., Anderson, R. E., & Tatham, R. L. (2010). Multivariate Data Analysis (6 ed.). Upper Saddle River, NJ: Pearson-Prentice Hall.
Hantula, D. A. (2015). Job satisfaction: The management tool and leadership responsibility. Journal of Organizational Behavior Management, 35, 81-94. doi 10.1080/01608061.2015.1031430
Hayes, A. F. (2013). Introduction to mediation, moderation, and conditional process analysis: A regression-based approach. New York, NY: Guilford Press.
Henseler, J., Ringle, C. M., & Sarstedt, M. (2015). A new criterion for assessing discriminant validity in variance-based structural equation modelling. Journal of the Academy of Marketing Science, 43, 115-135.
Hofstede, G., Hofstede, G. J., & Minkov, M. (2010). Cultures and organizations: Software of the mind. New York, NY: McGraw-Hill.
Jensen, J., Patel, P., & Messersmith, J. (2013). High-performance work systems and job control: consequences for anxiety, role overload, and turnover intentions. Journal of Management, 39, 1699-1724. doi 10.1177/0149206311419663
Judge, T. A., & Kammeyer-Mueller, J. D. (2012). Job attitudes. Annual Review of Psychology, 63, 341-367. doi 10.1146/annurev-psych-120710-100511
Kehoe, R. R., & Wright P. M. (2013). The impact of high-performance human resource practices on employees' attitudes and behaviors. Journal of Management, 39, 366-391.
Korff, J., Biemann, T., & Voelpel, S. (2017). Human resource management systems and work attitudes: the mediating role of future time perspective. Journal of Organizational Behavior, 38, 45-67.
Kossek, E. E., Baltes, B. B., & Matthews, R. A. (2011). How work-family research can finally have an impact in organizations. Industrial and Organizational Psychology: Perspectives on Science and Practice, 4(3), 352-359.
Nieto, M. (2014). Human resource management. New York, NY: Palgrave Macmillan.
Odle-Dusseau, H., Britt, W., & Greene-Shortridge, T. (2012). Organizational work-family resources as predictors of job performance and attitudes: The process of work-family conflict and enrichment. Journal of Occupational Health Psychology, 17, 28-40. doi 10.1037/a0026428
Omar, A. (2017). Justicia Organizacional [Organizational Justice]. In H. Littlewood, & J. F. Uribe-Prado (Eds.) Psicología organizacional en Latinoamérica [Organizational Psychology in Latin America] (pp. 336-380). Ciudad de México, DF: UNAM.
Omar, A., & Urteaga, F. (2010). El impacto de la cultura nacional sobre la cultura organizacional [The impact of national culture on organizational culture]. Revista Universitas Psicológica, 9, 83-96.
Omar, A. (2009). The moderating role of interpersonal justice on the relationship between Eysenckian personality dimensions and employee voice and employee silence. In A. Antoniou, C. Cooper, G. Chrousos, Ch. Spielberger, & M. Eysenck (Eds.). Handbook of managerial behavior and occupational health (pp. 143-156). London, UK: Edward Elgar.
Omar, A., Oggero, H., Maltaneres, V., & Paris, L. (2003). Análisis de la estructura factorial de una escala para explorar Justicia Organizacional. [Factorial structure analysis of Organizational Justice Scale]. Psychology today. Proceeding conducted at the meeting of the I Congreso Marplatense de Psicología , Mar del Plata, Argentina.
Ouyang, Z., Sang, J., Li, P., & Peng, J. (2015). Organizational justice and job insecurity as mediators of the effect of emotional intelligence on job satisfaction: A study from China. Personality & Individual Differences, 76(1), 147-152. doi 10.1016/j.paid.2014.12.004
Podsakoff, P. M., MacKenzie, S. B., & Podsakoff, N. P. (2012). Sources of method bias in social science research and recommendations on how to control it. Annual Review of Psychology, 65, 539-569. doi 10.1146/annurev-psych-120710-100452
Salanova, M., Llorens, S., Cifre, E., & Martínez, I. M. (2012). We need a hero! Towards a validation of the Healthy & Resilient Organization (HERO) model. Group & Organization Management, 37, 785-822. doi 10.1177/1059601112470405
Salessi, S., & Omar, A. (2016). Satisfacción laboral genérica. Propiedades psicométricas de una escala para medirla [Generic job satisfaction. Psychometric properties of a scale for measuring it]. Alternativas en Psicología, 34, 93-108.
Saridakis, G., Muñoz Torres, R., & Johnstone S. (2013). Do human resource practices enhance organizational commitment in SMEs with low employee satisfaction? British Journal of Management, 24, 445-458. doi 10.1111/j.1467-8551.2012.00814.x
Schuler, R. S. (1992). Strategic human resource management: linking people with the needs of the business. Organizational Dynamics, 21(1), 18-32. doi 10.1016/0090-2616(92)90083-y
Sojka, L. (2017). A typology of human resource management practices in terms of their contribution to organizational performance. International Journal of Organizational Leadership, 6, 249-260.
Vermeeren, B., Kuipers, B., & Steijn, B. (2014). Does leadership style make a difference? Linking HRM, job satisfaction, and organizational performance. Review of Public Personnel Administration, 34, 174-195. doi 10.1177/0734371X13510853
Verburg, R. M., den Hartog, D. N., & Koopman, P. L. (2007). Configurations of human resource management practices: A model and test of internal fit. The International Journal of Human Resource Management, 18(2), 184-208. doi 10.1080/09585190601102349
Way, S. A., & Johnson, D. E. (2005). Theorizing about the impact of strategic human resource management. Human Resource Management Review, 15, 1-19. doi 10.1016/j.hrmr.2005.01.004
Zhang, B., Xiong, S., Jiang, H., & Qiu, Z. (2016). Mediating effect of job satisfaction between professional identity and turnover intention in nurses. Chinese Journal of Clinical Psychology, 24(6), 1123-1125.
ABOUT THE AUTHORS
PhD in Psychology from the School of Psychology, Universidad Nacional de San Luis (UNSL). Scientific Researcher, Universidad Nacional de Rosario (UNR), Consejo Nacional de Investigaciones Científicas y Técnicas (CONICET). Italia, 1365, Rosario - Santa Fe, Argentina - CEP 2000 E-mail: agraomar@yahoo.com
PhD in Psychology from the School of Psychology, Universidad Nacional de La Plata (UNLP). Postdoctoral Fellow, Pontificia Universidad Católica Argentina, Consejo Nacional de Investigaciones Científicas y Técnicas (CONICET). Balcarce, 855, Rosario - Santa Fe, Argentina - CEP 2000 E-mail: solanasalessi@gmail.com
PhD in Engineering from the School of Agricultural Sciences, Universidad Autónoma de Entre Ríos (UNER). Full Professor at the Department of Business Administration, Universidad Nacional de Entre Ríos (UNER). Andrés Pazos, 890, Centro - Paraná - Entre Ríos, Argentina - CEP 3100 E-mail: afurteaga@gmail.com