Human and Social Management
Scale to assess quality of working life in university environment by using item response theory
Escala para avaliar a qualidade de vida no trabalho em ambiente universitário pela teoria de resposta ao item
Scale to assess quality of working life in university environment by using item response theory
RAM. Revista de Administração Mackenzie, vol. 23, no. 3, eRAMG220102, 2022
Editora Mackenzie; Universidade Presbiteriana Mackenzie
Received: 25 March 2021
Accepted: 07 December 2021
Abstract
Purpose: This study aims to validate Ferreira’s (2011) quality of working life (QWL) scale by using item response theory (IRT) and specialists’ knowledge to be applied in higher education institutions (HEIs).
Originality/value: The paper advances QWL theoretical knowledge by validating a scale to appraise QWL in this specific context using IRT. The scale can be applied in any HEI. Items can be removed or added to adapt the instrument to each institutions’ particularities and respond to context change over time. Results can assist decision-makers in identifying critical aspects to be improved, guiding them to allocate resources precisely, and assessing the efficiency of interventions.
Design/methodology/approach: With a qualitative and quantitative approach, this exploratory study used the data collected from Klein et al.’s research (2019). The IRT model used to analyze the data was the Graded Response Model. Anchored items were identified to allow the interpretation of the levels on the scale. Specialists were consulted to conduct a qualitative analysis so the scale could reveal the institution’s QWL status quo. The scale was applied as a case study in the sample.
Findings: The instrument’s internal consistency was confirmed, and the results reveal the scale has high reliability. The scale was classified into six cumulative levels. The parameters found demonstrate that the set of items accurately estimates the entire QWL latent trait. Items related to recognition were the aspects with the highest discrimination parameters proving their importance in distinguishing QWL.
Keywords: psychometrics+ organizational factors+ ergonomics+ item response theory+ higher education institutions.
Resumo
Objetivo: Validar a escala de qualidade de vida no trabalho (QVT) proposta por Ferreira (2011), utilizando a teoria de resposta ao item (TRI) e o conhecimento de especialistas para ser aplicada em instituições de ensino superior (IES).
Originalidade/valor: O artigo avança no conhecimento sobre QVT ao validar uma escala para avaliar QVT nesse contexto específico utilizando a TRI. A escala pode ser aplicada em qualquer IES. Itens podem ser removidos ou adicionados para adaptar o instrumento às particularidades de cada instituição e responder às mudanças de contexto ao longo do tempo. Os resultados podem ajudar os gestores a identificar os principais aspectos a serem melhorados, orientando-os a alocar recursos com precisão e avaliar a eficácia das intervenções.
Design/metodologia/abordagem: Com abordagem qualitativa e quantitativa, este estudo exploratório utilizou os dados coletados na pesquisa de Klein et al. (2019). O modelo de resposta gradual da TRI foi utilizado para analisar os dados. Itens âncora foram identificados para representarem os níveis da escala. Especialistas foram consultados para interpretarem qualitativamente os níveis para que a escala pudesse revelar o status quo da QVT da instituição. A escala foi aplicada como um estudo de caso na amostra.
Resultados: Os resultados confirmaram a consistência interna do instrumento e a alta confiabilidade da escala que foi classificada em seis níveis cumulativos. Os parâmetros encontrados demonstram que o conjunto de itens é preciso para estimar todo o traço latente. Itens relacionados ao reconhecimento obtiveram maiores parâmetros de discriminação, comprovando influência significativa na QVT.
Palavras-Chave: psicométrica, fatores organizacionais, ergonomia, teoria da resposta ao item, instituições de ensino superior.
INTRODUCTION
Definitions of quality of working life (QWL) vary from one person to another, organizational context, and industry sector (Qudah et al., 2019) and over time. The most used models are described by Walton (1973), Hackman and Oldham (1975), Westley (1979), and Nadler and Lawler (1983). The QWL dimensions that an organization will use have to be appropriate and useful, considering the workers’ needs and expectations, the nature of the work to be done, and the kind of work environment the organization has (Bagtasos, 2011).
According to Walton (1973), QWL is seen as one of the central issues both for research on the quality of human experience in work organizations and in action programs that seek to improve that experience. The information gained from assessing employees’ QWL can be utilized by employers to determine what appropriate action might be taken to enhance general QWL or specific aspects of this (Edwards et al., 2009). Based on an understanding of employees’ various needs and their QWL experiences, management can identify the strategic gap (if any) in the organization and take further necessary actions to improve the QWL of employees (Bora et al., 2015).
Unlike many other engineering disciplines, human factors are extremely sensitive to context (Moray, 1994). To Hendrick and Kleiner (2002), the primary focus of macro-ergonomics is to design work systems that are compatible with an organization’s sociotechnical system characteristics and then to ensure that micro-ergonomic elements are designed to harmonize with overall work system structure and processes. Therefore, the assessment and identification of the key factors that influence QWL in a given context can guide decision-makers to be more assertive in their projects.
A QWL program must be constantly evaluated to correct errors and make continuous improvements, but this practice is unusual in the public sector (Klein et al., 2019). Other authors from the performance measurement field agree on the updating, life cycle, and continuous improvement of the systems (Bititci et al., 2012; Bourne et al., 2000). When employees realize that management is making a sincere effort to improve employee safety, health, and work-life quality, especially when they see those things happening through ergonomic improvements, it usually will lead to increased employee commitment to the organization (Hendrick, 2003).
In addition, HEIs in the public sphere have been under pressure from society to bring their productivity closer to the standards found in the private sector (Cislaghi & Luz Filho, 2006). Ramstad (2009) mentions the reciprocity between QWL and productivity and points out that it can be difficult to maintain good productivity growth without a favorable development in the QWL – and conversely. Studies observed that QWL influences performance directly or indirectly (Layer et al., 2009; Lee et al., 2007; Singh & Maini, 2020).
Due to this specificity and mutability, several ways of appraising QWL are found in the literature. In Brazil, Ferreira developed a QWL inventory assessment (Ferreira, 2009) and a scale (Ferreira, 2011) based on 2,105 respondents from different organizations using the classical test theory to analyze the data.
Regarding higher education institutions (HEIs), some scales (Both et al., 2006; Reis Júnior, 2008; Timossi et al., 2009) and instruments (Edwards et al., 2009; Freitas & De Souza, 2009; Klein et al., 2019; Petroski, 2005; Pizzio & Klein, 2015) were developed to measure and classify QWL. However, the fact that none created a scale to assess QWL without distinction of position in this specific context highlights the need to increase theoretical knowledge and justifies the present study.
Given the QWL characteristics mentioned and the necessity to follow a life cycle and continuous improvement, the item response theory (IRT) was used as a research method in this study to develop another scale, using Ferreira’s inventory items (2011), to assess the QWL of the employees in HEIs. To Reise et al. (2005), IRT is a collection of mathematical models and statistical methods that are used to: 1. analyze items and scales; 2. create and administer psychological measures; and 3. measure individuals on psychological constructs (e.g., depression). IRT is a non-linear modeling technique based on probability theory, which assesses the functioning of scale items in relation to the measurement of a target trait (Hambleton et al., 1991). Although classical test theory (CTT) has served test development well over several decades, IRT has rapidly become mainstream as the theoretical basis for measurement (Embretson & Reise, 2000). CTT places more emphasis on the scale’s composite score (Huang et al., 2017) while the IRT disregards the total test scores, as the conclusions do not depend on it but on each item (Andrade et al., 2000; Bortolotti et al., 2013). Hauck Filho et al. (2014) compared the performance of seven statistical models and concluded that IRT models yield the most reliable latent trait estimates.
Therefore, the objective of this study was to validate Ferreira’s (2011) QWL scale by using the IRT and specialists’ knowledge to access and monitor the QWL in higher education institutions.
METHODS
QWL items and data collection
The present exploratory study was carried out on data collected from Klein et al.’s (2019) survey research in which the CTT was used to analyze the data. These authors applied 56 items from Ferreira’s (2009) QWL inventory to assess the parameters. A five-point Likert scale was used in which respondents could express their opinions as follows: 0 – “Completely disagree”, 1 – “Partially disagree”, 2 – “Indifferent”, 3 – “Partially agree”, and 4 – “Completely agree”.
A total of 474 employees from a HEI in Brazil responded to the questionnaire (gender: 50.8% male and 49.2% female; age: 25.9% from 18 to 30, 44.9% from 31 to 40, 20.5% from 41 to 50 and 8.6% above 50; education degree: 4.4% high school, 17.1% bachelor’s, 31.1% specialization, 18.8% master’s and 28.7% doctorate) (Klein et al., 2019). Regarding the sample size in IRT analysis, it doesn’t have to be “random” or “stratified random” (Embretson & Reise, 2000). Notwithstanding, Edelen and Reeve (2007) suggest that the ideal is to have respondents in all possible response categories for a set of items to be precisely estimated on the different scale levels.
Data analysis
The IRT was used as a resource to support the validation of Ferreira’s (2009) measure to the HEIs’ context. The procedures to analyze the data were performed using RStudio software version 3.6.1. Data analysis involved re-categorization of inverted items, frequency analysis, factor analysis, marginal reliability calculations, estimation of item parameters, item characteristic curve (ICC), test information, creation and description of the IRT scale, and respondent’s score calculation.
Some items (1, 8, 9, 12, 13, 14, 25, 26, 28, 41, 42, 47, and 54) have a conceptual sense opposite to the others, so agreeing with any of them would worsen QWL. Thus, it was necessary to re-categorize the responses of these inverted items to standardize their meanings according to the scale adopted.
Frequency analysis was carried out to check if there were enough respondents to estimate each response category precisely.
A full-information factor analysis was performed using the “mirt” (multidimensional item response theory) package developed by Chalmers (2012). De Ayala (2009) suggests this analysis is an alternative to check the dimensionality of the instrument, that is, to identify the number of factors involved. Through this analysis, the factor loads of each item could be obtained. The present study adopted, as the exclusion criterion, items with a factor load < 0.3, once they have no relevance for the measurement of the latent trait, according to Hair et al. (2010).
The instrument’s internal consistency was analyzed using marginal reliability calculation specific to IRT. The marginal reliability is similar to the Cronbach alpha used in CTT (Vincenzi et al., 2018). It was suggested by Green et al. (1984) and is computed as a function of the variance of the estimated scores and the average of the expected error variance (Sireci et al., 1991).
The parameters of the items were obtained using the metric (0.1) due to the computational ease, in which zero is the mean and 1 is the standard error. The IRT model considered was the graded response model (GRM) developed by Samejima (1969), and the estimation of the parameters of the items was performed by using the maximum marginal likelihood method (Bock & Aitkin, 1981). The GRM is a cumulative model and assumes there is an order among the response categories of each item. Thus, the probability of an individual j with ability θj to choose the category ki (0, 1, 2, ...mi) or a higher one of item i is given by:
in which:
θj = latent trait of the j-th individual;
ai = discrimination parameter of item i. It represents the capacity of an item to distinguish respondents at different levels of the latent trait. The higher the value of this parameter, the better the item and discrimination among individuals at different latent trait levels (Vincenzi et al., 2018);
bi,k = parameter of location or difficulty of the k-th category of item i represented on the same scale as the latent trait. An individual will need to have a higher level of the trait to endorse a more difficult item (Reise et al., 2005), so bi0 ≤ bi1 ≤ b2 ≤ biki. In the present study, the items have five categories of responses (Likert) and, therefore, four parameters of location (bi,0, bi,1, bi,2 and bi,3).
The item discrimination (a) parameters and location for each response category (bi,0, bi,1, bi,2 and bi,3) were estimated, and their respective standard errors were calculated. An item with a high discrimination value is a better indicator of the latent trait than an item with a lower discrimination value (Van der Linden & Hambleton, 1997).
Based on the discrimination and location parameters, the item characteristic curve (ICC) was obtained. The area of ICC above the θ axis represents the amount of information provided by a specific item across the entire continuum of the latent trait of interest (Huang et al., 2017), in this study being QWL. The shape of an ICC describes how the change in the latent trait level is related to the one in the probability of a specific response (Bortolotti et al., 2013). Therefore, the categories of responses present in the ICC should not overlap one another so that they are really expressing the threshold between the different levels on the QWL scale.
Test information and measurement error lines of the QWL instrument were generated. The test information is the sum of the information provided by each item that comprises it (Vincenzi et al., 2018). It quantifies for each level of latent trait how well a set of items is able to accurately estimate the latent trait (Zickar & Broadfoot, 2009). The measurement error is estimated by the inverse of the square root of the test information. In this study, we considered that the test provides desired estimative precision when the measurement error was ≤ 0.40.
To help the association between the items and the levels on the QWL scale, the accumulated probabilities of each item were calculated, and, subsequently, classification by anchor levels was performed, which are characterized by sets of items called anchor items. For an item to be considered an anchor at a certain anchor level in this study, it must be answered positively by at least 60% of the respondents with this latent trait level, and the discrimination parameter (a) must be ≥ 1.0.
To facilitate the interpretation and the use of the scale, a linear transformation was performed based on the IRT principle of invariance. Thus, the scale was built with a metric of (100, 10), which is mean 100 and standard deviation 10.
After the parameters of the items are estimated in the same metric, it is possible to compare the QWL of individuals with each other. However, this comparison does not have any practical significance in practical terms. This reason justifies the use of IRT to create a different QWL scale. To develop a scale, it is necessary to validate the criteria. According to DeVellis (2016), criterion validity is often assessed by a correlation between the measure being validated (QWL, for example) and the criterion that is expected to be related (e.g., some behavior).
For criterion validity, four QWL specialists were consulted to conduct a qualitative interpretation aiming to give meaning to the levels on the scale so; the scale could reveal a diagnosis (status quo) of the institution’s current QWL. First, a meeting was held to define the nomenclature to be given to the levels. It was decided to be: 1. poor; 2. somewhat satisfactory; 3. satisfactory; 4. good; very good, and; 5. excellent. Thereby, specialists were asked to indicate from which anchor level the QWL could be considered as the nomenclature elaborated.
After the scale was interpreted, the respondents’ scores were calculated. Unlike questionnaires that use CTT, the score generated by IRT is not obtained by adding points for each item. The IRT estimates the parameter θ (ability) for each respondent, considering the parameters of each item and the answer presented by the respondent. Moreover, with IRT, we are able to make predictive statements about respondents’ performance as well as examine the tenability of the model vis-à-vis the data (De Ayala, 2009). With the scores obtained, the workers were ranked and classified within the IRT QWL scale.
RESULTS
Frequency analysis revealed that there was not enough information, at least 20 responses, to estimate most of the items’ response categories bi,0, bi,1, bi,2 and bi,3. For this reason, categories 0 (completely disagree), 1 (partially disagree), and 2 (indifferent) were grouped and coded as 0. Categories 3 (partially agree) and 4 (completely agree) remained separate and were coded as 1 and 2, respectively. Another frequency analysis was done and the results obtained were adequate to gauge each of the new response categories precisely.
The full-information factor analysis indicated that 4 of the 56 items (6, 16, 28, and 47) had factor loadings < 0.3 and were removed from the analysis. A new analysis was performed with the 52 remaining items and revealed that 35.8% of the latent trait information was related to a dominant factor. This result allowed the use of a unidimensional IRT model, according to Reckase (1979).
The marginal reliability coefficient obtained was 0.95. It is unitless and bounded by 0 and 1 (De Ayala, 2009). This result proves the average accuracy across the continuum, and this value reveals that the scale has high reliability.
Table 1 presents the items descriptions and the results obtained by the process of calibration of the 52 items. Discrimination parameters ranged from 0.54 to 2.58, indicating that all items have satisfactory discrimination power. Location parameters varied between -2.17 and 4.50, showing that the scale is capable of assessing workers from no QWL to the highest QWL levels.

The graphics containing the IIC were generated. It was noticed that items had none of their response categories overlapping others, proving that grouping the response categories during the frequency analysis was effective. Figure 1 presents the item 20 information curve as an example to show that the thresholds between the response categories are clearly distinguishable. The x-axis represents the latent trait (QWL), and the y-axis represents the probability of a worker choosing a category response for an item in a given level of QWL.

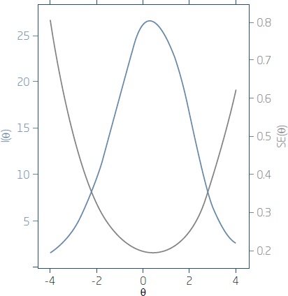
Figure 2 shows the test information curve. It indicates that the test is able to estimate QWL with the desired precision in the interval where the measurement error is ≤ 0.4, which is between -2 and 2.5. Therefore, the set of 52 items covers the entire QWL latent trait (blue line) and shows the reliability and range of the instrument.

Table 2 lists the anchor items in each anchor level after linear transformation to the metric (100,10) obtained by the transformation constants alfa = 10.2849 and beta = 100.0876. It also displays specialists’ qualitative interpretation and positioning, which resulted in the QWL scale levels.

The IRT QWL scale allows interpreting the scores of the workers at each level. Table 3 describes each one in detail. Once the IRT QWL scale is cumulative, it is expected that workers in a given QWL level agree with the items in this level as well as the items in the inferior levels. For example, for a worker to be at the level of QWL 95 and 100 (somewhat satisfactory), there is a high probability that they will partially agree with, at least, the items at levels 85 (10, 22, and 49) and 90 (15, 21 and 56).

According to the scale generated, workers start to experience QWL at level 85 “Poor” when they are begging to “partially agree” with the items at this level. No QWL is perceived in levels inferior to 85.
Figure 3 shows the classification of the respondents in each level according to their scores. It can be seen that most workers from this sample (39.7%) are in the “somewhat satisfactory” level, and only 0.2% are in the “excellent” level.

DISCUSSION
The present study used the GRM to construct and interpret the QWL scale. According to Porter (1961), one of the most useful systems for the psychologist is the grouping of motives or needs according to a hierarchy of prepotency. This theory has been devoted especially to the seminal studies of Maslow (1943, 1981). As in the GRM, the hierarchy of needs states that there are primary needs that must have been fulfilled first before the individual seeks to achieve the higher ones. This is one advantage of the scales created by using IRT.
The results obtained from the factor analysis allowed the use of the IRT one-dimensional model to measure QWL precisely and develop a reliable scale. Two fundamental assumptions of unidimensional IRT models are that a single trait determines how people respond to items and that those items are locally independent (Cella et al., 2007). The IRT criteria for selecting items emphasize unidimensionality and are more rigorous and stricter than is the case with CTT (Schwartz et al., 2020).
Items 6, 16, 28, and 47 were removed from the analysis because they had a factor load < 0.3. It means they may be related to another dimension. In contrast, other items can be tested to be included in the instrument. This process is possible due to one advantage of the IRT. That is, once the scale is built, new items can be inserted on the same scale using a technique called equalization described by (Kolen & Brennan, 2004). This procedure may be useful to suit the instrument to each institutions’ particularities better. Ergonomics/human factors conceptualize any system of interest as existing within a boundary and thus a defined context, having inputs and outputs which may connect in many to many mappings (Wilson, 2014).
Equalization can also be used to be responsive to the mutable characteristic of QWL. According to Hendrick (1988), many environmental characteristics are dynamic and often unpredictable in a university environment. Whatever aspects may have been considered as related to an excellent level of QWL today may not be the same ones tomorrow.
The items with higher values of discrimination parameters are “I feel recognized by the institution where I work” and “Recognition of collective work is an effective practice.” This finding reveals that recognition plays an important role in distinguishing workers’ QWL. Many studies Ferreira (2011), Mohan and Kanta (2013), Nadler and Lawler (1983), Qudah et al. (2019), Saraji and Dargahi (2006), and Warr et al. (1979) have shown the relevance of recognition in improving QWL and motivation, according to the seminal works of Maslow (1943) and Herzberg et al. (1959).
Based on the scale generated, workers begin to notice QWL at the level 85 “Poor.” Workers in this level partially agree that they have harmonious relationships with co-workers. Hassan and Lapok (2014) affirm that interpersonal relations are one of the most influential factors on QWL. Interpersonal conflicts with co-workers contribute to increased stress levels (Bora et al., 2015). Also, at this level, workers feel that their work is useful for society. Walton (1973) mentioned that the social relevance of work life is one of the major conceptual categories relating to QWL. Cherns (1976) corroborates this finding and states that employees should be provided with tasks that have social relevance to life. In contrast, organizations that are seen to be acting in a socially irresponsible manner will cause increasing numbers of employees to depreciate the value of their work and careers, which in turn affects worker self-esteem (Walton, 1973).
Level “Somewhat satisfactory” reveals aspects related to incentives for career growth which is also associated with QWL by Hassan and Lapok (2014) and Walton (1973), Raj Adhikari and Gautam (2010). Workers at this level tend to like the institution where they work. Chan and Wyatt (2007) cited that employees perceive their QWL positively if they are satisfied with their work and organization.
Simmons and Swanberg (2009) verified that low supervisor support was associated with depressive symptoms. According to Beh and Rose (2007), conflict relations with managers can cause dissatisfaction. Correspondingly, to achieve the “Satisfactory” level on the IRT QWL, workers have a high probability to completely agree that they have a cooperative relationship with the immediate superior who is willing to help. It demonstrates that connection with the superior is fundamental to a satisfactory QWL.
Workers at the “Good” level feel the liberty to execute the tasks, be creative, and give their opinion. Freedom to structure work tasks, prioritization of tasks, and time management all contribute to a more flexible job which should lead to higher levels of QWL (Aketch et al., 2012). These findings corroborate Sirgy et al. (2001), who identified seven major needs of employees, and one of them is related to creativity at work.
A comfortable and appropriate workplace and recognition are key indicators in the “Very Good” level. Previous studies suggest that an agreeable workplace can effectively contribute to job satisfaction (Kalleberg, 1977; Rosser, 2004; Singh & Maini, 2020). Recognition of collective work, the results obtained by the institution, and recognition of the importance of work by society are the different types of this aspect that respondents experience if they are placed in this level. Sirgy et al. (2001) identified that recognition and appreciation of work with the organization, as esteem, must be required to acquire QWL. According to Cherns (1976), to promote quality of life, workers should perform quality work that provides recognition.
One characteristic pertinent to the “Excellent” level that differs from the level below is that recognition is focused on the individual. According to Beh and Rose (2007), job enrichment theory, which began with the pioneering work of Herzberg et al. (1959), suggests that jobs should be redesigned for increased challenge and responsibility and opportunities for advancement, personal growth, and recognition.
It means that to reach the top of the scale, individual work is recognized most of the time. Workers first must have the appropriate environment and resources available (aspects from the lower levels) to perform their tasks well. This way, they can deliver meaningful results and, consequently, be recognized and experience the top aspect on the QWL scale. This relationship reinforces that QWL is a cumulative latent trait and that the IRT Gradual Response Model developed by Samejima (1969) is appropriate to provide parameters to measure it.
The results obtained from the application of the scale as a case study classified each respondent in a QWL level and revealed that most of them were at the “somewhat satisfactory” level. These findings highlight relevant aspects that need to be improved. The easiest way to establish credibility with management is to identify those obvious deficiencies where relatively inexpensive improvements can have a quick cost-benefit payoff (Hendrick, 2003). In this sample, a QWL program focusing on providing the requirements to the employees to achieve the aspects related to the level above (satisfactory), such as encouraging cooperative relationship with the immediate superior, will have a higher probability to be more effective. Also, identifying each employee’s QWL level enables decision-makers to be more precise when providing individual or the-same-QWL-level-group specific interventions for them to rise to the next level.
CONCLUSION
By using IRT, this research confirmed that Ferreira’s (2009) instrument is reliable to measure QWL in HEIs. It was possible to validate an IRT QWL scale to reveal the status quo of institutions’ workers QWL. Its interpretation allows decision-makers to identify key aspects necessary to be improved. It assists them in better allocating resources (human or material), guiding intervention programs, and avoiding waste in issues that will not enhance QWL significantly. In addition, by doing this, directly or indirectly, the performance of an individual or a sector of work may be optimized.
With the IRT QWL scale, it is possible to make comparisons: 1. between workers; 2. between institutions and; 3. longitudinal. Each kind of comparison can express different practical and useful information. Comparisons among workers may reveal micro-ergonomic details such as what kind of job, what position, or what department investments should be addressed. This way, dealing with its specificities, intervention may be more precise. The result obtained by comparing institutions can be used by the government or regulatory agencies to state norms demanding a minimum level of QWL considered acceptable. Moreover, longitudinal comparison can show if QWL has increased or decreased over the years. Furthermore, it can demonstrate if an ergonomic intervention program was efficient or not.
Ultimately, to improve QWL requires a shift to a more proactive health promotion approach rather than a reactive program. The results obtained from the application of the scale are able to advocate strategies that can help in making work more pleasant and enhancing the employees’ performance.
REFERENCES
Aketch, J. R., Odera, O., Chepkuto, P., & Okaka, O. (2012). Effects of quality of work-life on job performance: Theoretical perspectives and literature review. Current Research Journal of Social Sciences, 4(5), 383–388.
Andrade, D. F., Tavares, H. R., & Valle, R. C. (2000). Teoria da resposta ao item: Conceitos e aplicações. 4th Sinape, São Paulo, S P, Brazil.
Bagtasos, M. R. (2011). Quality of work life: A review of literature. Business Economics Review, 20(2), 1–8.
Beh, L., & Rose, R. C. (2007). Linking QWL and job performance: Implications for organizations. Performance Improvement, 46(6), 30–35. https://doi.org/10.1002/pfi.139
Bititci, U., Garengo, P., Dörfler, V., & Nudurupati, S. (2012). Performance measurement: Challenges for tomorrow. International Journal of Management Reviews, 14(3), 305–327. https://doi.org/10.1111/j.1468-2370.2011.00318.x
Bock, R. D., & Aitkin, M. (1981). Marginal maximum likelihood estimation of item parameters: Application of an EM algorithm. Psychometrika, 46(4), 443–459.
Bora, B., Saumendra, D., & Murthy, V. (2015). Quality of work-life: A literature review. International Journal in Management Social Science, 3(3), 106–115.
Bortolotti, S. L. V., Tezza, R., Andrade, D. F. , Bornia, A. C., & Sousa Júnior, A. F. (2013). Relevance and advantages of using the item response theory. Quality Quantity, 47(4), 2341–2360. https://doi.org/10.1007/s11135-012-9684-5
Both, J., Nascimento, J. V., Lemos, C. A. F., Donegá, A. L., Ramos, M., Petroski, E. C., & Duarte, M. F. S. (2006). Qualidade de vida no trabalho percebida por professores de Educação Física. Revista Brasileira de Cineantro-pometria e Desempenho Humano, 8(2), 45–52.
Bourne, M., Mills, J., Wilcox, M., Neely, A., & Platts, K. (2000). Designing, implementing and updating performance measurement systems. International Journal of Operations Production Management, 20(7), 754–771. https://doi.org/10.1108/01443570010330739
Cella, D., Yount, S., Rothrock, N., Gershon, R., Cook, K., Reeve, B., Ader, D., Fries, J. F., Bruce, B., & Rose, M. (2007). The patient-reported outcomes measurement information system (PROMIS): Progress of an NIH road-map cooperative group during its first two years. Medical Care, 45(5), S3–S11. https://doi.org/10.1097/01.mlr.0000258615.42478.55
Chalmers, R. P. (2012). Mirt: A multidimensional item response theory package for the R environment. Journal of Statistical Software, 48(6), 1–29.
Chan, K. W., & Wyatt, T. A. (2007). Quality of work life: A study of employees in Shanghai, China. Asia Pacific Business Review, 13(4), 501–517. https://doi.org/10.1080/13602380701250681
Cherns, A. (1976). The principles of sociotechnical design. Human Relations, 29(8), 783–792.
Cislaghi, R., & Luz Filho, S. S. (2006). Balanced scorecard em instituições públicas do ensino superior: Benefícios, limitações e desafios. VI Colóquio Internacional sobre Gestão Universitária na América do Sul, Blumenau, SC, Brazil. http://repositorio.ufsc.br/xmlui/handle/123456789/74611
De Ayala, R. J. (2009). The theory and practice of item response theory. Guilford Publications.
DeVellis, R. F. (2016). Scale development: Theory and applications (Vol. 26). Sage Publications.
Edelen, M. O., & Reeve, B. B. (2007). Applying item response theory (IRT) modeling to questionnaire development, evaluation, and refinement. Quality of Life Research, 16(1). https://doi.org/10.1007/s11136-007-9198-0
Edwards, J. A., Van Laar, D., Easton, S., & Kinman, G. (2009). The work-related quality of life scale for higher education employees. Quality in Higher Education, 15(3), 207–219. https://doi.org/10.1080/13538320903343057
Embretson, S. E., & Reise, S. P. (2000). Item Response Theory for Psychologists. Psychology Press. https://doi.org/10.4324/9781410605269
Ferreira, M. C. (2009). Inventário de avaliação de qualidade de vida no trabalho (IA_QVT): Instrumento de diagnóstico e monitoramento de QVT nas organizações. 61a Reunião da Sociedade Brasileira para o Progresso da Ciência, Manaus, AM, Brazil.
Ferreira, M. C. C. (2011). Qualidade de Vida no Trabalho: Uma Abordagem Centrada no Olhar dos Trabalhadores. Ergopublic.
Freitas, A. L. P., & De Souza, R. G. B. (2009). Um modelo para avaliação da qualidade de vida no trabalho em universidades públicas. Sistemas de Gestão, 4(2), 136–154. https://doi.org/10.7177/sg.2009.V4N2A4
Green, B. F. , Bock, R. D., Humphreys, L. G., Linn, R. L., & Reckase, M. D. (1984). Technical guidelines for assessing computerized adaptive tests. Journal of Educational Measurement, 21(4), 347–360. https://doi.org/10.1111/j.1745-3984.1984.tb01039.x
Hackman, J. R., & Oldham, G. R. (1975). Development of the job diagnostic survey. Journal of Applied Psychology, 60(2), 159–170. https://doi.org/10.1037/h0076546
Hair, J. F., Black, W. C., Babin, B. J., & Anderson, R. E. (2010). Multivariate data analysis (7th ed.). Prentice Hall.
Hambleton, R. K., Swaminathan, H., & Rogers, H. J. (1991). Fundamentals of Item Response Theory (Vol. 2). Sage Publications.
Hassan, N., & Lapok, F. (2014). The effect of quality of work-life (QWL) programs on quality of life (QOL) among employees at multinational companies in Malaysia. Procedia-Social Behavioral Sciences, 112, 24–34. https://doi.org/10.1016/j.sbspro.2014.01.1136
Hauck Filho, N., Machado, W. L., & Damásio, B. F. (2014). Effects of statistical models and items difficulties on making trait-level inferences: A simulation study. Psicologia: Reflexão e Crítica, 27(4), 670–678. https://doi.org/10.1590/1678-7153.201427407
Hendrick, H. W. (1988). A macroergonomic approach to designing a university college. Proceedings of the Human Factors Society 32nd Annual Meeting, Santa Monica, CA, United States.
Hendrick, H. W. (2003). Determining the cost–benefits of ergonomics projects and factors that lead to their success. Applied Ergonomics, 34(5), 419–427. https://doi.org/10.1016/S0003-6870(03)00062-0
Hendrick, H. W., & Kleiner, B. M. (2002). Macroergonomics: Theory, methods, and applications. Lawrence Erlbaum Associates Publishers.
Herzberg, F., Mauser, B., & Snyderman, B. (1959). The motivation to work. John Wiley & Sons.
Huang, Y.-h., Lee, J., Chen, Z., Perry, M., Cheung, J. H., & Wang, M. (2017). An item-response theory approach to safety climate measurement: The Liberty Mutual Safety Climate Short Scales. Accident Analysis Prevention, 103, 96–104. https://doi.org/10.1016/j.aap.2017.03.015
Kalleberg, A. L. (1977). Work values and job rewards: A theory of job satisfaction. American Sociological Review, 42(1), 124–143. https://doi.org/10.2307/2117735
Klein, L. L., Pereira, B. A., & Lemos, R. B. (2019). Qualidade de vida no trabalho: Parâmetros e avaliação no serviço público. Revista de Administração Mackenzie, 20(3), 1–35. https://doi.org/10.1590/1678-6971/eRAMG190134
Kolen, M. J., & Brennan, R. L. (2004). Test equating, scaling, and linking: Methods and practices (2nd ed.). Springer-Verlag.
Layer, J. K., Karwowski, W., & Furr, A. (2009). The effect of cognitive demands and perceived quality of work-life on human performance in manufacturing environments. International Journal of Industrial Ergonomics, 39(2), 413–421. http://doi.org/10.1016/j.ergon.2008.10.015
Lee, D.-J., Singhapakdi, A., & Sirgy, M. J. (2007). Further Validation of a Need-based Quality-of-work-life (QWL) Measure: Evidence from Marketing Practitioners. Applied Research in Quality of Life, 2(4). https://doi.org/10.1007/s11482-008-9042-x
Maslow, A. H. (1943). A theory of human motivation. Psychological Review, 50(4), 370–396. https://doi.org/10.1037/h0054346
Maslow, A. H. (1981). Motivation and personality. Prabhat Prakashan.
Mohan, G. K., & Kanta, K. N. M. (2013). Quality of work life: An application of factor analysis. Sumedha Journal of Management, 2(3), 4–12.
Moray, N. (1994). “De maximis non curat lex” or how context reduces science to art in the practice of human factors. Proceedings of the Human Factors and Ergonomics Society 38th Annual Meeting, Santa Monica, CA, United States.
Nadler, D. A., & Lawler, E. E. (1983). Quality of work life: Perspectives and directions. Organizational Dynamics, 11(3), 20–30. https://doi.org/10.1016/0090-2616(83)90003-7
Petroski, E. C. (2005). Qualidade de vida no trabalho e suas relações com estresse, nível de atividade física e risco coronariano de professores universitários. Universidade Federal de Santa Catarina, Florianópolis, SC, Brazil. http://repositorio.ufsc.br/handle/123456789/102906
Pizzio, A., & Klein, K. (2015). Qualidade de vida no trabalho e adoecimento no cotidiano de docentes do Ensino Superior. Educação Sociedade, 36, 493–513. https://doi.org/10.1590/ES0101-73302015124201
Porter, L. W. (1961). A study of perceived need satisfaction in the bottom and middle management jobs. Journal of Applied Psychology, 45(1), 1–10. https://doi.org/10.1037/h0043121
Qudah, S., Davies, J., & Deakin, R. (2019). Can we get more satisfaction? Improving quality of working life survey results in UK universities. Perspectives: Policy Practice in Higher Education, 23(2-3), 39–47. https://doi.org/10.1080/13603108.2018.1534758
Raj Adhikari, D., & Gautam, D. K. (2010). Labor legislation for improving quality of work-life in Nepal. International Journal of Law Management, 52(10, 40–53. https://doi.org/10.1108/17542431011018534
Ramstad, E. (2009). Promoting performance and the quality of working life simultaneously. International Journal of Productivity Performance Management, 58(5), 423–436. https://doi.org/10.1108/17410400910965706
Reckase, M. D. (1979). Unifactor latent trait models applied to multifactor tests: Results and implications. Journal of Educational Statistics, 4(3), 207–230. https://doi.org/10.3102/10769986004003207
Reis Júnior, D. R. (2008). Qualidade de vida no trabalho: Construção e validação do questionário QWLQ-78 [Master’s Thesis, Universidade Tecnológica Federal do Paraná]. https://repositorio.utfpr.edu.br/jspui/handle/1/3626
Reise, S. P., Ainsworth, A. T., & Haviland, M. G. (2005). Item response theory: Fundamentals, applications, and promise in psychological research. Current Directions in Psychological Science, 14(2), 95–101. https://doi.org/10.1111/j.0963-7214.2005.00342.x
Rosser, V. J. (2004). Faculty members’ intentions to leave: A national study on their work-life and satisfaction. Research in Higher Education, 45(3), 285–309. https://doi.org/10.1023/B:RIHE.0000019591.74425.f1
Samejima, F. (1969). Estimation of latent ability using a response pattern of graded scores. Psychometrika Monograph Supplement, 34(4, Pt. 2), 100.
Saraji, G. N., & Dargahi, H. (2006). Study of quality of work-life (QWL). Iranian Journal of Public Health, 35, 8–14.
Schwartz, C. E., Stucky, B. D., Michael, W., & Rapkin, B. D. (2020). Does response shift impact interpretation of change even among scales developed using item response theory? Journal of Patient-Reported Outcomes, 4. https://doi.org/10.1186/s41687-019-0162-x
Simmons, L. A., & Swanberg, J. E. (2009). Psychosocial work environment and depressive symptoms among US workers: Comparing working poor and working non-poor. Social Psychiatry and Psychiatric Epidemiology, 44. https://doi.org/10.1007/s00127-008-0479-x
Singh, A., & Maini, J. J. (2020). Quality of work-life and job performance: A study of faculty working in the technical institutions. Higher Education Quarterly, 75(4), 667–687. https://doi.org/10.1111/hequ.12292
Sireci, S. G., Thissen, D., & Wainer, H. (1991). On the reliability of testlet-based tests. Journal of Educational Measurement, 28(3), 237–247. https://doi.org/10.1111/j.1745-3984.1991.tb00356.x
Sirgy, M. J., Efraty, D., Siegel, P. , & Lee, D.-J. (2001). A new measure of quality of work-life (QWL) based on need satisfaction and spillover theories. Social Indicators Research, 55(3), 241–302. https://doi.org/10.1023/A:1010986923468
Timossi, L. d. S., Pedroso, B., Pilatti, L. A., & de Francisco, A. C. (2009). Adaptação do modelo de Walton para avaliação da Qualidade de Vida no Trabalho. Journal of Physical Education, 20(3), 395–405. https://doi.org/10.4025/reveducfis.v20i3.5780
Van der Linden, W. J., & Hambleton, R. K. (1997). Handbook of modern item response theory. Springer.
Vincenzi, S. L., Possan, E., Andrade, D. F. , Pituco, M. M., Oliveira Santos, T. , & Jasse, E. P. (2018). Assessment of environmental sustainability perception through item response theory: A case study in Brazil. Journal of Cleaner Production, 170, 1369–1386. https://doi.org/10.1016/j.jclepro.2017.09.217
Walton, R. E. (1973). Quality of working life: What is it? Sloan Management Review, 15(1), 11–21.
Warr, P. , Cook, J., & Wall, T. (1979). Scales for the measurement of some work attitudes and aspects of psychological well-being. Journal of Occupational Psychology, 52(2), 129–148. https://doi.org/10.1111/j.2044-8325.1979.tb00448.x
Westley, W. A. (1979). Problems and solutions in the quality of working life. Human Relations, 32(2), 113–123. https://doi.org/10.1177/001872677903200202
Wilson, J. R. (2014). Fundamentals of Systems Ergonomics/Human Factors. Applied Ergonomics, 45(1), 5–13. https://doi.org/10.1016/j.apergo.2013.03.021
Zickar, M. J., & Broadfoot, A. A. (2009). The partial revival of a dead horse? Comparing classical test theory and item response theory. Routledge.
Author notes
Jerko Ledic is now a Ph.D. student of Production Engineering at Federal University of Santa Catarina (UFSC); Dalton F. Andrade is now a professor at the Department of Production Engineering of UFSC; Leander L. Klein is now a professor at the Federal University of Santa Maria (UFSM); Adriana S. Tirloni is now a technical advisor at Brazilian Public Ministry of Labor (Ministério Público do Trabalho); Antônio R. P. Moro is now a professor at the Physical Education Department of UFSC.
Correspondence concerning this article should be addressed to Jerko Ledic, at Rua Engenheiro Agrônomo Andrei Cristian Ferreira, S/N, Campus Universitário, Engenharia de Produção, Trindade, Florianópolis, Brazil, ZIP Code 88040-535. Email: jerko.ledic@ufsc.br