Artículo de investigación
Análisis de la satisfacción de pasajeros de aerolíneas de bajo costo mexicanas
Analysis of the satisfaction of the passengers of Mexican low-cost airlines
Análise da satisfação dos passageiros das companhias aéreas mexicanas de baixo custo
Análisis de la satisfacción de pasajeros de aerolíneas de bajo costo mexicanas
Estudios Gerenciales, vol. 36, núm. 157, pp. 484-495, 2020
Universidad Icesi
Recepción: 24 Enero 2020
Aprobación: 16 Septiembre 2020
Resumen :
Este trabajo se sitúa en el sector de las aerolíneas de bajo costo. El objetivo fue indagar en pasajeros de aerolíneas de bajo costo en México sobre la satisfacción como variable mediadora entre la capacidad de respuesta y la confiabilidad y entre la lealtad y las intenciones de comportamiento. Se utilizó un diseño de investigación cuantitativo, no experimental, transversal, descriptivo, correlacional y no probabilístico. Como técnica de análisis estadístico se usó la modelación estructural con mínimos cuadrados parcializados. De acuerdo con los resultados, se destacan tres vínculos: 1) confiabilidad y satisfacción; 2) satisfacción y lealtad; y 3) satisfacción e intenciones de comportamiento. La relación directa entre confiabilidad y lealtad resultó no significativa. Clasificación JEL: M10; M30; M31.
Palabras clave: capacidad de respuesta, confiabilidad, satisfacción, lealtad, intención de comportamiento, aerolíneas de bajo costo.
Abstract : This work is developed in the low-cost airline sector. The aim was to inquire in low-cost airline passengers in Mexico about satisfaction as a mediating between responsiveness and reliability and between loyalty and behavioral intentions. A quantitative, non-experimental, cross-sectional, descriptive, correlational, and non-probabilistic research design was used. Structural modeling with partial least squares was used as a statistical analysis technique. According to the results, three links stand out: 1) reliability and satisfaction; 2) satisfaction and loyalty; and 3) satisfaction and behavioral intentions. The direct relationship between reliability and loyalty was not significant.
Keywords: responsiveness, reliability, satisfaction, loyalty, behavior intention, low-cost airlines.
Resumo : Este trabalho é no setor de companhias aéreas de baixo custo. O objetivo foi investigar em passageiros de companhias aéreas de baixo custo no México a satisfação como variável mediadora entre capacidade de resposta e confiabilidade e entre lealdade e as intenções de comportamento. Foi utilizado um desenho de pesquisa quantitativa, não experimental, transversal, descritivo, correlacional e não probabilístico. A modelagem estrutural com mínimos quadrados parciais foi utilizada como técnica de análise estatística. De acordo com os resultados, três relações destacam-se: 1) confiabilidade e satisfação; 2) satisfação e lealdade; e 3) satisfação e intenções comportamentais. A relação direta entre confiabilidade e lealdade não foi significativa.
Palavras-chave: capacidade de resposta, confiabilidade, satisfação, lealdade, intenção comportamental, companhias aéreas de baixo custo.
1. Introducción
En la actualidad, viajar por vía aérea es uno de los medios más populares (Prentice y Correia, 2017). En las décadas recientes, las aerolíneas de bajo costo surgieron como una alternativa competitiva en el sector de la aviación comercial. Entre los orígenes de su desarrollo, se encuentran la liberalización del transporte aéreo, la disminución de sus costos fijos -por la adquisición y manejo de un solo tipo de aviones, como Boeing-737 y Airbus-319-, la publicidad masificada por medios tecnológicos de información, la reducción de la plantilla laboral y la venta anticipada de pasajes a través de internet (Akamavi, Mohamed, Pellmann y Xu, 2015; Mantilla, 2003; Rodríguez, Vargas y Montes, 2008). El mercado de estas empresas incluye tanto a pasajeros que viajan por vía aérea como a los que lo hacen por medios terrestres (Zuazua y Sesma, 2007). Según González-Bedoya y Muñoz- Restrepo (2014), entre los usuarios de estas aerolíneas se encuentran consumidores que valoran más su dinero. En el caso de México, este tipo de aerolíneas atiende a un segmento importante. En 2016, este tipo de aerolíneas dio servicio al 63% del mercado de transporte aéreo de pasajeros en servicio doméstico (Dirección General de Aeronáutica Civil, 2015) y, entre ellas, se destacan Volaris, Interjet y Viva Aerobus (Ibarra y Paredes, 2016).
La satisfacción y la lealtad son atributos relevantes en el contexto de las aerolíneas de bajo costo. Por una parte, las empresas que cubren las expectativas de sus clientes y, por tanto, satisfacen sus necesidades, tienen una mayor rentabilidad, participación de mercado, flujo de efectivo y valor de mercado (Bezerra y Gomez, 2019; Ibarra, Paredes y Durazo, 2016; Khan, Naumann y Williams, 2012). Además, es más barato retener clientes que atraerlos; los clientes felices permanecen leales a la firma. En términos de intenciones de comportamiento, la lealtad ayuda a que los consumidores no solo consuman nuevamente el servicio, sino que también los lleva a recomendarlo a otras personas (Bravo, Vásquez-Párraga y Zamora, 2005; Chen y Tsai, 2007; Kim y Lee, 2011; Lovelock, 2004; Prentice y Correia, 2017).
Entre los antecedentes de la satisfacción y la lealtad se encuentran la capacidad de respuesta y la confiabilidad. La capacidad de respuesta involucra conocer las necesidades y tener la disponibilidad para actuar y ayudar oportunamente a los clientes (Abdullah, Manaf y Noor, 2007; An y Noh, 2009; Hussain, Al Nasser y Hussain, 2015; Kim y Lee, 2011; Leong, Hew, Lee y Ooi, 2015; Pekkaya, Pulat y Koca, 2017). Por su parte, la confiabilidad implica la provisión de servicios a los pasajeros, en tiempo y forma (Abdullah et al., 2007; An y Noh, 2009; Kim y Lee, 2011). Por consiguiente, los clientes satisfechos tienden a ser más leales y a tener intenciones de nueva compra y de recomendación de la aerolínea (Akamavi et al., 2015; Petrick, 2004).
El objetivo de este trabajo de investigación fue indagar en pasajeros de aerolíneas de bajo costo en México sobre la satisfacción como variable mediadora entre la capacidad de respuesta y la confiabilidad, la lealtad y las intenciones de comportamiento. Se utilizó un diseño de investigación transversal, cuantitativo, no experimental, descriptivo, correlacional, con una muestra no probabilística por conveniencia, de acuerdo con la disposición de los pasajeros de participar en la investigación. La técnica de análisis fue la modelación estructural (SEM) con mínimos cuadrados parcializados (PLS), técnica útil para explorar y predecir; además, permite la explicación de constructos endógenos (Henseler, Ringle y Sinkovics, 2009). El trabajo está organizado de la siguiente manera: en la primera sección se presenta información teórica sobre las variables y relaciones estudiadas; en la segunda, la metodología de investigación; en la tercera, los resultados; y, finalmente, las conclusiones del trabajo.
2. Marco teórico
La industria aérea se caracteriza por una intensa competencia y se cataloga como uno de los sectores de servicios con mayor grado de intangibilidad (Baker, 2013; Chonsalasin, Jomnonkwao y Ratanavaraha, 2020; Leong et al., 2015). Durante el proceso de servicio de transporte, existe un alto nivel de componentes tangibles, pero los resultados son esencialmente intangibles (Santos, 2002); situación que dificulta a los clientes valorar su percepción sobre el servicio (Chang y Yeh, 2002). Los beneficios y tarifas ofrecidas en ese entorno son muy similares (Baker, 2013), por lo cual las aerolíneas deben tratar de crear y mantener relaciones redituables con sus pasajeros; es decir, deben satisfacer sus necesidades y cumplir, incluso exceder, sus expectativas (Ibarra et al., 2016).
2.1 Intenciones de comportamiento
Las intenciones de comportamiento implican la disposición de las personas para desplegar ciertas conductas (Ajzen y Driver, 1992). Los clientes se vinculan con los servicios ofrecidos por las empresas y, en consecuencia, desarrollan preferencias hacia ciertas firmas (Zeithaml, Berry y Parasuraman, 1996). Por tanto, conocer y comprender las razones y los factores que influyen sobre las intenciones de comportamiento y la toma de decisiones de los usuarios es requisito indispensable para la planeación y mercadotecnia de las organizaciones (Lam y Hsu, 2006).
Distintas teorías coinciden en que la intención es el factor que determina el comportamiento de las personas (Ajzen y Driver, 1992; Webb y Sheeran, 2006). Por su credibilidad, las experiencias compartidas por clientes satisfechos motivan a otros consumidores a comprar productos y servicios; además, influyen en alto grado en el comportamiento futuro de compra del mismo consumidor (Hoch y Deighton, 1989). En el sector turístico, las intenciones de comportamiento se dividen en dos dimensiones: intenciones de recomendación e intenciones de volver a visitar o consumir (Choe y Kim, 2018; Jeong, Kim y Yu, 2019; Matos, 2019).
2.2 Capacidad de respuesta
La capacidad de respuesta es un atributo relevante para las empresas, particularmente en el sector servicios. Esta variable implica la disposición de la empresa para ayudar y proporcionar servicio inmediato a los clientes, la habilidad de atenderlos, brindarles un servicio oportuno y dar respuesta a sus quejas y solicitudes (Adeleke y Ogunsusi, 2019; Hung, Cheng y Chiu, 2019; Leong et al., 2015; Parasuraman, Zeithaml y Berry, 1988; Parasuraman, Zeithaml y Berry, 1985; Pekkaya, et al., 2017). En el contexto de las aerolíneas, la capacidad de respuesta requiere que la empresa conozca las necesidades de los pasajeros, tenga la disposición para atender rápidamente sus solicitudes, informe y solucione asuntos referentes con el vuelo, situaciones de emergencia o manejo de equipaje (Abdullah et al., 2007; An y Noh, 2009; Hussain et al., 2015; Kim y Lee, 2011).
Como parte de las dimensiones del modelo Servqual de calidad en el servicio (Hung et al., 2019; Meesala y Paul, 2018), esta variable se evalúa cuando se recibe el servicio; es decir, se asocia con la experiencia del consumidor (Parasuraman et al., 1985; Tung, Chen y Schuckert, 2017). En estudios realizados en Asia, esta variable se reconoce como significativa para los usuarios del transporte aéreo (Kim y Lee, 2011; Leong et al., 2015; Suresh, Balachandran y Sendilvelan, 2017).
El servicio es un factor clave para el éxito de las organizaciones; en especial, en el sector de la aviación civil, ayuda a satisfacer al pasajero y fortalece la competitividad (Meesala y Paul, 2018; Leong et al., 2015). La capacidad de respuesta es un antecedente relevante para la satisfacción de los usuarios (Chou y Kohsuwan, 2019; Kim y Lee, 2011; Leong et al., 2015), ya que es necesario tener la disponibilidad de responder oportunamente a sus dudas o quejas (Kim y Lee, 2011; Parasuraman et al., 1985). Por ello, se postula que:
H1: la capacidad de respuesta influye positiva y significativamente en la satisfacción del usuario en aerolíneas mexicanas de bajo costo.
La capacidad de respuesta implica disponibilidad, servicio y atención a las solicitudes y quejas de los usuarios. Cuando la empresa, a través de sus empleados, muestra la disposición de interactuar con los clientes y resolver sus problemas, crea la impresión de que hace su mayor esfuerzo por atenderlos (Tanomsin y Chen, 2018). Además, cuando los clientes que enfrentan problemas generan miedos y preocupaciones, la capacidad de respuesta ayuda en su solución (Lee, Lee y Tan, 2015). Esta variable es fundamental para lograr la lealtad de los clientes (Casado y Más, 2002; Lee et al., 2015; Tanomsin y Chen, 2018). Por ello, se propone que:
H2: la capacidad de respuesta impacta positiva y significativamente la lealtad del usuario en aerolíneas mexicanas de bajo costo.
2.3 Confiabilidad
La confiabilidad implica la capacidad de la empresa de cumplir en tiempo y forma con los servicios ofrecidos, de manera segura, oportuna, responsable, sin errores ni apatía (Hung et al., 2019; Hussain et al., 2015; Pekkaya et al., 2017; Rezaei, Kothadiya, Tavasszy y Kroesen, 2018). Esta variable requiere de rendimiento y confianza para cumplir con lo prometido en el tiempo previsto; se le considera un atributo de experiencia, ya que el consumidor la valora en el momento del consumo, aunque disponga de información compartida por otros clientes (Parasuraman et al., 1988; Parasuraman et al., 1985). En el entorno de las compañías aéreas, la confiabilidad representa el grado en el que se facilitan los servicios en tiempo y forma, de acuerdo con lo ofrecido previamente (Abdullah et al., 2007; An y Noh, 2009; Kim y Lee, 2011).
La confiabilidad influye en la satisfacción y en la lealtad de los pasajeros. Para el cliente es muy importante que las empresas cumplan a tiempo con los servicios ofrecidos (Blanco y Rivero, 2009); si una firma sufre retrasos en su programación de vuelos y actividades, afecta su rentabilidad y la experiencia de los clientes (Trapote- Barreira, Deutschmann y Robusté, 2016). Una aerolínea confiable provee sus servicios de forma completa y a tiempo, de manera seria, complaciente y atenta a los incidentes; ofrece información oportuna y actualizada de sus vuelos y agiliza sus procesos de check-in. Los pasajeros se sienten más satisfechos cuando perciben que la aerolínea tiene un alto nivel de confiabilidad porque es puntual en sus vuelos, cuenta con procesos adecuados, dispone de planes de contingencia, es formal y eficiente en sus servicios (Abdullah et al., 2007; Hussain et al., 2015; Kim y Lee, 2011; Leong et al., 2015; Suresh et al., 2017). Además, la confiabilidad es notable y tiene un impacto significativo para los pasajeros, ya que si consideran que recibieron un buen servicio serán más leales a la empresa (Leong et al., 2015; Suresh et al., 2017). De acuerdo con lo anterior, se plantea lo siguiente:
H3: la confiabilidad influye positiva y significativamente en la satisfacción del usuario en aerolíneas mexicanas de bajo costo.
H4: la confiabilidad influye positiva y significativamente en la lealtad del usuario en aerolíneas mexicanas de bajo costo.
2.4 Satisfacción
La satisfacción es un aspecto vinculado con las expectativas del consumidor. Los clientes toman decisiones de compra con base en expectativas disponibles en diversas ofertas del mercado (Forgas, Moliner, Sánchez y Palau, 2011; Kotler y Armstrong, 2008). Tal condición evidencia la necesidad de identificar, desde la perspectiva del consumidor, los atributos relevantes para él (Ringle, Sarstedt y Zimmermann, 2011). Cuando las expectativas se cumplen, los clientes, con base en procesos cognitivos y afectivos, responden psicológicamente ante ello (Ennew, Reed y Binks, 1993; Parasuraman et al., 1988; Tse y Wilton, 1988; Wherry y Schor, 2015).
La satisfacción es un antecedente de la lealtad. Cuando se trata de emociones y experiencias, la satisfacción es uno de los factores más importantes para evaluar la lealtad de los consumidores (Agyeiwaah, Otoo, Suntikul y Huang, 2019; Hung et al., 2019). La literatura coincide en que la satisfacción es un antecedente significativo de la lealtad (Akamavi et al., 2015; Cossío-Silva, Revilla- Camacho y Vega-Vázquez, 2019; Forgas, Moliner, Sánchez y Palau, 2010; Forgas et al., 2011; Hussain et al., 2015; Ibarra y Paredes, 2016; Kotler y Armstrong, 2008; Ringle et al., 2011; Schiffman y Lazar, 2010). Así, se postula que:
H5: la satisfacción influye positiva y significativamente en la lealtad del usuario en aerolíneas mexicanas de bajo costo.
La satisfacción influye favorablemente en las intenciones de comportamiento. Esta variable es un excelente predictor de las intenciones de recompra e influye en la recomendación boca a boca (Cossío-Silva et al., 2019; Kotler y Armstron, 2008; Kusumawardani y Aruan, 2019; Petrick, 2004). Los clientes satisfechos, por la experiencia de calidad o por el valor percibido del servicio, comunican y comparten sus experiencias, están dispuestos a pagar precios más altos, son leales, posicionan los servicios de la empresa y tienen mayores intenciones de comportamiento (Chen y Chen, 2010; Kotler y Armstrong, 2008; Lee, Petrick y Crompton, 2007; Pascual, García y Gómez, 2019; Wang y Lo, 2002). En el contexto de las aerolíneas, estudios publicados recientemente (Kusumawardani y Aruan, 2019; Li y Liu, 2019) encontraron que la satisfacción del cliente es un factor central para generar intenciones de comportamiento en los pasajeros. De acuerdo con lo anterior, se considera que:
H6: la satisfacción influye positiva y significativamente en la intención de comportamiento del usuario en aerolíneas mexicanas de bajo costo.
2.5 Lealtad
El cliente aprende de sus experiencias conforme compra o consume (Schiffman y Lazar, 2010); su lealtad depende de la percepción del desempeño (Colmenares y Saavedra, 2007). En el entorno de la aviación comercial, la participación de mercado depende en gran medida de la habilidad de las aerolíneas para fomentar la lealtad de los pasajeros (Chonsalasin et al., 2020). En ese contexto, la valoración de los clientes puede darse incluso de forma previa al vuelo. Se piensa que brindar información sobre el vuelo y la disponibilidad de servicios de la empresa ayuda a fortalecer las percepciones de la calidad; asimismo, las apreciaciones de la eficiencia del proceso de registro y del preabordaje y la forma en que el pasajero fue tratado antes de volar se destacan también como aspectos relevantes (Etemad-Sajadil, Way, y Bohrer, 2016).
La lealtad es un sentimiento de vinculación hacia una marca y un compromiso adaptado de recompra; gracias a ella, el consumidor realiza compras frecuentes y se vuelve resistente ante eventos que intentan cambiar su comportamiento, como las ofertas de la competencia (Oliver, 1999). En la lealtad prevalecen actitudes, como la predisposición, los sentimientos y las preferencias asociadas en la evaluación de un artículo o servicio, y comportamientos, en forma de acciones de comportamiento en un sentido respecto de un objeto de interés, en la cantidad y la frecuencia de compra (Colmenares y Saavedra, 2007; Schiffman y Lazar, 2010; Vlachos y Lin, 2014; Wolter, Bock, Smith y Cronin, 2017).
La lealtad de los clientes ayuda en términos estratégicos. Se le considera como el mejor predictor de los comportamientos futuros de compra (Cossío-Silva et al., 2019), la mayor fuente de valor de la marca y se reconoce como necesaria para construir y mantener ventajas competitivas sostenibles (Colmenares y Saavedra, 2007; Cossío-Silva et al., 2019; Prentice y Correia, 2017). Dado su involucramiento emocional, los clientes leales usualmente vuelven a comprar, están dispuestos a gastar más dinero y alientan a otros a usar los productos o servicios de la firma (Han, Yu y Kim, 2019). Además, pocos negocios pueden sobrevivir sin contar con una base fiel de consumidores (Pàmies, 2003). Particularmente en la aviación comercial, la habilidad de la aerolínea para fomentar la lealtad de sus clientes incide en su participación de mercado (Bezerra y Gomes, 2019). Por ello, se considera que en este entorno la lealtad lleva al pasajero a seguir usando los servicios de una compañía aérea y a recomendar su uso a otros clientes (Bezerra y Gomes, 2019; Chen y Tsai, 2007; Rasoolimanesh, Md Noor, Schuberth y Jaafar, 2019) y, por tanto, se postula que:
H7: la lealta d influye positiva y significativamente en las intenciones de comportamiento de los pasajeros de aerolíneas mexicanas de bajo costo.
A continuación, se exhibe el modelo teórico propuesto, en el cual se presentan las hipótesis planteadas con antelación (figura 1).

3. Metodología
Esta investigación fue de tipo cuantitativo, no experimental, transversal y causal. La muestra fue no probabilística y se consideró como sujetos de estudio a pasajeros de aerolíneas de bajo costo mexicanas. El trabajo de campo se llevó a cabo en el Aeropuerto Internacional Abraham González, en Ciudad Juárez, Chihuahua, México, durante los meses de marzo y abril del 2018. Entre las aerolíneas que frecuentemente realizan viajes a este aeropuerto se encuentran Volaris, Interjet y Viva Aerobus. Se les solicitó a personas que se encontraban en la sala de abordaje su apoyo para responder el instrumento. Aceptaron 318 pasajeros. En el modelado de ecuaciones estructurales PLS se requiere contar con al menos 75 observaciones para la detección de r2 de 0,25, con una potencia estadística del 80% y un nivel de significancia del 1% (Hair, Hult, Ringle y Sarstedt, 2016), condición que se cumple con la muestra de este trabajo.
Con el fin de medir los constructos, se revisó la literatura para identificar escalas disponibles. Con los hallazgos se eligieron los ítems relevantes y se adaptaron al contexto. Se utilizó una escala tipo Likert con opciones de respuesta desde “Nunca” hasta “Siempre”, o desde “Totalmente en desacuerdo” hasta “Totalmente de acuerdo”. En la tabla 1, se presentan las fuentes utilizadas en la construcción del instrumento de medición. Para estos propósitos, en el instrumento se incluyeron 28 ítems: capacidad de respuesta, 6; confiabilidad, 6; satisfacción, 6; lealtad, 7; e intenciones de comportamiento, 3. Por cuestiones de convergencia o fiabilidad, se eliminaron 3 ítems: 1 de capacidad de respuesta y 2 de satisfacción. La estadística descriptiva se analizó mediante la herramienta estadística SPSS versión 23, mientras que la inferencial, con ayuda del software SmartPLS 3.0.

4. Resultados
Las características demográficas de los sujetos de estudio se muestran en la tabla 2. Los datos revelan que el 54,4% de los participantes fueron mujeres y el 45,6% hombres. Respecto a la edad, el 41,8% predomina entre los 21 y 30 años de edad. El 37,7% tiene una ocupación de profesionista, mientras que el 61,6% señaló contar con una escolaridad de carrera profesional.

Por otro lado, con relación al perfil del viajero, el 42,7% de los pasajeros volaba con Viva Aerobus; en cuanto al motivo del viaje, el 45,3% refirió viajar por turismo. Además, el 73,0% reveló que la aerolínea con la que viajaba fue elección propia y el 44,0% manifestó que realiza viajes en avión de 2 a 3 veces por año (tabla 3).


De los 28 ítems incluidos en el modelo de medición inicial, se eliminaron 4 por problemas de validez: 1 de capacidad de respuesta (CResp1, “los empleados de la aerolínea avisan a los clientes exactamente cuándo se ofrecerán los distintos servicios”), 2 de satisfacción (Satisf3, “está bien volar con esta aerolínea” y Satisf4, “tomé la decisión correcta al elegir esta aerolínea”) y 1 de intención de comportamiento (Behint3, “estoy dispuesto a seguir siendo un cliente de la aerolínea durante mucho tiempo”).
En la tabla 4 se presentan los valores de cargas factoriales con los correspondientes valores t del modelo de medición. Los datos muestran que casi la totalidad de los ítems presentan cargas aceptables, dado que exhiben valores por arriba de 0,70, con excepción de CR6 (0,610). Fornell y Larcker (1981) mencionan que el punto de corte comúnmente aceptable es 0,70, dado que indica que existe mayor varianza compartida entre el constructo y su medida; sin embargo, Chin (1998) señala que pueden ser aceptadas cargas con valor de al menos 0,50 siempre y cuando en el modelo existan indicadores con cargas altas. En todos los casos, los ítems son significativos estadísticamente, y sus valores t se encuentran en un rango de entre 12,718 y 107,070; asimismo, las cargas son estadísticamente significativas a un nivel de confianza del 99,9%, dado que los valores t presentan valores superiores a 3,291.
En la tabla 5, se presentan los valores de alfa de Cronbach, fiabilidad compuesta y análisis de varianza extraída (AVE) del modelo de medición. La fiabilidad comúnmente se mide a través del alfa de Cronbach. Para este indicador, Fornell y Bookstein (1982) recomiendan que exhiba valores superiores a 0,70, lo cual evidencia consistencia interna. Los valores alfa de Cronbach de las variables incluidas en el modelo de medición cumplen con ese criterio: capacidad de respuesta (0,843), confiabilidad (0,888), intención de comportamiento (0,907), lealtad (0,930) y satisfacción (0,932). Otro indicador para medir la fiabilidad es el índice de fiabilidad compuesta (IFC), del cual se afirma que es una mejor medida de consistencia interna, ya que valora la magnitud en que los ítems se correlacionan y explican la variable latente (Hair, Anderson, Tatham, y Black, 1999). El punto de corte recomendado para el IFC es también 0,70. En todos los casos, los indicadores de fiabilidad compuesta superan ese punto de corte: capacidad de respuesta (0,889), confiabilidad (0,915), intención de comportamiento (0,942), lealtad (0,944) y satisfacción (0,951). Finalmente, también se valoró la fiabilidad a partir del índice de AVE, el cual calcula la varianza que cada uno de los constructos obtiene a partir de sus indicadores; en este caso, se recomienda que los valores sean mayores a 0,50, ya que ello indica que más del 50% de la varianza del constructo se explica a partir de sus indicadores (Chin, 1998; Gefen y Straub, 2005). En este indicador también se cumple con lo recomendado: capacidad de respuesta (0,620), confiabilidad (0,644), intención de comportamiento (0,843), lealtad (0,706) y satisfacción (0,831).

En la tabla 6, se muestran los resultados de la validez discriminante, la cual se determinó a través de dos criterios: el AVE y el Heterotrait-Monotrait Ratio [HTMT]. En el caso del primero, existe validez discriminante cuando la raíz cuadrada del AVE es mayor que la varianza compartida entre el constructo y las variables latentes que conforman el modelo (Fornell y Larcker, 1981). Con respecto al segundo, existe validez discriminante cuando el punto de corte es inferior a 0,85 o 0,90. En este trabajo de investigación no se utilizó la prueba de cargas cruzadas, ya que se afirma que este criterio falla en la detección de la validez discriminante (Henseler, Ringle y Sarstedt, 2015). En la parte A de la tabla 6, se despliegan los resultados del criterio AVE. Sobre la diagonal, se presentan los indicadores AVE. El resto de los indicadores de la sección de la tabla corresponde a las correlaciones entre constructos. Como en ella se observa, en todos los casos el indicador AVE supera los valores de las correlaciones. Ello indica que existe validez discriminante. Además, se revisaron los ratios HTMT, los cuales evalúan las correlaciones entre los indicadores que valoran constructos distintos (parte B de la tabla 6). Esta técnica se recomienda para determinar la validez discriminante en modelos SEM basados en varianza; se afirma que identifica de forma efectiva cuando no existe este tipo de validez (Henseler et al., 2015). La validez puede probarse tomando como referencia un punto de corte, usualmente 0,85 o 0,90 (Henseler et al., 2015). En este trabajo de investigación se eligió 0,90. Al respecto, Henseler et al. (2015) precisan que un nivel de corte exacto es debatible, ya que resulta complicado definir cuando la correlación es cercana a 1. De los diez ratios HTMT, solo uno excedió marginalmente el punto de corte utilizado (intenciones de comportamiento-satisfacción, 0,903). En resumen, de acuerdo con esta prueba también se evidencia que existe validez discriminante.

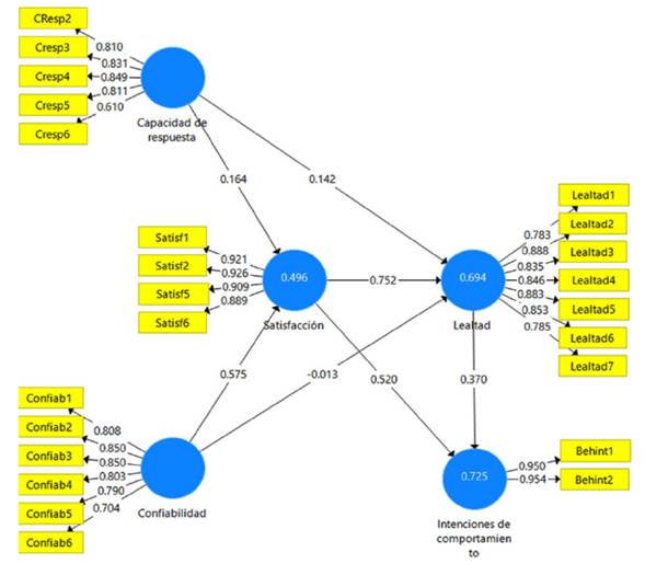
En la figura 2, se muestra el modelo contrastado en el que se exhiben los coeficientes paths y los valores de r2. En relación con los paths, se puede apreciar que cuatro de ellos cumplen con el criterio aceptable de 0,20 y significancia estadística: confiabilidad-satisfacción (0,575, t=10,292), satisfacción-lealtad (0,752, t=19,776), satisfacción-intención de comportamiento (0,520, t=9,387) y lealtad-intención de comportamiento (0,370, t=7,133). Dos de los siete paths se encuentran por debajo de 0,20, pero son estadísticamente significativos: capacidad de respuesta-lealtad (0,142, t=3,463) y capacidad de respuesta-satisfacción (0,164, t=2,717). La excepción se localiza en la relación propuesta entre confiabilidad-lealtad (-.0,013, t=0,284). Por otra parte, el coeficiente de determinación (r2) valora el grado en el cual el modelo explica los datos (Seidel y Back, 2009). El modelo propuesto explica de forma moderada la satisfacción (r2=0,496), y sustancialmente tanto la lealtad (r2= 0,694) como la intención de comportamiento (r2=0,725).

Con respecto a las siete hipótesis planteadas, en la tabla 7 se aprecia que solo una de ellas se rechazó. Los resultados evidencian que la capacidad de respuesta (H1, p=0,005*) y la confiabilidad (H3, p=0,000***) inciden significativamente en la satisfacción; la capacidad de respuesta (H2, p=0,001***) y la satisfacción (H5, p=0,000***) influyen positiva y significativamente en la lealtad; y la satisfacción y la lealtad favorecen las intenciones de comportamiento (H6, p=0,000***; H7, p=0,000***). La hipótesis 4 se rechaza, es decir, no existe evidencia de que la confiabilidad influya significativamente en la lealtad (H4, p=0,765ns).

5. Conclusiones
Este trabajo de investigación tuvo como propósito analizar la satisfacción de pasajeros que viajan en aerolíneas de bajo costo en México. Como antecedentes de la satisfacción se plantearon como variables la capacidad de respuesta y la confiabilidad; asimismo, se valoró si estas tres variables influyen en la lealtad del pasajero; finalmente, se evaluó si la satisfacción y la lealtad afectan las intenciones de recomendación y recompra. Los resultados evidencian la existencia de relaciones significativas, salvo la que postula que la confiabilidad influye positiva y significativamente en la lealtad. Lo anterior abona tanto en términos teóricos como empíricos.
A semejanza de hallazgos previos, en el contexto de aerolíneas mexicanas de bajo costo, la satisfacción tiene como precedentes la capacidad de respuesta y la confiabilidad. La satisfacción se refleja mayormente en la complacencia de los clientes por volar en la aerolínea y los servicios que ofrece. En el presente estudio, la capacidad de respuesta se manifiesta, en mayor medida, en la disposición de los empleados para ayudar y en la atención eficiente a los pasajeros. Estos hallazgos reiteran los planteamientos teóricos que indican que la capacidad de respuesta es un antecedente relevante para la satisfacción de los usuarios (Adeleke y Ogunsusi, 2019; Chou y Kohsuwan, 2019; Kim y Lee, 2011; Leong et al., 2015; Parasuraman et al., 1985). En la práctica, las aerolíneas mexicanas de bajo costo deben fortalecer sus procesos de respuesta y atención oportuna de dudas y quejas de sus pasajeros, ya que este es un aspecto fundamental de la capacidad de respuesta, desde la óptica del usuario.
Asimismo, se coincide en que la confiabilidad es un atributo relevante en términos de satisfacción. Los resultados obtenidos abonan en términos teóricos respecto de que la confiabilidad incide favorablemente en la satisfacción, ya que gracias a ella la organización es capaz de cumplir de forma segura, responsable, oportuna, en tiempo y forma sus ofrecimientos (Abdullah et al., 2007; An y Noh, 2009; Hung et al., 2019; Hussain et al., 2015; Kim y Lee, 2011; Parasuraman et al., 1988; Parasuraman et al., 1985; Suresh et al., 2017; Trapote-Barreira et al., 2016). En el contexto mexicano, las aerolíneas de bajo costo deben hacer lo necesario para proporcionar sus servicios de manera correcta, en el momento pactado; lo anterior les será de gran ayuda para satisfacer a sus clientes.
Se encontró que tanto la satisfacción como la capacidad de respuesta tienen influencia directa sobre la lealtad de los pasajeros, a diferencia de la confiabilidad. En el entorno estudiado, la lealtad se refleja en el gusto del cliente por volar en la aerolínea, en su orgullo de decir a otros que viaja en ella y en su percepción de que la empresa lo anima para que la utilice. Estos hallazgos llevan a recomendaciones en términos prácticos: las aerolíneas de bajo costo mexicanas deben diseñar sus estrategias competitivas y mercadológicas teniendo siempre presente la satisfacción de sus clientes y los comportamientos asociados a esta, particularmente la disposición de sus pasajeros de compartir con otros el orgullo de viajar. Además, es claro que estas empresas han sido exitosas en su gestión de incentivar el consumo, ya que los clientes perciben que los animan a utilizar sus servicios: estos esfuerzos deben mantenerse vigentes. Respecto de la capacidad de respuesta, deben asegurarse de que sus empleados atiendan eficientemente a los pasajeros, atiendan sus quejas y estén dispuestos a ayudar cuando se requiera. En lo teórico, los hallazgos de esta investigación corroboran que la capacidad de respuesta y la satisfacción son antecedentes significativos y relevantes de la lealtad (Agyeiwaah et al., 2019; Akamavi et al., 2015; Casado y Más, 2012; Cossío-Silva et al., 2019; Forgas et al., 2010; Forgas et al., 2011; Hung et al., 2019; Hussain et al., 2015; Ibarra y Paredes, 2016; Lee et al., 2015; Kotler y Armstrong, 2008; Ringle et al., 2011; Schiffman y Lazar, 2010; Tanomsin y Chen, 2018). Sin embargo, contrario a lo propuesto en la literatura (Leong et al., 2015; Suresh et al., 2017), la confiabilidad de la aerolínea no tiene efecto directo sobre la lealtad del pasajero; lo hace indirectamente, a través de la satisfacción. Ello indica que el cumplimiento de promesas y la provisión de servicios en tiempo y forma son útiles en términos de satisfacción, pero no llevan directamente a la lealtad; es decir, estos elementos ayudan a satisfacer al cliente, pero no conducen directamente al desarrollo de la lealtad. Este hallazgo reitera que la satisfacción es un antecedente directo y relevante de la lealtad.
Finalmente, se valoró si la satisfacción y la lealtad favorecen el desarrollo de las intenciones de recomendar y reutilizar la aerolínea. Los resultados fortalecen los planteamientos teóricos que afirman que la satisfacción y la lealtad inciden sobre las intenciones de comporta- miento (Bezerra y Gomes, 2019; Chen y Chen, 2010; Cossío- Silva et al., 2019; Han et al.,2019; Kotler y Armstrong, 2008; Kusumawardani y Aruan, 2019; Lee et al., 2007; Li y Liu, 2019; Pascual et al., 2019; Petrick, 2004; Wang y Lo, 2002). Estos hallazgos tienen también implicaciones prácticas. Para que los pasajeros recomienden y se expresen favorablemente de la aerolínea, es necesario ofrecer los mejores servicios, generar experiencias que lleven al cliente a sentirse satisfecho de volar en ella y a pensar lo agradable que es utilizar sus servicios; asimismo, deben diseñarse e implementarse estrategias que lleven al cliente a considerar a la aerolínea como una buena empresa, y que en consecuencia desplieguen lealtad, la consideren como su primera opción al viajar y compartan el orgullo de ser su cliente.
De forma similar a otros estudios, este trabajo de investigación tiene limitantes. Se utilizó un diseño de investigación no probabilístico y transversal, en una muestra de pasajeros del Aeropuerto Internacional Abraham González, localizado en Ciudad Juárez, lo que reduce las probabilidades de generalización de los resultados. Por lo anterior, resulta conveniente replicar el esfuerzo en otros sitios y, en la medida de lo posible, utilizar diseños longitudinales en muestras probabilísticas.
Bibliografía
Abdullah, K., Manaf, N. H. A. y Noor, K. M. (2007). Measuring the service quality of airline services in Malaysia. IIUM Journal of Economics and Management, 15(1), 1-29.
Adeleke, B. O. y Ogunsusi, K. (2019). Evaluation of factors enhancing effectiveness of destination management of nature based tourism, Lagos, Nigeria. International Tourism and Hospitality Journal, 2(2), 1-16.
Agyeiwaah, E., Otoo, F. E., Suntikul, W. y Huang, W. J. (2019). Understanding culinary tourist motivation, experience, satisfaction, and loyalty using a structural approach. Journal of Travel & Tourism Marketing, 36(3), 295-313. https://doi.org/10.1080/10548408.2018.1541775
Ajzen, I. y Driver, B. L. (1992). Application of the theory of planned behavior to leisure choice. Journal of leisure research, 24(3), 207-224. https://doi.org/10.1080/00222216.1992.11969889
Akamavi, R. K., Mohamed, E., Pellmann, K. y Xu, Y. (2015). Key determinants of passenger loyalty in the low-cost airline business. Tourism Management, 46, 528-545. http://dx.doi.org/10.1016/j.tourman.2014.07.010
An, M. y Noh, Y. (2009). Airline customer satisfaction and loyalty: Impact of in-flight service quality. Service Business, 3(3), 293-307. https://doi.org/10.1007/s11628-009-0068-4
Baker, D. (2013). Service quality and customer satisfaction in the airline industry: A comparison between legacy airlines and low-cost airlines. American Journal of Tourism Research, 2(1), 67-77.
Bezerra, G. C. y Gomes, C. F. (2019). Determinants of passenger loyalty in multi-airport regions: Implications for tourism destination. Tourism Management Perspectives, 31, 145-158. https://doi.org/10.1016/j.tmp.2019.04.003
Blanco, A. y Rivero, V. (2009). Calidad de servicio percibida por los clientes residenciales en las oficinas de atención al cliente (OAC) de una empresa telefónica. Ingeniería Industrial. Actualidad y Nuevas Tendencias, 1(3), 31-42.
Bravo, M., Vásquez-Párraga, A. Z. y Zamora, J. G. (2005). Lealtad en el aire. Factores reales y ficticios de la formación de la lealtad del pasajero de líneas aéreas. Estudios y Perspectivas en Turismo, 14(2), 101-121.
Casado, A. B. y Más, F. J. (2002). The consumer’s reaction to delays in service. International Journal of Service Industry Management, 13(2), 118-140. https://doi.org/10.1108/09564230210425331
Chang, Y. H. y Yeh, C. H. (2002). A survey analysis of service quality for domestic airlines. European Journal of Operational Research, 139(1), 166-177. https://doi.org/10.1016/s0377-2217(01)00148-5
Chen, C. F. y Chen, F. S. (2010). Experience quality, perceived value, satisfaction and behavioral intentions for heritage tourists. Tourism management, 31(1), 29-35. https://doi.org/10.1016/j.tourman.2009.02.008
Chen, C. F. y Tsai, D. (2007). How destination image and evaluative factors affect behavioral intentions? Tourism Management, 28(4), 1115-1122. https://doi.org/10.1016/j.tourman.2006.07.007
Chin, W. W. (1998). Commentary: Issues and opinion on structural equation modeling. MIS Quarterly, 22(1), 7-16.
Choe, J. Y. y Kim, S. S. (2018). Effects of tourists’ local food consumption value on attitude, food destination image, and behavioral intention. International Journal of Hospitality Management, 71, 1-10. https://doi.org/10.1016/j.ijhm.2017.11.007
Chonsalasin, D., Jomnonkwao, S. y Ratanavaraha, V. Key. (2020). Determinants of airline loyalty modeling in Thailand. Sustainability, 12, 4165. https://doi.org/10.3390/su12104165
Chou, S. K. y Kohsuwan, P. (2019). Impact of corporate image, service quality, trust, and perceived value on Chinese customer satisfaction and loyalty. Human Behavior, Development and Society, 20(3), 41-51.
Colmenares, O. A. y Saavedra, J. L. (2007). Aproximación teórica de la lealtad de marca: enfoques y valoraciones. Cuadernos de Gestión, 7(2), 69-81.
Cossío-Silva, F. J., Revilla-Camacho, M. Á. y Vega-Vázquez, M. (2019). The tourist loyalty index: A new indicator for measuring tourist destination loyalty? Journal of Innovation & Knowledge, 4(2), 71-77. https://doi.org/10.1016/j.jik.2017.10.003
Dirección General de Aeronáutica Civil (2015). Estadística operacional de aerolíneas. Dirección General de Aeronáutica Civil. Recuperado el 10 de marzo de 2017, de: http://www.sct.gob.mx/transporte-y-medicina-preventiva/aeronautica-civil/5-estadisticas/53-estadistica-operacional-de-aerolineas-air-carrier-operational-statistics/
Ennew, C. T., Reed, G. B. y Binks, M. R. (1993). Importance-performance analysis and the measurement of service. Quality European Journal of Marketing, 27(2), 59-70. https://doi.org/10.1108/030905693100
Etemad-Sajadil, R., Way, S. A. y Bohrer, L. (2016). Airline passenger loyalty: The distinct effects of airline passenger perceived pre-flight and in-flight service quality. Cornell Hospitality Quarterly, 57(2), 219- 225. https://doi.org/10.1177/1938965516630622
Forgas, S., Moliner, M. A., Sánchez, J. y Palau, R. (2010). Antecedents of airline passenger loyalty: Low-cost versus traditional airlines. Journal of Air Transport Management, 16(4), 229-233. http://dx.doi.org/10.1016/j.jairtraman.2010.01.001
Forgas, S., Moliner, M. A., Sánchez, J. y Palau, R. (2011). La formación de la lealtad de un cliente de una compañía aérea: diferencias entre aerolíneas tradicionales y de bajo coste. Cuadernos de Economía y Dirección de la Empresa, 14(3), 162-172. https://doi.org/10.1016/j.cede.2011.02.005
Fornell, C. y Bookstein, F. L. (1982). Two structural equation models: LISREL and PLS applied to consumer exit-voice theory. Journal of Marketing Research, 19(4), 440-452. https://doi.org/10.1177/002224378201900406
Fornell, C. y Larcker, D. F. (1981). Evaluating structural equation models with unobservable variables and measurement error. Journal of Marketing Research, 18(1), 39-50. https://doi.org/10.1177/002224378101800104
Gefen, D. y Straub, D. (2005). A practical guide to factorial validity using pls-graph: Tutorial and annotated example. Communications of the Association for Information Systems, 16, 91-109.
González-Bedoya, A. L. y Muñoz-Restrepo, C. A. (2014). Caso de estudio: Easyfly SA la primera aerolínea low cost en Colombia, mucho más que una estrategia de precios bajos (tesis de maestría en Administración). Universidad EAFIT, Medellín, Colombia.
Hair, J. F., Anderson, R. E., Tatham, R. L. y Black, W. C. (1999). Análisis Multivariante (5.a ed.). Madrid: Prentice Hall Iberia.
Hair, J. F., Hult, G. T. M., Ringle, C. M. y Sarstedt, M. (2016). A primer on partial least squares structural equation modeling (PLS-SEM) (2.a ed.). Thousand Oaks: Sage Publications.
Han, H., Yu, J. y Kim, W. (2019). Environmental corporate social responsibility and the strategy to boost the airline’s image and customer loyalty intentions. Journal of Travel & Tourism Marketing, 36(3), 371-383. https://doi.org/10.1080/10548408.2018.1557580
Henseler, J., Ringle, C. y Sinkovics, R. (2009). The use of partial least squares path modeling in international marketing. En R. R. Sinkovics y P. N. Ghauri (Eds.), New Challenges to International Marketing (pp. 277-319). Bingley: Emerald Group. https://doi.org/10.1108/S1474-7979(2009)0000020014
Henseler, J., Ringle, C. y Sarstedt, M. (2015). A new criterion for assessing discriminant validity in variance-based structural equation modeling. Journal of the Academy of Marketing Science, 43(1), 115-135. https://doi.org/10.1007/s11747-014-0403-8
Hoch, S. y Deighton, J. (1989). Managing what consumers learn from experience. Journal of Marketing, 53(2), 1-20. https://doi.org/10.1177/002224298905300201
Hung, S. W., Cheng, M. J. y Chiu, P. C. (2019). Do antecedents of trust and satisfaction promote consumer loyalty in physical and virtual stores? A multi-channel view. Service Business, 13(1), 1-23. https://doi.org/10.1007/s11628-018-0364-y
Hussain, R., Al Nasser, A. y Hussain, Y. K. (2015). Service quality and customer satisfaction of a UAE-based airline: An empirical investigation. Journal of Air Transport Management, 42, 167-175. https://doi.org/10.1016/j.jairtraman.2014.10.001
Ibarra, L. y Paredes, D. (2016). La calidad en el servicio y su efecto en la lealtad y satisfacción del pasajero en las aerolíneas de bajo costo. Sonora, México. Ágora de heterodoxias, 2(1), 38-63.
Ibarra, L., Paredes, D. y Durazo, M. (2016). Calidad en el servicio y satisfacción del pasajero en las aerolíneas de bajo costo en el estado de Sonora. Transitare. Revista de Turismo, Economía y Negocios, 2(2), 133-164.
Jayawardhena, C., Souchon, A. L., Farrell, A. M. y Glanville, K. (2007). Outcomes of service encounter quality in a business-to-business context. Industrial Marketing Management, 36(5), 575-588. https://doi.org/10.1016/j.indmarman.2006.02.012
Jeong, Y., Kim, S.-K. y Yu, J.-G. (2019). Determinants of behavioral intentions in the context of sport tourism with the aim of sustaining sporting destinations. Sustainability, 11, 3073. https://doi.org/10.3390/su11113073
Khan, M. S., Naumann, E. y Williams, P. (2012). Identifying the key drivers of customer satisfaction and repurchase intentions: An empirical investigation of Japanese B2B services. Journal of Consumer Satisfaction, Dissatisfaction and Complaining Behavior, 25, 159-178.
Kim, Y. K. y Lee, H. R. (2011). Customer satisfaction using low cost carriers. Tourism Management, 32(2), 235-243. https://doi.org/10.1016/j.tourman.2009.12.008
Kotler, P. y Armstrong, G. (2008). Fundamentos de marketing (8.a ed.). México D. F.: Pearson Educación.
Kusumawardani, A. M. y Aruan, D. T. H. (2019). Comparing the effects of service quality and value-for-money on customer satisfaction, airline image and behavioral intention between full-service and low-cost airlines: evidence from Indonesia. International Journal of Tourism Policy, 9(1), 27-49. https://doi.org/10.1504/IJTP.2019.100078
Lam, T. y Hsu, C. H. (2006). Predicting behavioral intention of choosing a travel destination. Tourism management, 27(4), 589-599. https://doi.org/10.1016/j.tourman.2005.02.003
Lee, S. Y., Petrick, J. F. y Crompton, J. (2007). The roles of quality and intermediary constructs in determining festival attendees' behavioral intention. Journal of Travel Research, 45(4), 402-412. https://doi.org/10.1177/0047287507299566
Lee, J., Lee, J. N. y Tan, B. C. (2015). Antecedents of cognitive trust and affective distrust and their mediating roles in building customer loyalty. Information Systems Frontiers, 17(1), 159-175. https://doi.org/10.1007/s10796-012-9392-7
Leong, L. Y., Hew, T. S., Lee, V. H. y Ooi, K. B. (2015). An SEM-artificial-neural-network analysis of the relationships between SERVPERF, customer satisfaction and loyalty among low-cost and full-service airline. Expert Systems with Applications, 42(19), 6620-6634. http://dx.doi.org/10.1016/j.eswa.2015.04.043
Li, Y. Q. y Liu, C.H. S. (2019). Understanding service quality and reputation effects on purchase behavior through image: The moderating roles of service reliability. Transportation Letters, 11(10), 580-588. http://dx.doi.org/10.1080/19427867.2018.1478929
Lovelock, C. H. (2004). Administración de servicios: estrategias de marketing, operaciones y recursos humanos (1.a ed.). México D. F.: Pearson Educación.
Mantilla, C. A. (2003). ¿Aerolíneas de bajo costo en Colombia? Turismo y Sociedad, 2, 63-74.
Mattila, A. S. (2001). The effectiveness of service recovery in a multi-industry setting. Journal of Services Marketing, 15(7), 583-596. http://dx.doi.org/10.1108/08876040110407509
Matos, R. F. (2019). La confianza como determinante del compromiso, la intención de regreso y la recomendación del turista por un destino: el caso de Cancún. CIENCIA ergo-sum: Revista Científica Multidisciplinaria de la Universidad Autónoma de México, 26(3), 1-12.
Meesala, A. y Paul, J. (2018). Service quality, consumer satisfaction and loyalty in hospitals: Thinking for the future. Journal of Retailing and Consumer Services, 40, 261-269. https://doi.org/10.1016/j.jretconser.2016.10.011
Mon, M. E. E. (2015). A study on factors influencing customer satisfaction towards XYZ International Airline in Yangon, Myanmar (tesis de maestría en Administration). Assumption University of Thailand.
Oliver, R. L. (1999). Whence consumer loyalty? Journal of Marketing, 63, 33-44. https://doi.org/10.1177/00222429990634s105
Pàmies, D. S. (2003). La fidelidad del cliente en el ámbito de los servicios: un análisis de la escala “intenciones de comportamiento”. Investigaciones Europeas de Dirección y Economía de la Empresa, 9(2), 189-204.
Parasuraman, A., Zeithaml, V. A. y Berry, L. L. (1985). A Conceptual Model of Service Quality and Its Implications for Future Research. Journal of Marketing, 49(4), 41-50. https://doi.org/10.2307/1251430
Parasuraman, A., Zeithaml, V. A. y Berry, L. L. (1988). SERVQUAL a multiple-item scale for measuring consumer perceptions of service quality. Journal of retailing, 64, 12-40.
Pascual, F. G., García, N.M. y Gómez, J. M. (2019). Influencia de la satisfacción y el valor percibido sobre el “Word of Mouth” en los usuarios de centros deportivos. SPORT TK- Revista EuroAMericana de Ciencias del Deporte, 8(1), 29-36. https://doi.org/10.6018/sportk.362291
Pekkaya, M., Pulat, Ö. y Koca, H. (2017). Evaluation of healthcare service quality via Servqual scale: An application on a hospital. International Journal of Healthcare Management, 12(4), 340-347. https://doi.org/10.1080/20479700.2017.1389474
Petrick, J. F. (2004). The roles of quality, value, and satisfaction in predicting cruise passengers’ behavioral intentions. Journal of Travel Research, 42(4), 397-407. https://doi.org/10.1177/0047287504263037
Prentice, C. y Correia, S. M. (2017). An asymmetrical approach to understanding configurations of customer loyalty in the airline industry. Journal of Retailing and Consumer Services, 38, 96-107. https://doi.org/10.1016/j.jretconser.2017.05.005
Rasoolimanesh, S. M., Md Noor, S., Schuberth, F. y Jaafar, M. (2019). Investigating the effects of tourist engagement on satisfaction and loyalty. The Service Industries Journal, 39(7-8), 559-574. https://doi.org/10.1080/02642069.2019.157015
Rezaei, J., Kothadiya, O., Tavasszy, L. y Kroesen, M. (2018). Quality assessment of airline baggage handling systems using SERVQUAL and BWM. Tourism Management, 66, 85-93. https://doi.org/10.1016/j.tourman.2017.11.009
Ringle, C. M., Sarstedt, M. y Zimmermann, L. (2011). Customer satisfaction with commercial airlines: The role of perceived safety and purpose of travel. Journal of Marketing Theory and Practice, 19(4), 459-472. https://doi.org/10.2753/MTP1069-6679190407
Rodríguez, B., Vargas, A. M. y Montes, M. P. (2008). Las compañías de bajo coste y sus usuarios. El caso de España. Paper presented at the XXII Congreso Anual de la Academia Europea de Dirección y Economía de la Empresa (AEDEM). http://oa.upm.es/37029/1/INVE_MEM_2008_198089.pdf
Santos, J. (2002). From intangibility to tangibility on service quality perceptions: A comparison study between consumers and service providers in four service industries. Managing Service Quality: An International Journal, 12(5), 292-302. https://doi.org/10.1108/09604520210442083
Schiffman, L. G. y Lazar, L. (2010). Comportamiento del consumidor. México D. F.: Pearson Educación.
Seidel, G. y Back, A. (2009). Success factor validation for global ERP programmes. Paper presented at the 17th European Conference on Information Systems, Verona. https://www.alexandria.unisg.ch/213715/
Suresh, S., Balachandran, T. G. y Sendilvelan, S. (2017). Empirical investigation of airline service quality and passenger satisfaction in India. International Journal of Performability Engineering, 13(2), 109- 118. https://doi.org/10.23940/ijpe.17.02.p1.109118
Tanomsin, P. y Chen, C. (2018). Factors affecting customer satisfaction and loyalty towards low cost airline in Thailand. International Journal of Accounting, 3(7), 104-114.
Trapote-Barreira, C., Deutschmann, A. y Robusté, F. (2016). Managing airlines: the cost of complexity. Transportation research procedia, 18, 297-304. https://doi.org/10.1016/j.trpro.2016.12.039
Tse, D. K. y Wilton, P. C. (1988). Models of consumer satisfaction formation: An extension. Journal of Marketing Research, 25(2), 204- 212. https://doi.org/10.2307/3172652
Tung, V. W. S., Chen, P. J. y Schuckert, M. (2017). Managing customer citizenship behaviour: The moderating roles of employee responsiveness and organizational reassurance. Tourism Management, 59, 23-35. https://doi.org/10.1016/j.tourman.2016.07.010
Vlachos, I. y Lin, Z. (2014). Drivers of airline loyalty: Evidence from the business travelers in China. Transportation Research Part E: Logistics and Transportation Review, 71, 1-17. http://dx.doi.org/10.1016/j.tre.2014.07.011
Wang, Y. y Lo, H. P. (2002). Service quality, customer satisfaction and behavior intentions: Evidence from China’s telecommunication industry. Info, 4(6), 50-60. https://doi.org/10.1108/14636690210453406
Webb, T. L. y Sheeran, P. (2006). Does changing behavioral intentions engender behavior change? A meta-analysis of the experimental evidence. Psychological Bulletin, 132(2), 249-268. https://doi.org/10.1037/0033-2909.132.2.249
Wolter, J. S., Bock, D., Smith, J. S. y Cronin, J. J. (2017). Creating ultimate customer loyalty through loyalty conviction and customer-company identification. Journal of Retailing, 93(4), 458-476. https://doi.org/10.1016/j.jretai.2017.08.004
Wherry, F. F. y Schor, J. B. (2015). The SAGE encyclopedia of economics and society. Thousand Oaks: Sage Publications.
Zeithaml, V. A., Berry, L. L. y Parasuraman, A. (1996). The behavioral consequences of service quality. Journal of marketing, 60(2), 31-46. https://doi.org/10.1177/002224299606000203
Zuazua, J. C. y Sesma, J. (2007). la industria de la aviación comercial en México. Aerolíneas de bajo costo detonantes de la industria turística y de negocios del país (tesis de maestría). Instituto Tecnológico y de Estudios Superiores de Monterrey, Monterrey, México.
Notas
Declaración de intereses