Artículo de investigación
Apoyo del supervisor: su influencia en la autonomía, cohesión y percepción de apoyo organizacional en una dependencia del gobierno
Supervisor support: Its influence on autonomy, cohesion, and perception of organizational support in a government agency
Apoio do supervisor: sua influência na autonomia, coesão e percepção do apoio organizacional em uma agência governamental
Apoyo del supervisor: su influencia en la autonomía, cohesión y percepción de apoyo organizacional en una dependencia del gobierno
Estudios Gerenciales, vol. 37, núm. 160, pp. 448-459, 2021
Universidad Icesi
Recepción: 27 Julio 2020
Aprobación: 19 Febrero 2021
Resumen:
El objetivo de este trabajo fue establecer, en una dependencia del sector público mexicano, si el apoyo que brinda el supervisor influye en la percepción de apoyo organizacional, la autonomía y la cohesión grupal. El método de investigación fue cuantitativo, descriptivo, no experimental y transversal con un modelo de ecuaciones estructurales. Los resultados evidencian que la percepción del apoyo que brinda el supervisor favorece la autonomía, la cohesión y la percepción de apoyo organizacional. Estos hallazgos permiten avanzar en el conocimiento de sus efectos en el sector gubernamental, contexto en el cual esta clase de trabajos son escasos. Se recomienda profundizar en el efecto de la edad en la relación entre la percepción del apoyo que brinda el supervisor y la cohesión, dado que se encontraron diferencias significativas asociadas a ella. Clasificación JEL: L30; M12.
Palabras clave: supervisor, apoyo organizacional percibido, autonomía, cohesión, gobierno, México.
Abstract: The objective of this work was to establish, in an agency of the Mexican public sector, whether the support provided by the supervisor influences the perception of organizational support, autonomy, and group cohesion. The research method was quantitative, descriptive, non-experimental, and cross-sectional with a structural equation model. The results show that the perception of support provided by the supervisor favors autonomy, cohesion and the perception of organizational support. These findings allow for advancement in the knowledge on their effects in the governmental sector, a context that is scarcely researched. It is recommended that the effect of age on the relationship between the perception of support provided by the supervisor and cohesion be deepened studied, given the significant differences that were found associated with it.
Keywords: supervisor, perceived organizational support, autonomy, cohesion, government, Mexico.
Resumo: O objetivo deste trabalho foi estabelecer, em uma agência do setor público mexicano, se o apoio prestado pelo supervisor influencia a percepção de suporte organizacional, autonomia e coesão do grupo. O método de pesquisa foi quantitativo, descritivo, não experimental e transversal com um modelo de equações estruturais. Os resultados mostram que a percepção do apoio prestado pelo supervisor favorece à autonomia, a coesão e a percepção de suporte organizacional. Esses achados permitem avançar no conhecimento de seus efeitos no setor governamental, um contexto em que esse tipo de trabalho é escasso. Recomenda-se aprofundar o efeito da idade na relação entre a percepção do apoio prestado pelo supervisor e a coesão, uma vez que foram encontradas diferenças significativas a ela associadas.
Palavras-chave: supervisor, suporte organizacional percebido, autonomia, coesão, governo, México.
1. Introducción
El servicio público es un sector con alta demanda de recursos humanos, en él existe una amplia gama de puestos que incluye desde maestros de escuela hasta oficiales de policía, analistas financieros y personal que atiende emergencias (Lu y Guy, 2019). En ese entorno, el estilo de supervisión es un aspecto fundamental (Trottier, Van Wart y Wang, 2008), ya que de forma similar a otras organizaciones, las dependencias del gobierno necesitan funcionarios que desarrollen adecuadamente sus tareas (Derrick, 2019). Los supervisores influyen en decisiones relevantes, tienen un rol principal en la estructuración del medio ambiente laboral, la provisión de información y la retroalimentación (Eisenberger, Stinglhamber, Vandenberghe, Sucharski y Rhoades, 2002; Griffin, Patterson y West, 2001). Su empatía y la atención a las necesidades de sus subordinados se reconocen como actitudes que ayudan en la gestión del personal (Cole, Bruch y Vogel, 2006) y cada vez más la evidencia indica que sus habilidades sociales son cruciales para el engagement, la retención y el desempeño efectivo (Kundu-Subhash y Lata, 2017; Prati, Douglas, Ferris, Ammeter y Buckley, 2003).
La percepción del apoyo que brinda el supervisor (PSS, por sus siglas en inglés) incide en aspectos como la autonomía, la cohesión y la percepción de apoyo organizacional. La autonomía es un elemento fundamental para que las personas tomen decisiones, actúen, elijan libremente y asuman las responsabilidades en su empleo (Gagné y Deci, 2005; Gallie, Zhou, Felstead y Green, 2012; Koys y DeCotiis, 1991; Patterson et al., 2005; Slemp, Kern y Vella- Brodrick, 2015; Wang y Cheng, 2010). Por su parte, la cohesión se considera un requisito indispensable para lograr los beneficios del trabajo colegiado, une a los miembros de un grupo y les permite trabajar de forma cercana (Nwobia y Aljohani, 2017; Öhman, Keisu y Enberg, 2017; Salas, Grossman, Hughes y Coultas, 2015). Finalmente, la percepción de apoyo organizacional refleja, desde la óptica del empleado, la disposición favorable o desfavorable de la organización hacia él (Eisenberger, Malone y Presson, 2016; Eisenberger et al., 2002; Giorgi, Dubin y Perez, 2016; Rhoades y Eisenberger, 2002).
La PSS se ha estudiado en distintos entornos; sin embargo, en el sector público son insuficientes los trabajos desarrollados. En ese sector, muy recientemente, Penning de Vries, Knies y Leisink (2020) señalaron la necesidad de indagar más en ella y destacaron su impacto en la gestión del recurso humano. En el caso de México, los trabajos sobre la PSS son exiguos y su enfoque se ha centrado en valorar su efecto en el estrés o en las dimensiones del burnout; en el último lustro, solo se identificaron tres estudios en áreas gubernamentales, dos de ellos en hospitales y uno más en una universidad (Chavarría- Islas, Colunga-Gutiérrez, Loria-Castellanos y Peláez -Méndez, 2017; Villa-George, Moreno-Jiménez, Rodríguez-Muñoz y Sanz-Vergel, 2019).
Por lo anterior y con el propósito de avanzar en el conocimiento, este trabajo de investigación tuvo como propósito indagar, en una dependencia estatal del sector público mexicano, los efectos del apoyo del supervisor en la percepción de apoyo organizacional, la autonomía individual y la cohesión grupal. Se llevó a cabo un estudio cuantitativo, transversal y explicativo; como técnica estadística, se utilizó un modelo de ecuaciones estructurales con mínimos cuadrados parciales. El documento se organiza en cuatro apartados. En el primero, se presenta una revisión de la literatura sobre las variables estudiadas; en el segundo, la metodología utilizada; en el tercero, los resultados obtenidos; y, en el cuarto y último, se presentan la discusión y las conclusiones.
2. Marco teórico
2.1 Percepción del apoyo que brinda el supervisor
Los líderes dan a sus colaboradores información sobre las expectativas y estándares de desempeño que deben cumplir en sus actividades; con un trato amable, honesto y justo, les brindan también soporte social a través de distintos tipos de recursos (Ali, Usman, Pham, Agyemang-Mintah y Akhtar, 2020; Karam et al., 2019). En la PSS se manifiesta la forma en que los empleados se dan cuenta del apoyo de sus superiores, su punto de vista sobre el grado en que sus jefes aprecian sus contribuciones y se preocupan por su bienestar (Eisenberger et al., 2002; Griffin et al., 2001; Sguera, Bagozzi, Huy, Boss y Boss, 2018; Smit, Stanz y Bussin, 2015). Cabe agregar que esta variable se considera un marco de referencia crítico para comprender y predecir los comportamientos y actitudes en el entorno laboral (Park, Kim y Kang, 2017).
Distintos trabajos (Afzal, Arshad, Saleem y Fa-rooq, 2019; Aoyagi, Cox y McGuire, 2008; DeConinck, 2010; Eisenberger et al., 2016; Gordon, Adler, Day y Sydnor, 2019; Griffin et al., 2001; Lloréns-Montes, Ruiz-Moreno y García-Morales, 2005; Rozell y Gundersen, 2003; Sguera et al., 2018; Shanock y Eisenberger, 2006; Smit et al., 2015) han identificado que la PSS tiene efectos positivos en variables como la satisfacción laboral, la autonomía, el compromiso, la confianza del empleado, el comportamiento responsable, la percepción del apoyo que brinda la empresa, la cohesión, el cinismo organizacional, la retención del empleado, la satisfacción con la carrera, la intención de rotación y la permanencia laboral. En el sector gubernamental, en el estudio de Jin y McDonald (2016) , realizado en Estados Unidos de Norteamérica con empleados de gobiernos locales y estatales, se identificó que la PSS incide favorablemente en el engagement a través de la mediación de la percepción de apoyo organizacional (PSO). Otra investigación, desarrollada en Kenia con trabajadores de un condado (Nzuki, 2020), evidenció que la PSS influye positiva y significativamente en el desempeño de la organización.
2.2 Autonomía
La autonomía se considera una experiencia de voluntad y disposición, en ella se manifiesta el grado en el que, en su empleo, un trabajador puede tomar decisiones y tener discrecionalidad, autodeterminación y control en los procedimientos, metas, actividades, prioridades, ritmo y esfuerzo (Koys y DeCotiis, 1991; Patterson et al., 2005; Slemp et al., 2015; Thompson y Prottas, 2006; Vansteenkiste, Ryan y Soenens, 2020; Wang y Cheng, 2010). Esta variable se considera útil para satisfacer necesidades individuales y organizacionales (Chiniara y Bentein, 2016; Deci y Ryan, 2002; Gagné y Deci, 2005; Slemp, Kern, Patrick y Ryan, 2018; Vansteenkiste et al., 2020). A nivel individual, el trabajador con autonomía experimenta un sentido de integridad: en él existe una autoaprobación de pensamientos, sentimientos y acciones (Vansteenkiste et al., 2020). Además, se ha identificado que dar autonomía a los empleados es un nutrimento social que ayuda al bienestar de las relaciones interpersonales entre ellos y sus superiores (Reeve, 2015).
El apoyo del supervisor influye en la autonomía del empleado. Trabajos en distintos entornos han identificado que un estilo de supervisión que favorece la autonomía reconoce distintas perspectivas individuales, busca el empoderamiento y ofrece oportunidades para elegir (Chen, Kirkman, Kanfer, Allen y Rosen, 2007; Sguera et al., 2018; Slemp et al., 2018). Un metaanálisis reciente (Slemp et al., 2018) corroboró planteamientos previos (Eisenberger et al., 2002) que postulan que el supervisor tiene una influencia significativa en la autonomía percibida de los subordinados. Por ello, se propone que:
H1: el apoyo del supervisor influye positiva y significativamente en la autonomía del empleado.
2.3 Percepción del apoyo organizacional
En la PSO se manifiesta, desde la óptica del trabajador, el valor que la organización otorga a sus contribuciones, la preocupación por su bienestar y la apreciación de que existen procedimientos justos y condiciones laborales propicias (Eisenberger et al., 2016; Giorgi et al., 2016). Si la PSO es favorable, por un lado, se incrementa el desempeño laboral, el comportamiento proactivo, el compromiso afectivo, el engagement, el estado de ánimo y la permanencia en el empleo y, por otro, disminuye el ausentismo, la fatiga, el burnout, la ansiedad y los comportamientos de evasión (Eisenberger et al., 2016; Giorgi et al., 2016; Park et al., 2017; Rhoades y Eisenberger, 2002; Slemp et al., 2015).
En el sector gubernamental, un trabajo desarrollado en Ghana (Boateng, 2014) con oficiales de policía identificó que cuando estos consideraban que la organización los apoyaba y se preocupaba por su bienestar, mejoraba significativamente el cumplimiento de sus deberes. Otro estudio (Allen, Armstrong, Reid y Riemenschneider, 2008), realizado en Estados Unidos de Norteamérica con trabajadores de tecnologías de la información de un gobierno estatal, indagó sobre algunos antecedentes relevantes de la POS; se encontró que en las organizaciones gubernamentales las relaciones de tutoría de carrera (career mentoring) no solo ayudan a los empleados a lidiar con el estrés, sino que los preparan para desarrollarse en su empleo.
La PSS incide en la PSO. Desde la óptica de los empleados, el supervisor es un agente que actúa en beneficio de la organización (Jin y McDonald, 2016). Por ello, la orientación favorable o desfavorable del supervisor hacia ellos les da indicios del apoyo de la organización e incluso su conducta incide en la percepción sobre la justicia organizativa y procedimental de las firmas (Eisenberger et al., 2002; Karam et al., 2019; Rhoades y Eisenberger, 2002). Consecuentemente, cuando los supervisores ayudan, son considerados y tratan justamente a las personas, se fortalece la PSO (Eisenberger et al., 2016; Rhoades y Eisenberger, 2002). Trabajos recientes, como el de Smit et al. (2015) y el de Shi y Gordon (2020) , señalan que existen correlaciones significativas entre la PSO y la PSS y destacan a la PSS como uno de los antecedentes principales y el indicador más relevante de la PSO. Por ello se considera que en el contexto estudiado:
H2: el apoyo del supervisor influye positiva y significativamente en la PSO.
2.4 Cohesión
La cohesión es una variable que se estudia en distintas disciplinas y campos académicos, desde la sociología hasta el deporte, los negocios, la música, la ciencia política y la psicología (Eys y Kim, 2017). El término cohesión viene de la palabra latina cohaesus, que significa vínculo íntimo y cercano (Nwobia y Aljohani, 2017). En el entorno organizacional, se le define como la inclinación, integración y cercanía de los miembros de un equipo para forjar lazos sociales, su tendencia o atracción para permanecer y trabajar juntos y unidos en la búsqueda de objetivos (Carron, 1982; Salas et al., 2015; Tekleab, Karaca, Quigley y Tsang, 2016).
El supervisor es un agente relevante para lograr la cohesión. El comportamiento proactivo del líder fomenta la cohesión del equipo, al motivarlo y conciliar sus intereses (Lloréns-Montes et al., 2005); además, su apoyo y asistencia son indispensables para proveer los recursos y apoyar psicológicamente al equipo cuando se requiera (Severt y Estrada, 2015). Asimismo, los líderes pueden contribuir a la cohesión del equipo, y como resultado de ello los recursos se utilizarán complementaria y colectivamente para enfrentar los desafíos laborales (van der Voet y Steijn, 2020). En el entorno gubernamental, un trabajo desarrollado en Holanda identificó que el líder, al crear significados compartidos, une a los miembros del equipo (van der Voet y Steijn, 2020). En resumen, diversos trabajos (Aoyagi et al., 2008; Lloréns-Montes et al., 2005; Rozell y Gundersen, 2003; van der Voet y Steijn, 2020) indican que el comportamiento del supervisor impacta en la cohesión del grupo. Por ello, se postula que, en la dependencia gubernamental estudiada:
H3: el apoyo del supervisor influye positiva y significativamente en la cohesión del grupo.
A continuación, en la figura 1, se expone el modelo conceptual de investigación en el cual se muestran las relaciones propuestas entre la percepción del apoyo que brinda el supervisor y la autonomía, la percepción del apoyo organizacional y la cohesión.

3. Metodología
El diseño de la investigación fue cuantitativo, descriptivo, no experimental y transversal. La población de estudio se compone de 108 empleados de una dependencia pública del gobierno estatal de Ciudad Juárez, Chihuahua, México; no se revela el nombre para salvaguardar su confidencialidad. El trabajo se desarrolló a petición de la persona titular de la dependencia por la necesidad de contar con un estudio de clima organizacional como requisito de un proceso de certificación en curso. La administración facilitó el listado de personal. Se citó a los empleados, se explicó el propósito del trabajo, se comentó que la participación era voluntaria y se garantizó el anonimato. Todas las personas convocadas acudieron y accedieron a participar. Es pertinente señalar que la persona titular accedió a que los datos recopilados fueran utilizados con propósitos de investigación científica.
Se diseñó un instrumento para valorar el clima laboral, a partir de instrumentos disponibles en la literatura académica y se construyó un instrumento ad hoc para el contexto, el cual fue revisado previo a su aplicación, con la persona titular de la dependencia. Una vez autorizado, el instrumento se aplicó de forma autoadministrada, en grupos de 10 personas. El trabajo de campo se realizó durante el mes de mayo de 2018. En él los ítems se valoraron con una escala tipo Likert de 5 posiciones, desde 1= totalmente en desacuerdo hasta 5= totalmente de acuerdo. Las variables incluidas en el modelo propuesto son dimensiones del clima organizacional.
El modelo de medición original incluyó 26 ítems (tabla 1). En él, la cohesión se evalúo con 5 ítems construidos a partir de la escala de Koys y DeCotiis (1991) , y tanto la PSS como la PSO y la autonomía se valoraron con adaptaciones de las escalas de Koys y DeCotiis (1991) y de Patterson et al. (2005) , con 8, 9 y 4 ítems respectivamente. Las escalas fueron traducidas de su idioma original al español y adaptadas al entorno.

A continuación, se presentan las características de las personas que participaron en la investigación. El 40,7% de los participantes eran hombres y el 59,3%, mujeres. Respecto a la edad, la mayoría (91) señaló una edad de entre 20 y 40 años (84,3%), 14,8% reportó ser mayor de 40 años y solo un participante indicó una edad menor a 20 años (0,9%). En el caso de la escolaridad, el 91,7% de los participantes contaba con una carrera profesional concluida. Respecto de su antigüedad en la dependencia pública, 47 de ellos (43,5%) señalaron haber laborado entre 1 y 3 años en ella, 44 indicaron más de 3 años (40,8%) y solo 17 menos de un año (15,7%).
4. Resultados
Para el análisis inferencial se utilizó un modelo de ecuaciones estructurales con mínimos cuadrados parciales (PLS-SEM), con ayuda del software Smart PLS 3.0. En una primera etapa se revisaron los atributos psicométricos del modelo de medida y en la segunda se valoró el modelo estructural.
4.1 Modelo de medición
Se siguieron los pasos para llevar a cabo un análisis compuesto confirmatorio (ACC) en PLS-SEM para modelos reflectivos de medición, sugeridos por Hair, Howard y Nitzl (2020) . Estos autores indican que el ACC es un proceso metodológico sistemático para confirmar los modelos de medición en los modelos PLS-SEM; se trata de un análisis basado en variables compuestas (composites), una extensión del análisis de componentes principales. Señalan además que este método, a diferencia del análisis factorial confirmatorio (AFC), maximiza la varianza extraída de las variables exógenas, para facilitar la predicción de las variables endógenas y la confirmación de los modelos de medición. Finalmente, agregan que, comparativamente con el AFC, permite retener un mayor número de ítems en la medición de los constructos, lo que mejora la cobertura de contenido y la validez del constructo.
Paso 1. Cargas factoriales. Dado que los ítems Sopsup7 (cf = 0,650), Coh1 (cf = 0,687) y SOrg9 (cf = 0,658) eran menores del punto de corte mínimo de 0,708, se eliminaron del modelo. El resto de los ítems exceden dicho punto de corte y fueron estadísticamente significativos (valores t > 1,96).
Paso 2. Fiabilidad del ítem. Se elevaron al cuadrado las cargas factoriales (cf) estandarizadas de los ítems del modelo. En todos los casos, las cf2 fueron > 0,50, lo que evidencia que los ítems comparten al menos un 50% de varianza con el constructo asociado.
Paso 3. Fiabilidad compuesta del modelo. Se revisaron los indicadores alfa de Cronbach y fiabilidad compuesta (FC). En todos los casos se superó el punto de corte mínimo de 0,70. Sin embargo, la FC de la PSS y de la PSO era mayor a 0,95 (lo cual puede indicar la existencia de ítems que miden el mismo concepto y son redundantes). La recomendación en ese sentido es revisar las correlaciones inter-ítem, para identificar posibles ítems redundantes. Los ítems Sopsup1, Sopsup4 y Sopsup5, SOrg4 y Sorg3 presentaban altas correlaciones con otros indicadores, por lo cual se revisaron y se eliminaron del modelo de medición. Con ello, se cumplió con los puntos de corte mínimo y máximo recomendados (tabla 2).

Paso 4. Varianza extraída media. Este indicador calcula la varianza extraída entre el constructo y sus indicadores y se recomienda como valor mínimo 0,50. Los valores AVE de los cuatro constructos cumplen con lo sugerido (tabla 2).
Paso 5. Validez discriminante. Para determinar este tipo de validez, se recomienda utilizar el ratio Heterotrait-Monotrait (HTMT) de las correlaciones (Hair et al., 2020), el cual promedia las correlaciones heterotrait-heteromethod (correlaciones entre indicadores que miden constructos distintos) (Henseler, Ringle y Sarstedt, 2015). Existe validez discriminante cuando los ratios HTMT son menores del punto de corte establecido. Los puntos de corte sugeridos son 0,90 para constructos similares y 0,85 para aquellos conceptualmente distintos 0,85 (Hair, Risher, Sarstedt y Ringle, 2019). En la tabla 3 se presentan los resultados. Como en ella se observa, las variables latentes muestran valores inferiores a 0,85 para constructos distintos y en el caso de la PSS y el PSO (constructos similares), el ratio HTMT es menor a 0,90.

Paso 6. Validez nomológica. Este tipo de validez puede determinarse correlacionando los puntajes de los constructos del modelo con otro constructo no incluido en él. La validez nomológica se determina a partir de la consistencia de las correlaciones en términos de dirección teórica, tamaño y significancia estadística; para determinar la naturaleza de las relaciones teóricas con el constructo adicional, se recurre a resultados de investigaciones previas (Hair et al., 2020). En este estudio, se utilizó la variable sexo como constructo adicional. En cuanto a esta variable, trabajos previos indican que no influye en la PSO (Allen et al., 2008; Boateng, 2014) ni en la PSS (Gordon et al., 2019; Little, 2017), en la autonomía (Adler, 1993) o en la cohesión (Carron, Bray y Eys, 2002; Hornaday, 2001). En la tabla 4 se exhiben los resultados. Como en ella se observa, no existe significancia en las correlaciones de las variables del modelo con el sexo. Con ello, se demuestra que existe validez nomológica en el modelo de medición reflectivo.

Paso 7. Validez predictiva. Hair et al. (2020) señalan que este tipo de validez evalúa el grado en que las puntuaciones de un constructo predicen las puntuaciones en alguna medida de criterio; aunque similar a la validez concurrente, la predictiva requiere de una variable criterio que se recopila en un momento posterior. Agregan que en el caso de modelos de medición reflectivos, otro criterio susceptible de aplicar es la invarianza del constructo a partir del procedimiento de invarianza de medición de modelos compuestos (MICOM, por sus siglas en inglés). En este estudio se utilizó dicho procedimiento. Henseler, Ringle y Sarstedt (2016) , autores de MICOM, indican que establecer la medición de la invarianza permite que los investigadores se aseguren de que las estimaciones distintas entre grupos específicos no provienen de contenidos o significados diferentes, lo cual se logra cuando el modelo de medición cumple con las siguientes condiciones: invarianza configuracional, invarianza de composición e igualdad de medias y varianzas en los puntajes del constructo. Respecto a la varianza configuracional, indican que es necesario que el constructo haya sido igualmente especificado para todos los grupos y que surja como una entidad unidimensional en la red nomológica y, por tanto, en la medición del modelo debe existir coincidencia entre los grupos en los indicadores utilizados, el tratamiento de los datos y la configuración de algoritmos o criterios de optimización. Estos requisitos se cumplen en este trabajo de investigación. Respecto a la invarianza de composición, señalan que la forma en que agrupan los indicadores en los composites debe ser similar en los grupos; es decir, las puntuaciones de los composites deben haberse creado de la misma manera. Para ello, se calcula la correlación entre las puntuaciones de los composites de los grupos; si la correlación no es significativamente diferente de 1, puede asumirse que los composites se han creado de forma similar entre los grupos y, por tanto, hay invarianza composicional. En este trabajo de investigación se utilizaron dos grupos: hombres y mujeres. En la tabla 5 se presentan los resultados del procedimiento MICOM para los grupos (fase 2). Como en ella se observa, la correlación entre los puntajes del composite del primer grupo (hombres) y los puntajes del segundo grupo (mujeres) no es significativamente distinta de 1, lo que evidencia que existe invarianza de composición, es decir, el composite se ha establecido de forma similar en los grupos.

Finalmente, se revisó la existencia de diferencias significativas entre los valores de las medias y varianzas de los puntajes del constructo entre los grupos. Como se muestra en la tabla 6, no existen diferencias en los puntajes de los constructos de los hombres y los puntajes de los constructos de las mujeres.

4.2 Modelo estructural
Se revisaron los coeficientes de determinación (R2), los paths estructurales y el indicador Q2.
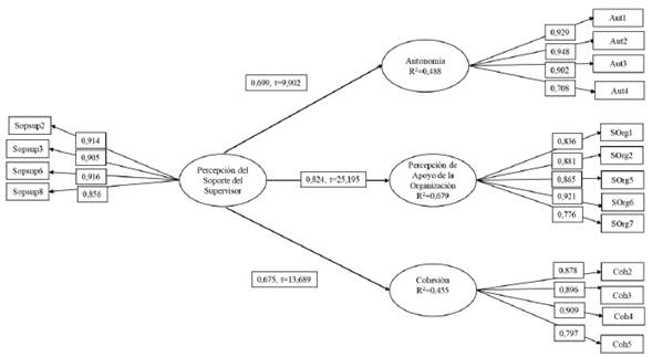
Coeficiente de determinación (R2). Este indicador permite valorar la calidad de predicción del modelo estructural, dado que indica el grado en el que el modelo explica los datos (Seidel y Back, 2009). Para determinar su magnitud, los criterios son los siguientes: una R2 de 0,67 se considera sustancial, una R2 de 0,35, moderada y una R2 de 0,19 se considera débil (Chin, 1998; Henseler, Ringle y Sinkovics, 2009). De acuerdo con los resultados, el modelo explica de forma moderada-sustancial tanto la autonomía (0,500) como la cohesión (0,477), y casi sustancialmente la PSO (0,636).
Paths estructurales. En la valoración de las relaciones estructurales propuestas se examinan tres aspectos: signo algebraico, magnitud y significancia. En relación con el signo, la concordancia con los postulados previos permite que se validen de forma empírica parcial las relaciones teóricas del modelo (Henseler et al., 2009). Respecto de la magnitud, se recomienda que sea de al menos 0,20 (Chin, 1998). Finalmente, en lo relativo a su significancia, los valores t deben ser mayores a 1,96. En las tres relaciones propuestas, los valores de los paths coinciden con los postulados a priori, son estadísticamente significativos y exceden el punto de corte recomendado. Por lo anterior, las hipótesis propuestas se validan.
Indicador Q2 de Stone Geisser. Este indicador mide el grado en que los valores son reconstruidos por el modelo y sus parámetros (Chin, 2010; Henseler et al., 2009). El modelo debe ser capaz de predecir los indicadores (reflectivos) de los constructos endógenos y tiene relevancia predictiva cuando los indicadores Q2 son mayores de cero (Barroso, Carrión y Roldán, 2010; Chin, 2010). Como se exhibe en la tabla 7, los valores Q2 del modelo cumplen con ese criterio.

En la figura 2 se presenta el modelo contrastado. En dicho modelo, se presentan los valores de las cargas factoriales de cada uno de los constructos, los valores path de las relaciones estructurales y los valores R2 de las variables endógenas.

4.3 Análisis multigrupo
En PLS, este tipo de análisis se utiliza para probar la existencia de diferencias significativas en los parámetros de estimación de grupos específicos; con su aplicación, los investigadores son capaces de testar diferencias entre dos modelos idénticos, para grupos distintos que fueron definidos previamente (Matthews, 2017). En este estudio, se realizaron tres análisis multigrupo (MGA), con grupos creados a partir de la agrupación de los participantes de acuerdo con su sexo, antigüedad y edad (tabla 8).

Los resultados del MGA creados a partir de su sexo indican que no existen diferencias significativas en las relaciones planteadas; es decir, los paths estructurales del modelo para los hombres no son significativamente distintos de los paths estructurales del modelo para las mujeres. En el caso de la antigüedad, se crearon dos grupos: personal con hasta tres años en la dependencia y personal con más de tres años en ella. Lo anterior, ya que se recomienda que los grupos cuenten con al menos 10 participantes. En este caso, los resultados son similares al MGA previo: los paths estructurales del modelo para las personas con antigüedad de hasta tres años no son significativamente distintos de los paths estructurales del modelo de las personas con antigüedad mayor a tres años. En el caso de la edad, también se crearon dos grupos: empleados con una edad de hasta 30 años y empleados mayores de 30 años. En este análisis MGA, se identificó que existe diferencia en una de las tres relaciones estructurales: PSS y cohesión (diferencia en coeficientes path = -0,211, valor p nuevo = 0,019*). El path estructural de esta relación en el grupo de personas menores a 30 años es 0,571 (t = 6,534) y el de los mayores a esa edad es de 0,782 (t = 19,333). Lo anterior implica que, en las personas con una edad mayor a 30 años, la influencia del apoyo del supervisor sobre la cohesión es mayor, en comparación con los empleados menores a 30 años.
5. Conclusiones
Este trabajo de investigación tuvo como propósito avanzar en el conocimiento sobre los efectos de la PSS en una dependencia del gobierno mexicano sobre la autonomía, la cohesión y la PSO. Los resultados indican el efecto favorable y significativo de la PSS sobre las tres variables. Por tanto, este trabajo de investigación contribuye al avance de conocimiento sobre la PSS en el sector público. En ese sector, trabajos recientes (Penning de Vries et al., 2020) destacan la necesidad de indagar sobre ella, ya que indican que son exiguos los estudios realizados, no obstante la relevancia de esta variable en la gestión de recursos humanos.
Entre las tres relaciones virtuosas identificadas destaca la influencia de la PSS sobre la PSO. Este hallazgo es muy importante, ya que son precisamente los supervisores quienes pueden ayudar a mitigar los efectos asociados a los cambios radicales que comúnmente ocurren en el gobierno -por factores presupuestales y políticos-, cambios que pueden disminuir la percepción de apoyo institucional de los empleados (Reid, Allen, Riemenschneider y Armstrong, 2008). Los resultados confirman que la PSS es un antecedente favorable y significativo de la PSO (Gordon et al., 2019; Smit et al., 2015). En el contexto estudiado, la PSS se manifiesta en gran medida en la demostración de confianza de los supervisores para con sus empleados y en el respaldo que les otorgan a sus acciones. En el caso de la PSO, los atributos que más la reflejan son el respaldo y el cuidado de la dependencia hacia los empleados. Es posible que estos hallazgos pudieran parecer redundantes; sin embargo, debe señalarse que resulta complicado desvincular la PSS de la PSO. Aunque teóricamente estos constructos son muy parecidos, la diferencia entre ellos se basa en el impacto de las relaciones interpersonales en el trabajo: las organizaciones son abstractas e intangibles, pero los supervisores interactúan de forma cercana y regular con sus empleados (Little, 2017); además, desde la óptica de los empleados, cuando los supervisores desarrollan sus tareas, lo hacen con la venia de la organización, y por ello los empleados perciben que en su actuar se refleja no solo su voluntad individual, sino que se encuentra implícita la voluntad de la organización hacia ellos. En este sentido, la situación se complica aún más en el contexto mexicano, porque es común que los titulares de las dependencias públicas desarrollen sus actividades para cumplir con los objetivos del área y, en muchas ocasiones, sus acciones también conllevan propósitos políticos implícitos.
Por otra parte, la percepción de apoyo del supervisor también influye en la autonomía de los empleados. Estos resultados reiteran que el supervisor determina la autonomía percibida de los empleados (Eisenberger et al., 2002; Slemp et al., 2018). En el contexto de la dependencia pública mexicana que se estudió, la autonomía se reflejó en mayor medida en la autorización para que los empleados tomen decisiones laborales y en la confianza implícita en esa acción. Es importante tener en consideración que cuando los supervisores no dan autonomía a los subordinados, el empleo comienza a perder significado y se amenaza el cumplimiento de sus necesidades psicológicas innatas (Bakker y de Vries, 2021). Además, en el gobierno, la autonomía es necesaria. En ocasiones, los empleados públicos se enfrentan a situaciones inéditas, y si el propósito es ser eficiente en la atención de las necesidades de sus usuarios, debe otorgárseles autonomía; con ello no solo se favorece el desempeño de la entidad pública, sino que también se mejora el bienestar de los trabajadores.
Se estableció que el apoyo del supervisor incide favorablemente en la cohesión. Estos resultados reiteran que el líder, al crear significados compartidos, fortalece la cohesión grupal y su asistencia es indispensable para proveer los recursos necesarios y apoyar al grupo cuando se requiera (Aoyagi et al., 2008; Lloréns Montes et al., 2005; Rozell y Gundersen, 2003; Severt y Estrada, 2015; van der Voet y Steijn, 2020). En la dependencia pública mexicana, la cohesión se evidencia en mayor medida en el espíritu de trabajo que existe entre los empleados y el interés de las personas por sus compañeros. En el gobierno, la cohesión es también una variable importante. La premisa de la escasez de recursos es una constante en ese entorno; por ello, su optimización es más que necesaria. Los funcionarios del gobierno deben tener siempre en mente que una de sus metas irrenunciables es la provisión de un entorno laboral que permita a los empleados generar sinergias y trabajar en equipo, con el propósito final de brindar a la población el mejor nivel de servicio posible.
Para concluir, debe precisarse que este trabajo tiene limitaciones. Se trata de un estudio que se realizó solo en una dependencia gubernamental mexicana, lo que limita la posibilidad de generalizar los resultados. Por ello, se llama a replicar el trabajo en otros contextos y poblaciones. Además, la medición de las variables se realizó a través de la autoadministración del instrumento, lo que conlleva subjetividad implícita en la respuesta. Respecto a líneas futuras de investigación, se sugiere indagar más sobre la influencia de la edad en la relación entre PSS y cohesión. Además, ya que trabajos muy recientes indican que en la literatura de gestión pública el énfasis explícito en el trabajo en equipo se encuentra relativamente ausente (van der Voet y Steijn, 2020), se recomienda su investigación con el propósito de avanzar en esa brecha de conocimiento, en contexto de entidades gubernamentales.
Bibliografía
Adler, M. A. (1993). Gender differences in job autonomy. The Sociological Quarterly, 34(3), 449-46. https://doi.org/10.1111/j.1533-8525.1993.tb00121.x
Afzal, S., Arshad, M., Saleem, S. y Farooq, O. (2019). The impact of perceived supervisor support on employees’ turnover intention and task performance: Mediation of self-efficacy. Journal of Management Development, 38(5), 369-382. https://doi.org/10.1108/JMD-03-2019-0076
Ali, M., Usman, M., Pham, N. T., Agyemang-Mintah, P. y Akhtar, N. (2020). Being ignored at work: Understanding how and when spiritual leadership curbs workplace ostracism in the hospitality industry. International Journal of Hospitality Management, 91, 102696. https://doi.org/10.1016/j.ijhm.2020.102696
Allen, M. W., Armstrong, D. J., Reid, M. F. y Riemenschneider, C. K. (2008). Factors impacting the perceived organizational support of IT employees. Information & Management, 45(8), 556-563. https://doi.org/10.1016/j.im.2008.09.003
Aoyagi, M. W., Cox, R. H. y McGuire, R. T. (2008). Organizational citizenship behavior in sport: Relationships with leadership, team cohesion, and athlete satisfaction. Journal of Applied Sport Psychology, 20(1), 25-41. https://doi.org/10.1080/10413200701784858
Bakker, A. B. y de Vries, J. D. (2021). Job demands-resources theory and self-regulation: New explanations and remedies for job burnout. Anxiety, Stress, & Coping, 34(1), 1-21. https://doi.org/10.1080/10615806.2020.1797695
Barroso, C., Carrión, G. C. y Roldán, J. L. (2010). Applying maximum likelihood and PLS on different sample sizes: Studies on SERVQUAL model and employee behavior model. En V. Esposito- Vinzi, W. W. Chin, J. Henseler y H. Wang (Eds.), Handbook of partial least squares: Concepts, methods and applications (pp. 427-447). Berlin, Heidelberg: Springer.
Boateng, F. D. (2014). Perceived organizational support and police officer effectiveness: Testing the organizational support theory in Ghana. International Criminal Justice Review, 24(2), 134-150. https://doi.org/10.1177/1057567714536907
Carron, A. V. (1982). Cohesiveness in sport groups: Interpretations and considerations. Journal of Sport psychology, 4(2), 123-138.
Carron, A. V., Bray, S. R. y Eys, M. A. (2002). Team cohesion and team success in sport. Journal of Sports Sciences, 20(2), 119-126. https://doi.org/10.1080/026404102317200828
Chavarría-Islas, R. A., Colunga-Gutiérrez, F. J., Loria-Castellanos, J. y Peláez-Méndez, K. (2017). Síndrome de burnout en médicos docentes de un hospital de 2.° nivel en México. Educación Médica, 18(4), 254-261. https://doi.org/10.1016/j.edumed.2016.09.001
Chen, G., Kirkman, B. L., Kanfer, R., Allen, D. y Rosen, B. (2007). A multilevel study of leadership, empowerment, and performance in teams. Journal of applied psychology, 92(2), 331-346. https://doi.org/10.1037/0021-9010.92.2.331
Chin, W. W. (1998). Commentary: Issues and opinion on structural equation modeling. MIS Quarterly, 22(1), 7-16.
Chin, W. W. (2010). How to write up and report pls analyses. En V. Esposito-Vinzi, W. W. Chin , J. Henseler y H. Wang (Eds.), handbook of partial least squares: Concepts, methods and applications (pp. 655-690). Berlin, Heidelberg: Springer .
Chiniara, M. y Bentein, K. (2016). Linking servant leadership to individual performance: Differentiating the mediating role of autonomy, competence and relatedness need satisfaction. The Leadership Quarterly, 27(1), 124-141. https://doi.org/10.1016/j.leaqua.2015.08.004
Cole, M. S., Bruch, H. y Vogel, B. (2006). Emotion as mediators of the relations between perceived supervisor support and psychological hardiness on employee cynicism. Journal of Organizational Behavior, 27(4), 463-484. https://doi.org/10.1002/job.381
Deci, E. L. y Ryan, R. M. (2002). Overview of self-determination theory: An organismic dialectical perspective. En E. L. Deci y R. M. Ryan (Eds.), Handbook of self-determination research (pp. 3-33). Rochester, N.Y.: The University of Rochester Press.
DeConinck, J. B. (2010). The effect of organizational justice, perceived organizational support, and perceived supervisor support on marketing employees' level of trust. Journal of Business Research, 63(12), 1349-1355. https://doi.org/10.1016/j.jbusres.2010.01.003
Derrick, K. S. (2019). Becoming the boss: Using schlossberg's transition theory to explore new supervisors' transition to supervisory roles at a federal government agency (doctor of Education), Northeastern University, Boston, Massachusetts.
Eisenberger, R., Malone, G. P. y Presson, W. D. (2016). Optimizing perceived organizational support to enhance employee engagement. Recuperado el 30 de junio de 2020, de: https://n9.cl/9ohxi
Eisenberger, R., Stinglhamber, F., Vandenberghe, C., Sucharski, I. L. y Rhoades, L. (2002). Perceived supervisor support: Contributions to perceived organizational support and employee retention. Journal of applied psychology, 87(3), 565-573. https://doi.org/10.1037/0021-9010.87.3.565
Eys, M. y Kim, J. (2017). Team building and group cohesion in the context of sport and performance psychology. Oxford Research Encyclopedia of Psychology. https://doi.org/10.1093/acrefore/9780190236557.013.186
Gagné, M. y Deci, E. L. (2005). Self-determination theory and work motivation. Journal of Organizational Behavior, 26(4), 331-362. https://doi.org/10.1002/job.322
Gallie, D., Zhou, Y., Felstead, A. y Green, F. (2012). Teamwork, skill development and employee welfare. British Journal of Industrial Relations, 50(1), 23-46. https://doi.org/10.1111/j.1467-8543.2010.00787.x
Giorgi, G., Dubin, D. y Perez, J. F. (2016). Perceived organizational support for enhancing welfare at work: A regression tree model. Frontiers in Psychology, 7, 1770. https://doi.org/10.3389/fpsyg.2016.01770
Gordon, S., Adler, H., Day, J. y Sydnor, S. (2019). Perceived supervisor support: A study of select-service hotel employees. Journal of Hospitality and Tourism Management, 38, 82-90. https://doi.org/10.1016/j.jhtm.2018.12.002
Griffin, M. A., Patterson, M. G. y West, M. A. (2001). Job satisfaction and teamwork: The role of supervisor support. Journal of Organizational Behavior, 22(5), 537-550. https://doi.org/10.1002/job.101
Hair, J. F., Risher, J. J., Sarstedt, M. y Ringle, C. M. (2019). When to use and how to report the results of PLS-SEM. European Business Review, 31(1), 2-24. https://doi.org/10.1108/EBR-11-2018-0203
Hair, J. F., Howard, M. C. y Nitzl, C. (2020). Assessing measurement model quality in PLS-SEM using confirmatory composite analysis. Journal of Business Research, 109, 101-110. https://doi.org/10.1016/j.jbusres.2019.11.069
Henseler, J., Ringle, C. M. y Sinkovics, R. R. (2009). The use of partial least squares path modeling in international marketing. En R. S. Rudolf y N. G. Pervez (Eds.), New Challenges to International Marketing (vol. 20, pp. 277-319). Emerald Group Publishing Limited.
Henseler, J., Ringle, C. M. y Sarstedt, M. (2015). A new criterion for assessing discriminant validity in variance-based structural equation modeling Journal of the Academy of Marketing Science, 43(1), 115-135. https://doi.org/10.1007/s11747-014-0403-8
Henseler, J., Ringle, C. M. y Sarstedt, M. (2016). Testing measurement invariance of composites using partial least squares. International Marketing Review, 33(3), 405-431. https://doi.org/10.1108/IMR-09-2014-0304
Hornaday, R. W. (2001). Sex composition, cohesion, consensus, potency and performance of simulation teams. Paper presented at the Developments in Business Simulation and Experiential Learning: Proceedings of the Annual ABSEL Conference, San Diego, California.
Jin, M. H. y McDonald, B. (2016). Understanding employee engagement in the public sector: The role of immediate supervisor, perceived organizational support, and learning opportunities. The American Review of Public Administration, 47(8), 881-897. https://doi.org/10.1177/0275074016643817
Karam, E. P., Hu, J., Davison, R. B., Juravich, M., Nahrgang, J. D., Humphrey, S. E. y Scott-DeRue, D. (2019). Illuminating the ‘face’ of justice: A meta-analytic examination of leadership and organizational justice. Journal of Management Studies, 56(1), 134- 171. https://doi.org/10.1111/joms.12402
Koys, D. J. y DeCotiis, T. A. (1991). Inductive measures of psychological climate. Human relations, 44(3), 265-285. https://doi.org/10.1177/001872679104400304
Kundu-Subhash, C. y Lata, K. (2017). Effects of supportive work environment on employee retention: Mediating role of organizational engagement. International Journal of Organizational Analysis, 25(4), 703-722. https://doi.org/10.1108/IJOA-12-2016-1100
Little, M. E. (2017). The moderating effect of gender and tenure on the relationship between perceived supervisor support and organizational commitment (master of Science). San José State University, San José, California.
Lloréns-Montes, F. J., Ruiz-Moreno, A. y García-Morales, V. (2005). Influence of support leadership and teamwork cohesion on organizational learning, innovation and performance: An empirical examination. Technovation, 25(10), 1159-1172. https://doi.org/10.1016/j.technovation.2004.05.002
Lu, X. y Guy, M. E. (2019). Emotional labor, performance goal orientation, and burnout from the perspective of conservation of resources: A United States/China comparison. Public Performance & Management Review, 42(3), 685-706. https://doi.org/10.1080/15309576.2018.1507916
Matthews, L. (2017). Applying multigroup analysis in PLS-SEM: A step-by-step process. En H. Latan y R. Noonan (Eds.), Partial least squares path modeling: Basic concepts, methodological issues and applications (pp. 219-243). Cham: Springer International Publishing.
Nwobia, I. E. y Aljohani, M. S. (2017). The effect of job dissatisfaction and workplace bullying on turnover intention: Organization climate and group cohesion as moderators. International Journal of Marketing Studies, 9(3), 136-143.
Nzuki, R. M. (2020). The influence perceived supervisor support on organization performance at Kakamega County Government, Kenya. Archives of Business Research, 8(5), 191-200. https://doi.org/10.14738/abr.85.8193
Öhman, A., Keisu, B.-I. y Enberg, B. (2017). Team social cohesion, professionalism, and patient-centeredness: Gendered care work, with special reference to elderly care - a mixed methods study. BMC Health Services Research, 17, 1-12. https://doi.org/10.1186/s12913-017-2326-9
Park, S., Kim, E.-J. y Kang, H.-S. (2017). Does supervisor support make a difference in employees’ training and job performance? Academy of Management Proceedings, 2017(1), https://doi.org/11418.10.5465/AMBPP.2017.11418abstract
Patterson, M. G., West, M. A., Shackleton, V. J., Dawson, J. F., Lawthom, R., Maitlis, S., y Wallace, A. M. (2005). Validating the organizational climate measure: links to managerial practices, productivity and innovation. Journal of Organizational Behavior, 26(4), 379-408. https://doi.org/10.1002/job.312
Penning de Vries, J., Knies, E. y Leisink, P. (2020). Shared perceptions of supervisor support: What processes make supervisors and employees see eye to eye? Review of Public Personnel Administration, OnlineFirst. https://doi.org/10.1177/0734371X20942814
Prati, L. M., Douglas, C., Ferris, G. R., Ammeter, A. P. y Buckley, M. R. (2003). Emotional intelligence, leadership effectiveness, and team outcomes. International Journal of Organizational Analysis, 11(1), 21-40. https://doi.org/10.1108/eb028961
Reeve, J. (2015). Giving and summoning autonomy support in hierarchical relationships. Social and Personality Psychology Compass, 9(8), 406-418. https://doi.org/10.1111/spc3.12189
Reid, M. F., Allen, M. W., Riemenschneider, C. K. y Armstrong, D. J. (2008). The role of mentoring and supervisor support for state IT employees' affective organizational commitment. Review of Public Personnel Administration, 28(1), 60-78. https://doi.org/10.1177/0734371X07311703
Rhoades, L. y Eisenberger, R. (2002). Perceived organizational support: a review of the literature. Journal of applied psychology, 87(4), 698-714. https://doi.org/10.1037/0021-9010.87.4.698
Rozell, E. J. y Gundersen, D. E. (2003). The effects of leader impression management on group perceptions of cohesion, consensus, and communication. Small Group Research, 34(2), 197-222. https://doi.org/10.1177/1046496402250431
Salas, E., Grossman, R., Hughes, A. M. y Coultas, C. W. (2015). Measuring team cohesion: Observations from the Science. Human Factors, 57(3), 365-374. https://doi.org/10.1177/0018720815578267
Seidel, G. y Back, A. (2009). Success factor validation for global ERP programmes. Paper presented at the 17th European Conference on Information Systems, Verona.
Severt, J. B. y Estrada, A. X. (2015). On the function and structure of group cohesion. En E. Salas, W. Vessey y A. X. Estrada. (Eds.), Team Cohesion: Advances in Psychological Theory, Methods and Practice (vol. 17, pp. 3-24). Bingley: Emerald Group Publishing Limited.
Sguera, F., Bagozzi, R. P., Huy, Q. N., Boss, R. W. y Boss, D. S. (2018). The more you care, the worthier i feel, the better i behave: How and when supervisor support influences (un)ethical employee behavior. Journal of Business Ethics, 153(3), 615-628. https://doi.org/10.1007/s10551-016-3339-8
Shanock, L. R. y Eisenberger, R. (2006). When supervisors feel supported: Relationships with subordinates' perceived supervisor support, perceived organizational support, and performance. Journal of Applied Psychology, 91(3), 689-695. https://doi.org/10.1037/0021-9010.91.3.689
Shi, X. y Gordon, S. (2020). Organizational support versus supervisor support: The impact on hospitality managers’ psychological contract and work engagement. International Journal of Hospitality Management, 87, 102374. https://doi.org/10.1016/j.ijhm.2019.102374
Slemp, G. R., Kern, M. L. y Vella-Brodrick, D. A. (2015). Workplace well-being: The role of job crafting and autonomy support. Psychology of Well-Being, 5(1), 7. https://doi.org/10.1186/s13612-015-0034-y
Slemp, G. R., Kern, M. L., Patrick, K. J. y Ryan, R. M. (2018). Leader autonomy support in the workplace: A meta-analytic review. Motivation and Emotion, 42(5), 706-724. https://doi.org/10.1007/s11031-018-9698-y
Smit, W., Stanz, K. y Bussin, M. (2015). Retention preferences and the relationship between total rewards, perceived organisational support and perceived supervisor support: Original research. SA Journal of Human Resource Management, 13(1), 1-13. https://doi.org/10.4102/sajhrm.v13i1.665
Tekleab, A. G., Karaca, A., Quigley, N. R. y Tsang, E. W. K. (2016). Re-examining the functional diversity-performance relationship: The roles of behavioral integration, team cohesion, and team learning. Journal of Business Research, 69(9), 3500-3507. https://doi.org/10.1016/j.jbusres.2016.01.036
Thompson, C. A. y Prottas, D. J. (2006). Relationships among organizational family support, job autonomy, perceived control, and employee well-being. Journal of Occupational Health Psychology, 1(1), 100-118.
Trottier, T., Van Wart, M. y Wang, X. (2008). Examining the nature and significance of leadership in government organizations. Public Administration Review, 68(2), 319-333. https://doi.org/10.1111/j.1540-6210.2007.00865.x
van der Voet, J. y Steijn, B. (2020). Team innovation through collaboration: How visionary leadership spurs innovation via team cohesion. Public Management Review, 1-20. https://doi.org/10.1080/14719037.2020.1743344
Vansteenkiste, M., Ryan, R. M. y Soenens, B. (2020). Basic psychological need theory: Advancements, critical themes, and future directions. Motivation and Emotion, 44(1), 1-31. https://doi.org/10.1007/s11031-019-09818-1
Villa-George, F. I., Moreno-Jiménez, B., Rodríguez-Muñoz, A. y Sanz- Vergel, A. I. (2019). Engagement como indicador de salud laboral: propiedades psicométricas del UWES en mexicanos. VERTIENTES Revista Especializada en Ciencias de la Salud, 22(1), 42-48.
Wang, A.-C. y Cheng, B.-S. (2010). When does benevolent leadership lead to creativity? The moderating role of creative role identity and job autonomy. Journal of Organizational Behavior, 31(1), 106- 121. https://doi.org/10.1002/job.634
Notas
Declaración de intereses