Article of Scientific and Technological Research
Update of the strategic framework for the Spanish port system using a SWOT analysis
Actualización del marco estratégico para el sistema portuario español empleando un análisis DAFO
Update of the strategic framework for the Spanish port system using a SWOT analysis
Cuadernos de Administración (Universidad del Valle), vol. 36, no. 68, pp. 96-111, 2020
Universidad del Valle
Received: 09 April 2020
Revised document received: 04 June 2020
Accepted: 19 October 2020
Abstract: The current Spanish Strategic Port Framework dates back to 1998, and for more than 20 years has supported the Spanish port model, being one of the main pillars of the development of Spanish ports. As a result of the great internal and external changes to the system itself. It is essential to update the current Strategic Framework. Even, it is necessary to reformulate the main strategic lines and criteria for action in the sector. The aim of this work, after an analysis of the situation of the Spanish maritime system and global trends, is to put forward a series of proposals that will serve as a framework for the development of the port system. So that companies, port administrations, workers and society as a whole can benefit from the application of policies aimed at the competitive development of ports in the international context. The proposed methodology is a SWOT analysis based on the definition of strategic objectives for the new strategic framework. The step envisaged will be an international benchmarking that will provide information on the trends in the sector worldwide. The main conclusion is that the Port Authorities must continue to advance in the Landlord model. However, they must change their approach, avoiding becoming only a passive owner of the port infrastructures but a facilitator of the activities and services by carrying out a more proactive management, encouraging intra-port competition and with a view to achieving the strategic objectives set out.
Keywords: Spanish port system, Strategic framework, SWOT analysis, Strategic objectives.
Resumen: El Marco Estratégico portuario español vigente data del año 1998, durante más de 20 años ha sido el soporte del modelo portuario español, siendo uno de los principales pilares del desarrollo de los puertos españoles. Derivado de los grandes cambios internos y externos al propio sistema se hace fundamental una actualización del Marco Estratégico vigente, siendo necesario reformular las grandes líneas estratégicas y criterios de actuación del sector. Se pretende con este trabajo, tras un análisis de la situación del sistema marítimo español y de las tendencias globales, plantear una serie de propuestas que sirvan de marco para el desarrollo del sistema portuario, de forma que empresas, administraciones portuarias, trabajadores y la sociedad en su conjunto se puedan beneficiar de la aplicación de unas políticas encaminadas al desarrollo competitivo de los puertos en el contexto internacional. La metodología propuesta es un análisis DAFO partiendo de la definición de unos objetivos estratégicos para el nuevo marco estratégico, el paso previó será un benchmarking internacional que permita conocer las tendencias del sector en todo el mundo. Como principal conclusión se destaca que las Autoridades Portuarias han de seguir avanzando en el modelo Landlord, sin embargo, deben de cambiar de enfoque, evitando convertirse únicamente en un propietario pasivo de las infraestructuras portuarias sino en un facilitador de las actividades y servicios realizando una gestión más proactiva, incentivando la competencia intraportuaria y con miras a conseguir los objetivos estratégicos planteados.
Palabras clave: Sistema portuario español, Marco estratégico, Análisis DAFO, Objetivos estratégicos.
1. Introduction
The Strategic Framework of the Spanish port system dates back to 1998, the recommendations and objectives proposed more than 20 years ago have supported the port system ( Puertos del Estado, 1998). Current trends due to the constant evolution of the sector make a revision of the theoretical framework and new approaches necessary.
After more than twenty years in force, the 1998 Strategic Framework has served to provide the Spanish Port System with sufficient planning and organization to enable the adequate development of Spanish ports (Camarero, 2017). Already in its day reference was made to the global challenges that were approaching; the entry of the Euro in Spain, the growing internationalization of Spanish companies or the fierce competition in a more globalized market for our ports (Fillol, Lunkes, Constante, and Feliu, 2016).
Today there is a greater need for a fine-tuning, a renewal of the commitments that will ensure that the Spanish port sector, with all its agents and administrations involved, remains competent and an example of good practice (Castillo, 2015).
The new Strategic Framework that will emerge in the future will lay the foundations by which employers, shipping companies, administrations and other entities involved can relate to each other, in a loyal and coordinated manner, providing them with a reference framework within which to move (Camarero and Camarero, 2016).
The objective of the article is to draw up, after an analysis of the situation of the Spanish port system and of global trends, a series of proposals and approaches that will serve as a framework for the development of the port system. So that companies, port administrations, workers and society as a whole can benefit from the application of policies aimed at the competitive development of ports in the international context (Cortés, Cordón, González, and García, 2018).
The decisions taken and the formulas adopted and set out in this work to respond to the challenges will have considerations that must be taken into account and will imply, if carried out, substantial changes in the way we perceive ports and administrations.
2. Art framework
It is important to know Spanish legislation that has governed the port area (Castillo, López and Pérez, 2006). Table 1 shows a chronological overview of the different laws that have been established in Spain in the field of ports and maritime affairs (Fernández-Quirós and López, 2012), differentiating especially in those prior to the 1992 Act and those subsequent to it, due to the great impact that the latter had in unifying and organizing all port administration and being the law from which the current configuration of the Spanish port system is recognized (Baranda, 2015).

The Strategic Framework defines the umbrella or framework within which to move to plan further, more detailed developments (Jiménez and Llatas, 2015). Its realization must come from a deep reflection and debate of the system.
The “Strategic Framework of the State-Owned Port System” drawn up by the whole of the port system in 1998 was approved on the 17th of February 1998 by the Governing Council of the public body Puertos del Estado (AECA, 2006) (Piniella, 2009).
It is divided into different chapters. The first chapter would be the presentation of the document explaining its elaboration and development process. The second chapter details how the State-owned port system was composed in the years when it was drawn up and the economic magnitudes of the moment (Castillo, 2015). Finally, the third and most extensive chapter is the Strategic Framework for State Ownership itself, divided into four sections: a first section on the Vision of the Port System, that is to say, where the objectives and scope of the document are introduced; a second section called the Business Model, where we are told about the policies aimed at transforming the model of governance and the creation of value for the client; the third section called the Management Model will detail the organizational and structuring model of the ports; finally, the Relationship Model will indicate the instruments used to analyze and decide on the appropriate policy, looking for decision models that are more decentralized than the previous ones.
In order to advance and evaluate the 1998 strategic framework, consultations were carried out at the end of 2018 by the State Ports to the different Port Authorities to find out their predisposition to renew the current Strategic Framework (Vázquez, 2014). According to the final document itself, these responded with interest, contributing their impressions and collaborating in the creation of a new Strategic Framework of reference for the future (Puertos del Estado, 2019a, b).
The consultations were sent to the different Port Authorities integrated in the system of general interest in October 2018. The questions were structured in six different blocks, with the possibility of responding to the questions in an open manner. The blocks in which they were divided are:
Ports of General Interest. Vision and Mission
The Governance of the Port System
Port Planning and Management
The Economic and Financial Regime
The Human Resources Regime
Synthetic Vision of the Port System
The first thing to highlight is the strong will existing among the Port Authorities for the elaboration of a new Strategic Framework to replace the previous one.
However, it is necessary to highlight the two currents of opinion that have been present throughout the drafting of the document, and which, with different and broad nuances within them, indicate to the legislator and the planner that they will take the strategic decisions that will not always be well-received by all the Port Authorities involved.
The first great current of opinion, made up of those large Port Authorities that move a large part of the port traffic in Spain. It seeks to continue to strengthen their management autonomy in order to continue to be competitive in the global context. They welcome measures aimed at the aggregation of ports, allowing for greater economic sustainability of the sector, and the trend towards greater liberalization (Puertos del Estado, 2019c).
The second current of opinion is supported by those smaller Port Authorities who see territorial cohesion as a principle that should continue to prevail in the port system, finding a balance between competitiveness and the general interest.
However, there is broad consensus on various matters in which progress can continue to be made, such as the requirement to improve in more effective and flexible management and coordination instruments, and to continue making progress in all the developments that the current regulatory framework allows (Figure 1).

Maritime transport is strongly influenced by the evolution of the world economy and trade. Industrial activity, economic production, trade in goods and maritime transport are all growing at different speeds, but ultimately all these factors depend on the evolution of the world economy. The new patterns of world trade mean that the current needs of the port environment have changed and ports must respond to new requirements, among which the following stand out
In the economic, social and political scenario in which we find ourselves, society is increasingly demanding in relation to its public managers (Cancelas, Flores, and Orive, 2013), demanding not only the efficacy and efficiency of the resources managed, but also transparency and good management practices, as an indispensable counterpart to achieve their recognition and support. Port institutions should not carry out their port planning and management solely on the basis of the economic viability of their activity and the contribution to the organization of efficient logistics. Their responsibility towards society and the environment is also evident, as is their commitment to transparency (Molina Serrano, Gonzalez-Cancelas, Soler-Flores, and Camarero Orive, 2018). The Spanish Port System of State ownership is made up of 46 ports of general interest, managed by 28 Port Authorities. Their coordination and control of efficiency corresponds to the Public Body of State Ports, a body dependent on the Ministry of Development and which is responsible for the execution of the Government’s port policy (Molina Serrano et al., 2018).
In Europe, there is a wide variety of models of port ownership and management. It is, therefore, not easy to articulate a common port policy (Gonzalez-Laxe, 2020).
Recently, the organization of the port system is still being deepened, notably the functions carried out by the port authorities. They represent the major link between the port operators who carry out the daily operations and the bodies in charge of the development of port regulations. There are thus certain factors such as the pressure of the different stakeholders. They are part of the supply chain, where the port presents itself as a logistics node par excellence (Verhoeven, 2010). This research is centred around the fact that the port authorities should carry out port management from the perspective of enforcing the law and regulations, or only from a free market perspective, by being one more actor. It studies three possible options for the port authorities which are:
become part of the supply chain, which is identified as being one more stakeholder.
remain in a supportive position.
disappear.
We live in an era marked by growing global interest and concern about environmental degradation and the depletion of natural resources and sustainability in global terms. For societies and their governments, to have information to know the state and trends of the different components of the environment and sustainability, in order to be able to make a diagnosis of the situation, and thus formulate policies and programmes oriented towards the conservation and sustainable use of nature (Samanés González-Cancelas and Molina Serrano, 2019).
The use of technology in the business context is always aimed at increasing performance. To take advantage of this momentum, companies need a well-planned digital transformation strategy. Digitalization offers enormous growth opportunities in all areas, sectors, regions and types of companies (Ortiz-Rey, González-Cancelas, Molina Serrano, Soler-Flores, and Camarero-Orive, 2020).
The ports are evolving in their digitalization from the electronic port to port 4.0., passing through the following states ( Santos Martín, González-Cancelas, Molina Serrano, and Soler-Flores, 2020):
Electronic port: these are the ports which, with the use of software, improve the management of the Port Authorities. The information flows are electronic and there is an intensive use of ICT.
Connected port: this is the port in which the port operations have reached a high level of automation, replacing human intervention. The fundamental technology is sensorization.
Smart Port: is established around a digital platform that captures information from sensors and IoT networks, processes it, displays it visually, helps to take decisions and even acts; all in real time. We are basically talking about Big Data and Machine Learning.
Port 4.0: is a concept analogous to that of Industry 4.0, and includes from the later that which refers to the flow of information with the exterior. In this way, to the intelligence of the Smart Port is added its role as a node in the supply, energy and information networks.
It is often not clear what “digital” means for a port organization. It is in fact a long-term process that requires the organizations and stakeholders to undergo continuous structural, functional and strategic transformations. The digital transformation that results goes far beyond mere technological considerations. In fact, we are going to talk very little about technology, and more about diagnosis (the patient) and planning (González-Cancelas, Molina Serrano, and Soler-Flores, 2019).
Along these lines, Puertos del Estado is developing the Ports 4.0 programme. The Ports 4.0 capital fund is the model of corporate open innovation adopted by Puertos del Estado and the Spanish Port Authorities to attract, support and facilitate the application of talent and entrepreneurship to the Spanish public and private port logistics sector in the context of the 4th industrial revolution. The main objective of the Fund is to promote and actively incorporate disruptive or incremental innovation as an element of competitiveness, efficiency, sustainability, safety and security in the Spanish port logistics sector, both public and private, in order to facilitate its transition to the 4.0 economy (González-Cancelas, Molina Serrano, Esteban-Infantes, Soler-Flores, and Camarero Orive, 2020).
In Spain, a “landlord” type management model is in force, according to which port services are provided by specialized private operators. This, in compliance with the technical requirements established by the Port Authority, acquires the right to obtain a licence. Regardless of its size, each Spanish port of general interest is today configured as a complex offer in which a series of services provided to the same final clients are linked together, and on which several entities compete that must be fully coordinated in space and time ( Rodrigo González, González-Cancelas, Molina Serrano, and Orive, 2020).
In Spain, the degree of private sector intervention in the provision of services has become very high. Companies take over the provision of so-called port services (pilotage, towing, mooring, cargo handling, passenger handling, waste collection from ships) and commercial services related to all kinds of industrial or service activities carried out in the public port domain (Munim, Saeed, and Larsen, 2019)
3. Methodology
The methodology used for this study is explained below and is shown in Figure 2.

Step 1. Work scenario: previous studies
A. Preliminary study of the Spanish port system.
A.1 Work scenario: the Spanish Port System.
The first thing is to know the port system, starting with the laws that govern it, observing its evolution over time. Then, the different actors that can be found in the port will be described, identifying them and defining their respective competences, as well as all those socio-economic aspects that govern the port context, putting figures to their relevance within the economic growth of a country and world trade.
A.2. Spanish strategic framework of 1998.
This will be followed by a summary and explanation of the 1998 Strategic Framework, which has been in force for more than 20 years, the definition of concepts of port strategy and the highlighting of the most important parts of the current Framework. The recent consultations with the Port Authorities will also be discussed in order to know their opinion for the elaboration of a new Framework, as well as their ideas and predisposition to different reforms.
All the above described make up the previous study of the Spanish port system, which is fundamental to know it, diagnose its weak points and see how to boost its strengths.
B. International Benchmarking
Later on, a compilation of Strategic Frameworks in other countries will be carried out, showing how other port authorities, in different places, are facing the current challenges and the growing internalization of the port market. It will be studied how they see the future, trying to gather global data and trends that can serve as a model for drawing up our own Strategic Framework.
All of this will define the phase of previous studies, getting to know our port system and that of other countries, selecting ideas, glimpsing trends, so that after a meditated reflection. Then those Strategic Objectives for which we want the new Strategic Framework to be governed can be choosen.
Step 2. Application method: SWOT
This point is developed following the scheme in Figure 3.

A. Definition of Strategic Objectives
In the previous phases, it developed a study of the Spanish port system, knowing the existing legislative and regulatory framework, the actors involved in port activity and how the Strategic Framework of State Ownership published in 1998 and currently in force was developed, knowing the impressions of the sector on this and the firm will of the different Port Authorities to develop a new one that could serve as a structure and foundation for the sector in the coming years.
Global trends have also been identified, and how some of the world’s largest ports are facing up to the next global challenges and issues, seeking to gain new traffic and increase their competitiveness against others in an ever-changing world.
The analysis of the Spanish system itself, together with the global trends studied, has led to the development of the new Strategic Objectives to be defined here. These will be the new goals set out in this article and which correspond to the “Proposal for a New Strategic Framework for the Spanish Port System”.
B. SWOT analysis
Subsequently, with the Strategic Objectives presented, a SWOT Analysis of the Spanish port sector will be carried out, showing the characteristics of the system and allowing us to know how far or how to close the port system is to meet the Objectives presented.
The Delphi method is a technique for collecting information that enables the opinion of a group of experts to be obtained through repeated consultation. This technique, of a qualitative nature, is recommended when there is not enough information available for decision making or when it is necessary, for our research, to collect consensual and representative opinions from a group of individuals (Habibi, Sarafrazi, and Izadyar, 2014).
It is easy to explain the diffusion of the Delphi method because it is an information-gathering technique, based on consultation with experts in an area, in order to obtain the most reliable consensus opinion from the group consulted (Gordon and Pease, 2006).
From a methodological point of view, the Delphi method is a relatively flexible strategy. It allows to act with autonomy and to adapt its usual dynamics to the objectives of a research (Landeta, 1999).
This SWOT analysis will be carried out by a panel of experts with detailed knowledge of the Spanish Port system, Public Administrations and the private sector.
The consultation is concluded when the degree of stability and desired consensus between the opinions of the participants. It will be concluded when the percentage of answers within the interval defined by the median ± 1 is greater than 80%, or in questions of the dichotomous type that one of the options brings together more than 80% of the answers.
Step 3. Updating the strategic framework
Next, a series of reforms will be considered, grouped in different sets, with which an update of the Spanish Port System and Authorities will be sought. The aim is to ensure the durability of the new Strategic Framework, which will serve as a shelter for all the actors involved in the sector, supporting them.
4. Results and discussion
The results obtained after applying the methodology described are shown below:
Step 1. Work scenario: previous studies
A. Preliminary study of the Spanish port system.
A.1 Work scenario: the Spanish Port System.
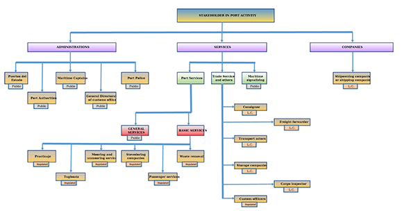
Port activity and the commercial movements that take place within it requires a multitude of actors; public and private companies, local or large multinationals, intermediaries, administrations, workers, etc. The correct coordination of all of them allows the different activities and services provided in a port to be carried out in conditions of agility, speed, efficiency and safety (Piniella, 2009).
When it comes to detailing the different actors that can be found in a port, a distinction must be made between the Administrations involved in port management (Sánchez and Pinto, 2015), the actors that provide different services in the ports, whether these are port services, commercial or maritime signalling services (Laya, 2015), a distinction already included in the port legislation, and finally we will explain the work of the shipping companies (Pavón, 2003).
Figure 4 lists the different actors that will be presented below, specifying whether they are of a public nature, are regulated, or whether they compete in conditions of free competition.

A.2. Spanish strategic framework of 1998
An in-depth analysis of the Strategic Framework was carried out
B. International Benchmarking
Different countries have different models for organizing their port systems, going from similar systems in Spain where similar entities are established to our Port Authorities and a central coordinating body such as State Ports, to other countries where the system is more decentralized with ports that have more autonomy, where the cities that host them have more preponderance in the decision making process or where the predominance of private ports is greater in the system.
Thirteen strategic frameworks of ports throughout the world were analyzed (Figure 5).

After seeing the different strategic plans throughout the world (Agência Nacional de Transportes Aquaviários ANTAQ, 2016), (Autoridad Marítima de Panamá, 2019), (Dublin Port Company, 2018), (Hamburg Port Authority, 2012), (Maritime and Port Authority of Singapore, 2019), (Ministère de l’Equipement et des Transports, 2011), (Port of Anwerp, 2018), (Port of Los Angeles, 2018a), (Port of Los Angeles, 2018b), (Port of Rotterdam, 2011), (Rúa, 2006), (Shanghai Urban Planning and Land Resource Administration Bureau, 2018) (The Port Authority of New York and New Jersey, 2019), (Transnet National Ports Authority, 2017), a number of trends can be identified that are common. Each part of the world has faced the global challenges in a different manner. So that the new global challenges have been tackled in different ways, with different instruments, which has led to a series of measures, adapted to the immediate context in which each of the ports mentioned are moving. From the study of all these particular measures in each part of the world, experiences and lessons can be drawn that will serve for the design and strategic planning of a more internationalized Spanish port system. One that looks less at itself, and can observe in foreign ports ways of working and facing the future with new perspectives.
The following is a list of those relevant points or qualities that have been most commonly and repeatedly appreciated throughout the strategic working documents of the different port systems studied. So that by intersecting the trends it is possible to conclude:
Competitiveness, the prevailing characteristic that governs the others. Almost all ports are looking for forms and measures that will lead to a greater investment in their capacity, greater permitted depths, the attraction of new traffic, investments to attract cruises, and greater movement of goods to their ports.
Proactivity and Leadership, the global ports do not want to be reduced to mere infrastructure managers.
Digitization and investment in new technologies, all the documents studied emphasize the necessity to continue automating and innovating in new technological developments that will result in a greater control of the management and knowledge of the ports.
The need to continue investing in Land Connections is also present in most of the documents.
Creation and promotion of Logistics Zones close to the ports as a way of increasing the added value of the goods moved, creating employment, wealth and being able to attract new investors to the port
Concern for the environment is no longer a minor issue.
A significant number of ports are emphasizing the need to equip themselves with more instruments to enable them to deepen their autonomy, so that they can compete and adapt more easily to an ever-changing international context.
The security of the ports, a characteristic seen with an ever more relevant importance, especially when considering the ports as vital infrastructures for the economy and growth.
The professionalization and continuous training of all port employees.
The Port-City Relationship, the ports no longer wish to be entities alien to the immediate social reality, they want to open up and make the port known.
Step 2. Application method: SWOT
A. Definition of Strategic Objectives
Following the methodology shown in the previous point, the proposed strategic objectives are as follows (Figure 6):

B. SWOT analysis
The Delphi panel for the SWOT generation was developed with 25 experts from the port sector, two types of “expert” should be distinguished: on the one hand, those who are called affected and who are the key informants during diagnostic processes or involved in situations that, independently of their titles or hierarchical position, are aware of the situation under study, aware of the context of the Spanish strategic framework, and on the other hand, there are those who are designated as specialists and who, in this case, must have an academic career, special merits, outstanding professional experience, features that make them stand out in the subject of study. The ratio between both types of experts was 45/55, practically balanced.
The SWOT matrix resulting from the developed Delphi panel is shown in Figure 7, which has been created following the methodology developed previously.

Step 3. Updating the strategic framework
The search for competition and efficiency in the sector was the main objective in the 1998 Strategic Framework, and in this proposal, after more than 20 years, the priority remains the same. There is a need to restructure the system, provide it with tools and rationalize it in order to remain competitive on the global stage.
Nowadays the management models are moving towards the Landlord example, explained above, which allows the Port Authorities to be in charge of land and infrastructure management, allowing the private initiative to provide concessioned services in exchange for the collection of the corresponding fees, without prejudice to the Port Authorities maintaining their role as leaders and catalysts of port activity.
The planner’s task will be to find the optimal way to optimize the system taking into account the strategic objectives set out. The reforms will be drawn up to maintain and reinforce the role of Spanish ports within global traffic.
Finally, it should be emphasized that many of the reforms proposed are compatible with the existing legal framework of the 2011 Revised Text, while trying to maximize the existing instruments within reach. However, other reforms will require a legal reform of the port system to enable them to be implemented and carried out. They will, however, be pointed out as a way of achieving a port system in line with the Strategic Objectives of the present proposal for a new Strategic Framework.
The reforms associated to the Strategic Objectives proposed are summarized below:
Reforms associated with the model of governance of the ports:
Rationalization and aggregation of Port Authorities.
The Catalyst role of the Port Authorities.
The Leadership role of State Ports.
Internal Organization of the Port Authorities.
Improving relations and coordination between the various administrations.
Simplification and streamlining of bureaucratic procedures.
Reforms associated with the concept of “smart ports:
To promote innovation and digitalization of ports.
Talent recruitment and staff management.
Safe ports in the face of global threats.
Improving transparency in the port sector.
Reforms associated with competitiveness and efficiency:
Maintaining the sector’s economic self-sufficiency as a key to growth.
To make the Spanish ports the southern gateway to Europe.
Modify the current regime of Port Fees.
Enhancing Land Accessibility.
Developments that add value to the logistics chain.
New regulation of Port Services.
Reforms associated with achieving a sustainable environment:
Promoting Sustainability on Ships and in the Port.
Cleaner energy innovations.
Achieve a beneficial Port - City symbiosis.
5. Conclusions
The 1998 Strategic Framework that prevailed in the Spanish port system has served as the skeleton of the Spanish port system for more than twenty years. It was one of the main pillars of the development of Spanish ports. The evolution of the world port system has made it necessary to reformulate the principles of this Strategic Framework. Due to the great internal and external changes to the system itself, it is necessary to reformulate the main strategic lines and criteria for action in the sector.
In order to arrive at the objectives and reforms that are needed, a previous analysis of the Spanish port sector and of the various trends and challenges faced by other ports on the global scene has been carried out.
From the SWOT matrix resulting from the study, the “Proposal for a new Strategic Framework for the Spanish Port System” emerges. The struggle to achieve efficient and competitive ports was the reason for the drawing up of the previous Strategic Framework in 1998 and this characteristic is now more relevant than ever.
The Port Authorities must continue to advance in the Landlord model, however, they must change their approach, avoiding becoming only a passive owner of the port infrastructures. It has to be a facilitator of the activities and services by carrying out a more proactive management, encouraging intra-port competition and with a view to achieving the strategic objectives set out. To this end, they must have a greater capacity to adapt, with sufficient autonomy, and be able to mobilize resources and people to fulfil their mission. Close collaboration with other interested parties will be fundamental, especially with other Administrations, logistics sectors and professionals who collaborate in the digitalization of ports.
Nor should be ignored other reforms also detailed throughout this proposal. They cover subjects as diverse as the integral development of transport modes, the increase in agility and transparency in daily management, the progress in maritime digitization or the efficient work of qualified personnel. Alltogether will help them improve the quality of our ports in terms of reliability, competence, safety and value creation.
The resulting new Strategic Framework is born to cover a long period of time, for which it must be subject to continuous revision and follow-up, monitoring the performance of the port system and the achievement of the different proposals indicated, being the dynamic nature of the world economy the one that forces us to permanently watch and anticipate new developments.
The present proposal is expected to strengthen the competitive position of Spanish ports, and change the way they face current threats and take advantage of existing opportunities, seeking to acquire positions of greater leadership and attractiveness in an increasingly global world. With all this, the different concepts described here have been put forward to achieve economic success and to improve the importance of our ports for the benefit of the whole of Spanish society, and of the entire port system for the coming decades.
6. References
Agencia Nacional de Transportes Aquaviários (ANTAQ) (2016). Planeamiento Estratégico. Recuperado de http://portal.antaq.gov.br/index.php/acesso-a-informacao/acoes-e-programas/planejamento-estrategico/
Asociación Española de Contabilidad y Administración de Empresas (AECA) (2006). La contabilidad de Gestión en el Sistema Portuario Español (Documento n.º 31). Recuperado de https://www.aeca.es/old/pub/documentos/pg31.htm
Autoridad Marítima de Panamá. (2019). Plan Estratégico de Desarrollo Marítimo y Portuario de Panamá 2040. Recuperado de https://amp.gob.pa/iniciativas/planes-estrategicos/
Baranda, D. B. (2015). Influencia de un nuevo marco jurídico en la competitividad del sistema portuario español (Doctoral dissertation). Universidad Politécnica de Madrid, España. Recuperado de http://oa.upm.es/35274/1/Daniel_Beltran_Baranda.pdf
Camarero Orive, A. (2017). ¿Existe otro modelo portuario? Consideraciones sobre la gobernanza de los puertos. Madrid, Epaña: Universidad Politécnica de Madrid. Recuperado de http://www2.caminos.upm.es/Departamentos/ict/documentos/De%20la%20gobernanza%20de%20los%20puertos.pdf
Camarero, A., y Camarero, A. (2016, noviembre). Propuesta Metodológica para la clasificación de Puerto Verde mediante el análisis de Conglomerados y la utilización de Indicadores de Sostenibilidad Medioambientales. Congreso CIDEPORT, Florianópolis, Brasil. Recuperado de https://2017.cidesport.com.br/sites/default/files/a52691.pdf
Cancelas, N. G., Flores, F. S., y Orive, A. C. (2013). Modelo de eficiencia de las terminales de contenedores del sistema portuario español. Revista Electrónica de Comunicaciones y Trabajos de ASEPUMA. Rect@, 14, (1)49-67. Recuperado de https://dialnet.unirioja.es/servlet/articulo?codigo=4742939
Castillo, R. J. C. (2015). Las obras públicas en los puertos de interés general: planificación y ejecución. Boletín del Ministerio de Justicia, 69, (2184), 1-47. Recuperado de https://dialnet.unirioja.es/servlet/articulo?codigo=5342710
Castillo Manzano, J. I., López Valpuesta, L., y Pérez García, J. J. (2006). Análisis del impacto de las leyes de 1992 y 1997 sobre el sistema portuario español. Boletín económico de ICE, Información Comercial Española, 2871, 47-59. Recuperado de https://idus.us.es/handle/11441/43802
Cortés Rodríguez, C., Cordón Lagares, E., González Galán, A. N. A., & García Del Hoyo, J. J. (2018). Clasificación de los puertos españoles atendiendo a su tipología de tráfico e infraestructuras. Estudios de Economía Aplicada, 36(3). 765-788 Recuperado de https://dialnet.unirioja.es/servlet/articulo?codigo=6566761
del Estado, P. (1998). Marco estratégico del Sistema Portuario de Titularidad Estatal español. Revista Puertos, 56, 8-10. Recuperado de http://www.puertos.es/es-es/Paginas/MarcoEstrategico.aspx
Dublin Port Company. (2018). Dublin Port Master Plan 2040. Retrieved from https://www.dublinport.ie/wp-content/uploads/2018/07/DPC_Masterplan_2040_Reviewed_2018.pdf
Fernández-Quirós, T., y López Quiroga, J. (2012). Guía sobre Legislación Portuaria. Grupo de Práctica de Marítimo, Transporte y Logística. Recuperado de https://docplayer.es/2792127-Guia-sobre-legislacion-portuaria.html
Fillol, A. G., Lunkes, R. J., Constante, J. M., y Feliu, V. M. R. (2016). Procesos de planificación estratégica de sistemas portuarios: Un análisis comparativo de Brasil y España. Harvard Deusto Business Research. V(2), 87-106. Doi: 10.3926/hbdr.112
González-Cancelas, N., Molina Serrano, B., & Soler-Flores, F. (2019). Seaport sustainable: use of artificial intelligence to evaluate liquid natural gas utilization in short sea shipping. Transportation Journal, 58(3), 197-221. Doi: 10.5325/transportationj.58.3.0197
González-Cancelas, N., Molina Serrano, B., Esteban-Infantes, M., Soler-Flores, F., y Camarero Orive, A. (2020). Escenario de digitalización para el Sistema Portuario Español. Revista Transporte y Territorio, 22, 259-280. Doi: 10.34096/rtt.i22.6377
González-Laxe, F. (2020). La Política Portuaria Europea: los nuevos desafíos de la gobernanza. Revista Galega de Economía, 29(1), 6401. Recuperado de https://revistas.usc.gal/index.php/rge/article/view/6401
Gordon, T., & Pease, A. (2006). RT Delphi: An efficient,“round-less” almost real time Delphi method. Technological Forecasting and Social Change, 73(4), 321-333. Doi: 10.1016/j.techfore.2005.09.005
Habibi, A., Sarafrazi, A., & Izadyar, S. (2014). Delphi technique theoretical framework in qualitative research. The International Journal of Engineering and Science, 3(4), 8-13. Retrieved from https://parsmodir.com/wp-content/uploads/2018/11/Delphi2014-En.pdf
Hamburg Port Authority (2012). Master Plan 2025. Retrieved from https://www.hamburg-port-authority.de/fileadmin/user_upload/port-development-plan2025.pdf
Jiménez, M. D. M. C., y Llatas, J. O. (2015). Infraestructuras Portuarias. Análisis del sistema Portuario Espanol Contexto Internacional y propuestas de reforma (No. eee2015-20). Recuperado de https://ideas.repec.org/p/fda/fdaeee/eee2015-20.html
Landeta, J. (1999). El método Delphi. Una técnica de previsión para la incertidumbre. Barcelona, España: Ariel. Recuperado de https://dialnet.unirioja.es/servlet/libro?codigo=208626
Laya, F. (2015). El sistema portuario: administración y gestión portuaria. Recuperado de http://redi.ufasta.edu.ar:8080/xmlui/bitstream/handle/123456789/785/2004_eco_El%20sistema%20portuario.pdf?sequence=1
Maritime and Port Authority of Singapore. (2019). Road Map 2030. Retrieved from https://www.maritimeinstitute.sg/RD-Resources?tabs=roadmap2030#tabs2
Ministère de l’Equipement et des Transports (2011). La Stratégie Portuaire Nationale à l’Horizon 2030. Retrieved from http://www.equipement.gov.ma/ports/Publications/Documents/StrategiePortuaireweb-FR.pdf
Molina Serrano, B., González-Cancelas, N., y Soler-Flores, F (2018). Hacia la sostenibilidad portuaria mediante modelos probabilísticos: redes bayesianas. Informes de la Construcción, Vol.70(549), 244-255. Doi: 10.3989/id.54678
Molina Serrano, B., González-Cancelas, N., Soler-Flores, F., y Camarero Orive, A. (2018). Análisis de las dimensiones institucional, económica, social y ambiental portuarias a través de inteligencia artificial. Revista Transporte y Territorio, 18, 264-284. Doi: 10.34096%2Frtt.i18.4937
Munim, Z. H., Saeed, N., & Larsen, O. I. (2019). ‘Tool port’to ‘landlord port’: a game theory approach to analyse gains from governance model transformation. Maritime Policy & Management, 46(1), 43-60. Retrieved from https://www.tandfonline.com/doi/abs/10.1080/03088839.2018.1468936
Ortiz-Rey, N., González-Cancelas, N., Molina Serrano, B., Soler-Flores, F., y Camarero-Orive, A. (2020). Estrategia del Océano Azul para el sector portuario (sincromodalidad y digitalización). Entre Ciencia e Ingeniería, 14(27), 50-57. Doi: 10.31908/19098367.1768
Pavón, B. S. (2003). El futuro de las relaciones puerto-ciudad. Recuperado de https://www.yumpu.com/es/document/view/27449644/el-futuro-de-las-relaciones-puerto-ciudad-universidade-da-coruaa
Piniella Corbacho, F. (2009). Gestión portuaria y logística. Universidad Internacional de Andalucía 192 págs. Recuperado de https://dspace.unia.es/handle/10334/3415
Puertos del Estado. (2019a). Resultados de las Consultas a las Autoridades Portuarias. Recuperado de http://www.puertos.es/es-es/Documents/Marco%20estrategico%20Resultados%20encuestas%20AAPP%20Doc%20final.pdf
Puertos del Estado. (2019b). Resultados de las Consultas a los Clientes del Sistema Portuario. Recuperado de http://www.puertos.es/es-es/medioambiente/Documents/Marco%20estrate%CC%81gico%20Resultados%20encuestas%20Empresas%20Documento.pdf
Puertos del Estado. (2019c). Resultados de las consultas a las Autoridades Portuarias Palma de Mallorca. Recuperado de http://www.puertos.es/es-es/Documents/Conclusiones%20%20Marco%20estrategico%20Doc%20final.pdf
Port of Anwerp. (2018). Business Plan 2018-2020. Recuperado de https://www.portofantwerp.com/en/2018-2020-business-plan
Port of Los Angeles. (2018a). Port Master Plan. Retrieved from https://www.portoflosangeles.org/about/port-master-plan
Port of Los Angeles. (2018b). Strategic Plan 2018-2022. Retrieved from https://www.portoflosangeles.org/latitude/content/articlePDFs/November%202013/MasterPlan_Dec2013.pdf
Port of Rotterdam. (2011). Port Vision 2030. Retrieved from https://www.portofrotterdam.com/sites/default/files/upload/Port-Vision/Port-Vision-2030.pdf
Rodrigo González, A., González-Cancelas, N., Molina Serrano, B., & Orive, A. C. (2020). Preparation of a Smart Port Indicator and Calculation of a Ranking for the Spanish Port System. Logistics, 4(2), 9. Doi: 10.3390/logistics4020009
Rúa Costa, C. (2006). El Sistema Portuario Español. Enginyeria d’Organització i Logística Industrial. Recuperado de https://upcommons.upc.edu/bitstream/handle/2117/313/9.%20Rua.pdf?sequence=1
Samanés, T., González-Cancelas, N., y Molina Serrano, B. (2019). Integración de indicadores medioambientales e indicadores de desempeño operacional en terminales de graneles sólidos sucios del sistema portuario español. Revista Rect@, Volumen20(1), 77-93. doi 10.24309/recta.2019.20.1.05
Santos Martín, A. E., González-Cancelas, N., Molina Serrano, B., y Soler-Flores, F. (2020). Towards the sustainability of the Spanish Port System through the Business Observation Tool. Maritime Engineering, Volume171(4), 135-144. Doi: 10.1680/jmaen.2017.19
Sánchez, R., y Pinto, F. (2015). El gran desafío para los puertos: la hora de pensar una nueva gobernanza portuaria ha llegado. Boletín FAL, (337), 9. Recuperado de https://www.cepal.org/es/publicaciones/37847-gran-desafio-puertos-la-hora-pensar-nueva-gobernanza-portuaria-ha-llegado
Shanghai Urban Planning and Land Resource Administration Bureau. (2018). Shanghai Master Plan 2017-2035. Retrieved from http://www.shanghai.gov.cn/newshanghai/xxgkfj/2035004.pdf
The Port Authority of New York and New Jersey. (2019). Port Master Plan 2050. Retrieved from https://www.panynj.gov/port/en/our-port/port-development/port-master-plan.html
Transnet National Ports Authority. (2017). Port Development Plan 2017. Retrieved from https://www.transnetnationalportsauthority.net/Infrastructure%20and%20Port%20Planning/Documents/National%20Ports%20Plan%202017%20update.pdf
Vázquez Méndez, S. (2014). Los organismos públicos portuarios: configuración y régimen de contratación (Master Oficial - Gestión Pública Avanzada), Univesitat de Barcelona, España. Recuperado de http://hdl.handle.net/2445/60133
Verhoeven, P. (2010). A review of port authority functions: towards a renaissance? Maritime Policy and Management, 7(3), 247-270. https://www.tandfonline.com/doi/abs/10.1080/03088831003700645
Notas:
Conflict of interest declaration