Article of Scientific and Technological Research
Work-family conciliation, its effect on organizational commitment and job satisfaction in chilean municipalities
Conciliación trabajo - familia, su efecto en el compromiso organizacional y la satisfacción laboral en municipalidades chilenas
Work-family conciliation, its effect on organizational commitment and job satisfaction in chilean municipalities
Cuadernos de Administración (Universidad del Valle), vol. 38, no. 72, e2411123, 2022
Universidad del Valle
Received: 05 April 2021
Revised document received: 21 June 2021
Accepted: 01 December 2021
Published: 30 March 2022
Abstract: The following study will analyze the work-family conciliation variable and how this affects the organizational commitment and job satisfaction of municipal workers. It is important that organizations consider setting up actions that help Work-Family Conciliation; given that, an imbalance in this area can affect the development of an employee’s work and can also interfere with performance and absence levels within the organization. A survey was given to 387 municipal workers, and we used structural equations for the data analysis. A study was performed with two different approaches to analyze whether there are any differences: the first is divided by gender (male-female), and the second by years of service (less than 10 years and greater than or equal to 10 years). The statistical techniques used to measure internal consistency were the Cronbach’s alpha coefficient; to establish the parameters of the relationships, a causal modeling of structural equations; and to assess moderation, factor invariance analyzes were performed. According to the results, the work-family conciliation does affect the organizational commitment and job satisfaction; therefore, both proposed hypotheses are accepted in the investigation. Regarding the studied approaches, the data provide evidence where result differentiated by gender exists; therefore, men and women value the variables under study differently, but this does not exist for years of service, according to their permanence in the municipality, the officials don´t show differentiated behaviors, but rather it is a cross-cutting phenomenon.
Keywords: Quality of work life, Work-family conciliation, Organizational commitment, Job satisfaction.
Resumen: En el siguiente estudio se analiza la variable conciliación trabajo-familia y como ésta afecta el compromiso hacia la organización y a la satisfacción laboral de funcionarios municipales. Es importante que las organizaciones consideren instaurar acciones que ayuden la Conciliación Trabajo - Familia, ya que un desequilibrio en este ámbito puede afectar el desarrollo de las labores del empleado, pudiendo también interferir en los niveles de desempeño y ausentismo dentro de la organización. Se aplicó una encuesta a 387 funcionarios municipales. Se hizo un estudio con dos enfoques: el primero está dividido por género (masculino - femenino) y el segundo por antigüedad laboral (menores de 10 años y mayor o igual a 10 años), con el fin de analizar si existen diferencias entre los grupos. Las técnicas estadísticas utilizadas para medir la consistencia interna fueron el coeficiente alfa de Cronbach; para establecer los parámetros de las relaciones se realizó un modelamiento causal de ecuaciones estructurales; y para evaluar la moderación, se efectuaron análisis de invarianza factorial. De acuerdo con los resultados obtenidos la conciliación trabajo-familia afecta positivamente a la satisfacción laboral y el compromiso organizacional, por lo cual se aceptan ambas hipótesis propuestas en la investigación. En lo que respecta a los enfoques estudiados, los datos entregan evidencia de que el resultado diferenciado por género existe, por ende, hombres y mujeres valoran de manera distinta las variables en estudio, pero no así por antigüedad laboral, los funcionarios, de acuerdo con su permanencia en el municipio, no muestran comportamientos diferenciados, sino que es un fenómeno transversal.
Palabras Clave: Calidad de vida laboral, Conciliación trabajo-familia, Compromiso organizacional, Satisfacción laboral.
1. Introduction
It is important that organizations consider establish actions that help Work-Family Conciliation. Several authors explain that when an organization installs policies that boost family and work life balance it gets several benefits such as: increase in productivity, more organizational motivation and commitment, decrease of work absenteeism, increase of wellbeing, and more job satisfaction (Foley, Hang-Yue, and Lui, 2005; Miner-Rubino, Settles, and Stewart, 2009; Solvas and Martínez-Costa, 2012).
The Work-family conflict originates when one of the areas requires more time and energy (family or work), which diminish the ability to execute the other. This could reduce the employee´s satisfaction and commitment to the organization. Therefore, organizations should establish practices that allows conciliation of its employee´s family and work, to improve human resources management (Pérez, Vela, Abella, and Martínez, 2015).
According to a survey, made by Adecco Chile (2021), on the conciliation between professional and personal life, there are many survey responders that can reconcile both of those worlds, a few others highlight the significance of self-management which allows them to achieve such wanted balance. On the other hand, there is a large group not able to establish this balance, because of schedule, workload, and travel times. On that subject, Palma, Corporate of Social Responsibility Director of Adecco Chile, suggests work, family, and personal life conciliation as the foundation for a real transformation of businesses, because of the relevance of this subject on society´s future. The concern for wellbeing creates a bigger sense of belonging and more commitment from the employees.
During the last years, Chile´s municipalities started to have a bigger politic, economic, and social significance, since municipalities are state administration agencies; closest to the community, and in charge of solving their most urgent needs (Chiang and San Martín, 2015). The public sector has not been well assessed on the work and family life conciliation area, because of the long working hours, resulting in workers feeling more pressure, more stressful and anxious, which creates an unbalance on their wellbeing (Jiménez and Gómez, 2021).
Work-family conciliation is important to assess because it directly affects the employee, it interferes on their work development, thus affecting the organization. For this reason, the study will help on the improvement on human resources management and will also help to know the levels of organizational commitment and job satisfaction of municipal workers.
As stated above, the main goal of this study is to analyze the work-family variable, and how it affects the commitment towards the organization and work satisfaction of municipal workers.
Two general hypotheses of causality were formulated for this study, which are subdivided onto 4 sub-hypothesis considering strata defined by gender (Male/Female) and years of service (<10 years/≥10 years); and two additional hypothesis obtained by comparing each stratum, in other words:
H1A: On males, work- family conciliation balance has a positive effect over work satisfaction.
H1B: On females, work-family conciliation balance has a positive effect on job satisfaction.
H1C: There are statistically significant differences between genders regarding causal coefficient´s magnitude.
H1D: On people with less than 10 years of service, work-family conciliation balance has a positive effect over job satisfaction.
H1E: On people with less than 10 years of service, work-family conciliation balance has a positive effect over job satisfaction.
H1F: There are statistically significant differences between both groups regarding causal coefficient´s magnitude.
H2A: On males, work- family conciliation balance has a positive effect over organizational commitment.
H2B: On females, work- family conciliation balance has a positive effect over organizational commitment.
H2C: There are statistically significant differences between genders regarding causal coefficient´s magnitude. H2D: On people with less than 10 years of service, work-family conciliation balance has a positive effect over organizational commitment.
H2E: On people with 10 or more years of service, work-family conciliation balance has a positive effect over organizational commitment.
H2F: There are statistically significant differences between both groups regarding causal coefficient´s magnitude.
2. Literature review
2.1. Work-family conciliation
People are looking for a better life quality, consequently work-family conciliation must be important for the business. With the changes on the family structure, there is an increase of families where both spouses work, and single-parent families. To achieve a good management of human resources, the business must consider all this changes and establish flexible work practices (Pérez et al., 2015).
Kirchmeyer (2000) considers balance as the satisfaction on all aspects of life, which requires personal resources, energy, time, and commitment to deliver in all fields. Poelmans (2001) highlights two kinds of approaches on his theoretical classifications: the one that studies the interferences of work on families, and the one that analyses the interferences of families on work.
In Chile, the Servicio Nacional de la Mujer (National Women’s Services) (2003), defines it as initiatives taken on by organizations - additional to what the law establishes- intended to create the conditions that allows workers to fulfill work and family responsibilities effectively, resulting in a more harmonious relationship between family life, work life, and equity between men and women.
In 2009, Chinchilla and Pugal stated that initially the concept of conciliation was fundamentally about the need of materializing the conciliation´s encouraging measures, measures that cover from state laws and policies, to measures in businesses. These requirements are based on the limitations of organizing work, because it is still designed for male employees and families with one source of income where their work schedules are incompatible: for example, with childcare.
It is no uncommon to find difficulties to conciliate professional life and family life, experiencing a constant stress due to the lack of time and energy to be able to do all the activities such as care of children, home maintenance, and the demands of the workplace. For this reason, it´s complex to balance both areas, because on many occasions the stress generated on the workplace is unleashed at home, or family problems can interfere with work responsibilities. (Jiménez, Bravo, and Toledo, 2020)
This conflict involves different participants, among which are the public services, related to the promotion of work policies that have a positive impact on the conciliation of these areas; in addition, the businesses must offer services that efficiently support families when focusing on the workers new needs, and the minimal measures mandatory by law (Jiménez and Gómez, 2021).
2.2. Organizational Commitment
The increase of employees´ commitment is a highlighted component, because highly committed personnel members have more probabilities of reach the organization´s goals, and share the organization’s values, like mission and vision (Knox and Walker, 2003). In addition, committed employees are often more loyal and have a better performance on the job; they share and are willing to spread the positive aspects of the business among other things (Allen and Shanock, 2013).
Regarding the definition of commitment, in 1974 Porter, Steers, Mowday, and Boulain stated that it is the believing in the organization goals and values, having the will to make a considerable effort in the organization´s benefit, and finally, wanting to keep being part of it. Then, Meyer and Alle (1991) defined organizational commitment as a psychological state that marks the relationship between a person and an organization, which implies consequences regarding the decision of leaving or keep working in the organization. A year later, Álvarez (1992), presents that commitment is a concept connected to the good disposition of the employee or worker towards work, good will, and sense of loyalty to the business.
According to Harter, Schmidt, and Hayes (2002), work commitment includes the individual´s involvement, satisfaction and enthusiasm for their work. Afterwards, in 2006, Kinicki and Kreitner, proposed that organizational commitment symbolize a person´s level of identifying with an organization, and his/her commitment or involvement with its goals. Then, to Chiang, Gómez, and Wackerling (2016), it´s the strength with which an individual feels connected to an organization, and it implies a course of action that will be relevant for it.
2.3. Job Satisfaction
Job satisfaction has been of great interest to many authors; therefore, there is a big assortment of definitions about it. As mentioned by Chiang, Martín, and Nuñez (2010) the concept of job satisfaction has been defined in multiple ways, as many as authors had theorized about the topic.
It is important to begin with Locke´s (1976) definition, which declares that job satisfaction is a pleasant and positive emotional state, a result of the person´s subjective work experience.
According to Peiró (1984), it´s a general attitude resulting from many specific attitudes associated with diverse aspects of work, and the organization. Later, Bravo, Peiró, and Rodríguez (1996) suggested that it is an attitude, or an ensemble of attitudes developed by the person towards his/her work status. These attitudes can be about the work itself or to specific sides of it.
According to Colquitt, Scott, and LePine (2007), job satisfaction depicts how the person feels about his/her work, and what he/she thinks of it. The same year Torres (2007, quoted by Ortiz and Cruz, 2008), laid out that job satisfaction is the workers attitude about his/her own work, and that attitude is based on the beliefs and values the worker develops from his/her own work.
Garmendia and Parra (1993, quoted by Pablos, 2016) lay out that someone will be satisfied with his/her work when, because of it, feelings of wellbeing are experienced because certain needs are covered according to the achieved results, which are considered rewarding and acceptable as the task is executed.
According to Jiménez et al. (2020), job satisfaction alters the quality of the delivered services, and affects the user satisfaction, who receive this service. For this reason, analyzing this variable on municipal workers is very important, because they are an independent public corporation, with legal status and equity capital, whose purpose is to satisfy the needs of the local community and secure their involvement on the economic, social, and cultural progress of each municipality (Dazarola, 2018).
3. Methodology
The compiled information on the municipalities was a total of 387 surveys, voluntarily answered, anonymous, and without any time control. On a sample of 537 employees. Hence, a 67,5% of answers were obtained. The 387 municipal employees’ sample, consisted of 209 men (54%), and 178 women (46%), with an average age of 44,4 years (s.d. =11,3), and a range between 18 and 73 years. The average years of service on the institution is 13,9 years (s.d.=11,3) with a range of presence between 1 and 48 years, where 179 workers have been there less than 10 years (46,3%, avg=4.4, s.d.=2.5), and 208 workers have been there 10 or more years (53.7%, avg=22.1, s.d.=9.4).
The study is a non-experimental design, cross-cutting, with a causality approach. The measurement tool is a survey consisting in four parts. The first part was made to identify general backgrounds of municipal workers. Secondly, the work-family conciliation survey made by Krausse and others (in publishing process), based on the theory of the EFR (Family Responsible Company) model (1999); thirdly, the organizational commitment survey by Meyer and Allen (1991), and finally the job satisfaction survey made by Sanzana and Chiang (2017), based on the Herzberg´s two-factor theory (1959).
On Table 1, measurement tool features are shown.

For data analysis was used the statistic program SPSS - AMOS 22.0. The goal is to show the results of modeling the causality between three organizational behavior variables, this is the influence of work-family balance over job satisfaction and organizational commitment.
The model’s estimation development is divided in two cases: the first one considers the existence of gender as a moderating variable in the relation, and the second one considers years of service of the employees that have “less than 10 years” or “10 years or more”. Each subgroup has a model, which allows the comparison of the obtained coefficients, and the analysis of them if there is any difference.
The statistical techniques used were the multivariate dependence kind, meaning, there are many links of cause and effect; in particular: to measure the internal consistency, the Cronbach´s alpha coefficient; to stablish the parameters of the relations it was used a causal modeling of structural equations; and to evaluate the moderation, a factorial invariance analysis was made. A level of 0.05 of significance was considered, and the coefficients were estimated by maximum likelihood. By using the Structural Equation Modeling, SEM, the concept of latent variable is added. The latent variables are the ones that can´t be observed, this means, they represent abstract or construct phenomenon; for example, in psychology there is intelligence and emotion; in marketing, the perceptions about a product or the opinion about a company; in education, aptitudes and skills on a discipline; in economics, capitalism or social class measurement (Lèvy and Varela, 2006).
Regarding the models estimate, the causal modeling was executed first, using the maximum likelihood method to establish magnitude and direction of the variable relations, of each variable regarding it´s dimension, and each dimension regarding it´s indicators. The goodness of fit indicators used were chi-squared index (x2), corrected chi-squared (x2/gl), Root Mean Square Error of Approximation (RMSEA), Standarized Root Mean-Square (SRMR) y Comparative Fit Index (CFI).
Secondly, the invariance analysis was made comparing the obtained models from each group. This is done in several organized levels: first factorial weights of the indicators are compared, then structural coefficients of the variables regarding it´s dimensions, and finally between variables. It is stablished that there will be statistically significant differences if p<.05.
Then, the reliability and validity for each model are calculated to verify these psychometrics features. These indicators are the Cronbach´s alpha and the Composite Reliability Index for reliability (must be ≥ 0.7), and the Variance Extracted index (must be ≥ 0.5) for validity.
4. Outcomes
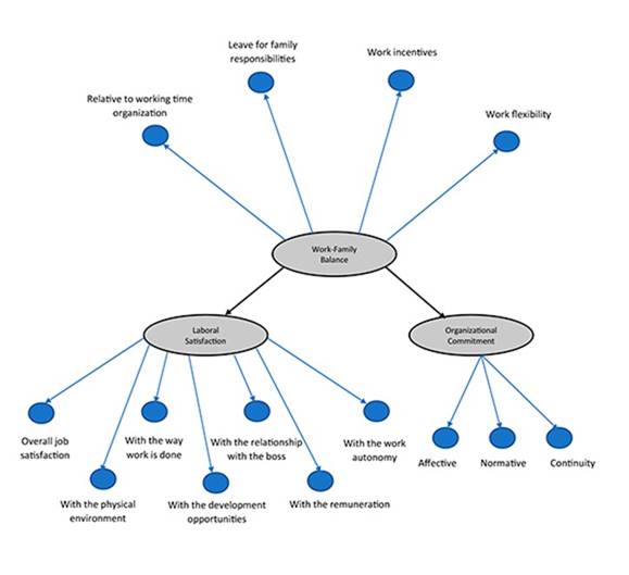
To assess the achievement of the presented hypothesis (H1 and H2 and its sub-hypothesis), the conceptual model shown in Figure 1 was considered, according to the study of Pérez et al. (2015), where it is suggested that the work-family conflict can affect the satisfaction and commitment to the employee´s organization. This model consists of the following: first, the relation between organizational behavior variables where work-family balance (BTF) is the independent or exogenous variable, which affects job satisfaction (SL) and organizational commitment (CO), both being dependent or endogenous variables.

Secondly, each variable influences their corresponding dimensions: work-family balance has four dimensions (BTF1, BTF2, BTF3 and BTF4), job satisfaction has 7 dimensions (SL1 to SL7), and organizational behavior is represented in three dimensions (CO1, CO2 and CO3). Thirdly, each dimension has its indicators that represents the objective information in the model, and each one has a random error.
To show the achievement of the hypothesis, we shall say, H1 and H2 and its sub-hypothesis are met, if every parameter associated to the causal links have a positive sign, and they are statistically significant to a 5% of significance level.
4.1. Case 1: Assessment according to gender (H1A, H1B, H1C, H2A, H2B, H2C)
This model is subdivided in two models: one for people of female gender (n=178), and another for the people of male gender (n=209). Together, the model had good fit indicators (χ2=746.03; χ2/gl =1.22; CFI=0.963; SRMR=0.085; RMSEA=0.038) which shows encouraging results.
Once the results are validated, the model coefficients are the following (Table 2): almost all factorial weight are significant to 5%, indicating the belonging to each of its dimensions; on the other hand, only on job satisfaction dimensions there is a relevant representation (weight over 0.6). From this we can understand that the job satisfaction variable is the one that best captures the information that comes from the survey responders’ perceptions, there is no observable differences between men and women; while the work-family balance just reaches as far as a 60% of information.

Ultimately, organizational behavior got over the 85% of positive indicators, but with a maximum of a 71% of the obtained information. The normative commitment dimension (CO2) was not significant in any model; therefore, it was removed.
The reliability and validity analysis are shown on Table 3, where almost all reliability indicators are over 0.7, except for the dimension related to work time management (BTF1). This gives a good outcome to the obtained models, categorizing them as reliable. On the other hand, the variance extracted indexes are mostly over 0.5, except for the ones related to work time management (BTF1) and continuance commitment (CO3), allowing us to notice that the estimates of validity and quality are effective.

The causal model coefficients are shown on Table 4, indicating that all proposed relations are significant at 1%. Figure 2 shows estimates.


In particular, there is a positive effect of the work-family balance over job satisfaction in both genders (βM=.625, βF=.520, p<.01), over organizational commitment in both genders (βM=.465, βF=.334, p<.01), and, given the previous table, all dimensions are statistically significant; therefore, achieving the H1A, H1B, H2A, and H2B hypothesis.
Finally, for the remaining sub-hypothesis, the invariance analysis has been made to compare both genders and assess if there is any significant statistical difference between structures. The results show significant statistical differences on the factorial weights (p<.01; χ2=100.87; χ2/gl =71), the structural weights, and causal coefficients (p<.001; χ2=28.40; χ2/gl=12). In particular, the main case are the causal coefficients, that stablish in an empirical way the existence of gender differences with the main causal relation, and it can be conclude that hypothesis H1C and H2C are achieved.
4.2. CASE 2: Assessment according to years of service H1D, H1E, H1F, H2D, H2E, H2F)
This model is subdivided in to two models: one for people with less than 10 years of service (n=179), and another for people with 10 or more years of service (n=208). Together, the model had good fit indicators (χ2=851.19; χ2/gl =2.038; CFI=0.934; SRMR=0.085; RMSEA=0.052).
The model coefficients are shown in Table 5, factorial loads are all significant to 5%, indicating its belonging to each dimension. In all dimensions exists an important representation (weight over 0.6).

In terms of capturing information obtained in work-family balance, it reaches a 100%, as well as the job satisfaction dimension. Regarding organizational commitment, it reached a maximum of 85,7% of obtained information.
The reliability and validity analysis are shown on Table 6, where almost all reliability indicators are over 0.7, except for the dimension related to work time organization (BTF1). This gives a good outcome to the obtained models, categorizing them as reliable. On the other hand, the variance extracted indexes are mostly over 0.5, except for the dimension related to work time organization (BTF1), and continuance commitment (CO3); allowing to point out that validity and quality of the estimates are effective.

The causal model coefficients are shown on Table 7, indicating that all proposed relations are significant at 1%. Figure 3 shows estimates.


In particular, there is a positive effect of work-family balance over job satisfaction (β<10=.757, β≥10=.753, p<.01), and over organizational commitment (β<10=.610, β≥10=.646, p<.01); and given the previous table, all dimensions are significant statistically, thus achieving the hypothesis H1D, H1E, H2D y H2E.
Finally, for the remaining sub-hypothesis the invariance analysis was made to compare between both years of service groups, and assess if there is any statistically significant difference between structures. The results show statistically significant differences in factorial weights (p<.01; χ2=129.30; χ2/gl =76); but it does not show it in structural weights and causal coefficients (p=.842; χ2=8.02; χ2/gl =13). In particular, the main case is the causal coefficients, this stablishes in an empirical way the existence of differences between levels of years of service to the main causal relation, and it can be concluded that hypothesis H1C and H2C are not achieved.
5. Conclusions
The findings show that work-family conciliation is a construct that explains, in a positive and statistically significant way, job satisfaction and organizational commitment of municipal workers, explaining them between 11% to 57%.
The psychometric features had been partially and/or totally validated in every range: reliability, internal consistency, validity, parameters significance, and goodness of fit. With this we can conclude that the model is statistically valid, and it can be asserted that is a plausible representation of the reality of Chilean municipal workers.
According to the obtained results, and answering to the general aim of this research, job satisfaction and organizational commitment are affected by the work-family conciliation of municipal workers, in a positive and statistically significant way, validating both main hypotheses proposed in this study (h1 and H2). It is highlighted that work-family conciliation has more impact in job satisfaction than organizational commitment. These results are validated in the study made by Ruizalba, Soares, Vallespín, and González (2016), on which they present that work-family balance has a positive impact in the workers´ job satisfaction and organizational commitment. As mentioned by Jiménez et al. (2020), workers that notice that the organizations where they work are capable of answer their claims at work and with their families, show high rates of job satisfaction and give a more positive evaluation of their work.
After estimating the gender differentiated models, it was made a factorial invariance test (H1C and H2C), which show the existence of statistically significant differences for causal coefficients. From the obtained results, there is a bigger influence of work-family conciliation to job satisfaction and organizational commitment on men, proving a moderating effect of gender. In other words, the data gives evidence of the existence of a differentiated result by gender; thus, men and women value those variables differently. This would be confirmed by Pérez et al. (2015), on his study is expound that the variety of roles can produce positives synergies, the performance of an employee on his/her role (at work or with his/her family), creates more energy and resources to other positions which, together, improve the employee´s quality of life. The difference in this study on how men and women value the variables can be explained; because, culturally, women take more roles in society than men. Women that work in an organization have a conflict between family time and the struggle to move forward in the working world, which demands a lot of attention, making them face a work-family conflict. This controversy between work and family causes women to spend more energy and resources to face the variety of roles she must meet to achieve her work and family goals. Jiménez and Gómez (2021) did a study related to work and family balance applied to public workers, which also demonstrate the difference between men and women, since women exhibit a bigger level of work-family conflict than men.
As for the years of service case (H1F and H2F), there were only significant differences on factorial weights, not on causal weights. This allows to point out that years of service does not have a moderating effect on the work-family conciliation relation with job satisfaction and organizational commitment. This implies that workers, according to their continuity on the municipality, does not show discernible behaviors on the considered aspects on the proposed relation, but that is a cross-cutting phenomenon.
Through this study, organizations would be able to see the need of promoting regulations that facilitate the work-family conciliation on their workers. With the previously given information, we can conclude that the studied municipalities have work-family measures of an acceptable level, and it affects positively both job satisfaction and the employee´s commitment with the institution, this means that employers are able to do more arrangements to allow their workers reach the balance between their family and their work. In addition, the studied municipalities should be always improving on the work and family conciliation area, since the needs of the workers change through time; therefore, checking the established measurements is important to improve the existing ones or to establish new ones. This is also mentioned by Pérez, Vela, Abella, and Martínez (2017) on their study, where the importance of implementing measures that support the work-family balance are highlighted, because if the measures are not enough and the employee´s job satisfaction is not improved, it won´t be able to improve their organizational commitment within the business.
The study´s limitations were presented since the data was collected on a temporary period. Therefore, new research lines are open adding to this information the data of previous periods that allows the conduction of a longitudinal analysis and see the development of work-family conciliation of municipal workers through time. A comparison with public workers of other countries can also be made, either a comparison between public workers and private business workers. Finally, the moderating variables can be change or new ones can be added, like age or type of contract.
6. References
Allen, D. & Shanock, L. (2013). Perceived organizational support and embeddedness as key mechanisms connecting socialization tactics to commitment and turnover among new employees. Journal of Organizational Behavior, 34, 350-369. https://doi.org/10.1002/job.1805
Álvarez, G. (1992). El constructo clima organizacional: concepto, teorías, investigaciones y resultados relevantes. Revista Interamericana de Psicología Ocupacional, 11(1,2), 27-30. https://bit.ly/3krOrSM
Bravo, M. J., Peiró, J. M., y Rodríguez, I. (1996). Satisfacción laboral (pp. 343-394). En J. Peiró, F. Prieto (Eds.), Tratado de psicología del trabajo (Vol. 1). Editorial Síntesis.
Chiang Vega, M., Manzo Chacón, C., y Pinilla Palma, S. (2020). Conciliación Trabajo-Familia, Buenas Prácticas Laborales, Compromiso Organizacional, Autoeficacia y Creencias Organizacionales, influencia en los trabajadores de Centro de Salud. Perspectivas, 23(45), 85-116. http://www.scielo.org.bo/scielo.php?pid=S1994-37332020000100005&script=sci_arttext
Chiang, M., Martín, M., y Núñez, A. (2010).Relación entre Clima Organizacional y Satisfacción Laboral. Servicios Editoriales.
Chiang, M. y San Martín, N. (2015). Análisis de la satisfacción y el desempeño laboral en los funcionarios de la Municipalidad de Talcahuano. Ciencia & trabajo, 17(54), 159-165. https://dx.doi.org/10.4067/S0718-24492015000300001
Chiang, M., Gómez, N., y Wackerling, L. (2016). Compromiso organizacional del funcionario municipal rural de la Provincia de Ñuble, Chile. Ciencia y trabajo, 18(56), 134-138. https://dx.doi.org/10.4067/S0718-24492016000200010
Chinchilla, N. y Pugal, F. (2009) Conciliación de la vida profesional, familiar y personal. Revista On, 52. http://blog.iese.edu/nuriachinchilla/articulos/
Colquitt, J., Scott, B., & LePine, J. (2007). Trust, trustworthiness, and trust propensity: A meta-analytic test of their unique relationships with risk taking and job performance.Journal of Applied Psychology, 92(4), 909-927. https://doi.org/10.1037/0021-9010.92.4.909
Dazarola, G. (2018). Marco Jurídico de las Municipalidades. Biblioteca del Congreso Nacional de Chile.
Foley, S., Hang-Yue, N., & Lui, S. (2005). The effects of work stressors perceived organizational support, and gender on work-family conflict in Hong Kong. Asia Pacific Journal of Management, 22, 237-256. https://link.springer.com/article/10.1007/s10490-005-3568-3
Garmendia, J. y Parra, F. (1993). Sociología industrial y de recursos humanos. Taurus.
Harter, J., Schmidt, F., & Hayes, T. (2002). Business unit level relationship between employee satisfaction, employee engagement and business outcomes a meta-analysis. APA PsycNet for Institutions (2002) by the American Psychological Association. Journal of Applied Psychology87, 268-279. https://doi.org/10.1037/0021-9010.87.2.268
Herzberg, F., Mausner, B., & Snyderman, B. (1959). The motivation to work. Wiley.
Jiménez, A., Bravo, C., y Toledo, B. (2020). Conflicto trabajo-familia, satisfacción laboral y calidad de vida laboral en trabajadores de salud pública de Chile. Revista de Investigación Psicológica, (23), 67-85. http://www.scielo.org.bo/scielo.php?script=sci_arttext&pid=S2223-30322020000100006
Jiménez, A. y Gómez, V. (2021). Incidencia del bienestar subjetivo y equilibrio trabajo-familia en cuanto a la cultura trabajo-familia en trabajadores del poder judicial chileno. Revista Costarricense de Psicología, 40(1), 23-36. https://dx.doi.org/10.22544/rcps.v40i01.02
Kinicki, A. & Kreitner, R. (2006). Organizational Behaviour (2ª ed.) M. Rosa (Trad.), McGraw-Hill Interamericana do Brasil.
Kirchmeyer, C. (2000). Work-life initiatives: Greed or benevolence regarding workers time”. En C. L. Cooper, D. M. Rosseau (Eds.), Trends in organizational behavior (Vol. 7, pp. 79-97). Wiley. https://psycnet.apa.org/record/2001-00452-005
Knox, S. & Walker, D. (2003). Empirical developments in the measurement of involvement, brand loyalty and their relationship in grocery markets. Journal of Strategic Marketing, 11(4), 271-286. https://doi.org/10.1080/0965254032000159072
Lèvy, J. y Varela, J. (2006). Modelización con Estructuras de Covarianzas en Ciencias Sociales. Netbiblo.
Locke, E. A. (1976). The nature and causes of job satisfaction. In M. D. Dunnette (Ed.), Handbook of industrial and organizational psychology (pp. 1297-1343). Rand McNally.
Meyer, J. & Allen, N. (1991). A three-component conceptualization of organizational commitment. Human Resource Management Review, 1(1), 61-89. https://doi.org/10.1016/1053-4822(91)90011-Z
Miner-Rubino, K., Settles, I., & Stewart, A. (2009). More than numbers: Individual and contextual factors in how gender diversity affects women. Psychology of women quarterly, 33, 463-474. https://doi.org/10.1111/j.1471-6402.2009.01524.x
Ortiz, P. y Cruz, L. (2008). Estudio sobre clima y satisfacción laboral en una empresa comercializadora. Psicologia para América Latina, (13). http://pepsic.bvsalud.org/scielo.php?script=sci_arttext&pid=S1870-350X2008000200017
Pablos, M. (2016). Estudio de Satisfacción Laboral y Estrategias de Cambio de las Enfermeras en los Hospitales Públicos de Badajoz y Cáceres [Tesis doctoral, Universidad de Extremadura]. https://www.areasaludbadajoz.com/images/datos/docencia_e_investigacion/419drh.pdf
Peiró, J. (1984). Historical perspectives of work and organizational psychology in Spain. Revista de Historia de la Psicología, 5(1-2), 267-281. hhttps://www.revistahistoriapsicologia.es/app/download/6005304211/30.%20PEIRO.pdf?t=1417278048
Pérez, M., Vela, M., Abella, S., y Martínez, A. (2015). El Enriquecimiento Trabajo-Familia: Nuevo Enfoque en el Estudio de la Conciliación y la Satisfacción Laboral de los Empleados. Universia Business Review, (45), 16-33. https://www.redalyc.org/pdf/433/43335414001.pdf
Pérez, M., Vela, M., Abella, S., y Martínez, A. (2017). Medidas de flexibilidad trabajo-familia y compromiso organizativo: El efecto mediador de la satisfacción laboral. Universia Business Review, (56), 52-83. https://doi.org/10.3232/UBR.2017.V14.N4.03
Poelmans, S. (2001). Individual and Organizational Issues in Wok-Family conflict. Universidad de Navarra.
Poelmans, S. (2001). Individual and Organizational Issues in Work-Family Conflict. A Research Agenda. IESE Business School, (444). http://dx.doi.org/10.2139/ssrn.887903
Porter, L., Steers, R., Mowday, R., & Boulain, P. (1974). Organizational commitment, job satisfaction, and turnover among psychiatric technicians. Journal of Applied Psychology, 59, 603-609. https://files.eric.ed.gov/fulltext/ED099485.pdf
Ruizalba, J., Soares, A., Vallespín, M., & González, J. (2016). Internal market orientation and work-family balance in family businesses. European Journal of Family Business, 6(1), 46-53. https://doi.org/10.1016/j.ejfb.2016.06.002
Sanzana, R. y Chiang, M. (2017). Relación entre implicación laboral y satisfacción del trabajador en colegios de una provincia de Chile. Salud de los Trabajadores, 25(1), 52-62. https://www.redalyc.org/articulo.oa?id=375853771005
Servicio Nacional de la Mujer [SERNAM]. (2003). Análisis de los costos y beneficios de implementar medidas de conciliación vida laboral y familiar en la empresa (Documento de Trabajo N° 84). SERNAM. http://www.sernam.cl/
Solvas, T. y Martínez, C. (18-20 de julio de 2012). La Cultura Organizativa y la percepción de igualdad de oportunidades de género. 6th International Conference on Industrial Engineering and Industrial Management, Vigo. https://upcommons.upc.edu/bitstream/handle/2117/17196/Cultura%20y%20percepci%C3%B3n%20IO_Tura_Martinez.pdf
The Adecco Group. (2021). Oportunidades y Satisfacción Laboral Chile 2021. The Adecco Group. http://www.adecco.cl/informe/oportunidad-y-s
Torres, O. (2007) Investigación de Campo - Insatisfacción Laboralhttps://www.monografias.com/trabajos14/insatisf-laboral/insatisf-laboral
Notes
Conflict of interest declaration