Article of Scientific and Technological Research
Value co-creation and its impact on organizational performance: the case of the amateur football clubs of Antioquia football league of Colombia
Co-creación de valor y su impacto en el desempeño organizacional: el caso de los clubes de fútbol aficionados de la liga antioqueña de fútbol de Colombia aficionado
Value co-creation and its impact on organizational performance: the case of the amateur football clubs of Antioquia football league of Colombia
Cuadernos de Administración (Universidad del Valle), vol. 38, no. 73, e2211051, 2022
Universidad del Valle
Received: 01 March 2021
Revised document received: 22 June 2021
Accepted: 24 November 2021
Abstract: Studies have shown the direct and positive influence of the co-creation of value on the performance of organizations. However, current knowledge about what and how co-creation of value impacts the performance of non-profit sports organizations has been unclear and marginally studied. This paper aims to analyze the impact of value co-creation on organizational performance in amateur soccer clubs. A structured questionnaire was used to measure the scales of value co-creation (21 items) and the dimensions of organizational performance in sports organizations (20 items). The sample comprised 345 managers, presidents, and executives of amateur soccer clubs in the Antioquia Soccer League of Colombia. The data were analyzed using partial least squares modeling with SmartPLS software. The results show that amateur soccer clubs jointly create value by developing goods, products, and services with consumers and suppliers. This fact significantly impacts their organizational performance in multiple dimensions, mainly in the financial dimension. Based on the empirical results, the authors make recommendations for management in nonprofit sports organizations in developing countries.
Keywords: Developing countries, Nonprofit sports organizations, Innovation, PLS-SEM path modeling.
Resumen: Los estudios han demostrado la influencia directa y positiva de la co-creación de valor sobre el desempeño de las organizaciones. Sin embargo, los conocimientos actuales sobre el qué y el cómo la co-creación de valor impacta el desempeño de las organizaciones deportivas sin ánimo de lucro, han sido poco claras y marginalmente estudiadas. Este artículo tiene como objetivo analizar el impacto de la co-creación de valor sobre el desempeño organizacional en clubes de fútbol aficionado. Se utilizó un cuestionario estructurado para medir las escalas de co-creación de valor (21 ítems) así como las dimensiones del desempeño organizacional en organizaciones deportivas (20 ítems). La muestra consta de 345 gerentes, presidentes y ejecutivos de clubes de fútbol aficionados de la Liga Antioqueña de Fútbol de Colombia. Los datos se analizaron utilizando el modelado de mínimos cuadrados parciales con el software SmartPLS. Los resultados muestran que los clubes de fútbol aficionados crean valor conjuntamente mediante el desarrollo de bienes, productos y servicios con consumidores y proveedores. Este hecho impacta significativamente su desempeño organizacional en múltiples dimensiones, especialmente en la dimensión financiera. Con base en los resultados empíricos, los autores hacen recomendaciones para la gestión en organizaciones deportivas sin fines de lucro en países en desarrollo.
Palabras Clave: Países en desarrollo, Organizaciones deportivas sin fines de lucro, Innovación, Modelado de ruta de mínimos cuadrados parciales.
1. Introduction
Nonprofit Sports Organizations [NPSOs] have improved their performance through innovation (Weerawardena and Mort, 2012; Wemmer et al., 2016; Wemmer and Koenigstorfer, 2016). However, NPSOs might not constantly have sufficient capabilities to innovate (Winand and Hoeber, 2017) and may have to rely on external sources (Wemmer et al., 2016; Wemmer and Koenigstorfer, 2016). Parks et al. (2011) show that sports organizations alone cannot offer isolated products and services. Therefore, open innovation proposes exchanging ideas with external sources that can enhance the creation of value in products, services, or activities directed at the market, thereby promoting co-creation (Wallin and von Krogh, 2010). Value co-creation refers to the participation of customers in the creation of consumable goods (Prahalad and Ramaswamy, 2000, 2002, 2004a, 2004b). Fang (2008) suggests that the speed of the development of products and services reduces manufacturing costs, demonstrating the impact that value co-creation has on the performance of organizations. Nevertheless, there is a lack of theoretical and empirical understanding of co-creation’s impact on sports organizations’ performance. O’Boyle and Hassan (2014) state that “due to the lack of empirical studies in the field, it is unknown how NPSOs can manage imperative performance dimensions within their organizations to ensure the sustainability of a consistently high-performing organization” (p. 308). In addition, research tends to focus on highly developed countries, and little is known about how NPSOs operate in other parts of the world (Delshab et al., 2020).
This paper aims to close these research gaps by investigating the impact of value co-creation on organizational performance in NPSOs, such as amateur football clubs in Colombia. Although football clubs have social recognition in Colombia, according to Mesa et al. (2010), these organizations lack interventions in their organizational dynamics to strengthen the whole Colombian football industry. Hence, the following research question arises in the Colombian context: what is the impact of value co-creation on organizational performance in amateur football clubs?
1.1. Value Co-creation
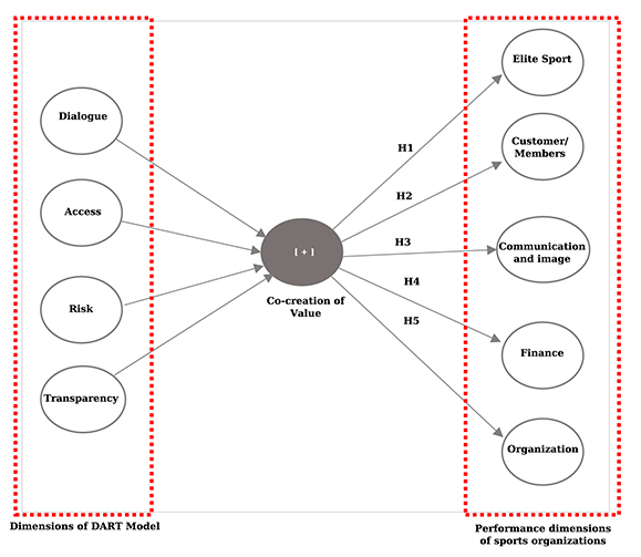
According to Prahalad and Ramaswamy (2000, 2002, 2004a, 2004b), value co-creation is about solving needs that influence competitive environments. Therefore, the authors identify a framework made up of four dimensions to co-create value, referred to the acronym DART standing for: Dialogue (leads the exchange between stakeholders); Access (leads the organization to exchange information on value and thus create positive experiences); Risk reduction (requires more information and accountability for value-makers in the management of the risks of co-created assets); and Transparency (refers to the confidence required for the interaction between organizations and clients). Authors present the DART model as the key to value co-creation, where the organizations can interact with their clients or partners and identify opportunities related to their needs. Under this scenario, organizations become structures that generate innovation due to creating value through interactions and continuous relationships (Taghizadeh et al., 2016).
1.2. Value co-creation in sports organizations
Regarding value co-creation in sports organizations, Woratschek et al. (2017); Woratschek et al. (2014a, 2014b) suggest that the traditional concepts of creating value only through internal resources of nonprofit and for-profit organizations in sports should migrate towards the creating value together concept. A recent study on the benefits of value co-creation in sports organizational settings (Woratschek et al., 2017) analyzes mega sports events (e.g., FIFA World Cup or Olympic Games). The authors identify two new dimensions of motivation for passive sports consumption: freedom to move and intercultural contact, representing new ways to create value in sports events. Hedlund (2014) states that value co-creation in fanatics happens when they interact among themselves through participation in rituals and traditions associated with the network of fanatics, increasing the intention of consumption and attendance to the games.
Horbel et al. (2016) demonstrate the influence of co-creation in sports services in the 2014 FIFA World Cup context. The authors conclude that suppliers of sports services should know the most crucial value dimensions for consumers in the considered context. The above discussion represents the importance of co-creating value in sports, which could change the way to obtain more significant value creation and benefit sports organizations. However, the studies do not analyze how the benefits of applying value co-creation impact the performance of these organizations.
1.3. Organizational performance in sports organizations
Organizational performance is one of the most relevant constructs when researching the field of management (Baruch and Ramalho, 2006; Richard et al., 2008). Several studies have conceptualized measuring performance in sports organizations (Winand et al., 2014). Due to the different perspectives on organizational performance in the literature, there is a lack of consistency in measuring performance (Nowy et al., 2015). Organizational performance combines efficiency and effectiveness (Perck et al., 2016; Winand et al., 2010; Winand et al., 2014). Effectiveness is the ability of an organization to achieve its objectives, whereas efficiency refers to the relationship between inputs and produced goods.
Nowy et al. (2015) highlight the research that Winand et al. (2010) carried out as a reference for researching performance measurement. The authors base their argument on the fact that the multidimensional model integrates and develops previous works on performance measurement, includes efficiency and effectiveness measures, enables comparison between organizations of different levels, types, and sizes, and is empirically tested.
1.4. The relationship between value co-creation and organizational performance
The value co-creation approach supports collaboration between organizations and their interest groups. This fact promotes significant improvements in organizations performance, incentivizing their growth (Ge et al., 2019) through market opportunities (Ratten et al., 2021).
One of the critical factors for improving sports organizations’ success is their ability to collaborate with other players through bilateral relationships and multilateral networks for co-creation (Gerke et al., 2020a, 2020b). Co-creation occurs through a value network that includes employees, citizens, consumers, and government agencies, positively affecting organizational performance (Kim et al., 2020). Value co-creation occurs due to participating in open innovation networks at intergroup, interunit, or inter-organizational levels, generating benefits for sports organizations’ performance (Gerke et al., 2020a). Value co-creation may enhance organizational performance in two ways; first, by emphasizing the role of key interest groups and, second, by promoting good governance practices and suitable environmental conditions (Chao, 2019).
Co-creation capabilities are based on inter-connected operational resources, which, when combined, represent the ability of an organization to co-create value along with other organizations (Wilden et al., 2019). Therefore, combining these capabilities becomes essential for achieving sustainable organizational performance (Clauss, 2017). This means organizations must constantly innovate to enhance performance and sustain competitive advantage (Huang et al., 2019). Consequently, value co-creation capabilities are necessary for enhancing innovation performance, growing in the market, and improving consumer satisfaction, which influences organizational performance (Chao et al., 2019).
Nowy et al. (2015) propose assessing the results of a sports organization against the dimensions presented by Winand et al. (2010), considering among them: the sports, the customers, the image and the communication, the financial and the organizational, due to the theoretical and empirical considerations taken into account for the study result.
The theory of value creation argues that organizations, including those of sports, require creating differentiation in products, services, or activities to be sustainable in the long term (Gómez et al., 2010). This situation has ended up in the quest for innovation and the harnessing of market opportunities to enhance performance (Winand and Hoeber, 2017; Winand et al., 2016). An example of this is sports clubs, which through innovation, are more likely to enhance their performance -efficiency and effectiveness- (Weerawardena and Mort, 2012; Wemmer and Koenigstorfer, 2016). Thus, organizations can achieve greater efficiency by successfully applying value co-creation (Hoyer et al., 2010). This thesis leads us to the first hypothesis:
H1. Value co-creation directly and positively influences the sports performance dimension of sports organizations.
Gómez et al. (2010) suggest that value creation in sports organizations related to soccer should be assessed, taking into account, among others, the dimensions of sports and communication. Additionally, according to Hoyer et al. (2010), the interaction between customers and organizations results in co-creation, intervening in the maximization of organizations’ performance through high-impact collaboration, thus obtaining growth, learning, and innovation at lower costs (Evans and Wolf, 2005). Thus, the second and third hypotheses arise:
H2. Value co-creation directly and positively influences sports organizations’ customer/members’ performance dimension.
H3. Value co-creation directly and positively influences sports organizations’ image and communication performance dimensions.
Sports organizations’ performance, according to Byers et al. (2012); Nowy et al. (2015); Robinson et al. (2012); Treem and Leonardi (2012), considers the following measuring variables: I) the efficiency, in which there is a relationship between the utilized resources and the obtained products; and II) the effectiveness, which is related to the capacity of achieving organizational goals (Bayle and Madella, 2002). Likewise, in the performance assessment of sports organizations, financial measurements for evaluating efficiency are combined with non-financial measurements for evaluating effectiveness (Herman and Renz, 1999; Winand et al., 2010). Therefore, the fourth and fifth hypotheses arise as follows:
H4. Value co-creation directly and positively influences the financial performance dimension of sports organizations.
H5. Value co-creation directly and positively influences the performance dimension of sports organizations.
In order to close this knowledge gap, this study proposes empirically validating that nonprofit sports organizations need to co-create value to improve their organizational performance (Taghizadeh et al., 2016) (Figure 1).

2. Method
2.1. Research context
Amateur football clubs in the Antioquia region of Colombia, recognized at the national level and affiliated with the Antioquia Football League (LAF), were selected for this study. These clubs compete mainly in 2 categories -male and female football- distributed among 750 teams and 13,500 players between 9 and 21 years of age. Currently, the clubs obtain financial resources from players’ sports rights, sponsorships, government subsidies, and donations. Some of these clubs carry out innovation projects, providing a base for researchers interested in investigating value co-creation.
2.2. Measures
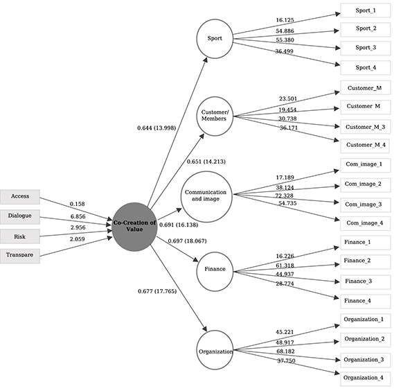
Within the DART model (Taghizadeh et al., 2016), twenty-one items were adapted for each construct under four dimensions to measure value co-creation in amateur soccer clubs (i.e., Dialogue 6; Access 5; Risk 5; Transparency 5). Twenty items were adapted to measure the performance dimensions of sports organizations (Winand et al., 2010) (i.e., Sports 4; Customers/Consumers 4; Communication and Image 4; Finance 4; and Organization 4). Since the study focuses on amateur football clubs, the grassroots and elite sport dimensions were merged into one dimension labeled sport. All survey items were measured using a 5-point Likert scale ranging from 1 (strongly disagree) to 5 (strongly agree).
2.3. Instrument
A two-part self-administered printed questionnaire was used; in the first part, demographic data were included; and, in the second part, the items measuring the constructs were incorporated. Under the postulates of Czaja and Blair (2005), the rigor of the measurement instrument is following the pre-and pilot tests. The rigor tests applied to the questionnaire are presented below. Pre-test 1. Review of the questionnaire by academic peers on the choice, translation into Spanish, wording, and consistency of the 41 items that emerged from the literature review of constructs such as value co-creation and the performance dimension in sports organizations. Pre-test 2. Application of the questionnaire to a panel of 7 experts, composed of managers of the sports sector in Antioquia, to detect possible errors in the wording or interpretation of the items. In this way, the questionnaire was adjusted before applying the pilot test.
Pilot test. Application of the questionnaire to 24 managers of teams participating in LAF tournaments and competitions. This validated the design of the questionnaire, the internal consistency -Indicator: Cronbach’s Alpha (AC) => 0.7 (Nunnally and Bernstein, 1994)-, and the reliability of the instrument -Indicator: Composite Reliability (Crossan and Apaydin, 2010) => 0.70 (Fornell and Larcker, 1981)-. Finally, after adjusting the design and verifying the internal consistency of the instrument and the initial composite reliability, the final version of the questionnaire was proposed.
Seven hundred and fifty (750) sports and administrative managers of amateur soccer clubs were invited to complete the questionnaire, but 405 (54%) completed and returned it. Once the completed questionnaires were received, 60 questionnaires (15%) were discarded due to lack of completion, following Nunnally and Bernstein’s (1994) guideline of a minimum of 80% completion. Thus, 345 questionnaires were completed, with a response rate of 48%.
2.4. Data analysis
The literature proposes different approaches to the multivariate method, but Structural Equation Modeling SEM was chosen for this research. This method overcomes the weaknesses of others, such as cluster analysis, exploratory factor analysis, multidimensional scaling, analysis of variance, multiple regressions, and confirmatory factor analysis (Hair et al., 2017). One of the advantages of this approach is that the population distribution is not restricted, so exploratory and confirmatory research can be conducted with small and medium-sized samples (Tsao et al., 2016).
Subjective least squares path modeling (PLS-SEM) hypotheses were tested using SmartPLS 3.0 software (Ringle and Sarstedt, 2012). Partial Least Squares Structural Equation Models [PLS-SEM] are part of the most recent strategies for conducting quantitative research in sports management Zhang et al. (2017. The minimum sample size was ensured through the result of the power test analysis. (Hair et al., 2017) suggest this test to ensure adequate statistical power, considered the core of the PLS-SEM algorithm.
Thus, by using the G*Power 3 software (Faul et al., 2007), for a standard significance level µ = 0.05, a mean effect size (f2 = 0.15), with 345 validated cases, and the regression of 4 explanatory variables-4 that make up the independent construct of co-creation, the power achieved was 99%. That is a good percentage achieved for studies in social sciences.
3.Results
According to the postulates of Hair et al. (2017), to validate the studies in PLS-SEM, it is necessary to adopt the following stages for the measurement and analysis of the model: I) validity of the measuring instrument for reflective constructs: internal consistency, reliability, convergent and divergent validity; II) validity of the measuring instrument for formative constructs: weight and importance of the indicator, and multicollinearity; and, III) measurement of structural model: the value of determination coefficients, the importance of structural relationships and predictive relevance.
3.1. Measurement model
The model presents acceptable Compound Reliability (Crossan and Apaydin, 2010) values for all reflective constructs, demonstrating the internal consistency and reliability of the instrument. Moreover, the Average Variance Extracted (AVE) values of the reflective constructs are more significant than 0.5 (Table 1). Also, all loadings sizes were significant and greater than 0.6. These values show compliance with convergent validity; the items measured the respective constructs robustly.

According to Fornell (1982); Fornell and Larcker (1981); Hair et al. (2017), the discriminant validity is determined as follows: diagonal values were calculated by the SmartPLS software, such as the square roots of the AVE (Chin, 1998) (Table 2). These variances are more significant than the highest quadratic correlation of the constructs listed below the diagonal. Secondly, comparing factorial cross-loadings of indicators in a latent variable against the loadings of all other latent variables is necessary. Factorial loadings had a more excellent value with their variable than other variables assessed in the model, demonstrating discriminant validity.

The relative relevance of the weight load of the dimensions of the value co-creation construct was validated through the weights. Table 3 shows that only the dialogue dimension was significant (P>0.001). The other dimensions (access, transparency, and risk) were not. Therefore, it is required to evaluate the weight of the non-significant dimensions. According to Hair et al. (2017), the dimension is maintained if the loading is greater than 0.5 or if the dimension is significant, even if the loading is not greater. Therefore, all dimensions meet the relative importance of the weight load. An additional evaluation was performed to obtain the Variance Inflation Factor (VIF) for the formative dimensions, thus verifying the model’s goodness of fit to be estimated. The values associated with the indicators were lower than five (Korkman, 2006), with a tolerance (Di Minin et al., 2014) higher than 0.20 (Hair et al., 2017). The formative dimensions of the measurement model are validated when their indicators are not highly correlated. Table 3 shows that the dimensions meet the highest loading (> 0.5).

3.2. Structural model
The results show that R2 values were statistically significant with relevant and moderate indicators for the dependent variables: finances (R2 = 0.484), communication, and image (R2 = 0.477); organization (R2 = 0.457), costumer/members (R2 = 0.422), and sport (R2 = 0.413), enabling making inferences about them (Hair et al., 2017). The resampling procedure called Blindfolding was executed to evaluate Q2. The findings demonstrate that all dependent variables had a predictive relevance greater than zero (Q2 > 0) (Hair et al., 2017).
Therefore, based on the path coefficient structural model results, the DART model of value co-creation directly and positively impacts the organizational performance in amateurs’ football clubs (Figure 2 and Table 4).


4. Discussion
There is a current debate on the conceptualization and measurement of value co-creation in organizations, including sports organizations. In this sense, this study proposed measuring the relationship of the DART value co-creation model with the performance dimensions of amateur football clubs in a developing country, such as Colombia. Football is the most practiced sport in Colombia, with the most significant number of fans.
The results are consistent with that Hedlund (2014) shows in his study that sports organizations perceive the influence of value co-creation in the financial benefits as an effect of new modalities of consumption intention from the fans.
Findings also reveal a strong relationship between communication, image, and value creation. The aforementioned is similar to what Delshab et al. (2020) argue: communication is an inherent aspect of the processes and activities in networks of creation and exchange of knowledge. Likewise, Grönroos (2006, 2008); Grönroos and Helle (2010); Grönroos and Ravald (2011) determine that communication processes generate value through the interactive participation of consumers in organizations. This could mean that communication influences and is influenced by the generation of interactive value between clients or partners.
Despite the lack of financial resources that support amateur football in Colombia as a developing country, value co-creation in sports constitutes a tool to obtain financial benefits and the achievement of their sports, organizational, customer/members, communication, and image goals.
Following Gerke et al. (2020a); Woratschek et al. (2014a, 2014b), this study shows the benefits of engaging with interested parties in value co-creation, as it generates other ways of thinking about services that may apply to customers or members of sports organizations. Prahalad and Ramaswamy (2004b); Taghizadeh et al. (2016) emphasize that the DART value co-creation model contributes to organizational innovation. Thus, similar to what Wemmer and Koenigstorfer (2016) propose, this study demonstrates the benefits of innovation in sports clubs, especially in amateur football clubs.
5. Conclusions
This study provides empirical evidence on the relationships between the DART value co-creation model and the performance of sports organizations, in line with other studies that link organizational performance to value co-creation. The theoretical contribution is expressed in the positive and direct effect of value co-creation on sports organizations’ performance dimensions.
This study has managerial implications for nonprofit amateur football clubs in developing countries. It is recommended that their managers develop new or improved services through value co-creation processes to optimize performance. Clubs should generate joint services and products with partners that should emerge from academic research; needs and wishes of customers, members, or fans; the business knowledge about sponsors, suppliers, and inventors; and the support of government agencies that favor the benefits of the clubs and also their partners. Therefore, club managers should obtain theoretical and practical skills in systems and tools for co-creating value, developing networking strategies, and building trust relationships. Likewise, managers should set organizational performance indicators that show how their performance evolves due to developing joint projects with their members or partners.
Sports organizations face difficulties detecting innovation, among other reasons, because of the lack of appropriation of the concept. This limitation also afflicts nonprofit sports organizations attached to amateur football in Antioquia. Therefore, some data and information on the chosen constructs for studying the phenomenon of innovation management in sports organizations may not be fully incorporated. Similarly, during the research, some organizations showed fragile administrative structures and issues with the internal assignment of responsibilities, generating limitations when applying measuring instruments. Amateur football governing bodies should accompany their clubs to promote a culture of innovation by creating common value by developing or improving products and services.
Another limitation is that the research was only conducted in nonprofit sports organizations, excluding for-profit ones, widely differentiated in the literature. In this same vein, the study has only considered nonprofit sports organizations attached to amateur football in Antioquia, excluding amateur football in other regions and professional football in Colombia.
Conclusions, contributions, and, mainly, limitations of the research presented in this section pave the way for further research on understanding value co-creation as a phenomenon and its effect on sports organizations’ performance.
6. Acknowledgments
The researchers thank the Liga Antioqueña de Fútbol (Antioquia Football League) for funding and facilitating the research process
7. References
Baruch, Y., Ramalho, N. (2006). Communalities and Distinctions in the Measurement of Organizational Performance and Effectiveness Across For-Profit and Nonprofit Sectors. Nonprofit and Voluntary Sector Quarterly, 35(1), 39-65. https://doi.org/10.1177/0899764005282468
Bayle, E., Madella, A. (2002). Development of a taxonomy of performance for national sport organizations. European Journal of Sport Science Communication, 2(2), 1-21. https://doi.org/10.1080/17461390200072205
Byers, T., Trevor, S., & Parent, M. (2012). Key concepts in sport management. In C. Rojek (Ed.). SAGE.
Chao, Z., Weidong, Z., Yong, W., Danli, W., Hangbing, Z., & Xiaoya, D. (2019). Can Manufacturing Service Value Co-Creation Improve Business Performance in the Internet Era? IEEE, 7. https://dx.doi.org/10.1109/ACCESS.2019.2937879
Chin, W. (1998). The partial least squares approach to structural equation modeling. In Modern methods for business research Mahwah (pp. 295-336). In G. A. Marcoulides (Ed.). Lawrence Erlbaum Associates.
Clauss, T. (2017). Measuring business model innovation: conceptualization, scale development, and proof of performance. R&D Management, 47(3), 385-403. https://dx.doi.org/10.1111/radm.12186
Crossan, M., Apaydin, M. (2010). A Multi-Dimensional Framework of Organizational Innovation: A Systematic Review of the Literature. Journal of Management Studies, 47(6), 1154-1191. https://doi.org/10.1111/j.1467-6486.2009.00880.x
Czaja, R., Blair, J. (2005). Designing surveys (2nd edi.). SAGE.
Delshab, V., Winand, M., Boroujerdi, S., & Hoeber, L. (2020). The impact of knowledge management on performance in nonprofit sports clubs: The mediating role of attitude toward innovation, open innovation, and innovativeness. European Sport Management Quarterly, 22(2), 1-22. https://doi.org/10.1080/16184742.2020.1768572
Di Minin, A., Frattini, F., Bianchi, M., Bortoluzzi, G., & Piccaluga, A. (2014). Udinese Calcio soccer club as a talents factory: Strategic agility, diverging objectives, and resource constraints. European Management Journal, 32(2), 319-336. https://doi.org/10.1016/j.emj.2013.04.001
Evans, P., Wolf, B. (2005). Collaboration Rules. Harvard Business Review, 33(4), 96-105. https://dx.doi.org/10.1109/EMR.2005.27015
Fang, E. (2008). Customer Participation and the Trade-Off Between New Product Innovativeness and Speed to Market. Journal of Marketing, 72(4), 90-104. https://doi.org/10.1509/jmkg.72.4.090
Faul, F., Erdfelder, E., Lang, A. G., & Buchner, A. (2007). G*power 3: A flexible statistical power analyisis program for the social, behavioral and biomedial sciences. Behavior Research Methods, 39(2), 175-191. https://dx.doi.org/10.3758/BF03193146
Fornell, C. (1982). A second generation of multivariate analysis: An overview. In A second generation of multivariate analysis (pp. 1-21). Praeger.
Fornell, C., Larcker, D. (1981). Evaluating structural equation models with unobservable variables and measurement error. Journal of Marketing Research, 18(1), 39-50. https://doi.org/10.2307/3151312
Ge, J., Xu, H., & Pellegrini, M. M. (2019). The effect of value co-creation on social enterprise growth: Moderating mechanism of environment dynamics. Sustainability, 11(1). https://dx.di.org/10.3390/su11010250
Gerke, A., Woratschek, H., & Dickson, G. (2020a). How is value co-created in a sport business-to-business context? Sport, Business and Management: An International Journal, 10(4), 403-430. https://dx.doi.org/10.1108/SBM-04-2019-0032
Gerke, A., Woratschek, H., & Dickson, G. (2020b). The sport cluster concept as middle-range theory for the sport value framework. Sport Management Review, 23(2). https://dx.doi.org/10.1016/j.smr.2018.12.004
Gómez, S., Kase, K., & Urrutia, I. (2010). Value creation and sport management. Cambridge University Press. https://dx.doi.org/10.1017/CBO9780511762765
Grönroos, C. (2006). Adopting a service logic for marketing. Marketing Theory, 6(3), 317-333. https://doi.org/10.1177/1470593106066794
Grönroos, C. (2008). Service logic revisited: who creates value? And who co-creates? European Business Review, 20(4), 298-314). https://doi.org/10.1108/09555340810886585
Grönroos, C., Helle, P. (2010). Adopting a service logic in manufacturing: conceptual foundation and metrics for mutual value creation. Journal of Service Management, 21(5), 564-590. https://dx.doi.org/10.1108/09564231011079057
Grönroos, C., Ravald, A. (2011). Service as a business logic: implications for value creation and marketing. Journal of Service Management, 22(1), 5-22. https://doi.org/10.1108/09564231111106893
Hair, J., Hult, T., Ringle, C., & Sarstedt, M. (2017). A primer on partial least squares structural equation modeling (PLS-SEM) (Second ed.). SAGE.
Hedlund, D. (2014). Creating value through membership and participation in sport fan consumption communities. European Sport Management Quarterly, 14(1), 50-71. https://doi.org/10.1080/16184742.2013.865775
Herman, R., Renz, D. (1999). Theses on nonprofit organizational effectiveness. Nonprofit and Voluntary Sector Quarterly, 28(2), 107-126. https://doi.org/10.1177/0899764099282001
Horbel, C., Popp, B., Woratschek, H., & Wilson, B. (2016). How context shapes value co-creation: spectator experience of sport events. Service Industries Journal, 36(11-12), 510-531. https://doi.org/10.1080/02642069.2016.1255730
Hoyer, W., Chandy, R., Dorotic, M., Krafft, M., & Singh, S. (2010). Consumer Cocreation in New Product Development. Journal of Service Research, 13(3), 283-296. https://doi.org/10.1177/1094670510375604
Huang, P. C., Yao, C. L., & Chen, S. (2019). Development of the Organizational Resources towards Innovation Strategy and Innovation Value: Empirical Study. Revista de Cercetare si Interventie Sociala, 64, 108-119. https://dx.doi.org/10.33788/rcis.64.9
Kim, D. W., Trimi, S., Hong, S. G., & Lim, S. (2020). Effects of co-creation on organizational performance of small and medium manufacturers. Journal of Business Research, 109, 574-584. https://dx.doi.org/10.1016/j.jbusres.2019.03.055
Korkman, O. (2006). Customer value formation in practice: A practice-theoretical approach (p. 155). Edita Prima Ltd.
Mesa, R., Arboleda, R., Gaviria, N., y Guzmán, K. (2010).Estado de desarrollo de las organizaciones deportivas en Colombia. Facultad de ciencias económicas e Instituto universitario de educación física, Universidad de Antioquia.
Nowy, T., Wicker, P., Feiler, S., & Breuer, C. (2015). Organizational performance of nonprofit and for-profit sport organizations. European Sport Management Quarterly, 9(3), 155-175. https://doi.org/10.1080/16184742.2014.995691
Nunnally, J., Bernstein, I. (1994). Psychometric Theory (3rd edi.). McGraw-Hill.
O’Boyle, I., Hassan, D. (2014). Performance management and measurement in national-level non-profit sport organisations. European Sport Management Quarterly, 14(3), 299-314. https://doi.org/10.1080/16184742.2014.898677
Parks, J., Quarterman, J., & Thibault, L. (2011). Managing sport in the 21st century. Human Kinetics.
Perck, J., Hoecke, J., Westerbeek, H., & Breesch, D. (2016). Organisational change in local sport clubs: the case of Flemish gymnastics clubs. Sport, Business and Management: An International Journal, 6(2), 158-181. https://dx.doi.org/10.1108/SBM-01-2014-0002
Prahalad, C., Ramaswamy, V. (2000). Co-opting Customer Competence. Harvard Business Review, 78(1), 79-87. https://hbr.org/2000/01/co-opting-customer-competence
Prahalad, C., Ramaswamy, V. (2002). The co-creation connection. Strategy + Business, 27(2), 51-60. http://www.strategy-business.com/article/18458?gko=f472b
Prahalad, C., Ramaswamy, V. (2004a). Co-creating unique value with customers. Strategy & Leadership, 32(3), 4-9. https://dx.doi.org/10.1108/10878570410699249
Prahalad, C., Ramaswamy, V. (2004b). Co-creation experiences the nest practice in value creation. Journal of Interactive Marketing, 18(3), 5-14. https://doi.org/10.1002/dir.20015
Ratten, V., da Silva Braga, V. L., & da Encarnação Marques, C. S. (2021). Sport entrepreneurship and value co-creation in times of crisis: The covid-19 pandemic. Journal of Business Research, 133, 265-274. https://dx.doi.org/10.1016/j.jbusres.2021.05.001
Richard, P., Devinney, T., Yip, G., & Johnson, G. (2008). Measuring Organizational Performance as a Dependent Variable : Towards Methodological. Journal of Management, 35, 718-804. https://dx.doi.org/10.2139/ssrn.814285
Ringle, C., Sarstedt, M. (2012). A critical look at the use of PLS-SEM. MIS Quarterly, 36(1), 3-14. https://doi.org/10.2307/41410402
Robinson, L., Chelladurai, P., Bodet, G., & Downward, P. (2012). Routledge Handbook of Sport Management. Routledge.
Taghizadeh, S., Jayaraman, K., Ismail, I., & Rahman, S. (2016). Scale development and validation for DART model of value co-creation process on innovation strategy. Journal of Business & Industrial Marketing, 31(1), 24-35. https://doi.org/10.1108/JBIM-02-2014-0033
Treem, J. W., Leonardi, P. M. (2012). Social media use in organizations: Exploring the affordances of visibility, editability, persistence, and association. Communication Yearbook, 36, 143-189. https://doi.org/10.1080/23808985.2013.11679130
Tsao, W.-C., Hsieh, M.-T., & Lin, T. M. Y. (2016). Intensifying online loyalty! The power of website quality and the perceived value of consumer/seller relationship. Industrial Management & Data Systems, 116(9), 1987-2010. https://doi.org/10.1108/IMDS-07-2015-0293
Wallin, M., von Krogh, G. (2010). Organizing for open innovation: Focus on the integration of knowledge. Organizational Dynamics, 39(2), 145-154. http://dx.doi.org/10.1016/j.orgdyn.2010.01.010
Weerawardena, J., Mort, G. (2012). Competitive strategy in socially entrepreneurial nonprofit organizations: Innovation and differentiation. Journal of Public Policy & Marketing, 31(1), 91-101. https://doi.org/10.1509/jppm.11.034
Wemmer, F., Emrich, E., & Koenigstorfer, J. (2016). The impact of coopetition-based open innovation on performance in nonprofit sports clubs. European Sport Management Quarterly, 16(3), 341-363. https://doi.org/10.1080/16184742.2016.1164735
Wemmer, F., Koenigstorfer, J. (2016). Open Innovation in Nonprofit Sports Clubs. VOLUNTAS: International Journal of Voluntary and Nonprofit Organizations, 27(4), 1923-1949. https://dx.doi.org/10.1007/s11266-015-9571-5
Wilden, R., Gudergan, S., Akaka, M. A., Averdung, A., & Teichert, T. (2019). The role of cocreation and dynamic capabilities in service provision and performance: A configurational study. Industrial Marketing Management, 78, 43-57. https://doi.org/10.1016/j.indmarman.2018.06.008
Winand, M., Zintz, T., Bayle, E., & Robinson, L. (2010). Organizational performance of Olympic sport governing bodies: dealing with measurement and priorities. Managing Leisure, 15(4), 279-307. https://doi.org/10.1080/13606719.2010.508672
Winand, M., Vos, S., Claessens, M., Thibaut, E., & Scheerder, J. (2014). A unified model of non-profit sport organizations performance: perspectives from the literature. Managing Leisure , 19(2), 121-150. https://doi.org/10.1080/13606719.2013.859460
Winand, M., Scheerder, J., & Zintz, T. (2016). Do non-profit sport organisations innovate? Types and preferences of service innovation within regional sport federations. Innovation, 18(3), 289-308. https://doi.org/10.1080/14479338.2016.1235985
Winand, M., Hoeber, L. (2017). Innovation capability of non-profit sport organizations. In V. Ratten J. Ferreira (Ed.), Sport Entrepreneurship and innovation. Routledge.
Woratschek, H., Durchholz, C., Maier, C., & Ströbel, T. (2017). Innovations in sport management: The role of motivations and value cocreation at public viewing events. Event Management, 21(1), 1-12. http://dx.doi.org/10.3727/152599516X14786350337262
Woratschek, H., Horbel, C., & Pop, B. (2014a). The sport value framework - a new fundamental logic for analyses in sport management. European Sport Management Quarterly, 14(1), 6-24. https://doi.org/10.1080/16184742.2013.865776
Woratschek, H., Horbel, C., & Pop, B. (2014b). Value co-creation in sport management. European Sport Management Quarterly, 14(1), 1-5. https://dx.doi.org/10.1080/16184742.2013.866302
Zhang, J., Kim, M., & Pifer, D. (2017). Importance of theory in quantitative enquiry. In G. Cunningham, J. Fink, A. Doherty (Eds.), Routledge Handbook of Theory in Sport Management. Routledge.
Notes
Conflict of interest declaration