Artículos

Recepción: 31 Mayo 2018
Aprobación: 05 Mayo 2019
DOI: https://doi.org/10.19137/qs.v23i3.2684
Resumen: Este estudio aborda los cambios en la morfología del Grupo Fabril Financiera en el largo plazo. El análisis se extiende durante los años de la Industrialización por Sustitución de Importaciones (ISI) entre la crisis mundial de 1929 y mediados de los años setenta. Este período coincide temporalmente con los años de inicio, auge y pérdida de importancia económica de dicho grupo. En efecto, en el contexto de la crisis, en 1929, tuvo lugar la constitución de la Compañía General Fabril Financiera. Si bien el Grupo Fabril sobrevivió hasta comienzos de la década de 1990, en este trabajo estudiaremos la conformación, expansión y los inicios del declive en un extenso período que abarca desde el año de su fundación hasta mediados de la década de 1970. El artículo se propone contribuir con nuevas evidencias empíricas, de naturaleza cuantitativa y cualitativa, a la discusión más amplia sobre la participación de los grupos económicos en el desarrollo económico de Argentina en el siglo XX.
Palabras clave: Grupos económicos, Grupos industriales, Industrialización Sustitutiva de Importaciones.
Abstract: This study addresses long-term changes in the morphology of the Fabril Financiera group It extends over the years of Import Substituting Industrialization (ISI) between the crisis of 1929 and the mid-1970s. This period includes the onset, boom and loss of economic importance of the financial industrial group. Indeed, in the context of the crisis, Compañía General Fabril Financiera was founded in 1929. Although the economic group survived until the beginning of the 1990s, in this work we study its formation, expansion and the beginnings of its decline in an extended period from the year of its founding until the mid-1970s. The article intends to contribute with new empirical evidence, both quantitative and qualitative, to the broader discussion on the participation of the economic groups in the economic development of Argentina in the twentieth century.
Keywords: Economic groups, Industrial groups, Import Substituting Industrialization.
Resumo: Este estudo aborda as mudanças na morfologia do Grupo Fabril Financeira ao longo prazo. A análise estende-se durante os anos da Industrialização por Substituição de Importações (ISI) entre a crise mundial de 1929 e meados dos anos 70. Este período coincide temporalmente com os anos de início, auge e perda de importância econômica do Grupo Fabril Financeira. De fato, no contexto da crise, durante 1929, teve lugar a constituição da Companhia Geral Fabril Financeira. Se bem o Grupo Fabril sobreviveu até começo da década de 1990, neste trabalho analisaremos a conformação, expansão e os inicios do declive em um extenso período que abrange desde o ano de sua fundação até meados da década de 1970. O artigo propõe contribuir com novas evidencias empíricas, de natureza quantitativa e qualitativa à discussão mais ampla sobre participação dos grupos econômicos no desenvolvimento econômico da Argentina no século XX.
Palavras-chave: Grupos econômicos, Grupos Industriais, Industrialização por Substituição de Importações.
Introducción
Los estudios sobre la “industrialización tardía” han puesto el acento en el papel crucial que desempeñaron los grupos económicos como formas de organización empresaria muy extendidas en las regiones que se industrializaron, como América Latina y el Sudeste Asiático, principalmente luego de la Segunda Guerra Mundial (Leff, 1978; Hikino y Amsden, 1995; Amsden, 2001; Khanna y Yafhe, 2007). La historiografía sobre América Latina ha destacado las estrategias de los grupos diversificados no relacionados para explicar las divergentes trayectorias económicas de los países de la región (Dávila, 1996; Peres, 1998; Aldrighi y Postali, 2010; Fracchia, Mesquita y Quiroga, 2010; Hoshino, 2010; Lefort, 2010; Barbero, 2011; Dávila, Vilora de la Hoz y Elías Caro, 2013). Para Argentina, contamos con varios estudios de caso y algunos pocos trabajos que analizaron la evolución de los grupos económicos, especialmente para las últimas décadas del siglo XX.1 Según María Inés Barbero (2011, 2016), los dos períodos de mayor dinamismo de los grupos argentinos fueron la etapa primario-exportadora (1870-1914) y los años finales de la Industrialización por Sustitución de Importaciones (ISI) a partir de la década de 1960. En ambos momentos, factores de contexto (como mercados imperfectos, altos costos de transacción, políticas estatales que favorecían la concentración económica vía subsidios estatales) y ventajas competitivas de los grupos alentaron su formación y expansión. En cambio, entre 1914 y 1960, las políticas industriales, la expansión del estado empresario, la apertura a la radicación de multinacionales o el apoyo a las pequeñas y medianas empresas habrían inhibido el surgimiento de nuevos grupos (aunque no la expansión de los existentes).2Desde esta perspectiva, el Grupo Fabril, formado a fines de la década del treinta, constituye una excepcionalidad; este Grupo Industrial concentró sus inversiones en actividades alentadas por políticas industriales, como la textil y el sector celulósico papelero. Además, en este último sector, el rasgo sobresaliente fue la ausencia de inversiones de capital extranjero hasta la formación de Witcel en 1961.
En este trabajo nos proponemos analizar, desde una perspectiva histórica, los cambios operados en la morfología del Grupo Fabril Financiera a partir de su conformación en los años treinta hasta las primeras manifestaciones de su crisis a mediados de la década de 1970. Desde el punto de vista de la historia industrial, estos años están marcados por la transición entre la “etapa fácil” a la “fase compleja” de la ISI. Desde la perspectiva de la empresa, este período coincide con el surgimiento, a fines de la década de 1930, del Grupo Industrial, el afianzamiento de su posición económica a partir del control de importantes empresas manufactureras y el inicio de una lenta declinación. En este sentido, este estudio de caso brinda nueva evidencia empírica para un período que se considera como poco propicio para la formación de grupos locales.
La historia de Fabril fue abordada desde diversas perspectivas. Retomando una caracterización presentada por Carlos Marichal (1998) de los grupos nacidos a mediados del siglo XIX como casas comerciales y financieras, Barbero (2000) interpretó que el Grupo Fabril surgió de la diversificación hacia la industria de los intereses empresarios que controlaban el Banco de Italia y Río de la Plata (BIyRP). Al mismo tiempo, la autora resaltó los lazos étnicos de la red empresaria que conformaban la Compañía General de Fósforos y Fabril. En este sentido, tanto Barbero como Jorge Schvarzer (1996) plantearon que ambas empresas formaban el denominado “Grupo Italiano”. Más recientemente, Barbero (2011 y 2016) incluyó a estas firmas en su análisis del denominado “Grupo Devoto”. Por nuestra parte, mostramos que la Cía. General de Fósforos y Fabril se caracterizaron por estrategias de autofinanciamiento y que, por lo tanto, la ligazón con el Banco de Italia fue muy secundaria en la asistencia crediticia como también en la participación accionaria (Badoza y Belini, 2009). En un estudio sobre Fabril Financiera, señalamos también que esta empresa se formó como la cabeza de un Grupo Industrial que, controlada por las familias fundadoras –entre las cuales predominaban los Dellachá–, profundizó a partir de 1929 estrategias productivas y financieras de su antecesora, diversificándose hacia sectores industriales relacionados (Badoza y Belini, 2016). Por otra parte, Andrea Lluch y Erica Salvaj (2012) incorporaron a este Grupo en su estudio sobre la elite empresarial argentina. Empleando la metodología de las redes sociales, sostuvieron su centralidad en la intermediación de las relaciones en la red de directores, en un contexto de fragmentación de las redes corporativas entre 1954 y 1971.
En este trabajo sostenemos que Fabril Financiera se conformó como un grupo de capital nacional con una diversificación relacionada en el sector industrial, y lo diferenciamos de los primeros grupos surgidos en el siglo XIX, como Bemberg, Bunge & Born y Tornquist, que invertían en agro, industrias y finanzas. Sus inversiones se concentraron fundamentalmente en la industria celulósica papelera y en el complejo textil hasta mediados de la década de 1960, etapa que coincidió en gran medida con los sectores de mayor dinamismo durante “la etapa fácil” y la transición hacia “la etapa compleja” de la ISI. En este artículo afirmamos que, en los años siguientes, el Grupo Fabril perdió dinamismo y se apartó de su posición sobresaliente entre las grandes empresas industriales argentinas. Este desempeño menos exitoso se debió en gran medida a la dificultad de enfrentar un entorno macroeconómico inestable y poco favorable para la expansión de los sectores industriales de consumo masivo en los que se había insertado. Además, en esas ramas, las empresas enfrentaron una mayor competencia. Frente a los nuevos desafíos abiertos en la década del sesenta, Fabril insistió en apostar al sector textil y retirarse progresivamente de Celulosa Argentina (CA). Esta empresa fue la más dinámica e importante de la rama papelera y en la que Fabril había concentrado las mayores inversiones hasta los años sesenta.
Para esta investigación utilizamos el corpus documental del Archivo de la empresa, integrado por actas del Directorio y de asambleas de accionistas, libros contables, memorias y balances, y diversos informes internos para la etapa bajo análisis. Asimismo, hemos consultado las memorias y balances de las empresas que integraban el conglomerado, así como las principales revistas de información económica de la época.3
La primera parte del trabajo da cuenta de los orígenes de Fabril Financiera y analiza las características de su desarrollo durante la ISI. En el segundo apartado reconstruimos los cambios en su morfología a través de la evolución de las inversiones –acrecentamiento y retroceso– en las diversas ramas industriales en las que concentró sus intereses: gráfica, química, papelera, textil, algodonera y de maquinaria industrial. En la tercera sección, nos centramos en las relaciones entre Fabril Financiera y Celulosa Argentina, para indagar los cambios y continuidades en los vínculos económicos y financieros entre ambas firmas, fundamentalmente en el período en que Celulosa requirió de un gran esfuerzo financiero que Fabril no pudo acompañar. Por último, presentamos algunas consideraciones finales sobre el tema.
1. La trayectoria de Fabril Financiera durante la ISI, 1929-1973
La Compañía General Fabril Financiera (CGFF) tuvo su origen a finales de 1929, cuando culminó el proceso de desdoblamiento de la Compañía General de Fósforos (Badoza y Belini, 2009). La nueva sociedad anónima, que tenía un capital autorizado de 20 millones de pesos, quedó bajo el control de las familias propietarias de su antecesora con el 42% del capital.4Tomó a su cargo las actividades industriales que serían más dinámicas en las siguientes décadas, esto es, la agroindustria algodonera y la industria gráfica. Además, controló La Papelera Argentina, empresa fundada en 1926 sobre la base de la fusión de las principales firmas productoras de papel, que ejercía un dominio incontrastable en el mercado argentino (Badoza y Belini, 2013).
Los inicios de Fabril coincidieron con una nueva etapa de la economía argentina marcada por el dinamismo de la ISI. Durante las décadas de 1930 y 1940, el sector manufacturero mostró un comportamiento positivo con tasas de crecimiento del orden del 3,4% y del 5% anual, respectivamente. Claro que el crecimiento no afectó a todos los sectores por igual. Durante los años treinta, la industria textil lideró la sustitución de importaciones, seguida por otras actividades, como la refinación de petróleo, caucho, vehículos, maquinarias y equipos eléctricos (Díaz Alejandro, 1975, p. 220). En cambio, en los años cuarenta, el crecimiento tendió a beneficiar a un conjunto mayor de ramas e industrias.
El entorno macroeconómico de los años treinta ofreció un contexto favorable para la expansión de Fabril Financiera y la formación del Grupo Industrial. Si bien el desdoblamiento de 1929 y la fundación de Fabril fueron el resultado del ingreso de Bryant & May al mercado argentino, que pasó a controlar el negocio fosforero, la intensificación de la ISI en el marco de la crisis mundial potenció la inversión en el sector. En ese marco, Fabril Financiera intensificó su estrategia de integración vertical y horizontal mediante la inversión en distintas actividades productivas a partir de la formación de sociedades jurídicamente independientes, pero mayormente controladas. Esta decisión estuvo orientada a fortalecer los eslabonamientos hacia atrás y adelante en las ramas papelera, química, gráfica y textil.
A mediados de los años treinta, Fabril reforzó su interés en la rama papelera, e incrementó su participación societaria en La Papelera Argentina. Por otro lado, en 1935, ingresó como socio minoritario en Celulosa Argentina y, para finales de esa década, pasó a controlar esta sociedad anónima. Con la inversión en Celulosa se inició una nueva fase de integración vertical de eslabonamientos productivos hacia atrás con la elaboración en el país de pasta de celulosa a gran escala. En 1938, Fabril participó a través de Celulosa Argentina en la fundación de Electroclor, empresa integrada también por Duperial. Electroclor se dedicó a la fabricación de productos químicos (soda cáustica, cloro) que eran derivados del proceso de producción de celulosa. Al mismo tiempo que profundizaba su integración vertical, Fabril Financiera ensayó como estrategia la expansión horizontal mediante el control accionario de las firmas La Papelera del Plata (1940) y La Papelera del Norte (1942).
En esta primera etapa, la formación del Grupo Fabril estuvo centralmente ligada a la diversificación de sus inversiones en la industria papelera antes que en la expansión a las ramas textil y gráfica, las que por cierto sufrieron trayectorias opuestas durante los años treinta: mientras la textil ofrecía un campo de expansión con enormes beneficios, las artes gráficas parecen haber atravesado una fase de menor incremento.

El inicio de la Segunda Guerra Mundial modificó las condiciones que venía operando el sector industrial. Luego de una breve coyuntura que amenazaba con una crisis agraria y por lo tanto general de la economía, se inició una etapa de franco crecimiento en el sector secundario. El retiro de la oferta internacional de diversas manufacturas ofreció un marco de protección para la fabricación local de nuevos productos y el avance en la sustitución de importaciones. Todo ello sin que, al menos en el corto plazo, se considerasen los costos de producción.
En ese contexto, el Grupo Fabril avanzó sobre nuevas subramas de la química, y participó activamente de la creación de empresas. En 1941, creó Inquimar SA, una firma que tenía como propósito la elaboración de alcoholes, acetona y tintas para la industria gráfica. Al año siguiente, en sociedad con la empresa textil de capitales alemanes Sedalana SA, fundó Talleres Coghlan (Huglett, 1946, pp. 439-440). De esta forma, inició una nueva y ambiciosa etapa de integración vertical, ya que esa firma se dedicó a la construcción de maquinaria textil, equipos para la industria papelera y el agro. Al finalizar la Guerra, la empresa tomó debida cuenta de las dificultades para afrontar la competencia externa. Esta situación alentó la diversificación de su producción y estimuló su inserción en mercados limítrofes. Entre las décadas de 1940 y 1960, Talleres Coghlan se convirtió en la principal firma productora de equipos y maquinarias, además logró vender sus licencias de fabricación a la empresa brasileña Piratininga Machines.5 En 1948, con la adquisición de la participación de Sedalana en Talleres Coghlan y Peinaduría e Hilandería de Lana SA (PHILA), Fabril Financiera pasó a controlar ambas firmas.6
A principios de la década de 1940, Fabril podía exhibir en su trayectoria reciente una gran capacidad para articular actividades industriales relacionadas y desarrolladas por empresas jurídicamente independientes. En cada una de estas iniciativas imponía su control sobre el capital accionario de las empresas asociadas en las ramas papelera, química y metalmecánica. De las firmas que conformaban el Grupo, la Compañía Inmobiliaria Victoria SA (1940) constituía la excepción por su carácter no industrial y especializado en el negocio inmobiliario; como accionistas participaban Fabril Financiera, Celulosa Argentina, La Papelera Argentina y La Papelera del Plata.
Una segunda etapa de la expansión del Grupo se inició en la posguerra, con un programa de renovación tecnológica de las plantas que pertenecían a Fabril y de las empresas controladas, con el propósito de ponerlas en condiciones para afrontar la competencia externa, que, según se pensaba, sería intensa. Además, el Grupo se propuso acrecentar su expansión y diversificación en las ramas textil, química y papel, por medio de las empresas ya controladas (las que requerían significativas inversiones) y de la creación de nuevas firmas. Para 1947, el plan de inversiones –tanto de las “industrias propias” como de las firmas controladas– se estimaba en 120 millones de pesos, lo que casi duplicaba el capital integrado. De ese monto, una cuarta parte se destinaría a la planta de artes gráficas y textil de la propia Fabril Financiera, mientras que las tres cuartas partes restantes irían a los proyectos de ampliación y modernización de las firmas controladas, entre las cuales se destacan, por su peso, Celulosa Argentina, La Papelera Argentina y Electroclor.7
Entre 1945 y 1960, continuó el proceso de expansión industrial en un escenario de lenta transición entre la etapa “fácil” y la fase “compleja” de la ISI. Ya durante la década de 1950, el ritmo de crecimiento industrial se hizo algo más moderado (3,7% anual frente a 5% en los años cuarenta) y, sobre todo, se focalizó en un número reducido de ramas metalmecánicas y químicas. En cambio, la textil enfrentó un período de estancamiento.8
En lo que respecta a la creación de emprendimientos, una de las novedades fue la incursión en el mundo editorial con la constitución de Fabril Editora en 1958, y posteriormente tuvo una importante participación en Abril, que junto con Codex, organizaron la venta de libros y revistas en Sudamérica y España.
En el sector textil, realizó nuevas inversiones en otras sociedades anónimas: PHILA, Manufactura Algodonera y la Sociedad Nueva Industrias Argentinas de Fibras Artificiales SA (SNIAFA). La principal inversión de Fabril Financiera hasta 1946 se había concentrado en la hilandería de Bernal que, instalada en 1920, había sido objeto de cambios y renovaciones menores durante los años treinta. En 1946, la fundación de PHILA –en asociación con Sedalana SA– le posibilitó al Grupo incursionar en la subrama lanera, el sector textil más antiguo en Argentina y que había completado la sustitución de importaciones. Dos años después, en 1948, Fabril absorbió PHILA y Talleres Coghlan.9
En 1950, el Grupo Fabril adquirió Manufactura Algodonera Argentina, una gran empresa que era la segunda productora del país de alpargatas y la cuarta hilandería y tejeduría, controlada hasta entonces por el Grupo Bemberg. Para Fabril, esta operación significó un largo y complejo pleito legal como resultado de la inclusión de esa firma entre las empresas estatizadas del Grupo Bemberg por el gobierno peronista en 1953. Este proceso, con importantes derivaciones financieras, se resolvería en 1959 mediante acuerdos extrajudiciales que permitieron a Fabril recuperar Manufactura Algodonera (Belini, 2008, pp. 121-123).
La tercera incursión del Grupo Fabril en la industria textil se concentró, a partir de la década de 1950, en las subramas más dinámicas, como fueron las fibras sintéticas y artificiales. En asociación con capitales extranjeros (la SNIA Viscosa de Italia) y otras empresas textiles locales, participó activamente de la creación de SNIAFA en 1949.
Por último, en este período, absorbió a Olinto Prati, Sociedad Anónima Agrícola, Industrial, Comercial y Financiera, cuya actividad principal era el desmotado de algodón en el noreste argentino. Esta adquisición fue producto de las deudas financieras contraídas con el Grupo. Esta firma se sumó a otras sociedades anónimas que no cotizaban en la Bolsa porteña y eran propiedad exclusiva de Fabril.

Mientras que el Grupo continuó con su estrategia de diversificación y ampliación de las inversiones en las empresas y sectores donde ya poseía distintos intereses (gráfico 2), Fabril Financiera condujo un proceso de reorganización en sus plantas de Barracas, Bernal y Resistencia (Chaco). Los planes de renovación de equipos se vieron condicionados por la crisis del sector externo desatada a comienzos de los años cincuenta, que limitó la obtención de los permisos de cambio. Por ese motivo, la empresa también alentó el incremento de la eficiencia y productividad por medio de la racionalización y la reorganización de relaciones industriales y humanas. La situación no era fácil, ambas ramas atravesaban dificultades importantes con el debilitamiento de la demanda interna y el aumento de los costos. Todo ello explica la pérdida de importancia de los ingresos provenientes de sus fábricas. En efecto, en esos años, los beneficios de la producción propia fueron notablemente menores a los percibidos por la tenencia de acciones de las empresas controladas y ligadas a Fabril.
En lo relativo a la gestión empresarial de la primera y segunda etapa, que comprende hasta 1961, el Consejo de Administración estuvo integrado por las familias fundadoras y un conjunto de managers que llevaron adelante la mayor expansión y diversificación relacionada del Grupo. Esta dirección también había liderado el desarrollo de la Compañía General de Fósforos en los años veinte. Fueron los últimos años de la presencia de la “vieja guardia empresaria”, integrada por Víctor Valdani, Juan Balbi (fallecido en 1947), Francisco Prati, Emilio Lavigne (fallecido en 1955) y Ricardo Radaelli, quienes junto a Silvio Gagliardi (Celulosa Argentina) y Francisco Giraldez (Papelera Argentina) constituyeron el Directorio de Fabril y de sus empresas controladas. En síntesis, la gestión recayó en manos de representantes de los principales accionistas, ingenieros de Fabril y managers provenientes de las empresas que, por entrecruzamiento accionario, integraban el holding. En este último caso, solo de las papeleras se incorporaron representantes en el Directorio de la empresa madre.10
La tercera etapa de la historia del Grupo Fabril se inició a comienzos de los años sesenta y culminó con las transformaciones que se operaron en el entorno macroeconómico a mediados de la siguiente década, cuando la última dictadura militar implementó reformas arancelarias y financieras que marcarían el declive de la ISI, con la destrucción de gran parte del tejido industrial.
El período 1961-1973, que se analiza en este trabajo, coincidió en buena medida con el ciclo de auge de la ISI, marcado por el mayor ritmo de crecimiento de las ramas metalmecánicas, petroquímicas y químicas; una transformación parcial de la estrategia de industrialización; y un notable y profundo avance en la presencia de las empresas transnacionales que dominaron los sectores más dinámicos de la industria argentina. Como se sabe, a pesar de estas tendencias generales, durante esos años, el comportamiento de la economía nacional continuó con ciclos de marchas y contramarchas, marcadas fluctuaciones interanuales en el nivel de actividad y la distribución del ingreso. A pesar de la inestabilidad macroeconómica, en esas décadas predominó un contexto de aliento a la inversión en el sector industrial.
En estos años, la empresa tuvo que afrontar importantes desafíos debido a los efectos del plan de estabilización de 1959 sobre los salarios reales y el nivel de actividad económica. La empresa producía artículos de consumo masivo cuya demanda se vio deprimida como resultado de las políticas implementadas por los gobiernos de Arturo Frondizi y José María Guido. Como consecuencia, en 1959, la hilandería de Bernal se vio paralizada por una huelga de un mes y, al año siguiente, la caída de la demanda obligó a reducir la producción a solo tres días por semana.
Para 1961, la memoria de la empresa sostenía que, a las dificultades en la industria textil, se sumaron las de la rama gráfica. En ambos sectores, la dirección observaba una intensificación de la competencia que obligaba a tomar medidas de racionalización y modernización tecnológica en sus propios establecimientos y en las empresas vinculadas. Estos problemas se acrecentaron con la crisis de 1962-1963 –la recesión industrial más aguda padecida durante la ISI–, que elevó el desempleo hasta el 9% de la Población Económicamente Activa en Buenos Aires y alrededores. Fabril Financiera no pudo eludir los efectos de la crisis. Particularmente intensa fue la recesión en las artes gráficas debido a lo que la empresa observaba como “una constante retracción de la demanda de impresos, coincidente con un exceso de oferta en el mercado”.11 La política económica también había impactado negativamente sobre la producción de textiles y el desmotado de algodón.
La salida de la crisis fue acompañada por una renovación de la conducción empresaria, no exenta de turbulencias y sucesivos cambios en el directorio de Fabril, aunque se mantuvieron algunos apellidos de la “vieja guardia” hasta 1981. Se sucedieron como presidentes: Andrés Scotto (1961-1963), Óscar Sássoli (1963-1964), Alberto Dellachá (1964-1966) y Leonardo Prati (1967-1981). Para entonces, las familias fundadoras que permanecían en la empresa (Prati, Scotto, Trevisanello) fueron reemplazadas en el Directorio. La compleja transición generacional se dio en medio de dificultades económicas y los primeros signos de pérdida de dinamismo del Grupo.
A partir de 1964, se puso en marcha un programa de racionalización y reconfiguración del conjunto de las empresas. La nueva estrategia buscaba resolver el problema que se observaba desde una década atrás: las utilidades reducidas en relación con las inversiones realizadas. En el caso de sus propias fábricas, la racionalización implicó un achicamiento del sector algodonero con el cierre de la fábrica de aceite de Resistencia y algunas desmotadoras. De estas últimas solo quedaron tres en Formosa, Santa Fe y Chaco para 1965. En el establecimiento gráfico, se procedió a la adquisición de tecnología en el extranjero, cuyo costo financiero se vio acrecentado por la devaluación durante la gestión del ministro de Economía Adalbert Krieger Vasena. Según la Memoria de 1967/68, los beneficios originados en sus propias plantas provinieron “casi en su totalidad” de la actividad gráfica, aunque el impulso del sector duró poco tiempo por el conflicto obrero liderado por el dirigente Raimundo Ongaro, que paralizó las actividades en los talleres entre enero y mayo de 1969.12 Por otro lado, el sector textil sufrió una nueva declinación debido a los efectos del plan de estabilización, con una caída del 25% del volumen de ventas.13
En los aspectos vinculados con el Grupo, se entendía que había que resolver los problemas financieros reduciendo las obligaciones y los avales que Fabril había otorgado, en los años del desarrollismo, a las empresas controladas o vinculadas para que adquiriesen equipos destinados a modernizar sus plantas y ampliar su capacidad de producción. Además, se trataba de achicar la participación en empresas que estaban menos vinculadas con la diversificación desarrollada por el Directorio. De esta manera, se inició una política de venta de las participaciones, con el objetivo de fortalecer la capacidad financiera de Fabril y atender las demandas de aquellas firmas cuya actividad se consideraba esencial. Esta decisión derivó en la venta de las acciones de las editoriales Codex y Abril en 1965; para quedarse solo con Fabril Editora, que desde su inicio (1958) era de su propiedad. En 1967, se desprendió de las firmas ligadas a la fabricación de maquinaria: Fieltros Industriales, Manufactura de Telas Mecánicas y Talleres Coghlan.14
En la rama del papel, también se produjeron cambios destacados. Durante los años del desarrollismo, Fabril había concedido avales a La Papelera Argentina para la importación de equipos de Estados Unidos e Italia, que contaban con el financiamiento del Eximbank. Dado que los avales representaban deudas por 7,5 millones de dólares, Fabril Financiera apoyó la fusión de esa firma con Celulosa Argentina SA en 1965; así, repitió la experiencia que había culminado con la creación de La Papelera Argentina SA en 1926. Para el Directorio, la fusión permitiría la racionalización de la producción y la reducción de los costos.15 Este fue un proceso extenso, que se prolongó hasta 1970.16
A partir de 1968, se avanzó en la reconfiguración de la participación en las firmas textiles al concentrarse en la producción de fibras de algodón y sintéticas. Con la adquisición de Industrhilos SA, se incorporó la planta de Morón a las que poseía Fabril Financiera. También pasó a controlar la Sociedad Industrial Textil SA, instalada en Pilar. Por último, en 1970, con la reforma de los estatutos de PHILA, esta sociedad anónima se volcó a las finanzas al liquidar sus intereses en la subrama lanera, la más perjudicada por la competencia de las fibras sintéticas.17
En conjunto, el proceso de adquisición y liquidación de varias de sus participaciones accionarias significó, medido en términos de firmas controladas y vinculadas, una apreciable reducción del Grupo. En 1970, este estaba conformado por solo siete empresas, básicamente papeleras, química y textiles. Para 1973, el número ascendía a nueve, pero Fabril Financiera ya había dejado de controlar La Papelera del Plata y su participación en Celulosa Argentina era mínima, de forma tal que no era incluida en la memoria de ese año entre las sociedades vinculadas.18

El proceso de desinversión de Fabril se diferenció de la trayectoria de otros grupos económicos o de grandes empresas que padecieron los efectos de los ciclos de stop and go, las grandes devaluaciones y los problemas en la dirección de la gestión empresarial. En este caso, no hubo ni una crisis terminal ni un cambio en la propiedad vía estatización (como sucedió con SIAM o La Cantábrica) o el traspaso de la propiedad a grupos extranjeros (como Tornquist) en los años setenta. Por otro lado, exhibió un menor dinamismo frente a los conglomerados surgidos a partir de las décadas de 1940 y 1950 que se insertaron en nuevos sectores dinámicos (Techint, Pescarmona o Arcor), todo lo cual le hizo perder un posicionamiento destacado en el mundo económico y empresario hasta llegar a su liquidación en 1994.19
2. Desarrollo y cambios en la configuración del Grupo durante la ISI
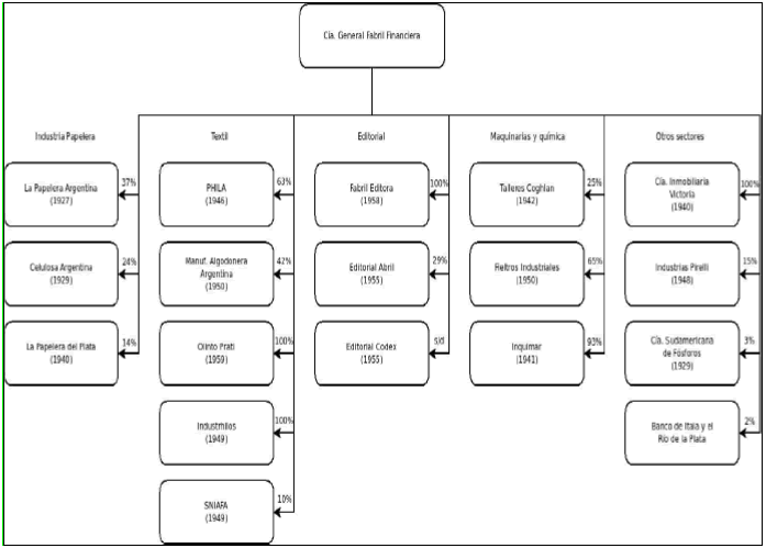
El cuadro 1 permite observar los cambios en la morfología del Grupo a lo largo del período de la ISI. Se toma en cuenta su intervención accionaria en las diversas empresas, aunque se excluye la interconexión societaria entre las firmas integrantes. A comienzos de la década de 1940, Fabril estaba centrado fundamentalmente en la industria papelera. Por fuera de esta, tenía inversiones en el sector inmobiliario y financiero, con una participación del 10% en el BIyRP, y un 100% del capital de la Compañía Victoria. Una década más tarde, a la preponderancia del sector papel, se sumaron las inversiones en la industria textil, con un 67% de participación en PHILA y 24% en Manufactura Algodonera; y en la industria química, con Inquimar (91%). La mayor novedad en cuanto a la integración vertical se registró en la participación en Talleres Coghlan (77%). Las inversiones varias continuaban siendo las mismas que en 1941 y hasta la década de 1960, la intervención en otras empresas siempre fue como socio mayoritario.
A partir de entonces, se observa una modificación significativa de esa tendencia de control de las empresas vinculadas. Se produjo una reversión de la presencia de Fabril en el sector celulósico-papelero con la pérdida del control en Celulosa Argentina, el principal productor del país. En cambio, acrecentó su representación en la industria gráfica y la textil, pero sobre todo, lo que se advierte es una intervención relacionada con eslabonamientos hacia adelante y hacia atrás en estas actividades productivas. En la gráfica, con la editorial propia y su participación en Abril, mientras que en la textil se expanden a nuevos emprendimientos. En el sector de equipos, hubo un recambio: mientras redujo su presencia en Talleres Coghlan, un primer indicio de su posterior retiro, organizó Fieltros Industriales –nuevamente como socio mayoritario–. Además, incrementó su aporte en otras empresas industriales como Pirelli y la Compañía General Sudamericana de Fósforos, sin presencia desde 1933. Por último, en el sector financiero, disminuyó su intervención en el Banco de Italia.
A finales de los años sesenta y comienzos de los setenta, se observa la pérdida de presencia en varias empresas, la más significativa fue la reducción en Celulosa Argentina. En el sector editorial, se retiró de Abril y de Codex, y en la industria de bienes de capital, se destaca la venta de Talleres Coghlan. Fabril continuó con una intervención importante en las empresas textiles y en un conjunto de firmas que no cotizaban en la Bolsa, como Fabril Editora, Inquimar y Victoria, entre otras. En suma, hubo una disminución en el número de empresas controladas y asociadas al Grupo y de su importancia económica.

Este proceso continuó agudizándose durante los años setenta. Para 1981, cuando la empresa afrontó el primer pedido de quiebra preventivo, el Grupo estaba conformado por Manufactura Algodonera Argentina (55%), La Papelera del Plata (54%), Inquimar (98%), Fabril Editora (100%) Industrhilos (100%), esta última en liquidación.20
Otra mirada posible sobre la morfología del conglomerado es el análisis de las inversiones, no ya por empresas, sino por el valor de las acciones por sectores. Los resultados son diferentes. Para finales de la década del cincuenta, la inversión de Fabril se distribuía del siguiente modo: el 71% del valor de libro de las acciones correspondían a la rama de la celulosa y papel (Celulosa, La Papelera Argentina y La Papelera del Plata); el 18% a las industrias varias (Talleres Coghlan, Fieltros Industriales y Pirelli); el 7% a la textil (Manufactura Algodonera, PHILA y SNIAFA); un 3% a la química (Inquimar y Electroclor); y solo el 1% a inversiones no industriales, el BIyRP.
Para ese momento, Fabril y sus firmas alcanzaron una posición destacada entre las empresas argentinas de mayor facturación. Mientras Celulosa se ubicaba en el sexto lugar, Fabril Financiera se encontraba en el puesto decimotercero, y Papelera Argentina, en el decimoquinto. La relevancia de Fabril Financiera se expresaba en la magnitud de las ventas, que alcanzaban la tercera parte de las firmas que encabezaban el ranking: Molinos Río de la Plata y SIAM.21
Una década más tarde, en 1967, la tenencia de acciones por parte de Fabril se distribuía del siguiente modo: el 59% en la rama de celulosa y papel (Celulosa y La Papelera del Plata); el 17% en el complejo algodonero (Manufactura, PHILA, Olinto Prati e Industrhilos); el 16% en industrias varias (Fieltros Industriales, Pirelli, Manufactura de Telas Mecánicas y Talleres Coghlan); en la química, con un 5% (Inquimar y Miluz); en la editorial, con solo un 3% (Fabril Editora); y en las inversiones no industriales, con un 1%, en la Compañía Victoria y el BIyRP. Con excepción de la notable caída de la rama papelera y el ascenso de la textil, los porcentajes eran similares a los de la década de 1950.
Claro que, por entonces, Fabril Financiera había quedado relegada a un lugar marginal en el ranking de las principales empresas por el monto de sus ventas, incluso si excluimos a las firmas extranjeras (que eran, junto con las empresas públicas, las de mayor facturación). La empresa se ubicaba en el puesto trigésimo sexto. Por su parte, Celulosa Argentina estaba en la cuarta posición, detrás de Molinos Río de la Plata, Acindar y la Fábrica Argentina de Alpargatas. Además, las ventas de Fabril eran bastante menores a lo que habían alcanzado a representar en 1957: solo constituían el 11% de las de Molinos Río de la Plata, el 17% de Acindar y el 20% de las de Alpargatas.22
Si también consideramos las empresas estatales y las de capital extranjero, que dominaban la cúpula empresarial en Argentina, la posición de Fabril y su grupo de compañías fue más secundaria. Para 1970, las firmas en las que Fabril conservaba participación ocupaban el puesto diecinueve (Celulosa) y veintitrés (Pirelli), mientras que Fabril se ubicaba en el noventa y seis.23
3. La relación entre dos grandes empresas: Fabril y Celulosa
El análisis de los vínculos entre Fabril y Celulosa merece un apartado especial. Como se observa en el cuadro 1, a comienzos de la década de 1950, Fabril controlaba las principales empresas papeleras de Argentina (Celulosa y Papelera Argentina). Entre las décadas de 1960 y 1970, perdió paulatinamente el control de Celulosa. El debilitamiento progresivo de los vínculos económicos entre ambas firmas fue resultado del programa de integración vertical de Celulosa, en especial la adquisición de tierras para el plan de forestación iniciado en la inmediata posguerra. Este programa requirió de importantes inversiones que fueron financiadas mediante constantes ampliaciones del capital suscripto y la colocación de acciones en el mercado bursátil. Fabril Financiera acompañó a un ritmo menor los sucesivos incrementos de capital de Celulosa, y fue perdiendo progresivamente el control de la empresa, como lo demuestra el cuadro 2.

La expansión de Celulosa se dio en un contexto en el que la rama papelera conoció un período de auge en la "fase compleja" de la ISI. Sin embargo, estos proyectos de expansión se iniciaron en la segunda posguerra. Solo entre 1950 y 1955, el valor de las inversiones de la empresa se duplicó, colocando a esa firma en una posición excepcional en un complejo contexto económico del país.24 Para mediados de la década de 1950, Celulosa alcanzó la forestación de 10.500 hectáreas, mientras que, en la fase industrial, incorporó nuevas instalaciones para la producción de pasta mecánica en Zárate y la fabricación de celulosa al sulfito en la planta de Puerto Piray.25
Esta estrategia de integración vertical tenía como propósito eliminar parcialmente la dependencia del abastecimiento externo de insumos básicos. Fueron las sucesivas crisis de balanzas de pagos de los años cincuenta las que alentaron a la empresa a sustituir esas importaciones.
Esta primera etapa de expansión culminó hacia 1962 con la intensificación de la integración hacia adelante y hacia atrás (forestación y producción de pasta, así como de nuevos insumos químicos). A esto se sumó una diversificación en la producción de papeles tanto de su propia producción como de empresas controladas y asociadas. En ese proceso, se destacó la asociación con la firma británica Wiggins Teape Ltda., mediante la cual se constituyó Witcel en 1961, orientada a sustituir la importación de papeles especiales que no se fabricaban en el país. Witcel sería por décadas la única participación de capital extranjero en la rama.
La crisis de 1962-1963 conllevó a una reestructuración en el sector. Uno de los cambios fue la fusión entre Papelera Argentina y Celulosa en 1965. Ambas lideraban el sector papelero, aunque las distancias entre ellas eran considerables. El capital suscripto y realizado de primera representaba solo un tercio del correspondiente a la segunda.26 La operación fue presentada como una estrategia de racionalización mediante la especialización de cada planta en cierto tipo de producción, un uso más intensivo de la capacidad instalada y la centralización administrativa. Se planeaba una caída de los costos del 29% y el aumento de la producción. Por otro lado, para Fabril, la fusión significaba desprenderse de una empresa –Papelera Argentina– que tenía problemas financieros y baja rentabilidad.27 Estos motivos habían impedido a La Papelera efectivizar el crédito de 2,5 millones de dólares otorgado en 1964 por la Corporación Financiera Internacional (CFI). Recién luego de la fusión, Celulosa concretó este préstamo. Desde entonces comenzó una nueva etapa de expansión, basada en el financiamiento externo que se prolongó hasta comienzos de la década del setenta.28
El convenio entre Celulosa y la CFI impuso el compromiso de no aumentar el capital suscripto hasta comienzos de los años setenta; a pesar de lo cual, Fabril Financiera no pudo revertir la pérdida de control de esa empresa, como se aprecia en el cuadro 2.
El cuadro 3 muestra el debilitamiento de los vínculos económicos entre Fabril y Celulosa. Por un lado, la primera había disminuido su participación en la segunda y en los emprendimientos editoriales de esta empresa. Por otro lado, Celulosa se había retirado de las firmas tradicionales del Grupo Fabril, y se quedó con intereses mínimos en La Papelera del Plata y PHILA. De todas formas, ambas firmas continuaron como socias en la Compañía Financiera Victoria (pasando el control a Celulosa) y en la última iniciativa en común, que fue FACEMA.29 No obstante, resulta significativo que en 1967 las dos empresas dejaran de compartir el edificio porteño ubicado en Diagonal Roque Sáenz Peña que desde finales de la década del cuarenta había albergado a las dos administraciones.

Asimismo, es interesante examinar las estrategias de inversión y el control sobre otras firmas. Como se observa en el cuadro 4, Celulosa controlaba y participaba en empresas relacionadas con su integración y diversificación de la producción celulósica papelera. La mayoría de sus firmas asociadas no tenían vinculación con Fabril. Esta diferenciación de intereses entre ambas era el resultado de la estrategia adoptada por la primera de financiar su expansión e integración vertical recurriendo a fuentes externas al Grupo Fabril. Durante todo el período, además de la integración vertical, Celulosa Argentina realizó un proceso de fusión con otras empresas y de creación de nuevas firmas.

También, Fabril se replegó en el sector textil, manteniendo el control accionario en las empresas en las que participaba. Esta apuesta se renovó a mediados de los años setenta con la radicación de una planta textil en Chaco, bajo el amparo de la ley 20.560 de Promoción Industrial y el apoyo del Banco Nacional de Desarrollo. Por medio del decreto 3444 de noviembre de 1977, se otorgaron los beneficios a la empresa, que recién inauguró la planta a finales de 1981, en plena crisis financiera e industrial tras el derrumbe de la política económica monetarista de la última dictadura militar.30

En conjunto, el análisis muestra que, si bien ambas empresas conservaban algunos intereses en común, es claro que Fabril había dejado de controlar a Celulosa Argentina y, asimismo, que esta última se había convertido en una empresa controlante de un conjunto de firmas (la mayoría de ellas, sin vínculos con Fabril Financiera) que estaban insertas en actividades relacionadas en el complejo celulósico-papelero y en la industria editorial.
Consideraciones finales
En este artículo examinamos la formación del Grupo Fabril Financiera durante la ISI, las transformaciones de su estructura y la pérdida de peso en el sector industrial. Sostenemos que Fabril fue, desde finales de los años treinta, la cabeza del holding industrial conformado por empresas legalmente independientes cuyas actividades estaban relacionadas con los sectores industriales que constituyeron el núcleo productivo de la Sociedad Anónima. Además, afirmamos que la estructura de Fabril Financiera como grupo económico no evolucionó linealmente durante los años de la ISI, entre la crisis mundial de 1929 y mediados de los años setenta. Por cierto, hubo cambios y continuidades en los sectores o ramas industriales en los que concentró sus intereses económicos, lo cual originó nuevas configuraciones en la morfología y su envergadura como cabeza del mismo a lo largo de la etapa estudiada. Estas reconfiguraciones impactaron sobre el dinamismo de la empresa madre y de las firmas controladas. Desde principios de la década del setenta, perdió la preponderancia que había alcanzado en el sector industrial del país. El único rasgo permanente de su historia fue su orientación hacia la producción para el mercado interno, tanto de bienes de consumo final, como de insumos y equipos para otras empresas. Lo anteriormente afirmado se basa en el análisis de todo el período y en la identificación de tres momentos en la trayectoria del Grupo. El primero de ellos se extendió desde la crisis de 1929, año de la fundación de la empresa, hasta comienzos de la década de 1940, cuando se constituyó alrededor del sector papelero, primero a partir de su participación y luego del control de Celulosa Argentina. Una segunda fase se inicia en el contexto de la Segunda Guerra Mundial y alcanza su máxima expansión en los años cincuenta, cuando se diversificó en varias ramas, como la química, la metalmecánica, la industria de celulosa y papel, la edición y la industria textil. En este período, adquirió mayor densidad con el incremento del número de empresas controladas y vinculadas, al mismo tiempo que incursionó en inversiones menores en otros emprendimientos industriales. En síntesis, Fabril Financiera tuvo una gran capacidad para articular actividades productivas relacionadas y desarrolladas por empresas jurídicamente independientes. Esta expansión se dio en el preciso momento en que se asistía a la transición entre la etapa “fácil” a la “compleja” de la ISI. Fabril, en esta nueva fase de industrialización –que coincide con el tercer período que hemos identificado en su historia– tuvo dificultades para retener la importancia económica alcanzada durante las dos décadas previas. Como mencionamos, durante el auge de la ISI, Fabril comenzó a mostrar problemas en su desarrollo. Por un lado, porque no había incursionado en los sectores que dinamizaron el crecimiento industrial en esa década. Y por otro lado, porque en ese lapso el entorno macroeconómico estuvo marcado por los ciclos de stop and go, las sucesivas devaluaciones monetarias, la caída del poder de compra de los salarios –especialmente en artículos dirigidos al mercado de consumo masivo– y la creciente conflictividad laboral que las plantas textil y gráfica sufrieron durante la década de 1960. El Grupo respondió a estas dificultades con un cambio en su estrategia. Por una parte, se propuso reducir el pasivo de la firma y de las obligaciones, y los avales que había otorgado durante el gobierno de Frondizi para que las empresas controladas o vinculadas se expandieran y modernizaran. Por otra parte, disminuyó la participación en otras empresas que a criterio del Directorio estaban menos relacionadas con las actividades centrales de la firma.
A mediados de los años sesenta, los primeros resultados de esta nueva orientación no fueron tan favorables. Ello nos llevó a afirmar en este trabajo que la liquidación de varias de sus participaciones accionarias significó, medida en términos de firmas controladas y vinculadas, una apreciable reducción del Grupo Industrial. En 1970, el número total de empresas que lo componían era de solo siete, básicamente papeleras, química y textiles. Para 1973, el número ascendía a nueve, pero Fabril Financiera ya había dejado de controlar La Papelera del Plata, y su intervención en Celulosa Argentina era reducida. Mientras Fabril comenzaba a declinar como grupo económico, Celulosa, por el contrario, lograba expandirse y controlar un conjunto de empresas relevantes en el sector industrial, integrado por Electroclor, Witcel, Fabi, Cartonex, Coritec, Finda, Editorial Korn, Editorial Vosotras y Editorial Deportiva. Del lugar de empresa madre del grupo y controlante de Celulosa solo quedaba, a principios de la década de 1970, cierta interrelación accionaria entre ambas firmas y una participación compartida en la Compañía Victoria y en FACEMA.
Con todo, a pesar de la pérdida de dinamismo del Grupo Fabril Financiera y de la progresiva diferenciación entre Fabril y Celulosa, la trayectoria de este grupo industrial se apartó considerablemente de la crisis que padecieron un conjunto de grandes y medianas empresas durante la década de 1960 y que terminaron bajo el control estatal a partir de los años setenta. Si bien Fabril perdió posiciones en el ranking de las empresas más grandes del país, continuó en funcionamiento y recién en 1981, en una coyuntura de crisis industrial y financiera muy diferente a las del período de stop and go, enfrentó su primera convocatoria de acreedores. Su trayectoria también se apartó de la trazada por los nuevos grupos económicos que, sobre la base de una estrategia de diversificación no relacionada, se ubicaron en actividades que implicaban transferencias de recursos estatales, comenzaron a crecer durante los años sesenta y se fortalecieron en los años setenta hasta convertirse en poderosos actores económicos. A diferencia de estos, Fabril continuó apostando al sector industrial y no incursionó en aquellas acciones donde la rentabilidad dependía principalmente de la concesión de privilegios estatales, asociados con las obras públicas o proyectos de industrias productoras de insumos básicos que implicaban de hecho monopolios.
En síntesis, este trabajo, centrado en el análisis de la morfología del Grupo Fabril, se propuso avanzar en el conocimiento del desempeño en Argentina de los grupos económicos con diversificación relacionada durante la ISI. En este sentido, y a pesar de que contamos con escasas investigaciones sobre otros grupos de similares características, sería de interés realizar un estudio comparado de estos actores destacados de la economía argentina durante el período examinado.
Referencias bibliográficas
1. Aldrighi, D. y Postali, F. (2010). Business Groups in Brazil. En A. Colpan, T. Hikino, y J. Lincoln (Eds.) The Oxford Handbook of Business Groups (pp. 353-386). Oxford, Reino Unido: Oxford University Press.
2. Amsden, A. (2001). The Rise of “the Rest”. Challenges to the West from Late-Industrializing Economies. Oxford, Reino Unido: Oxford University Press.
3. Azpiazu, D., Basualdo E. y Khavise, M. (1986). El nuevo poder económico en la Argentina de los años 80. Buenos Aires, Argentina: Hyspamérica.
4. Azpiazu, D. y Basualdo, E. (1990). Cara y contracara de los grupos económicos. Estado y promoción industrial en la Argentina. Buenos Aires, Argentina: Cántaro.
5. Badoza, S. y Belini, C. (2009). La Compañía General de Fósforos, 1889-1929: Expansión y límites de una gran empresa en una economía agroexportadora. Desarrollo Económico, 49 (193), 91-121.
6. Badoza, S. y Belini, C. (2013). Origen, desarrollo y límites estructurales de la industria del papel en la Argentina, 1880-1940. Revista de Historia Industrial. Economía y Empresa, 53 (3), 109-141.
7. Badoza, Silvia y Belini, C. (2016). Los Grupos Industriales y la Sustitución de Importaciones en la Argentina. El caso de la Compañía General Fabril Financiera, 1929-1958. América Latina en la historia económica, 23 (1), 7-40.
8. Barbero, M. I. (2000). Mercados, redes sociales y estrategias empresariales en los orígenes de los grupos económicos. De la Compañía General de Fósforos al Grupo Fabril, 1889-1929. Estudios Migratorios Latinoamericanos, 44, 119-145.
9. Barbero, M. I. (2011). Los grupos económicos en la Argentina en una perspectiva de largo plazo (siglos XIX y XX). En G. Jones y A. Lluch (Eds.) El impacto histórico de la globalización en Argentina y Chile: empresas y empresarios (pp. 1-37). Buenos Aires, Argentina: Temas.
10. Barbero, M. I. (2016) Actores y estrategias en los orígenes de la industrialización argentina (1870-1930). Tesis de Doctorado. Doctorado en Historia. Facultad de Ciencias Económicas y Empresariales, Universidad Complutense de Madrid, España.
11. Belini, C. (2008). Monopolios, poder y política. Perón contra el Grupo Bemberg, 1948-1959. Secuencia, 70, 103-130.
12. Bisang, R. (1996). Perfil tecno-productivo de los grupos económicos en la industria argentina. En J. Katz (Ed.) Estabilización macroeconómica, reforma estructural y comportamiento industrial (pp.375-478). Buenos Aires, Argentina: Comisión Económica para América Latina y el Caribe-International Development Research Centre-Alianza.
13. Castro, C. (2008). Una multinacional dirigida desde Buenos Aires. La internacionalización temprana de Techint, 1946-1976. En G. Guajardo Soto (Coord.) Innovación y empresa. Estudios históricos de México, España y América Latina (pp.221-248). México, México: Universidad Nacional Autónoma de México.
14. Cochran, T. y Reina, R. (1965). Espíritu de empresa en la Argentina. Buenos Aires, Argentina: Emecé.
15. Dávila Ladrón de Guevara, C. (Comp.) (1996). Empresa e Historia en América Latina. Un balance historiográfico. Bogotá, Colombia: TM Editores-Colciencias.
16. Dávila Ladrón De Guevara, C., Vilora De La Hoz, J. y Elías-Caro, J. (Comps.) (2013). Los estudios empresariales en Colombia a principios del siglo XXI (con una referencia a México). Santa Marta, Colombia: Editorial de la Universidad de Magdalena.
17. Díaz Alejandro, C. (1975). Ensayos sobre la historia económica argentina. Buenos Aires, Argentina: Amorrortu.
18. Fracchia, E., Mesquita, L. y Quiroga, J. (2010). Business groups in Argentina. En A. Colpan, T. Hikino, y J. Lincoln (Eds.) The Oxford handbook of business groups (pp. 325-352). Oxford, Reino Unido: Oxford University Press.
19. Gaggero, A. (2012). La retirada de los grupos económicos argentinos durante la crisis y salida del régimen de convertibilidad. Desarrollo Económico, 52 (206), 229-254.
20. Gilbert, J. (2003). El Grupo Tornquist entre la expansión y las crisis de la economía argentina en el siglo XX. Ciclos, 25-26, 65-91.
21. Hikino, T. y Amsden, A. (1995). La industrialización tardía en perspectiva histórica. Desarrollo Económico, 137, 3-33.
22. Hoshino, T. (2010). Business groups in Mexico. En A. Colpan, T. Hikino, y J. Lincoln (Eds.) The Oxford handbook of business groups (pp. 424-455). Oxford, Reino Unido: Oxford University Press.
23. Hughlett, L. (1946). Industrialization in Latin America. New York, Estados Unidos: McGraw-Hill Book Co.
24. Khanna, T. y Yafeh, Y. (2007). Business Groups in Emerging Markets: Paragons or Parasites? Journal of Economic Literature, XLV, 331-372.
25. Kosacoff, B., Forteza, J., Barbero, M. I., Porta, F., y Stengel, E. (2000). Globalizar desde Latinoamérica. El caso Arcor. Buenos Aires, Argentina: McGraw Hill.
26. Kulfas, M. (2001). El impacto del proceso de fusiones y adquisiciones en la Argentina sobre el mapa de grandes empresas. Serie Estudios y Perspectivas 2. Santiago de Chile, Chile: Comisión Económica para América Latina y el Caribe.
27. Leff, N. (1978). Industrial Organization and Entrepreneurship in Developing Countries: The Economics Groups. Economic Development and Cultural Change, 26 (4), 661-675.
28. Lefort, F. (2010). Business groups in Chile. En A. Colpan, T. Hikino, y J. Lincoln, (Eds.) The Oxford handbook of business groups (pp- 387-423). Oxford, Reino Unido: Oxford University Press.
29. Lluch, A. y Salvaj, E. (2012). Fragmentación del empresariado en la época de la Industrialización por Sustitución de importaciones (ISI) en la Argentina: una aproximación desde el estudio de la red corporativa (1954-1970). Apuntes, 70, 135-166.
30. Marichal, C. (1998). La gran burguesía comercial y financiera de Buenos Aires. Anatomía de cinco grupos, 1860-1914. Mimeo.
31. Peres, W. (Coord.) (1998). Grandes empresas y grupos industriales latinoamericanos. Expansión y desafíos en la era de la apertura y la globalización. México, México: Siglo XXI.
32. Pineda, I. (2006). Sources of Finance and Reputation: Merchante Finance Groups and Argentine Industrialization, 1890-1930. Latin American Research Review, 42 (2), 3-30.
33. Rougier, M. (2015). La industrialización en su laberinto. Historia de empresas argentinas. Santander, España: Editorial de la Universidad de Cantabria.
34. Rougier, M. y Schvarzer, J. (2006). Las grandes empresas no mueren de pie. El (o)caso de SIAM. Buenos Aires, Argentina: Norma.
35. Schvarzer, J. (1989). Bunge y Born. Crecimiento y diversificación de un grupo económico. Buenos Ares, Argentina: Centro de Investigaciones Sociales sobre el Estado y la Administración/Grupo Editor Latinoamericano
36. Schvarzer, J. (1996). La industria que supimos conseguir. Buenos Aires, Argentina: Planeta.
Notas
Khavise, (1986); Schvarzer (1989); Azpiazu y Basualdo (1990); Bisang (1996); Barbero (2000); Kosacoff,
Forteza, Barbero, Porta y Stengel (2000); Kulfas (2001); Gilbert (2003); Pineda (2006); Rougier y Schvarzer
(2006); Castro (2008); Gaggero (2012); Rougier (2015); Badoza y Belini (2016).
nuevos grupos entre 1914 y los años sesenta. En ese sentido, debe reconocerse que todavía son escasos
los estudios de empresas, también por la escasez de archivos, indispensables para análisis con mayor
evidencia empírica.