Revisión de tema
Concentraciones elevadas de vitamina B12: ¿cómo interpretarlas?
High Vitamin B12 Levels: How to Interpret Them?
Concentraciones elevadas de vitamina B12: ¿cómo interpretarlas?
Universitas Medica, vol. 63, núm. 1, pp. 1-11, 2022
Pontificia Universidad Javeriana
Recepción: 20 Junio 2021
Aprobación: 27 Agosto 2021
Resumen: Las concentraciones elevadas de vitamina B12 (o hipervitaminemia B12) son un hallazgo frecuente y subestimado en la práctica clínica, muchas veces incidental. Se requiere un enfoque metódico que permita no solo descartar una deficiencia funcional según el contexto, sino también orientar su etiología, teniendo en cuenta que podría ser un hallazgo temprano en el curso entidades de pronóstico ominoso, como algunos tumores sólidos, enfermedades hepáticas de curso agudo o crónico y trastornos mieloproliferativos, dentro de los que destaca la leucemia mieloide crónica. De igual forma, permite diferenciar causas primarias de recuentos celulares elevados tanto de linaje eritroide (policitemias) como mieloide (neutrofilia o eosinofilia). El artículo propone un algoritmo diagnóstico, basado en la literatura médica disponible a la fecha sobre el tema.
Palabras clave: Vitamina B12, transcobalaminas, hipervitaminemia B12, trastornos mieloproliferativos, cáncer, metástasis.
Abstract: High levels of cobalamin (Hypervitaminemia b12) are a frequent and underestimated finding in clinical practice, often incidental. A methodical approach is required, which allows not only to rule out a functional deficiency of the same according to the context, but also to guide its etiology, considering that it could be an early finding in the course of ominous prognostic entities, such as some solid tumors, liver diseases of acute or chronic course and myeloproliferative disorders, among which chronic myeloid leukemia stands out. Similarly, it allows differentiating primary causes of high cell counts from both erythroid lineage (polycythemia) and myeloid lineage (neutrophilia, eosinophilia). A diagnostic algorithm is proposed, based on the medical literature available to date on the subject.
Keywords: B12 vitamin, transcobalamins, hypervitaminemia b12, myeloproliferative disorders, cancer, neoplasm metastasis.
Introducción
La medición de vitamina B12 está indicada cuando se sospecha su deficiencia, principalmente en pacientes con anemia macrocítica, fallas de memoria en contexto de trastorno neurocognitivo, parestesias de predominio distal, glositis y diarrea (1,2).
De forma inesperada se pueden encontrar concentraciones elevadas de vitamina B12 (hipervitaminemia B12). Ante este hallazgo, la literatura científica es escasa y aunque se asocia con condiciones clínicas de mal pronóstico, como neoplasias sólidas (3), trastornos mieloproliferativos (4) y enfermedades hepáticas crónicas (5), también se ha descrito como un potencial marcador pronóstico (6) y predictor de mortalidad por todas las causas en la población general (7). Cantidades elevadas y mantenidas de vitamina B12 pueden ser indicadores de progresión tumoral por alteración de la integridad del ADN, como consecuencia del metabolismo anómalo de la cobalamina (8).
En la actualidad no existe un consenso sobre el abordaje diagnóstico de este hallazgo bioquímico, tan frecuente en la práctica clínica. A continuación, se expone una propuesta de enfoque clínico para el médico de atención primaria.
Métodos
Se llevó a cabo una búsqueda en las bases de datos de Medline (vía Pubmed), Embase, Scopus, LILACS y SciELO utilizando los términos: vitamina B12 o vitamin B12 o cobalamina o cobalamin o cianocobalamina o cyanocobalamina o hipervitaminemia B12 o hypervitaminemia B12, enlazados con: cáncer o neoplasia o neoplasm o tumor y mortalidad o mortality o muerte o death. Se limitó la búsqueda a literatura publicada en los últimos 20 años. Se incluyeron artículos de todos los diseños clínicos, cohortes y revisiones de la literatura, en español e inglés.
Epidemiología
La prevalencia de hipervitaminosis B12 oscila entre 1,2 % y 18 %. Posiblemente, esta variación esté relacionada con el tipo de estudio, los tipos de pacientes (ambulatorios o hospitalarios), los puntos de corte y las unidades utilizadas para definir la presencia de vitamina B12 elevada (9-12). El punto de corte más utilizado es que se encuentre por encima del límite superior de laboratorio (6,10-14).
Los pacientes mayores de 75 años son más susceptibles de presentar esta elevación de la vitamina B12 con un OR de 3,7 (15), y ello se ha asociado con un aumento de la mortalidad en la población geriátrica (16,17). Un estudio realizado en Países Bajos encontró que las concentraciones elevadas de vitamina B12 se asocian con un mayor riesgo de mortalidad por todas las causas, ajustado por edad, sexo, función renal y variables de laboratorio (7). En la tabla 1 se exponen los principales registros de pacientes con esta condición, sus características y principales asociaciones, teniendo puntos de corte variables para vitamina B12, según cada estudio.

NA: no aplica; IMC: índice de masa corporal. TNM: sistema de estadificación TNM. NH: No Hodgkin; ERC: enfermedad renal crónica; LRA: lesión renal aguda.

Registros de pacientes con concentraciones elevadas de vitamina B12
Fisiopatología
Los términos vitamina B12 y cobalamina son intercambiables. El Homo sapiens no puede sintetizar la vitamina B12, debe adquirirla de forma exógena, pues solo la sintetizan bacterias y arqueas (por simbiosis existe en algunas fuentes animales). Su papel esencial está en ser una coenzima relacionada con procesos de síntesis de ácidos nucleicos y de metionina (desde homocisteína) (18).
En el cuerpo humano solo hay dos formas biológicamente activas de la cobalamina: metilcobalamina, coenzima clave en la síntesis de purinas y pirimidinas, y adenosilcobalamina, que participa en la degradación enzimática de ácidos grasos, al actuar como coenzima de la metilmalonil-CoA mutasa (19). La cobalamina desempeña un papel fundamental en la división celular y el metabolismo corporal, aunque la dosis diaria recomendada (7 µg/día) puede no ser suficiente para garantizar la estabilidad genómica (20-22). Sin embargo, sus reservas suelen durar hasta cinco años en caso de cese de su aporte exógeno (23).
Vitamina B12 y factores relacionados con su absorción
La cobalamina derivada de la ingesta se acopla a la haptocorrina (HC), debido a la presencia de HC en la saliva. El complejo HC-cobalamina es transportado al duodeno, donde la HC se degrada enzimáticamente. La cobalamina libre se une al factor intrínseco (FI). La captación intestinal de la cobalamina unida al FI ocurre en el íleon terminal (19) (figura 1).

Transcobalaminas
La cobalamina sérica se une a unas proteínas conocidas como transcobalaminas (TC). La mayoría de la cobalamina (80 %) se transporta en la TC I y la TC III, y el 20 % en la proteína de transporte activo, TC II (18,20). La absorción de cobalamina unida a TC II (holo-TC II) por los tejidos está mediada por receptores específicos de TC en la superficie celular. La cobalamina es liberada por proteólisis después de la endocitosis del receptor unido al complejo holo-TC II. La mayoría de la cobalamina que ingresa al cuerpo a través de la nutrición se almacena en el hígado. Los hepatocitos no tienen receptores para la TC II. La absorción de la cobalamina por el hígado está mediada por células endoteliales (24). En la tabla 2 se resumen las propiedades de la cobalamina.
Hipervitaminemia B12
Existen tres grandes mecanismos fisiopatológicos que explican la presencia de una cantidad elevada en la sangre de vitamina B12 (11):
Aumento de la cobalamina en la sangre por aumento en su ingesta o administración exógena o liberación excesiva de sus depósitos corporales en tejidos e hígado.
Incremento en disponibilidad de TC, por aumento en su producción o disminución en su eliminación.
Deficiencia cuantitativa o disminución en la afinidad de la TC por la cobalamina.
Enfermedades hematológicas y cantidades elevadas de cobalamina
La cobalamina desempeña un papel esencial en la hematopoyesis y las TC I y TC III se sintetizan principalmente en células del linaje mieloide y son marcadores de gránulos secundarios de los neutrófilos (18,25,26). Las altas concentraciones de cobalamina se han observado en enfermedades hematológicas malignas, principalmente de estirpe mieloide, como los síndromes mieloproliferativos crónicos, el síndrome hipereosinofílico primario (con cantidades muy elevadas que permiten diferenciarlo de otras causas no clonales de eosinofilia), los síndromes mielodisplásicos y las leucemias mieloides agudas (24,27).
En pacientes con trastornos mieloproliferativos, las concentraciones elevadas de cobalamina están asociadas con el aumento en la liberación de HC (o cobalofilinas), por la clona de granulocitos (24). Sin embargo, el 27,27 % de los casos se asocia con deficiencia funcional de cobalamina, que se confirman por un ácido metilmalónico aumentado. Debido al alto recambio celular, este incremento paradójico de los valores séricos de cobalamina puede atribuirse a una regulación positiva de la síntesis de TC I y TC II, el aumento de la liberación celular de cobalamina por parte del hígado o una disminución del aclaramiento de la cobalamina plasmática (28).
Neoplasias sólidas
En un estudio clásico realizado en Francia, aproximadamente el 40 % de los pacientes con elevada vitamina B12 presentaba una neoplasia sólida, la mayoría de las cuales no habían sido diagnosticadas antes del ingreso hospitalario y no se había confirmado una afectación metastática en alrededor del 80 % de ellos (11). Esta asociación se ha confirmado en otros estudios observacionales (29,30).
En los tumores sólidos, las altas cantidades de cobalamina están asociadas con un exceso de síntesis por el tumor o al incremento de las TC I y TC III (31). En los casos de tumores hepáticos, el mecanismo descrito es la disminución del aclaramiento hepático del complejo holo-TC II y el incremento de las cantidades plasmáticas de cobalamina por degradación excesiva de hepatocitos (18).
Las concentraciones elevadas de vitamina B12 se han descrito como marcador potencial de tumores con mal pronóstico (32). Varios estudios han validado el uso del índice vitamina B12 × proteína C reactiva (IBC) mayor de 40.000 como marcador pronóstico en pacientes con cáncer metastásico en manejo paliativo, que se han asociado con una tasa de mortalidad del 90 % a los tres meses, y un IBC inferior a 10.000, con una tasa de mortalidad del 50 %, con una relación entre el IBC y la supervivencia claramente significativa (p < 0,0001) (33,34).
Para 2021, Lacombe et al. (35) publicaron una evaluación sobre la incidencia de los tumores sólidos en pacientes con vitamina B12 elevada de manera persistente (dos mediciones en un intervalo de uno a 48 meses), en comparación con pacientes con valores séricos normales y con hipervitaminemia B12 no persistente y excluyendo casos confirmados de anemia perniciosa o suplencia de cianocobalamina, además de pacientes en unidades de cuidado intensivo o unidades obstétricas. El seguimiento se realizó a 60 meses. En el grupo de elevación persistente se evidenció un diagnóstico incidental de tumor sólido en el 20,8 % de los pacientes del grupo de elevación persistente, en contraste con un 3,8 % en el grupo control (p < 0,001) (35).
Enfermedad hepática aguda y crónica
En la enfermedad hepática aguda se ha descrito una prevalencia de hipervitaminosis B12 del 25 % al 40 % (36). El consumo de alcohol también se asocia con altas cantidades de vitamina B12, en ausencia de enfermedad hepática crónica conocida (12). Un estudio realizado en pacientes hospitalizados en un servicio de medicina interna encontró que el 50 % de los casos descritos con hipervitaminosis B12 están relacionados con enfermedades hepáticas no neoplásicas (37). Las concentraciones elevadas de cobalamina en estos pacientes con enfermedad hepática se deben a la disminución de la captación hepática tisular por parte de las células endoteliales en el parénquima hepático de cobalamina y del complejo holo-TC II (18), teniendo en cuenta que los hepatocitos carecen de receptor específico para este complejo. La tabla 3 resume las etiologías de hipervitaminemia B12 más importantes.

Enfoque clínico
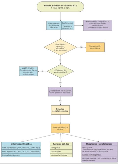
En la práctica clínica, las concentraciones elevadas de vitamina B12 son generalmente un hallazgo incidental. Dada su asociación con distintos mecanismos fisiopatológicos concurrentes, se recomienda que haya una búsqueda exhaustiva, según hallazgos clínicos y bioquímicos, partiendo de una estandarización con la técnica de laboratorio y los puntos de corte establecidos, en caso de realizar seguimiento para confirmar la persistencia de este fenómeno, debido a posibles fenómenos de normalización espontánea.
Teniendo en cuenta que es un examen que pide usualmente cuando hay sospecha clínica de deficiencia de vitamina B12, se debe empezar por descartar la deficiencia funcional de vitamina B12 (elevación “paradójica”) y solicitar en nuestro medio concentraciones de homocisteína y ácido metilmalónico. Un nivel de este último metabolito superior a 350 nmol/L diferencia entre deficiencia de cobalamina y deficiencia de ácido fólico, condición en la que también se eleva la homocisteína sérica. Los valores altos de ácido metilmalónico son secundarios a la inactivación de metilmalonil-CoA mutasa, reacción que no se ve afectada por otras vitaminas del metabolismo de un carbono (38). Las cantidades elevadas de cobalamina durante una deficiencia funcional, por su parte, se deben al aumento en la unión de la vitamina B12 a las TC I y TC III (secundario a una elevación de estas), lo que implica una disminución en la TC II, lo que resulta en un suministro reducido de cobalamina a las células (39).
Así mismo, determinar la administración exógena de vitamina B12 requiere una historia clínica completa que incluya el consumo de complejos multivitamínicos, los cuales comúnmente son automedicados y no reportados por el paciente. Adicionalmente, se debe tener en cuenta que la administración parenteral crónica de vitamina B12 en personas con anemia perniciosa induce la formación de autoanticuerpos contra la TC II, lo que disminuirá el aclaramiento de la TC II y aumentará los valores séricos de cobalamina, hallazgo descrito hasta en un 30 % de usuarios de vitamina B12 de forma parenteral (40).
En paralelo, se deben descartar condiciones autoinmunes y el curso de una lesión renal aguda, que lleva a una disminución en la tasa de depuración de las TC, teniendo en cuenta que estas causas no explican valores ≥1355 pg/ml (1000 pmol/L) (41).
Los valores de vitamina B12 podrían servir, además, en el enfoque del paciente con poliglobulia y eosinofilia clonal, para diferenciar causas primarias y secundarias, ya que están elevados de manera sostenida en este primer grupo (24).
De igual forma, se ha postulado como marcador subrogado de integridad del parénquima hepático, en el seguimiento de pacientes con insuficiencia cardiaca crónica. En un estudio de pacientes con falla cardiaca, mayores concentraciones de vitamina B12 se relacionaron con hiperbilirrubinemia directa y esta, a su vez, con congestión pasiva de los sinusoides hepáticos en el contexto de un síndrome cardiohepático en curso (42).
En definitiva, si bien la hipervitaminosis B12 se ha relacionado con un gran número de entidades clínicas, desde condiciones inflamatorias crónicas —como lupus eritematoso sistémico, enfermedad de Still y artritis reumatoide (43,44)—, pasando por trastornos renales y hepáticos agudos (36,45), hasta la presencia de cáncer de mama, colon, páncreas, estómago y enfermedad metastásica al hígado aún estadio preclínico (12,46), además de trastornos mieloproliferativos (policitemia rubra vera) y algunas leucemias agudas (11), la solicitud de estudios complementarios debe partir de un juicio clínico razonable, individualizando cada caso según los hallazgos relevantes en la anamnesis y el examen físico.
Debido a que se pueden presentar elevaciones transitorias de la vitamina B12, se debería evaluar la persistencia de su elevación. Además, para evitar los elevados costos que pueden conllevar los estudios innecesarios, en la figura 2 se propone un algoritmo diagnóstico para el enfoque del paciente con hipervitaminemia B12 en la práctica clínica.

Conclusiones
La vitamina B12 o cobalamina cumple un papel clave como coenzima en la síntesis del ADN y la maduración celular. El organismo humano no es capaz de sintetizarla y debe obtenerla de la dieta. La porción de cobalamina ingerida se une a la HC, de la que se disocia en el duodeno por proteasas pancreáticas; luego, se absorbe en el íleon distal, unida al FI. El complejo B12-FI se une a receptores de las células del íleon por endocitosis. La vitamina B12 pasa al torrente circulatorio unida a las TC, proteínas indispensables para su forma activa.
Es usual para el clínico encontrar pacientes asintomáticos con valores séricos elevados de vitamina B12 (prevalencia del 12 % al 18 %, según registros hospitalarios), por lo que es necesario realizar un abordaje sistemático a partir de los tres fenómenos fisiopatológicos que lo explican. Además, debe alertar al clínico ante su elevación persistente, y más aún en presencia de elementos que sugieran entidades ya mencionadas.
Se propone empezar por descartar un aumento de la ingesta exógena de cobalamina o una deficiencia funcional de esta, valiéndose de elementos clínicos o paraclínicos que así lo sugieran. No solo condiciones hepáticas y hematológicas (entre estos los trastornos mieloproliferativos) son causa de cantidades séricas elevadas de vitamina B12. Al parecer, algunos tumores sólidos modifican su metabolismo tisular y hepático tempranamente, lo que podría orientar hacia una sospecha diagnóstica precoz en el contexto clínico adecuado. Se recomienda controlar los valores de vitamina B12 a las dos o cuatro semanas, como seguimiento a su cinética bioquímica.
Se han venido publicando artículos que proponen la hipervitaminemia B12 como una herramienta bioquímica para predecir la sobrevida en pacientes con cáncer metastásico e, incluso, un seguimiento a pacientes con insuficiencia cardiaca crónica. Sin embargo, todavía falta evidencia científica que confirme su utilidad en estos últimos escenarios clínicos, a través de cohortes prospectivas, así como parámetros de laboratorio estandarizados internacionalmente.
La vitamina B12 o cobalamina cumple un papel clave como coenzima en la síntesis del ADN y la maduración celular. El organismo humano no es capaz de sintetizarla y debe obtenerla de la dieta. La porción de cobalamina ingerida se une a la HC, de la que se disocia en el duodeno por proteasas pancreáticas; luego, se absorbe en el íleon distal, unida al FI. El complejo B12-FI se une a receptores de las células del íleon por endocitosis. La vitamina B12 pasa al torrente circulatorio unida a las TC, proteínas indispensables para su forma activa.
Agradecimientos
Al Dr. Edwin Uriel Suárez Merchán, médico internista de la Universidad de Antioquia, fellow de Hematología Clínica del Hospital Universitario La Paz (Madrid, España), por colaborar en la revisión del manuscrito y compartir sus valiosas opiniones.
Referencias
Green R, Allen LH, Bjørke-Monsen AL, Brito A, Guéant JL, Miller JW, et al. Vitamin B12 deficiency. Nat Rev Dis Prim. 2017;3:17040. https://doi.org/10.1038/nrdp.2017.40
Wolffenbuttel BHR, Wouters HJCM, Heiner-Fokkema MR, van der Klauw MM. The many faces of cobalamin (vitamin b12) deficiency. Mayo Clin Proc Innov Qual Outcomes. 2019;3(2):200-14. https://doi.org/10.1016/j.mayocpiqo.2019.03.002
Carmel R. Extreme elevation of serum transcobalamin I in patients with metastatic cancer. N Engl J Med. 1975 Feb 6;292(6):282-4. https://doi.org/10.1056/NEJM197502062920603
Montesinos Fernández C, Velázquez Núñez JM, Ramos Garrido A, Iravedra Gutiérrez JA. Hipervitaminemia B12 por hipercobalofilinemia. Med Clin (Barc). 2007 oct;129(12):479. https://doi.org/10.1157/13111008
Cosma Rochat M, Vollenweider P, Waeber G. Hypervitaminémie B12: implications cliniques et prise en charge. Rev Med Suisse. 2012;2(360):2072-7.
Arendt JFH, Farkas DK, Pedersen L, Nexo E, Sørensen HT. Elevated plasma vitamin B12 levels and cancer prognosis: a population-based cohort study. Cancer Epidemiol. 2016 Feb;40:158-65. https://doi.org/10.1016/j.canep.2015.12.007
Flores-Guerrero JL, Minovic I, Groothof D, Gruppen EG, Riphagen IJ, Kootstra-Ros J, et al. Association of plasma concentration of vitamin B12 with all-cause mortality in the general population in the Netherlands. JAMA Netw Open. 2020 Jan 15;3(1):e1919274. https://doi.org/10.1001/jamanetworkopen.2019.19274
García Rodríguez AM, Sánchez Velasco MJ, Fernández Pérez GC, San Miguel Hernández A, Fernández García N, Garrote Andrade JA. Hipervitaminosis B12 y cáncer de recto. Rev del Lab Clin. 2017 Apr 1;10(2):105-8. https://doi.org/10.1016/j.labcli.2016.09.007
Arendt JFB, Nexo E. Cobalamin related parameters and disease patterns in patients with increased serum cobalamin levels. PLoS One. 2012 Sep 21;7(9):e45979. https://doi.org/10.1371/journal.pone.0045979
Brah S, Chiche L, Mancini J, Meunier B, Arlet J-B. Characteristics of patients admitted to internal medicine departments with high serum cobalamin levels: results from a prospective cohort study. Eur J Intern Med. 2014 Jun;25(5):e57-8. https://doi.org/10.1016/j.ejim.2014.01.014
Chiche L, Jean R, Romain F, Roux F, Thomas G, Canavese S, et al. Implications cliniques de la découverte d’une hypervitaminémie B12 en médecine interne. Rev Med Interne. 2008;29(3):187-94. https://doi.org/10.1016/j.revmed.2007.07.007
Jammal M, Deneuville T, Mario N, Tiev K, Tolédano C, Josselin-Mahr L, et al. Concentration plasmatique élevée de la vitamine B12: un indicateur des maladies hépatiques ou tumorales. Rev Med Interne. 2013;34(6):337-41. https://doi.org/10.1016/j.revmed.2012.10.006
Ryg J, Nybo M, Hallas J. Cancer incidence in persons with elevated cobalamin levels. Eur J Clin Invest. 2013 Jun;43(6):557-61. https://doi.org/10.1111/eci.12076
Arendt JFH, Sørensen HT, Horsfall LJ, Petersen I. Elevated vitamin B12 levels and cancer risk in UK primary care: a THIN Database Cohort Study. Cancer Epidemiol Biomarkers Prev. 2019 Apr;28(4):814-21. https://doi.org/10.1158/1055-9965.EPI-17-1136
Zulfiqar A-A, Sebaux A, Dramé M, Pennaforte J-L, Novella J-L, Andrès E. Hypervitaminemia B12 in elderly patients: frequency and nature of the associated or linked conditions. Preliminary results of a study in 190 patients. Eur J Intern Med. 2015 Dec;26(10):e63-4. https://doi.org/10.1016/j.ejim.2015.09.007
Robinson DJ, O’Luanaigh C, Tehee E, O’Connell H, Hamilton F, Chin AV, et al. Vitamin B12 status, homocysteine and mortality amongst community-dwelling Irish elders. Ir J Med Sci. 2011 Jun 13;180(2):451-5. https://doi.org/10.1007/s11845-010-0639-3
Cappello S, Cereda E, Rondanelli M, Klersy C, Cameletti B, Albertini R, et al. Elevated plasma vitamin B12 concentrations are independent predictors of in-hospital mortality in adult patients at nutritional risk. Nutrients. 2016 Dec;9(1):1. https://doi.org/10.3390/nu9010001
Andres E, Serraj K, Zhu J, Vermorken AJM. The pathophysiology of elevated vitamin B12 in clinical practice. QJM. 2013 Jun 1;106(6):505-15. https://doi.org/10.1093/qjmed/hct051
Solomon LR. Disorders of cobalamin (Vitamin B12) metabolism: emerging concepts in pathophysiology, diagnosis and treatment. Blood Rev. 2007 May;21(3):113-30. https://doi.org/10.1016/j.blre.2006.05.001
O’Leary F, Samman S. Vitamin B12 in health and disease. Nutrients. 2010 Mar;2(3):299-316. https://doi.org/10.3390/nu2030299
Stover PJ. Physiology of folate and vitamin B12 in health and disease. Nutr Rev. 2004 Jun 1;62(6I):S3-12. https://doi.org/10.1111/j.1753-4887.2004.tb00070.x
Paul C, Brady DM. Comparative bioavailability and utilization of particular forms of B12 supplements with potential to mitigate B12-related genetic polymorphisms. Integr Med (Encinitas) [internet]. 2017;16(1):42-9. Disponible en: https://www.ncbi.nlm.nih.gov/pmc/articles/PMC5312744/
Snow CF. Laboratory diagnosis of vitamin B12 and folate deficiency: a guide for the primary care physician. Arch Intern Med. 1999;169:1289-98. https://doi.org/10.1001/archinte.159.12.1289
Ermens AAM, Vlasveld LT, Lindemans J. Significance of elevated cobalamin (vitamin B12) levels in blood. Clin Biochem. 2003 Nov;36(8):585-90. https://doi.org/10.1016/j.clinbiochem.2003.08.004
Foley D, Fitzsimons P, Malone A, Borovickova I, Cotter M. GP60 clinical utility of elevated vitamin B12 levels with a progressively abnormal blood film. Arch Dis Childhood. 2019;104:A54. https://doi.org/10.1136/archdischild-2019-epa.126
Herrmann W, Obeid R. Causes and early diagnosis of vitamin B12 deficiency. Dtsch Aerzteblatt Online. 2008 Oct 3;105;40:680-5. https://doi.org/10.3238/arztebl.2008.0680
Gimsing P. Cobalamin forms and analogues in plasma and myeloid cells during chronic myelogenous leukaemia related to clinical condition. Br J Haematol. 2008 Mar 12;89(4):812-9. https://doi.org/10.1111/j.1365-2141.1995.tb08419.x
Gauchan D, Joshi N, Gill AS, Patel V, DeBari VA, Guron G, et al. Does an elevated serum vitamin B12 level mask actual vitamin B12 deficiency in myeloproliferative disorders? Clin Lymphoma Myeloma Leuk. 2012 Aug;12(4):269-73. https://doi.org/10.1016/j.clml.2012.01.008
Urbanski G, Hamel J-F, Prouveur B, Annweiler C, Ghali A, Cassereau J, et al. Strength of the association of elevated vitamin B12 and solid cancers: an adjusted case-control study. J Clin Med. 2020 Feb 9;9(2):474. https://doi.org/10.3390/jcm9020474
Arendt JFH, Sørensen HT, Horsfall LJ, Petersen I. Elevated vitamin B12 levels and cancer risk in UK primary care: a thin database cohort study. Cancer Epidemiol Biomarkers Prev. 2019;28(4):814-21. https://doi.org/10.1158/1055-9965.EPI-17-1136
Zulfiqar A-A, Sebaux A, Dramé M, Pennaforte J-L, Novella J-L, Andrès E. Hypervitaminemia B12 in elderly patients: frequency and nature of the associated or linked conditions. Preliminary results of a study in 190 patients. Eur J Intern Med. 2015 Dec;26(10):e63-4. https://doi.org/10.1016/j.ejim.2015.09.007
Arendt JFB, Pedersen L, Nexo E, Sørensen HT. Elevated plasma vitamin B12 levels as a marker for cancer: a population-based cohort study. J Natl Cancer Inst. 2013;105(23):1799-805. https://doi.org/10.1093/jnci/djt315
Geissbühler P, Mermillod B, Rapin C-H. Elevated serum vitamin B12 levels associated with CRP as a predictive factor of mortality in palliative care cancer patients. J Pain Symptom Manage. 2000 Aug;20(2):93-103. https://doi.org/10.1016/S0885-3924(00)00169-X
Kelly L, White S, Stone PC. The B12/CRP index as a simple prognostic indicator in patients with advanced cancer: a confirmatory study. Ann Oncol. 2007 Aug;18(8):1395-9. https://doi.org/10.1093/annonc/mdm138
Lacombe V, Chabrun F, Lacout C, Ghali A, Capitain O, Patsouris A, et al. Persistent elevation of plasma vitamin B12 is strongly associated with solid cancer. Sci Rep. 2021 Dec 25;11(1):13361. https://doi.org/10.1038/s41598-021-92945-y
Zulfiqar AA, Adli A El. Hypervitaminia B12: a useful additional biomarker for the diagnosis and monitoring of liver diseases. J Blood Disord Transfus. 2016;7(4). https://doi.org/10.4172/2155-9864.1000362
Zulfiqar A-A, Andrés E, Lorenzo Villalba N. Hipervitaminosis B12: nuestra experiencia y una revisión. Medicina (B Aires) [internet]. 2019;79(5):391-6. Disponible en: http://www.medicinabuenosaires.com/PMID/31671389.pdf
Hannibal L, Lysne V, Bjørke-Monsen A-L, Behringer S, Grünert SC, Spiekerkoetter U, et al. Biomarkers and algorithms for the diagnosis of vitamin B12 deficiency. Front Mol Biosci. 2016 Jun 27(3). https://doi.org/10.3389/fmolb.2016.00027
Turner MR, Talbot K. Functional vitamin B12 deficiency. Pract Neurol. 2009;9(1):37-41. https://doi.org/10.1136/jnnp.2008.161968
Chauffaille MLLF. Reactive eosinophilia, chronic eosinophilic leukemia and idiopathic hypereosinophilic syndrome. Rev Bras Hematol Hemoter. 2010;32(5):395-401. https://doi.org/10.1590/S1516-84842010000500013
Carmel R, Vasireddy H, Aurangzeb I, George K. High serum cobalamin levels in the clinical setting - clinical associations and holo-transcobalamin changes. Clin Lab Haematol. 2001 Dec 2;23(6):365-71. https://doi.org/10.1046/j.1365-2257.2001.00134.x
Argan O, Ural D, Karauzum K, Bozyel S, Aktaş M, Karauzum I, et al. Elevated levels of vitamin B12 in chronic stable heart failure: a marker for subclinical liver damage and impaired prognosis. Ther Clin Risk Manag. 2018 Jun 7;14:1067-73. https://doi.org/10.2147/TCRM.S164200
Lässer U, Kierat L, Grob PJ, Hitzig WH, Fráter-Schröder M. Transcobalamin II, a serum protein reflecting autoimmune disease activity, its plasma dynamics, and the relationship to established serum parameters in systemic lupus erythematosus. Clin Immunol Immunopathol. 1985;36(3):345-57. https://doi.org/10.1016/0090-1229(85)90055-8
Grindulis KA, Calverley M, Cox C. Rheumatoid arthritis: Is serum vitamin B12 high in active disease? J Rheumatol. 1984;11(2):211-2.
Baker H, Leevy CB, DeAngelis B, Frank O, Baker ER. Cobalamin (vitamin B12) and holotranscobalamin changes in plasma and liver tissue in alcoholics with liver disease. J Am Coll Nutr. 1998;17(3):235-8. https://doi.org/10.1080/07315724.1998.10718752
Serraj K, Mecili M, Housni I, Andrès E. Hypervitaminemia B12 (high level of cobalamin): physiopathology, role and interest in clinical practice. Presse Medicale. 2011;40(2 parte 1):1120-7. https://doi.org/10.1016/j.lpm.2011.08.010
Notas
Notas de autor
a Autora de correspondencia: luisana.molina@javeriana.edu.co