Artículo
Recentralización, conflictos intergubernamentales y desigualdad territorial: perspectiva de gobiernos locales en Perú
Recentralização, conflitos intergovernamentais e desigualdade territorial: perspectiva dos governos locais no Peru
Recentralization, intergovernmental conflicts and territorial inequality: perspective of local governments in Peru
Recentralización, conflictos intergubernamentales y desigualdad territorial: perspectiva de gobiernos locales en Perú
Revista de Administração Pública, vol. 57, núm. 2, e2022-0245, 2023
Fundação Getulio Vargas
Recepción: 10 Agosto 2021
Aprobación: 24 Enero 2023
Resumen: Los conflictos intergubernamentales, en el contexto del centralismo Latinoamericano y la recentralización en el Perú, se han agudizado durante los últimos 30 años, produciendo diversos problemas sociopolíticos, económicos y culturales en los ámbitos subnacionales. Este fenómeno sociopolítico se analiza desde la perspectiva de los gobiernos locales en la región Puno, basado en el diseño de la Teoría Fundamentada de Glasser y Strauss, para dar cuenta de las categorías y subcategorías de análisis emergentes respecto de la dinámica de las relaciones intergubernamentales (RIG) en el proceso de las políticas públicas locales. El argumento principal es que, como resultado del centralismo, la recentralización y los conflictos intergubernamentales, se reproduce y se refuerza la desigualdad territorial en los ámbitos locales, expresada en una dicotomía entre: dinámicas territoriales deficitarias (zonas de atraso) y dinámicas territoriales emprendedoras (áreas de crecimiento).
Palabras clave: Relaciones intergubernamentales, recentralización, gobierno central, gobierno local, Perú.
Resumo: Os conflitos intergovernamentais, no contexto do centralismo Latino-americano e da recentralização no Peru, se agravaram nos últimos 30 anos, produzindo vários problemas sociopolíticos, econômicos e culturais em níveis subnacionais. Este fenômeno sociopolítico é analisado a partir da perspectiva dos governos locais na região de Puno, com base no desenho da Grounded Theory de Glaser e Strauss, para dar conta das categorias e subcategorias emergentes de análise sobre a dinâmica das relações intergovernamentais (RIG) no processo de políticas públicas locais. O principal argumento é que, como resultado do centralismo, da recentralização e dos conflitos intergovernamentais, a desigualdade territorial é reproduzida e reforçada nos níveis locais, expressa em uma dicotomia entre: dinâmicas de déficit territorial (áreas de atraso) e dinâmicas territoriais empreendedoras (áreas de crescimento).
Palavras-chave: Relações intergovernamentais, recentralização, governo central, governo local, Peru.
Abstract: Intergovernmental conflicts, in Latin America’s centralism and the recentralization in Peru, have been more acute over the last 30 years, producing sociopolitical, economic, and cultural problems at subnational levels. Based on the design of the grounded theory of Glasser and Strauss, this sociopolitical phenomenon is analyzed from the perspective of local governments in the Puno region to account for the emerging categories and subcategories of analysis regarding the dynamics of intergovernmental relations (IGR) in the local public policy process. The main argument is that, as a result of centralism, recentralization, and intergovernmental conflicts, territorial inequality reproduces and reinforces at the local level. These are expressed in a dichotomy between the deficit territorial dynamics (backward areas) and entrepreneurial territorial dynamics (growth areas).
Keywords: Intergovernmental relations, recentralization, central government, local government, Peru.
1. INTRODUCCIÓN
La historia de América Latina está dominada de presidencias autocráticas con caudillos militares, populismos y partidos hegemónicos de derechas o izquierdas autoritarias (Treek & Vaca, 2020). En este contexto, la estructura del Estado peruano, constitucionalmente, está configurada de acuerdo con el modelo de Estado unitario, representativo y descentralizado; sin embargo, en la práctica, durante toda la época republicana hasta la actualidad, se ha reproducido el fenómeno del centralismo en el desarrollo y desempeño de las funciones y competencias gubernamentales. Este fenómeno ha sido denominado por Véliz (1984) como la tradición centralista de América Latina.
Expresión de esa tradición es que las decisiones y acciones políticas, administrativas y fiscales son efectuadas y controladas desde el poder central (Quispe-Mamani, 2016), donde la descentralización se reduce a la mera desconcentración de determinadas funciones y competencias, eventualmente, hacia los gobiernos subnacionales. Durante los últimos diez años, en el Perú, se ha producido el fenómeno de la recentralización de recursos que afecta marcadamente a los gobiernos locales provinciales y distritales. Porque la participación de los gobiernos locales en el presupuesto público de la república se redujo en 4.1%. Es decir, del 15.9% de su participación en el año 2010 pasó a tener solo el 11.8% de su participación en el año 2020, mientras que se mantiene estable la participación del gobierno nacional (por encima del 70% al 2020) y se incrementa la participación de los gobiernos regionales en torno al 18% en el 2020 (Congreso de la República del Perú [CRP], 2020).
Con el control centralizado, vertical y jerarquizado del poder, el desempeño de los gobiernos locales provinciales y distritales se debilita. Esta situación hace que en el proceso de gestión de las políticas públicas se produzca la descoordinación, superposición y conflictos de funciones y competencias intergubernamentales. Como sostiene Vallejo-Castello (2015) los distintos niveles de gobierno: local, regional y nacional, requieren una visión compartida, articulada y un adecuado nivel de coordinación, sin subordinarse entre sí. Sin embargo, las instancias creadas para tal fin, como el Consejo de Coordinación Intergubernamental (CCI) no funciona en la práctica, cuya tarea principal es el monitoreo del proceso de descentralización del país, que implica la transferencia de funciones y establecimiento de metas relacionadas con la gestión territorial.
Ante esta situación, con el estudio se busca responder a las siguientes preguntas: ¿Cómo se desarrollaron el centralismo y la recentralización durante los últimos años en el Perú? ¿Cómo son las RIG? ¿Cómo incide el centralismo en la desigualdad territorial? Los objetivos del estudio son: analizar la dinámica de las RIG e interpretar la recentralización y la desigualdad territorial en el Perú.
2. FUNDAMENTO TEÓRICO
El fundamento teórico gira en torno a la teoría de las RIG, la teoría de gobernanza local y territorial, y las teorías de la biopolítica y el biopoder.
Primero, la dinámica de interacción entre los actores de los diferentes niveles de gobierno en el marco de un Estado unitario, se aborda desde la teoría de las RIG, la cual implica el análisis e interpretación del balance de poder entre el poder nacional y las periferias (Grin, Mendoza-Ruiz, & Cravacuore, 2020). Según estos autores las RIG son arenas de negociación y compromiso que buscan alinear diferentes esferas de gobierno cuando la coordinación y la cooperación se vuelven importantes para el diseño e implementación de políticas públicas. En palabras de J. A. C. Pérez (2018) las RIG se enfocan al estudio de las funciones, interacciones, relaciones, acuerdos e intercambios que se dan entre actores gubernamentales, así como su establecimiento a través de esquemas de coordinación y comunicación formales con los que cuentan las instituciones, pero también, a través de las relaciones informales. No obstante, para Ikeanyibe, Chukwu, y Ibietan (2019), pese a la disponibilidad de las RIG como mecanismo de coordinación intergubernamental, en los Estados unitarios las competencias de los gobiernos subnacionales suelen decidirse/modificarse unilateralmente por el gobierno central.
De otra parte, la implementación de las RIG implica el establecimiento de un marco institucional claro y efectivo, y la apropiación compartida de todos los actores gubernamentales involucrados en las acciones intergubernamentales, como la descentralización y la gestión de políticas públicas locales (Mwasaga, 2021). Complementariamente, desde la teoría de la agencia, la interacción gubernamental puede entenderse como una relación de cooperación entre el principal (gobierno central) y el agente (gobierno local), estableciéndose mecanismos de control y rendición de cuentas del agente al principal; y según la teoría de la dependencia del poder, los diferentes niveles de gobierno siempre son interdependientes hasta cierto punto (Eckersley, 2017; Mwasaga, 2021).
No obstante, en países en vías de desarrollo la descentralización es utilizada como un mecanismo de recentralización del poder (Lewis, 2014), debido a la fragmentación de unidades administrativas locales, que reduce la capacidad de negociación intergubernamental de éstas. Además, sin la mejora de la gobernanza local democrática, la descentralización afecta negativamente la eficiencia de los servicios públicos locales y genera la dependencia del gobierno local respecto del gobierno central (Tan, 2020), porque el gobierno central posee el poder real de toma de decisiones, pese a la autonomía administrativa y financiera de las administraciones locales, bajo el argumento de la unidad integral del territorio.
Por su parte, Wockelberg y Ahlbäck-Öberg (2022) plantean las relaciones interorganizacionales entre las agencias del gobierno central y las agencias locales, considerando tres mecanismos: La cooperación, que permite a las organizaciones conservar su autonomía frente a otras organizaciones, estas no resuelven conflictos relacionados con el territorio. La coordinación, hace que las organizaciones participantes sean interdependientes y requiere que éstas renuncien cierta autonomía, aunque en diferentes escalas. La colaboración, aquí el poder necesita invertir en las nuevas estructuras que se han creado conjuntamente para resolver problemas; es un mecanismo de interacción que exige a los participantes reunir recursos y ceder su autonomía a una nueva estructura, creada para gestionar la interacción.
En segundo lugar, respecto a la teoría de gobernanza local y territorial, es necesario definir el concepto de gobernanza, que según Fernández-García y Mota-Consejero (2009), Peters (2007), y Torfing y Sørensen (2014), es un nuevo estilo de gobierno caracterizado por un proceso complejo de dirección y control de la sociedad y la economía a través de la acción colectiva. Esto implica pasar de las acciones unilaterales a formas de acción multilateral, dando lugar a formas de gobernanza interactiva. Mediante la gobernanza el Estado reconstruye su capacidad directiva de la sociedad, mientras que la sociedad civil emprende su participación y control de los asuntos públicos (Naranjo-Giraldo, Lopera-Morales, & Granada-Vahos, 2009). El enfoque de “gobernanza local en red” busca recomponer las relaciones entre Estado y sociedad. El Estado encarnado en los diferentes niveles de gobierno juega el rol de dirección y liderazgo político en las decisiones y acciones de desarrollo y bienestar social, y la sociedad juega el rol de control y vigilancia social en el proceso de las políticas públicas locales, basado en las redes horizontales e interacción multinivel desde el territorio (Quispe-Mamani, 2013). Este enfoque incluye a actores, tanto público-estatales, privado-empresariales como de la sociedad civil, en el proceso de las políticas.
Desde la perspectiva de “gobernanza local como cooperación gobierno-empresa” (Navarro-Yáñez, Magnier, & Ramírez, 2008), se propone la complementariedad de dos visiones de los actores en el territorio: el localismo funcional, en que los funcionarios locales buscan la colaboración con las empresas, considerando a estos como actores poderosos que pueden contribuir en el desarrollo local; el localismo político, donde los actores intergubernamentales están más orientados a los objetivos de bienestar social.
Por su parte, la “gobernanza pública” se presenta como un nuevo modelo de gestión de lo público, entendida y orientada desde cinco perspectivas de análisis: sociopolítica, políticas públicas, administrativa, contractual y redes (Osborne, 2010), basado en tres principios: orientación de las empresas del sector público hacia la comunidad de los actores sociales y económicos públicos y privados; relación entre sujetos pertenecientes a determinadas redes socioeconómicas; y capacidad del actor público para gestionar las relaciones entre los actores (Iacovino, Barsanti, & Cinquini, 2017).
De otra parte, la gestión pública territorial implica tomar en cuenta los efectos del modelo de desarrollo capitalista implantado en el mundo y, específicamente, en América Latina y el Caribe. Es decir, en una perspectiva macroeconómica el modelo de crecimiento de las economías capitalistas ha sido en todas partes desigual, concentrando sus efectos benefactores sobre determinadas zonas y generando una acusada dicotomía entre áreas de crecimiento y zonas de atraso (Díaz-Hernández & Parreño-Castellano, 2005). Esta dinámica de desigualdad territorial ha sido profundizada por la globalización y la metropolización/centralización. Así,la desigualdad territorial se traduce en la fragmentación y el aislamiento social que afecta no solo las vidas personales, sino también la capacidad de los territorios: sus actores y las organizaciones en que se articulan para definir su autodesarrollo (Eizaguirre-Anglada & Klein, 2020), dificultando la posibilidad de los territorios para crear y difundir experiencias y conocimientos significativos.
En tercer lugar, respecto de las teorías del biopoder y la biopolítica. El biopoder es entendido como la sociedad de control centrada en la producción y administración de la vida desde el poder centralizado y centralizador del Estado, cuyo modelo es médico y su objetivo es la seguridad de la población (Urabayen & León-Casero, 2018; Useche-Aldana & C. I. Pérez, 2019). Para dicho propósito se constituyen los regímenes de gobierno y con ello la nueva gubernamentalidad que busca incluir y controlar las poblaciones que hacen parte de la comunidad de la vida. En este sentido, la biopolítica, como política de la vida que despliega la potencia productiva de la vida, se erige como resistencia en y desde la vida. Así, la biopolítica de la resistencia a nivel micro y local traza líneas de defensa y fuga de la producción de vidas sometidas propuestas por el biopoder (Calveiro, 2020; Useche-Aldana & C. I. Pérez, 2019).
Desde la perspectiva de la gubernamentalidad, la biopolítica se ejerce positivamente “haciendo vivir”, y como tal consigue ser tan eficaz para dar entidad y moldear la vida a su antojo, es decir, la vida está determinado o configurado por un régimen de poder o saber, que además lo convierte en el objeto de interés político; en tanto que se ejerce negativamente “dejando morir” a las poblaciones de acuerdo con las diferencias sociales e intereses biopolíticos de la gubernamentalidad liberal y neoliberal (López, 2016). En tanto racionalidad gubernamental, el neoliberalismo implica un gobierno blando de las conductas, y como tal, para lograr la implantación de un ethos empresarial, se apoyará históricamente en prácticas extremadamente violentas de desposesión, precarización y de ataque a las poblaciones (Saidel, 2018). Y como sostuviera Foucault en Sylvia (2020) el racismo, como un mecanismo de diferenciación social, está explícitamente conectado con el biopoder, que pone en práctica la biopolítica. Por tanto, el biopoder introduce el racismo en la estructura del Estado.
3. METODOLOGÍA
La metodología del estudio se fundamenta en el paradigma de investigación cualitativa. El diseño metodológico se basa en la teoría fundamentada de Glaser y Strauss, que se sustenta epistemológicamente en la generación inductiva de las categorías de análisis. La estrategia metodológica es el análisis comparativo constante, que permite comparar un dato con otro de forma constante y reiterada para identificar subcategorías de análisis a ser utilizadas en la codificación, estableciéndose así una relación coherente entre dato y teoría. La codificación es un elemento fundamental como proceso analítico de selección y etiquetado de datos para generar categorías, cuya conceptualización e integración en forma de teoría, dará lugar a la interpretación del fenómeno estudiado (Estrada-Acuña, Arzuaga, Giraldo, & Cruz, 2021).
3.1. Técnicas de investigación y actores participantes
Las técnicas de recolección de datos aplicados son la entrevista semiestructurada y revisión documental. Estas técnicas se han aplicado en dos momentos: primero, se ha aplicado la técnica de la revisión documental, para recopilar información de fuentes secundarias sobre el proceso de las RIG en el país y la literatura referida al tema del estudio. El instrumento de recopilación de datos aplicado ha sido la ficha de registro bibliográfico, resumiéndose y registrándose allí, documento por documento, la información relevante identificada con base en la técnica de análisis de contenido. En segundo lugar, se ha aplicado la guía de entrevista; para ello se ha procedido a identificar estratégicamente a los actores políticos locales (alcaldes), considerando su representatividad sociopolítica1 a nivel regional y nacional, en Puno. Una vez identificado a dichos actores, se ha solicitado la entrevista vía un documento oficial. En este sentido, entre los alcaldes provinciales y distritales (circunscripciones territoriales), se han realizado seis entrevistas a alcaldes provinciales y 14 entrevistas a alcaldes distritales. En varios casos las entrevistas semiestructuradas, previstas a priori, se han convertido en entrevistas a profundidad durante su aplicación.
3.2. Procedimiento de análisis de datos
Con las entrevistas transcritas, el procesamiento y análisis de datos se han realizado en cuatro fases: en la primera fase, el equipo de investigación, basándose en la técnica de análisis de contenido (Sánchez-Gómez et al., 2017) y el software de análisis de datos cualitativos Atlas.ti (Barquín, Arratibel, Quintas, & Alzola, 2022; Quispe-Mamani, Chaiña-Chura, Salas-Avila, & Belizario-Quispe, 2022), han dado lectura y análisis de tres entrevistas transcritas con mayor densidad de datos (citas/enraizamiento), identificándose las subcategorías de análisis emergentes que se tradujeron en los patrones de comportamiento de los actores y sirvieron para la codificación de los datos disponibles en las demás entrevistas transcritas.
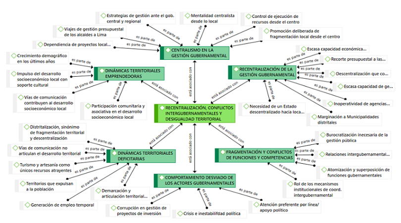
En la segunda fase, mediante el método de análisis comparativo constante propuesto, el equipo investigador ha consensuado en la identificación de un total de 535 citas, las que han sido distribuidas y agrupadas en seis categorías principales y en un número diferenciado de subcategorías de análisis emergentes (ver Figura 1), las mismas que permitieron codificar los datos en la siguiente fase.

En la tercera fase, con las entrevistas/documentos primarios disponibles y las subcategorías de análisis emergentes consensuadas, los datos han sido procesados y analizados mediante el software Atlas.ti 8, identificándose la frecuencia de intervenciones/testimonios de los actores expresados en forma de enraizamientos/citas por cada una de las subcategorías de análisis emergentes. En la cuarta fase, se ha realizado el análisis y discusión de los resultados del estudio, mediante la técnica de análisis de contenido cualitativo y el análisis del discurso.
Finalmente, para garantizar la cientificidad de la investigación se ha recurrido a la combinación de tres principios metodológicos: la simbiosis tecno-metodológica entre teoría fundamentada y Atlas.ti (Y. N. Rojano-Alvarado, Contreras-Cuentas, & A. Y. Rojano-Alvarado, 2021); la triangulación metodológica entre dos técnicas de recolección de datos diferentes: entrevista semiestructurada y revisión documental, para analizar el mismo fenómeno; y triangulación de investigadores, analizando los datos de manera complementaria entre los tres expertos del equipo de investigación (Llanos-Contreras, Hebles, & Yániz-Álvarez-De-Eulate, 2021).
4. RESULTADOS EMPÍRICOS
4.1. Dinámica de las RIG desde los gobiernos locales
Los gobiernos locales están distribuidos en municipalidades provinciales y distritales. A nivel nacional se cuenta con un total de 1.874 municipalidades, de las cuales 196 son municipalidades provinciales2 y 1.678 son municipalidades distritales3 (Instituto Nacional de Estadística e Informática [INEI], 2021). De acuerdo con la Ley nº 27.972 Ley Orgánica de Municipalidades, se subdividen en municipalidades provinciales, distritales y centros poblados menores; y cuentan con tratamiento especial, la municipalidad metropolitana de Lima y las municipalidades fronterizas.
Las RIG es una forma de articulación e interacción entre los actores de los diferentes niveles de gobierno (local, regional y nacional), cuyo propósito es la gestión de políticas públicas de interés de los actores participantes. Este modelo de interacción intergubernamental es propio de los Estados unitarios basado en un régimen presidencial, donde la coordinación recae en el gobierno central. En el caso peruano, durante la última década las RIG se configuran sobre la base del Consejo de Coordinación Intergubernamental (CCI), el mismo que ha sido creado en el año 2009, cuyo reglamento ha sido aprobado bajo el Decreto Supremo nº 079-2009-PCM, el mismo que fue modificado bajo el Decreto Supremo nº 005-2011-PCM, y últimamente reformado bajo el Decreto Supremo nº 050-2021-PCM, cuyas instancias operativas son: el GORE Ejecutivo4 y el MUNI Ejecutivo5.
Los resultados empíricos de la investigación respecto de la dinámica de las RIG entre el gobierno central y los gobiernos locales, revelaron seis categorías de análisis: 1) centralismo en la gestión gubernamental, 2) recentralización de la gestión gubernamental, 3) fragmentación y conflictos de funciones y competencias, 4) comportamiento desviado de los actores gubernamentales, 5) dinámicas territoriales deficitarias en el contexto del centralismo y los conflictos intergubernamentales (CIG), y 6) dinámicas territoriales emprendedoras en el contexto del centralismo y los CIG.
Respecto del centralismo en la gestión gubernamental, el Cuadro 1 presenta las siete subcategorías de análisis emergentes en el estudio, allí los alcaldes sostienen por consenso y marcadamente que la gestión de los proyectos de inversión pública depende de los ministerios sectoriales del gobierno central (E=59). Asimismo, para la viabilidad de aquellos proyectos de inversión en sus ámbitos territoriales de referencia, los alcaldes están obligados a viajar, frecuentemente, a la ciudad de Lima, por ello expresan su malestar ante el fenómeno del centralismo.
“Mira, el centralismo es como llegar a la cumbre para una gestión municipal, pero más aún si usted va solo es como alcanzar al cielo” (cita 3:1).

Además, en el Cuadro 1 se observa que, para viabilizar la gestión de los diversos proyectos de inversión en su territorio, los alcaldes deben desarrollar diversas estrategias de incidencia política en las instancias de decisión de los ministerios sectoriales, porque los recursos económicos y financieros están concentrados allí. En ese proceso, el entrampamiento de proyectos en las agencias descentralizadas de los sectores a nivel regional, genera una mentalidad centralista en los propios alcaldes. Una vez aprobado los proyectos, se enfrentan a mecanismos de control desde el gobierno central, que implica gasto para los gobiernos locales. Esta situación, hace que en el imaginario social de los alcaldes se instale la idea de la fragmentación deliberada de los actores locales desde el centro.
En relación con la recentralización de la gestión gubernamental, el Cuadro 2, da cuenta del imaginario colectivo de los alcaldes, según el cual, la propia experiencia de descentralización en el país estaría conduciendo al proceso de recentralización de la gestión gubernamental. Esta situación se estaría produciendo en un contexto en que los gobiernos locales cuentan con una escasa capacidad económica y técnica (E=24), los recortes presupuestales que han sufrido en los últimos 10 años y la marginación política que sufren las municipalidades distritales; sumado a todo ello la escasa capacidad de gestión del gobierno regional. Este paisaje de vulnerabilidad económica, técnica y política de los gobiernos subnacionales habría generado las condiciones favorables para la recentralización de recursos en el gobierno central.
Como alternativa ante la recentralización del actual proceso de descentralización, los alcaldes proponen un modelo de Estado descentralizado hacia las localidades y las regiones, sin agencias intermediadoras que entorpecen el proceso de descentralización de las funciones y competencias hacia los gobiernos subnacionales.

En cuanto a fragmentación y conflictos de funciones y competencias, según el Cuadro 3, los alcaldes sostienen que, además del trabajo desarticulado o atomizado de los tres niveles de gobierno, en el proceso de gestión de las políticas públicas locales se produce la superposición y conflictos de competencias en los diversos niveles y sectores (E=21). Este proceso viene siendo agudizado por la burocratización excesiva que se torna la gestión pública, es decir, desde la perspectiva de los alcaldes, los procedimientos implementados por los diferentes sectores del gobierno central son muy engorrosos y muy lentos en la emisión de sus decisiones respecto a la viabilidad de los proyectos de inversión.
Los mecanismos institucionales de coordinación intergubernamental no están cumpliendo el rol de articulación de las decisiones y acciones orientadas a la descentralización de las funciones y competencias hacia los gobiernos subnacionales, sino están actuando únicamente como instancias informativas y consultivas para la coordinación formal entre los actores de los tres niveles de gobierno: son los casos de GORE Ejecutivo (especio de diálogo entre el gobierno central con los gobiernos regionales) y MUNI Ejecutivo (espacio de diálogo entre el gobierno central y los gobiernos locales), instancias más conocidas por los alcaldes, quienes desconocen totalmente el CCI.
Frente al trabajo atomizado de los gobiernos locales en la gestión de proyectos de inversión ante el gobierno central, los alcaldes proponen como un mecanismo eficiente y eficaz de RIG, la asociatividad intermunicipal, mecanismo además reconocido e institucionalizado en el país, que los actores locales no han puesto en funcionamiento.

Ahora bien, durante el estudio ha emergido la categoría de análisis referida al comportamiento desviado de los actores gubernamentales, configurada por tres subcategorías de análisis emergentes (ver Cuadro 4): corrupción en la gestión de proyectos de inversión, de sobremanera en las instancias de los ministerios sectoriales, como el Ministerio de Economía y Finanzas (MEF), Ministerio de Educación (MINEDU), Ministerio de Salud (MINSA), Ministerio de Vivienda, Construcción y Saneamiento, entre otros. La corrupción es uno de los problemas estructurales que se ha institucionalizado en el país, el mismo que durante las últimas tres décadas ha permeado en el funcionamiento del sistema político, degenerando el mismo en los diferentes niveles y produciendo crisis e inestabilidad política permanente. Esta problemática ha sido claramente reconocida por los alcaldes. En ese sentido, el tratamiento preferente por línea/apoyo político habría influido negativamente en el proceso de gestión de las políticas públicas locales. Esta última modalidad de comportamiento desviado de los actores gubernamentales está relacionada con el clientelismo político, es decir, aquellas decisiones y acciones públicas que responden a determinados favores políticos: intercambio de bienes y servicios públicos al margen de los procedimientos regulares o legales.
Como muestra de esa situación, todos los expresidentes de la república y muchos otros funcionarios públicos de alto nivel están procesados por la justicia. Esta dinámica de gestión de las políticas públicas centralizadas ha entorpecido y perjudicado la implementación de las políticas públicas locales en respuesta a las demandas y necesidades locales.

Asimismo, la inestabilidad política permanente en el país se ha convertido en un fenómeno político “sorpresivamente normal” durante los últimos años, porque el comportamiento político de los actores gubernamentales se basa más en decisiones y acciones coyunturales, y menos en políticas y planes de mediano y largo plazo. Este procedimiento en la gestión pública repercute negativamente en la implementación de políticas de desarrollo territorial.
Respecto de las dinámicas territoriales deficitarias en el contexto del centralismo y los CIG, la demanda de los alcaldes por la distritalización de espacios geopolíticos menores (E=52), como los centros poblados (ver Cuadro 5), tiene un doble sentido: primero, como sinónimo de fragmentación y desigualdad territorial y, segundo, como un mecanismo de descentralización ante el centralismo y la recentralización de recursos públicos. Porque, la centralidad de las dinámicas económicas en determinados territoritos hace que algunos ámbitos locales resulten siendo marginados. En ese contexto, la articulación y el desarrollo territorial se debilitan. Los actores locales optan por revalorar los recursos y potencialidades locales para su subsistencia, tales como el turismo y la artesanía, generando oportunidades de trabajo temporal. Estos territorios, con el tiempo, tienden a expulsar a la población.

La realidad socioeconómica expresada en el Cuadro 5, da cuenta de los efectos generados por el fenómeno del centralismo y la recentralización de recursos públicos en el gobierno central. A ello contribuye, negativamente, el proceso inacabado de la demarcación territorial a nivel departamental/regional y local, cuya responsabilidad recae directamente en el gobierno central. Según el artículo 1º de la Ley nº 27.795, Ley de Demarcación y Organización Territorial, ésta es competencia exclusiva del Poder Ejecutivo para lograr el saneamiento de límites y la organización racional del territorio de la República.

Finalmente, en relación con las dinámicas territoriales emprendedoras en el contexto del centralismo y los CIG, el “impulso del desarrollo socioeconómico local con soporte cultural” (E=43), emerge como expresión colectiva de los alcaldes a partir de las acciones de emprendimiento productivo orientado al fortalecimiento de las economías locales (ver Cuadro 6). Estas dinámicas territoriales de emprendimiento, en determinados ámbitos locales, se producen en torno a la puesta en valor de las potencialidades locales, tanto de carácter socio-comunitario como económico-productivo.
Las potencialidades socio-comunitarias revaloradas en los ámbitos locales se manifiestan en la “participación comunitaria y asociativa en el desarrollo socioeconómico local”, la misma que se articula directa e indirectamente con las demás subcategorías de análisis. Es decir, en la medida que se desarrolla un tejido asociativo y productivo fuerte en los ámbitos locales, contribuye necesariamente en el proceso de desarrollo socioeconómico local.
De otra parte, las potencialidades económico-productivas a nivel local tienen su soporte en los recursos naturales del territorio, tales como la ganadería lechera, agricultura y horticultura comercial, turismo, artesanía, entre otros. Estas potencialidades locales logran su viabilidad y madurez en la medida que haya condiciones favorables de articulación territorial con las economías locales, regionales, a nivel nacional e internacional. En este sentido, las “vías de comunicación que contribuyen al desarrollo socioeconómico local” se constituyen en otra de las subcategorías de análisis emergentes, que complementa y sustenta a la categoría principal.
Todos estos procesos que dinamizan las economías locales conducen, en buena medida, al logro de los resultados esperados del desarrollo socioeconómico local: la realización personal y social de los actores sociales y económicos locales, la satisfacción con la dinámica del desarrollo territorial, y el carácter atrayente del territorio local. Esta dinámica territorial se manifiesta en el “crecimiento demográfico durante los últimos años”. Situación que da cuenta de la dinámica de emprendimiento que se genera en algunos ámbitos locales, producto de una serie de elementos dinamizadores del desarrollo territorial.
5. DISCUSIÓN Y CONCLUSIONES
El hecho de que la gestión de las políticas públicas locales dependa de los sectores ministeriales del gobierno central, hace que la tradición centralista (Véliz, 1984) del Estado peruano continúe arraigada respecto de la solución de necesidades, problemas y demandas locales, porque la administración de los recursos públicos en sus diversas modalidades está concentrada en el gobierno central. Para su gestión, los actores locales tienen que acudir a las instancias centrales, mediante procedimientos formales e informales (J. A. C. Pérez, 2018). En ese proceso se establecen relaciones y balance de poder entre el centro y la periferia (Grin et al., 2020), cooperación entre el gobierno central y los gobiernos locales, con un control y demanda de rendición de cuentas del centro hacia la periferia (Mwasaga, 2021) interdependencia entre el poder central y los poderes locales (Eckersley, 2017). No obstante, la solución ante el centralismo y las relaciones de poder desequilibradas entre los actores gubernamentales es el establecimiento de un marco institucional claro y efectivo y el compromiso compartido de todos los actores involucrados en el proceso de descentralización (Mwasaga, 2021).
En el estudio se evidencia que hay varios elementos y patrones de comportamiento de los actores gubernamentales que, sostienen el argumento de que la actual experiencia de descentralización está conduciendo a la recentralización de recursos hacia el gobierno central. La fragmentación y el debilitamiento de los gobiernos locales estarían fortaleciendo el poder real de toma de decisiones del gobierno central (Lewis, 2014; Tan, 2020), o mediante la elección deliberada de la estrategia de las RIG, basada en la coordinación y la cooperación, únicamente, y no basada en la colaboración (Wockelberg & Ahlbäck-Öberg, 2022), estaría conduciendo a la fragmentación y conflictos de funciones y competencias entre los tres niveles de gobierno. Desde la biopolítica y el biopoder, aquellos patrones de comportamiento desarrollados en el marco de las RIG orientadas a la descentralización, responden a la administración y el control de la vida en el territorio desde el poder centralizado y centralizador del Estado (Urabayen & León-Casero, 2018; Useche-Aldana & C. I. Pérez, 2019) y a través de los diversos regímenes de la gubernamentalidad liberal y neoliberal (Calveiro, 2020; López, 2016).
Como parte del modelo de desarrollo neoliberal implantado en el país, la dinámica de las RIG en el contexto del centralismo y la recentralización de recursos en el gobierno central, ha reproducido y fortalecido el fenómeno de la desigualdad territorial, expresado en una acusada dicotomía entre zonas de atraso y áreas de crecimiento (Díaz-Hernández & Parreño-Castellano, 2005; Eizaguirre-Anglada & Klein, 2020). En las zonas de atraso se producen dinámicas territoriales deficitarias: fragmentación y marginación territorial, fomento de actividades tradicionales de subsistencia y empleo temporal, afectando a los actores locales para definir su autodesarrollo. En tanto que, en las áreas de crecimiento se producen dinámicas territoriales emprendedoras: puesta en valor de las potencialidades locales de carácter socio-comunitario y económico-productivo, orientados al desarrollo socioeconómico local.
Con base en los datos y la experiencia de las RIG entre gobierno central y gobiernos locales, en el marco del proceso de descentralización, se sostiene que la construcción de un Estado unitario y descentralizado terminaría siendo algo ilusorio. Esta situación implica adoptar nuevos enfoques, nuevas estrategias, nuevas voluntades y compromisos decididos de los actores gubernamentales, para reconducir el proceso. En esa perspectiva, desde lo local se propone las RIG para el desarrollo socioeconómico local, en torno a la asociatividad y la mancomunidad de los actores, basadas en los enfoques de gobernanza local y territorial (Fernández-García & Mota-Consejero, 2009; Peters, 2007; Torfing & Sørensen, 2014) gobernanza local en red (Quispe-Mamani, 2013) gobernanza local como cooperación gobierno-empresa (Navarro-Yáñez et al., 2008) y gobernanza pública (Iacovino et al., 2017; Osborne, 2010).
El proceso de desarrollo territorial inclusivo, integrado, equitativo y sostenible implica la adopción del modelo de gestión socio-territorial basado en la gobernanza local y pública, en la que intervienen una diversidad de actores en red, transformando las RIG basadas en el unilateralismo a redes multilaterales y multinivel. Este cometido, a su vez, implica la introducción del enfoque de la gobernanza policéntrica (De la Mora-De la Mora, 2017; Ostrom, 2014; Paniagua & Vergara, 2022), entendida como la multiplicidad de centros de toma de decisiones que actúan autónomamente. Es decir, en la medida que cada ente/jurisdicción participe de manera competitiva, cooperativa o centralizada en la solución de conflictos es posible que para la gestión de bienes y servicios públicos cada uno de ellos opere de forma coherente con patrones predecibles de conducta interactiva. En este proceso, es trascendental el rol de los principios de cooperación, coordinación, integración y complementariedad funcional de los espacios socio-territoriales y las instituciones que regulan las interacciones sociales. Ahora bien, para que todo ello sea viable es necesario cambios institucionales en términos estructurales, es decir, la adopción de un modelo de Estado más plural, con descentralización y participación real de los actores locales y regionales en el proceso de desarrollo territorial. En este sentido, es necesario más investigaciones.
REFERENCIAS
Barquín, A., Arratibel, N., Quintas, M., & Alzola, N. (2022). Percepción de las familias sobre la diversidad socioeconómica y de origen en su centro escolar. Un estudio cualitativo. Revista de Investigación Educativa, 40(1), 89-105. Recuperado de https://doi.org/10.6018/rie.428521
Calveiro, P. (2020). La lucha por la vida: biopoder y biopolítica una reflexión sobre experiencias comunitarias en México. Teoliteraria - Revista de Literaturas e Teologias, 10(21), 136-167. Recuperado de https://doi.org/10.23925/2236-9937.2020v21p136-167
Congreso de la República del Perú. (2020, octubre 15). Reporte Temático No 47/2020-2021. Evolución del Presupuesto Público Período 2010-2020. Recuperado de https://www.congreso.gob.pe/Docs/DGP/DIDP/files/reporte-tematico/47-reporte-evolucion-del-presupuesto-publico.pdf
De la Mora-De la Mora, G. (2017). Policentrismo y su relevancia para el análisis socioterritorial. Regions & Cohesion, 7(1), 69-86. Recuperado de https://doi.org/10.3167/reco.2017.070106
Díaz-Hernández, R., & Parreño-Castellano, J. M. (2005). Crecimiento económico-demográfico y desigualdad territorial en Canarias en la década de los noventa. Cuadernos Geograficos, 36(1), 361-373. Recuperado de https://revistaseug.ugr.es/index.php/cuadgeo/article/view/1725
Eckersley, P. (2017). A new framework for understanding subnational policy-making and local choice. Policy Studies, 38(1), 76-90. Recuperado de https://doi.org/10.1080/01442872.2016.1188910
Eizaguirre-Anglada, S. E., & Klein, J. L. (2020). Co-construcción de saberes, innovación social y desarrollo territorial: una experiencia quebequense. REVESCO. Revista de Estudios Cooperativos, 134, e69172. Recuperado de https://doi.org/10.5209/reve.69172
Estrada-Acuña, R. A., Arzuaga, M. A., Giraldo, C. V., & Cruz, F. (2021). Diferencias en el análisis de datos desde distintas versiones de la Teoría Fundamentada. EMPIRIA. Revista de Metodología de Ciencias Sociales, 51, 185-229. Recuperado de https://doi.org/10.5944/empiria.51.2021.30812
Fernández-García, M., & Mota-Consejero, F. (2009). Gobernanza multinivel en Europa: una aproximación desde el caso andaluz. Sevilla, España: Centro de Estudios Andaluces. Recuperado de https://doi.org/10.54790/actualidad.0060
Grin, E. J., Mendoza-Ruiz, J., & Cravacuore, D. (2020). Descentralización, relaciones intergubernamentales y recentralización: marcos claves hacia el debate del federalismo en los países americanos. In J. Mendoza-Ruiz, & E. J. Grin (Coords.), Federaciones de las Américas: descentralización, relaciones intergubernamentales y recentralización (pp. 19-78). México, DF: INAP.
Iacovino, N. M., Barsanti, S., & Cinquini, L. (2017). Public Organizations Between Old Public Administration, New Public Management and Public Governance: the Case of the Tuscany Region. Public Organization Review, 17, 61-82. Recuperado de https://doi.org/10.1007/s11115-015-0327-x
Ikeanyibe, O. M., Chukwu, P. C., & Ibietan, J. (2019). Model and determinants of state-local governments’ relations in Nigeria. Revista de Administração Pública, 53(6), 1040-1066. Recuperado de https://doi.org/10.1590/0034-761220180068x
Instituto Nacional de Estadística e Informática. (2021). Perú: Indicadores de Gestión Municipal 2020. Lima, Perú: INEI. Recuperado de https://www.inei.gob.pe/media/MenuRecursivo/publicaciones_digitales/Est/Lib1791/libro.pdf
Lewis, J. I. (2014). When Decentralization Leads to Recentralization: Subnational State Transformation in Uganda. Regional and Federal Studies, 24(5), 571-588. Recuperado de https://doi.org/10.1080/13597566.2014.971771
Llanos-Contreras, O., Hebles, M., & Yániz-Álvarez-De-Eulate, C. (2021). Desarrollo de la actitud emprendedora: Estudio cualitativo de un modelo de formación universitaria. Revista Española de Orientación y Psicopedagogía, 32(3), 112-131. Recuperado de https://doi.org/10.5944/reop.vol.32.num.3.2021.32560
López, C. (2016). “Hacer vivir, dejar morir” en la era de la gubernamentalidad. Acerca de la actualidad y de los alcances del enfoque foucaultiano de la biopolítica. Revista de Filosofía, 72, 123-137. Recuperado de http://dx.doi.org/10.4067/S0718-43602016000100008
Mwasaga, B. G. (2021). Inter-Governmental Relations Between Central Government and Local Government Authorities in Tanzania. International Journal of Social Science and Human Research, 4(10), 2905-2913. Recuperado de https://doi.org/10.47191/ijsshr/v4-i10-33
Naranjo-Giraldo, G., Lopera-Morales, J., & Granada-Vahos, J. (2009). Las políticas públicas territoriales como redes de política pública y gobernanza local: la experiencia de diseño y formulación de las políticas públicas sobre desplazamiento forzado en el departamento de Antioquia y la ciudad de Medellín. Estudios Políticos, 35, 81-105. Recuperado de https://doi.org/10.17533/udea.espo.5157
Navarro-Yáñez, C. J., Magnier, A., & Ramírez, M. A. (2008). Local governance as government-business cooperation in Western democracies: Analysing local and intergovernmental effects by multi-level comparison. International Journal of Urban and Regional Research, 32(3), 531-547. Recuperado de https://doi.org/10.1111/j.1468-2427.2008.00816.x
Osborne, S. P. (2010). Introduction. The (New) Public Governance: a suitable case for treatment? In S. P. Osborne (Ed.), The New Public Governance? Emerging Perspectives on the Theory and Practice of Public Governance (pp. 1-16). London, UK: Routledge. Recuperado de https://doi.org/10.4324/9780203861684
Ostrom, E. (2014). Más allá de los mercados y los Estados: gobernanza policéntrica de sistemas económicos complejos. Revista Mexicana de Sociología, 76(Especial), 15-70. Recuperado de http://dx.doi.org/10.22201/iis.01882503p.2014.0.46480
Paniagua, P., & Vergara, A. (2022). Gobernanza policéntrica y la crisis de la democracia liberal. Estudios Públicos, 167, 77-105. Recuperado de https://doi.org/10.38178/07183089/1232210406
Pérez, J. A. C. (2018). La importancia de la participación ciudadana en las relaciones intergubernamentales: un análisis desde el enfoque de la gobernanza. Encrucijada, Revista Electrónica Del Centro de Estudios En Administración Pública, 29, 20-47. Recuperado de https://doi.org/10.22201/fcpys.20071949e.2018.29.63046
Peters, B. G. (2007). The Meta-Governance of Policy Networks: Steering at a Distance, but Still Steering. Madrid, España: Universidad Autónoma de Madrid.
Quispe-Mamani, E. (2013). Gobernanza local en red y desarrollo socioeconómico local. Las redes de cooperación intermunicipal en el Perú. Santiago, Chile: UACH-ICHEM.
Quispe-Mamani, E. (2016). Gobiernos locales en Perú. In J. M. R. De La Fuente, & M. C. V. Cossani (Eds.), Manual de Gobiernos Locales en Iberoamérica (pp. 313-350). Santiago, Chile: CLAD-UACH.
Quispe-Mamani, E., Chaiña-Chura, F. F., Salas-Avila, D. A., & Belizario-Quispe, G. (2022). Imaginario social de actores locales sobre la contaminación ambiental minera en el altiplano peruano. Revista de Ciencias Sociale (Ve), 28(1), 303-321. Recuperado de https://doi.org/10.31876/rcs.v28i1.37693
Rojano-Alvarado, Y. N., Contreras-Cuentas, M. M., & Rojano-Alvarado, A. Y. (2021). Uso del aplicativo Atlas.ti para la gestión estratégica de datos en la aplicación del método de la Teoría Fundamentada. Sistemas, Cibernética e Informática, 18(1), 9-17. Recuperado de https://doi.org/10.13140/RG.2.2.15973.93928
Saidel, M. (2018). Biopolítica y gubernamentalidad: dos conceptos para problematizar el poder e interpretar el neoliberalismo. Revista Ecopolítica, 21, 17-37. Recuperado de https://revistas.pucsp.br/index.php/ecopolitica/article/view/40050
Sánchez-Gómez, M. C., Martín-Cilleros, M. V., Peñalvo, F. J. G., Sánchez, J. L. M., Bruno, A. P., Parra, E., … Franco, M. (2017). Análisis de contenido cualitativo: estudio de la satisfacción de los usuarios sobre la presentación de un nuevo medicamento en la salud pública. In A. P. Costa, M. C. Sánchez-Gómez, & M. V. Martín-Cilleros (Eds.), La práctica de la investigación cualitativa: ejemplificación de estudios (pp. 57-92). Aveiro, Portugal: Ludomedia.
Sylvia, J. J. (2020). The Biopolitics of Social Distancing. Social Media and Society, 6(3), 1-4. Recuperado de https://doi.org/10.1177/2056305120947661
Tan, E. (2020). Quo vadis? The local government in Turkey after public management reforms. International Review of Administrative Sciences, 86(1), 115-133. Recuperado de https://doi.org/10.1177/0020852317752268
Torfing, J., & Sørensen, E. (2014). The European debate on governance networks: Towards a new and viable paradigm? Policy and Society, 33(4), 329-344. Recuperado de https://doi.org/10.1016/j.polsoc.2014.10.003
Treek, E. V. V., & Vaca, C. (2020). Counterweight cities in South America as an answer to unitarian centralism: Santa Cruz, Guayaquil and Concepcion. Íconos - Revista de Ciencias Sociales, 68, 171-189. Recuperado de https://doi.org/10.17141/iconos.68.2020.4127
Urabayen, J., & León-Casero, J. (2018). Biopolitical governmentality: From a state-controlled society to liberalism. Co-Herencia, 15(29), 67-92. Recuperado de https://doi.org/10.17230/co-herencia.15.29.3
Useche-Aldana, O., & Pérez, C. I. (2019). Formas de biopoder y biopolítica de la memoria como potencia de resistencia. EU-Topias, 17, 47-61. Recuperado de https://ojs.uv.es/index.php/eutopias/article/view/18321
Vallejo-Castello, L. J. (2015). La gestión territorial para el desarrollo integral. Apuntes sobre los gobiernos subnacionales y locales en el Perú. Encuentros Multidisciplinares, 50, 1-12. Recuperado de http://www.encuentros-multidisciplinares.org/revista-50/jorge_vallejo.pdf
Véliz, C. (1984). La tradición centralista de América Latina. Barcelona, España: Ariel.
Wockelberg, H., & Ahlbäck-Öberg, S. (2022). Agency Autonomy and Organizational Interaction. Public Organization Review, 22, 1045-1062. Recuperado de https://doi.org/10.1007/s11115-021-00551-3
Notas
Notas de autor