Article
The role of IT capabilities, IT reconfiguration capability and innovativeness on organizational performance: evidence from the Brazilian public sector
O papel das capacidades de TI, capacidade de reconfiguração de TI e inovatividade no desempenho organizacional: evidências do setor público brasileiro
Papel de las capacidades de TI, capacidad de reconfiguración de TI e innovación en el desempeño organizacional: evidencia del sector público brasileño
The role of IT capabilities, IT reconfiguration capability and innovativeness on organizational performance: evidence from the Brazilian public sector
Revista de Administração Pública, vol. 57, no. 2, e2022-0221, 2023
Fundação Getulio Vargas
Received: 26 July 2022
Accepted: 08 March 2023
Funding
Funding source: Research Unit for Business Sciences
Funding source: Foundation for Science and Technology
Contract number: 04630/2020
Abstract: The growing investments in information technology (IT) each year pushes public sector organizations to develop the ability to gather, integrate, and implement these resources to improve organizational processes. Public sector organizations have to be agile and flexible to meet society’s dynamic demands. In this sense, IT management and creating an organizational environment facilitating innovation are crucial measures. These organizations must learn to cultivate IT capabilities and innovativeness to improve their performance and create public value. Thus, this study aims to identify the existing relationships between innovativeness, IT capabilities, IT reconfiguration capability, and organizational performance in the public sector. The research analyzed data from 254 Brazilian public organizations of the most diverse sizes and sectors using structural equation modeling (SEM). The results indicated that the ability to reconfigure IT must be listed among the organizations’ IT capabilities. Also, the findings suggest that IT capabilities foster organizations’ innovativeness, and IT capabilities and innovativeness positively impact the organizations’ performance. The study contributes to knowledge of innovation and IT capabilities by testing theoretical propositions identified in the context of the private sector but insufficiently assessed in the public sector. Finally, the study points out ways for public managers to better prepare their institutions to face constantly changing environments.
Keywords: Organizational performance, innovativeness, IT capabilities, public sector.
Resumo: Tendo em vista o crescente volume de recursos investidos em tecnologia da informação a cada ano, as organizações do setor público devem cada vez mais ter a capacidade de reunir, integrar e implementar recursos de TI, a fim de atender às necessidades dos processos organizacionais. Além disso, as organizações públicas são cada vez mais exigidas a serem mais ágeis e flexíveis para atender às demandas dinâmicas das sociedades. Nesse sentido, as organizações públicas devem ser capazes de administrar e aplicar adequadamente os recursos de TI de que dispõem, bem como criar ambientes organizacionais que permitam e estimulem o florescimento da inovação. Ou seja, devem aprender a cultivar as capacidades de TI e a inovação, com o objetivo de melhor cumprir sua missão e criar valor público. Assim, o objetivo deste estudo é identificar as relações existentes entre inovatividade, capacidades de TI, capacidade de reconfiguração de TI e desempenho organizacional, no contexto do setor público. Para tanto, dados de 254 organizações públicas brasileiras, dos mais diversos portes e setores, foram analisados por meio de uma abordagem de equações estruturais (SEM). Os resultados indicaram que a capacidade de reconfigurar TI deve ser listada entre as capacidades de TI das organizações públicas, bem como que as capacidades de TI desempenham um papel no fomento da inovação das organizações e que ambas (as capacidades de TI e a inovatividade) têm um impacto positivo no desempenho das organizações. Ao testar proposições teóricas identificadas no contexto do setor privado, mas insuficientemente avaliadas no setor público, o estudo acrescenta um bloqueio na construção do conhecimento sobre capacidade de inovação e capacidades de TI, além de apontar caminhos para gestores públicos sobre como eles podem tornar suas instituições mais bem preparadas para enfrentar ambientes em constante mudança.
Palavras-chave: Desempenho organizacional, inovação, capacidades de TI, setor público.
Resumen: En vista del creciente volumen de recursos invertidos anualmente en tecnología de la información, las organizaciones del sector público deben tener cada vez más la capacidad de reunir, integrar e implementar recursos de TI para satisfacer las necesidades de los procesos organizacionales. Además, a las organizaciones públicas se les exige cada vez más ser más ágiles y flexibles para poder atender las demandas dinámicas de las sociedades. En este sentido, las organizaciones públicas deben ser capaces de gestionar y aplicar adecuadamente los recursos informáticos de los que disponen, así como crear entornos organizativos que permitan y favorezcan el florecimiento de la innovación. Es decir, deben aprender a cultivar las capacidades de TI y la innovación, con el objetivo de cumplir mejor su misión y crear valor público. Así, el objetivo de este estudio es identificar las relaciones existentes entre la innovación, las capacidades de TI, la capacidad de reconfiguración de TI y el desempeño organizacional, en el contexto del sector público. Para ello, se analizaron datos de 254 organizaciones públicas brasileñas de los más diversos tamaños y sectores, utilizando un enfoque de ecuaciones estructurales (SEM). Los resultados indicaron que la capacidad de reconfigurar la TI debe figurar entre las capacidades de TI de las organizaciones públicas, así como que las capacidades de TI desempeñan un papel en el fomento de la innovación de las organizaciones y que ambas (capacidades de TI e innovación) tienen un impacto positivo en el desempeño de las organizaciones. Al contrastar proposiciones teóricas identificadas en el contexto del sector privado, pero insuficientemente evaluadas en el sector público, el estudio agrega un bloque en la construcción de conocimiento sobre la capacidad de innovación y las capacidades de TI, además de señalar caminos para los gestores públicos sobre cómo pueden hacer que sus instituciones estén mejor preparadas para enfrentar entornos en constante cambio.
Palabras clave: Desempeño organizacional, innovación, capacidades de TI, sector público.
1. INTRODUCTION
Innovativeness, that is, the ability to generate and implement new processes, products, or ideas, is increasingly recognized as being fundamental to improving organizational performance (Hult, Hurley, & Knight, 2004; Parida, Pesämaa, Wincent, & Westerberg, 2017; Rosenbusch, Brinckmann, & Bausch, 2011; Subramanian & Nilakanta, 1996). Organizational innovation is part of organizational culture, which creates the conditions for various actors inside and outside of the organization to get involved in all phases of the innovation process (Boso, Story, & Cadogan, 2013). In the same vein, social changes, are more and more often, putting pressure on public organizations to be vigilant, understand the circumstances that lead to change, and capture the emerging needs and aspirations of citizens and institutions (Hartley, 2015). Thus, public sector organizations increasingly need to be flexible and agile and also need to learn to deal with emerging challenges in an innovative manner (Dunleavy, Margetts, Bastow, & Tinkler, 2006).
Thus, the literature indicates the appropriate application of information technology (IT) as a potential way to enhance organizational innovation in the public sector (Hartley, 2015; Pang, Lee, & Delone, 2014). More specifically, organizations must develop their skills to gather, integrate and implement IT resources with a focus on meeting the needs of their organizational processes, that is, their IT capabilities (Liu, Huang, Wei, & Huang, 2015). Thus, IT capabilities are a set of resources, skills and knowledge related to IT, which are exercised through business processes with the aim of improving organizational results (Stoel & Muhanna, 2009). In addition, recent advances in the literature point out that organizations that operate in turbulent and constantly changing environments also need to develop a specific aspect of their IT capabilities, i.e., the ability to reconfigure IT resources to deal with unplanned changes and situations (Oliveira, Maçada, & Oliveira, 2016; Pavlou & Sawy, 2010). Public organizations, in turn, are large consumers of IT and need to make ever greater investments, acquiring or contracting more and more software solutions, hardware, cloud storage and processing services, IT management advice, and team training, among other things (Pang et al., 2014).
Despite this, the literature on the capacity to innovate and IT capabilities in the public sector is much less developed than its private sector counterpart, and there is a great lack of specific scientific knowledge on the subject (Hartley, 2015; Pang et al., 2014). To help fill this gap, the present study seeks to associate the phenomena of innovativeness, IT capabilities and the IT reconfiguration capability, within the context of the Brazilian public sector to study theoretical relationships based on the literature in the areas of information and innovation systems, as well as their impact on organizational performance. More specifically, the objective of the present study is to identify the existing relationships between innovativeness, IT capabilities, IT reconfiguration capabilities and organizational performance within the context of the public sector. To this end, we have collected data from 254 Brazilian public organizations of widely varying sizes and sectors through a covariance-based structural equation approach (CB-SEM). In a complementary and exploratory manner, this study aims to measure the effect of differences related to the size of organizations and their spheres of action in relation to each of the factors that make up IT capabilities and innovativeness. This complementary analysis has been conducted in answer to Rainey and Chun’s caution (2007) that organizations can present great variations depending on their size and sectors which thus can affect innovation processes and their results.
The present study has theoretical and practical implications. Regarding the evolution of the scientific literature, its results can serve as a point of comparison with future studies carried out within other geographical, social, and economic contexts. In addition, this study furthers knowledge of these factors in the public sector, which heretofore has received relatively little attention in this area. In practical terms, the results point out ways how public managers can better prepare their institutions to face an ever-changing environment and improve organizational performance.
After this introduction, this study will be organized as follows: the second section will present a review of the literature on organizational IT capabilities and capabilities to innovate, which will be accompanied by the hypotheses and the conceptual model. The following section will explain the methodological aspects used to collect and analyze the data. The fourth and fifth sections will cover the analysis and results, and the last section will present our final considerations, highlighting the implications of the results, the limitations of the study, and suggestions for future research.
2. REVIEW OF THE LITERATURE
2.1 IT organizational capabilities
The skills that organizations need to gather, integrate, and implement IT resources in order to meet the needs of their organizational processes are presented in the specialized literature as IT capabilities (H. Liu et al., 2015). These capabilities are a set of IT-related resources, skills, and knowledge, which are exercised through business processes with the aim of improving organizational results (Stoel & Muhanna, 2009). In this sense, based on the theory of the Resource-Based View (RBV), the literature presents evidence that IT capabilities, rather than direct investments in technology, can effectively improve organizational performance (Mata, Fuerst, & Barney, 1995; Powell & Dent-Micallef, 1997; Ray, Muhanna, & Barney, 2005; Stoel & Muhanna, 2009; Stratopoulos & Dehning, 2000). The literature points out that IT capabilities provide organizations with several benefits, such as improving business processes and organizational agility, increasing the capacity to innovate, as well as improving organizational performance and offering competitive advantages (Bharadwaj, 2000; Chen & Tsou, 2012; Kim, Shin, Kim, & Lee, 2011; Kmieciak, Michna, & Meczynska, 2012; Liu et al., 2015; Lu & Ramamurthy, 2011; Oliveira et al., 2016; Rai, Pavlou, Im, & Du, 2012).
In this sense, the literature contains several proposals for the definition and operationalization of IT organizational capabilities. For example, Yoon (2011) defines the concept of corporate IT capabilities as the total IT capability that a company must maintain to efficiently support its management activities and improve its business performance in an IT environment, and he operationalizes the concept in terms of four dimensions, namely IT strategy, IT knowledge, IT operations and IT infrastructure. In turn, Lu and Ramamurthy (2011) focus on operationalized IT capabilities as a latent construct composed of three dimensions: i) IT infrastructure capacity; ii) IT business capability; and iii) proactive IT capability. As for Kim et al. (2011), from a Dynamic Capabilities perspective, the dimensions of organizational IT capabilities should be: i) IT expertise; ii) IT infrastructure flexibility; and iii) IT management capability. J. S. Chen and Tsou (2012) propose that IT capabilities should be understood as a second-order latent construct, composed of the factors: i) IT infrastructure, ii) IT business expertise; iii) IT relationship resources; and iv) IT human resources. Kmieciak et al. (2012) operationalize IT capabilities in three dimensions related to the use of IT to support business areas: i) IT knowledge; ii) the integration of IT with business strategy; and iii) internal communications with IT.
Chen, Wang, Nevo, Benitez-Amado, and Kou (2015) revisit this theme, associating it with other organizational capabilities, including innovativeness. The authors propose that organizational IT capabilities should be operationalized as a second-order construct, composed of four dimensions: IT infrastructure flexibility, IT integration, IT and business alignment, and IT management. According to the authors, the flexibility of IT infrastructure refers to the extent to which an organization’s IT infrastructure is scalable, modular, compatible with legacy systems, and capable of serving various business applications. IT integration refers to the extent to which a company links its IT to that of its business partners. IT management refers to the company’s ability to effectively implement IT-related activities. IT business alignment refers to the extent to which IT and business operations share congruent goals and maintain a harmonious relationship. The authors argue that compared to the other models for operationalizing IT capability in the literature, the form proposed by the authors is the most appropriate, because it makes it possible to associate it in a systemic manner, with the dynamics of corporate entrepreneurship as well as the capability for organizational innovation. In the present work, since we propose to study the relationship between IT capabilities and innovativeness, we have elected to use the instrument proposed by Chen et al. (2015) as the basis for operationalizing IT organizational capabilities.
Given our focus on the public sector, we will present a current overview of studies of IT capabilities within this context. First of all, it should be noted that there is a lack of scientific literature in this area, including the theoretical foundations for studying the value of IT in the public sector (Pang et al., 2014). For example, studies that analyze the IT reconfiguration dimension within the public sector as opposed to the private sector are not to be found in the specialized literature, as noted by Oliveira et al. (2016). A notable exception to the scarcity of literature on IT capabilities and the public sector is the conceptual study conducted by Pang et al. (2014),in which possible theoretical paths for converting IT investments into performance in public organizations are indicated, with a focus on generating value for citizens. Among other possibilities, the authors suggest that the innovative capacity of public organizations can be a way to improve organizational performance. The authors also highlight the potential of the positive influence of IT capabilities and resources on organizational innovativeness. More recently, two articles have highlighted how the IT capabilities of public organizations can produce value and have a social impact. More precisely, Sharma and Behl (2020) identify empirical evidence that the strategic alignment of IT in public organizations is positively affected by IT capabilities and their dimensions. In turn, Cheng, Pang, and Pavlou (2020) demonstrate how the application of IT capabilities in several state departments of transportation in the United States has the potential to reduce traffic congestion.
2.2 IT reconfiguration capability
According to the Dynamic Capabilities Theory, specifically the notion that an organization must have sufficient capability to intentionally create, extend, and modify its resource base (Helfat et al., 2007), the IT literature recognizes the importance of the organizational capability to improvise and reconfigure IT resources (Pavlou & Sawy, 2006, 2010). Thus, this study is associated with Oliveira et al. (2016) and adds the ability to reconfigure IT as one of the dimensions of IT capabilities.
According to Pavlou and Sawy (2010), the ability to improvise, that is, to act in an unplanned manner in reconfiguring IT resources, is a very important skill in situations involving new technological applications, which can be especially useful in fostering organizational innovation. The ability to reconfigure IT is a crucial characteristic for organizations in a constantly changing digital world, which allows them to quickly and flexibly adjust their IT strategies to meet new demands from their target audience and changes in organizational needs (Cushing & White, 2016). In addition, reconfiguring IT can be seen as a competitive advantage in being able to adapt quickly to new challenges (Zheng & Lu, 2014).
IT reconfiguration is achieved through a combination of technologies, processes, and people. Flexible and scalable infrastructure, such as the cloud, is essential for IT reconfiguration because it fosters the rapid deployment of new systems and capacity adjustments in accordance with the organization’s needs (Brocke & Rosemann, 2015). In addition, process automation and the implementation of data management solutions also play an important role in IT reconfiguration capability (Cooper, Holderness, Sorensen, & Wood, 2019).
However, IT reconfiguration capability is not just a matter of technology. It also depends on culture and organizational structure. Organizations must have a culture of innovation and a flexible organizational structure to allow for quick decision making and the implementation of changes (Cepeda & Arias-Pérez, 2019). It is also crucial that organizations invest in the training and development of their IT team to ensure that they are prepared to keep up with changes in the external environment and business needs (Ilmudeen, 2022).
2.3 Organizational innovativeness
Organizational innovativeness is classically defined as the skill set of an organization that allows it to create new processes, products, or ideas (Hult et al., 2004). According to W. Tsai (2001), innovativeness is the organizational ability to obtain new knowledge by encouraging learning and making use of relevant external knowledge. Innovativeness is also recognized as an organization’s propensity to innovate or develop new products, as well as the level to which the organization encourages and supports new processes or services (Garcia & Calantone, 2002; Pesämaa, Shoham, Wincent, & Ruvio, 2013). Innovativeness is a concept applied in a multidisciplinary way in the literature on management, which is strongly related to other themes such as strategic management, organizational performance, knowledge management and market orientation (Marchiori, Popadiuk, Mainardes, & Rodrigues, 2020). Despite the existence of a tension between understanding innovativeness as a culture or as an effective behavior, the prevailing opinion understands the concept as a cultural aspect of organizations (Story, Boso, & Cadogan, 2015).
Several studies have investigated the relationship between innovativeness and organizational results. For example, Hyytinen, Pajarinen, and Rouvinen (2015) highlight the positive relationship between innovation and the survival of organizations. The literature explores, in depth, the positive impacts of innovation on organizational performance (Boso et al., 2013; Hult et al., 2004; Kyrgidou & Spyropoulou, 2013; Panayides & Lun, 2009; Parida et al., 2017; Rhee, Park, & Lee, 2010; Rosenbusch et al., 2011; Salge & Vera, 2009). Following this line of reasoning, one of the pioneering studies relating performance to innovativeness was conducted by Subramanian and Nilakanta (1996). Deshpandé, Farley, and Webster (1993) find that the ability to innovate, especially when related to market innovations, has a positive impact on organizational performance. In addition, even on the level of work teams, innovativeness can positively affect an organization’s performance in overall terms (Akhavan & Hosseini, 2016; Kim & Lee, 2012).
In the field of entrepreneurship, innovativeness represents one of the dimensions of having an entrepreneurial mindset (alongside proactivity and the propensity to accept risks), and that is reflected in the tendency of organizations to support new ideas, experimentation and creative processes that can result in new products, services, or technological processes (Lumpkin & Dess, 1996; Rodrigues & Raposo, 2011). Szymanski, Kroff, and Troy (2007) believe that innovativeness can be a source of competitive advantage, especially when the focus is on new solutions for the market and not for the company. Regarding its antecedents, recent evidence indicates that organizational innovativeness can be boosted by intra-organizational collaboration (Alexiev, Volberda, & Van den Bosch, 2016). To Hult et al. (2004), innovativeness can benefit from other organizational characteristics, such as having a market, entrepreneurial, or learning orientation. However, the literature recognizes that it is necessary to better understand the factors that really drive innovation in organizations, as well as how they exert their influence on organizational results (Hult et al., 2004).
In turn, research on innovativeness in the public sector, which is of interest to us in this study, is scarce. For example, Hartley (2015) explains that the innovation literature is largely dominated by the analysis of private sector institutions, with insufficient attention being paid to the distinctive characteristics of public organizations and democratic contexts. On one hand, there is a strand in the literature that understands that the private sector is more successful at innovating compared to the public sector, which stimulates the public sector to emulate the private sector in its organizational forms and managerial processes (Hartley, Sørensen, & Torfing, 2013). On the other, to Hartley (2015), the analysis of innovation through the lens of public value reveals some substantial differences between the public and private sectors which cannot be disregarded. They are related to the fact that public managers carry out their work in a political and democratic context. In line with this, Hartley and Skelcher (2008) argue that one of the specific elements of public sector organizations is that they operate in a democratic and political context, often under the management of elected officials who are accountable to their voters. Bozeman (1987) also describes two key dimensions that help to differentiate public and private organizations, that is, economic authority and political authority. While economic authority is related to the degree to which the organization has control over its revenues and assets, political authority stems from the legitimacy conferred by citizens, legislative and governmental bodies, and both of these dimensions need to be considered in relation to innovation in public service organizations (Hartley, 2015). In addition, public organizations, under certain circumstances and within certain legal limits, can use state authority to compel citizens to engage in certain actions (Hartley, 2015; O’Flynn, 2007).
Recent evidence indicates that interorganizational collaboration and political processes may play a central role in the innovation culture of public organizations, rather than competition, a hallmark of the private sector (Tõnurist, Kattel, & Lember, 2017). In this sense, the recent literature highlights the flourishing of public innovation laboratories as important catalysts for the culture of innovation in public organizations (McGann, Blomkamp, & Lewis, 2018; McGann, Wells, & Blomkamp, 2021; Tõnurist et al., 2017). On the other hand, some of the reasons that lead organizations to innovate are not present in the public sector, such as competition and the need to obtain profits. In addition, the presence of overly bureaucratic public managers and an often-outdated administrative structure can also be obstacles to innovation in public organizations (Hartley, 2015).
More recently, the literature has made some advances in terms of the capacity to innovate in the public sector. For example, Giacomini and Muzzi (2021) present a significant success case of the digital transformation of public services in Italy, involving the implementation of new services, saving time and money by increasing the productivity of public organizations, through the performance of digital transformation teams throughout the country. The authors highlight the importance of investments in digital transformation skills and culture and the simplification of services for citizens. Trivellato, Martini, and Cavenago (2021) find that the involvement of various actors in a collaborative and interorganizational environment with knowledge sharing and organizational learning are favorable conditions for the development of innovative capacity in the public sector. In turn, Gullmark (2021) identifies two forms of innovation capacity in public organizations. The first is low-routine innovation capability, in which dynamic managerial capabilities, especially intrapreneurship and leadership, are antecedents to innovation capability. The second is the high-routine ability to innovate, derived from a set of routines, processes and structures that support innovation. In addition, Azamela, Tang, Owusu, Egala, and Bruce (2022) argue that institutional leadership positively contributes to the creativity and innovation capacity of public organizations.
2.3 Hypotheses and conceptual model
We have outlined four hypotheses derived from our review of the literature which we will submit to the scrutiny of the data. The literature recognizes that organizations must have the capability to improvise and reconfigure their IT resources (Pavlou & Sawy, 2006, 2010) through the creation, expansion, and modification of organizational resources (Helfat et al., 2007). In this sense, D. L. Oliveira et al. (2016) propose and present evidence, from the private sector that IT reconfiguration capability must be one of the factors of organizational IT capabilities. Thus, taking into account Pavlou and Sawy’s argument (2010) that the ability to improvise and reconfigure IT resources is fundamental for situations involving new technological applications, and can have a potential positive impact on the organizational innovation process, and given that there is a lack of empirical evidence on this relationship in the public sector, we present the following hypothesis:
H1: IT reconfiguration capability is a factor underlying organizational IT capability within the scope of the public sector.
According to Hartley (2015), the organizational innovativeness of the public sector must be based on the ability of organizations to analyze and disseminate information to generate public value. Thus, without innovativeness, public organizations cannot be agile and flexible enough to meet the dynamic demands of the public and deal with increasingly uncertain and changing social and economic environments. However, by using IT resources, public sector organizations can overcome their limitations in terms of knowledge, resources, and agility. Along these lines, Hartley (2011) proposes that IT resources have a positive effect on public sector innovativeness, in such a way that they allow public sector organizations to create new services that they would not be able to offer without IT. Furthermore, considering Pang et al.’s proposition (2014) that IT capabilities and resources have a positive influence on the innovativeness of public organizations, we present the following hypothesis:
H2: IT capabilities are positively associated with the innovativeness of public organizations.
Innovativeness is recognized as an organization’s propensity to innovate or develop new products, as well as the level to which the organization encourages and supports new processes or services (Garcia & Calantone, 2002; Pesämaa et al., 2013). The literature is filled with evidence of the positive effect of innovativeness on organizational performance within the context of the private sector (Boso et al., 2013; Hult et al., 2004; Kyrgidou & Spyropoulou, 2013; Panayides & Lun, 2009; Parida et al., 2017; Rhee et al., 2010; Rosenbusch et al., 2011; Salge & Vera, 2009). In this sense, considering that the burden of creating public value through innovation weighs on public organizations (Hartley, 2015), as well as the lack of studies on this subject in the public sector, we present the following hypothesis:
H3: Innovativeness is positively associated with the performance of public organizations.
IT capabilities are a set of IT-related resources, skills, and knowledge, which are exercised through business processes with the aim of improving organizational results (Stoel & Muhanna, 2009). Several studies, which are mainly based on the theory behind the Resource Based View (RBV), present evidence within the private sector that IT capabilities can improve organizational performance (Mata et al., 1995; Powell & Dent-Micallef, 1997; Ray et al., 2005; Stoel & Muhanna, 2009; Stratopoulos & Dehning, 2000). Pang et al. (2014) theoretically propose that IT capabilities can be converted into performance by public organizations. Organizational performance in the public sector is often evaluated using financial indicators, such as efficiency in the management of public resources. In addition, public organizations are also evaluated based on the quality of the services that they provide to their citizens, transparency, and their compliance with legal and regulatory responsibilities, unlike private companies, where competition with other companies and pressure from shareholders to achieve positive financial results are the determining factors (Northcott & Taulapapa, 2012). Furthermore, organizational performance in the public sector is often affected by a number of challenges, including a lack of financial resources, bureaucratization, a lack of employee motivation, and a lack of flexibility in responding to changing citizen demands (Boyne, 2002). Thus, considering the lack of similar studies in the public sector, our fourth and last hypothesis is as follows:
H4: IT capabilities are positively associated with the performance of public organizations.
In this sense, Figure 1 presents a synthesis of the above hypotheses, in the form of a conceptual model.

3. METHODOLOGY
This study utilizes a quantitative, descriptive approach derived from a transversal cut of our primary data, which was collected through a survey. We invited 798 Brazilian public bodies linked to the three branches (Executive, Legislative, and Judiciary), as well as the three spheres (Federal, State, and Municipal) to participate. Considering the objective of the study, we defined the organization as the unit of analysis and the key informant as the main IT manager of the organization (CIO or corresponding position), in line with previous studies (Chen et al., 2015; Kim et al., 2011). Individual contacts were made with each IT manager, either by phone or email, the latter being the form selected for the distribution of the access link to the electronic questionnaire, which was divided into two parts. The first was dedicated to obtaining the necessary data for the characterization of the sample, and the second was focused on measuring the constructs used in the research. More precisely, the IT capabilities construct was operationalized by adapting the scales used by Chen et al. (2015) and Oliveira et al. (2016). Innovativeness was measured using the scale proposed by Hult et al. (2004) and Tajeddini (2011). Finally, given that the IT literature indicates that the perception of IT managers and users adequately reflects the effective performance of the organization (Oliveira et al., 2016; Tallon, 2010; Tallon & Kraemer, 2006), the performance construct was operationalized by adapting the perception scale used by Gould-Williams (2003). In all cases we used a five-point Likert scale ranging from strongly disagree to strongly agree.
Before the application of the questionnaire, the instrument passed through a content evaluation process conducted by three experienced researchers specialized in Information Systems and five IT managers from public agencies to properly represent the target audience of this study. After removing and adapting some items from the questionnaire, we moved on to the pre-test phase. The questionnaire was applied to twenty-one other public IT managers who did not report problems in understanding the issues or problems of any other nature. In addition, a preliminary analysis of the data did not present any problems with specifying the model. Thus, the questionnaire was applied during the month of October 2019 using the Google Forms platform. After three weeks of collection, 278 completed questionnaires were received, resulting in a response rate of 34.8%. The final version of the applied questionnaire is presented in the Appendix.
Data analysis was performed with the help of Version 27 of IBM’s SPSS and AMOS software. The analysis approach selected to achieve our objective was the modeling of structural equations based on covariance (CB-SEM), and confirmatory factor analysis (CFA), following a two-step strategy (Anderson & Gerbing, 1988). Thus, after specifying the measurement model, we check for the possible existence of multivariate outliers identified by means of the square of the Mahalanobis distance (D²) of all of the observations. We performed the calculation using the specification of a sub-model containing all of the items in the questionnaire and before any adjustments were made (Marôco, 2014). By adopting a conservative approach, 24 responses were excluded which had p1 and p2 values greater than 0.001. Thus, the final sample used in the analyses was reduced to 254 observations. Then the normality of the variables was assessed by analyzing the skewness (Sk) and kurtosis (Ku) coefficients, and no results were found to suggest violations of a normal distribution (|Sk|<2 and |Ku|<7) (Marôco, 2014).
After the data processing phase was completed, the CFA measurement model was adjusted. The first step was assessing the factor loadings, which resulted in the elimination of two items that had factor loadings much less than the minimum of 0.7, (Hair, Black, Babin, Anderson, & Tatham, 2009). namely, items CI4 (0.02) and CI7 (0.23). However, considering that the model is reflective, the removal of these items does not represent a problem for the analyses (Hair et al., 2009).
Subsequently, the modification indices indicated by AMOS were evaluated, with values higher than 11 indicating problems of local adjustment, and measurement errors that were theoretically justified were correlated (Marôco, 2014). Thus, the adjustment indicators for the measurement model were calculated, and the indicators obtained were: χ² = 636.256; χ²/gl = 1.670; CFI = 0.954; TLI = 0.948; GFI = 0.859; RMSEA = 0.051; and SRMR = 0.0624. The only indicator that presented a value lower than the expected minimum (0.90) was the GFI. However, the literature explains that this indicator is affected by the presence of many variables in the model (Marôco, 2014), which is exactly the case in the present study. Thus, the quality of the indicators can be considered adequate for the purposes of our study.
Then, to evaluate the model specification overall, we calculated the convergent validity of the constructs through the analysis of factor loadings, the average variance extracted (AVE), and the level of reliability of the constructs (CR). The discriminant validity was also verified by comparing the percentages of AVE for any two constructs with the square of the estimate of their correlation (r²) (Hair et al., 2009). Table 1 presents the results in detail, which are accompanied by the acceptance criteria for each test according to Hair et al. (2009), and we can conclude that there were no problems related to the convergent and discriminant validities.

Given the possibility of specifying a structural model with a good fit in terms of its indicators, but with incorrectly specified causal relationships (Mulaik et al., 1989), we also calculated the RNFI (Relative Normed Fit Index), which considers the contributions of the measurement and structural models in an equivalent manner (Marôco, 2014), and no problems were detected in this regard.
Finally, we investigated the existence of differences between groups based on the characteristics of the sample through the specification of Multiple Imputation and Multiple Cause (MIMIC) models, with the use of SEM, as proposed by Joreskog and Goldberger (1975). According to Marôco (2014), this is an agile and robust way to identify differences between groups based on a structural model (Marôco, 2014). The first analysis focused on two groups formed according to the size of the organizations. That is, the organizations were divided into those with up to 1,500 public servants (N=153) and those with more than 1,500 public servants (N = 105). Thus, bearing in mind that the size of organizations has been presented in the literature as having a significant role in research involving the role of organizations’ IT capabilities (Damanpour, 2010; Kim, Xiang, & S. Lee, 2009; Oliveira et al., 2016), a dummy variable was specified to represent the largest organizations. Our second front of analysis was dedicated to comparing the organizations which are part of the federal sphere of the Brazilian government with those linked to local administrations. The choice of these groups was inspired by the literature which indicates that the sector in which organizations operate can influence the IT capabilities of organizations (Kim et al., 2011; Oliveira et al., 2016; Stoel & Muhanna, 2009). In addition, the fact that federal organizations in general follow central guidelines for structuring and managing IT areas and applying IT resources justifies the definition of these groups. Thus, a dummy variable was specified to represent organizations at the federal level (N = 185), compared to state and municipal organizations (N = 73).
4. RESULTS
Our data analysis began with the characterization of the sample, the summary of which is shown in Table 2 (participating organizations) and in Table 3 (key respondents):

In other words, the characterization of the sample indicates that most of the 254 organizations participating in the study are small and medium-sized, with up to 1,500 public servants (59.3%) and belong to the federal sphere (71.7%). The most representative sectors were Justice (20.9%), Education (22.1%) and Health (10.5%).

In turn, the analysis of the key respondents, that is the main IT executives of each organization, identified that most of the participants were male (90.7%), with a graduate degree (43.4%), aged between 40 and 49 (39.9%) with 21 years or more of professional experience (34.3%). In other words, despite the relative concentration of organizations at the federal level, the sample did not present biases or trends that could compromise its representativeness, and it was considered adequate for the objectives of the study.
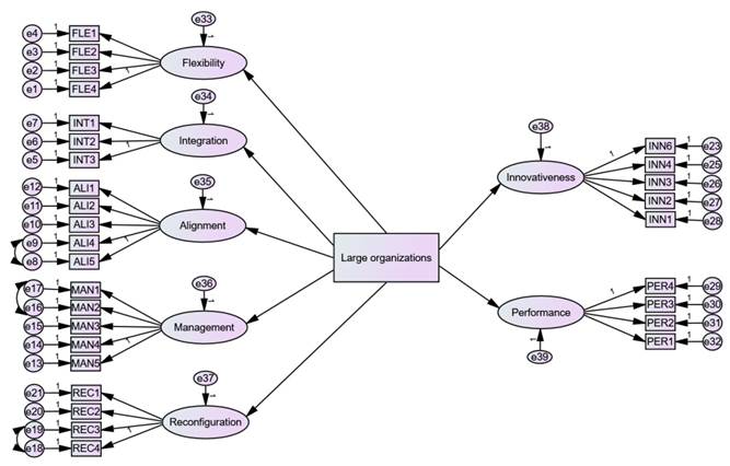
Continuing with our analysis, possible differences between the groups of organizations were preliminarily assessed in terms of “size” and “sphere of action” to identify possible differences between the groups of organizations in relation to each of the seven latent variables studied. Figure 2 and Table 4 show the comparison between the group of large organizations and the group of small and medium-sized organizations.


In other words, no statistically significant differences were detected between the group of large organizations and the others in any of the five dimensions of IT capabilities (flexibility, management, integration, alignment and reconfiguration). Likewise, no differences were detected between the groups for the innovativeness and perceived organizational performance constructs.
In turn, Figure 3 and Table 5 present the comparison of the group of organizations linked to the federal government, compared to those linked to state or municipal governments.


In this case, differences were detected between the federal group of organizations and the group of state and municiapl organizations for the integration and alignment factors. On one hand, we found that federal organizations have a lower degree of IT integration, that is, less capacity to integrate internally and perceive and respond to external changes and opportunities. On the other, federal organizations demonstrated a greater ability to devise an IT strategy that is consistent with the overall strategy of the organization and support it in formulating and realizing its innovation objectives. No significant differences were detected for the other factors of IT capabilities, as well as in terms of the perception of performance or organizational innovativeness.
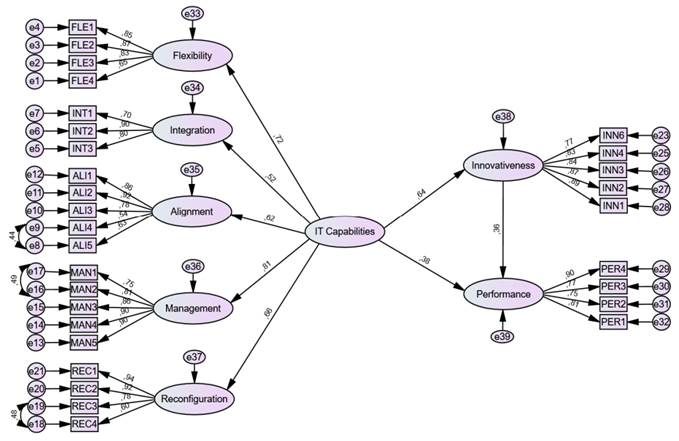
Based on these results and our four hypotheeses, we specified our causal structural model. The results are displayed in Figure 4.

That is, the specified model explained 41% and 45%, respectively, of the variability of the innovativeness and perceived performance constructs. In addition, all the effects analyzed in the model were statically significant as can be seen in Table 6.

With these results, we began testing our hypotheses. The first hypothesis of the study (H1) indicates that IT reconfiguration capability should be listed among the factors that make up the IT capabilities of public organizations, as is seen in private organizations (Oliveira et al., 2016). In fact, the results obtained indicate that 66% of the variability of the reconfiguration capacity construct was based on the superior hierarchical factor (2nd order) IT capabilities. Thus, the results obtained by the present study support Hypothesis 1.
The second hypothesis of the study (H2) indicates that the IT capabilities of public organizations are positively associated with innovativeness. We found that 41% of the variation found in the innovativeness of the organizations studied was explained by their IT capabilities, which is a result that supports Hypothesis 2, in line with the proposals of Hartley (2011) and Pang et al. (2014).
The third hypothesis of the study (H3) theorizes that the innovativeness of public organizations positively affects their organizational performance. The results support this hypothesis, which is in line with Hartley (2015) and corroborates several studies that have detected a similar relationship in the private sector (Boso et al., 2013; Hult et al., 2004; Kyrgidou & Spyropoulou, 2013; Panayides & Lun, 2009; Parida et al., 2017; Rhee et al., 2010; Rosenbusch et al., 2011; Salge & Vera, 2009).
Finally, the fourth hypothesis of this study (H4) assumes that organizational IT capabilities are positively associated with performance. Again, the results support this hypothesis, which is in line with several similar studies carried out in the private sector (Mata et al., 1995; Powell & Dent-Micallef, 1997; Ray et al., 2005; Stoel & Muhanna, 2009; Stratopoulos & Dehning, 2000).
5. DISCUSSION
This study seeks to examine the relationships between organizational innovativeness, IT capabilities, IT reconfiguration capacity, and organizational performance in the public sector. Our results are in line with the four hypotheses generated from a review of the literature and demonstrate that the ability to reconfigure IT resources is of paramount importance for public organizations. Effective management of IT areas, with a focus on improvisation and adaptability to sudden changes, is crucial in turbulent environments. Improvisation, defined as the spontaneous reconfiguration of existing resources to form new operational capabilities in response to unexpected events, is an alternative means of managing unpredictable situations. The COVID-19 pandemic serves as a prime example of the need for public organizations to improvise, because it required the adoption of IT solutions to facilitate remote work. The literature suggests that the expansion of IT reconfiguration capacity in organizations can be achieved through the implementation of project and resource management systems, organizational memory systems, and cooperative work systems (Pavlou & Sawy, 2010).
Despite the efforts to plan, manage and apply the principles of IT governance to the structure and technological resources available, the daily life of an IT department in a public organization is marked by unexpected situations that need to be resolved quickly to avoid interruptions in the functioning of the organization and the providing of services to the population. In medium to large organizations, it is often difficult to identify the source of a problem and determine which employee or unit should act to resolve it. In these circumstances, it may be necessary to form multidisciplinary teams to identify the cause and find a temporary solution while the definitive solution is being developed. In addition, it is common for there to emerge unforeseen demands which are urgently requested by senior managers. Thus, as IT becomes increasingly important for business processes in public organizations, IT capabilities are required, especially the ability to improvise and quickly resolve problems and demands, including those related to information security.
Considering that the IT capabilities of public organizations are antecedents of their organizational innovativeness, public managers must effectively apply the potential to capture and process data that IT provides to discover needs and opportunities for new public services. The recent successful cases of digital transformation teams that have contributed to the enhancement of public service delivery in Italy (Giacomini & Muzzi, 2021) and the innovative utilization of IT to improve traffic management in the United States (Cheng et al., 2020) serve as a stimulant for public organizations to increase their investment in e-government projects. Such initiatives blend the innovative utilization of IT resources with a focus on generating public value (Hartley, 2015). Another potential action that organizations can undertake to help society is the collection and dissemination of public data in an open data model. The literature suggests that open access to public data can serve as a significant catalyst for innovation (Pang et al., 2014). However, the implementation of an open data policy sometimes depends on overcoming institutional, political and demographic obstacles. For example, Young (2020) argues that the type and administrative capacity of the department responsible for implementing open data policies in US cities, as well as the demographic characteristics of the data user population, especially income and technology proficiency, are significant factors for the implementation of strategy.
It should be noted that the correlation between the capacity for innovation in public organizations and improved organizational performance underscores the need for public administrators to cultivate a culture of innovation within their respective organizations. The articles by Azamela et al. (2022) and Trivellato et al. (2021) are also relevant to the discussion of innovation culture in public organizations. Trivellato et al. (2021) highlight the importance of involving various actors and developing a collaborative learning environment to promote innovation in public organizations. This approach is fundamental to creating an innovation culture, as it encourages the participation of individuals with different perspectives and skills in generating ideas and solutions. In turn, Azamela et al. (2022) emphasize the importance of leadership in promoting an innovation culture in organizations. Leaders play a critical role in creating an innovation culture by providing the necessary support and resources for the implementation of innovative initiatives. Additionally, leadership should inspire and encourage creativity and innovative thinking throughout the organization.
In this context, one potential strategy is to establish innovation laboratories (I-Labs). The literature supports the notion that these entities often possess specific and unique mandates and have the potential to act as catalysts for change within the public sector, provided they have the autonomy to set their own objectives and determine their methodologies (Tõnurist et al., 2017). According to McGann et al. (2018), public organizations are increasingly relying on innovation laboratories to devise novel strategies and formulate innovative policies and services. In this regard, public administrators should embrace participatory methodologies, such as “design thinking” that prioritize collaboration, a user focus, and the active engagement of stakeholders (McGann et al., 2018). However, it is crucial for public administrators to provide the necessary political and administrative support for innovation laboratories to avoid the premature demise of these initiatives (Tõnurist et al., 2017). However, the practical experience of some researchers in regard to innovation laboratories in the public sector indicates that sometimes these initiatives become isolated within the organization, fostering collaboration and discussions regarding solutions, but they are not always effectively integrated with the rest of the organization or practical to implement. As a result, valuable resources may be wasted by generating solutions that cannot be feasibly implemented. To address this, it is imperative for managers to take steps to align these laboratories with the organization’s day-to-day operations.
Finally, since the literature highlights a positive association between organizational IT capabilities and performance, public managers should sponsor initiatives that leverage IT capabilities to enhance the performance of public organizations. The effective utilization of IT resources by public organizations can achieve multiple objectives, such as: i) delivering public services more efficiently within limited budgets, ii) engaging a wider range of stakeholders, iii) fostering interorganizational collaboration for the co-production of public value, iv) supporting fundraising efforts, and v) promoting intra- and interorganizational innovation. It falls on the shoulders of public managers, particularly IT managers within public organizations, to make informed investments, use IT resources wisely, and align IT management with the organization’s strategic goals (Pang et al., 2014). In this sense, organizational IT capabilities can support new technologies and advanced strategies, which will have a significant impact on organizations and public administration in the future. Innovative and collaborative processes resulting from the emerging wave of technology can become transformative practices in the public sector (Criado & Gil-Garcia, 2019).
6. CONCLUSIONS
This study analyzes the relationships between IT capabilities, innovativeness and organizational performance, using data obtained from IT managers in the Brazilian public sector, based on the literature on information and innovation systems and the theoretical framework of the Resource-Based View and Dynamic Capabilities. More specifically, this study measures the impact of IT capabilities on organizational innovativeness, as well as the effect of these two sets of organizational skills on overall performance as perceived by managers. In addition, this study analyzes the theoretical foundations and empirical data that justify including the IT reconfiguration capability among the factors that make up the IT capabilities of organizations. The results support the four formulated hypotheses. That is, we have identified that the IT reconfiguration capability must be listed among the IT capabilities of public organizations. The data also indicates that IT capabilities play a role in fostering innovativeness in public organizations, and that both IT capabilities and innovativeness have a positive impact on the performance of organizations.
It is undeniable that there has been a significant investment in IT in the public sector. Furthermore, there have also been clear attempts to promote innovation in the public sector. In the case of Brazil, a good example is the recent creation of the Ministry of Management and Innovation in Public Services. However, this study presents empirical information that organizational innovation and actions related to information technology should go hand in hand in order to increase the opportunities to generate public value. Given this, a first implication of this study for public service is that the IT areas of organizations must reorganize IT resources and processing capability in an agile and efficient manner, in order to allow organizations to adapt and offer increasingly better public services that will provide value to society as a whole. In addition, the results show that the greater the ability of public organizations to gather, integrate and implement IT resources in order to meet the needs of their business processes, the greater their propensity is to create new processes, products or ideas, that is, to innovate (Hult et al., 2004; Liu et al., 2015). Furthermore, despite the absence of competitive pressures and, often, with the presence of an overly bureaucratic environment, this study emphasizes that public managers need to create the conditions for innovation, encouraging it rather than punishing it, which normally are not to be found in the public sector (Hartley, 2015).
However, the results of the present study should not be generalized, given its limitations. First, the choice of research participants (IT managers) was not made at random, which may have introduced some bias in the answers. In addition, the data was obtained only from Brazilian public organizations, and it is highly recommended that other researchers replicate this study in other economic, demographic and social contexts, to foster a comparison of the results. In terms of avenues for future research, considering the emphasis in the literature on the importance of technical knowledge, managerial capability and interpersonal skills for IT professionals (Kim et al., 2011; Sambamurthy, Bharadwaj, & Grover, 2003), researchers dedicated to IT capabilities could study the role of human capital in providing public organizations with IT capabilities. In addition, future research could expand on the present study and add an analysis of the mediating effect of innovativeness on the relationship between IT capabilities and organizational performance, in line with Pang et al. (2014).
Another specific recommendation for future researchers is to conduct more comprehensive studies that involve a greater number of state and municipal public organizations in order to investigate in-depth the differences between these organizations and the federal organizations identified in our study. This would enable a more precise analysis of the nuances of each type of organization, especially with regard to the integration and alignment factors, and would help in developing more effective strategies to improve the performance of public organizations at all levels.
Furthermore, considering that this study uses a not very diverse group of IT managers in Brazilian public organizations, consisting mostly of men over 40 years of age, future studies could analyze the effects of this on innovation culture and results in public organizations, considering the importance that diversity plays in building innovative environments (Tsai, 2021).
Finally, exploring specific concepts and theories within the context where they are applied is of paramount importance. While there have been studies of IT reconfiguration capability in other contexts, such as the private sector, we did not find any research on this topic in the public sector, indicating that this is an area that deserves more attention and investigation. In this regard, this assessment suggests that analyzing this concept in the public sector can provide valuable insights for the development of information technology strategies and policies. Therefore, it is crucial that future studies include a thorough analysis of the public context to provide more accurate and useful information for professionals and researchers in this sector.
ACKNOWLEDGMENTS
The authors would like to thank the Research Unit for Business Sciences (NECE-UBI) funded by the Foundation for Science and Technology (FCT) through its Multiannual Funding Program for R&D Centers under Project UIDB/04630/2020.
REFERENCES
Akhavan, P., & Hosseini, S. M. (2016). Social capital, knowledge sharing, and innovation capability: an empirical study of R&D teams in Iran. Technology Analysis and Strategic Management, 28(1), 96-113. Retrieved from https://doi.org/10.1080/09537325.2015.1072622
Alexiev, A. S., Volberda, H. W., & Van den Bosch, F. A. J. (2016). Interorganizational collaboration and firm innovativeness: unpacking the role of the organizational environment. Journal of Business Research, 69(2), 974-984. Retrieved from https://doi.org/10.1016/j.jbusres.2015.09.002
Anderson, J. C., & Gerbing, D. W. (1988). Structural equation modeling in practice: A review and recommended two-step approach. Psychological Bulletin, 103(3), 411-423. Retrieved fromhttps://doi.org/10.1037/0033-2909.103.3.411
Azamela, J. C., Tang, Z., Owusu, A., Egala, S. B., & Bruce, E. (2022). The impact of institutional creativity and innovation capability on innovation performance of public sector organizations in Ghana. Sustainability, 14(3), 1378. Retrieved fromhttps://doi.org/10.3390/su14031378
Bharadwaj, A. S. (2000). A resource-based perspective on information technology capability and firm performance: an empirical investigation. MIS Quarterly, 24(1), 169-196. Retrieved fromhttps://doi.org/10.2307/3250983
Boso, N., Story, V. M., & Cadogan, J. W. (2013). Entrepreneurial orientation, market orientation, network ties, and performance: study of entrepreneurial firms in a developing economy. Journal of Business Venturing, 28(6), 708-710. Retrieved fromhttps://doi.org/10.1016/j.jbusvent.2013.04.001
Boyne, G. A. (2002). Public and private management: what’s the difference? Journal of Management Studies, 39(1), 97-122. Retrieved fromhttps://doi.org/10.1111/1467-6486.00284
Bozeman, B. (1987). All organizations are public: bridging public and private organization theory. San Francisco, CA: Jossey-Bass.
Brocke, J. V., & Rosemann, M. (2015). Handbook on business process management: introduction, methods, and information systems. Heidelberg, Germany: Springer.
Cepeda, J., & Arias-Pérez, J. (2019). Information technology capabilities and organizational agility: The mediating effects of open innovation capabilities. Multinational Business Review, 27(2), 198-216. Retrieved fromhttps://doi.org/10.1108/MBR-11-2017-0088
Chen, J. S., & Tsou, H. T. (2012). Performance effects of IT capability, service process innovation, and the mediating role of customer service. Journal of Engineering and Technology Management, 29(1), 71-94. Retrieved fromhttps://doi.org/10.1016/j.jengtecman.2011.09.007
Chen, Y., Wang, Y., Nevo, S., Benitez-Amado, J., & Kou, G. (2015). IT capabilities and product innovation performance: the roles of corporate entrepreneurship and competitive intensity. Information and Management, 52(6), 643-657. Retrieved fromhttps://doi.org/10.1016/j.im.2015.05.003
Cheng, Z., Pang, M. S., & Pavlou, P. A. (2020). Mitigating traffic congestion: the role of intelligent transportation systems. Information Systems Research, 31(3), 653-674. Retrieved fromhttps://doi.org/10.1287/isre.2019.0894
Cooper, L. A., Holderness, D. K. Jr., Sorensen, T. L., & Wood, D. A. (2019). Robotic process automation in public accounting. Accounting Horizons, 33(4), 15-35. Retrived fromhttps://doi.org/10.2308/acch-52466
Criado, J. I., & Gil-Garcia, J. R. (2019). Creating public value through smart technologies and strategies: from digital services to artificial intelligence and beyond. International Journal of Public Sector Management, 32(5), 438-450. Retrieved fromhttps://doi.org/10.1108/IJPSM-07-2019-0178
Cushing, B., & White, D. (2016). The essential guide to cloud computing. Hoboken, NJ: John Wiley & Sons.
Damanpour, F. (2010). An integration of research findings of effects of firm size and market competition on product and process innovations. British Journal of Management, 21(4), 996-1010. Retrieved fromhttps://doi.org/10.1111/j.1467-8551.2009.00628.x
Deshpandé, R., Farley, J. U., & Webster, F. E. Jr. (1993). Corporate culture, customer orientation, and innovativeness in Japanese firms: a quadrad analysis. Journal of Marketing, 57(1), 23-27. Retrieved fromhttps://doi.org/10.1177/002224299305700102
Dunleavy, P., Margetts, H., Bastow, S., & Tinkler, J. (2006). New public management is dead - Long live digital-era governance. Journal of Public Administration Research and Theory, 16(3), 467-494. Retrieved fromhttps://doi.org/10.1093/jopart/mui057
Garcia, R., & Calantone, R. (2002). A critical look at technological innovation typology and innovativeness terminology: a literature review. Journal of Product Innovation Management, 19(2), 110-132. Retrieved fromhttps://doi.org/10.1016/S0737-6782(01)00132-1
Giacomini, D., & Muzzi, C. (2021). Promoting digital innovation in the public sector: managerial and organisational insights from a case study. International Journal of Public Sector Performance Management, 8(3), 236-252. Retrieved fromhttps://doi.org/10.1504/IJPSPM.2021.10032628
Gould-Williams, J. (2003). The importance of HR practices and workplace trust in achieving superior performance: a study of public-sector organizations. The International Journal of Human Resource Management, 14(1), 28-54. Retrieved fromhttps://doi.org/10.1080/09585190210158501
Gullmark, P. (2021). Do all roads lead to innovativeness? A study of public sector organizations’ innovation capabilities. The American Review of Public Administration, 51(7), 509-525. Retrieved fromhttps://doi.org/10.1177/02750740211010464
Hair, J., Black, W., Babin, B. J., Anderson, R. E., & Tatham, R. L. (2009). Análise multivariada de dados. Porto Alegre, RS: Bookman.
Hartley, J. (2011). Public Value through Innovation and Improvement. In J. Benington, & M. H. Moore(Eds.), Public value theory and practice (pp. 171-184). Basingstoke, UK: Palgrave Macmillan.
Hartley, J. (2015). The creation of public value through step-change innovation in public organizations. In J. M. Bryson, B. C. Crosby, L. Bloomberg (Eds.), Public value and public administration(pp. 82-94). Washington, DC: Georgetown University Press.
Hartley, J., & Skelcher, C. (2008). The agenda for public service improvement. In J. Hartley, C. Donaldson, C. Skelcher, & M. Wallace (Eds.), Managing to improve public services (pp. 1-24). Cambridge, UK: Cambridge University Press.
Hartley, J., Sørensen, E., & Torfing, J. (2013). Collaborative innovation: a viable alternative to market competition and organizational entrepreneurship. Public Administration Review, 73(6), 821-830. Retrieved fromhttps://doi.org/10.1111/puar.12136
Helfat, C. E., Finkelstein, S., Mitchell, W., Peteraf, M., Singh, H., Teece, D., … Winter, S. G. (2007). Dynamic capabilities: understanding strategic change in organizations..
Hult, G. T. M., Hurley, R. F., & Knight, G. A. (2004). Innovativeness: its antecedents and impact on business performance. Industrial Marketing Management, 33(5), 429-438. Retrieved fromhttps://doi.org/10.1016/j.indmarman.2003.08.015
Hyytinen, A., Pajarinen, M., & Rouvinen, P. (2015). Does innovativeness reduce startup survival rates? Journal of Business Venturing, 30(4), 564-581. Retrieved fromhttps://doi.org/10.1016/j.jbusvent.2014.10.001
Ilmudeen, A. (2022). Leveraging IT-enabled dynamic capabilities to shape business process agility and firm innovative capability: moderating role of turbulent environment. Review of Managerial Science, 16(8), 2341-2379. Retrieved fromhttps://doi.org/10.1007/s11846-021-00501-9
Joreskog, K. G., & Goldberger, A. S. (1975). Estimation of a model with multiple indicators and multiple causes of a single latent variable. Journal of American Statistical Association, 70(351a), 631-639. Retrieved fromhttps://doi.org/10.1080/01621459.1975.10482485
Kim, G., Shin, B., Kim, K. K., & Lee, H. G. (2011). IT Capabilities, process-oriented dynamic capabilities, and firm financial performance. Journal of Association for Information Systems, 12(7), 487-517. Retrieved fromhttps://doi.org/10.17705/1jais.00270
Kim, J. K., Xiang, J. Y., & Lee, S. (2009). The impact of IT investment on firm performance in China: an empirical investigation of the Chinese electronics industry. Technological Forecasting and Social Change, 76(5), 678-687. Retrieved fromhttps://doi.org/10.1016/j.techfore.2008.03.008
Kim, T., & Lee, G. (2012). A modified and extended Triandis model for the enablers-process-outcomes relationship in hotel employees’ knowledge sharing. The Service Industries Journal, 32(13), 2059-2090. Retrieved fromhttps://doi.org/10.1080/02642069.2011.574276
Kmieciak, R., Michna, A., & Meczynska, A. (2012). Innovativeness, empowerment and IT capability: evidence from SMEs. Industrial Management & Data Systems, 112(5), 707-728. Retrieved fromhttps://doi.org/10.1108/02635571211232280
Kyrgidou, L. P., & Spyropoulou, S. (2013). Drivers and performance outcomes of innovativeness: an empirical study. British Journal of Management, 24(3), 281-298. Retrieved fromhttps://doi.org/10.1111/j.1467-8551.2011.00803.x
Liu, H., Huang, Q., Wei, S., & Huang, L. (2015a). The impacts of IT capability on internet-enabled supply and demand process integration, and firm performance in manufacturing and services. The International Journal of Logistics Management, 26(1), 172-194. Retrieved fromhttps://doi.org/10.1108/IJLM-11-2013-0132
Lu, Y., & Ramamurthy, K. (2011). Understanding the link between information technology capability and organizational agility: an empirical examination. MIS Quarterly, 35(4), 931-954. Retrieved fromhttps://doi.org/10.2307/41409967
Lumpkin, G. T., & Dess, G. G. (1996). Clarifying the entrepreneurial orientation construct and linking it to performance. Academy of Management Review, 21(1), 135-172. Retrieved fromhttps://doi.org/10.2307/258632
Marchiori, D. M., Popadiuk, S., Mainardes, E. W., & Rodrigues, R. G. (2020). Innovativeness: a bibliometric vision of the conceptual and intellectual structures and the past and future research directions. Scientometrics, 126(1), 55-92. Retrieved fromhttps://doi.org/10.1007/s11192-020-03753-6
Marôco, J. (2014). Análise de equações estruturais: fundamentos teóricos, software & aplicações. Pêro Pinheiro, Portugal: ReportNumber.
Mata, F. J., Fuerst, W. L., & Barney, J. (1995). Information technology and sustained competitive advantage: an analysis it and competitive advantage. MIS Quarterly, 19(4), 487-505. Retrieved fromhttps://doi.org/10.2307/249630
McGann, M., Blomkamp, E., & Lewis, J. M. (2018). The rise of public sector innovation labs: experiments in design thinking for policy. Policy Sciences, 51(3), 249-267. Retrieved fromhttps://doi.org/10.1007/s11077-018-9315-7
McGann, M., Wells, T., & Blomkamp, E. (2021). Innovation labs and co-production in public problem solving. Public Management Review, 23(2), 297-316. Retrieved fromhttps://doi.org/10.1080/14719037.2019.1699946
Mulaik, S. A., James, L. R., Van Alstine, J., Bennett, N., Lind, S., & Stilwell, C. D. (1989). Evaluation of goodness-of-fit indices for structural equation models. Psychological Bulletin, 105(3), 430-445. Retrieved fromhttps://doi.org/10.1037/0033-2909.105.3.430
Northcott, D., & Taulapapa, T. M. (2012). Using the balanced scorecard to manage performance in public sector organizations: Issues and challenges. International Journal of Public sector management, 25(3), 166-191. Retrieved fromhttps://doi.org/10.1108/09513551211224234
O’Flynn, J. (2007). From new public management to public value: Paradigmatic change and managerial implications. Australian Journal of Public Administration, 66(3), 353-366. Retrieved fromhttps://doi.org/10.1111/j.1467-8500.2007.00545.x
Oliveira, D. L., Maçada, A. C. G., & Oliveira, G. D. (2016). Business value of IT capabilities: effects on processes and firm performance in a developing country. Revista Brasileira de Gestão de Negócios, 18(60), 245-266. Retrieved fromhttps://doi.org/10.7819/rbgn.v18i60.2746
Panayides, P. M., & Lun, Y. H. V. (2009). The impact of trust on innovativeness and supply chain performance. International Journal of Production Economics, 122(1), 35-46. Retrieved fromhttps://doi.org/10.1016/j.ijpe.2008.12.025
Pang, M. S., Lee, G., & Delone, W. H. (2014). IT resources, organizational capabilities, and value creation in public-sector organizations: a public-value management perspective. Journal of Information Technology, 29(3), 187-205. Retrieved fromhttps://doi.org/10.1057/jit.2014.2
Parida, V., Pesämaa, O., Wincent, J., & Westerberg, M. (2017). Network capability, innovativeness, and performance: a multidimensional extension for entrepreneurship. Entrepreneurship and Regional Development, 29( 1-2), 94-115. Retrieved from https://doi.org/10.1080/08985626.2016.1255434
Pavlou, P. A., & Sawy, O. A. E. (2006). From IT leveraging competence to competitive advantage in turbulent environments: the case of new product development. Information Systems Research, 17(3), 197-325. Retrieved fromhttps://doi.org/10.1287/isre.1060.0094
Pavlou, P. A., & Sawy, O. A. E. (2010). The “third hand”: IT-enabled competitive advantage in turbulence through improvisational capabilities. Information Systems Research, 21(3), 413-659. Retrieved fromhttps://doi.org/10.1287/isre.1100.0280
Pesämaa, O., Shoham, A., Wincent, J., & Ruvio, A. A. (2013). How a learning orientation affects drivers of innovativeness and performance in service delivery. Journal of Engineering and Technology Management, 30(2), 169-187. Retrieved fromhttps://doi.org/10.1016/j.jengtecman.2013.01.004
Powell, T. C., & Dent-Micallef, A. (1997). Information technology as competitive advantage: The role of human, business, and technology resources. Strategic Management Journal, 18(5), 375-405. Retrieved fromhttps://doi.org/10.1002/(SICI)1097-0266(199705)18:5<375::AID-SMJ876>3.0.CO;2-7
Rai, A., Pavlou, P. A., Im, G., & Du, S. (2012). Interfirm IT capability profiles and communications for cocreating relational value: Evidence from logistics industry. MIS Quartely, 36(1), 233-262. Retrieved fromhttps://doi.org/10.2307/41410416
Rainey, H. G., & Chun, Y. H. (2007). Public and Private Management Compared. Oxford, UK: Oxford University Press.
Ray, G., Muhanna, W., & Barney, J. (2005). Information technology and the performance of the customer service process: a resource-based analysis. MIS Quarterly, 29(4), 625-652. Retrieved fromhttps://doi.org/10.2307/25148703
Rhee, J., Park, T., & Lee, D. H. (2010). Drivers of innovativeness and performance for innovative SMEs in South Korea: mediation of learning orientation. Technovation, 30(1), 65-75. Retrieved fromhttps://doi.org/10.1016/j.technovation.2009.04.008
Rodrigues, R. G., & Raposo, M. (2011). Entrepreneurial orientation, human resources information management, and firm performance in SMEs. Canadian Journal of Administrative Sciences, 28(2), 143-153. Retrieved fromhttps://doi.org/10.1002/cjas.205
Rosenbusch, N., Brinckmann, J., & Bausch, A. (2011). Is innovation always beneficial? A meta-analysis of the relationship between innovation and performance in SMEs. Journal of Business Venturing, 26(4), 441-457. Retrieved fromhttps://doi.org/10.1016/j.jbusvent.2009.12.002
Salge, T. O., & Vera, A. (2009). Hospital innovativeness and organizational performance: evidence from english public acute care. Health Care Management Review, 34(1), 54-67. Retrieved fromhttps://doi.org/10.1097/01.HMR.0000342978.84307.80
Sambamurthy, V., Bharadwaj, A., & Grover, V. (2003). Shaping agility through digital options: reconceptualizing the role of information technology in contemporary firms. MIS Quarterly, 27(2), 237-263. Retrieved fromhttps://doi.org/10.2307/30036530
Sharma, S., & Behl, R. (2020). Strategic alignment of information technology in public and private organizations in India: a comparative study. Global Business Review. https://doi.org/10.1177/0972150919893839
Stoel, M. D., & Muhanna, A. W. (2009). IT capabilities and firm performance: a contingency analysis of the role of industry and IT capability type. Information and Management, 46(3), 181-189. Retrieved fromhttps://doi.org/10.1016/j.im.2008.10.002
Story, V. M., Boso, N., & Cadogan, J. W. (2015). The form of relationship between firm-level product innovativeness and new product performance in developed and emerging markets. Journal of Product Innovation Management, 32(1), 45-64. Retrieved fromhttps://doi.org/10.1111/jpim.12180
Stratopoulos, T., & Dehning, B. (2000). Does successful investment in information technology solve the productivity paradox? Information and Management, 38(2), 103-117. Retrieved fromhttps://doi.org/10.1016/S0378-7206(00)00058-6
Subramanian, A., & Nilakanta, S. (1996). Organizational innovativeness: Exploring the relationship between organizational determinants of innovation, types of innovations, and measures of organizational performance. Omega, 24(6), 631-647. Retrieved fromhttps://doi.org/10.1016/S0305-0483(96)00031-X
Szymanski, D. M., Kroff, M. W., & Troy, L. C. (2007). Innovativeness and new product success: Insights from the cumulative evidence. Journal of the Academy of Marketing Science, 35(1), 35-52. Retrieved fromhttps://doi.org/10.1007/s11747-006-0014-0
Tajeddini, K. (2011). The effects of innovativeness on effectiveness and efficiency. Education, Business and Society: Contemporary Middle Eastern Issues, 4(1), 6-18. Retrieved fromhttps://doi.org/10.1108/17537981111111238
Tallon, P. P. (2010). A service science perspective on strategic choice, IT, and performance in U.S. banking. Journal of Management Information Systems, 26(4), 219-252. Retrieved fromhttps://doi.org/10.2753/MIS0742-1222260408
Tallon, P. P., & Kraemer, K. L. (2006). The development and application of a process-oriented “thermometer” of IT business value. Communications of the Association for Information Systems, 17(1), 995-1027. Retrieved fromhttps://doi.org/10.17705/1cais.01745
Tõnurist, P., Kattel, R., & Lember, V. (2017). Innovation labs in the public sector: what they are and what they do? Public Management Review, 19(10), 1455-1479. Retrieved fromhttps://doi.org/10.1080/14719037.2017.1287939
Trivellato, B., Martini, M., & Cavenago, D. (2021). How do organizational capabilities sustain continuous innovation in a public setting? The American Review of Public Administration, 51(1), 57-71. Retrieved fromhttps://doi.org/10.1177/0275074020939263
Tsai, F. S. (2021). When and how group diversity facilitate innovativeness? The roles of knowledge heterogeneity and governance. Knowledge Management Research & Practice. Retrieved fromhttps://doi.org/10.1080/14778238.2021.2004950
Tsai, W. (2001). Knowledge transfer in intraorganizational networks: effects of network position and absorptive capacity on business unit innovation and performance. The Academy of Management Journal, 44(5), 996-1004. Retrieved fromhttps://doi.org/10.2307/3069443
Yoon, C. Y. (2011). Measuring enterprise IT capability: a total IT capability perspective. Knowledge-Based Systems, 24(1), 113-118. Retrieved fromhttps://doi.org/10.1016/j.knosys.2010.07.011
Young, M. M. (2020). Implementation of digital‐era governance: the case of open data in US cities. Public Administration Review, 80(2), 305-315. Retrieved fromhttps://doi.org/10.1111/puar.13156
Zeng, M., & Lu, J. (2021). The impact of information technology capabilities on agri-food supply chain performance: the mediating effects of interorganizational relationships. Journal of Enterprise Information Management, 34(6), 1699-1721. Retrieved fromhttps://doi.org/10.1108/JEIM-08-2019-0237
APPENDIX


Notes
Notes
Author notes