Resumo: Neste estudo busca-se desenvolver uma revisão da literatura baseada na análise bibliométrica sobre o tema da transparência e da accountability no contexto da governance dos hospitais públicos, procurando identificar linhas de investigação, teoria, método de investigação e lacunas existentes por intermédio da análise das publicações científicas datadas até 2020. A investigação seguiu o referencial teórico da transparência e da accountability no setor público com o intuito de compreender o seu enquadramento no contexto da governance dos hospitais. Com recurso ao software Bibliometrix e terminado o processo de consulta dos artigos nas bases de dados Scopus e WoS, foram selecionados 118 artigos para este estudo. Constatou-se que, no período entre 2017-2020, cerca de 85% das publicações são de base qualitativa e há uma tendência crescente no estudo da transparência e da accountability na governança dos hospitais públicos. A transparência surge frequentemente interligada à responsabilização dos agentes (accountability), às políticas de comunicação externa (relatórios públicos) e interna, assim como à sua compreensibilidade. Verificou-se a ainda predominância das publicações de origem norte-americana e chinesa. O estudo identifica também a escassez de investigação baseada em modelos quantitativos que explorem relações de dependência entre as dimensões estudadas, limitando a compreensão da interdependência entre as práticas de transparência e os atributos internos e externos das organizações. O estudo contribui para o conhecimento sobre interações entre transparência, accountability e prestação de contas na governança dos hospitais públicos.
Palavras-chave: Transparência, accountability, governance, hospitais públicos, análise bibliométrica.
Resumen: El objetivo de este estudio es desarrollar una revisión bibliográfica basada en el análisis bibliométrico sobre el tema de la transparencia y la rendición de cuentas en el ámbito de la gobernanza de los hospitales públicos, buscando identificar líneas de investigación, teorías, métodos de investigación y lagunas existentes a través del análisis de las publicaciones científicas fechadas hasta 2020. La investigación siguió el referencial teórico de la transparencia y la rendición de cuentas en el sector público para comprender su marco en el ámbito de la gobernanza de los hospitales. Recurriendo al software Bibliometrix, y tras el proceso de consulta de los artículos en las bases de datos Scopus y WoS, se seleccionaron 118 artículos de interés para este estudio. Se constató que, en el periodo comprendido entre 2017 y 2020, aproximadamente el 85% de las publicaciones son de base cualitativa y existe una tendencia creciente en el estudio de la transparencia y la rendición de cuentas en el ámbito de la gobernanza de los hospitales públicos. La transparencia aparece a menudo interconectada con la responsabilidad de los agentes (rendición de cuentas), las políticas de comunicación externa (informes públicos) e interna, así como su comprensibilidad. También se observó el predominio de publicaciones de origen norteamericano y chino. El estudio también identifica la escasez de investigaciones que utilicen modelos cuantitativos que exploren las relaciones de dependencia entre las dimensiones estudiadas, lo que limita la comprensión de la interdependencia entre las prácticas de transparencia y los atributos internos y externos de las organizaciones. El estudio contribuye al conocimiento de las interacciones entre transparencia, rendición de cuentas y reporte en el ámbito de la gobernanza de los hospitales públicos.
Palabras clave: Transparencia, rendición de cuentas, gobernanza, hospitales públicos, análisis bibliométrico.
Abstract: This study develops a literature review based on bibliometric analysis on the theme of transparency and accountability within the scope of governance of public hospitals, seeking to identify research lines, theories, research methods, and existing gaps through the analysis of scientific publications until 2020. The investigation followed the theoretical lens of transparency and accountability in the public sector to understand its framework within the scope of the governance of hospitals. Using the Bibliometrix software, and after the consultation process of the articles published in the Scopus and WoS databases, a sample with 118 articles was selected. It was found that, in the period between 2017-2020, approximately 85% of the publications were qualitative, and there is a growing trend in the study of transparency and accountability within the scope of governance of public hospitals. Transparency often appears interconnected with the accountability of agents (accountability), external communication policies (public reports), internal communication policies, and their comprehensibility. The predominance of publications of North American and Chinese origin was also noted. The study also identifies the scarcity of research using quantitative models that explore dependency relationships between the dimensions studied, limiting the comprehensibility of the interdependence between transparency practices and organizations’ internal and external attributes. The study contributes to the knowledge about the interactions between transparency, accountability, and reporting within the scope of governance of public hospitals.
Keywords: Transparency, accountability, governance, public hospitals, bibliometric analysis.
Artigo
Transparência, accountability e governance: revisão sistemática da literatura nos hospitais públicos
Transparencia, rendición de cuentas y gobernanza: una revisión de la literatura en el contexto de los hospitales públicos
Transparency, accountability, and governance: a literature review in the context of public hospitals
Recepção: 07 Agosto 2022
Aprovação: 24 Janeiro 2023
O interesse pela governance na administração pública tem sido uma constante nos últimos anos, motivado por uma maior exigência e rigor na utilização dos recursos públicos. Com isso, busca-se uma maximização do value for money e do valor público da ação governativa em benefício dos cidadãos. Supõe-se que tal fato esteja ligado a pressões por um governo mais eficaz, eficiente, efetivo e que proporcione informação de forma transparente para os cidadãos. Esses são os preceitos da New Public Management (NPM), que se baseia na teoria econômica e busca reduzir gastos, combater a corrupção e melhorar a qualidade da prestação de serviços públicos, entre outros aspetos (Santos & Selig, 2014). Nesse contexto, a discussão sobre a governance pública dá-se em torno de determinados pressupostos sobre elementos estruturais, tais como a gestão, a responsabilidade, a accountability, a transparência e a legalidade do setor público. Além disso, a governance está associada a outros fatores, como tomada de decisão, desempenho e controle dos gestores, e, ainda, necessidade de prestação de contas na administração pública.
O presente estudo foi desenvolvido por meio de uma revisão sistemática da literatura com o objetivo de investigar como o tema da transparência e da accountability é abordado no contexto da governance dos hospitais públicos, focando na responsabilização dos governantes e nas políticas de comunicação interna e externa. Busca-se, neste estudo, responder à seguinte questão de investigação: “Como tem evoluído a investigação sobre a transparência e a accountability no âmbito da governance dos hospitais públicos?”, principalmente no que diz respeito a autores, revistas com mais publicações sobre esse tópico, teorias utilizadas, métodos de investigação, temáticas abordadas, entre outros aspetos. Com a presente análise, será possível contribuir para o conhecimento sobre o estado da arte de um tema que carece de investigação, bem como sugerir pistas de investigação futuras que permitam aumentar o debate e a investigação nestas áreas.
A revisão sistemática da literatura foi conduzida por meio de uma pesquisa nas bases de dados da Scopus e da Web of Science (WoS), em virtude de sua relevância e aceitação na academia e da qualidade associada às suas publicações sobre o assunto em estudo. Foram utilizadas as seguintes palavras-chave nas bases de dados: Public Hospital Governance, Public Hospital Administration, Public Hospital Accountability, Public Hospital Transparency, Public Health Governance, Public Health Administration, Public Health Accountability, Public Health Transparency. Por último, foi necessário efetuar a pesquisa bibliográfica, de modo a reunir os documentos base para o estudo. Os dados foram analisados com recurso ao software Bibliometrix, visando localizar estudos sobre o tema publicados até o ano de 2020. Após o procedimento metodológico, obteve-se uma amostra de 118 artigos, que constitui o objeto de revisão da literatura.
A revisão sistemática da literatura revelou um forte dinamismo na produção de artigos sobre a transparência e a accountability na governance dos hospitais públicos nos últimos dez anos, com uma clara assimetria geográfica na autoria, visto que se observa acentuada preponderância de: Estados Unidos da América (EUA), China, Reino Unido, Alemanha e Austrália. Portugal apresenta apenas uma publicação sobre o tema.
Embora a transparência na governança de hospitais encontre-se subjacente, de forma direta ou indireta, nas práticas de accountability e de prestação de contas, é abordada apenas em um pequeno conjunto de artigos. São escassos os estudos que recorrem a métodos de investigação quantitativa na procura de variáveis explicativas das boas práticas de transparência e accountability no modelo de governance dos hospitais. Também foram observadas lacunas em diversas áreas, especialmente na identificação de relações entre os atributos dos membros dos órgãos de governance e práticas de transparência e accountability no âmbito da gestão de unidades hospitalares públicas. Ambas as áreas referidas (utilização de métodos de base quantitativa e relacional entre práticas de transparência e accountability e órgãos de governance) oferecem potenciais desafios a futuras pesquisas.
O estudo está estruturado em cinco secções e se inicia com esta introdução. Na secção dois aborda-se o referencial teórico, seguindo-se a apresentação da metodologia de investigação. Na seção quatro são feitas a análise e discussão dos resultados e, na sequência, as considerações finais e pistas de investigação futura.
Nas últimas décadas, ocorreram profundas alterações no papel desempenhado pelo Estado em relação à atuação e ao comportamento da Administração Pública (Canotilho, 2000). A adoção da NPM constitui uma destas importantes mudanças. Ela emergiu como uma reforma estratégica fundamental, que foi aplicada pelo setor público de diversas maneiras. Foi fruto da crescente desilusão com o desempenho deste setor, muito burocrático e tradicional, e reforçada com a revindicação de que o setor privado e os mecanismos de mercado tendem a ser mais eficientes quando devidamente adaptados ao contexto da Administração Pública (C. Hood, 1995; Lapsley & Wright, 2004; Shaw, 2004).
Ewan Ferlie e outros, em The New Public Management in Action, explicam que os métodos gestionários do setor privado aplicados ao setor público tornam este mais competitivo e garantem, ao mesmo tempo, um serviço público de qualidade. A ideia consistia em introduzir no setor público um conjunto novo de ideias e crenças sobre gestão, com base em novas técnicas empresariais (Ferlie, Fitzgerald, & Pettigrew, 1996), como transparência e accountability, cuja adoção tem apresentado um crescimento significativo no setor público.
O NPM é essencialmente uma ideia abrangente de gestão, visto que o argumento que a sustenta é o de que toda a gestão enfrenta desafios semelhantes e, portanto, deve ser abordada de forma semelhante (Peters & Pierre, 1998). Contudo, segundo Ferlie et al. (1996), o sucesso da NPM exige mudanças organizacionais em todo o sistema, incluindo os modelos de liderança, de cultura e os objetivos organizacionais. Essas transformações são complexas e nem sempre possíveis em todas as organizações ou sistemas, o que limita a abrangência desse modelo. Nesse contexto, Ferlie et al. (1996) estudam a mudança transformacional que ocorre quando determinados processos influenciam a prática e as operações da organização em diferentes níveis. Os autores concluíram que as mudanças quasi-mercado, profissionais e tecnológicas, bem como forças externas, tiveram impacto nessa mudança efetiva.
No âmbito da NPM, a accountability baseia-se na produção, concorrência, transparência e relações contratuais e representa um afastamento da antiga administração pública, na qual várias formas de prestação de contas se baseavam em processos e procedimentos de controlo hierárquico, legalidade, confiança e tradições culturais (Christensen, Lægreid, & Wise, 2002). A transparência é uma das dimensões da accountability e se fundamenta na ideia de que uma organização deve assumir e declarar suas ações, sem omitir seus erros para evitar o escrutínio público (Koppell, 2005).
Importante mencionar que Koppell (2005) classifica a accountability em cinco dimensões: transparência, imputabilidade, sujeição ao controle, responsabilidade e responsividade. Já Almquist, Grossi, Van Helden, e Reichard (2013) descrevem, de forma sintética, a accountability como um dispositivo retórico que serve como sinônimo para muitos desideratos políticos vagamente definidos, como transparência, equidade, democracia, eficiência e integridade.
De forma geral, a governance em saúde consiste em promover e proteger a saúde da população por meio de ações e meios organizados com esse objetivo. A sua implementação requer a utilização de um sistema ao qual determinada sociedade recorre com vistas a organizar e gerir os assuntos dos vários setores e parceiros e, consequentemente, atingir os seus objetivos (Sakellarides, 2003; World Health Organization [WHO], 1998). A WHO vai mais além ao aludir à boa governance em saúde associando-a à transparência, à prestação de contas e a incentivos que promovam sistemas de saúde sustentáveis (WHO, 1998).
Para Duran, Chanturidze, Gheorghe, e Moreno (2019), a avaliação da governance em hospitais públicos é uma ferramenta importante para identificar desafios específicos dos sistemas de saúde. Um dos desafios da gestão da coisa pública está no seu permanente escrutínio pelos poderes de tutela e pelos diversos interessados na vida das instituições. Os mecanismos de comunicação interna e externa são instrumentos privilegiados na promoção da opinião sobre a transparência das organizações, contribuindo para a melhoria dos processos. A. Brown (2020) aponta que a comunicação eficaz promove a melhoria contínua da qualidade da assistência à saúde. Já em 2009, J. Brown (2009) concluiu sobre o papel importante das práticas de accountability na promoção de sociedades mais democráticas e abertas aos cidadãos. Recentemente, diversos autores têm destacado o importante papel da transparência e da accountability na promoção da inclusão e da equidade social, especialmente na era das tecnologias digitais, cujo acesso tem sido ampliado, cada vez mais, à sociedade (Agostino, Saliterer, & Steccolini, 2021; Grossi, Biancone, Secinaro, & Brescia, 2021), bem como no combate à corrupção (Brusca, Rossi, & Aversano, 2018).
O incremento das operações entre atores privados e públicos é pedra fundamental da NPM. Contudo esta cooperação pode incentivar a corrupção, o que torna crucial aumentar a transparência nos procedimentos e nas decisões públicas da sociedade atual. A transparência deve ser entendida como uma forma de poder dos cidadãos, que lhes permite intervir na vida política. Bauhr, Czibik, e Fazekas (2019) argumentam que os efeitos benéficos da transparência sobre a corrupção dependem do tipo de transparência e, em particular, dos destinatários das informações. Transparência significa fornecer informação confiável na política e na administração pública de maneira oportuna ao público (Kondo, 2002).
De acordo com a United Nations (2019), a accountability reforça a necessidade de compreensão da governance em um contexto amplo e desafiador, evidenciando as responsabilidades dos cidadãos, das instituições e da sociedade organizada no que diz respeito às expectativas e às exigências relacionadas ao governo para garantir a prestação de contas dos organismos públicos.
Nesse contexto, a governance torna-se fundamental ao acesso e à participação dos cidadãos na informação pública, permitindo-lhes questionar, de forma pedagógica, os gestores públicos e a sua autoridade, especialmente em relação à prestação de contas de suas ações e decisões.
Nessa perspetiva, quando os cidadãos demandam uma maior responsabilidade social dos governantes na gestão e na administração dos bens públicos, isso funciona como um mecanismo capaz de influenciar o comportamento desses administradores, fortalecendo e potencializando a adoção da accountability como um dos principais instrumentos de interação com a sociedade.
Neste estudo, foi utilizado o método de revisão sistemática da literatura, baseado em uma análise bibliométrica, que teve como objetivo descrever e explorar os modelos de transparência e accountability na governança dos hospitais públicos.
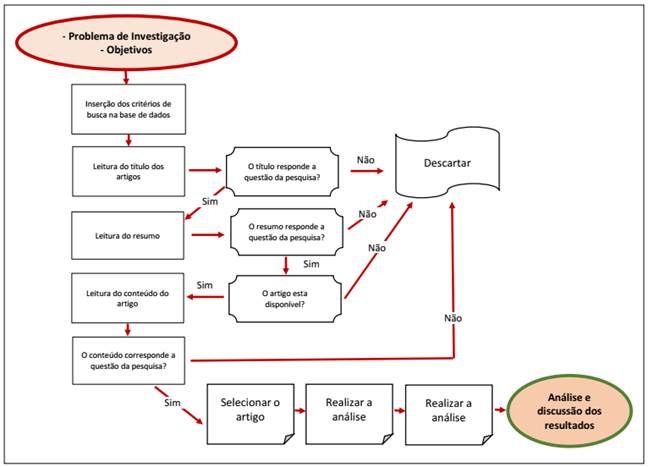
No que se refere ao processo de pesquisa, é importante considerar cuidadosamente a escolha das bases de dados para a análise, uma vez que esta contribui para o desenvolvimento do estudo não só como fonte de dados (Neuhaus & Daniel, 2008), mas também como plataforma que fornece as ferramentas analíticas necessárias para os cálculos bibliométricos (W. W. Hood & Wilson, 2003). É essencial que as bases de dados sejam abrangentes e que o tópico em estudo seja bem representado nos seus dados. De modo geral, existem duas bases de dados bibliográficos multidisciplinares relevantes: a Scopus e a WoS. A decisão sobre qual base de dados utilizar depende do estudo, tendo em conta que apresentam escopos e recursos diferentes, embora gerem resultados semelhantes (Archambault, Campbell, Gingras, & Larivière, 2009). Face à diversidade identificada, alguns autores sugerem que o ideal seria utilizar, complementarmente, uma ou mais bases de dados (Levine-Clark & Gil, 2009; Meho & Yang, 2007). Com base no que foi mencionado anteriormente, este estudo seguiu o protocolo apresentado na Figura 1.

Conforme descrito na Figura 1, os procedimentos metodológicos seguem os passos descritos abaixo:
Formulação da pergunta de pesquisa: “Como tem evoluído a investigação sobre transparência e accountability no âmbito da governance dos hospitais públicos?”.
Utilização das bases de dados Scopus e WoS (pesquisas realizadas entre janeiro e maio de 2021), com busca aberta em revistas científicas e sem limitação temporal.
Inclusão de palavras-chave no título dos artigos e nos resultados obtidos: public hospital governance, public hospital administration, public hospital accountability, public hospital transparency, public health governance, public health administration, public health accountability, public health transparency.
Seleção dos artigos publicados até o ano de 2020 (com exclusão de abstracts, letters e notas dos editores), independentemente do idioma empregado.
Realizada a pesquisa, aprofundou-se a análise dos artigos que cumpriam os critérios do estudo de investigação, o que envolve a leitura do título e do resumo (394 artigos). Feita essa análise, excluíram-se trabalhos cujo conteúdo efetivamente não responderam à pergunta de pesquisa, pois se afastavam do tema em estudo (276 artigos). Importante salientar que esta pesquisa foi instruída pelos três autores do presente artigo.
Aplicados os procedimentos metodológicos e os passos descritos anteriormente, foram selecionados 118 artigos que constituem a amostra para a análise bibliométrica, ressaltando-se que os restantes não foram analisados pelo fato de que não exploravam o tema em estudo. Feita a seleção dos artigos que constituem a amostra do estudo, prosseguiu-se com a análise do seu conteúdo para responder à pergunta de investigação formulada, bem como para explorar os autores e revistas com mais publicações sobre esse tema, as teorias utilizadas, os métodos de investigação, as temáticas abordadas, entre outros aspetos.
Em uma primeira análise, verifica-se o volume de publicações incluídas nas bases de dados pesquisadas (Scopus e WoS); o primeiro artigo, de autoria de Kellerhals, data de 1956 e foi publicado na revista Veska.
A produção científica nessa área de investigação foi relativamente escassa no período entre 1956 e 2009, apresentando uma média de 0,55 artigos por ano e grande intermitência na produção anual. Em 67% desse período, não houve artigos sobre o tema. O padrão de produção científica alterou-se substancialmente nos anos seguintes (2010-2020). Verificou-se um crescimento significativo de publicações, com uma média de oito artigos por ano e um total de 88 dos 118 artigos (75% da produção total), relevando um crescente interesse científico nessa área conforme podemos verificar no Gráfico 1. Tal crescimento pode estar associado ao exponencial interesse dos acadêmicos pela investigação no âmbito da NPM e, mais recentemente, sua aplicação no setor de saúde.
Considera-se que o interesse por estes temas poderá também estar relacionado com a reação de diversas entidades internacionais a inúmeros escândalos de fraude e corrupção internacional que chocaram a opinião pública. Dessa forma, a publicação de códigos de boas práticas de governo, designadamente Princípios de Governo das Sociedades, da Organization for Economic Cooperation and Development (OECD, 2004), pode representar um instrumento de promoção de boas práticas de governo societário, correspondendo ao apelo de empresas e de uma vasta comunidade de interessados nas matérias de governance.
Sarbanes (2002), nesse contexto, é um dos marcos de referência, cujos princípios orientadores foram total ou parcialmente acolhidos no âmbito da NPM.
No que diz respeito à prevenção contra a corrupção, a Convenção da Nações Unidas contra a Corrupção (Organização das Nações Unidas [ONU], 2003) estabelece políticas efetivas contra a corrupção, que promovam a participação da sociedade e reflitam os princípios do Estado de Direito, tais como a integridade, a transparência e a accountability, entre outros.

Entre as 104 fontes de publicação de artigos, foram identificadas 92 revistas e 12 atas de conferências (proceedings). Dez revistas apresentam maior número de publicações (entre quatro e dois artigos), destacando-se a Health Policy, com quatro artigos. Não se observou uma especialização acentuada em relação às demais revistas. Como se pode ver no Gráfico 2, as dez principais revistas foram destacadas, com mais de um artigo publicado, enquanto as 82 restantes publicaram apenas um artigo.

Ao longo do período analisado, houve mudanças na frequência de publicação de várias revistas. Duas delas, Social Science and Medicine e Health Policy, apresentaram um aumento na relevância da produção científica na área. Já outras duas revistas, The Joint Commission Journal on Quality Improvement e Trustee: The Journal for Hospital Governing Boards, tiveram uma diminuição nessa relevância. No entanto, é preciso destacar que, entre as dez revistas mais importantes, há um domínio claro daquelas com especialidade na área de saúde, em detrimento da área de gestão, conforme podemos verificar no Grafico3.

Contribuíram para as publicações selecionadas 340 autores, com uma média de 2,58 autores por documento. A maioria das publicações (68,8 %) foi produzida em coautoria, apenas 37 contaram com um único autor. Zhai é o autor com maior produção (três documentos) - uma publicação como primeiro autor e duas em coautoria -, seguido de um conjunto de autores com dois documentos cada, tal como apresentado na Tabela 1. O fator de impacto desses autores é relativamente modesto, o valor do seu H-index máximo é 2.

Geograficamente os autores estão localizados em 36 países. Os EUA (60 autores), a China (21 autores), o Reino Unido (19 autores), a Alemanha (16 autores) e a Austrália (14 autores) representam cerca de 59% das origens dos autores identificadas.

A Nanjing University of Chinese Medicine é a instituição com maior número de afiliados (7), seguida da Universidade de Califórnia, em São Francisco (5), e das universidades Northwestern, Barcelona, Edimburgo, Toronto, Zagreb e New South Wales, todas com 4 autores afiliados.
Verifica-se que a maioria dos autores tem origem em países membros da OCDE, onde inúmeros escândalos financeiros ocorreram no início dos anos 2000, com graves repercussões financeiras e reputacionais, o que levou à reação de diversas organizações, como a própria OECD (2004), que incentivou a promoção de boas práticas de governo societário e das entidades supervisoras dos mercados financeiros, visando regulamentar aspetos do exercício da gestão privada na defesa dos interesses dos stakeholders, isto é, a transparência e a accountability.
Vale acentuar que este movimento voltado a uma maior transparência da governance expandiu-se para a gestão pública, ocasionando o desenvolvimento de um novo campo de investigação científica.
Do conjunto das publicações selecionadas, destacam-se duas, de Basu (2012) e Giordano, Elliott, Goldstein, Lehrman, e Spencer (2010), com mais de duzentas citações cada uma. Contudo os papers contidos na seleção não fazem referência esses dois artigos.

Considerando o âmbito dos temas em análise (transparência e accountability na governance dos hospitais públicos), observam-se relações entre subconjuntos de temas e autores, apontando a continuidade de questões de investigação que se iniciaram com determinados artigos.
Em seguida, no Gráfico 4, faz-se uma análise sobre a relevância dos temas mais comuns de investigação, identificando-se, por autor, os pontos mais relevantes ou prioritários.

No tema da divulgação, observa-se uma linha de investigação sobre a qualidade e compreensibilidade dos relatórios para os usuários, que se inicia com Friedemann, Schubert, e Schwappach (2009) e tem continuidade com Sander, Emmert, Dickel, Meszmer, e Kolb (2015) e Emmert, Taheri-Zadeh, Kolb, e Sander (2017). Esses autores buscaram identificar, sob a perspetiva do usuário, a informação apresentada nos relatórios que é preferida por ele.
Outra linha de investigação sobre o impacto dos relatórios públicos abrange dois autores, Sherman et al. (2013), que investigaram a perceção dos cirurgiões sobre a informação disponibilizada nesses relatórios, e Du, D. Wang, X. Wang, Yang, e Zhang (2015), que, de uma perspetiva mais ampla, analisam como a divulgação pública impacta a prática geral dos médicos.
Cooley (2019) e Pross, Geissler, e Busse (2017) debruçaram-se sobre elementos e práticas da prestação de contas (accountability). Pross et al. (2017) realizaram uma análise comparada em cinco países, com base na qualidade dos elementos de accountability, enquanto Cooley (2019) investigou as práticas de divulgação on-line da prestação de contas (accountability) dos cuidados de saúde. O artigo de Raffoul e Phillips (2017) aponta a relação entre responsabilidade pública dos hospitais sem fins lucrativos e suas necessidades em pessoal médico, bem como a importância de envolver a comunidade na solução dessas carências.
Com base nos títulos dos documentos, que refletem, em regra, os temas abordados, verifica-se a predominância de palavras que retratam não somente o objeto de estudo (os hospitais e o setor da saúde) conforme evidencia o Gráfico 5, como também os seus aspetos específicos, como a governance, a transparência e a accountability.

Uma análise sobre a dinâmica das palavras-chave dos artigos permite constatar que palavras como “hospitais”, “hospitais públicos” e “cuidados” e “política de saúde” assumem especial relevância, uma vez que se verifica um crescimento na frequência da sua utilização a partir dos anos 2005-2007, em virtude da delimitação das instituições alvo da pesquisa. Há palavras-chave que apresentam relação com outras, sugerindo linhas de investigação específicas.

Os temas de interesse no âmbito do objeto de pesquisa apresentaram uma evolução relacionada a preocupações com a qualidade do serviço de saúde e com a prestação de contas pública tal como se apresenta no Gráfico 6. Na década de 90, aspetos legais, relações-públicas, comportamento social e administração hospitalar foram os temas dominantes. Na década iniciada em 2000, dominam os temas do serviço público de saúde, reforma do sistema de saúde e gestão hospitalar. Na década seguinte (2010-2020), surgem temas como responsabilidade social, qualidade dos serviços de saúde, accountability, desempenho e responsabilidade social. Portanto podemos afirmar que o objeto de estudo desta pesquisa enquadra-se nos temas que mais têm preocupado os investigadores dessa área na última década, o que demonstra sua relevância e atualidade.

Uma organização transparente tem como meta-objetivo alcançar o acesso completo dos cidadãos, considerados individualmente ou em grupos de interesse, a toda informação e documento que tenham relação com as ações e decisões tomadas por governantes (Florini, 2007). No processo de transparência, assume especial relevância a divulgação de informações sobre as decisões dos governantes, assim como a necessidade de explicação sobre a própria conduta (accountability) (Schedler, Diamond, & Plattner, 1999).
No conjunto dos artigos incluídos na análise bibliométrica, foram referenciados 48, cujo objeto de estudo diz respeito a temas como accountability e transparência (palavras-chave identificadas como frequentes na Figura 2), apresentando ênfase e enfoque diversos.
Aproximadamente 46% dos referidos artigos (22) têm enfoque principal nos mecanismos de comunicação interna e externa e nas expectativas de impacto dessa comunicação. O tema da comunicação é transversal no tempo (artigos de 2006 a 2020), apesar de determinados assuntos, como o da responsabilidade social (2018) ou o da sustentabilidade (2020), serem mais recentes, indicando que passaram a integrar a atividade de saúde.
Do ponto de vista metodológico, apenas oito desses artigos (Appiah, Amos, Bashiru, Drammeh, & Tuffour, 2017; Assemu, Tafere, Gelaw, & Bantie, 2020; Cooley, 2019; Du et al., 2015Lagu et al., 2019; Mensah & Adams 2014; 2017; Peña, Jorge, De Los Reyes, & Cejas, 2020; Zehir, Cinar, & Sengul, 2016) utilizam métodos quantitativos no tratamento e análise de dados, com estatísticas univariadas e multivariadas.
Os demais autores utilizam metodologias qualitativas baseando-se em dados documentais, páginas web das entidades ou em resultados de entrevistas ou inquéritos, os quais influenciam as conclusões dos autores. Alguns desses autores utilizam estatísticas descritivas para dar suporte aos seus estudos. De modo geral, como é demonstrado no Quadro 1, esses autores ignoram o suporte teórico ou não o explicitam, com exceção de artigos mais recentes, como o de Peña et al. (2020), que se vale da teoria institucional, teoria da legitimidade e teoria dos stakeholders, e o de Romanelli et al. (2019), cuja base é a teoria da transparência.

Diversos autores abordam como a divulgação pública de informação pode servir de instrumento para atender às expectativas públicas da transparência e responsabilidade (Goldman, Henderson, Dohan, Talavera, & Dudley, 2007), para melhorar as opções dos pacientes, fornecedores e devedores (Kelly, Thompson, Tuttle, Benesch, & Holloway, 2008). Giordano et al. (2010) apontam que a divulgação pública de informações pode levar ao incremento da qualidade dos serviços de saúde e à transparência da organização. Greenfield, Hinchcliff, Pawsey, Westbrook, e Braithwaite (2013) consideram que os relatórios públicos permitem a perceção das partes interessadas sobre os principais desafios e oportunidades de melhoria dos serviços. Esses artigos se valem da perspetiva de análise das práticas de comunicação e das necessidades de informação dos stakeholders.
Em outra perspetiva, complementar à mencionada anteriormente, Friedemann et al. (2009) e Vallet, Perrin, Keller, e Fieschi (2006) debruçam-se sobre a qualidade e compreensibilidade dos relatórios públicos. Os autores concluem que as publicações são compreensíveis por um público de profissionais informados, mas incompreensíveis para muitos usuários.
Os impactos internos na organização e as eventuais melhorias por elas induzidas fazem parte de outra abordagem dos processos de comunicação pública. Canaway, Bismark, Dunt, Prang, e Kelaher (2018) e Hafner et al. (2011) estudam em que medida os relatórios públicos influenciam a mudança de comportamento institucional e a tomada de decisão para a melhoria da qualidade. Sherman et al. (2013) avalia especificamente as perceções dos cirurgiões sobre os relatórios públicos voltados à qualidade cirúrgica. A. Brown (2019) associa as políticas de comunicação e liderança ao envolvimento da gestão na qualidade da saúde. Autores como Lyu, Cooper, Patel, Daniel, e Makary (2016), Sander et al. (2015) e Specchia et al. (2012) investigam conteúdos necessários aos relatórios para a melhor compreensão dos usuários, quais sejam: promoção da accountability e qualidade dos serviços de saúde. Também Emmert et al. (2017) examinaram a consistência dos boletins dos hospitais alemães e discutiram as razões subjacentes para as diferenças entre eles. Lagu et al. (2019) investigaram a perspetiva dos médicos em relação à relevância dos dados disponíveis em sites que fornecem informações sobre a qualidade do atendimento e a experiência do paciente, com o objetivo de descrever como tais informações são consideradas pelos pacientes na escolha desse profissional. Vukovic et al. (2017) averiguaram em que medida, na perspetiva da entidade e do paciente, os relatórios públicos contribuíam para a melhoria da qualidade do serviço de saúde, para as escolhas do paciente e utilização do serviço. Os autores concluíram que o comportamento do prestador do serviço pode influenciar a sua participação no mercado.
Diversos autores avaliaram a questão da comunicação e informação nas plataformas digitais, em particular nos sites de internet. Gutiérrez, Nevado, e Pache (2019) analisaram a qualidade das páginas web, assim como indicadores que permitam melhorar a gestão das instituições, para além do referido também examinaram os conteúdos destes sites e a presença de indicadores de responsabilidade social. Peña et al. (2020) analisaram a divulgação e os indicadores de sustentabilidade e, também, a sua relação com características das organizações.
No campo da informação, despontam outros tópicos mais específicos, tais como os que constam do estudo de Tunney e Thomas (2015) sobre o acesso à informação relativa aos gastos na saúde; da investigação de Selvaprabhu e Visumathi (2017) sobre a segurança dos dados pessoais depositados na cloud; e da análise de Mbuthia, Molyneux, Njue, Mwalukore, e Marsh (2019) sobre as questões éticas associadas ao compartilhamento de informações relativas aos pacientes nos processos de governança.
O tema accountability transparece em diversos dos estudos selecionados, mas em onze destes artigos apresenta um enfoque mais específico (Beşciu, 2016; Du et al., 2015; Honoré, Clarke, Mead, & Menditto, 2007; Kirya, 2020; Mattei, Mitra, Vrangbaek, Neby, & Byrkjeflot, 2013; Miller 1987; Panzer 1994; Raffoul & Phillips 2017; Ralston, 1982; Robbins & Lapsley 2015; Zehir et al. 2016).
Do ponto vista temporal, este tema inicia-se com Ralston (1982) nesta bibliografia, em seu artigo “Is Hospital Marketing Compatible with Public Accountability?” e finaliza com o artigo de Cooley (2019), “Predictors of Online Accountability Practices in US Hospitals: an Exploratory Investigation”. Dos estudos identificados, dois utilizam métodos quantitativos e quatro apontam um quadro teórico de referência, especificamente a NPM, teoria institucional e teoria dos stakeholders, ressaltando-se que as fontes de informação são maioritariamente oriundas de documentos, entrevistas, questionários e sítios da web.
Os diversos artigos centrados na accountability apresentam perspetivas de investigação diferentes, quais sejam: a verificação e comparação de práticas de responsabilidade (e.g., Cooley, 2019; Pross et al., 2017), os mecanismos e a qualidade dos registos (e.g., Mensah & Adams, 2014; Raffoul & Phillips, 2017; Robinson, Hunter, & Shortt, 2003) e os eventuais impactos do diagnóstico nas reformas da saúde pública (e.g., I. J. Pettersen, 2006).
Nos estudos comparados, Cooley (2019), ao examinar a divulgação on-line de hospitais dos EUA, explora variações nas práticas de responsabilidade com objetivo de determinar os fatores que estão associados a níveis mais elevados destas práticas. Já Pross et al. (2017), num estudo comparado de cinco países, identificam tanto semelhanças, como diferenças significativas, recomendando que a responsabilidade deve ser baseada nos resultados, nos níveis do hospital e das condições médicas, e que aos governos cabem: a definição de padrões e incentivos para aumentar a responsabilidade pela qualidade; o equilíbrio certo entre centralização e descentralização do sistema. Mattei et al. (2013) procura avaliar em que medida as reformas do estado impactam a responsabilidade pública.
Analisando a transformação de um hospital público em privado, Miller (1987) fixa-se nas condições necessárias para garantir níveis de responsabilização adequados. O autor aponta a importância de manter o atendimento aos interesses públicos e de estabelecer controlos apropriados para garantir a responsabilização adequada. No contexto da responsabilização pública, Panzer (1994) enfatiza a diferença de paradigmas entre funções e responsabilidades de quem presta e de quem consome cuidados de saúde, bem como a necessidade de melhorar a relação atual entre a responsabilidade pública e a melhoria da qualidade. K. Pettersen (2015) estudou as consequências das reformas do setor público nas relações de responsabilidade e as reações dos profissionais e dos formuladores de políticas a essas mudanças. O autor observou não apenas consequências inesperadas na hibridização dos controles, como também seus efeitos profundos nas relações de prestação de contas.
Foram identificados dez artigos sobre transparência. Conforme o esperado, abordam principalmente a perspetiva da divulgação e da responsabilidade (accountability). Trata-se, maioritariamente, de estudos qualitativos, excetuando-se dois, com abordagem quantitativa, que utilizam estatística multivariada (Du et al., 2015; Zehir et al., 2016). Situando-se no período mais recente (2014 a 2020), estes artigos revelam a atualidade do tema dentro da linha temporal analisada.
O tema da transparência apresenta abordagens distintas neste subconjunto de artigos: um primeiro conjunto concentra-se em questões associadas à gestão financeira e econômica das instituições, tais como a transparência financeira (Honoré et al., 2007), ferramenta que permite o exame das melhores práticas da gestão financeira, de acordo com o conceito de que a transparência financeira é baseada em informações padronizadas acessíveis e disseminadas, rotineiramente, às partes interessadas. Buckmaster (2017) evoca a necessidade de transparência no processo orçamental e no desempenho, com a inclusão da visão dos contabilistas e dos usuários na criação de um sistema orçamentário que atenda às suas necessidades. Também Zehir et al. (2016) enfatizam a relação positiva entre transparência e participação das partes interessadas como um elemento de boa governance no desempenho corporativo, qualitativo e quantitativo, concluindo que a transparência da governance pode influenciar positivamente o desempenho corporativo por meio da participação das partes interessadas, bem como fortalecer a implementação da legislação, ou seja, normas, princípios e normas comportamentais que serão desenvolvidos pelos gestores.
Carey e Dor (2020) avaliaram as respostas dos hospitais face aos relatórios públicos sobre suas cobranças por serviços de internamento. Noutra perspetiva, Kirya (2020) invoca a transparência e a responsabilidade para combater práticas de corrupção e nepotismo no recrutamento de trabalhadores da saúde.
Há um grupo de artigos que relaciona relatórios públicos e transparência. Hussey, Luft, e McNamara (2014), por exemplo, sugerem relatórios públicos contínuos, por causa da importância da transparência. Robbins e Lapsley (2015) investigaram a informação on-line e o nível de transparência; Du et al. (2015) examinaram o mecanismo de transparência e o efeito dos relatórios públicos sobre os participantes individuais; Romanelli et al. (2019) detiveram-se sobre a informação disponibilizada aos consumidores de saúde, que procuram informações precisas sobre onde encontrar atendimento cirúrgico de qualidade. Tal informação foi considerada confusa pelos autores.
Há autores que se debruçam sobre os sistemas de registos e a sua relação com a accountability e os mecanismos de gestão mais eficientes. Raffoul e Phillips (2017) consideram que os mecanismos de demonstração de prestação de contas serão de grande valia ao processo de justificação dos gastos de recursos públicos. Esses mecanismos serão mais significativos se a comunidade médica os reconstituir e moldar. Robinson et al. (2003) discutem a possibilidade de consenso entre membros das equipes de saúde sobre a utilização dos componentes do Balanced Scorecard nas diversas unidades de saúde. Para Mensah e Adams (2014), a eficiência dos registos de um hospital está relacionada à gestão eficaz e às obrigações da governance, que incluem responsabilidade, transparência e informação segura.
Com base nesta revisão bibliográfica centrada na accountability e transparência da governance, verifica-se uma evolução temporal desses temas. A accountability surge, inicialmente, como preocupação central, seguida pela divulgação pública e, finalmente, pela transparência. Todos esses temas são considerados pontos de observação de uma gestão responsável e transparente. Diversos artigos têm como ênfase os públicos externos; outros, os mecanismos internos de suporte à tomada de decisão. A literatura revista reforça o duplo papel dos processos de transparência e accountability, quer na melhoria da tomada de decisão interna, quer na divulgação e responsabilização perante os stakeholders externos relativas a governança e performance organizacional. Vários escritores também destacaram a importância da compreensibilidade da informação. Concluiu-se que o tema da transparência das organizações e dos processos de decisão está na ordem do dia em virtude da necessidade de atender as crescentes demandas de todos os interessados na atividade das instituições hospitalares.
Este estudo teve como objetivo realizar uma revisão sistemática da literatura publicada até 2020 sobre o tema da transparência e da accountability no campo da governance dos hospitais públicos. Aplicou-se o método da análise bibliométrica em busca de uma perceção temporal das pesquisas científicas realizadas.
Após a realização de pesquisas nas bases de dados, constatou-se que o tema da transparência e accountability, como objeto de observação principal, é pouco abordado no âmbito das pesquisas acadêmicas, principalmente em Portugal. A abordagem da transparência está implícita, direta ou indiretamente, nas políticas de comunicação institucionais dirigidas a públicos externos e/ou internos. Também a prestação de contas e de responsabilidades (accountability) tem sido frequentemente associada à transparência das organizações. Constata-se uma evolução temporal na abordagem desses temas: da accountability para a divulgação pública e, mais recentemente, para a abordagem direta da transparência das organizações. Interpreta-se essa evolução como o resultado da crescente pressão externa dos vários interessados na informação pública das instituições de saúde, especificamente pelo interesse natural de conhecer o efeito das decisões do governo das instituições, que impactam recursos financeiros, humanos, materiais e organizacionais e, consequentemente, a qualidade dos serviços de saúde.
Faz-se necessário aprofundar o estudo das dimensões da accountability e transparência em relação a políticas de comunicação institucional, de modo a determinar como os protagonistas e as estruturas da governance dos hospitais contribuem para essas práticas e como elas afetam o desempenho. Este estudo detetou lacunas no estudo das relações entre as práticas de transparência e accountability e características dos governantes de instituições de saúde pública, fato que incentiva investigações nesta área, a fim de aprofundar o conhecimento teórico e as implicações na definição de políticas públicas.
Dessa forma, constatam-se algumas lacunas, por exemplo, nas abordagens teóricas utilizadas, uma vez que seria importante a utilização das teorias institucional e da legitimidade (Denhardt, 2012). Isso pode limitar a interpretação dos resultados obtidos e, por sua vez, a coerência da explicação. As abordagens mencionadas, especialmente no caso das administrações públicas e, em particular, da saúde, podem ajudar a compreender melhor o efeito das práticas de transparência e de accountability na governance e as suas relações de interdependência.
A escassez de utilização de modelos quantitativos que explorem relações de correlação ou mesmo de dependência pode limitar a compreensão da interdependência entre as práticas de transparência e os atributos internos e externos das organizações, demandando uma linha de investigação futura no âmbito da governance nos hospitais públicos: o papel dos stakeholders, com suas contingências e impactos.
O desenvolvimento de investigações nestas áreas de estudo potencializa a discussão sobre o enquadramento teórico adequado à explicação de comportamentos de entidades da esfera pública, em particular das unidades de saúde.
Sugere-se ainda a realização de um estudo comparativo sobre a transparência e a accountability no contexto da governance de hospitais públicos e privados, de modo a explorar possíveis formas de colaboração entre ambos os setores, que aprimorariam tanto a governança quanto a performance. Ressalta-se que, após a pandemia, pode ocorrer uma demanda por um novo estudo que vise compreender como a crise pandêmica pode ter mudado as práticas de transparência e de accountability, principalmente na governança da saúde. Assim, em virtude de sua relevância neste período, o investimento neste setor tornou-se prioritário, exigindo também a melhoria dos modelos de responsabilização.
O presente estudo apresenta como limitação as palavras-chave utilizadas na pesquisa, uma vez que elas podem condicionar a interpretação dos resultados devido à sua abrangência e também restringir a análise de alguns artigos em virtude da limitação de pesquisas científicas nas bases de dados.






Este trabalho é financiado por fundos nacionais através da Fundação para a Ciência e a Tecnologia (FCT), I.P., no âmbito do financiamento plurianual UIDB/04043/2020.

















