Investigación
Competencias socioemocionales y creencias de autoeficacia como predictores del burnout en docentes mexicanos
Competencias socioemocionales y creencias de autoeficacia como predictores del burnout en docentes mexicanos
REXE. Revista de Estudios y Experiencias en Educación, vol. 17, núm. 35, pp. 15-27, 2018
Universidad Católica de la Santísima Concepción
Recepción: 02 Febrero 2018
Aprobación: 10 Abril 2018
Resumen: Inventario de Competencias Socioemocionales (ICSE), la Escala de Autoeficacia Docente y la Escala de Desgaste Ocupacional (EDO). Entre los principales hallazgos, se encontró que las competencias socioemocionales poseen un mayor poder predictor del burnout que las creencias de autoeficacia y que, además, la subescala de despersonalización posee un considerable bajo poder predictivo del burnout, evidenciado mediante la técnica de Modelos de Ecuaciones Lineales Estructurales (SEM). Adicionalmente, llama la atención que los docentes mostraron en general una baja autonomía emocional, dificultades en la evaluación y un nivel de despersonalización o cinismo elevado. Se enfatiza en la necesidad de cultivar las habilidades personales del docente para evitar su desgaste personal y profesional.
Palabras clave: profesores, competencias socioemocionales, creencias de autoeficacia, predictores, burnout.
Abstract: Inventory of Socio-Emotional Competencies (ICSE), the Teaching Self-Eficacy Scale and the Occupational Wear Scale (EDO). Among the main indings, it was found that socio-emotional competences have a greater predictive power of burnout than self-eficacy beliefs and that, in addition, the depersonalization subscale has a considerable low predictive power of burnout, evidenced by the Linear Structural Equations Model (SEM). Additionally, it is striking that the teachers generally showed low emotional autonomy, dificulties in the evaluation and a high level of depersonalization or cynicism. Emphasis is placed on the need to cultivate the personal skills of the teacher to avoid personal and professional wear.
Keywords: Teachers, socio-emotional competences, self-eficacy beliefs, predictors, burnout.
1. INTRODUCCIÓN
La realidad actual exige mayor competencia en distintas áreas de la sociedad, entre ellas, la educación debe responder a las necesidades del mundo moderno. Hoy más que nunca, los estudiantes y los profesores se hallan inmersos en rupturas epistemológicas y diversas transiciones, a las cuales deben mostrar una adaptación eficaz. En aras de la consecución de un aprendizaje significativo, se requiere que el docente sea capaz de adaptarse y, aunado a esto, logre motivar al alumno y se responsabilice de su propio proceso formativo. No obstante, no es posible en todos los escenarios de México. El desgaste de los profesores se encuentra asociado con el agotamiento, que repercute en una disminución de su estabilidad física y emocional. Este desgaste está presente en cualquiera de los niveles educativos (Pando, Gregoris, Ocampo, Navarrete y Castañeda, 2006).
Maslach y Jackson (1981) denominaron a lo anterior burnout, es decir, un malestar o síndrome “del quemado”, constituido por tres factores principales: agotamiento emocional, despersonalización o cinismo y la sensación de un bajo logro individual o profesional. La docencia es una de las profesiones más propensas al padecimiento de dicho síndrome, con más del 9% de los maestros que lo sufren a nivel mundial; asimismo, otros profesionales vulnerables a padecer esto son los médicos, fisioterapeutas, psicólogos y personal de enfermería, catalogadas como profesiones potencialmente estresantes, al mostrar una excesiva carga laboral (El Sahili, 2015), añadiendo factores organizacionales como un clima organizacional nocivo, excesivos trámites burocráticos, así como procedimientos administrativos ineficientes, originan en el docente insatisfacción profesional, provocando dicho síndrome.
Concerniente a la prevalencia de este padecimiento, El Sahili (2015) señala que las mujeres en comparación con los hombres, padecen más burnout, debido a niveles elevados de estrés, propios de su fisiología, aunados a las demandas sociales de género. Por otra parte, los años de servicio en la docencia y la edad tienden propiciar mayor desgaste en el individuo. El contexto influye de forma relevante en el surgimiento de esta problemática; por citar algunos factores, se encuentran el escaso reconocimiento de la labor docente, así como una baja remuneración económica, que incide en un pobre crecimiento profesional o personal (Akbaba, 2014), expectativas que el propio docente no alcanza a cumplir, baja satisfacción con las políticas educativas en el país y la experiencia negativa con la burocracia del sistema educativo, son otros factores que predisponen a los docentes a padecer burnout.
En los centros escolares se patentizan elementos que provocan el malestar docente, como son: el nivel educativo donde se imparte la docencia –los profesores a nivel secundaria muestran índices más elevados de burnout- (Lara, 2011); una baja autonomía del profesor para ejecutar su trabajo; poco interés hacia el aprendizaje por parte de los estudiantes, excesiva carga laboral, denominada “extra clase”; entre ellas, revisiones de trabajos, proyectos, exámenes o preparación de las sesiones, así como la atención de grupos con problemas de indisciplina o violencia (Pena y Extremera, 2012). Otro elemento asociado al surgimiento y desarrollo del burnout, son las insuficientes competencias socioemocionales que poseen los profesores, es decir, el bagaje de herramientas, habilidades y actitudes para identificar, asimilar y regular apropiadamente los estados emocionales (Mikulic, Crespi y Radusky, 2015). Dichas destrezas son un constructo aún no incluido en los estudios del burnout, siendo sólo analizada la inteligencia emocional (Chiappe y Cuesta, 2013; Kappagoda, 2014; Platsidou, 2010; Vaezi y Fallah, 2011). Extremera, Durán y Rey (2010) señalan que ésta se asocia significativa e indirectamente con el malestar docente.
Un componente relevante que se relaciona con el burnout, es la percepción de la eficacia que tiene el docente de su práctica profesional. La autoeficacia es comprendida como la creencia que el individuo desarrolla para sentirse capaz de influir en su trabajo; en el caso del docente, sobre el aprendizaje de sus estudiantes principalmente. Un pobre nivel de autoeficacia se relaciona con síntomas asociados al burnout (Bermejo y Prieto, 2005). Cuando el maestro se percibe como un elemento eficaz, puede trascender en la institución que labora.
Entre las diversas consecuencias de este síndrome, se encuentran la baja sensación de satisfacción a nivel personal o profesional, problemas relacionados con la salud, un bajo compromiso con la institución, sentimientos de culpa, una escasa incidencia en la motivación al aprendizaje de los estudiantes; también se han evidenciado la aparición de conductas agresivas del profesor hacia los compañeros de trabajo y estudiantes, entre otras consecuencias. En ocasiones y derivado de lo antes señalado, se desprende la decisión de los docentes para solicitar un cambio de centro educativo o plaza, debido al agotamiento que experimentan (Schaufeli y Bakker, 2004). Es a partir de los argumentos anteriores que se plantea la siguiente pregunta básica de investigación:
¿Cómo se asocian las competencias socioemocionales y las creencias de autoeficacia como factores predictores del burnout en docentes de la región de León, Guanajuato?
2. REVISIÓN TEÓRICA
El desarrollo de habilidades socioemocionales en el docente repercute en la formación integral de los estudiantes (Cabello, Ruiz y Fernández, 2010). Distintas evidencias empíricas demuestran que la intervención con los docentes en programas de promoción de destrezas emocionales promueve un pensamiento reflexivo, la creatividad, resolución de conflictos y toma de consciencia de las propias emociones, que permite la valoración de las diferencias como personas dentro del contexto educativo, promoviendo la tolerancia (Chiappe y Cuesta, 2013). Otros beneficios de la “educación emocional” en los profesores, se encuentran el cambio de actitudes por parte de los docentes, asociadas a un mayor interés por los aspectos afectivos de los estudiantes, un aumento de la motivación para realizar las actividades propuestas en el programa de estudios. Asimismo, el alumno que se siente más escuchado y comprendido tiende a ser más participativo, incluido si éste es tímido. Por otra parte, aumenta la tolerancia a la frustración y se reducen los conflictos interpersonales, propiciando el diálogo y se reduce el estrés psicosocial en los estudiantes (Muñoz de Morales y Bisquerra, 2006).
Aunado a lo anterior, el desarrollo de actividades de toma de consciencia corporal y emocional incide en una ampliación de la percepción que el profesor tiene de sí mismo, mayores competencias tanto intrapersonales como interpersonales y mejor perspectiva del entorno, aplicables en el aula de clase (Rodríguez, Caja, Gracia, Velasco y Terrón, 2013). De manera indirecta, el entrenamiento de los profesores en habilidades socioemocionales demuestra un aumento de la autoestima en los alumnos (Marchant, Milicic y Alamos 2015), lo que manifiesta que el docente, además de su labor a nivel cognoscitivo, tiene una incidencia en la vida social y afectiva de sus estudiantes. Dentro de las características particulares de los docentes con competencias emocionales más desarrolladas, están aquellos más jóvenes, puesto que tienden a atender más a sus emociones, siendo más atentas a dicho aspecto las mujeres (Palomera, Gil y Brackett, 2006); una mayor satisfacción, compromiso, valoración de su trabajo, sentido de pertenencia y mejores relaciones interpersonales (Goyette, 2009). En consonancia con lo anterior, un docente con suficientes habilidades socioemocionales mostrará mayor empatía hacia sus alumnos y será más capaz de reconocer la naturaleza afectiva y la información que recibe y sostendrá una mejor relación con los estudiantes (Ellouz y Hachana, 2016). A nivel de sexo, los hombres tienden a tolerar más el estrés, mientras que las mujeres son por lo general más empáticas y con mayor responsabilidad social (Sala, 2002); en otras evidencias, se encuentra que los hombres tienden a regular más sus emociones. De forma general, los docentes con mayores recursos socioemocionales pueden hacer frente al estrés de manera más constructiva, lo que conlleva a una sintomatología asociada al síndrome de burnout (Dalagasperina y Kieling, 2014; Ilaja, 2014; Saltijeral y Ramos, 2015).
Por otra parte, la autoeficacia forma parte del autoconcepto del individuo y, por lo tanto, se encuentra directamente relacionada con la motivación y el rendimiento. Un docente con altas creencias de autoeficacia se mostrará más motivado y más proclive a la expectativa de tener éxito en su profesión (Pajares, 1996). Fernández (2008) estudió las relaciones en la práctica del maestro con orientación a la meta de rendimiento, encontrando que se asociaron la autoeficacia percibida y desempeño docente; estrategias de aprendizaje y la autoeficacia percibida, constituyéndose como variables mediadoras entre las prácticas de enseñanza del maestro y el ejercicio docente en general. Dos elementos que contribuyen a la mejora de la creencia de autoeficacia de los docentes son la satisfacción en el trabajo y el estrés. Evidencias señalan que instituciones que privilegian la labor en equipo, con un clima organizacional más empático y más apoyo administrativo, promueven en su personal un mayor rendimiento y satisfacción. Por otra parte, y ligado a lo anterior, condiciones laborales estresantes disminuyen la capacidad en las creencias de eficacia de los maestros (Klassen y Chiu, 2010). Asimismo, profesores que poseen niveles óptimos de autoeficacia, son más influyentes en el interés por el aprendizaje de los alumnos, empoderamiento y consenso en la misión de los centros educativos. Más aún, los docentes que perciben tener mayor libertad de cátedra, son más capaces de desarrollar sus tareas, siendo una característica de autoeficacia (Chiang, Núñez y Huerta, s.f).
Wang, Hall y Rahimi (2015) señalan que la autoeficacia de los maestros puede ser un predictor importante de la salud psicológica y física de los mismos. Los profesores con las creencias más fuertes en su capacidad, tienden a involucrar a sus estudiantes en el aprendizaje, afrontar exitosamente actividades de clase con los alumnos de “mala” conducta, muestran mayor satisfacción en el trabajo y menos síntomas asociados al desgaste emocional, así como indicios de enfermedad con menos frecuencia. La autoeficacia se relaciona con un mayor compromiso con el estudiante, además, se asocia de manera negativa con niveles bajos de despersonalización, lo que pone énfasis en la importancia de este tipo específico de autoeficacia para el bienestar de los maestros. Una vez contextualizado lo anterior, el objetivo principal de este trabajo fue analizar la relación entre las competencias socioemocionales y las creencias de autoeficacia como factores predictores del burnout en docentes. Un propósito adicional fue caracterizar tales variables y sus niveles de pre- valencia en la población estudiada.
3. MÉTODO
3.1 Participantes
El total de docentes que participaron en el estudio fue de 549, pertenecientes a la región de León, Guanajuato, México, de los cuales el 58.47% eran hombres y 41.53% mujeres; con la siguiente distribución de edad: menores a 30 años (23.13%), entre 31 y 40 años (39.34%), entre 41 y 50 años
(22.59%) y mayores a 51 años (14.75%); de sector público el 70.49%, privado 24.95% y docentes que laboraban en ambos sectores un 4.19%; los años de experiencia en la docencia figuraron así: 0 y 7 años (32.42%), entre 8 y 15 años (30.78%), entre 16 y 20 años (15.85%) y más de 20 años (18.40%); el 5.28% declaró ejercer la docencia en zona rural, el 87.61% en zona urbana y 4.74% en ambas zonas. El tipo de muestreo fue no probabilístico, por propósito.
3.2 Instrumentos
Se emplearon para la presente investigación tres instrumentos: el Inventario de Competencias Socioemocionales, de Mikulic et al. (2015) –en adelante ICSE- para adultos. Se consideraron ocho factores: optimismo, asertividad, expresión emocional, consciencia emocional, regulación emocional, prosocialidad y empatía. Las escalas poseen un coeficiente de Alpha de Cronbach desde 0.60 a 0.79. El segundo instrumento empleado fue la escala de autoeficacia docente de Prieto (2007), la cual cuenta con cuatro dimensiones: a) planificación del proceso de enseñanza-aprendizaje, que considera las estrategias del docente para abordar sus clases; b) implicación del alumno en el aprendizaje, evalúa la confianza que tiene el profesor para involucrar a los alumnos en su propio aprendizaje; c) interacción y creación de un clima positivo en el aula, analiza la habilidad psicológica del docente para favorecer el aprendizaje de los estudiantes; d) evaluación del aprendizaje de los estudiantes y autoevaluación de la función docente, que mide el grado de eficacia para evaluar, tanto a los estudiantes como a sí mismo. La escala posee un coeficiente de confiabilidad de 0.90; finalmente, se utilizó la Escala de Desgaste Ocupacional (EDO) de Uribe (2014), que consta de las escalas de agotamiento emocional, despersonalización (indolencia o cinismo, según diversas traducciones que hacen referencia al burnout) e insatisfacción de logro, con valores de Alpha de Cronbach (α) desde 0.77 a 0.86 en sus escalas. El valor total de los instrumentos utilizados en este trabajo, arrojó un índice de α= 0.85, lo que vuelve fiables las interpretaciones que se desprendan del estudio.
3.3 Procedimiento
Se invitó a cada profesor a participar, explicándole el motivo de la investigación, asegurándole que no existía algún conflicto de intereses y que los resultados reportados serían analizados con absoluta confidencialidad y para fines de estudio. Se repartió en sobre cerrado el concentrado de los tres inventarios y se solicitó que una vez llenados, fuesen regresados dentro del mismo, sellado al investigador para ser analizados. Se emplearon los programas Excel 2012, SPSS (Statistical Package for Social Sciences) v. 19 y el AMOS (Analysis of Moment Structures), v. 24, para obtener la estadística descriptiva, inferencial y aplicar el Modelo de Ecuaciones Lineales Estructurales (en adelante SEM), idóneo para diseños no experimentales, con la finalidad de identificar las causas de ciertos fenómenos, cuando no es posible la manipulación de variables (Batista y Cuadras, 1983; Cupani, 2012).
4. RESULTADOS
4.1 Análisis descriptivos
| Escala | N | Media | Desviación típica | Coeficiente de asimetría | Curtosis |
| Optimismo | 549 | 5.17 | 0.764 | -2.28 | 10.90 |
| Consciencia emocional | 549 | 4.47 | 1.057 | -0.75 | 1.09 |
| Prosocialidad | 549 | 4.21 | 0.801 | -1.17 | 4.50 |
| Expresión emocional | 549 | 4.16 | 0.952 | -1.13 | 3.89 |
| Regulación emocional | 549 | 4.02 | 1.024 | -0.86 | 2.28 |
| Asertividad | 549 | 4.00 | 0.795 | -0.25 | 2.96 |
| Empatía | 549 | 3.91 | 0.810 | -0.19 | 0.75 |
| Autonomía emocional | 549 | 3.63 | 0.771 | -0.17 | 0.55 |
Según la información arrojada, se tiene que las escalas de optimismo y consciencia emocional ocupan el lugar de mayor dominio en los docentes y las que menos, son la empatía y la autonomía emocional. A continuación, se muestran los resultados de las creencias de autoeficacia en los docentes (Tabla 2).
| Escala | N | Media | Desviación típica | Coeficiente de asimetría | Curtosis |
| Interacción y clima aula | 549 | 5.42 | 0.63 | -3.91 | 28.59 |
| Planificación | 549 | 5.25 | 0.70 | -3.39 | 21.22 |
| Implicación del alumno en el aprendizaje | 549 | 5.24 | 0.69 | -3.50 | 23.21 |
| Evaluación | 549 | 5.05 | 0.73 | -1.86 | 7.93 |
Con base en la anterior información, se evidencia que la escala de interacción y clima en el aula es aquella que predomina en la percepción de los docentes participantes, mientras que la escala de evaluación es la que menor preponderancia muestra. Enseguida se procede a presentar el análisis de las escalas que conforman al burnout (Tabla 3).
| Escala | N | Media | Desviación típica | Coeficiente de asimetría | Curtosis |
| Despersonalización | 549 | 3.31 | .69 | -.07 | 2.58 |
| Agotamiento emocional | 549 | 2.74 | .88 | .18 | .23 |
| Insatisfacción de logro | 549 | 1.87 | .87 | 1.14 | 1.14 |
De acuerdo con la anterior matriz, se observa que la escala de despersonalización ocupa el lugar más elevado, como una de las manifestaciones predominantes en el desgaste del docente.
4.2 Análisis predictivo
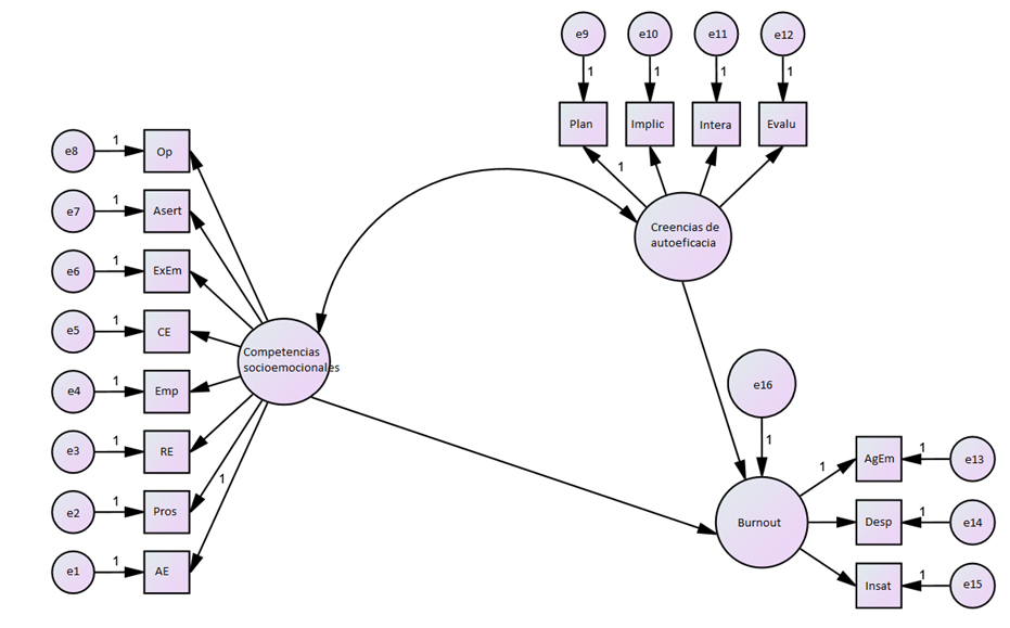
En este análisis se realizó la estimación de parámetros según el método de máxima verosimilitud, apropiado para el tamaño de los casos (N=549), con el supuesto de que la distribución multivariada es normal, así como el número de variables observadas sea suficientemente amplio para que sus grados de libertad sean mayores a cero (Cupani, 2012). Enseguida, se muestra el diagrama path del modelo propuesto.


A continuación, se muestra el análisis de regresión de las variables latentes y observadas (Tabla 5).
| Resumen de análisis de regresión | Estimación | D.E. | C.R. | Valor p |
| Burnout <--- Competencias socioemocionales | -1.136 | 0.277 | -4.1 | *** |
| Burnout <--- Creencias de autoeicacia | -0.229 | 0.066 | -3.47 | *** |
| Autono <--- Competencias socioemocionales | 1 | |||
| Pros <--- Competencias socioemocionales | 2.104 | 0.415 | 5.068 | *** |
| Reg <--- Competencias socioemocionales | 3.411 | 0.645 | 5.285 | *** |
| Emp <--- Competencias socioemocionales | 1.298 | 0.299 | 4.34 | *** |
| Cons <--- Competencias socioemocionales | 3.987 | 0.743 | 5.363 | *** |
| Expe <--- Competencias socioemocionales | 2.754 | 0.533 | 5.166 | *** |
| Aser <--- Competencias socioemocionales | 2.512 | 0.479 | 5.244 | *** |
| Optimi <--- Competencias socioemocionales | 1.739 | 0.355 | 4.897 | *** |
| Plan <--- Creencias de autoeicacia | 1 | |||
| Impi <--- Creencias de autoeicacia | 0.913 | 0.067 | 13.628 | *** |
| Int <--- Creencias de autoeicacia | 0.9 | 0.062 | 14.471 | *** |
| Eva <--- Creencias de autoeicacia | 1.189 | 0.076 | 15.679 | *** |
| Agota <--- Burnout | 1 | |||
| Desp <--- Burnout | 0.322 | 0.077 | 4.198 | *** |
| Insat <--- Burnout | 1.151 | 0.161 | 7.135 | *** |
Destaca que las escalas pertenecientes a las competencias socioemocionales poseen un óptimo nivel de predicción (ver columna de estimación), al igual que las pertenecientes a la autoeficacia; en el caso del burnout, se observa que la escala de despersonalización posee un valor considerablemente bajo.
5. DISCUSIÓN
Analizando con mayor detenimiento estos hallazgos, se puede inferir lo siguiente: un grado deseable del optimismo y la consciencia emocional, así como las implicaciones –principalmente negativas- que pueden provocar la baja empatía y la autonomía emocional. La población analizada muestra un adecuado nivel de optimismo, lo que les permite a los profesores tener la capacidad para obtener balances favorables de situaciones que les acontecen en lo cotidiano (Bar-On, 1997), obteniendo un ajuste y cierto nivel de bienestar social (Orejudo y Teruel, 2009). Asimismo, el nivel de interpretación será más favorable en docentes que sean optimistas y con ello, potenciar la calidad en la salud de éstos (Hernangóme, 2002). Otro hallazgo considerado positivo es la consciencia emocional. Un docente con elevada consciencia emocional, tiende a tener mayor capacidad de autoobservación de sus estados y reacciones emocionales y, eventualmente, poder verbalizarlas (Bisquerra, 2005). No obstante, como se citó anteriormente, existe una polarización en esta cualidad, ya que mientras existen docentes con un adecuado manejo de esta capacidad, hay quienes tienen dificultades en no sólo percibir, sino en discriminar sus cambios emocionales, situación que puede ser potencialmente negativa, al tratar de abordar situaciones estresantes o perjudiciales en su trabajo.
Por otra parte, las escalas con valores más bajos, como son la empatía y la autonomía emocional, pueden tener serios inconvenientes en el ejercicio de la docencia. En primer lugar, docentes con baja empatía mostrarán menos interés por establecer relaciones más estrechas, pudiendo conducirlos a uno de los componentes del burnout, como es la despersonalización. Otra implicación notable es que les será difícil buscar una educación más integral (Buitrón y Navarrete, 2008) –que incluya principios morales-, limitándose a sólo impartir su propia asignatura y mostrando dificultades en otras habilidades como son la solidaridad y la cooperación. Asimismo, las implicaciones que puede tener un maestro con baja autonomía emocional, es la subordinación de otras personas o de circunstancias que aplacen las decisiones o las retengan por sí mismas, conduciéndolo a padecer la dependencia emocional y una baja vinculación afectiva (Bisquerra y Pérez, 2007). Otra implicación negativa de una baja autonomía emocional es la dificultad para entablar relaciones interpersonales exitosas, con un bajo autocontrol, así como una pobre autodeterminación y volver proclive a la persona del maestro a padecer desgaste emocional (Ranđelović y Stojiljković, 2015).
Destaca que el docente se preocupa por generar un adecuado ambiente en el aula, que favorezca el aprendizaje de sus estudiantes. Esta destreza implica el poder establecer tareas y materiales apropiados para la retención del conocimiento en el estudiante (Valverde, 2011). Además, esta habilidad permite a los estudiantes sentirse motivados y partícipes en su proceso formativo, propiciando un favorable nivel de la dirección y manejo de lo ocurrido en el aula de clase (Hoy y Woolfolk, 1990). En contraparte, la evaluación se convierte en un área de oportunidad para los docentes participantes. Esta característica incide en la percepción de que el docente es capaz de llevar a cabo un análisis eficiente del proceso de enseñanza-aprendizaje vivido por sus alumnos. La evaluación, como se citó anteriormente, ha sido motivo de disputas y controversias en el ámbito educativo actual. Por una parte, el profesor se encuentra sometido a un proceso que más que evaluación –implicando potencialmente una mejora- se ha convertido en una auditoría. Esto es producto de las reformas que en educación se han introducido en México, donde se busca más que mejorar el progreso formativo del maestro, un elemento de discriminación para su eventual continuidad en el sistema educativo (García, 2000). Aunado a esta circunstancia, cada vez es más difícil para el profesor elegir un sistema de evaluación propio, ajustado a la realidad en el aula y que pueda medir de forma más certera el aprendizaje logrado (INEE, 2015). Ésta pues, es un área de oportunidad que es incitada por el contexto del sistema educativo y la imperiosa “necesidad” de las instituciones por mantener una matrícula estudiantil “estable”.
Por otra parte, la despersonalización recibe el nombre de indolencia o cinismo, es decir, una baja capacidad de mostrar interés por entablar algún tipo de relación más o menos estrecha con los usuarios o receptores del servicio que presta el docente. Continuando la interpretación de la tabla anterior, se muestra una tendencia de la mayor parte de la población –observada en el coeficiente de asimetría- a mostrar despersonalización, al tanto que el agotamiento emocional y la insatisfacción de logro muestran valores relativamente bajos. Dentro de la perspectiva teórica general, un alto nivel de despersonalización puede conducir, entre otras cosas, al consumo del alcohol u otras conductas adictivas (Olivares, Gil-Monte y Figuereido, 2014); un bajo nivel de ciertas habilidades emocionales y en combinación con un alto nivel de despersonalización, pueden conducir a extender la sintomatología asociada al desgaste del docente.
Siguiendo la realidad contextual, cada vez se observa más la dificultad que tiene el docente para establecer el orden y la disciplina dentro del aula (Weinstein, 2015) y, por otra parte, el creciente nivel de inseguridad, pobres niveles educativos y situación de corrupción en México y América Latina, impactan en la proliferación de mayores y nuevas problemáticas sociales que se viven en la escuela y a las cuales el maestro no es ajeno. Con todo lo anterior, se vuelve “lógico” que el profesor se haya vuelto más despersonalizado y se limite a cumplir estrictamente su labor pedagógica.
Pasando a las otras escalas correspondientes al burnout, se encuentra que los profesores se muestran medianamente satisfechos con su trabajo. Concuerdan los resultados con Weinstein (2015), donde refiere que en términos generales, el docente mexicano se observa más o menos satisfecho; este hecho representa un foco de alerta, pues la insatisfacción conduce a un bajo desempeño, lo que tiene múltiples y nocivos efectos: por un lado, se tiende a devaluar la eficiencia educativa, al perder el profesor capacidad de innovación, creatividad y dominio de sus tareas; por otra parte, la sensación de insatisfacción puede conducir a desórdenes en la calidad de vida de quien la padece (Da Costa, Paez, Oriol, Sánchez y Gondim, 2016). En relación con la escala de agotamiento emocional muestra los valores más moderados. Este fenómeno se refiere a la percepción de pérdida de energía (Raimundo, Benevides-Pereira y Bocatto, 2011), de tipo mental o física, que impacta en la capacidad de realizar determinado trabajo. Se puede afirmar, que quizá este es uno de los datos que más puedan fluctuar, debido a factores temporales, es decir, el docente tiene una mayor carga de trabajo y trámites administrativos qué cumplir en ciertos periodos del año y, por ello, sea posible no encontrar el mismo desgaste que al final del ciclo escolar.
Según los datos expresados en el análisis SEM, se encontró que en general, el modelo no es el óptimo –mostrando valores bastante similares a la primera propuesta-, debido tal vez al número de variables introducidas o bien, que existan otras variables que incidan en el desgaste del docente y no se consideraron en la presente investigación, como son el estrés, la personalidad y otras variables contextuales y demográficas; que, como se revisó en el apartado teórico, son igualmente factores latentes que influyen en este síndrome. No obstante, es valioso el procedimiento, porque permite analizar de una manera distinta a lo convencional estos factores, además, se encontró que existe una pertinencia teórica en el planteamiento del estudio. Se evidenció que la subescala de despersonalización posee considerablemente un menor poder predictivo del síndrome de burnout, lo que cuestiona la validez de las escalas propuestas Uribe (2014) en el instrumento aplicado para esta investigación –específicamente en despersonalización. Con esto no se pretende decir que no posea validez este factor, sino es el que menor poder explicativo del burnout demuestra, al menos evidenciado en este instrumento empleado.
Debido a lo anterior, se puede concluir que las competencias socioemocionales pueden ser consideradas como un poderoso factor predictor de tipo negativo del burnout, y que, de manera discreta, son también las creencias de autoeficacia. Es decir, un docente con suficientes competencias socioemocionales y favorables creencias de autoeficacia, tenderá a padecer de forma escasa una sintomatología asociada a este síndrome.
Referencias
Akbaba, S. (2014). A Comparison of the Burnout Levels of Teachers with Diferent Occupational Satisfaction Sources. Educational Sciences: heory & Practice, 14 (4), 1253-1261.
Batista, J., & Cuadras, C. (1983). Análisis de la causalidad y planteamiento LISREL a partir de los modelos de medida. Questió, 7 (1), 359-383.
Bar-On, R. (1997). he Emotional Intelligence Inventory (EQ-I): Technical Manual. Toronto: Multi-Health Systems.
Bermejo, L., & Prieto, M. (2005). Malestar docente y creencias de autoeficacia del profesor. Revista española de pedagogía, 63 (232), 493-510.
Bisquerra, R. (2005). La educación emocional en la formación del profesorado. Revista Interuniversitaria de Formación del Profesorado, 19 (3), 95-114.
Bisquerra, R., & Pérez, N. (2007). Las competencias emocionales. Educación XXI, 10, 61-82. Buitrón, S., & Navarrete, P. (2008). El docente en el desarrollo de la inteligencia emocional: reflexiones y estrategias. Docencia universitaria, 1 (4) Recuperado de: revistas.upc.edu.pe/in- dex.php/docencia [Consulta 2017 enero 23].
Cabello, R., Ruiz, D., & Fernández, P. (2010). Docentes emocionalmente inteligentes. Revista Electrónica Interuniversitaria de Formación del Profesorado, 13 (1), 41-49.
Chiappe, A., & Cuesta, J. (2013). Fortalecimiento de las habilidades emocionales de los educadores: interacción en los ambientes virtuales. Educación y Educadores, 16 (3), 503-524.
Chiang, M., Núñez, A., & Huerta, P. (s.f.). Efecto del clima organizacional en la autoeicacia de los docentes de instituciones de educación superior. Horizontes empresariales, 61-74.
Cupani, M. (2012). Análisis de Ecuaciones Estructurales: conceptos, etapas de desarrollo y un ejemplo de aplicación. Tesis, 2 (1), 186-199.
Da Costa, S., Paez, D., Oriol, X., Sánchez, F., & Gondim, S. (2016). Estructura de la escala de regulación emocional (MARS) y su relación con la creatividad y la creatividad emocional: un estudio en trabajadores españoles y latinoamericanos. En J. Soler, L. Aparicio, O. Díaz, E. Escolano, & A. Rodríguez, Inteligencia emocional y bienestar II (págs. 461-474). Zaragoza: Universidad San Jorge Ediciones.
Dalagasperina, P., & Kieling, J. (2014). Preditores da síndrome de burnout em docentes do ensino privado. Psico-USF, Bragança Paulista, 19 (2), 265-275.
El Sahili, L. (2015). Burnout. Consecuencias y soluciones. México: Manual Moderno.
Ellouz, M., & Hachana, R. (2016). Les competences emotionnelles des enseignants universitaires: une etude exploratoire dan une institution universitarie. Hammamet, 1-25.
Extremera, N., Durán, A., & Rey, L. (2010). Recursos personales, síndrome de estar quemado por el trabajo y sintomatología asociada al estrés en docentes de enseñanza primaria y secundaria. Ansiedad y estrés, 16 (1), 47-60.
Fernández, J. (2008). Desempeño docente y su relación con orientación a la meta, estrategias de aprendizaje y autoeficacia: un estudio con maestros de primaria de Lima, Perú. Universitas Psychologica, 7 (2), 385-401.
García, J. (2000). ¿Qué factores extraclase o sesgos afectan la evaluación docente en la educación superior? Revista Mexicana de Investigación Educativa, 5 (10), 303-325.
Goyette, N. (2009). Le plaisir d'enseigner chez des enseignants du secondaire: quelle place pour les émotions? (Tesis de maestría) Université du Québec.
Hernangóme, L. (2002). Variables de influencia temprana en la génesis del optimismo. Revista de Psicopatología y Psicología Clínica, 7 (3), 227-242.
Hoy, W. & Woolfolk, A. (1990). Socialization of student teachers. American Educational Research Journal, 27 (2), 279-300.
Ilaja, B. (2014). La inteligencia emocional y el estrés laboral en los profesores de la Puce Sede Ambato. (Tesis de doctorado). Pontificia Universidad Católica del Ecuador Sede Ambato, Ecuador.
Instituto Nacional para la Evaluación de la Educación (INEE) (2015). Segundo Estudio Interna- cional sobre la Enseñanza y el Aprendizaje (TALIS 2013). Resultados de México. México: INEE.
Kappagoda, S. (2014). Emotional Intelligence as a Predictor of Work-Family Conlict Among School Teachers in North Central Province in Sri Lanka. IUP Journal of Organizational Behavior, 53-68.
Klassen, R. M., & Chiu, M. M. (2010). Efects on teachers’ self-eficacy and job satisfaction: Teacher gender, years of experience, and job stress. Journal of Educational Psychology, 102 (3), 741–756. doi:10.1037/a0019237.
Lara, H. (2011). Estrés y psicopatología en el entorno laboral. Querétaro: UAQ.
Marchant, T., Milicic, N., & Alamos, P. (2015). Competencias Socioemocionales: Capacitación de Directivos y Docentes y su Impacto en la Autoestima de Alumnos de 3º a 7º Básico. Revista Iberoamericana de Evaluación Educativa, 8 (2), 203-218.
Maslach, C., & Jackson, S. (1981). Maslach Burnout Inventory Manual. (Ed). Palo Alto, CA: Consulting Psychologists Press.
Mikulic, I., Crespi, M., & Radusky, P. (2015). Construcción y validación del inventario de competencias socioemocionales para adultos. Interdisciplinaria, 32 (2), 307-330.
Muñoz de Morales, M., & Bisquerra, R. (2006). Evaluación de un programa de educación emocional para la prevención del estrés psicosocial en el contexto del aula. Ansiedad y Estrés, 19 (3), 401-412.
Olivares, V., Gil-Monte, P., & Figueiredo, H. (2014). The mediating role of feelings of guilt in the relationship between burnout and the consumption of tobacco and alcohol. Japanese Psychological Research, 56 (4), 340-348.
Orejudo, S., & Teruel, M. (2009). Una mirada evolutiva al optimismo en la edad escolar. Algunas relexiones para padres, educadores e investigadores. Revista Interuniversitaria de Formación del Profesorado, 66 (23,3), 129-158.
Pajares, F. (1996). Self-Eicacy Beliefs in Academic Settings. Review of Educational Researc, 66 (4), 543-578.
Palomera, R., Gil, P., & Brackett, M. (2006). ¿Se perciben con inteligencia emocional los docentes? Posibles consecuencias sobre la calidad educativa. Revista de Educación, 3, 687-703.
Pando, M., Gregoris, M., Ocampo, L., Navarrete, R. & Castañeda, J. (2006). Factores psicosociales y síndrome de burnout en docentes de la Universidad del Valle de Atemajac, Guadalajara, México. Salud en Tabasco, 12 (3), 523-259.
Pena, M., & Extremera, N. (2012). Inteligencia emocional percibida en el profesorado de Primaria y su relación con los niveles de burnout e ilusión por el trabajo (engagement). Revista de Educación, 359, 604-627.
Platsidou, M. (2010). Trait Emotional Intelligence of Greek Special Education Teachers in Relation to Burnout and Job Satisfaction. School Psychology International, 31 (1), 60-76.
Prieto, L. (2007). Autoeicacia del profesor universitario. Eicacia percibida y práctica docente. Madrid, España: Narcea.
Raimundo, S., Benevides-Pereira, A. M. & Bocatto, I.C. (2011). O estresse e a síndrome de burnout no trabalho docente: algumas relexões. Ponencia presentada en Congreso Nacional de Psicología Escolar y Educacional, Universidad de Maringá, Brasil.
Ranđelović, K., & Stojiljković, S. (2015). Work climate, basic psychological needs and burnout syndrome of primary school teachers and university professors. TEME, 6 (3), 823-844.
Rodríguez, R., Caja, M., Gracia, P., Velasco, P., & Terrón, M. (2013). Inteligencia Emocional y Comunicación: la consciencia corporal como recurso. Revista de Docencia Universitaria, 11 (1), 213-241.
Sala, J. (2002). Ideas previas sobre la docencia y competencias emocionales en estudiantes de Ciencias de la educación. Revista española de pedagogía, (223), 543-558.
Saltijeral, M., & Ramos, L. (2015). Identificación de estresores laborales y burnout en docentes de una secundaria para trabajadores del Distrito Federal. Salud Mental, 38 (5), 361-369.
Schaufeli, W., & Bakker, A. (2004). Job demands, job resources, and their relationship with burnout and engagement: a multi-sample study. Journal of Organizational Behavior, 25, 293-315.
Uribe, J.F. (2014). Escala de Desgaste Ocupacional. México: Manual Moderno.
Vaezi, S., & Fallah, N. (2011). The Relationship between Emotional Intelligence and Burnout among Iranian EFL Teachers. Journal of Language Teaching and Research, 2 (5), 1122-1129.
Valverde, O. (2011). Las creencias de autoeficacia en la práctica pedagógica del docente universitario de humanidades, ciencias sociales, educación y ciencias contables, económicas y administrativas. Valencia: Universitat de València.
Wang, H., Hall, N., & Rahimi, S. (2015). Self-eficacy and causal attributions in teachers: Efects on burnout, job satisfaction, illness, and quitting intentions. Teaching and Teacher Education, 47 (2015), 120-130.
Weinstein, J. (2015). Elementos de la subjetividad de los docentes latinoamericanos a partir del estudio TERCE. Laboratorio Latinoamericano de Evaluación de la Calidad de la Educación, (1).